20-F 1 cresudfs.htm 20-F cresudfs
 
 
 
  
United States
  
SECURITIES AND EXCHANGE COMMISSION
 
Washington, D.C. 20549
 
FORM 20-F
  
 
REGISTRATION STATEMENT PURSUANT TO SECTION 12(b) OR (g) OF THE SECURITIES EXCHANGE ACT OF 1934
 
OR 
 
 
 
ANNUAL REPORT PURSUANT TO SECTION 13 OR 15(d) OF THE SECURITIES EXCHANGE ACT OF 1934
  
For the fiscal year ended: June 30, 2020
 
OR
 
 
 
TRANSITION REPORT PURSUANT TO SECTION 13 OR 15(d) OF THE SECURITIES EXCHANGE ACT OF 1934
 
OR
 
 
 
SHELL COMPANY REPORT PURSUANT TO SECTION 13 OR 15(d) OF THE SECURITIES EXCHANGE ACT OF 1934
 
Date of event requiring this shell company report ___
 
For the transition period from ___ to___
 
Commission file number: 001-29190
 
Cresud SOCIEDAD ANONIMA COMERCIAL INMOBILIARIA FINANCIERA Y AGROPECUARIA
 
(Exact name of Registrant as specified in its charter)
 
Cresud Inc.
 
(Translation of Registrant’s name into English)
 
Republic of Argentina
 
(Jurisdiction of incorporation or organization)
 
Moreno 877, 23rd Floor,
 
(C1091AAQ) City of Buenos Aires, Argentina
 
(Address of principal executive offices)
 
Matías Iván Gaivironsky
 
Chief Financial and Administrative Officer
 
Tel +(5411) 4323-7449 – ir@cresud.com.ar
 
Moreno 877, 24th Floor,
 
(C1091AAQ) City of Buenos Aires, Argentina
 
(Name, Telephone, E-mail and/or Facsimile number and Address of Company Contact Person)
 
Securities registered or to be registered pursuant to Section 12(b) of the Act:
 
 
 
 
 
 
Title of each class
 
 
 
TradingSymbols
 
 
 
Name of each exchange on which registered
 
 
 
 
 
 
 
American Depositary Shares (ADSs), each representing
ten shares of Common Stock
 
 
 
CRESY
 
 
 
Nasdaq National Market of the
Nasdaq Stock Market
Common Stock, par value ARS 1.00 per share
 
 
 
CRESY
 
 
 
Nasdaq National Market of the
Nasdaq Stock Market*
 
*
 
Not for trading, but only in connection with the registration of American Depositary Shares, pursuant to the requirements of the Securities and Exchange Commission.
 
 
Securities registered or to be registered pursuant to Section 12(g) of the Act: None
 
Securities for which there is a reporting obligation pursuant to Section 15(d) of the Act: None
 
Indicate the number of outstanding shares of each of the issuer’s classes of capital or common stock as of the period covered by the annual report: 501,642,804.
 
Indicate by check mark if the registrant is a well known seasoned issuer, as defined in Rule 405 of the Securities Act:
 
Yes No
 
If this report is an annual or transition report, indicate by check mark if the registrant is not required to file reports pursuant to Section 13 or 15 (d) of the Securities Exchange Act of 1934.
 
Yes No
 
Note: Checking the box above will not relieve any registrant required to file reports pursuant to Section 13 or 15(a) of the Securities Exchange Act of 1934 from their obligations under those Sections
 
Indicate by check mark whether the registrant (1) has filed all reports required to be filed by Section 13 or 15(d) of the Securities Exchange Act of 1934 during the preceding 12 months (or for such shorter period that the registrant was required to file such reports), and (2) has been subject to such filing requirements for the past 90 days.
 
Yes No
 
Indicate by check mark whether the registrant has submitted electronically every Interactive Data File required to be submitted and posted pursuant to Rule 405 of Regulation S-T (§232.405 of this chapter) during the preceding 12 months (or for such shorter period that the registrant was required to submit such files).
 
Yes No
 
Indicate by check mark whether the registrant is a large accelerated filer, an accelerated filer, a non-accelerated filer or an emerging growth company. See definition of “large accelerated filer,” “accelerated filer” and “emerging growth company” in Rule 12b-2 of the Exchange Act.:
 
Large accelerated filer Accelerated filer Non-accelerated filer Emerging growth company
 
 
 
 
 If an emerging growth company that prepares its financial statements in accordance with U.S. GAAP, indicate by check mark if the registrant has elected not to use the extended transition period for complying with any new or revised financial accounting standards† provided pursuant to Section 13(a) of the Exchange Act.
 
†The term “new or revised financial accounting standard” refers to any update issued by the Financial Accounting Standards Board to its Accounting Standards Codification after April 5, 2012
 
Indicate by check mark which basis of accounting the registrant has used to prepare the financial statements included in this filing:
 
U.S. GAAP
 
International Financial Reporting Standards as issued by the International Accounting Standards Board
Other
 
If “Other” has been checked in response to the previous question, indicate by check mark which financial statement item the registrant has elected to follow.
 
Item 17 Item 18 
 
If this is an annual report, indicate by check mark whether the registrant is a shell company (as defined in Rule 12b-2 of the Exchange Act).
 
Yes No
 
(APPLICABLE ONLY TO ISSUERS INVOLVED IN BANKRUPTCY PROCEEDINGS DURING THE PAST FIVE YEARS)
 
Indicate by check mark whether the registrant has filed all documents and reports required to be filed by Sections 12, 23 or 15(d) of the Securities Exchange Act of 1934 subsequent to the distribution of securities under a plan confirmed by the court. Yes No
  
Please send copies of notices and communications from the Securities and Exchange Commission to:
 
Carolina Zang
 
 
David L.Williams
 
 
 
Jaime Mercado
 
Zang Bergel & Viñes Abogados
 
 
Simpson Thacher & Bartlett LLP
 
Florida 537 piso 18º
C1005AAK Ciudad Autónoma de Buenos Aires, Argentina.
 
 
425 Lexington Avenue
New York, NY 10019
 
 
 
 
 
TABLE OF CONTENTS
 
 
Page No.
Summary of Risk Factors
i
Disclaimer Regarding Forward-Looking Information
iii
Available information
iii
Presentation of Financial and Certain Other Information
v
Market Data
x
Part I
1
Item 1. Identity of Directors, Senior Management and Advisers
1
Item 2. Offer Statistics and Expected Timetable
1
Item 3. Key Information
1
A. Selected Consolidated Financial Data
1
A.1. Local exchange market and exchange rates
5
B. Capitalization and Indebtedness
6
C. Reasons for the Offer and Use of Proceeds
6
D. Risk Factors
6
Item 4. Information on the Company
66
A. History and Development of the Company
66
B. Business Overview
92
C. Organizational Structure
169
D. Property, Plants and Equipment
169
Item 4A. Unresolved Staff Comments
172
Item 5. Operating and Financial Review and Prospects
172
A. Consolidated Operating Results
172
B. Liquidity and Capital Resources
240
C. Research and Developments, Patents and Licenses
248
D. Trend Information
249
E. Off-Balance Sheet Arrangements
253
F. Tabular Disclosure of Contractual Obligations
253
G. Safe Harbor
253
Item 6. Directors, Senior Management and Employees
253
A. Directors and Senior Management
253
B. Compensation
258
C. Board Practices
260
D. Employees
261
E. Share Ownership
262
Item 7. Major shareholders and related party transactions
264
A. Major Shareholders
264
B. Related Party Transactions
265
C. Interests of Experts and Counsel
269
Item 8. Financial Information
269
A. Audited Consolidated Statements and Other Financial Information
269
B. Significant Changes
280
Item 9. The Offer and Listing
280
A. Offer and Listing Details
280
B. Plan of Distribution
281
C. Markets
281
D. Selling Shareholders
283
E. Dilution
283
F. Expenses of the Issue
283
Item 10. Additional Information
283
A. Share Capital
283
B. Memorandum and Articles of Association
283
C. Material Contracts
291
D. EXCHANGE CONTROLS
291
E. Money Laundering
293
F. Taxation
295
G. Dividends and Paying Agents
302
H. Statement by Experts
302
I. Documents on Display
303
J. Subsidiary Information
303
Item 11. Quantitative and Qualitative Disclosures about Market Risk
303
Item 12. Description of Securities Other than Equity Securities
303
Part II
305
Item 13. Defaults, Dividend Arrearages and Delinquencies
305
Item 14. Material Modifications to the Rights of Security Holders and Use of Proceeds
305
Item 15. Controls and Procedures
305
A. Disclosure Controls and Procedures
305
B. Management’s Annual Report on Internal Control Over Financial Reporting
305
C. Attestation Report of the Registered Public Accounting Firm
306
D. Changes in Internal Control Over Financial Reporting
306
Item 16. Reserved
306
Item 16A. Audit Committee Financial Expert
306
Item 16B. Code of Ethics
306
Item 16C. Principal Accountant Fees and Services
306
Item 16D. Exemption from the Listing Standards for Audit Committees
307
Item 16E. Purchases of Equity Securities by the Issuer and Affiliated Purchasers
307
Item 16F. Change in Registrant’s Certifying Accountant
308
Item 16G. Corporate Governance
308
Item 16H. Mine Safety Disclosures
310
Part III
311
Item 17. Financial Statements
311
Item 18. Financial Statements
311
Item 19. Exhibits
311
 
 
 
 
 
SUMMARY OF RISK FACTORS
 
An investment in our American Depositary Shares (“ADSs”) and common shares is subject to a number of risks, including risks relating to Argentina, Brazil, other countries where we operate, our agricultural business, IRSA’s business in Argentina, our investment in Banco Hipotecario, our business in the United States, our Operations Center in Israel and our ADSs and common shares. The following list summarizes some, but not all, of these risks. Please read the information in the section entitled “Risk Factors” for a more thorough description of these and other risks.
  
Risks Relating to Argentina, Brazil and other Countries Where We Operate
 
The ongoing COVID-19 pandemic and government measures to contain the virus are adversely affecting our business and results of operations.
 
 
Governments in the countries where we operate or intend to operate exercise significant influence over their economies.
 
Continuing high rates of inflation, uncertainty with regard to other economic indicators and a depreciation of the currencies of the countries in which we operate may have an adverse effect on the economy and our business, financial condition and results of operations.
 
Restrictions on transfers of foreign currency and the repatriation of capital from Argentina may impair our ability to pay dividends and distributions and investors may face restrictions on their ability collect capital and interest payments in connection with corporate bonds issued by Argentine companies.
 
The imposition of restrictions on acquisitions of agricultural properties by foreign nationals may materially restrict the development of our business and significant environmental regulation may significantly increase our expenses.
 
Risks Relating to Our Agricultural Business
 
Fluctuation in market prices for our agriculture products could adversely affect our financial condition and results of operations.
 
Unpredictable weather conditions, pest infestations and diseases may have an adverse impact on our crop yields and cattle production. We may be exposed to material losses due to volatile crop prices since a significant portion of our production is not hedged, and exposed to crop price risk.
 
Worldwide competition in the markets for our products could adversely affect our business and results of operations.
 
 
Our internal processes and controls might not be sufficient to comply with the extensive environmental regulation and current or future environmental regulations could prevent us from fully developing our land affect its operations and ability to pay its debt as it becomes Our level of debt may adversely affect our operations and our ability to pay our debt as it becomes due.
 
Risks Relating to IRSA’s Business in Argentina
  
Disease outbreaks or other public health concerns could reduce traffic in IRSA’s shopping malls.
 
IRSA is subject to risks inherent to the operation of shopping malls that may affect its profitability. The loss of tenants or the failure of tenants to comply with the terms of their leases could adversely affect IRSA’s operating revenues and value of our properties.
  
The increasingly competitive real estate sector in Argentina may adversely affect IRSA’s ability to rent or sell office space and other real estate.
 
IRSA’s level of debt may adversely affect its operations and ability to pay its debt as it becomes due.
  
  i
 
 
Risks Relating to IRSA’s Investment in Banco Hipotecario
  
COVID-19 may negatively impact the operations and financial situation of Banco Hipotecario.
 
The short-term structure of Banco Hipotecario’s deposit base could lead to a reduction in liquidity levels and limit the long-term expansion of financial intermediation.
  
Banco Hipotecario operates in a highly regulated environment and its operations are subject to capital controls regulations adopted by several regulatory agencies. 
 
Risks Relating to IRSA’s Operations Center in Israel
  
IDB Development Corporation Ltd. (“IDBD”) was declared insolvent and is in process of liquidation.
  
Capital contributions to IDBD and  any such capital contributions may be subject to claims by creditors.
 
Risks Relating to our ADSs and Common Shares
  
Common shares eligible for sale could adversely affect the price of our common shares and ADSs.
 
If we issue additional equity securities in the future, you may suffer dilution, and trading prices for our equity securities may decline.
  
We are subject to certain different corporate disclosure requirements and accounting standards than domestic issuers of listed securities in the United States.
 
Investors may not be able to effect service of process within the U.S., limiting their recovery of any foreign judgment.
  
If we are considered to be a passive foreign investment company for United States federal income tax purposes, U.S. holders of our common shares or ADSs would suffer negative consequences.
 
Holders of the ADS may be unable to exercise voting rights with respect to the common shares underlying their ADSs. 
 
Under Argentine law, shareholder rights may be fewer or less well defined than in other jurisdictions and our ability to pay dividends is limited by law and our by-laws.
 
Restrictions on the movement of capital out of Argentina may impair your ability to receive dividends and distributions on, and the proceeds of any sale of, the common shares underlying the ADSs.
  
You might be unable to exercise preemptive or accretion rights with respect to the common shares underlying your ADSs.
 
 
  ii
 
 
DISCLAIMER REGARDING FORWARD-LOOKING STATEMENTS 
 
This annual report includes forward-looking statements, principally under “Risk Factors,” “Information on the Company” and “Operating and Financial Review and Prospects.” We have based these forward-looking statements largely on our current beliefs, expectations and projections about future events and financial trends affecting our business. Many important factors, in addition to those discussed elsewhere in this annual report, could cause our actual results to differ substantially from those anticipated in our forward-looking statements, including, among other things:
 
Factors that could cause actual results to differ materially and adversely include but are not limited to: 
 
changes in general economic, financial, business, political, legal, social or other conditions in Argentina, Brazil, Latin America or Israel or changes in developed, emerging markets or either;
 
changes in capital markets in general that may affect policies or attitudes toward lending to or investing in Argentina or Argentine companies, including volatility in domestic and international financial markets;
 
inflation and deflation;
 
 
ongoing economic impacts of the COVID-19 pandemic on the Argentine economy;
 
measures adopted by the Argentina Government in response to the COVID-19 pandemic;
 
impact on our business of the COVID-19 pandemic;
 
economic consequences of the pandemic and the related impact on our buinsess and financial condition;
 
fluctuations in the exchanges rates of the peso and in the prevailing interest rates;
 
 
increases in financing costs or our inability to obtain additional financing on attractive terms, which may limit our ability to fund existing operations and to finance new activities;
 
current and future government regulation and changes in law or in the interpretation by Argentine courts;
 
price fluctuations in the agricultural and real estate market;
 
 
political, civil and armed conflicts;
 
adverse legal or regulatory disputes or proceedings;
 
fluctuations and declines in the aggregate principal amount of Argentine public debt outstanding, default of sovereign debt;
 
government intervention in the private sector and in the economy, including through nationalization, expropriation, labor regulation or other actions;
 
restrictions on transfer of foreign currencies and other exchange controls;
 
increased competition in the shopping mall sector, office or other commercial properties and related industries;
 
potential loss of significant tenants at our shopping malls, offices or other commercial properties;
 
our ability to take advantage of opportunities in the real estate market of Argentina or Israel on a timely basis;
 
restrictions on energy supply or fluctuations in prices of utilities in the Argentine market;
 
our ability to meet our debt obligations;
 
  iii
 
 
shifts in consumer purchasing habits and trends;
 
 
technological changes and our potential inability to implement new technologies;
 
deterioration in regional, national or global businesses and economic conditions;
 
 
changes on the applicable regulations to currency exchange or transfers;
 
incidents of government corruption that adversely impact the development of our real estate projects;
 
 
fluctuations and declines in the exchange rate of the peso, the U.S. dollar against other currencies; and
 

risks related to our investment in Israel; and
 
the risk factors discussed under “Risk Factors.”
 
You can identify forward-looking statements because they contain words such as “believes,” “expects,” “may,” “will,” “should,” “seeks,” “intends,” “plans,” “estimates,” “anticipates,” “could,” “target,” “projects,” “contemplates,” “potential,” “continue” or similar expressions. Forward-looking statements include information concerning our possible or assumed future results of operations, business strategies, financing plans, competitive position, industry environment, potential growth opportunities, the effects of future regulation and the effects of competition. Forward-looking statements speak only as of the date they were made, and we undertake no obligation to update publicly or to revise any forward-looking statements after we distribute this annual report because of new information, future events or other factors. In light of the risks and uncertainties described above, the forward-looking events and circumstances discussed in this annual report might not occur and are not guarantees of future performance. 
 
You should not place undue reliance on such statements which speak only as of the date that they were made. These cautionary statements should be considered in connection with any written or oral forward-looking statements that we might issue in the future.
 
AVAILABLE INFORMATION
 
We file annual and current reports and other information with the United States Securities and Exchange Commission (“SEC”). You may obtain any report, information or other document we file electronically with the SEC at the SEC’s website (http://www.sec.gov) or at our website (http://www.cresud.com.ar). The information contained in our website does not form part of this annual report.
 
  iv
 
 
PRESENTATION OF FINANCIAL AND CERTAIN OTHER INFORMATION
 
In this annual report (the “Annual Report”), references to “Cresud,” the “Company,” “we,” “us” and “our” means Cresud Sociedad Anónima Comercial, Inmobiliaria, Financiera y Agropecuaria, and its consolidated subsidiaries, unless the context otherwise requires, or where we make clear that such term refers only to Cresud and not to its subsidiaries. 
 
The terms “Argentine government” and “government” refer to the federal government of Argentina, the terms “Central Bank” ans “BCRA” refer to the Banco Central de la República Argentina (the Argentine Central Bank), the terms “CNV” and “CNV Rules” refer to the Comisión Nacional de Valores (the Argentine National Securities Commission) and the rules issued by the CNV, respectively. In this annual report, when we refer to “peso,” “pesos” or “ARS” we mean Argentine pesos, the legal currency of Argentina; when we refer to “U.S. dollar,” “U.S. dollars” or “USD” we mean United States dollars, the legal currency of the United States; when we refer to “Real,” “Reals,” “Rs.” or “BRL” we mean Brazilian Real, the legal currency Brazil; and when we refer to “shekels” or “NIS” we mean Israeli new shekels, the legal currency of Israel.
 
References to “ADSs” are to the American Depositary Shares, each representing 10 shares of our common stock, issued pursuant to the deposit agreement, dated as of March 18, 1997 (the “deposit agreement”), between us, The Bank of New York, as depositary (the “ADS Depositary”), and the owners and holders of the ADRs issued from time to time thereunder, and references to “ADRs” are to the American Depositary Receipts, which represent the ADSs. 
 
Financial Statements
 
We prepare and maintain our financial books and records in pesos and in conformity with International Financial Reporting Standards (“IFRS”), as issued by the International Accounting Standards Board (“IASB”), and the CNV Rules. Our fiscal year begins on July 1 and ends on June 30 of each year. 
 
Our audited consolidated financial statements as of June 30, 2020 and 2019 and for the years ended June 30, 2020, 2019 and 2018, and the notes thereto (our “Audited Consolidated Financial Statements”) are set forth on pages F-1 through F- 113 of this Annual Report.
 
Our Audited Consolidated Financial Statements have been approved by resolution of the Board of Directors’ meeting held on September 25, 2020 and have been audited by Price Waterhouse & Co S.R.L., Argentina, member of PriceWaterhouseCoopers International Limited, an independent registered public accounting firm whose report is included herein. 
 
Functional and Presentation Currency; Adjustment for Inflation
 
Our functional and presentation currency is the peso, and our Audited Consolidated Financial Statements included in this Annual Report are presented in pesos. 
 
IAS 29, Financial Reporting in Hyperinflationary Economies (“IAS 29”) requires that the financial statements of an entity whose functional currency is one of a hyperinflationary economy be measured in terms of the current unit of measurement at the closing date of the financial statements, regardless of whether they are based on the historical cost method or the current cost method. This requirement also includes the comparative information of the financial statements.
 
In order to conclude that an economy is “hyperinflationary,” IAS 29 outlines a series of factors, including the existence of an accumulated inflation rate in three years that is approximately or exceeds 100%. As of July 1, 2018, Argentina reported a cumulative three-year inflation rate greater than 100% and therefore financial information published as from that date should be adjusted for inflation in accordance with IAS 29. Therefore, our Audited Consolidated Financial Statements and the financial information included in this Annual Report have been stated in terms of the measuring unit current at the end of the reporting year. For more information, see section “Financial Statements” above and Note 2.1 to our Audited Consolidated Financial Statements.
 
  v
 
 
Effective July 1, 2019, we adopted IFRS 16 “Leases” which establishes the criteria for recognition and valuation of leases for lessees and lessors. The changes incorporated mainly impact the tenant's accounting. IFRS 16 provides that the lessee recognizes an asset for the right of use and a liability at present value with respect to those contracts that meet the definition of lease agreements according to IFRS 16. In accordance with the standard, a lease agreement is one that provides the right to control the use of an identified asset for a specific period. In order for a company to have control over the use of an identified asset: a) it must have the right to obtain substantially all the economic benefits of the identified asset and b) it must have the right to direct the use of the identified asset. The standard allows excluding the short-term contracts (under 12 months) and those in which the underlying asset has low value, such option has been adopted by the Company. Likewise, the Company has opted to recognize as consideration for the right of use, the amount of ARS 16,797 million as lease liabilities. The commitments under operating leases reported in Audited Consolidated Financial Statements as of June 30, 2019, amounted to ARS 18,395 million (such difference mainly corresponds to the effect of the discount from future payments and the excluded short-term contracts).
 
Additionally, in accordance with the amendment to IAS 28, an entity shall implement the provisions of IFRS 9 to Long-term Investments that are essentially part of the entity's net investment in the associate or in the joint venture according to the definitions of said standard. The provisions of IFRS 9 shall apply to such investments with respect to the participation in the losses of an associate or a joint venture, as well as with respect to the recognition of the impairment of an investment in an associate or joint venture. In addition, when applying IFRS 9 to such long-term investments, the entity will make it prior to the adjustments made to the carrying amount of the investment in accordance with IAS 28. We opted for an accounting policy where the currency translation adjustments arising from these loans are recorded as part of other comprehensive income.
 
See Note 2.2 to our Audited Consolidated Financial Statements for a more comprehensive discussion of the effects of the adoption of these new standards.
 
Financial Information of our Subsidiaries in Israel
 
IDB Development Corporation Ltd. (“IDBD”) and Discount Investment Corporation (“DIC”), our principal subsidiaries in the Operations Center in Israel, report their quarterly and annual results following Israeli regulations, whose filing deadlines fall after the filing deadlines in Argentina. In addition, IDBD and DIC’s fiscal year-ends differ from our fiscal year-end, consequently, we consolidate the results of operations from IDBD and DIC on a three-month lag basis adjusted for the effects of any significant transactions taking place within such period. As such, our audited consolidated statement of income and other comprehensive income for the fiscal year ended June 30, 2020 includes the results of IDBD and DIC for the twelve-month period from April 1, 2019 to March 31, 2020, adjusted for the significant transactions that occurred between April 1, 2020 and June 30, 2020.
 
IDBD and DIC have certain restrictions and financial agreements in relation to their financial debt, including their bonds and loans with banks and financial institutions. Regarding IDBD's financial position, its cash flow and its ability to meet its financial debt commitments, the following should be considered:
 
 As of June 30, 2020, IDBD had a deficit in shareholders’ equity, ongoing negative cash flows from continuing operating activities and a low credit rating, which circumstance may cast significant doubt about IDBD’s ability to continue operating as a going concern. IDBD’s cash flow required to meet its liabilities, including short-term liabilities is based on the realization of assets which the realization date is not under IDBD’s control. These assets include the current price of Clal’s shares and the impact thereof on swap transaction deposits and the fact that IDBD shall receive, among others, the proceeds from the sale of private investments which are directly owned by IDBD.
 
 
 
As of June 30, 2020, the aggregate principal amount of the (i) IDBD Series 9 Bonds was NIS 901 million (“Series 9”), (ii) IDBD Series 14 Bonds was NIS 889 million collateralized by DIC shares owned directly or indirectly by IDBD representing 70% of the share capital of DIC (“Series 14”), (iii) IDBD Series 15 Bonds was NIS 238 million collateralized by shares of Clal representing 5% of the share capital of Clal (“Series 15”).
 
 
 In July 2019 and in June 2020, each of debenture holders (Series 9 and Series 14) and debenture holders (Series 15), respectively, decided to appoint a representative and legal and economic advisor, inter alia, in order to maintain contact with IDBD and / or third parties and to examine proposals that will be presented to the bondholders in connection with the repayment of IDBD's obligations towards the bondholders and to evaluate IDBD’s financial position and the remedies which may be available to the debenture holders.
 
 

 

 
  vi
 
 
In June 2020, general meetings of the holders of IDBD's debentures were convened (all of the series, each series separately), where a resolution on the agenda was not to convene a general meeting on the agenda of which would be the making of the debentures repayable immediately. The meetings of the debenture holders (Series 9 and Series 15), each decided to pass the said resolution; The meeting of the debenture holders (Series 14), decided not to pass the said resolution, and a later stage to instruct the trustee for debenture holders (Series 14) to postpone the date of the said meeting to September 17, 2020;
 
 In July 2020, Dolphin Netherlands and the controlling interest therein, Mr. Eduardo Elsztain committed vis-à-vis the generality of the debenture holders in IDBD, that subject to defined terms and conditions, during a certain period of time, some transactions will not be executed and/or initiated and/or promoted, and that subject to the provisions of the law, the power of control in corporations that are controlled by the controlling interest in IDBD will not be operated in order to promote any of those actions, unless notification has been delivered in writing to the trustees for debenture holders (Series 9, 14 and 15), at least 14 business days in advance.
 
On August 31, 2019, IDBD 's Audit Committee and the Board of Directors approved the acceptance of an irrevocable commitment by Dolphin Netherlands B.V. (“Dolphin Netherland”), the controlling interest in IDBD, to make capital injections into IDBD in an overall amount of NIS 210 million, in three equal annual payments on September 2 in each of the years 2019 to 2021, which would be made in consideration for shares in IDBD or as a subordinated loan on similar terms to the subordinated loans that had been provided by the controlling interest.
 
In August 2020, IDBD received a letter from Dolphin Netherlands stating, inter alia, that given the fact that some of IDBD's bondholders are expected to include in their agenda for the bondholder's meetings, a proposal to make the outstanding balances of their bonds immediately due and payable, in preparation for the additional inflow of NIS 70 million scheduled for September 2, 2020, Dolphin Netherlands would examine its undertaking towards IDBD, taking into account the questions that arise from IDBD’s bondholders conducts and intentions. To the said Dolphin Netherlands' letter was attached a letter from IRSA to Dolphin Netherlands, according to which, among other things, IRSA will consider the validity of its undertaking to Dolphin Netherlands to transfer to it (in accordance with Dolphin Netherlands request) the amounts required for Dolphin Netherlands to meet its commitment to carry out the capital injections into IDBD on September 2, 2020, as aforementioned.
 
IDBD responded to Dolphin Netherlands’ and IRSA’s letters, noting that, among other things, Dolphin Netherlands' commitment (dated August 29, 2019) towards IDBD is binding and irrevocable, and that there is no basis for not making the capital injections into IDBD, due to other events related to IDBD’s bondholders, which do not fall within the scope of the events listed in the wording of the commitment as expropriating the validity of Dolphin Netherlands' commitment. In addition, it was also mentioned in IDBD’s response letter, that failure to make the payments into IDBD is not acceptable and will leave IDBD with no other choice than to use all its power and rights according to the law to enforce Dolphin Netherlands' commitment as well as IRSA’s undertaking.
 
Following the above mentioned, on September 13, 2020, IDBD submitted a statement of claim against Dolphin Netherlands and against IRSA, in which it has sought to require them to pay it an amount of NIS 70 million (with the addition of linkage differentials and interest in accordance with the law). In tandem with the submission of the lawsuit, as aforesaid, IDBD submitted an urgent petition for placing temporary attachments (in the presence of one party) on Dolphin Netherlands and IRSA (which was not accepted by the Court in the presence of one party and which has been passed on for the respondents to respond to the petition).
 
On June 2, 2020, IDBD received a draft proposal from Dolphin IL for IDBD and for the trustees for IDBD’s debentures (Series 9, 14 and 15) for the strengthening of IDBD 's capital structure, by way of an arrangement between Dolphin, IDBD and the debenture holders, based on an economic contribution to IDBD on Dolphin IL's part, together with a full or partial (as the case may be) redemption of the generality of IDBD's debentures; On June 21, 2020, IDBD received an updated proposal in relation to the abovementioned proposal and on June 28, 2020, Dolphin IL approached each of the trustees for the debentures with a request to put said proposal, with slight amendments, on the agenda of meetings of the debenture holders.
 
On July 6, 2020, the Meeting of debenture holders (Series 9) decided to order the trustee for debenture holders (Series 9) not to accept Dolphin IL's offer; On July 7, 2020, the Meeting of the debenture holders (Series 14) decided to negotiate for a fixed period of one month in connection with Dolphin IL's proposal, and on July 8, 2020, the Meeting of debenture holders (Series 15) made a similar decision.
 
On September 2, 2020 IDBD received an updated offer from Dolphin IL which was addressed to it and to IDBD’s debenture holders (Series 9, 14 and 15); On September 9, 2020, Dolphin IL updated the commercial terms of its proposal for debenture holders (Series 9), and on September 16, 2020, IDBD received binding offers to debenture holders (Series 14) and debenture holders (Series 15), for the purchase of DIC shares pledged in favor of debenture holders (Series 14) of IDBD, as part of an agreed realization process.
 
As no agreement has been reached, on September 17, 2020, the Series 9 trustee submitted to the District Court in Tel-Aviv-Jaffa (the "Court") a petition to grant an order for the opening of proceedings for IDBD pursuant to the Insolvency and Economic Rehabilitation Law, 5778 – 2018 and to instruct the appointment of a trustee for IDBD pursuant to Section 43 and to grant the trustee any and all authority over the decision making of IDBD.
 
  vii
 
 

On September 21, 2020, the Series 14 bond holders approved the immediate fully payment of the remaining balances of such serie.

On September 22, 2020, IDBD and Dolphin Netherlands B.V. submitted an initial response to the Petition, arguing that it is in the best interest of IDBD and its creditors to exhaust the negotiations among the controlling shareholder and its creditors during a short period with the aim to maximize the value of its assets, avoid costs and additional negative effects.
 
In addition, responses by the Series 14 trustee and the Series 15 trustee were filed requesting the enforcement of liens and the appointment of a receiver as well as an urgent hearing, which was scheduled for September 24, 2020.
 
On September 25, 2020, the Court resolved that IDBD is insolvent and therefore it resolved to grant all three orders requested and accordingly, issued an order for the initiation of proceedings and liquidation of IDBD, and has appointed a liquidator to IDBD and interim receivers over the Pledged DIC and Clal Shares.
 
Under IFRS 10 “Consolidated Financial Statements” (“IFRS 10”), an investor controls an investee if and only if the investor has all the following: a) power over the investee; b) exposure, or rights, to variable returns from its involvement with the investee; and c) the ability to use its power over the investee to affect the amount of the investor’s returns. Based on the facts and circumstances outlined above, our management believe that, as from September 25, 2020, IRSA lost control over IDBD and DIC (as this term is defined by IFRS 10). Accordingly, our investment in IDBD and DIC will be deconsolidated in our financial statements as of and for the three-month period ended September 30, 2020.
 
 
  viii
 
 
 
 As of the date of this Annual Report, we are analyzing together with our local and international advisors the judicial decision, alternatives and course of action. For more information see “IRSA´s Recent Developments - Corporate Information: IDBD”.
 
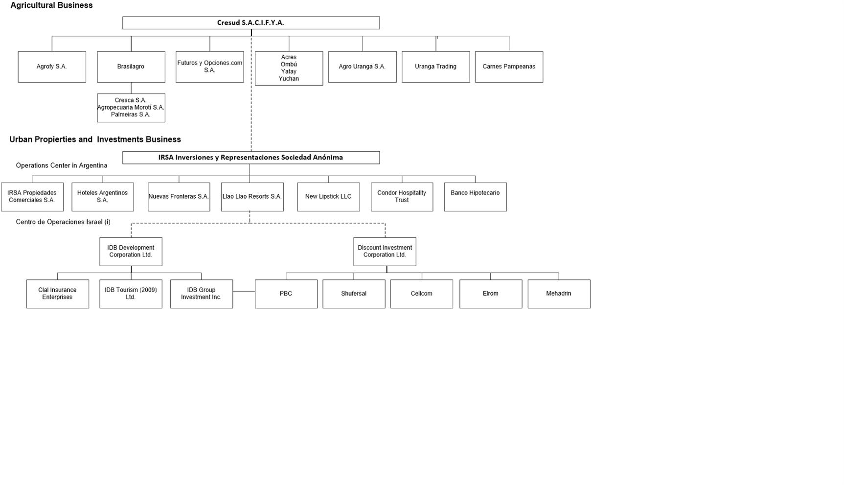
Organizational Structure
 
As of June 30, 2020, the Company had two business lines to manage its global business, which we refer to in this Annual Peport as “Agricultural Business” and “Urban Properties and Investments Business” derived from our subsidiary IRSA, which is in turn subdivided into two operations centers which we refer as the “Operations Center in Argentina” and the “Operations Center in Israel.” 
 
 
(i) 
See “—Financial Information of our Subsidiaries in Operation Center in Israel.”
 
 
  ix
 

   
Currency Translations
 
We have translated some of the peso amounts contained in this annual report into U.S. dollars for convenience purposes only. Unless otherwise specified or the context otherwise requires, the rate used to convert peso amounts to U.S. dollars is the seller exchange rate quoted by Banco de la Nación Argentina of ARS 70.4600 per USD 1.00 for information provided as of June 30, 2020. The average seller exchange rate for fiscal year 2020, quoted by Banco de la Nación Argentina was ARS 59.5343. The U.S. dollar-equivalent information presented in this annual report is provided solely for the convenience of the reader and should not be construed as implying that the peso amounts represent, or could have been or could be converted into, U.S. dollars at such rates or at any other rate. The seller exchange rate quoted by Banco de la Nación Argentina was ARS 79.7500 per USD1.00 as of November 13, 2020. See “Local Exchange Market and Exchange Rates” and “Risk Factors—Risks relating to Argentina—Continuing high rates of inflation may have an adverse effect on the economy and our business, financial condition and the results of our operations.”
 
We have also translated certain NIS amounts into U.S. dollars at the offer exchange rate for June 30, 2020 which was NIS 3.4619 per USD 1.00. We make no representation that the peso, NIS or U.S. dollar amounts actually represent or could have been or could be converted into U.S. dollars at the rates indicated, at any particular rate or at all. See “Local Exchange Market and Exchange Rates.”
 
Market Share Data
 
Information regarding market share in a specified region or area is based on data compiled by us from internal sources and from publications such as Bloomberg, the International Council of Shopping Centers, the Argentine Chamber of Shopping Centers (Cámara Argentina de Shopping Centers), and the INDEC.
 
  x
 
 
Certain Measurements
 
In Argentina the standard measure of area in the real estate market is the square meter (m2), while in the United States and certain other jurisdictions the standard measure of area is the square foot (sq. ft.). All units of area shown in this annual report (e.g., gross leasable area of buildings (“GLA” or “gross leasable area”), and size of undeveloped land) are expressed in terms of square meters (“sqm” and “m2”). One square meter is equal to approximately 10.8 square feet. One hectare is equal to approximately 10,000 square meters and to approximately 2.47 acres.
 
In Argentina the standard measure of weight are the tons (“Tons,” “tons” or “Tns”) and kilograms (“kg” or “kgs”), while in the United States and certain other jurisdictions the standard measure of weight are the pound or the bushel. A metric ton is equal to 1,000 kilograms. A kilogram is equal to approximately 2.2 pounds. A metric ton of wheat is equal to approximately 36.74 bushels. A metric ton of corn is equal to approximately 39.37 bushels. A metric ton of soybean is equal to approximately 36.74 bushels. One kilogram of live weight cattle is equal to approximately 0.5 to 0.6 kilogram of carcass (meat and bones).
 
As used herein, GLA in the case of shopping malls refers to the total leasable area of the property, regardless of our ownership interest in such property (excluding common areas and parking and space occupied by supermarkets, hypermarkets, gas stations and co-owners, except where specifically stated).
 
Rounding Adjustments
 
Certain numbers and percentages included in this annual report have been subject to rounding adjustments. Accordingly, figures shown for the same category presented in various tables or other sections of this annual report may vary slightly, and figures shown as totals in certain tables may not be the arithmetic aggregation of the figures that precede them.
 
  xi
 
PART I
 
Item 1. Identity of Directors, Senior Management and Advisers
 
This item is not applicable.
 
Item 2. Offer Statistics and Expected Timetable
 
This item is not applicable.
 
Item 3. Key Information
 
A. SELECTED CONSOLIDATED FINANCIAL DATA
 
The following table presents our selected financial data as of June 30, 2020, 2019 and 2018 and for the fiscal years ended June 30, 2020, 2019, 2018 and 2017. The selected consolidated statement of income and other comprehensive income data and the selected consolidated statement of cash flow data for the fiscal years ended June 30, 2020, 2019 and 2018 and the selected consolidated statement of financial position data as of June 30, 2020 and 2019 have been prepared in accordance with IFRS, as issued by the IASB, and CNV Rules, and have been derived from our Audited Consolidated Financial Statements included in this Annual Report.
 
The summary consolidated statement of income and other comprehensive income and cash flow data for the fiscal year ended June 30, 2017 and the summary consolidated statement of financial position data as of June 30, 2018 have been restated pursuant to IAS 29 to reflect the effect of hyperinflation in Argentina. As a result of such restatement, the selected financial information included in this Annual Report differ from previously reported financial information.
 
The summary financial data as of June 30, 2017 and 2016 and for the fiscal year ended June 30, 2016 has not been presented as these cannot be provided on a restated basis without unreasonable effort or expense. See “Presentation of Financial and Other Information—Functional and Presentation Currency,” “Risk Factors—Risk Related to Argentina,” “Operating and Financial Review and Prospects—Results of Operations— Effects of Changes in Inflation” and Note 2 to our Audited Consolidated Financial Statements.
 
You should read the information below in conjunction with our Audited Consolidated Financial Statements, including the notes thereto.
 
In the following table, we have translated peso amounts into U.S. dollars at the seller exchange rate as of June 30, 2020, quoted by the Banco de la Nación Argentina, which was ARS 70.4600 per USD 1.00. The average of the seller exchange rate for the fiscal year 2020, quoted by Banco de la Nación Argentina was ARS 59.5343. We make no representation that these peso or U.S. dollar amounts actually represent, could have been or could be converted into U.S. dollars at the rates indicated, at any particular rate or at all. See “Local Exchange Market and Exchange Rates” and “Risk Factors—Risks Relating to Argentina—Continuing high rates of inflation may have an adverse effect on the economy and our business, financial condition and the results of our operations.” For more information see “Operating and Financial Review and Prospects—Factors Affecting Comparability of our Results”
 
 
1
 
 
 
  For the fiscal year ended June 30,                          
 
 
2020 (i)(ii)
 
 
2020
 
 
2019
 
 
2018
 
 
2017
 
CONSOLIDATED STATEMENT OF INCOME AND OTHER COMPREHENSIVE INCOME DATA
 
in millions of
 
  in millions of ARS                    
 
 
USD
 
  (except per share data)                    
 
 
 
 
 
 
 
 
 
 
 
 
 
 
 
 
Revenues
  1,721 
  121,256 
  110,741 
  93,266 
  91,254 
Costs
  (1,192)
  (83,971)
  (75,384)
  (62,078)
  (60,302)
Initial recognition and changes in the fair value of biological assets and agricultural products at the point of harvest
  40 
  2,827 
  2,305 
  1,674 
  253 
Changes in the net realizable value of agricultural products after harvest
  9 
  657 
  (43)
  532 
  (360)
Gross profit
  578 
  40,769 
  37,619 
  33,394 
  30,845 
Net gain from fair value adjustment of investment properties
  440 
  30,992 
  (37,746)
  18,971 
  (5,259)
Gain from disposal of farmlands
  12 
  838 
  665 
  1,656 
  630 
General and administrative expenses
  (174)
  (12,267)
  (12,152)
  (10,876)
  (11,057)
Selling expenses
  (232)
  (16,348)
  (13,976)
  (13,489)
  (14,089)
Impairment of associates
  (35)
  (2,470)
  - 
  - 
  - 
Other operating results, net
  39 
  2,77 
  1,101 
  3,657 
  (567)
Management fees
  (3)
  (211)
  - 
  (1,456)
  (619)
Profit / (loss) from operations
  625 
  44,073 
  (24,489)
  31,857 
  (116)
Share of profit of associates and joint ventures
  123 
  8,662 
  (7,328)
  (3,452)
  (1,366)
Profit / (loss) before financial results and income tax
  748 
  52,735 
  (31,817)
  28,405 
  (1,482)
Finance income
  21 
  1,463 
  1,775 
  1,476 
  1,630 
Finance cost
  (365)
  (25,683)
  (22,571)
  (26,377)
  (20,173)
Other financial results
  (265)
  (18,667)
  (5,981)
  (22,168)
  13,249 
Inflation adjustment
  3 
  177 
  (457)
  (321)
  (3,445)
Financial results, Net
  (606)
  (42,710)
  (15,272)
  (47,390)
  (8,739)
Profit / (loss) before income tax
  142 
  10,025 
  (47,089)
  (18,985)
  (10,221)
Income tax
  (115)
  (8,107)
  (780)
  9,964 
  (2,087)
Profit / (loss) for the fiscal year from continuing operations
  27 
  1,918 
  (47,869)
  (9,021)
  (12,308)
Profit for the period from discontinued operations
  257 
  18,085 
  7,140 
  36,441 
  17,485 
Profit / (loss) for the fiscal year
  284 
  20,003 
  (40,729)
  27,420 
  5,177 
 
    
    
    
    
    
 
    
    
    
    
    
Other comprehensive income / (loss):
    
    
    
    
    
Items that may be reclassified subsequently to profit or loss:
    
    
    
    
    
Currency translation adjustment
  74 
  5,232 
  -3,113 
  6,417 
  8,093 
 
  - 
  - 
  - 
  - 
  - 
Revaluation surplus
  9 
  614 
  1,111 
  316 
  - 
Change in the fair value of hedging instruments net of income taxes
  (1)
  (102)
  19 
  (40)
  412 
Items that may not be reclassified subsequently to profit or loss:
    
    
    
    
    
 
    
    
    
    
    
Actuarial loss from defined benefit plans
  (2)
  (137)
  (66)
  (60)
  (26)
Other comprehensive income / (loss) for the year from continuing operations
  80 
  5,607 
  (2,049)
  6,633 
  8,479 
Other comprehensive income / (loss) for the year from discontinued operations
  82 
  5,810 
  1,245 
  10,059 
  (2,692)
Total other comprehensive income for the year
  162 
  11,417 
  (804)
  16,692 
  5,787 
Total comprehensive income / (loss) for the year
  446 
  31,420 
  (41,533)
  44,112 
  10,964 
Total comprehensive income / (loss) from continuing operations
  107 
  7,525 
  (49,918)
  (2,389)
  (3,832)
Total comprehensive income from discontinued operations
  339 
  23,895 
  8,385 
  46,501 
  14,796 
Total comprehensive income / (loss) for the year
  446 
  31,420 
  (41,533)
  44,112 
  10,964 
Profit / (loss) of the year attributable to:
    
    
    
    
    
Equity holders of the parent
  56 
  3,929 
  (26,796)
  6,106 
  (892)
Non-controlling interest
  228 
  16,074 
  (13,933)
  21,314 
  6,069 
Loss from continuing operations attributable to:
    
    
    
    
    
Equity holders of the parent
  (34)
  (2,368)
  (28,334)
  (9,492)
  (3,096)
Non-controlling interest
  61 
  4,286 
  (19,535)
  471 
  (9,212)
Total comprehensive income attributable to:
    
    
    
    
    
Equity holders of the parent
  34 
  2,421 
  (27,078)
  5,775 
  1,436 
Non-controlling interest
  412 
  28,999 
  (14,455)
  38,337 
  9,528 
 
 
2
 
 
 
 
 
 
Fiscal year ended June 30, 2020 (i)(ii)
 
 
Fiscal year ended June 30, 2020
 
 
Fiscal year ended June 30, 2019
 
 
Fiscal year ended June 30, 2018
 
Consolidated Statements of Financial Position
 
in millions of
 
  in millions of ARS              
 
 
USD
 
  (except per share data)              
ASSETS
 
 
 
 
 
 
 
 
 
 
 
 
Non-current assets
 
 
 
 
 
 
 
 
 
 
 
 
Investment properties
  3,267 
  230,167 
  335,016 
  363,675 
Property, plant and equipment
  851 
  59,956 
  54,106 
  52,073 
Trading properties
  69 
  4,856 
  7,855 
  14,801 
Intangible assets
  400 
  28,192 
  26,018 
  27,996 
Right-of-use assets
  311 
  21,928 
  - 
  - 
Biological assets
  25 
  1,759 
  1,805 
  2,012 
Other assets
  - 
  - 
  31 
  417 
Investments in associates and joint ventures
  1,066 
  75,128 
  44,870 
  58,192 
Deferred income tax assets
  13 
  927 
  772 
  2,610 
Income tax and minimum presumed income tax (“MPIT”) credits
  1 
  63 
  273 
  1,006 
Restricted assets
  27 
  1,936 
  4,547 
  4,842 
Trade and other receivables
  388 
  27,326 
  21,730 
  20,298 
Investment in financial assets
  50 
  3,515 
  4,129 
  3,815 
Financial assets held for sale
  - 
  - 
  5,972 
  17,317 
Derivative financial instruments
  2 
  164 
  153 
  67 
Total non-current assets
  6,470 
  455,917 
  507,277 
  569,121 
Current assets
    
    
    
    
Trading properties
  33 
  2,316 
  523 
  7,285 
Right-of-use assets
  - 
  - 
  - 
  - 
Biological assets
  39 
  2,773 
  3,795 
  2,030 
Inventories
  129 
  9,070 
  6,403 
  5,250 
Restricted assets
  88 
  6,209 
  6,261 
  9,446 
Income tax and minimum presumed income tax (“MPIT”) credits
  4 
  306 
  559 
  888 
Groups of assets held for sale
  622 
  43,816 
  11,498 
  11,544 
Trade and other receivables
  620 
  43,717 
  38,452 
  38,270 
Investment in financial assets
  258 
  18,192 
  45,134 
  56,998 
Financial assets held for sale
  48 
  3,377 
  16,666 
  9,930 
Derivative financial instruments
  5 
  321 
  162 
  344 
Cash and cash equivalents
  1,432 
  100,926 
  89,304 
  85,938 
Total current assets
  3,278 
  231,023 
  218,757 
  227,923 
TOTAL ASSETS
  9,748 
  686,940 
  726,034 
  797,044 
SHAREHOLDERS’ EQUITY
    
    
    
    
Share capital
  7 
  499 
  486 
  482 
Treasury shares
  - 
  3 
  16 
  20 
 Inflation adjustment of share capital and treasury shares
  139 
  9,786 
  9,786 
  9,786 
Share premium
  150 
  10,592 
  10,592 
  10,592 
Additional paid-in capital from treasury shares
  1 
  90 
  91 
  91 
Legal reserve
  5 
  373 
  373 
  373 
Special reserve
  11 
  770 
  5,179 
  5,179 
Other reserves
  14 
  1,006 
  36,427 
  6,124 
Retained earnings
  29 
  2,040 
  (38,908) 
  20,589 
Equity attributable to equity holders of the parent
  356 
  25,159 
  24,042 
  53,236 
Non-controlling interest
  1,377 
  96,994 
  103,159 
  123,218 
TOTAL SHAREHOLDERS’ EQUITY
  1,733 
  122,153 
  127,201 
  176,454 
LIABILITIES
    
    
    
    
Non-current liabilities
    
    
    
    
Borrowings
  4,548 
  320,418 
  397,414 
  416,820 
Deferred income tax liabilities
  702 
  49,469 
  57,192 
  59,963 
Trade and other payables
  41 
  2,986 
  2,830 
  8,241 
Provisions
  44 
  3,091 
  11,478 
  7,931 
Employee benefits
  6 
  447 
  189 
  244 
Income tax and minimum presumed income tax ("MPIT") liabilities
  - 
  - 
  - 
  - 
Derivative financial instruments
  216 
  15,194 
  - 
  - 
Lease liabilities
  1 
  74 
  1,470 
  89 
Payroll and social security liabilities
  4 
  247 
  197 
  169 
Total non-current liabilities
  5,562 
  391,926 
  470,770 
  493,457 
Current liabilities
    
    
    
    
Trade and other payables
  508 
  35,823 
  32,299 
  40,057 
Borrowings
  1,396 
  98,389 
  80,384 
  71,336 
Provisions
  35 
  2,443 
  2,477 
  2,355 
Group of liabilities held for sale
  336 
  23,649 
  8,137 
  7,210 
Payroll and social security liabilities
  66 
  4,685 
  3,802 
  4,154 
Income tax and MPIT liabilities
  12 
  824 
  699 
  1,324 
Lease liabilities
  80 
  5,661 
  - 
  - 
Derivative financial instruments
  20 
  1,387 
  265 
  697 
Total Current liabilities
  2,453 
  172,861 
  128,063 
  127,133 
TOTAL LIABILITIES
  8,015 
  564,787 
  598,833 
  620,590 
TOTAL SHAREHOLDERS’ EQUITY AND LIABILITIES
  9,748 
  686,940 
  726,034 
  797,044 
 
 
3
 
 
 
 
  For the fiscal year ended June 30,                          
 
 
2020
 
 
2020
 
 
2019
 
 
2018
 
 
2017
 
Consolidated Statements of Cash Flows
 
in millions of
 
  in millions of ARS                    
 
 
USD(i)(ii)
 
  (except per share data)                    
 
 
 
 
 
 
 
 
 
 
 
 
 
 
 
 
Net cash generated from operating activities
  507 
  35,734 
  25,546 
  24,150 
  23,649 
Net cash generated from / (used in) investing activities
  572 
  40,311 
  10,552 
  (31,553) 
  (6,623) 
Net cash used in financing activities
  (1,031) 
  (72,624) 
  (25,735) 
  (4,009) 
  6,066 
Net increase / (decrease) in cash and cash equivalents
  49 
  3,421 
  10,363 
  (11,412) 
  23,092 
Cash and cash equivalents at beginning of the year
  1,267 
  89,304 
  85,938 
  73,012 
  48,168 
Cash and cash equivalents at the end of the year
  1,432 
  100,926 
  89,304 
  85,938 
  73,012 
 
 
   
    For the fiscal year ended June 30,
   
  2020  
  2020  
  2019  
  2018  
    
   
  USD  
    in millions of ARS (except per share data)                           
Basic net income per share (1)
  (0.112) 
  (7.867) 
  (54.790) 
  12.290 
    
Diluted net income per share (2)
  (0.108)
  (7.634) 
  (54.790) 
  11.820 
    
Basic net income per ADS (1)(3)
  (1.117) 
  (78.670) 
  (547.900) 
  122.900 
    
Diluted net income per ADS (2)(3)
  (1.083) 
  (76.340) 
  (547.900) 
  118.200 
    
Capital stock
  7 
  502 
  502 
  502 
    
Number of common shares
  501,642,804 
  501,642,804 
  501,642,804 
  501,642,804 
    
Weighted – average number of common shares outstanding
  493,808,696 
  493,808,696 
  489,067,648 
  496,687,276 
    
Diluted weighted – average number of common shares (5)
  513,044,949 
  513,044,949 
  508,783,905 
  516,403,816 
    
Dividends paid
  (28) 
  (1,997) 
  (2,138) 
  (4,363) 
    
Dividends per share
  (0.06)
  (4.04)
  (4.37)
  (8.78) 
    
Dividends per ADS (3)
  (0.57)
  (40.44)
  (43.72)
  (87.84)
    
Depreciation and amortization
  253 
  17,797 
  11,405 
  10,241 
    
Capital expenditure
  174 
  12,28 
  20,642 
  22,741 
    
Working Capital
  825 
  58,162 
  90,694 
  100,79 
    
Gross margin
  0.33 
  0.33 
  0.33 
  0.35 
    
Operating margin
  0.36 
  0.36 
  (0.22)
  0.34 
    
Net margin
  0.16 
  0.16 
  (0.36)
  0.29 
    
Ratio of current assets to current liabilities
  1.34 
  1.34 
  1.71 
  1.79 
    
Ratio of shareholders’ equity to total liabilities
  0.22 
  0.22 
  0.21 
  0.28 
    
Ratio of non current assets to total assets
  0.66 
  0.66 
  0.70 
  0.71 
    
Ratio of “Return on Equity” – ROE
  0.16 
  0.16 
  (0.27)
  N/A. 
    
 
(i) 
Totals may not sum due to rounding.
(ii) 
Solely for the convenience of the reader we have translated peso amounts into U.S. dollars at the seller exchange rate quoted by Banco de la Nación Argentina as of June 30, 2020, which was ARS 70.4600 per USD 1.00. The average seller exchange rate for the fiscal year 2020, quoted by Banco de la Nación Argentina was ARS 59.6343. The seller exchange rate quoted by Banco de la Nación Argentina was ARS 79.7500 per USD 1.00 as of November 13, 2020. We make no representation that the peso or U.S. dollar amounts actually represent, could have been or could be converted into U.S. dollars at the rates indicated, at any particular rate or at all. See “Local Exchange Market and Exchange Rates.” Totals may not sum due to rounding.
 
(1)
Basic net income per share is computed by dividing the net income available to common shareholders for the period by the weighted average common shares outstanding during the period,
(2)
Diluted net income per share is computed by dividing the net income for the period by the weighted average number of common shares assuming the total conversion of outstanding notes and exercise of outstanding options, Due to the loss for the year 2019, there is no diluted effect on this result,
(3)
Determined by multiplying per share amounts by ten (one ADS equals ten common shares),
 

 
4
 
 
Local Exchange Market and Exchange Rates 
 
Operations Center in Argentina
 
A.1. Local Exchange Market and Exchange Rates 
 
The Argentine government established a series of exchange control measures that restricted the free disposition of funds and the transfer of funds abroad. In 2011, these measures had significantly curtailed access to the foreign exchange market Mercado Único y Libre de Cambios (“MULC”) by both individuals and private sector entities. This made it necessary, among other things, to obtain prior approval from the Banco Central de la República Argentina (the “Central Bank”) to enter into certain foreign exchange transactions such as payments relating to royalties, services or fees payable to related parties of Argentine companies outside Argentina. With the change of government and political environment, in December 2015, one of the first measures taken by the Argentine government was to lift the main restrictions that limited access to individuals and legal entities to the MULC. Despite this, as of September 1, 2019, the Argentine government and the Central Bank implemented new exchange controls and restrictions that limited access to individuals and legal entities to the MULC. For more information about exchange controls see, “Item 10. Additional Information—D. Exchange Controls”.
 
 The following table shows the maximum, minimum, average and closing exchange rates for each applicable period to purchases of U.S. dollars.
 
 
 
Maximum(1)(2)
 
 
Minimum(1)(3)
 
 
Average(1)(4)
 
 
At closing(1)
 
Fiscal year ended:
 
 
 
 
 
 
 
 
 
 
 
 
June 30, 2018 
  28.8000 
  16.7500 
  19.4388 
  28.8000 
June 30, 2019 
  45.8700 
  27.1600 
  37.8373 
  42.3630 
June 30, 2020 
  70.3600 
  41.5000 
  59.5343 
  70.3600 
Month ended:
    
    
    
    
July 31, 2020 
  72.2200 
  70.4200 
  71.3795 
  72.2200 
August 31, 2020 
  74.0800 
  72.4200 
  73.1980 
  74.0800 
September 30, 2020 
  76.0800 
  74.1500 
  75.1036 
  76.0800 
October 30, 2020 
  78.2200 
  76.1500 
  77.4843 
  78.2200 
November (through November 13, 2020) 
  79.6500 
  78.5900 
  79.1589 
  79.6500 
Source: Banco de la Nación Argentina
(1) Average between the offer exchange rate and the bid exchange rate according to Banco de la Nación Argentina’s foreign currency exchange rate.
(2) The maximum exchange rate appearing in the table was the highest end-of-month exchange rate in the year or shorter period, as indicated.
(3) The minimum exchange rate appearing in the table was the lowest end-of-month exchange rate in the year or shorter period, as indicated.
(4) Average exchange rates at the end of the month.
 
Operations Center in Israel
 
The following table shows the maximum, minimum, average and closing exchange rates for each period applicable to purchases of New Israeli Shekels (NIS).
 
 
 
Maximum(1)(2)
 
 
Minimum(1)(3)
 
 
Average(1)(4)
 
 
At closing(1)
 
Fiscal year ended:
 
 
 
 
 
 
 
 
 
 
 
 
June 30, 2018
  3.6573 
  3.3902 
  3.5275 
  3.6573 
June 30, 2019
  3.7767 
  3.5597 
  3.6443 
  3.5700 
June 30, 2020
  3.8224 
  3.4166 
  3.5072 
  3.4643 
Month ended:
    
    
    
    
July 31, 2020
  3.4595 
  3.4030 
  3.4425 
  3.4038 
August 31, 2020
  3.4160 
  3.3528 
  3.3993 
  3.3528 
September 30, 2020
  3.4787 
  3.3617 
  3.4226 
  3.4258 
October 2020
  3.4322 
  3.3750 
  3.3948 
  3.4059 
November 2020 (through November 13, 2020)
  3.4118 
  3.3676 
  3.3835 
  3.3690 
 
Source: Bloomberg
 
(1) Average between the offer exchange rate and the bid exchange rate of the New Israeli Shekel against the U.S. dollar.
(2) The maximum exchange rate appearing in the table was the highest end-of-month exchange rate in the year or shorter period, as indicated.
(3) The minimum exchange rate appearing in the table was the lowest end-of-month exchange rate in the year or shorter period, as indicated.
(4) Average exchange rates at the end of the month.
  
 
 
5
 

B. CAPITALIZATION AND INDEBTEDNESS
 
This section is not applicable.
 
C. REASONS FOR THE OFFER AND USE OF PROCEEDS
 
This section is not applicable.
 
D. RISK FACTORS
 
You should carefully consider the risks described below, in addition to the other information contained in this Annual Report, before making an investment decision. We also may face additional risks and uncertainties not currently known to us, or which as of the date of this annual report we might not consider significant, which may adversely affect our business. In general, you take more risk when you invest in securities of issuers in emerging markets, such as Argentina, than when you invest in securities of issuers in the United States, and certain other markets. You should understand that an investment in our common shares and American Depositary Shares (“ADSs”) involves a high degree of risk, including the possibility of loss of your entire investment.
 
Risks Relating to Argentina
 
The ongoing COVID-19 pandemic and government measures to contain the virus are adversely affecting our business and results of operations, and, as conditions are evolving rapidly, we cannot accurately predict the ultimate impact on our results of operations.
 
As of the date of this annual report, most of the operations and property of our Operations Center in Argentina are located in Argentina. As a result, the quality of our assets, our financial condition and the results of our operations in the Operations Center in Argentina are dependent upon the macroeconomic, regulatory, social and political conditions prevailing in Argentina. These conditions include changes to growth rates, inflation rates, exchange rates, interest rates, taxes, foreign exchange controls, government policies, social instability, and other political, economic or international developments taking place in, or otherwise affecting, Argentina.
 
In December 2019, a novel strain of coronavirus (SARS-COV-2) causing a severe acute respiratory syndrome (“COVID-19”) was reported to have surfaced in Wuhan, China. COVID-19 has since spread across the world, including Argentina, and on March 11, 2020, the World Health Organization declared COVID-19 a pandemic. By early November approximately 1,284,519 cases of infections had been confirmed in Argentina. In response, countries have adopted extraordinary measures to contain the spread of the virus, including imposing travel restrictions and closing borders, requiring closures of non-essential businesses, instructing residents to practice social distancing, issuing stay-at-home orders, implementing quarantines and similar actions. The ongoing pandemic and these extraordinary government measures are disrupting global economic activity and resulting in significant volatility in global financial markets. According to the International Monetary Fund (“IMF”), the global economy has recently entered into a recession.
 
The Argentine government has adopted multiple measures in response to the COVID-19 pandemic, including a nationwide mandatory lockdown that began on March 19, 2020 that has been extended several times, most recently through November 8, 2020. The government has also required during the las months the mandatory shutdown of businesses not considered essential. Finally, on November 6, 2020, the government announced the end of the mandatory lockdown for the AMBA (the “Área Metropolitana de Buenos Aires or “AMBA”) and the beginning of the new phase of social distancing. However, Coronavirus cases have risen over the last few months in several regions of the world and the rate of infections is still increasing. Lockdowns return to Europe as cases rise again. Spain, France and the UK have all recorded more than one million cases, and several others are seeing their highest number of new infections since the start of the pandemic.
 
 
6
 
 
In order to mitigate the economic impact of the COVID-19 pandemic and mandatory lockdown and shutdown of non-essential businesses, the Argentine government has adopted social aid, monetary and fiscal measures. We cannot assure you whether these measures will be sufficient to prevent a severe economic downturn in Argentina, particularly if current conditions are prolonged and if Argentina’s main trading partners are concurrently facing an economic recession. However, the Argentine government may have more limited resources at this time to support the country’s economy; the pandemic has struck at a time when Argentina is simultaneously struggling to emerge from a two-year recession. On August 31, 2020, the Argentine government announced the results of its bond restructuring offer, announcing that holders owning 93.5% in principal amount of bonds outstanding and that this participation percentage was subsequently increased to 99% by virtue of the application of collective action clauses of the restructured bonds. The Argentine government faces the challenge of restructuring its debt in foreign currency issued under Argentine law, as well as its debt with the IMF. We cannot predict the outcome of these negotiations.
 
Some of the measures adopted by the Argentine government may adversely affect the business and financial condition of companies operating in the real estate sector, such as our Company. These temporary measures include the issuance of stay-at-home orders, closures of non-essential businesses such as shopping malls, prohibition of layoffs without cause and suspension of workers, among others. These measures have necessitated, among other things, that we shut down our shopping mall properties from March 20 until October 14, 2020, resulting in lower rental revenue from our shopping mall clients whose rent is based in part on sales revenue. For more information in connection with the COVID-19 pandemic and their impact on our Company, see “Item 5.A. Operating Results – The Ongoing COVID-19 Pandemic.” Although these measures may help attenuate the economic impact on the Argentine economy overall, they may have a negative impact on our business and results of operations.
 
The ongoing COVID-19 pandemic and government measures taken to contain the spread of the virus are adversely affecting our business and results of operations. Shopping malls have been required to remain closed since March 20, 2020, leaving exclusively those premises dedicated to items considered essential such as pharmacies, supermarkets and banks. In the months of May and June, these measures were relaxed and certain activities were reopened in some provinces, such as Salta, Mendoza, Santa Fe and Córdoba, opening the Alto Noa, Mendoza Plaza, Alto Rosario, La Ribera and Córdoba shopping malls. Shopping under a strict safety and hygiene protocol that includes reduced hours, social distancing, and access control. In July 2020, IRCP proceeds with the opened Shopping Neuquén and at the beginning of August 2020, Arcos District, an open-air premium outlet in the city of Buenos Aires, opened as well. On October 14, 2020, IRCP announced the opening of Alto Palermo, Paseo Alcorta, Patio Bullrich, Abasto Shopping and Dot Baires shopping malls, located in the City of Buenos Aires. However, the uncertainty of the situation could cause setbacks in the openings. The shopping malls mentioned above are resuming their operations under a strict safety and hygiene protocol that includes social distancing, reduced hours, access controls, among other measures. Likewise, it should be clarified that the activity in the food courts is limited to the commercialization of products through home delivery or take-away and the entertainment business remains closed.
 
Also, the DirecTV Arena stadium has been closed since March 20, the date on which social, preventive and all the planned congresses are suspended, a large part of the fairs and conventions were postponed, while the shows scheduled at the DirecTV Arena were mostly canceled. The reopening date of these establishments is uncertain, as well as the future agenda of fairs, conventions and shows.
 
Additionally, we face various risks arising from the economic impact of the pandemic and government measures which are difficult to predict accurately at this time, such as:
 
Our tenants may terminate their leases, and as a result of the loss of key or anchor tenants our shopping malls and office spaces may become less attractive;
 
 
Our hotels, including the Libertador and Intercontinental hotels in Buenos Aires and the Llao Llao hotel in Bariloche, are temporarily closed or operating under emergency contingency plans, and we do not know with certainty when they may reopen or be able to operate normally again;
 
Consumer spending has sharply dropped and its persistence may generate a change in consumer habits and a trend in favor of e-commerce, which would translate into lower attendance at shopping malls or public places, thus adversely affecting our tenants’ ability to generate income and default on or terminate our leases;
  
 
7
 
 
The situation generated by COVID-19 could cause an increase in our operating costs and the operating costs of our tenants, who may be unable to meet their payment obligations under the leases entered into with the Company. This situation could cause a reduction in our rental income and negatively affect our financial situation;
 
As a result of financial turmoil in Argentina caused by disruptions in supply chains and public debt restructuring, we may experience difficulties in our ability to pay off our debts and other financial obligations. We could also face difficulties in accessing debt and capital markets and may be forced to refinance our indebtedness;
 
An extended period of remote work by our employees could deplete our technological resources and result in or exacerbate certain operational risks, including an increased risk of cybersecurity. Remote work environments may be less secure and more susceptible to hacking attacks, including phishing and social engineering attempts to exploit the COVID-19 pandemic; and
 
COVID-19 poses a threat to the well-being and morale of our employees. While we have implemented a business continuity plan to protect the health of our employees and we have contingency plans for key employees or executive officers who may become ill or unable to perform their duties for an extended period of time, such plans cannot anticipate all scenarios, and we may experience a possible loss of productivity or a delay in the deployment of certain strategic plans.
 
We are continuously monitoring the impact of the ongoing COVID-19 pandemic on our Company. The ultimate impact of the pandemic on our business, results of operations and financial condition remains highly uncertain and will depend on future developments outside of our control, including the intensity and duration of the pandemic and the government measures taken in order to contain the virus or mitigate the economic impact. To the extent the COVID-19 pandemic adversely affects our business, it may also have the effect of heightening many of the other risks described in this “Risk Factors” section.
 
We depend on macroeconomic and political conditions in Argentina.
 
The Argentine economy has experienced significant volatility in recent decades, characterized by periods of low or negative growth, high levels of inflation and depreciation of the currency. As a consequence, our business and operations have been, and could in the future be, affected to varying degrees by economic and political developments and other material events affecting the Argentine economy, such as: inflation; price controls; foreign exchange controls; fluctuations in foreign currency exchange rates and interest rates; governmental policies regarding spending and investment, national, provincial or municipal tax increases and other initiatives increasing government involvement with economic activity; civil unrest and local security concerns. You should make your own investigation into Argentina’s economy and its prevailing conditions before making an investment in us.
 
Historically, Argentina went through periods of severe political, economic and social crisis. Among other consequences, these crises resulted in Argentina defaulting on its foreign debt obligations, introducing emergency measures and numerous changes in economic policies that affected utilities, financial institutions, and many other sectors of the economy. Argentina also suffered a significant real depreciation of the Peso, which in turn caused numerous Argentine private sector debtors with foreign currency exposure to default on their outstanding debt. In the past three years, GDP grew 2.7% in 2017, but it contracted 2.5% in 2018 and 2.2% in 2019. On September 22, 2020, the Argentine Treasury announced that it expected GDP to shrink 19.1% in 2020 and fiscal deficit to reach 4.7%, both figures higher than previously forecast.
 
A decline in international demand for Argentine products, a lack of stability and competitiveness of the Peso against other currencies, a decline in confidence among consumers and foreign and domestic investors, a high rate of inflation and future political uncertainties, among other factors, may affect the development of the Argentine economy, which could lead to reduced aggregate demand and adversely affect our business, financial condition and results of operations.
 
 
8
 
 
The primary elections (Elecciones Primarias, Abiertas y Simultáneas y Obligatorias or “PASO”, per its acronym in Spanish), which define which political parties and which candidates of the different political parties may run in the general elections, took place in August 11, 2019. In these elections, the Frente de Todos coalition (which included former president Fernandez de Kirchner as a candidate to the vice-presidency) obtained 47.78% of the votes, while the Juntos por el Cambio coalition (then-president Mauricio Macri’s coalition), obtained 31.79% of the votes.
 
After the results of the primary elections, the Peso depreciated approximately 30% and the share price of Argentine listed companies dropped approximately 38% on average. In turn, the emerging market bond index (EMBI) peaked to one of the highest levels in Argentine history, above 2,000 points on August 28, 2019. As a consequence of the aforementioned effects, the Central Bank re-implemented exchange controls in order to reduce currency outflows and restrict exchange rate fluctuations, strengthen the normal functioning of the economy, foster prudent administration of the exchange market, reduce the volatility of financial variables and contain the impact of the variations of financial outflows on the real economy.
 
Presidential and Congressional elections in Argentina took place on October 27, 2019, which resulted in Alberto Fernández being elected President of Argentina, having earned 48.1% of the votes. The Fernández administration assumed office on December 10, 2019. As of such date, the Argentine Congress was composed as follows: Frente de Todos commanded a majority in the senate with 41 seats, followed by Juntos por el Cambio with 28 seats. In the house of representatives Juntos por el Cambio held a slight majority with 119 seats and Frente de Todos held 116 seats.
 
The political uncertainty in Argentina about the impact of the measures that the Fernández administration took and could take with respect to the economy, including with respect to the crisis resulting from the ongoing COVID-19 pandemic, could generate volatility in the price of securities issued by Argentine companies’ or result in a decrease in their prices, in particular companies like ours with operations in the real estate sector.
 
We can offer no assurances as to the policies that may be implemented by the Fernández administration, or that political developments in Argentina will not adversely affect the Argentine economy and our business, financial condition and results of operations. In addition, we cannot assure you that future economic, regulatory, social and political developments in Argentina will not impair our business, financial condition or results of operations, or cause the market value of our shares to decline.
 
We cannot predict the effect that changes in economic policies, laws and regulations adopted in recent years by the Argentine government may have on the economy.
 
The Macri administration took office in December 2015 and immediately implemented significant economic and policy measures, ranging from (i) lifting foreign exchange restrictions, (ii) eliminating certain energy subsidies and ordering a substantial increase in electricity tariffs, (iii) restoring the credibility of the Argentine National Institute of Statistics and Census (the “INDEC”), (iv) reducing foreign trade controls, (v) settling claims by bondholders, (vi) reforming the framework applicable to the transport and distribution of natural gas, among others described in more detail below.
 
On June 29, 2016, the Argentine Congress enacted the Historical Reparation Program for Retirees and Pensioners (Programa de Reparación Histórica para Jubilados y Pensionados). This Program included (i) payments to more than two million retirees and retroactive compensation for more than 300,000 retirees and (ii) creation of a universal pension for senior citizens, at a total cost of approximately ARS 122,000 million.
 
In December 2017, the Argentine Congress approved the tax reform law. The reform was intended to eliminate certain inefficiencies in the Argentine tax regime, curb tax evasion, expand the tax base and encourage investment, with the long-term goal of restoring fiscal balance by creating new taxes or increasing the then existing contribution rates.
 
 
9
 
 
In November 2017, the Argentine Congress approved Law No. 27,401, which establishes a system of criminal liability of corporate entities for criminal offenses against the public administration and national and cross-border bribery committed by, among others, its shareholders, attorneys-in-fact, directors, managers, employees, or representatives. Convicted legal entities are subject to various sanctions including a fine of between 1% and 20% of their annual gross revenue and the partial or total suspension of their activities for up to ten years. In addition, the law expands the national criminal jurisdiction to all cases of bribery including those committed outside the Argentine territory by citizens or companies domiciled or headquartered in Argentina.
 
At the beginning of September 2018, the Argentine government announced a series of measures in connection with the previously approved IMF loan agreement (“Stand-By Agreement”) and implemented changes in monetary policy, reducing the amount of Pesos to be issued, thus easing pressure on the foreign currency market and on inflation. In terms of fiscal policy, the government also reinstated wheat and corn export duties, and a duty for all other exports.
 
Following the results of the primary elections held in August 2019, the Argentine government adopted certain exceptional measures to relieve tension in the financial and foreign exchange markets, including:
 
increase of 20% in the federal minimum wage and implementation of special deductions for retirees and formal employees, together with an increase in the income requirements for federal income taxes;
 
exemption from employee contributions and from tax contributions for simplified filers;
 
temporary increases in welfare benefits;
 
 
adopting a 10-year tax moratorium for small- and medium-sized companies, as well as for self-employed workers and simplified filers;
 
implementing a 90-day freeze on gas prices,
 
 
exchange controls and restrictions to access to foreing exchange markets.
 
The fiscal cost of all of the above measures was estimated to be in excess of ARS 40,000 million.
 
Likewise, in order to mitigate the economic impact of the Covid-19 pandemic, the government has imposed temporary measures that include, among others:
 
the closure of businesses considered non-essential such as shopping centers,
 
the prohibition of dismissals without cause
 
suspension of workers,
 
rate freezing.
 
We have no control over the implementation of the reforms proposed by the Argentine government nor can we assure you that these reforms will be implemented at all or in a manner that will benefit our business. The failure of these measures to achieve their intended goals could adversely affect the Argentine economy and our business, financial condition and results of operations.
 
Continuing high rates of inflation may have an adverse effect on the economy and our business, financial condition and results of operations.
 
Historically, high rates of inflation have undermined the Argentine economy and the Argentine government’s ability to foster conditions for stable growth. High rates of inflation may also undermine Argentina’s competitiveness in international markets and adversely affect economic activity and employment, as well as our business, financial condition and results of operations.
 
The INDEC reported cumulative variation of the CPI of 24.8% for 2017, 47.6% for 2018, 53.8% for 2019 and 2.3%, 2.0%,3.3%, 1.5%, 1.5%, 2.2%,1.9%, 2.7%, 2.8% and 3.8% for January, February,March, April, May, June, July, August, September and October 2020, respectively.
 
 
10
 
 
In recent years, the Argentine government has taken certain measures to curb inflation, such as implementing price controls and limiting wage increases. We cannot assure you that inflation rates will not continue to escalate in the future or that the measures adopted or that may be adopted by the Fernández administration to control inflation will be effective or successful. High rates of inflation remain a challenge for Argentina. Significant increases in the rates of inflation could have a material adverse effect on Argentina’s economy and in turn could increase our costs of operation, in particular labor costs, and may negatively affect our business, financial condition and results of operations.
 
A high level of uncertainty with regard to these economic variables, and a general lack of stability in terms of inflation, could have a negative impact on economic activity and adversely affect our financial condition.
 
As of July 1, 2018, the Argentine Peso qualified as a currency of a hyperinflationary economy and we were required to restate our historical financial statements in terms of the measuring unit current at the end of the reporting year, which could adversely affect our results of operations and financial condition.
 
Pursuant to IAS 29 “Financial Reporting in Hyperinflationary Economies”, the financial statements of entities whose functional currency is that of a hyperinflationary economy must be restated for the effects of changes in a suitable general price index. IAS 29 does not prescribe when hyperinflation arises, but includes several characteristics of hyperinflation. The IASB does not identify specific hyperinflationary jurisdictions. However, in June 2018, the International Practices Task Force of the Centre for Quality, which monitors “highly inflationary countries”, categorized Argentina as a country with projected three-year cumulative inflation rate greater than 100%. Additionally, some of the other qualitative factors of IAS 29 were present, providing prima facie evidence that the Argentine economy is hyperinflationary for the purposes of IAS 29. Therefore, Argentine companies that prepare financial statements pursuant to IFRS and use the Peso as their functional currency were required to apply IAS 29 to their financial statements for periods ending on and after July 1, 2018.
 
Adjustments to reflect inflation, including tax indexation, such as those required by IAS 29, are in principle prohibited in Argentina. However, on December 4, 2018, the Argentine government enacted Law No. 27,468, which lifted the ban on indexation of financial statements. Some regulatory authorities, such as the CNV and the IGJ, have required that financial statements for periods ended on and after December 31, 2018 be restated for inflation in accordance IAS 29.
 
During the first three fiscal years starting after January 1, 2018, tax indexation will be applicable if the variation of the CPI exceeds 55% in 2019, 30% in 2020 and 15% in 2021. The tax indexation determined as of June 2019 was allocated as follows: One-third in that same year, and the remaining two-thirds in equal parts in the following two years. The tax indexation determined for fiscal years beginning on July 1, 2019 and July 1 2020 will be allocated as follows: One-sixth in that same year, and the remaining five-sixth in equal parts in the following five years. For fiscal years starting after January 1, 2021, the tax indexation procedure will be triggered under similar standards as those set forth by IAS 29.
 
We cannot predict the future impact that the eventual application of tax indexation and related inflation adjustments described above will have on our financial statements or their effects on our business, results of operations and financial condition.
 
High levels of public spending in Argentina could generate long-lasting adverse consequences for the Argentine economy.
 
During recent years, the Argentine government has substantially increased public spending. Argentina recorded a primary deficit of 3.9%, 2.4% and 0.4% of GDP in 2017, 2018 and 2019, respectively. However, the new Fernández administration has indicated that will seek to foster economic growth, which may require additional public spending. If government spending continues to outpace fiscal revenue, the fiscal deficit is likely to increase. Additionally, the economic impact of the COVID-19 pandemic and the nationwide lockdown may also require the Argentine government to increase public spending.
 
The Argentine government’s ability to access the long-term financial markets to finance such increased spending is limited given the high levels of public sector indebtedness. The inability to access the capital markets to fund its deficit or the use of other sources of financing may have a negative impact on the economy and, in addition, could limit the access to such capital markets for Argentine companies, which could adversely affect our business, financial condition and results of operations.
 
 
11
 
 
Argentina’s ability to obtain financing in the international capital markets is limited, which may impair our ability to access international credit markets to finance our operations in Argentina.
 
Argentina’s 2001 sovereign default and its failure to fully restructure its sovereign debt and negotiate with the holdout creditors has limited Argentina’s ability to access international capital markets to obtain financing. In 2005, Argentina completed the restructuring of a substantial portion of its defaulted sovereign indebtedness and settled all of its debt with the IMF. Additionally, in June 2010, Argentina completed the renegotiation of approximately 67% of the principal amount of the defaulted bonds outstanding that were not swapped in the 2005 restructuring. As a result of the 2005 and 2010 debt swaps, Argentina restructured approximately 92.1% of its defaulted debt that was eligible for restructuring. Holdout creditors that had declined to participate in the exchanges commenced numerous lawsuits against Argentina in several countries, including the United States, Italy, Germany, and Japan.
 
As a result of the litigation filed by holdout bondholders and their related efforts to attach Argentina’s sovereign property located in the United States and other jurisdictions, Argentina’s ability to access the international capital markets was severely limited. In April 2016, the Argentine government settled USD4.2 billion outstanding principal amount of untendered debt.
 
In 2018, due to Argentina’s limited access to the international capital and lending markets, the Argentine government and the IMF entered into a “stand-by” arrengment forUSD57.1 billion principal amount with a 36-month maturity. As of the date of this annual report, Argentina has received disbursements under the agreement totaling USD 44.8 billion. Notwithstanding the foregoing, the Fernández administration has publicly announced that it will refrain from requesting additional disbursements under this agreement, and instead vowed to renegotiate its terms and conditions in good faith.
 
Shortly after taking office, the Fernández administration also initiated negotiations with creditors in order to restructure the country’s current Peso- and U.S. dollar-denominated public debt. In this context, on February 5, 2020, the Argentine Congress passed Law No. 27,544, pursuant to which the sustainability of the sovereign debt was declared a national priority, authorizing the Ministry of Economy to renegotiate new terms and conditions with Argentina’s creditors within certain parameters.
 
Additionally, in the midst of debt restructuring negotiations, on April 5, 2020 the Argentine government issued Decree No. 346/2020, through which the repayment of Argentine law-governed dollar-denominated notes was postponed.
 
On April 21, 2020, the Argentine government launched an exchange offer with the aim of refinancing its external indebtedness in a manner which does not compromise the development and potential growth of Argentina over the next years. On August 17, 2020, the Argentine government submitted its modified bond restructuring offer to the SEC. On August 31, 2020, the Argentine government announced the results of its bond restructuring offer, announcing that holders owning 93.5% in principal amount of bonds outstanding and that this participation percentage was subsequently increased to 99% by virtue of the application of collective action clauses of the restructured bonds. However, the Argentine government faces the challenge of restructuring its debt in foreign currency issued under Argentine law, as well as its debt with the IMF. We cannot predict the outcome of these negotiations.
 
Moreover, difficulties in accessing Argentina’s international credit may have an impact on our company as the Argentine government postponed the maturity dates of its bonds, and cut interest rates.
 
Foreign shareholders of companies operating in Argentina have initiated proceedings against Argentina that have resulted and could result in arbitral awards and/or injunctions against Argentina and its assets and, in turn, limit its financial resources.
 
In response to the emergency measures implemented by the Argentine government during the 2001-2002 economic crisis, a number of claims were filed before the International Centre for Settlement of Investment Disputes (“ICSID”) against Argentina. Claimants allege that the emergency measures were inconsistent with the fair and equitable treatment standards set forth in various bilateral investment treaties by which Argentina was bound at the time.
 
Claimants have also filed claims before arbitral tribunals under the rules of the United Nations Commission on International Trade Law (“UNCITRAL”) and under the rules of the International Chamber of Commerce (“ICC”). As of the date of this annual report, it is not certain that Argentina will prevail in having any or all of these cases dismissed, or that if awards in favor of the plaintiffs are granted, that it will succeed in having those awards annulled. Ongoing claims before the ICSID tribunal and other arbitral tribunals could lead to new awards against Argentina, which could have an adverse effect on our capacity to access to financing or the international capital markets. 
 
 
12
 
 

Significant fluctuation in the exchange rate of the Peso against foreign currencies may adversely affect the Argentine economy as well as our financial condition and results of operations.
 
Fluctuations in the rates of exchange of the Peso against foreign currencies, particularly the U.S. dollar, may adversely affect the Argentine economy, our financial condition and results of operations. In 2017, 2018, 2019 and the first nine months of the year 2020, the Peso depreciated by approximately 16%, 105%, 59% and 27% against the U.S. dollar, respectively. Depreciation of the Peso in real terms can have a negative impact on the ability of Argentine businesses to honor their foreign currency-denominated debt, and also lead to very high inflation and significant reduced real wages. The depreciation of the Peso can also negatively impact businesses whose success is dependent on domestic market demand, and adversely affect the Argentine government’s ability to honor its foreign debt obligations. A substantial increase in the exchange rate of the Peso against foregin currencies of the Peso against the U.S. dollar also represents risks for the Argentine economy since it may lead to a deterioration of the country’s current account balance and the balance of payments which may have a negative effect on GDP growth and employment, and reduce the revenue of the Argentine public sector by reducing tax revenue in real terms, due to its current heavy dependence on export taxes.
 
As a result of the greater volatility of the Peso, the former administration announced several measures to restore market confidence and stabilize the value of the Argentine Peso. Among them, during 2018, the Argentine government negotiated two agreements with the IMF, increased interest rates and the Central Bank decided to intervene in the exchange market in order to stabilize the value of the Peso. During 2019, based on a new understanding with the IMF, the Government established new guidelines for stricter control of the monetary base, which would remain in place until December 2019, in an attempt to reduce the amount of Pesos available in the market and reduce the demand for foreign currency. Complementing these measures, in September 2019 foreign currency controls were reinstated in Argentina. As a consequence of the re-imposition of exchange controls, the spread between the official exchange rate and other exchange rates resulting implicitly from certain common capital markets operations (“dólar MEP” or “contado con liquidación”), also known as blue chip swap rate, has broadened significantly, reaching a value of approximately 90% above the official exchange rate. As of November 13, 2020, the official exchange rate was ARS 79.7500 per USD 1.00.
 
The success of any measures taken by the Argentine government to restore market confidence and stabilize the value of the Argentine Peso is uncertain and the continued depreciation of the Peso could have a significant adverse effect on our financial condition and results of operations. 
 
 
 
13
 
 
Certain measures that may be taken by the Argentine government may adversely affect the Argentine economy and, as a result, our business, financial condition and results of operations.
 
The Argentine government exercises substantial control over the economy and may increase its level of intervention in certain areas of the economy, including through the regulation of market conditions and prices. 
 
By way of example, in 2008 the Fernández de Kirchner administration nationalized and replaced the former private pension system with a public “pay as you go” pension system. As a result, all resources administered by the private pension funds, including significant equity interests in a wide range of listed companies, were transferred to a separate fund (Fondo de Garantía de Sustentabilidad, or “FGS”) to be administered by the National Social Security Administration (Administración Nacional de la Seguridad Social, or “ANSES”, per its acronym in Spanish). The dissolution of the private pension funds and the transfer of their financial assets to the FGS have had important repercussions on the financing of private sector companies. Debt and equity instruments which previously could be placed with pension fund administrators are now entirely subject to the discretion of the ANSES. Since it acquired equity interests in privately owned companies through the process of replacing the pension system, the ANSES is entitled to designate government representatives to the boards of directors of those entities. Pursuant to Decree No. 1,278/12, issued by the Executive Branch on July 25, 2012, the ANSES’s representatives must report directly to the Ministry of Public Finance are subject to a mandatory information-sharing regime, under which, among other obligations, they must immediately inform the Ministry of Public Finance of the agenda for each meeting of the board of director and provide related documentation.
 
Also, in April 2012, the Fernández de Kirchner administration decreed the removal of directors and senior officers of YPF S.A. (“YPF”), the country’s largest oil and gas company, that at the time was controlled by the Spanish group Repsol, and submitted a bill to the Argentine Congress to expropriate shares held by Repsol representing 51% of the total outstanding equity of YPF. The Argentine Congress approved the bill in May 2012 through the passage of Law No. 26,741, which declared the production, industrialization, transportation and marketing of hydrocarbons to be activities of public interest and fundamental policies of Argentina, and empowered the Argentine government to adopt any measures necessary to achieve self-sufficiency in hydrocarbon supply. In February 2014, the Argentine government and Repsol announced that they had reached an agreement on the terms of the compensation payable to Repsol for the expropriation of the YPF shares. Such compensation totaled USD5 billion payable by delivery of Argentine sovereign bonds with various maturities. The agreement, which was ratified by Law No. 26,932, settled the claim filed by Repsol before the International Centre for Settlement of Investment Disputes (“ICSID”).
 
Additionally, in June 2020, President Alberto Fernández announced a project to intervene and expropriate the cereal exporting company Vicentin SAIC (“Vicentin”) under which the national public administration would take control of, 51% of Vicentin, which is in creditor competition as a result of the company’s ARS 350 million debt with state-owned Banco Nación, on a total increase of USD 1.35 billion. However, on June 19, 2020, the holder of the civil and commercial court, responsible for carrying out Vicentin’s call for creditors, decided to restore the company’s original board of directors in office for 60 days and to give the status of mere oversighters to the interveners appointed by the administration of Alberto Fernández.
 
Historically, actions of the Argentine government concerning the economy, including decisions regarding interest rates, taxes, price controls, wage increases, increased benefits for workers, exchange controls and potential changes in the market of foreign currency, have had a substantial adverse effect on Argentina’s economic growth.
 
It is widely reported by private economists that expropriations, price controls, exchange controls and other direct involvement by the Argentine government in the economy have had an adverse impact on the level of investment in Argentina, the access of Argentine companies to international capital markets and Argentina’s commercial and diplomatic relations with other countries. If the level of government intervention in the economy continues or increases, the Argentine economy and, in turn, our business, results of operations and financial condition could be adversely affected. 
 
The Argentine government may mandate salary increases for private sector employees, which would increase our operating costs.
 
In the past, the Argentine government has passed laws, regulations and decrees requiring companies in the private sector to maintain minimum wage levels and provide specified benefits to employees. Argentine employers, both in the public and private sectors, have experienced significant pressure from their employees and labor organizations to increase wages and to provide additional employee benefits. Due to high levels of inflation, employees and labor organizations regularly demand significant wage increases.
 
 
14
 
 
Through Decree No. 610/2019, a staggered increase of the minimum salary was approved as follows: (i) ARS 14,125 as of August 1, 2019; (ii) ARS 15,625 as of September 1, 2019; and (iii) ARS 16,875 as of October 1, 2019. In addition, the Argentine government has arranged various measures to mitigate the impact of inflation and exchange rate fluctuation in wages. In December 2019, Decree No. 34/2019, doubled legally-mandated severance pay for termination of employment. The Government went a step further amid the COVID-19 pandemic, and issued Decree No. 329/2020, restricting the ability to terminate employment with or without cause for 60 business days, prorogued it for 60 additional business days by Decree No.624/2020. Also, in January 2020, the Argentine government issued Decree No. 14/2020 which established a general increase for all employees of ARS 3,000 in January 2020, and an additional amount of ARS 1,000 in February 2020 (total ARS 4,000 effective as of February 2020).
 
It is possible that the Argentine government could adopt measures mandating further salary increases or the provision of additional employee benefits in the future. Any such measures could have a material and adverse effect on our business, results of operations and financial condition.
 
Property values in U.S. dollars in Argentina could decline significantly.
 
Property values in U.S. dollars are influenced by multiple factors that are beyond our control, such as a decreased demand for real estate properties due to a deterioration of macroeconomic conditions or an increase in supply of real estate properties that could adversely affect the value in U.S. dollars of real estate properties. We cannot assure you that property values in U.S. dollars will increase or that they will not be reduced. Most of the properties we own are located in Argentina. As a result, a reduction in the value in U.S. dollars of properties in Argentina could materially affect our business and our financial statements due to the valuation of our investment properties at fair market value in U.S. dollars.
 
Restrictions on transfers of foreign currency and the repatriation of capital from Argentina may impair our ability to pay dividends and distributions and investors may face restrictions on their ability collect capital and interest payments in connection with corporate bonds issued by Argentine companies.
 
On September 1, 2019, the BCRA issued Communication “A” 6,770, which established various rules for exports of goods and services, imports of goods and services, foreign assets, non-resident operations, financial debt, debts between residents, profits and dividends, and information systems. The Communication was issued in response to the publication of Decree 609/2019, pursuant to which the Argentine government implemented foreign exchange regulations until December 31, 2019. Decree 609/2019 sets forth the obligation to convert the value of goods and services exported into Pesos in the local financial system, in accordance with terms and conditions established by the BCRA.
 
Additionally, on December 5, 2019 the BCRA issued Communication “A” 6,844, setting forth the consolidated set of rules governing foreign trade and exchange (“Exterior y Cambios” in Spanish).
 
Among other restrictions, Communication “A” 6,844 requires prior authorization from the BCRA for the pre-cancelation of debts corresponding to imports of goods and services. For overdue or on-demand debts for the import of goods with related parties abroad outstanding as of August 31, 2019, the importer must request authorization from the BCRA if the debts exceed USD2 million per month. BCRA authorization is also required for payments of services with related parties abroad. Prior authorization from the BCRA is required for the “constitution of foreign assets” (e.g., purchase of foreign currency, among others) by legal entities, local governments, mutual funds, trusts and other vehicles. Additionally, individuals must request authorization from the BCRA for the “formation of foreign assets,” family aid and the granting of guarantees in derivative transactions, when those items exceed USD200 in the calendar month, among other circumstances.
 
With respect to financial debt, borrowers must enter and settle in the foreign exchange market new financial debts from abroad that are disbursed from September 1, 2019. Compliance with this requirement must be proved to access the foreign exchange market and cancel the principal and interest. Communication “A” 6,844 also requires companies to obtain prior authorization from the BCRA before transferring profits and dividends abroad, as a general rule.
 
Likewise, Communication “A” 6,854, issued on December 27, 2019 established that rules incorporated into the consolidated text of the regulations on foreign trade and exchange other than those applicable for export of goods and services, as set forth in Communication “A” 6,844, shall remain in full force and effect as from December 31, 2019.
 
 
15
 
 
Subsequently, the BCRA issued Communication “A” 7,030, through which it established that for the purpose of accessing the exchange market for the realization of certain transactions such as (i) payment of imports and other purchases of goods abroad, (ii) purchase of foreign currency by residents with specific application, (iii) payment of profits and dividends, (iv) payment of capital and interest on financial indebtedness, among others, the entity shall have the prior consent of the BCRA unless it has an affidavit from the client stating that at the time of access to the exchange market: (i) all of its foreign currency holdings in the country are deposited in accounts in financial institutions and that it does not have liquid external assets available; and (ii) undertakes to liquidate on the exchange market, within five working days of its making available, those funds that it receives abroad arising from the collection of loans granted to third parties, the collection of a term deposit or the sale of any type of asset, where those funds have been acquired after May 28 2020.
 
On the other hand, the Communication provides that until June 30, 2020 (a period subsequently extended until July 31, 2020, by Communication “A” 7052) when accessing the market for payment of imports of goods or for the cancellation of debts arising from the import of goods, the BCRA must pre-approve the transaction unless the entity has: (i) a customer's affidavit stating that the total amount of payments associated with its imports of goods during 2020 does not exceed the amount by which the importer would have access to the exchange market that was officialized between January 1, 2020 and the day leading up to accessing the exchange market; and (ii) documentation that allows the company in question to verify compliance with the remaining requirements established for the operation by the exchange regulations.
 
At the same time, the Communication provides that until June 30, 2020 (a period subsequently extended until July 31, 2020, by Communication “A” 7,052) - prior approval of the BCRA will be required for access to the foreign market for the cancellation of financial indebtedness principal services with the foreign sector where the creditor is a counterparty linked to the debtor.
 
As for transactions corresponding to foreign market outflows, the Communication amends from 30 to 90 days the period within which (i) no sales of securities with liquidation in foreign currency or transfers thereof to foreign entities can be performed, and (ii) no local sales of securities with liquidation in foreign currency or transfers thereof to entities abroad can be performed, in this case, counted from the moment the foreign market was accessed.
 
Finally, on September 15, 2020, Communication “A” 7,106 established that companies must refinance maturities of financial debt principal in the period from October 15, 2020 to March 31, 2021. In this sense, the Central Bank will give access to companies for up to 40% of maturities and companies must refinance the rest within at least two years or should be cancelled using currency already in possession of the Company. Furthermore, Resolution No. 862/2020 of the CNV established a three-day “parking” requirement for both transfers of securities from local accounts abroad. As a result of all the exchange restrictions mentioned and all those that may be issued in the future by the BCRA in the context of the exercise of its powers, it is clarified that there may be potential “holdouts” in the context of the restructurings that Argentine companies are obliged to carry out with the consequent possible claims. The Central Bank measure, would, in many cases, result in non-compliance or a default on corporate debt denominated in U.S. dollars. It will be a challenge for issuers of corporate debt denominated in U.S. dollars to fully quantify the implications of Communication “A” 7,106. In order to fulfill the requirements of this regulation, a refinancing plan for financial debt due for registration until December 31, 2020 must be submitted to the Argentine Central Bank before September 30, 2020. For maturities to be registered between January 1, 2021 and March 31, 2021, the plan must be submitted at least 30 calendar days prior to the maturity of the principal to be refinanced, which implies a risk to obtain financing for new productive projects. As a consequence, there could be an increase in the spreads of corporate bonds. In addition, since June 2020, through Communication “A” 7,030, companies could no longer access to the MULC to cancel financial debt between companies in advance. It is also noted that such possible proposals for restructurings will fully comply with the requirements established by the applicable and current regulations, as long as the non-compliance brings the application of the foreign exchange criminal law to the members of our board of directors.
 
 
16
 
 
As of the date of this annual report, the restrictions outlined above remain in place. Such measures may negatively affect Argentina’s international competitiveness, discouraging foreign investments and lending by foreign investors or increasing foreign capital outflow which could have an adverse effect on economic activity in Argentina, and which in turn could adversely affect our business and results of operations. Any restrictions on transferring funds abroad imposed by the government could undermine our ability to pay dividends on our ADSs in U.S. dollars. Furthermore, these measures may cause delays or impose restrictions on the ability to collect payments of capital and interest on bonds issued by us. The challenge will be to achieve acceptance by creditors, in accordance with the BCRA regulations mentioned above, especially when it has highly diversified and retail creditors.
 
The Argentine economy could be adversely affected by economic developments in other global markets.
 
Argentina’s economy is vulnerable to external shocks that could be caused by adverse developments affecting its principal trading partners. A significant decline in the economic growth of any of Argentina’s major trading partners (including Brazil, the European Union, China and the United States), including as a result of the ongoing COVID-19 pandemic, could have a material adverse impact on Argentina’s balance of trade and adversely affect Argentina’s economic growth. In addition, Argentina may be affected by economic and market conditions in other markets worldwide, as was the case in 2008-2009, when the global financial crisis led to a significant economic contraction in Argentina in 2009.
 
Since 2015, the Brazilian economy, Argentina’s largest export market and the principal source of imports, has experienced heightened negative pressure due to the uncertainties stemming from the ongoing political crisis, including the impeachment of Brazil’s president, which resulted in the Senate of Brazil removing Dilma Rousseff from office for the rest of her term on August 31, 2016. Michel Temer, who previously held office as vice president of Brazil, subsequently took office until the end of the presidential period and in October 2018, Jair Bolsonaro was elected president. Mr. Bolsonaro has libertarian, conservative and nationalist tendenciesand assumed office on January 1, 2019. Given that Brazil is the largest economy in Latin America, the economic measures it implements can have great impact in the region. A further deterioration in economic conditions in Brazil may reduce the demand for Argentine exports to the neighboring country and, if this occurs, it could have a negative effect on the Argentine economy and potentially on our operations.
 
In addition, financial and securities markets in Argentina have been influenced by economic and market conditions in other markets worldwide. Although economic conditions vary from country to country, investors’ perceptions of events occurring in other countries have in the past substantially affected, and may continue to substantially affect, capital flows into, and investments in securities from issuers in, other countries, including Argentina. International investors’ reactions to events occurring in one market sometimes demonstrate a “contagion” effect in which an entire region or class of investment is disfavored by international investors.
 
The Argentine financial system and securities markets could be also adversely affected by events in developed countries’ economies, such as the United States and Europe. On June 23, 2016, the United Kingdom voted in favor of the United Kingdom exiting the European Union (“Brexit”). The United Kingdom formally left the European Union on January 31, 2020. Even when the United Kingdom agreed its departure from the European Union, negotiations on the terms and conditions are expected to continue during the transition period, which is due to expire on December 31, 2020. The effects of the Brexit vote and the perceptions as to the impact of the withdrawal of the United Kingdom from the European Union may adversely affect business activity and economic and market conditions in the United Kingdom, the Eurozone and globally, and could contribute to instability in global financial and foreign exchange markets. In addition, Brexit could lead to additional political, legal and economic instability in the European Union and have a negative impact on the commercial exchange of Argentina with that region.
 
 
17
 
 
 
On November 8, 2016, Donald Trump was elected president of the United States. His presidency has created significant uncertainty about the future relationships between the United States and other countries, including with respect to the trade policies, treaties, government regulations and tariffs that could apply to trade between the United States and other nations. On November 3, 2020, presidential elections took place in the United States. Former Vice President Joseph R. Biden Jr. is the Democratic nominee to challenge President Trump. Finally, on November 7, 2020, Democrat Joe Biden has been declared president-elect, but President Donald Trump is still planning legal challenges to the results in some key states.President-elect Biden now has 279 electoral college votes, taking him past the 270 needed to win. Donald Trump has 214. Mr Biden will become the 46th president in January 2021, pending the outcome of any legal challenges. We cannot predict how Mr. Biden’s measures will evolve or how they may affect Argentina, nor will the effect that the same or any other measure taken by the Biden administration could cause on global economic conditions and the stability of global financial markets.
 
  
In July 2019, the Common Market of the South (“MERCOSUR”) signed a strategic partnership agreement with the European Union (the “EU”), which is expected to enter into force in 2021, once approved by the relevant legislatures of each member country. The objective of this agreement is to promote investments, regional integration, increase the competitiveness of the economy and achieve an increase in GDP. However, the effect that this agreement could have on the Argentine economy and the policies implemented by the Argentine government is uncertain. Recently, in October 2020, The European Parliament passed a non-binding resolution opposing the ratification of the trade agreement between the European Union and Mercosur due to concerns over the environmental policy of the Jair Bolsonaro government.
 
Changes in social, political, regulatory and economic conditions in other countries or regions, or in the laws and policies governing foreign trade, could create uncertainty in the international markets and could have a negative impact on emerging market economies, including the Argentine economy. Also, if these countries fall into a recession, the Argentine economy would be impacted by a decline in its exports, particularly of its main agricultural commodities. All of these factors could have a negative impact on Argentina’s economy and, in turn, our business, financial condition and results of operations.
 
Furthermore, the financial markets have also been affected by the oil production crisis in March 2020 arising from the OPEC’s failure to reduce production. Any of these factors could depress economic activity and restrict our access to suppliers and could have a material adverse effect on our business, financial condition and results of operations.
 
A decline in the international prices for Argentina’s main commodity exports could have an adverse effect on Argentina’s economic growth, which could adversely affect our business, financial condition and results of operations.
 
High commodity prices contributed to the increase in Argentine exports and to high government tax revenue from export withholdings. Consequently, the Argentine economy has remained relatively dependent on the price of its main agricultural products, primarily soy. This dependence has rendered the Argentine economy more vulnerable to commodity prices fluctuations.
 
A continuous decline in international prices of Argentina’s main commodity exports could have a negative impact on the levels of government revenue and the government’s ability to service its sovereign debt, and could either generate recessionary or inflationary pressures, depending on the government’s reaction. Either of these results would adversely impact Argentina’s economy and, therefore, our business, results of operations and financial condition.
 
Failure to adequately address actual and perceived risks of institutional deterioration and corruption may adversely affect the Argentine economy and financial condition, which in turn could adversely affect our business, financial condition and results of operations.
 
The lack of a solid institutional framework and the notorious incidents of corruption that have been identified as a significant problem for Argentina present meaningful challenges to a robust economic recovery. The Argentine economy is sensitive to local political events. Such political events could generate uncertainty and be adverse for the development of a stable market for business in the country, which could affect the Argentine economy and, indirectly, the business, results of operations and financial situation of the Company.
 
 
18
 
 
Likewise, institutional deterioration and corruption may adversely affect Argentina’s economy and financial situation, which in turn could adversely affect the business, equity and financial situation and results of the Company’s operations.
 
The absence of a solid institutional framework and corruption have been pointed out as an important problem for Argentina and continue to be. Recognizing that the failure to address these issues could increase the risk of political instability, distort decision-making processes and adversely affect Argentina’s international reputation and ability to attract foreign investment, the former Macri administration adopted several measures aimed at strengthening Argentina’s institutions and curbing corruption. These measures include the reduction of criminal sentences in exchange for cooperation with the government in corruption investigations, increased access to public information, the seizing of assets from corrupt officials, increasing the powers of the Anticorruption Office (Oficina Anticorrupción) and the passing of a new public ethics law, among others. The Fernández administration’s ability and determination to implement these initiatives taken by the former administration is uncertain, as it would require, among other things, the involvement of the judicial branch, which is independent, as well as legislative support.
 
We cannot guarantee that the implementation of these measures will be successful or if implemented that such measures will have the intended outcomes.
 
A decline in the international prices for Argentina’s main commodity exports could have an adverse effect on Argentina’s economic growth, which could adversely affect our business, financial condition and results of operations.
 
Argentina’s financial recovery from the 2001-2002 crisis occurred in a context of price increases for Argentina’s commodity exports. High commodity prices contributed to the increase in Argentine exports since the third quarter of 2002 and to high government tax revenue from export withholdings. Consequently, the Argentine economy has remained relatively dependent on the price of its main agricultural products, primarily soy. This dependence has rendered the Argentine economy more vulnerable to commodity prices fluctuations.
 
A continuous decline in international prices of Argentina’s main commodity exports could have a negative impact on the levels of government revenues and the government’s ability to service its sovereign debt, and could either generate recessionary or inflationary pressures, depending on the government’s reaction. Either of these results would adversely impact Argentina’s economy and, therefore, our business, results of operations and financial condition.
 
Failure to adequately address actual and perceived risks of institutional deterioration and corruption may adversely affect the Argentine economy and financial condition, which in turn could adversely affect our business, financial condition and results of operations.
 
The lack of a solid institutional framework and the notorious incidents of corruption that have been identified as a significant problem for Argentina present meaningful challenges to a robust economic recovery. The Argentine economy is sensitive to local political events. Such political events could generate uncertainty and be adverse for the development of a stable market for business in the country, which could affect the Argentine economy and, indirectly, the business, results of operations and financial situation of the Company.
 
Likewise, institutional deterioration and corruption may adversely affect Argentina’s economy and financial situation, which in turn could adversely affect the business, equity and financial situation and results of the Company’s operations.
 
 
19
 
 
The absence of a solid institutional framework and corruption have been pointed out as an important problem for Argentina and continue to be. Recognizing that the failure to address these issues could increase the risk of political instability, distort decision-making processes and adversely affect Argentina’s international reputation and ability to attract foreign investment, the former Macri administration adopted several measures aimed at strengthening Argentina’s institutions and curbing corruption. These measures include the reduction of criminal sentences in exchange for cooperation with the government in corruption investigations, increased access to public information, the seizing of assets from corrupt officials, increasing the powers of the Anticorruption Office (Oficina Anticorrupción) and the passing of a new public ethics law, among others. The Fernández administration’s ability and determination to implement these initiatives taken by the former administration is uncertain, as it would require, among other things, the involvement of the judicial branch, which is independent, as well as legislative support.
 
We cannot guarantee that the implementation of these measures will be successful or if implemented that such measures will have the intended outcomes.
 
Our internal policies and procedures might not be sufficient to guarantee compliance with anti-corruption and anti-bribery laws and regulations.
 
Our operations are subject to various anti-corruption and anti-bribery laws and regulations, including the Corporate Criminal Liability Law and the U.S. Foreign Corrupt Practices Act of 1977 (the “FCPA”). Both the Corporate Criminal Liability Law and the FCPA impose liability against companies who engage in bribery of government officials, either directly or through intermediaries. The anti-corruption laws generally prohibit providing anything of value to government officials for the purposes of obtaining or retaining business or securing any improper business advantage. As part of our business, we may deal with entities in which the employees are considered government officials. We have a compliance program that is designed to manage the risks of doing business in light of these new and existing legal and regulatory requirements.
 
Although we have internal policies and procedures designed to ensure compliance with applicable anti-corruption and anti-bribery laws and regulations, there can be no assurance that such policies and procedures will be sufficient. Violations of anti-corruption laws and sanctions regulations could lead to financial penalties being imposed on us, limits being placed on our activities, our authorizations and licenses being revoked, damage to our reputation and other consequences that could have a material adverse effect on our business, results of operations and financial condition. Further, litigations or investigations relating to alleged or suspected violations of anti-corruption laws and sanctions regulations could be costly.
 
On July 30, 2020, the Executive Branch introduced a bill to the Senate related to a proposed reform of the Judiciary. The project provides for, among other issues: (i) the merger of 12 federal criminal courts with 11 courts with jurisdiction over economic criminal matters, doubling to reach 46 courts in the Federal Criminal judicial system, which will be located in the City of Buenos Aires, (ii) a system of surrogacy to fill in the new courts with the intervention of the National Chamber of Appeal in Criminal and Correctional matters, the Council of the Magistracy and the Senate, (iii) the unification of the appeals chambers and the expansion of the justice system with the creation of new oral courts, prosecutor’s offices and defense offices, and (v) the merger of the Federal Civil and Commercial jurisdiction with the Administrative Litigation.
 
Risks Relating to Brazil
 
The Brazilian government has exercised, and continues to exercise, significant influence over the Brazilian economy, which, together with Brazilian political and economic conditions, may adversely affect us.
 
We may be adversely affected by the following factors, as well as the Brazilian federal government’s response to these factors:
 
the ongoing COVID-19 pandemic and any future epidemics, pandemics or disease outbreaks;
 
economic and social instability;
 
increase in interest rates;
 
exchange controls and restrictions on remittances abroad;
 
restrictions and taxes on agricultural exports;
 
 
20
 
 
exchange rate fluctuations;
 
inflation;
 
volatility and liquidity in domestic capital and credit markets;
 
 
expansion or contraction of the Brazilian economy, as measured by GDP growth rates;
 
allegations of corruption against political parties, elected officials or other public officials, including allegations made in relation to the Lava Jato investigation;
 
 
government policies related to our sector; and
 
fiscal or monetary policy and amendments to tax legislation; and other political, diplomatic, social or economic developments in or affecting Brazil.
 
Historically, the Brazilian government has frequently intervened in the Brazilian economy and has occasionally made significant changes in economic policies and regulations, including, among others, the imposition of new, changes in monetary, fiscal and tax policies, currency devaluations, capital controls and limits on imports.
 
The Brazilian economy has been experiencing a slowdown – GDP growth rates were 3.9%, 1.8%, 2.7% and 0.1%, in 2011, 2012, 2013 and 2014, respectively, and GDP decreased 3.8% in 2015 and 3.6% in 2016 and increased 1.0% in 2017, 1.1% in 2018 and 1.1% in 2019.
 
As a result of investigations carried out in connection with the Lava Jato (Car Wash) operation into corruption in Brazil, a number of senior politicians, including congressmen, and executive officers of some of the major state-owned companies in Brazil have resigned or been arrested, while others are being investigated for allegations of unethical and illegal conduct. The matters that have come, and may continue to come, to light as a result of, or in connection with, the Lava Jato operation and other similar operations have adversely affected, and we expect that they will continue to adversely affect, the Brazilian economy, markets and trading prices of securities issued by Brazilian issuers in the near future.
 
Furthermore, the Brazilian economy continues to be subject to the effects of the outcome of the impeachment proceedings against former President Dilma Rousseff. On August 31, 2016, after a trial by the Senate, the former President was formally charged. Vice President Michel Temer was sworn in as the new President of Brazil until the next presidential elections, which were held in 2018 and from which Jair Bolsonaro emerged as the new President.
 
The ultimate outcome of these investigations is uncertain, but they have already had an adverse effect on the image and reputation of the implicated companies, and on the general market perception of the Brazilian economy, the political environment and the Brazilian capital markets. The development of these investigations has affected and may continue to adversely affect us. We cannot predict if these investigations will bring further political or economic instability to Brazil, or if new allegations will be raised against high-level members of the Brazilian federal government. In addition, we cannot predict the results of these investigations, nor their effects on the Brazilian economy.
 
Since assuming office, the government of President Jair Bolsonaro has implemented a series of right-wing policies. Measures include the the approval of the sale of 700,000 state-owned properties, increases in the minimum wage, transfer of the agrarian reform duties from the National Indigenous Foundation (FUNAI) to the Ministry of Agriculture, easing of restrictions for possession of firearms in Brazil and reduction of the educational budget for universities and federal institutes. The President of Brazil has the power to determine government policies and actions related to the Brazilian economy and, consequently, the operations and financial performance of companies, including ours, may be affected.
 
 
21
 
 
Inflation, coupled with the Brazilian government’s measures to fight inflation, may hinder Brazilian economic growth and increase interest rates, which could have a material adverse effect on us.
 
Brazil has in the past experienced significantly high rates of inflation. As a result, the Brazilian government adopted monetary policies that have often resulted in high interest rates. The Central Bank’s Monetary Policy Committee (Comitê de Política Monetária do Banco Central, or COPOM), establishes an official interest rate target for the Brazilian financial system based on the level of economic growth, inflation rate and other economic indicators in Brazil. As of June 30, 2020, the SELIC rate was 2.25% per year. The inflation rates, as measured by the General Market Price Index (Índice Geral de Preços–Mercado, or IGP-M), and calculated by Fundação Getúlio Vargas, or FGV, were 10.54% in 2015, 7.18% in 2016, (0.52)% in 2017, 7.54% in 2018 and 7.30% in 2019. Cumulative inflation for the first nine months of 2020, calculated by the same index, was 1.34%.
 
Inflation and the government measures to fight inflation have had and may continue to have significant effects on the Brazilian economy and our business. In addition, the Brazilian government’s measures to control inflation have often included maintaining a tight monetary policy with high interest rates, thereby restricting the availability of credit and slowing economic growth. On the other hand, an easing of monetary policies of the Brazilian government may trigger increases in inflation. In the event of an increase in inflation, we may not be able to adjust our daily rates to offset the effects of inflation on our cost structure, which may materially and adversely affect us.
 
An increase in interest rates may have a significant adverse effect on us. In addition, as of June 30, 2020, certain of our loans were subject to interest rate fluctuations, such as the Brazilian long-term interest rate (Taxa de Juros de Longo Prazo, or TJLP), and the interbank deposit rate (Certificados de Depósitos Interbancários, or CDI). In the event of an abrupt increase in interest rates, our ability to comply with our financial obligations may be materially and adversely affected.
 
A deterioration in general economic and market conditions or the perception of risk in other countries, principally in emerging countries or the United States, may have a negative impact on the Brazilian economy and us.
 
Economic and market conditions in other countries, including United States and Latin American and other emerging market countries, may affect the Brazilian economy and the market for securities issued by Brazilian companies. Although economic conditions in these countries may differ significantly from those in Brazil, investors’ reactions to developments in these other countries may have an adverse effect on the market value of securities of Brazilian issuers. Crises in other emerging market countries could dampen investor enthusiasm for securities of Brazilian issuers, including ours, which could adversely affect the market price of our common shares. In the past, the adverse development of economic conditions in emerging markets resulted in a significant flow of funds out of the country and a decrease in the quantity of foreign capital invested in Brazil. Changes in the prices of securities of public companies, lack of available credit, reductions in spending, general slowdown of the global economy, exchange rate instability and inflationary pressure may adversely affect, directlyor indirectly, the Brazilian economy and securities market. Global economic downturns and related instability in the international financial system have had, and may continue to have, a negative effect on economic growth in Brazil. Global economic downturns reduce the availability of liquidity and credit to fund the continuation and expansion of business operations worldwide.
 
In addition, the Brazilian economy is affected by international economic and market conditions generally, especially economic conditions in the United States. Share prices on B3 S.A. – Brasil, Bolsa, Balcão, or B3, for example, have historically been sensitive to fluctuations in U.S. interest rates and the behavior of the major U.S. stock indexes. An increase in interest rates in other countries, especially the United States, may reduce global liquidity and investors’ interest in the Brazilian capital markets, adversely affecting the price of our common shares.
 
 
 
22
 
 
The imposition of restrictions on acquisitions of agricultural properties by foreign nationals may materially restrict the development of our business. 
 
In August 2010, the then-president of Brazil approved the opinion of the Federal Attorney General affirming the constitutionality of Brazilian Law No. 5,709/71, which imposes important limitations on the acquisition and lease of land in Brazil by foreigners and by Brazilian companies controlled by foreigners. Pursuant to this legislation, companies that are majority-owned by foreigners are not permitted to acquire agricultural properties in excess of 100 indefinite exploration modules, or MEI (which are measurement units adopted by the National Institute of Agrarian Development (Instituto Nacional de Colonização e Reforma Agrária, or INCRA), within different Brazilian regions, and which range from five to 100 hectares) absent the prior approval of the Brazilian Congress, while the acquisition of areas measuring less than 100 MEIs by such companies requires the prior approval of INCRA. In addition, agricultural areas that are owned by foreigners or companies controlled by foreigners shall not exceed 25% of the surface area of the relevant municipality, of which area up to 40% shall not belong to foreigners or companies controlled by foreigners of the same nationality, meaning that the sum of agricultural areas that belong to foreigners or companies controlled by foreigners of the same nationality shall not exceed 10% of the surface area of the relevant municipality. In addition, INCRA is also required to verify if the agricultural, cattle-raising, industrial or colonization projects to be developed in such areas were previously approved by the relevant authorities. After that analysis, INCRA will issue a certificate allowing the acquisition or rural lease of the property. The purchase and/or rural lease of agricultural properties that do not comply with the aforementioned requirements need to be authorized by the Brazilian Congress. In both cases, it is not possible to determine an estimated time frame for the approval procedure, since at the date of this annual report, there are no known cases on the grating of such certificates.
 
On June 30, 2020, approximately 58.4% of Brasilagro’s common shares were held by foreigners. Bearing that in mind, the implementation of Law No. 5,709/71 may impose on us additional procedures and approvals in connection with future acquisitions of land, which may result in material delays and/or our inability to obtain required approvals. There is also a case pending on the Supreme Court (Supremo Tribunal Federal, or STF) on the Opinion No. 461/2012-E, issued by São Paulo’s General Controller of Justice (Corregedoria Geral de Justiça do Estado de São Paulo), which has established that entities providing notary and registrar services located in the State of São Paulo are exempt from observing certain restrictions and requirements imposed by Law No. 5,709/71 and Decree No. 74,965/74. Moreover, on April 16, 2015, the Brazilian Rural Society filed a claim for the acknowledgment of non-compliance with basic principles (ADPF) under certain provisions of the Brazilian Constitution with the Supreme Court in order to (i) rule that paragraph 1, article 1, of Law No. 5,709/71 was repealed by the 1988 Federal Constitution and (ii) reverse the opinion issued by the Federal Attorney General (AGU) of 2010. As of the date hereof, we are not able to provide an estimate of the timeframe for a final judgment to be issued by the STF in both cases.
 
Depending on the final decisions of these pending lawsuits, we may need to modify our business strategy and intended practices in order to be able to acquire agricultural properties. This might have the effect of increasing the number of transactions we must complete, which would increase our transaction costs. It might also require the execution of joint ventures or shareholder agreements, which increases the complexity and risks associated with such transactions.
 
Any regulatory limitations and restrictions could materially limit our ability to acquire agricultural properties, increase the investments, transaction costs or complexity of such transactions, or complicate the regulatory procedures required, any of which could materially and adversely affect us and our ability to successfully implement our business strategy. For more information, see“Item 4—Information on the Company—Business Overview—Ownership of Agricultural Land in Brazil by Foreigners.”
 
 
 
23
 
 
We are subject to extensive environmental regulation that may significantly increase the company’s expenses.
 
Our business activities in Brazil are subject to extensive federal, state and municipal laws and regulations concerning environmental protection, which impose on us various environmental obligations, such as environmental licensing requirements, minimum standards for the release of effluents, use of agrochemicals, management of solid waste, protection of certain areas (legal reserve and permanent preservation areas), and the need for a special authorization to use water, among others. The failure to comply with such laws and regulations may subject the violator to administrative fines, mandatory interruption of activities and criminal sanctions, in addition to the obligation to rectify damages and pay environmental and third-party damage compensation, without any caps. In addition, Brazilian environmental law adopts a joint and several and strict liability system for environmental damages, which makes the polluter liable even in cases where it is not negligent and would render us jointly and severally liable for the obligations of our contractors or off-takers. If we become subject to environmental liabilities, any costs we may incur to rectify possible environmental damage would lead to a reduction in our financial resources, which would otherwise remain at our disposal for current or future strategic investment, thus causing an adverse impact on our business, financial condition and results of operations.
 
As environmental laws and their enforcement become increasingly stricter, our expenses for complying with environmental requirements are likely to increase in the future. Furthermore, the possible implementation of new regulations, changes in existing regulations or the adoption of other measures could cause the amount and frequency of our expenditures on environmental preservation to vary significantly compared to present estimates or historical costs. Any unplanned future expenses could force us to reduce or forego strategic investments and as a result could materially and adversely affect our business, financial condition and results of operations.
 
Risks Relating to other Countries Where We Operate
 
Our business is dependent on economic conditions in the countries where we operate or intend to operate.
 
We have made investments in farmland in Argentina, Brazil, Paraguay and Bolivia and we may possibly make investments in other countries in and outside Latin America, as Israel and United States, among others. Owing that demand for livestock and agricultural products is usually correlated to economic conditions prevailing in the local market, whichin turn is dependent on the macroeconomic condition of the country in which the market is located, our financial condition and results of operations are, to a considerable extent, dependent upon political and economic conditions prevailing from time to time in the countries where we operate. Latin American countries have historically experienced uneven periods of economic growth, as well as recession, periods of high inflation and economic instability. Certain countries have experienced severe economic crises, which may still have future effects. As a result, governments may not have the necessary financial resources to implement reforms and foster growth. Any of these adverse economic conditions could have a material adverse effect on our business.
 
We face the risk of political and economic crises, instability, terrorism, civil strife, expropriation and other risks of doing business in emerging markets.
 
In addition to Argentina and Brazil, we conduct or intend to conduct our operations in other Latin American countries such as Paraguay and Bolivia, and other countries such as Israel, among others. Economic and political developments in the countries in which we operate, including future economic changes or crisis (such as inflation or recession), government deadlock, political instability, terrorism, civil strife, changes in laws and regulations, expropriation or nationalization of property, and exchange controls could adversely affect our business, financial condition and results of operations.
 
In particular, fluctuations in the economies of Argentina and Brazil and actions adopted by the governments of those countries have had and may continue to have a significant impact on companies operating in those countries, including us. Specifically, we have been affected and may continue to be affected by inflation, increased interest rates, fluctuations in the value of the Argentine Peso and Brazilian Real against foreign currencies, price and foreign exchange controls, regulatory policies, business and tax regulations and in general by the political, social and economic scenarios in Argentina and Brazil and in other countries that may affect Argentina and Brazil.
 
Although economic conditions in one country may differ significantly from another country, we cannot assure that events in one only country will not adversely affect our business or the market value of, or market for, our common shares and/or ADSs.
 
 
24
 
 
Governments in the countries where we operate or intend to operate exercise significant influence over their economies.
 
Emerging market governments, including governments in the countries where we operate, frequently intervene in the economies of their respective countries and occasionally make significant changes in monetary, credit, industry and other policies and regulations. Governmental actions to control inflation and other policies and regulations have often involved, among other measures, price controls, currency devaluations, capital controls and limits on imports. Our business, financial condition, results of operations and prospects may be adversely affected by changes in government policies or regulations, including factors, such as:
 
exchange rates and exchange control policies;
 
inflation rates;
 
 
labor laws;
 
economic growth;
  
currency fluctuations;
 
monetary policy;
  
liquidity and solvency of the financial system;
 
limitations on ownership of rural land by foreigners;
  
developments in trade negotiations through the World Trade Organization or other international organizations;
 
environmental regulations;
  
restrictions on repatriation of investments and on the transfer of funds abroad;
 
expropriation or nationalization;
  
import/export restrictions or other laws and policies affecting foreign trade and investment;
 
price controls or price fixing regulations;
  
restrictions on land acquisition or use or agricultural commodity production
 
interest rates;
  
tariff and inflation control policies;
 
import duties on information technology equipment;
  
liquidity of domestic capital and lending markets;
 
electricity rationing;
 
tax policies;
 
armed conflict or war declaration; and
 
other political, social and economic developments, including political, social or economic instability, in or affecting the country where each business is based.
 
Uncertainty on whether governments will implement changes in policy or regulation affecting these or other factors in the future may contribute to economic uncertainty and heightened volatility in the securities markets, which may have a material and adverse effect on our business, results of operations and financial condition. In addition, an eventual reduction of foreign investment in any of the countries where we operate may have a negative impact on such country’s economy, affecting interest rates and the ability of companies to access financial markets.
 
 
25
 
 
Local currencies used in the conduct of our business are subject to exchange rate volatility and exchange controls.
 
The currencies of many Latin American countries have experienced substantial volatility in recent years. Currency movements, as well as higher interest rates, have materially and adversely affected the economies of many Latin American countries, including countries in which account for or are expected to account for a significant portion of our revenues. The depreciation of local currencies creates inflationary pressures that may have an adverse effect on us generally, and may restrict access to international capital markets. On the other hand, the appreciation of local currencies against the U.S. Dollar may lead to deterioration in the balance of payments of the countries where we operate, as well as to a lower economic growth.
 
In 2015, the U.S. dollar to the peso exchange rate increased 53% as compared to 2014. In 2016, the U.S. dollar to peso exchange rate increased 22% as compared to 2015. In 2017, the U.S. dollar to peso exchange rate increased 18% as compared to 2016. In 2018, the U.S. dollar to peso exchange rate increased 100% as compared to 2017. Since In 2019, the U.S. dollar to the peso exchange rate increased 59% compared to 2018 and so far in 2020 it increased by 31%.We cannot predict future fluctuations in the exchange rate of the Argentine Peso or whether the Argentine government will change its currency policy.
 
Historically, the Brazilian currency has historically suffered frequent fluctuations. As a consequence of inflationary pressures, in the past, the Brazilian government has implemented several economic plans and adopted a series of exchange rate policies, including sudden devaluations, periodic mini-devaluations during whichthe frequency of adjustments has ranged from daily to monthly, floating exchange rate systems, exchange controls and dual exchange rate markets. Formally the value of the Real against foreign currencies is determined under a free-floating exchange rate regime, but in fact the Brazilian government is currently intervening in the market, through currency swaps and trading in the spot market, among other measures, every time the currency exchange rate is above or below the levels that the Brazilian governmentconsiders appropriate, taking into account, inflation, growth, the performance of the Real against the U.S dollar in comparison with other currencies and other economic factors. Periodically, there are significant fluctuations in the value of the Real against the U.S. dollar. During 2019, the Real depreciated 3.6% against the U.S. dollar and so far in 2020, the Real depreciated 28% against the U.S.dollar
 
The Israeli currency did not suffer important fluctuations during the last years. During 2019, NIS apreciated 5.3% against the U.S. dollar. During 2020, it remained the same without significant fluctuations.
 
Future fluctuations in the value of the local currencies relative to the U.S. dollar in the countries in which we operate may occur, and if such fluctuations were to occur in one or a combination of the countries in which we operate, our results of operations or financial condition could be adversely affected.
 
Inflation and certain government measures to curb inflation may have adverse effects on the economies of the countries where we operate or intend to operate our business and our operations.
 
In the past, high levels of inflation have adversely affected the economies and financial markets of some of the countries in which we operate, particularly Argentina and Brazil, and the ability of their governments to create conditions that stimulate or maintain economic growth. Moreover, governmental measures to curb inflation and speculation about possible future governmental measures have contributed to the negative economic impact of inflation and have created general economic uncertainty. As part of these measures, governments have at times maintained a restrictive monetary policy and high interest rates that has limited the availability of credit and economic growth.
 
A portion of our operating costs in Argentina are denominated in Argentine Pesos, most of our operating costs in Brazil are denominated in Brazilian Reais and most of our operating costs in Israel are nominated in NIS. Inflation in Argentina, Brazil or Israel without a corresponding Peso, Real or NIS devaluation, could result in an increase in our operating costs without a commensurate increase in our revenues, which could adversely affect our financial condition and our ability to pay our foreign currency denominated obligations.
 
 
26
 
 
After several years of price stability in Argentina, the devaluation of the Peso in January 2002 imposed pressures on the domestic price system that generated high inflation throughout 2002. In 2003, inflation decreased significantly and stabilized. However, in recent years, encouraged by the pace of economic growth, according to the Instituto Nacional de Estadisticas y Censos, or “INDEC” (Argentine Statistics and Census Agency), the consumer price index increased by 9.5% in 2011, 10.8% in 2012, and 10.9% in 2013; while the wholesale price index increased 10.3% in 2009, 14.6% in 2010, 12.7% in 2011, 13.1% in 2012, 14.7% in 2013 and 28.3% in 2014. The accuracy of the measurements of the INDEC has been questioned in the past, and the actual consumer price index and wholesale price index could be substantially higher than those indicated by the INDEC.
 
In February 2014 the INDEC modified the methodology for the calculation of the consumer price index (“CPI”) and the gross domestic product. Under the new calculation methodology, the CPI increased by 23.9% in 2014 and 11.9% as of October 2015 (for the first nine months of 2015). However, opposition lawmakers reported an inflation rate of 38.5% and 27.5%, respectively. In December 2015, the Macri administration appointed a former director of a private consulting firm to manage the INDEC. The new director initially suspended the publication of any official data prepared by INDEC and implemented certain methodological reforms and adjusted certain indices based on those reforms. In January 25, 2016, INDEC published two alternative measures of the CPI for the year 2015, 29.6% and 31.6%, which were based on data from the City of Buenos Aires and the Province of San Luis. After implementing these methodological reforms in June 2016, the INDEC resumed its publication of the consumer price index.
 
Brazil has historically experienced high rates of inflation. Inflation, as well as government efforts to curb inflation, has had significant negative effects on the Brazilian economy, particularly prior to 1995. Inflation rates were 7.8% in 2007 and 9.8% in 2008, compared to deflation of 1.7% in 2009, inflation of 11.3% in 2010, inflation of 5.1% in 2011, inflation of 7.8% in 2012, inflation of 5.5% in 2013, inflation of 3.7% in 2014, inflation of 10.5% in 2015, 7.2% in 2016, (0.53)% in 2017 and 5.39% for the first six months of 2018, as measured by the General Market Price Index (Indice Geral de Preços — Mercado), compiled by the Getúlio Vargas Foundation (Fundação Getúlio Vargas). A significant proportion of our cash costs and our operating expenses are denominated in Brazilian Reais and tend to increase with Brazilian inflation. The Brazilian government’s measures to control inflation have in the past included maintaining a tight monetary policy with high interest rates, thereby restricting the availability of credit and reducing economic growth. This policy has changed in the last two years, when the Brazilian government decreased the interest rate by 525 basis points. Subsequently, the high inflation, arising from the lower interest rate, and the intention to maintain this rate at low levels, led the Brazilian government to adopt other measures to control inflation, such as tax relief for several sectors of the economy and tax cuts for the products included in the basic food basket. These measures were not sufficient to control the inflation, which led the Brazilian government to reinstate a tighter monetary policy. As a result, interest rates have fluctuated significantly. The Special System for Settlement and Custody (Sistema Especial de Liquidação e Custódia, or “SELIC”) interest rate in Brazil at year-end was 10.0% in 2013, 11.75% in 2014, 14.25% in 2015, 13.75% in 2016, 7% in 2017 and 6.75% in 2018 as determined by the Comitê de Política Monetária, or COPOM. As of June 30, 2020, the SELIC was 6.00%.
 
Supply problems at our farms and processing facilities and impair our ability to deliver our products to our customers in a timely manner Argentina and/or Brazil may experience high levels of inflation in the future, which may impact domestic demand for our products. Inflationary pressures may also weaken investor confidence in Argentina and/or Brazil, curtail our ability to access foreign financial markets and lead to further government intervention in the economy, including interest rate increases, restrictions on tariff adjustments to offset inflation, intervention in foreign exchange markets and actions to adjust or fix currency values, which may trigger or exacerbate increases in inflation, and consequently have an adverse impact on us. In an inflationary environment, the value of uncollected accounts receivable, as well as of unpaid accounts payable, declines rapidly. If the countries in which we operate experience high levels of inflation in the future and price controls are imposed, we may not be able to adjust the rates we charge our customers to fully offset the impact of inflation on our cost structures, which could adversely affect our results of operations or financial condition.
 
 
27
 
 
Depreciation of the Peso or the Real relative to the U.S. Dollar or the Euro may also create additional inflationary pressures in Argentina or Brazil that may negatively affect us. Depreciation generally curtails access to foreign financial markets and may prompt government intervention, including recessionary governmental policies. Depreciation also reduces the U.S. Dollar or Euro value of dividends and other distributions on our common shares and the U.S. Dollar or Euro equivalent of the market price of our common shares. Any of the foregoing might adversely affect our business, operating results, and cash flow, as well as the market price of our common shares.
 
Conversely, in the short term, a significant increase in the value of the Peso or the Real against the U.S. Dollar would adversely affect the respective Argentine and/or Brazilian government’s income from exports. This could have a negative effect on GDP growth and employment and could also reduce the public sector’s revenues in those countries by reducing tax collection in real terms, as a portion of public sector revenues are derived from the collection of export taxes.
 
Developments in other markets may affect the Latin American countries where we operate or intend to operate, and as a result our financial condition and results of operations may be adversely affected.
 
The market value of securities of companies such as us may be, to varying degrees, affected by economic and market conditions in other global markets. Although economic conditions vary from country to country, investors’ perception of the events occurring in one country may substantially affect capital flows into and securities from issuers in other countries, including latin american countries. Various Latin American economies have been adversely impacted by the political and economic events that occurred in several emerging economies in recent times. Furthermore, Latin American economies may be affected by events in developed economies which are trading partners or that impact the global economy and adversely affect our activities and the results of our operations.
 
Land in Latin American countries may be subject to expropriation or occupation.
 
Our land may be subject to expropriation by the governments of the countries where we operate and intend to operate. An expropriation could materially impair the normal use of our lands or have a material adverse effect on our results of operations. In addition, social movements, such as Movimento dos Trabalhadores Rurais Sem Terra and Comissão Pastoral da Terra in Brazil, are active in certain countries where we operate or intend to operate. Such movements advocate land reform and mandatory property redistribution by governments. Invasions and occupations of rural areas by a large number of individuals is common practice for these movements, and, in certain areas, including some of those in which we are likely to invest, police protection and effective eviction proceedings are not available to land owners. As a result, we cannot assure you that our properties will not be subject to invasion or occupation. A land invasion or occupation could materially affect the normal use of our properties or have a material adverse effect on us or the value of our common shares and our ADSs.
 
We may invest in countries other than Argentina and Brazil and cannot give you any assurance as to the countries in which we will ultimately invest, and we could fail to list all risk factors for each possible country.
 
We have a broad and opportunistic business strategy therefore we may invest in countries other than Argentina, Brazil and Israel including countries in other emerging markets outside Latin America (e.g., Africa). As a result, it is not possible at this time to identify all risk factors that may affect our future operations and the value of our common shares and ADSs.
 
Disruption of transportation and logistics services or insufficient investment in public infrastructure could adversely affect our operating results.
 
One of the principal disadvantages of the agricultural sector in the countries in which we operate is that key growing regions lie far from major ports. As a result, efficient access to transportation infrastructure and ports is critical to the growth of agriculture as a whole in the countries in which we operate and of our operations in particular. Improvements in transportation infrastructure are likely to be required to make more agricultural production accessible to export terminals at competitive prices. A substantialportion of agricultural production in the countries in which we operate is currently transported by truck, a means of transportation significantly more expensive than the rail transportation available to U.S. and other international producers. Our dependence on truck transportation may affect our position as a low-cost producer so that our ability to compete in the world markets may be impaired.
 
 
28
 
 
Even though road and rail improvement projects have been considered for some areas of Brazil, and in some cases implemented, substantial investments are required for road and rail improvement projects, which may not be completed on a timely basis, if at all. Any delay or failure in developing infrastructure systems could reduce the demand for our products, impede our products’ delivery or impose additional costs on us. We currently outsource the transportation and logistics services necessary to operate our business. Any disruption in these services could result in supply problems at our farms and processing facilities and impair our ability to deliver our products to our customers in a timely manner.
  
The result of our operations are dependent upon economic conditions in Paraguay, in which we operate, and any decline in economic conditions could harm our results of operations or financial condition.
 
As of June 30, 2020, 6.7% of our assets were located in Paraguay. Paraguay has a history of economic and political instability, exchange controls, frequent changes in regulatory policies, corruption, and weak judicial security. However, in 2013, Paraguay had the highest GDP growth rate in Latin America and the third highest in the world with 14%. Since then, GDP has grown by 4% in 2014, 3% in 2015, 3.8% in 2016, 4.3% in 2017,3.6% in 2018 and 0.2% in 2019. The Paraguay’s GDP is closely related to the performance of the Paraguayan agricultural sector, which can be volatile and could adversely affect our business, financial condition and results of operations.
 
The exchange rate of Paraguay is free and floating and the Central Bank of Paraguay participates actively in the exchange market in order to reduce volatility. In 2018, the Paraguayan currency appreciated against the dollar by 6.7%, while in 2019 the appreciation was 8.26%. A significant depreciation of the local currency could adversely affect our business, financial condition and results of operations. However, since most of our costs of raw materials and supplies are denominated in U.S. dollars, a significant depreciation of the local currency could adversely affect our business, financial condition and results of operations, as well as impact other expenses, such as as professional fees and maintenance costs.
 
In addition, a significant deterioration in the economic growth of Paraguay or any of its main trading partners, such as Brazil or Argentina, could have a material impact on the trade balance of Paraguay and could adversely affect their economic growth, which could adversely affect our business, financial condition and results of operations.
 
The result of our operations are dependent upon economic conditions in Bolivia, in which we operate, and any decline in economic conditions could harm our results of operations or financial condition.
 
As of June 30, 2020, 5.8% of our assets were located in Bolivia. Bolivia is exposed to frequent has a history of economic, social and political instability, exchange controls, frequent changes in regulatory frameworks policies, civic and labour strikes, high tax rates and corruption among state officials, the judiciary and also the private sector.
 
Bolivia is exposed to high risk of social unrest, causing marches and roadblocks deployed by protesters to pressure the government, increasing disruption risks. Furthermore, protests over environmental issues often overlap significantly with labour disputes, which can escalate into disruptive forms of protest, including site occupations.
 
In turn, the Bolivian economy is the 14th largest in Latin America and is heavily dependent on export commodities such as natural gas and minerals. Bolivia’s GDP growth over the last decade has been among the highest in Latin America, growing by 4.9% in 2015, 4.3% in 2016,4.2% in 2017, 4.2% in 2018 and 2.2% in 2019, also. Within this context, inflation has been relatively low and under control for the last 30 years. The inflation rate for 2019 was around 1.47% with a slightly higher figure expected for 2020. In addition, Bolivia it is in the process of becoming an active partner of MERCOSUR, a common market aiming to gradually integrate economic activity among Brazil, Argentina, Uruguay, Paraguay and Bolivia.
 
A significant deterioration in the global and internal macroeconomics, political stability or social unrest of Bolivia, could have a material impact on their economic growth, which could adversely affect our business, financial condition and results of operations. On October 18, 2020, Bolivia’s general elections were held, with the aim of electing e President, Vice-President and deputies of the country. Luis Arce, belonging to the Movement to Socialism (MAS) was elected in the first round, with 54.41% of the votes. The elections were announced by Bolivia’s former president, Evo Morales, on November 10, 2019, hours before his resignation. They were scheduled to be held on May 3, 2020, but due to the outbreak of the COVID-19 pandemic elections had to be postponed to the aforementioned date.
 
 
29
 
 
Risks Relating to Our Agricultural Business
  
Fluctuation in market prices for our agriculture products could adversely affect our financial condition and results of operations.
 
Prices for crops, oilseeds and by-products, like those of other commodities, have historically been cyclical and sensitive to domestic and international changes in supply and demand and can be expected to fluctuate significantly. In addition, the agricultural products and by-products we produce are traded on commodities and futures exchanges and thus are subject to speculative trading, which may adversely affect us. The prices that we are able to obtain for our agriculture products depend on many factors beyond our control, including: 
 
prevailing world prices, which historically have been subject to significant fluctuations over relatively short periods of time, depending on worldwide demand and supply;
 
changes in the agricultural subsidy levels in certain important countries (mainly the United States and countries in the European Union) and the adoption of other government policies affecting industry market conditions and prices;
 
changes to trade barriers of certain important consumer markets (including China, India, the U.S. and the E.U.) and the adoption of other governmental policies affecting industry market conditions and prices;
 
changes in government policies for biofuels;
 
world inventory levels, i.e., the supply of commodities carried over from year to year;
 
climatic conditions and natural disasters in areas where agricultural products are cultivated;
 
the production capacity of our competitors; and
 
demand for and supply of competing commodities and substitutes.
 
Unpredictable weather conditions, pest infestations and diseases may have an adverse impact on our crop yields and cattle production.
 
The occurrence of severe adverse weather conditions, especially droughts, hail, or floods, is unpredictable and may have a potentially devastating impact upon our crop production and, to a lesser extent, our cattle and wool production, and may otherwise adversely affect the supply and price of the agricultural commodities that we sell and use in our business. The occurrence of severe adverse weather conditions may reduce yields on our farmlands or require us to increase our level of investment to maintain yields. Additionally, higher than average temperatures and rainfall can contribute to an increased presence of pest and insects that may adversely impact our agricultural production.
 
According to the United States Department of Agriculture (“USDA”) estimates, Argentina’s crops output (wheat, corn and soybean) for the 2017/2018 season is expected to decrease by 23%, reaching a production of 87.8 million tons, as compared to the previous cycle. The forecast shows mainly an increase in the planted area, with a focus on wheat and corn, which is additionally enhanced by a slightly better expected yield in comparison with the 2016/2017 campaign. The estimated production of soybean is supposed to reach 37.8 million tons, the wheat production 18 million tons and the corn production 32 million tons.
 
The occurrence and effects of disease and plagues can be unpredictable and devastating to agricultural products, potentially rendering all or a substantial portion of the affected harvests unsuitable for sale. Our agricultural products are also susceptible to fungus and bacteria that are associated with excessively moist conditions. Even when only a portion of the production is damaged, our results of operations could be adversely affected because all or a substantial portion of the production costs have been incurred. Although some diseases are treatable, the cost of treatment is high, and we cannot assure you that such events in the future will not adversely affect our operating results and financial condition. Furthermore, if we fail to control a given plague or disease and our production is threatened, we may be unable to supply our main customers, which could affect our results of operations and financial condition.
 
As a result, we cannot assure you that the current and future severe adverse weather conditions or pest infestations will not adversely affect our operating results and financial condition.
 
 
30
 
 
Our cattle are subject to diseases.
 
Diseases among our cattle herds, such as mastitis, tuberculosis, brucellosis and foot-and-mouth disease, can have an adverse effect on fattening production, rendering cows unable to produce meat for human consumption. Outbreaks of cattle diseases may also result in the closure of certain important markets, such as the United States, to our cattle products. Although we abide by national veterinary health guidelines, which include laboratory analyses and vaccination, to control diseases among the herds, especially foot-and-mouth disease, we cannot assure that future outbreaks of cattle diseases will not occur. A future outbreak of diseases among our cattle herds may adversely affect our cattle sales which could adversely affect our operating results and financial condition.
 
In addition, outbreaks, or fears of outbreaks, of any of these or other animal diseases can lead to the cancellation of our customers’ orders and, particularly if the disease can affect humans, or create adverse publicity that can have adverse material effect in the consumer demand of our products. In addition, animal disease outbreaks may result in foreign government actions to close the export markets of some or all of our products, which may result in the destruction of some or all of these animals.
 
We may be exposed to material losses due to volatile crop prices since a significant portion of our production is not hedged, and exposed to crop price risk.
 
Due to the fact that we do not have all of our crops hedged, we are unable to have minimum price guarantees for all of our production and are therefore exposed to significant risks associated with the level and volatility of crop prices. We are subject to fluctuations in crop prices which could result in receiving a lower price for our crops than our production cost. We are also subject to exchange rate risks related to our crops that are hedged, because our futures and options positions are valued in U.S. Dollars, and thus are subject to exchange rate risk.
 
In addition, if severe weather or any other disaster generates a lower crop production than the position already sold in the market, we may suffer material losses in the repurchase of the sold contracts.
 
The creation of new export taxes may have an adverse impact on our sales and results of operations.
 
In order to prevent inflation and variations in the exchange rate from adversely affecting prices of primary and manufactured products (including agricultural products), and to increase tax collections and reduce Argentina’s fiscal deficit, the Argentine government has imposed new taxes on exports. Pursuant to Resolution No. 11/02 of the Ministry of Economy and Production, as amended by Resolution No. 35/02, No. 160/2002, No. 307/2002 and No. 530/2002, effective as of March 5, 2002, the Argentine government imposed a 20%, 10% and 5% export tax on primary and manufactured products. On November 12, 2005, pursuant to Resolution No. 653/2005, the Ministry of Economy and Production increased the tax on cattle exports from 5% to 10%, and on January 2007 increased the tax on soybean exports from 23.5% to 27.5%. Pursuant to Resolutions No. 368/07 and No. 369/07 both dated November 12, 2007, the Ministry of Economy and Production further increased the tax on soybean exports from 27.5% to 35.0% and also the tax on wheat and corn exports from 20.0% to 28.0% and from 20.0% to 25.0%, respectively. In early March 2008, the Argentine government introduced a regime of sliding –scale export tariffs for oilseed, grains and by-products, where the withholding rate (in percentage) would increase to the same extent as the crops’ price. Therefore, it imposed an average tax for soybean exports of 46%, compared to the previous fixed rate of 35%. In addition, the tax on exports of wheat was increased, from a fixed rate of 28% to an average variable rate of 38%, and the tax on exports of corn changed from a fixed rate of 25% to an average variable rate of 36%. This tariff regime, which according to farmers effectively sets a maximum price for their crops, sparked widespread strikes and protests by farmers whose exports have been one of the principal driving forces behind Argentina’s recent growth. In April 2008, as a result of the export tariff regime, farmers staged a 21-day strike in which, among other things, roadblocks were set up throughout the country, triggering Argentina’s most significant political crisis in five years. These protests disrupted transport and economic activity, which led to food shortages, a surge in inflation and a drop in export registrations. Finally, the federal executive branch decided to send the new regime of sliding-scale export tariffs to the federal congress for its approval. The project was approved in the lower chamber of the national congress but rejected by the Senate. Subsequently, the federal government abrogated the regime of sliding-scale export tariffs and reinstated the previous scheme of fixed withholdings.
 
 
31
 
 
In December 2015, the government of Mauricio Macri announced the reduction of 35 to 30% of export duties on soybean and the removing of all of the export duties for the rest of the products. To the date, the Argentine government is analyzing the possibility of reducing again the tax for soybean exports. In addition, Decree 1343/17 implemented a monthly reduction of 0.5% of the export duty in force on soybean, wheat and soybean oil from January 2018 to December 2019 inclusive.
 
On September 4, 2018, pursuant to Decree 793/2018, the Argentine Government restablished, until December 31, 2020, a 12% export tax on goods and services included in the MERCOSUR Common Nomenclature with a cap of ARS 3 for each dollar of taxable value or the official FOB price, as appropriate, for the goods and services set forth in Annex I of the aforementioned decree and of ARS 4 for all other manufactured products.
 
On December 28, 2018, the Argentine government issued Decree No. 1201/2018, which establishes, until December 31, 2020, an export tax of 12% to the export of services rendered in the country, whose effective use or exploitation is carried out abroad and establishes that said export duty may not exceed ARS 4 for each U.S. dollar of the taxable value. If applicable, that limit will remain in pesos until the obligation is canceled. The measure took effect on January 1, 2019 and will take effect for operations that are lent and billed as of that date. We cannot assure that in case of assuming a new government, retention rates could be increased, mainly for exports of primary products and that such taxes could have an adverse impact on our financial condition and results of operations.
 
Export taxes may have a material adverse effect on our sales and results of operations. We produce exportable goods and, therefore, an increase in export taxes is likely to result in a decrease in our products’ price, and, therefore, may result in a decrease of our sales. We cannot guarantee the impact of those or any other future measures that might be adopted by the Argentine government on our financial condition and result of operations.
 
We may face risks associated with land-takings in Argentina.
 
Land-taking is a long-standing problem in Argentina that has escalated throughout the years with every economic crisis, especially now in the context of the COVID-19 economic crisis.
 
The most serious problem arises in the province of Buenos Aires, the most densely populated in the country, where there were already more than 1,800 land usurpations so far this year, according to estimates by the local Ministry of Security. The most notorious case being the usurpation of Guernica’s lands, the largest land take, which began on July 2020, in the department of Presidente Perón, in the outskirts of the city of Buenos Aires. It is estimated that around 3,000 people, especially young people and some families, occupied this private area in the absence of intervention by the authorities. Land neighbors reported increased insecurity and theft of electricity by occupants. On October 29, more than 4,000 troops under the direction of Sergio Berni, Security Minister of the Province of Buenos Aires, carried out the eviction from Guernica’s lands, property usurped since the beginning of July. After almost 100 days, negotiations between provincial authorities and usurpers failed and as a consequence, the Security Minister carried out the above mentioned eviction, resulting in several injuries and detainees. After two hours of operation, the lands were completely liberated.
 
Another relevant land usurpation problem, which has been going on for three years, in southern Argentina, near the city of San Carlos de Bariloche, in the Patagonian province of Rio Negro, relates to groups identified with the Mapuche indigenous people who have occupied what they consider ancestral lands and have broken into properties in the area.
 
The spread of land takes has revived in Argentina an old debate in Argentina. There is a conflict between two groups that claim, on the one hand, a right to decent housing, and on the other hand a group that claims that the right to private property should be respectedArgentina's constant and cyclical economic crises over the past 50 years have also caused poverty to rise sharply, so less people can access a roof, resulting in a housing deficit
 
As a consequence, we cannot provide assurance that government responses to such disruptions will restore investor confidence in Argentine lands, which could have an adverse impact on our financial condition and results of operations.
 
 
32
 
 
A global economic recession could decrease the demand for our products or lower prices.
 
The demand for the products we sell may be affected by international, national and local economic conditions that are beyond our control. Adverse changes in the real or perceived economic climate, such as rising fuel prices, higher interest rates, falls and / or volatility of realestate and real estate markets, more restrictive credit markets, taxes higher and changes in government policies could reduce the level of demand or prices of the products we produce. We cannot predict the time or duration, magnitude or strength of this slowdown or economic recovery. If a recession continues for a prolonged period of time or worsens, we may experience a prolonged period of declining demand and prices. In addition, economic recessions have and can negatively affect our suppliers, which can lead to interruptions in goods and services and financial losses.
 
An international credit crisis could have a negative impact on our major customers which in turn could materially adversely affect our results of operations and liquidity.
 
The most recent international credit crisis that started in 2008 had a significant negative impact on businesses around the world. Although we believe that available borrowing capacity under the current conditions and proceeds resulting from potential farmland sales will provide us with sufficient liquidity through the current economic environment, the impact of the crisis on our major customers cannot be predicted and may be quite severe. A disruption in the ability of our significant customers to access liquidity could cause serious disruptions or an overall deterioration of their businesses which could lead to a reduction in their future orders of our products and the inability or failure on their part to meet their payment obligations to us, any of which could have a material adverse effect on our results of operations and liquidity.
 
Government intervention in the markets may have a direct impact on our prices.
 
The Argentine government has set certain industry market conditions and prices in the past. In order to prevent a substantial increase in the price of basic products as a result of inflation, the Argentine government is adopting an interventionist policy. In March 2002, the Argentine government fixed the price for milk after a conflict among producers and the government. Since 2005, the Argentine government, in order to increase the domestic availability of beef and reduce domestic prices, adopted several measures: it increased turnover tax and established a minimum average number of animals to be slaughtered. In March 2006, the registries for beef exports were temporarily suspended. This last measure was softened once prices decreased. There can be no assurance that the Argentine government will not interfere in other areas by setting prices or regulating other market conditions. Accordingly, we cannot assure you that we will be able to freely negotiate all our products’ prices in the future or that the prices or other market conditions that the Argentine government could impose will allow us to freely negotiate the price of our products.
 
We do not maintain insurance over all our crop storage facilities; therefore, if a fire or other disaster damages some or all of our harvest, we will not be completely covered.
 
Our production is, in general, subject to different risks and hazards, including adverse weather conditions, fires, diseases, pest infestations and other natural phenomena. We store a significant portion of our grain production during harvest due to the seasonal drop in prices that normally occurs at that time. Currently, we store a significant portion of our grain production in plastic silos. We do not maintain insurance on our plastic silos. Although our plastic silos are placed in several different locations, and it is unlikely that a natural disaster affects all of them simultaneously, a fire or other natural disaster which damages the stored grain, particularly if such event occurs shortly after harvesting, could have an adverse effect on our operating results and financial condition.
 

 
 
33
 
 
Worldwide competition in the markets for our products could adversely affect our business and results of operations. 
 
We experience substantial worldwide competition in each of our markets in which we operate, and in many of our product lines. The market for cereals, oil seeds and by-products is highly competitive and also sensitive to changes in industry capacity, producer inventories and cyclical changes in the world’s economies, any of which may significantly affect the selling prices of our products and thereby our profitability. Argentina is more competitive in the oilseed market than in the market for cereals. Due to the fact that many of our products are agricultural commodities, they compete in the international markets almost exclusively on the basis of price. The market forcommodities is highly fragmented. Small producers can also be important competitors, some of which operate in the informal economy and are able to offer lower prices by meeting lower quality standards. Competition from other producers is a barrier to expanding our sales in the domestic/foreign market. Many other producers of these products are larger than us, and have greater financial and other resources. Moreover, many other producers receive subsidies from their respective countries while we do not receive any such subsidies from the Argentine government. These subsidies may allow producers from other countries to produce at lower costs than us and/or endure periods of low prices and operating losses for longer periods than we can. Any increased competitive pressure with respect to our products could materially and adversely affect our financial condition and results of operations.
 
Social movements may affect the use of our agricultural properties or cause damage to them.
 
Social movements, such as the Landless Rural Workers’ Movement (Movimento dos Trabalhadores Rurais Sem Terra) and the Pastoral Land Commission (Comissão Pastoral da Terra) are active in Brazil and advocate land reform and property redistribution by the Brazilian government. Invasion and occupation of agricultural land by large numbers of people is a common practice among the members of such movements and, in certain regions, including those where we currently invest, remedies such as police protection or eviction procedures are inadequate or non-existent. As a result, we cannot assure you that our agricultural properties will not be subject to invasion or occupation by any social movement. Any invasion or occupation may materially impair the use of our lands and adversely affect our business, financial condition, and results of operations.
 
If we are unable to maintain our relationships with our customers, our business may be adversely affected.
 
Our cattle sales are diversified but we are and will continue to be significantly dependent on a number of third party relationships, mainly with our customers for crop sales. For the fiscal year 2020, our sales from the agribusiness segment (excluding sales of farms) were made to approximately 300 customers. Sales to our ten largest customers represented approximately 45% to 50% of our net sales. Some of these customers included Cargill, FASA, Bunge Alimentos S.A. and GLENCORE. We have signed non-binding letters of intent with some of our largest customers that allow us to estimate the volume of the demand for certain products and to plan production accordingly. We generally enter into short-term agreements with a term of less than a year.
 
We sell our crop production mainly to exporters and manufacturers that process the raw materials to produce meal and oil, products that are sent to the export markets. The Argentine crop market is characterized by a few purchasers and a great number of sellers. Although most of the purchasers are international companies with strong financial conditions, we cannot assure you that this situation will remain the same in the future or this market will not get more concentrated in the future.
 
We may not be able to maintain or form new relationships with customers or others who provide products and services that are important to our business. Accordingly, we cannot assure you that our existing or prospective relationships will result in sustained business or the generation of significant revenues.
 
Our business is seasonal, and our revenues may fluctuate significantly depending on the growing cycle.
 
Our agricultural business is highly seasonal due to its nature and cycle. The harvest and sale of crops (corn, soybean and sunflower) generally occurs from February to June. Wheat is harvested from December to January. Our operations and sales are affected by the growing cycle of the crops we process and by decreases during the summer in the price of the cattle we fatten. As a result, our results of operations have varied significantly from period to period, and are likely to continue to vary, due to seasonal factors.
 
 
34
 
 
A substantial portion of our assets is farmland that is highly illiquid.
 
We have been successful in partially rotating and monetizing a portion of our investments in farmland. Ownership of a significant portion of the land we operate is a key part of our business model. However, agricultural real estate is generally an illiquid asset. Moreover, the adoption of laws and regulations that impose limitations on ownership of rural land by foreigners in the jurisdictions in which we operate may also limit the liquidity of our farmland holdings. See “—Risks Related to Argentina— The Rural Land Law and its application.” As a result, it is unlikely that we will be able to adjust our owned agricultural real estate portfolio promptly in response to changes in economic, business or regulatory conditions. Illiquidity in local market conditions may adversely affect our ability to complete dispositions, to receive proceeds generated from any such sales or to repatriate any such proceeds.
 
The restrictions imposed on our subsidiaries’ dividend payments may adversely affect us.
 
We have subsidiaries, and therefore, dividends in cash and other permitted payments of our subsidiaries constitute a major source of our income. The debt agreements of our subsidiaries contain covenants that may restrict their ability to pay dividends or proceed with other types of distributions. If our subsidiaries are prevented from making payments to us or if they are only allowed to pay limited amounts, we may be unable to pay dividends or to repay our indebtedness.
 
We could be materially and adversely affected by our investment in Brasilagro.
 
We consolidated our financial statements with our subsidiary Brasilagro. Brasilagro was formed on September 23, 2005 to exploit opportunities in the Brazilian agricultural sector. Brasilagro seeks to acquire and develop future properties to produce a diversified range of agricultural products (which may include sugarcane, grains, cotton, forestry products and livestock). Brasilagro is a startup company that has been operating since 2006. As a result, it has a developing business strategy and limited track record. Brasilagro’s business strategy may not be successful, and if not successful, Brasilagro may be unable to successfully modify its strategy. Brasilagro’s ability to implement its proposed business strategy may be materially and adversely affected by many known and unknown factors. If we were to write-off our investments in Brasilagro, this would likely materially and adversely affect our business. As of June 30, 2020, we owned 33.55% of the outstanding common shares of Brasilagro.
 
Labor relations could negatively impact us.
 
As of June 30, 2020, 62% of our employees were represented by unions under collective agreements. While we currently enjoy good relations with our employees and unions, we cannot assure that such good labor relations will continue in the future positively or that their eventual deterioration does not affect us materially or negatively.
 
 
35
 
 
Our internal processes and controls might not be sufficient to comply with the extensive environmental regulation and current or future environmental regulations could prevent us from fully developing our land reserves.
 
Our activities are subject to a wide set of federal, state and local laws and regulations relating to the protection of the environment, which impose various environmental obligations. Obligations include compulsory maintenance of certain preserved areas in our properties, management of pesticides and associatedhazardous waste and the acquisition of permits for water use. Our proposed business is likely to involve the handling and use of hazardous materials that may cause the emission of certain regulated substances. In addition, the storage and processing of our products may create hazardous conditions. We could be exposed to criminal and administrative penalties, in addition to the obligation to remedy the adverse effects of our operations on the environment and to indemnify third parties for damages, includingthe payment of penalties for non-compliance with these laws and regulations. Since environmental laws and their enforcement are becoming more stringent in Argentina, our capital expenditures and expenses for environmental compliance may substantially increase in the future. In addition, due to the possibility of future regulatory or other developments, the amount and timing of environmental-related capital expenditures and expenses may vary substantially from those currently anticipated. The cost of compliance with environmental regulation may result in reductions of other strategic investments which may consequently decrease our profits. Any material unforeseen environmental costs may have a material adverse effect on our business, results of operations, financial condition or prospects. We cannot ensure that our internal processes and controls may be sufficient to comply with the extensive environmental regulation.
 
As of June 30, 2020, we owned land reserves extending over more than 359,965 hectares that were purchased at very attractive prices. In addition, we have a concession over 102,598 hectares reserved for future development. We believe that there are technological tools available to improve productivity in these farmlands and, therefore, achieve appreciation in the long term. However, current or future environmental regulations could prevent us from fully developing our land reserves by requiring that we maintain part of this land as natural woodlands not to be used for production purposes.
 
New restrictions on agricultural and food products we produce that contain genetically modified organisms could be established which could have an adverse effect on our business.
 
Our agricultural products contain genetically modified organisms in varying proportions according to the year and the country of production. The use of genetically modified organisms in food has been achieved with varying degrees of acceptance in the markets in which we operate. Argentina and Brazil, for example, have approved the use of genetically modified organisms in food products, and genetically modified organisms and non-genetically modified organisms grains in those countries are produced and mixed frequently during the process of grain origination. Elsewhere, adverse publicity aboutgenetically modified foods has led to government regulation that limits sales of genetically modified organisms products. It is possible that new restrictions may be imposed on genetically modified organisms products in the main markets for some of our products, which could have an adverse effect on our business, equity and the result of our operations.
 
If our products become contaminated, we may be subject to product liability claims, product withdrawals and export restrictions that could adversely affect our business.
 
While we are subject to strict production protocols, the sale of products implies the risk of injury to consumers. These injuries may result from manipulation by third parties, bioterrorism, product contamination or deterioration, including the presence of bacteria, pathogens, foreign objects, substances, chemicals, other agents or waste introduced during the growth phases, storage, handling or transport.
 
We cannot be sure that the consumption of our products will not cause a health-related illness in the future or that we will not be subject to claims or judgments related to such matters. Even if a product liability claim is unsuccessful or not fully realized, the negative publicity surrounding any claim that our products caused a disease or injury could negatively affect our reputation with current and potential customers and our image as a Company, and we could also incur significant incidents. In addition, claims or liabilities of this nature may not be covered by any compensation or contribution rights we may have against others, which could have a material adverse effect on our business, equity status and the result of our operations.
 
 
36
 
 
Increased energy prices and fuel shortages could adversely affect our operations.
 
We require substantial amounts of fuel oil and other resources for our harvest activities and transport of our agricultural products. We rely upon third parties for our supply of the energy resources consumed in our operations. The prices for and availability of energy resources may be subject to change or curtailment, respectively, due to, among other things, new laws or regulations, imposition of new taxes or tariffs, interruptions in production by suppliers, worldwide price levels and market conditions. The prices of various sources of energy may increase significantly from current levels. An increase in energy prices could materially adversely affect our results of operations and financial condition.
 
Over the last few years, the Argentine government has taken certain measures in order to reduce the use of energy during peak months of the year by frequently cutting energy supply to industrial facilities and large consumers to ensure adequate supply for residential buildings. If energy supply is cut for an extended period of time or energy tariffs continue increasing and we are unable to find replacement sources at comparable prices, or at all, our business and results of operations could be adversely affected.
 
Our level of debt may adversely affect our operations and our ability to pay our debt as it becomes due.
 
We had, and expect to have, substantial liquidity and capital resource requirements to finance our business. As of June 30, 2020, our consolidated financial debt amounted to ARS 418,807 million (including IDBD’s debt outstanding as of that date plus accrued and unpaid interest on such indebtedness and deferred financing costs). We cannot assure you that we will have sufficient cash flows and adequate financial capacity in the future. While the commitments and other covenants applicable to IDBD’s debt obligations do not apply to IRSA since there is no recourse to IRSA and it is not guaranteed by IRSA’s assets, these covenants and restrictions may impair or restrict our ability to operate IDBD and implement our business strategy. Although we are generating sufficient funds from our operating cash flows to meet our debt service obligations and our ability to obtain new financing is adequate, considering the current availability of loan financing in Argentina, we cannot assure you that we will have sufficient cash flows and adequate financial structure in the future. For more information see “Recent Events – Recent IRSA Events - Corporate Information: IDBD”.On September 15, 2020, Communication “A” 7,106 established that companies must refinance maturities of financial debt capital in the period from October 15, 2020 to March 31, 2021. In this sense, the Central Bank will give access to companies for up to 40% of maturities and companies must refinance the rest within at least two years. For more information see: “Item 10. Additional Information—D. Exchange Controls.”
 
As a consequence of the new restrictions on access to the Foreign Exchange Market, on October 23, 2020, we launched an exchange offer on our Series XXIV Notes due on November 14, 2020. The exchange offer consisted on two options for the bondholders: i) a cash consideration of USD 0.95741755 for each USD 1 of existing notes presented to the Exchange and the remaining amount until completing USD 1 for each USD 1 of existing notes presented to the Exchange, in notes Series XXXI, and ii) a par for par exchange of notes Series XXXII for each Existing Notes presented to the Exchange. Also on October 22, 2020, IRSA launched an exchange offer and consent solicitation on its Series I Notes due on November 15, 2020. The exchange offer consisted on two options for the bondholders: i) a cash consideration of USD 0.69622593 for each USD 1 of existing notes presented to the Exchange and the remaining amount until completing 1 USD for each 1 USD of existing notes presented to the Exchange, in notes Series VIII, and ii) a par for par exchange of notes Series IX for each Existing Notes presented to the Exchange.
 
Our exchange offer consisted on the following, exchange consideration of Series XXIV Notes and Issuance of Series XXXI Notes and Series XXXII Notes. The Exchange Offer expired on November 10, 2020 and the Nominal Value of Existing Notes presented and accepted for the Exchange (for both Series) was USD 65,075,746, which represents 88.41% acceptance.
 
IRSA’s Exchange Offer expired on November 10, 2020 and the Nominal Value of Existing Notes presented and accepted for the Exchange (for both Series) was USD 178,458,188, which represents 98.31% acceptance. Considering that consent has been obtained for an amount greater than 90% of the capital of the existing notes, the Company made the Non-Essential Proposed Modifications and / or the Essential Proposed Modifications, by means of which the terms and conditions of the existing notes will be modified and replaced.
 
For more information see: “Recent Developments - Exchange Offer - Issuance of Series XXXI and XXXII Notes” and “IRSA’s Recent Developments - Exchange Offer- Issuance of Series VIII and IX Notes.”
 
Our leverage may affect our ability to refinance existing debt or borrow additional funds to finance working capital requirements, acquisitions and capital expenditures. In addition, the recent disruptions in the local capital and the macroeconomic conditions of Argentine markets, may adversely impact our ability to refinance existing debt and the availability and cost of credit in the future. In such conditions, access to equity and debt financing options may be restricted and it may be uncertain how long these economic circumstances may last. This would require us to allocate a substantial portion of cash flow to repay principal and interest, thereby reducing the amount of money available to invest in operations, including acquisitions and capital expenditures. Our leverage could also affect our competitiveness and limit our ability to changes in market conditions, changes in the real estate industry and economic downturns.
 
The success of our businesses and the feasibility of our transactions depend on the continuity of investments in the real estate markets and our ability to access capital and debt financing. In the long term, lack of confidence in real estate investment and lack of access to credit for acquisitions could restrict growth. As part of our business strategy, we will strive to increase our real estate portfolio through strategic acquisitions of properties at favorable prices and properties with added value which we believe meet the requirements to increase the value of our properties.
 
We may not be able to generate sufficient cash flows from operations to satisfy our debt service requirements or to obtain future financing. If we cannot satisfy our debt service requirements or if we default on any financial or other covenants in our debt arrangements, the lenders and/or holders of our debt will be able to accelerate the maturity of such debt or cause defaults under the other debt arrangements. Our ability to service debt obligations or to refinance them will depend upon our future financial and operating performance, which will, in part, be subject to factors beyond our control such as macroeconomic conditions and regulatory changes in Argentina. If we cannot obtain future financing, we may have to delay or abandon some or all of our planned capital expenditures, which could adversely affect our ability to generate cash flows and repay our obligations as they become due.
 
 
 
37
 
 
 
We depend on our chairman and senior management.
 
Our success depends, to a significant extent, on the continued employment of Mr. Eduardo S. Elsztain, our chairman, and Alejandro G. Elsztain, our chief executive officer, and second vice-chairman. The loss of their services for any reason could have a material adverse effect on our business. If our current principal shareholders were to lose their influence on the management of our business, our principal executive officers could resign or be removed from office.
 
Our future success also depends in part upon our ability to attract and retain other highly qualified personnel. We cannot assure you that we will be successful in hiring or retaining qualified personnel, or that any of our personnel will remain employed by us.
 
The Investment Company Act may limit our future activities.
 
Under Section 3(a)(3) of the Investment Company Act of 1940, as amended (“Investment Company Act”), an investment company is defined in relevant part to include any company that owns or proposes to acquire investment securities that have a value exceeding 40% of such company’s unconsolidated total assets (exclusive of U.S. government securities and cash items). Investments in minority interests of related entities as well as majority interests in consolidated subsidiaries which themselves are investment companies are included within the definition of “investment securities” for purposes of the 40% limit under the Investment Company Act.
 
Companies that are investment companies within the meaning of the Investment Company Act, and that do not qualify for an exemption from the provisions, are required to register with the SEC and are subject to substantial regulations with respect to capital structure, operations, transactions with affiliates and other matters. In the event such companies do not register under the Investment Company Act, they may not, among other things, conduct public offerings of their securities in the United States or engage in interstate commerce in the United States. Moreover, even if we desired to register with the SEC as an investment company, we could not do so without an order of the Commission because we are a non-U.S. corporation, and it is unlikely that the SEC would issue such an order.
 
As of June 30, 2020, we owned approximately 61.95% of IRSA’s outstanding shares. Although we believe we are not an “investment company” for purposes of the Investment Company Act, our belief is subject to substantial uncertainty, and we cannot give you any assurance that we would not be determined to be an “investment company” under the Investment Company Act. As a result, the uncertainty regarding our status under the Investment Company Act may adversely affect our ability to offer and sell securities in the United States or to U.S. persons. The U.S. capital markets have historically been an important source of funding for us, and our ability to obtain financing in the future may be adversely affected by a lack of access to the U.S. markets. If an exemption under the Investment Company Act is unavailable to us in the future and we desire to access the U.S. capital markets, our only recourse would be to file an application to the SEC for an exemption from the provisions of the Investment Company Act which is a lengthy and highly uncertain process.
 
Moreover, if we offer and sell securities in the United States or to U.S. persons and we were deemed to be an investment company under the investment company act and not exempted from the application of the Investment Company Act, contracts we enter into in violation of, or whose performance entails a violation of, the Investment Company Act, including any such securities, may not be enforceable against us.
 
 
38
 
 
We hold Argentine securities which might be more volatile than U.S. securities and carry a greater risk of default.
 
We currently have and in the past have had certain investments in Argentine government debt securities, corporate debt securities, and equity securities. In particular, we hold a significant interest in IRSA, an Argentine company that has suffered material losses, particularly during the fiscal years 2001 and 2002. Although our holding of these investments, excluding IRSA, tends to be short term, investments in such securities involve certain risks, including: 
 
market volatility, higher than those typically associated with U.S. government and corporate securities; and
 
loss of principal.
  
Some of the issuers in which we have invested and may invest, including the Argentine government, have in the past experienced substantial difficulties in servicing their debt obligations, which have led to the restructuring of certain indebtedness. We cannot assure that the issuers in which we have invested or may invest will not be subject to similar or other difficulties in the future which may adversely affect the value of our investments in such issuers. In addition, such issuers and, therefore, such investments, are generally subject to many of the risks that are described in this section with respect to us, and, thus, could have little or no value.
 
Risks relating to IRSA’s business in Argentina 
 
Disease outbreaks or other public health concerns could reduce traffic in our shopping malls.
  
As a result of the outbreak of Swine Flu during the winter of 2009, consumers and tourists dramatically changed their spending and travel habits to avoid contact with crowds. Recently, as a result of the COVID-19 pandemic, the Argentine government enacted several regulations limiting the operation of schools, cinemas and shopping malls, which has significantly reduced traffic at our shopping malls. See “Risks Relating to Argentina – The ongoing COVID-19 pandemic and government measures to contain the virus are adversely affecting our business and results of operations, and, as conditions are evolving rapidly, we cannot accurately predict the ultimate impact on our results of operation.” IRSA cannot assure you that new disease outbreaks or health hazards will not occur in the future, or that such an outbreak or health hazard would not significantly affect consumer and/or tourists’ activity. The recurrence of such a scenario could adversely affect IRSA’s business and IRSA’s results of operations.
 
IRSA is subject to risks inherent to the operation of shopping malls that may affect our profitability.
 
IRSA’s shopping malls are subject to various factors that affect their development, administration and profitability, including:
  
declines in lease prices or increases in levels of default by our tenants due to economic conditions;
 
increases in interest rates and other factors outside our control;
  
the accessibility and attractiveness of the areas where our shopping malls are located;
 
the intrinsic attractiveness of the shopping mall;
  
the flow of people and the level of sales of rental units in our shopping malls;
 
the increasing competition from internet sales;
  
the amount of rent collected from tenants at our shopping malls;
 
changes in consumer demand and availability of consumer credit, both of which are highly sensitive to general macroeconomic conditions; and
  
fluctuations in occupancy levels in our shopping malls.
 
 
39
 
   
Worldwide competition in the markets for our products could adversely affect our business and results of operations. 
 
An increase in our operating costs could also have a material adverse effect on us if our tenants were to become unable to pay higher rent we may be required to impose as a result of increased expenses. Moreover, the shopping mall business is closely related to consumer spending and affected by prevailing economic conditions. All of our shopping malls and commercial properties are located in Argentina, andconsequently, these operations may be adversely affected by recession or economic uncertainty in Argentina. Persistently poor economic conditions could result in a decline in consumer spending which could have a material adverse effect on shopping mall revenue.
 
IRSA could be adversely affected by decreases in the value of our investments.
  
IRSA’s investments are exposed to the risks generally inherent to the real estate industry, many of which are out of our control. Any of these risks could adversely and materially affect IRSA’s business, financial condition and results of operations. Any returns on capital expenditures associated with real estate are dependent upon sales volumes and/or revenues from leases and the expenses incurred. In addition, there are other factors that may adversely affect the performance and value of a property, including local economic conditions prevailing in the area where the property is located, macroeconomic conditions in Argentina and globally, competition, IRSA’s ability to find lessees and their ability to perform on their leases, changes in legislation and in governmental regulations (such as the use of properties, urban planning and real estate taxes) as well as exchange controls (given that the real estate market in Argentina relies on the U.S. dollar to determine valuations), variations in interest rates (including the risk of an increase in interest rates that reduces sales of lots for residential development) and the availability of third party financing. In addition, andgiven the relative illiquidity of the Argentine real estate market, we could be unable to effectively respond to adverse market conditions and/or be compelled to undersell one or more properties. Some significant expenses, such as debt service, real estate taxes and operating and maintenance costs do not fall when there are circumstances that reduce the revenues from an investment, increasing our relative expenditures. These factors and events could impair IRSA’s ability to respond to adverse changes in the returns on IRSA’s investments, which in turn could have an adverse effect on our financial position and the results of IRSA’s operations.
 
IRSA issue debt in the local and international capital markets as one of its main sources of funding and our capacity to successfully access the local and international markets on favorable terms affects IRSA’s cost of funding.
  
IRSA’s ability to successfully access the local and international capital markets on acceptable terms depends largely on capital markets conditions prevailing in Argentina and internationally. IRSA has no control over capital markets conditions, which can be volatile and unpredictable. If IRSA is unable to issue debt in the local and/or international capital markets and on terms acceptable to us, whether as a result of regulations and foreingn exchange restrictions, a deterioration in capital markets conditions or otherwise, IRSA would likely be compelled to seek alternatives for funding, which may include short-term or more expensive funding sources. If this was to happen, IRSA may be unable to fund our liquidity needs at competitive costs and our business results of operations and financial condition may be materially and adversely affected.
 
IRSA’s assets are highly concentrated in certain geographic areas and an economic downturn in such areas could have a material adverse effect on our results of operations and financial condition.
  
As of June 30, 2020, most of IRSA’s revenue from leases and services provided by the Shopping Malls segment derived from properties located in the City of Buenos Aires and the Greater Buenos Aires metropolitan area. In addition, all of IRSA’s office buildings are located in Buenos Aires and a substantial portion of IRSA’s revenue is derived from such properties. Although IRSAowns properties and may acquire or develop additional properties outside Buenos Aires and the Greater Buenos Aires metro area, IRSA expects to continue to be largely affected by economic conditions affecting those areas. Consequently, an economic downturn in those areas could cause a reduction in our rental income and adversely affect its ability to comply with IRSA’s debt service and fund operations.
 
 
40
 
  
IRSA’s performance is subject to the risks associated with our properties and with the real estate industry.
 
IRSA’s operating performance and the value of our real estate assets, and as a result, the value of its securities, are subject to the risk that its properties may not be able to generate sufficient revenue to meet its operating expenses, including debt service and capital expenditures, its cash flow needs and its ability to service our debt obligations. Events or conditions beyond its control that may adversely affect its operations or the value of its properties include:
  
downturns in national, regional and local economies;
 
declines in consumer spending and consumption;
  
competition from other shopping malls and sales outlets;
 
local real estate market conditions, such as oversupply or lower demand for retail space;
  
changes in interest rates and availability of financing;
 
the exercise by our tenants of their right to early termination of their leases;
  
vacancies, changes in market rental rates and the need to periodically repair, renovate and re-lease space;
 
increased operating costs, including insurance expenses, salary increases, utilities, real estate taxes, federal and local taxes and higher security costs;
  
the impact of losses resulting from civil disturbances, strikes, natural disasters, terrorist acts or acts of war;
 
significant fixed expenditures associated with each investment property, such as debt service payments, real estate taxes, insurance and maintenance costs;
  
declines in the financial condition of our tenants and our ability to collect rents when due;
 
changes in our or our tenants’ ability to provide for adequate maintenance and insurance that result in a reduction in the useful life of a property; and
  
changes in law or governmental regulations (such as those governing usage, zoning and real property taxes) or changes in the exchange controls or government action (such as expropriation).
 
If any one or more of the foregoing conditions were to affect IRSA’s activities, this could have a material adverse effect on our financial condition and results of operations, and as a result, on the Company’s results.
  
An adverse economic environment for real estate companies and the credit crisis may adversely affect IRSA’s results of operations.
 
The success of IRSA’s business and profitability of our operations depend on continued investment in real estate and access to long-term financing. A prolonged crisis of confidence in real estate investments and lack of credit for acquisitions may constrain our growth and the maintenance of our current business and operations. As part of IRSA’s strategy, IRSA intends to increase our properties portfolio through strategic acquisitions at favorable prices, where IRSA believes IRSA can bring the necessary expertise to enhance property values. In order to pursue acquisitions, IRSA may require capital or debt financing. Recent disruptions in the financial markets may adversely impact IRSA’s ability to refinance existing debt and the availability and cost of credit in the future. Any consideration of sales of existing properties or portfolio interests may be offset by lower property values. IRSA’s ability to make scheduled payments or to refinance IRSA’s existing debt obligations depends on our operating and financial performance, which in turn is subject to prevailing economic conditions. If disruptions in financial markets prevail or arise in the future, we cannot provide assurances that government responses to such disruptions will restore investor confidence, stabilize the markets or increase liquidity and the availability of credit.
  
 
41
 
 
IRSA’s revenue and profit may be materially and adversely affected by continuing inflation and economic activity in Argentina. 
 
IRSA’s business is mainly driven by consumer spending, since a portion of the revenue from its Shopping Mall segment derives directly from the sales of our tenants, whose revenue relies on the sales to consumers. As a result, IRSA’s revenues and net income are impacted to a significant extent by economic conditions in Argentina, including the development in the textile industry and domestic consumption, which experienced a significant decline during 2019 and 2020. Consumer spending is influenced by many factors beyond IRSA’s control, including consumer perception of current and future economic conditions, inflation, political uncertainty, rates of employment, interest rates, taxation and currency exchange rates. Any continuing economic slowdown, whether actual or perceived, could significantly reduce domestic consumer spending in Argentina and therefore adversely affect our business, financial condition and results of operations.
 
The loss of tenants or the failure of IRSA’s tenants to comply with the terms of their leases could adversely affect our operating revenues and value of our properties.
  
Although no single tenant represents more than 3.7% of IRSA’s revenues in any fiscal year, if a significant number of tenants at its retail or office properties were to experience financial difficulties, including bankruptcy, insolvency or a general downturn of business, or if IRSA failed to retain them, IRSA’s business could be adversely affected. Further, IRSA’s shopping malls typically have a significant “anchor” tenant, such as well-known department stores, that generate consumer traffic at each mall. A decision by such tenants to cease operating at any of our shopping mall properties could have a material adverse effect on our financial condition and the results of our operations. In addition, the closing of one or more stores that attract consumer traffic may motivate other tenants to terminate or to not renew their leases, to seek rent concessions and/or close their stores. Moreover, tenants at one or more properties might terminate their leases as a result of mergers, acquisitions, consolidations, dispositions or bankruptcies. The bankruptcy and/or closure of multiple stores, if IRSA is not able to successfully release the affected space, could have a material adverse effect on both the operating revenues and underlying value of the properties involved. See “Item 5.A. Operating Results – The Ongoing COVID-19 Pandemic.”
 
IRSA may face risks associated with acquisitions of properties.
  
As part of IRSA’s growth strategy, IRSA has acquired, and intend to do so in the future, properties, including large properties (such as Edificio República, Abasto de Buenos Aires and Alto Palermo Shopping), that tend to increase the size of our operations and potentially alter our capital structure. Although IRSA believes that the acquisitions IRSA has completed in the past and that IRSA expects to undertake enhance IRSA’s financial performance, the success of such transactions is subject to a number of uncertainties, including the risk that:
 
IRSA may not be able to obtain financing for acquisitions on favorable terms;
  
acquired properties may fail to perform as expected;
 
the actual costs of repositioning or redeveloping acquired properties may be higher than IRSA’s estimates;
  
acquired properties may be located in new markets where IRSA may have limited knowledge and understanding of the local economy, absence of business relationships in the area or are unfamiliar with local governmental and permitting procedures; and
 
IRSA may not be able to efficiently integrate acquired properties, particularly portfolios of properties, into IRSA’s organization and to manage new properties in a way that allows it to realize cost savings and synergies.
 

  
 
42
 
 
IRSA’s future acquisitions may not be profitable. 
 
IRSA seeks to acquire additional shopping malls to the extent IRSA manages to acquire them on favorable terms and conditions and they meet our investment criteria. Acquisitions of commercial properties entail general investment risks associated with any real estate investment, including: 
 
IRSA’s estimates of the cost of improvements needed to bring the property up to established standards for the market may prove to be inaccurate;
 
properties IRSA acquires may fail to achieve, within the time frames we project, the occupancy or rental rates we expect to achieve at the time we make the decision to acquire, which may result in the properties’ failure to achieve the returns we projected;
  
IRSA’s pre-acquisitions evaluation and the physical condition of each new investment may not detect certain defects or identify necessary repairs, which could significantly increase our total acquisition costs; and
 
IRSA’s investigations of a property or building prior to its acquisition, and any representations IRSA may receive from the seller of such building or property, may fail to reveal various liabilities, which could reduce the cash flow from the property or increase our acquisition cost.
 
If IRSA acquires a business, IRSA will be required to merge and integrate the operations, personnel, accounting and information systems of such acquired business. In addition, acquisitions of or investments in companies may cause disruptions in our operations and divert management’s attention away from day-to-day operations, which could impair our relationships with our current tenants and employees.
  
The properties IRSA acquires may be subject to unknown liabilities.
 
The properties that IRSA acquires may be subject to unknown liabilities, in respect to which IRSA may have limited or no recourse to the former owners. If a liability were asserted against us based on IRSA’s ownership of an acquired property, IRSA may be required to incur significant expenditures to settle, which could adversely affect IRSA’s financial results and cash flow. Unknown liabilities relating to acquired properties could include:
  
liabilities for clean-up of undisclosed environmental contamination;
 
the costs of changes in laws or in governmental regulations (such as those governing usage, zoning and real property taxes); and
  
liabilities incurred in the ordinary course of business.
 
IRSA’s dependence on rental income may adversely affect IRSA’s ability to meet IRSA’s debt obligations.
  
A substantial part of IRSA’s revenue is derived from rental income. As a result, our performance depends on our ability to collect rent from IRSA’s tenants. Our revenue and profits would be negatively affected if a significant number of our tenants or any significant tenant were to:
 
delay lease commencements;
  
decline to extend or renew leases upon expiration;
 
fail to make rental payments when due; or
  
close stores or declare bankruptcy.
 
Any of these actions could result in the termination of leases and the loss of related rental income. In addition, IRSA cannot assure you that any tenant whose lease expires will renew that lease or that we will be able to re-let the space on economically reasonable terms. The loss of rental revenue from a number of our tenants and IRSA’s inability to replace such tenants may adversely affect our profitability and its ability to comply with our debt service obligations. These factors are particularly disruptive in the context of emergency situations such as the COVID-19 pandemic which has caused significant adverse impacts on our business as tenants have been required to shutdown or significantly reduce their operating activities. 
 
 
43
 
 
It may be difficult to buy and sell real estate quickly and transfer restrictions may apply to part of IRSA’s portfolio of properties.
  
Real estate investments are relatively illiquid and this tends to limit our ability to vary IRSA’s portfolio in response to economic changes or other conditions. In addition, significant expenditures associated with each investment, such as mortgage payments, real estate taxes and maintenance costs, are generally not reduced when circumstances cause a decrease in income from an investment. If income from a property declines while the related expenses do not decline, our business would be adversely affected. Certain properties are mortgaged to secure payment of debt, and if we were unable to meet our payment obligations under such mortgages, we could suffer losses as a result of foreclosures on the mortgage properties. Further,if it becomes necessary or desirable for us to dispose of one or more of our mortgaged properties, we may not be able to obtain a release of the security interest on the property without payment of the associated debt. The foreclosure of a mortgage on a property or inability to sell a property could adversely affect our business. In this kind of transactions, we may agree, subject to certain exceptions, not to sell the acquired properties for a considerable time.
 
Some of the land IRSA has purchased is not zoned for development purposes, and IRSA may be unable to obtain, or may face delays in obtaining, the necessary zoning permits and other authorizations.
  
IRSA owns several plots of land which are not zoned for the type of projects IRSA intends to develop. In addition, IRSA has not yet applied for the required land-use, building, occupancy and other required governmental permits and authorizations for these properties. IRSA cannot assure you that IRSA will continue to be successful in our attempts to rezone land and to obtain all necessary permits and authorizations, or that rezoning efforts and permit requests will not be unreasonably delayed or rejected. Moreover, IRSA may be affected by building moratorium and anti-growth legislation. If IRSA is unable to obtain all of the governmental permits and authorizations we need to develop our present and future projects as planned, IRSA may be forced to make unwanted modifications to such projects or abandon them altogether.
 
IRSA’s ability to grow will be limited if IRSA cannot obtain additional financing.
  
Although IRSA is liquid as of the date of this annual report, we must maintain liquidity to fund our working capital, service our outstanding indebtedness and finance investment opportunities. Without sufficient liquidity, we could be forced to curtail our operations or we may not be able to pursue new business opportunities.
 
IRSA’s growth strategy is focused on the development and redevelopment of properties IRSA already owns and the acquisition and development of additional properties. As a result, IRSA is likely to depend on an important degree on the availability of debt or equity capital, which may or may not be available on favorable terms or at all. IRSA cannot assure you that additional financing, refinancing or other capital will be available in the amounts we require or on favorable terms. IRSA’s access to debt or equity capital markets depends on a number of factors, including the market’s perception of IRSA’s r growth potential, IRSA’sability to pay dividends, IRSA’s financial condition, IRSA’s credit rating and our current and potential future earnings. Depending on these factors, we could experience delays or difficulties in implementing IRSA’s growth strategy on satisfactory terms or at all.
 
The capital and credit markets for Argentine have been experiencing extreme volatility and disruption since the last years. If IRSA’s current resources do not satisfy our liquidity requirements, IRSA may have to seek additional financing. The availability of financing will depend on a variety of factors, such as economic and market conditions, the availability of credit and our credit ratings, as well as the possibility that lenders could develop a negative perception of the prospects of risk in Argentina, of IRSA’s company or the industry generally. IRSA may not be able to successfully obtain any necessary additional financing on favorable terms, or at all.
 

 
 
44
 
 
Adverse incidents that occur in IRSA’s shopping malls may result in damage to IRSA’s reputation and a decrease in the number of customers.
 
Given that IRSA’s shopping malls are open to the public, with ample circulation of people, accidents, theft, robbery, public protest and other incidents may occur in our facilities, regardless of the preventative measures we adopt. In the event such an incident or series of incidents occurs, shopping mall customers and visitors may choose to visit other shopping venues that they believe are safer, which may cause a reduction in the sales volume and operating income of our shopping malls.
 
Argentine laws governing leases impose restrictions that limit IRSA’s flexibility.
 
Argentine laws governing leases impose certain restrictions, including the following:
 
a prohibition on including automatic price adjustment clauses based on inflation increases in leases; and
 
the imposition of a two-year minimum lease term for all purposes, except in particular cases such as embassy, consulate or international organization venues, room with furniture for touristic purposes for less than three months, custody and bailment of goods, exhibition or offering of goods in fairs or in cases where due to the circumstances, the subject matter of the lease requires a shorter term.
 
As a result, IRSA is exposed to the risk of higher rates of inflation under IRSA’s leases, and any exercise of rescission rights by our tenants could materially and adversely affect IRSA’s business and results of operations. IRSA cannot assure you that IRSA’s tenants will not exercise such right, especially if rental rates stabilize or decline in the future or if economic conditions continue to deteriorate.
 
On October 1, 2014, the Argentine Congress adopted the amended Civil and Commercial Code which is in force since August 1, 2015 (the “Argentine Civil and Commercial Code”) which provides that leases must have a minimum term of two years and a maximum term of 20 years for residential properties and of 50 years for non-residential. The Argentine Civil and Commercial Code modifies the regime applicable to contractual provisions relating to foreign currency payment obligations by establishing that such obligations may be discharged in Pesos. 
 
The prior legal framework required that debtors could only discharge their foreign currency payment obligations by paying in that currency. Although judicial decisions have held that this feature of the regulation can be set aside by the parties to an agreement, it is too early to determine if this is legally enforceable. Moreover, there are not enough judicial decisions on the scope of this amendment and, in particular, its impact on the ability of landlords and tenants to set aside the new provision and enforce such agreements before an Argentine court. In recent years certain rulings have been rendered affirming the obligation of a tenant to pay in foreign currency if the obligation was freely assumed.
 
IRSA may be liable for certain defects in IRSA’s buildings. 
 
The Argentine Civil and Commercial Code imposes liability on real estate developers, builders, technical project managers and architects in case of hidden defects in a property for a period of three years from the date title to the property is tendered to the purchaser, even when those defects did not cause significant property damage. If any defect affects the structural soundness or make the property unfit for use, the liability term is ten years.
 
In IRSA’s real estate developments, IRSA usually acts as developers and sellers while construction generally is carried out by third party contractors. Absent a specific claim, IRSA cannot quantify the potential cost of any obligation that may arise as a result of a future claim, and IRSA has not recorded provisions associated with them in IRSA’s financial statements. If IRSA was required to remedy any defects on completed works, our financial condition and results of operations could be adversely affected.
 
IRSA could have losses if we have to resort to eviction proceedings in Argentina to collect unpaid rent because such proceedings are complex and time-consuming.
 
Although Argentine law permits filing of an executive proceeding to collect unpaid rent and a special proceeding to evict tenants, eviction proceedings in Argentina are complex and time-consuming. Historically, the heavy workloads of the courts and the numerous procedural steps required have generally delayed landlords’ efforts to evict tenants. Eviction proceedings generally take between six months and two years from the date of filing of the suit to the time of actual eviction.
 
 
45
 
 
Historically, IRSA has sought to negotiate the termination of leases with defaulting tenants after the first few months of non-payment in an effort to avoid legal proceedings. Delinquency may increase significantly in the future, and such negotiations with tenants may not be as successful as they have been in the past. Moreover, new Argentine laws and regulations may forbid or restrict eviction, and in each such case they would likely have a material and adverse effect on our financial condition and results of operations.
 
The recurrence of a credit crisis could have a negative impact on IRSA’s major customers, which in turn could materially adversely affect IRSA’s results of operations and liquidity.
 
The global credit crisis has a significant negative impact on businesses around the world. Similarly, Argentina is undergoing a credit crisis that could negatively impact IRSA’s tenants’ ability to comply with their lease obligations. The impact of a future credit crisis on IRSA’s major tenants cannot be predicted and may be quite severe. A disruption in the ability of IRSA’s significant tenants to access liquidity could pose serious disruptions or an overall deterioration of their businesses, which could lead to a significant reduction in future orders of their products and their inability or failure to comply with their obligations, any of which could have a material adverse effect on our results of operations and liquidity.
 
IRSA is subject to risks inherent to the operation of office buildings that may affect IRSA’s profitability.
 
Office buildings are exposed to various factors that may affect their development, administration and profitability, including the following factors:
 
lower demand for office space;
 
a deterioration in the financial condition of our tenants that causes defaults under leases due to lack of liquidity, access to capital or for other reasons;
 
 
difficulties or delays renewing leases or re-leasing space;
 
decreases in rents as a result of oversupply, particularly offerings at newer or re-developed properties;
  
competition from developers, owners and operators of office properties and other commercial real estate, including sublease space available from our tenants;
 
maintenance, repair and renovation costs incurred to maintain the competitiveness of our office buildings;
 
exchange controls that may interfere with their ability to pay rents that generally are pegged to the U.S. dollar;
 
the consequences of a pandemic, epidemic or disease outbreak that would produce lower demand for offices spaces; and
 
an increase in our operating costs, caused by inflation or by other factors could have a material adverse effect on us if our tenants are unable to pay higher rent as a result of increased expenses.
 
IRSA’s investment in property development and management activities may be less profitable than IRSA anticipate.
 
IRSA is engaged in the development and construction of properties to be used for office, residential or commercial purposes, shopping malls and residential complexes, in general through third-party contractors. Risks associated with our development, reconversion and construction activities include the following, among others:
 
abandonment of development opportunities and renovation proposals;
 
construction costs may exceed our estimates for reasons including higher interest rates or increases in the cost of materials and labor, making a project unprofitable;
 
occupancy rates and rents at newly completed properties may fluctuate depending on a number of factors, including market and economic conditions, resulting in lower than projected rental revenue and a corresponding lower return on our investment;
 
 
46
 
 
pre-construction buyers may default on their purchase contracts or units in new buildings may remain unsold upon completion of construction;
 
lack of affordable financing alternatives in the private and public debt markets;
 
sale prices of residential units may be insufficient to cover development costs;
 
construction and lease commencements may not be completed on schedule, resulting in increased debt service expense and construction costs;
 
 
failure or delays in obtaining necessary zoning, land-use, building, occupancy and other required governmental permits and authorizations, or building moratoria and anti-growth legislation;
 
significant time lags between the commencement and completion of projects subjects us to greater risks due to fluctuation in the general economy;
  
construction may be delayed because of a number of factors, including weather, strikes or delays in receipt of zoning or other regulatory approvals, or man-made or natural disasters, resulting in increased debt service expense and construction costs;
 
changes in our tenants’ demand for rental properties outside of Buenos Aires; and
  
IRSA may incur capital expenditures that require considerable time and effort and which may never be completed due to government restrictions or overall market conditions.
 
In addition, IRSA may face constructors’ claims for the enforcement of labor laws in Argentina. Many companies in Argentina hire personnel from third-party companies that provide outsourced services, and sign indemnity agreements in the event of labor claims from employees of such third company that may affect the liability of such hiring company. However, in recent years several courts have denied the existence of independence in those labor relationships and declared joint and several liabilities for both companies.
  
While IRSA’s policies with respect to expansion, renovation and development activities are intended to limit some of the risks otherwise associated with such activities, IRSA is nevertheless subject to risks associated with the construction of properties, such as cost overruns, design changes and timing delays arising from a lack of availability of materials and labor, weather conditions and other factors outside of our control, as well as financing costs that, may exceed original estimates, possibly making the associated investment unprofitable. Any substantial unanticipated delays or expenses could adversely affect the investment returns from these development projects and harm our operating results.
 
Greater than expected increases in construction costs could adversely affect the profitability of IRSA’s new developments. 
 
IRSA’s businesses activities include real estate developments. One of the main risks related to this activity corresponds to potential increases in constructions costs, which may be driven by higher demand and new development projects in the shopping malls and buildings sectors. Increases higher than those included in the original budget may result in lower profitability than expected.
 

  
 
47
 
 
The increasingly competitive real estate sector in Argentina may adversely affect IRSA’s ability to rent or sell office space and other real estate and may affect the sale and lease price of our premises.

IRSA’s real estate activities are highly concentrated in the Buenos Aires metropolitan area, where the real estate market is highly competitive due to a scarcity of properties in sought-after locations and the increasing number of local and international competitors. Furthermore, the Argentine real estate industryis generally highly competitive and fragmented and does not have high barriers to entry restricting new competitors from entering the market. The main competitive factors in the real estate development business include availability and location of land, price, funding, design, quality, reputation and partnerships with developers. A number of residential and commercial developers and real estate services companies compete with us in seeking land for acquisition, financial resources for development and prospective purchasers and tenants. Other companies, including joint ventures of foreign and local companies, have become increasingly active in the real estate business and shopping mall business in Argentina, further increasing this competition. To the extentthat one or more of our competitors are able to acquire and develop desirable properties, as a result of greater financial resources or otherwise, our business could be materially and adversely affected. If we are not able to respond to such pressures as promptly as our competitors, or the level of competition increases, our financial condition and results of our operations could be adversely affected.
  
All of IRSA’s shopping mall and commercial office properties are located in Argentina. There are other shopping malls and numerous smaller retail stores and residential properties within the market area of each of our properties. The number of competing properties in a particular area could have a material adverse effect both on our ability to lease retail space in our shopping malls or sell units in our residential complexes and on the amount of rent or the sale price that we are able to charge. IRSA cannot assure you that other shopping mall operators, including international shopping mall operators, will not invest in Argentina in the near future. If additional companies become active in the Argentine shopping mall market in the future, such competition could have a material adverse effect on our results of operations.
 
Substantially all of IRSA’s offices and other non-shopping mall rental properties are located in developed urban areas. There are many office buildings, shopping malls, retail and residential premises in the areas where IRSA’s properties are located. This is a highly fragmented market, and the abundance of comparable properties in our vicinity may adversely affect our ability to rent or sell office space and other real estate and may affect the sale and lease price of our premises. In the future, both national and foreign companies may participate in Argentina’s real estate development market, competing with us for business opportunities. 
 
Some potential losses are not covered by insurance and certain kinds of insurance coverage may become prohibitively expensive.
 
IRSA currently carries insurance policies that cover potential risks such as civil liability, fire, loss profit, floods, including extended coverage and losses from leases on all of IRSA’s properties. Although we believe the policy specifications and insured limits of these policies are generally customary, there are certain types of losses, such as lease and other contract claims, terrorism and acts of war that generally are not insured under the insurance policies offered in the national market. In the event of a loss that was not insured or a loss in excess of insured limits, IRSA could lose all or a portion of the capital IRSA has invested in a property, as well as the anticipated future revenue from the property. In such an event, IRSA might nevertheless remain obligated for any mortgage debt or other financial obligations related to the property. IRSA cannot assure you that material losses in excess of insurance proceeds will not occur in the future. If any of IRSA’s properties were to experience a catastrophic loss, it could seriously disrupt our operations, delay revenue and result in large expenses to repair or rebuild the property. IRSA does not hire life or disability insurance for our key employees. If any of our key employees were to die or become disabled, IRSA could experience losses caused by a disruption in our operations which will not be covered by insurance, and this could have a material adverse effect on our financial condition and results of operations.
 
In addition, IRSA cannot assure you that IRSA will be able to renew our insurance coverage in an adequate amount or at reasonable prices. Insurance companies may no longer offer coverage against certain types of losses, such as losses due to terrorist acts and mold, or, if offered, these types of insurance may be prohibitively expensive.
 
 
 
48
 
 
An uninsured loss or a loss that exceeds policies on IRSA’s properties could subject us to lost capital or revenue on those properties.
 
The terms of IRSA’s standard form property leases currently in effect, require tenants to indemnify and hold us harmless from liabilities resulting from injury to persons or property at or outside the premises, due to activities conducted on the properties, except for claims arising from negligence or intentional misconduct of IRSA’s agents. Tenants are generally required, at the tenant’s expense, to obtain and keep in full force during the term of the lease, liability insurance policies. IRSA cannot provide assurance that IRSA’s tenants will be able to properly maintain their insurance policies or have the ability to pay deductibles. If an uninsured loss occurs or a loss arises that exceeds the combined aggregate limits for the policies, or if a loss arises that is subject to a substantial deductible under an insurance policy, we could lose all or part of IRSA’s capital invested in, and anticipated revenue from, one or more of IRSA’s properties, which could have a material adverse effect on our business, financial condition and results of operations.
  
Demand for IRSA’s premium properties, aimed at high-income consumers, may not be sufficient.
 
IRSA have focused on development projects that cater to affluent consumers and IRSA has entered into property barter arrangements pursuant to which IRSA contributes undeveloped land parcels to joint venture entities with developers who agree to deliver units at premium development locations in exchange for IRSA’s land contribution. When the developers return these properties to us, demand for premium residential units could be significantly lower. In such case, IRSA would be unable to sell these residential units at the estimated prices or time frame, which could have an adverse effect on IRSA’s financial condition and results of operations.
 
IRSA’s level of debt may adversely affect our operations and our ability to pay IRSA’s debt as it becomes due.
  
As of June 30, 2020, IRSA’s consolidated financial debt amounted to ARS 376,159 million (including the Operation Center in Israel’s outstanding debt of ARS 311,674 million, and current and non-current financial loans plus accrued and unpaid interest and deferred financing costs). IRSA cannot assure the Company that we will have sufficient cash flows and adequate financial capacity to finance its business in the future. While the commitments and other covenants applicable to IDBD’s debt obligations do not apply to IRSA since there is no recourse to IRSA and such debt obligations are not guaranteed by IRSA’s assets, these covenants and restrictions may impair or restrict our ability to operate IDBD and implement its business strategy. Although IRSA is generating sufficient funds from our operating cash flows to meet IRSA’s debt service obligations and IRSA’s ability to obtain new financing is adequate, considering the current availability of loan financing in Argentina, IRSA cannot assure the Company that IRSA will have sufficient cash flows and adequate financial structure in the future. For more information see “Recent Events – RECENT IRSA Events - Corporate Information: IDBD”.
 
IRSA’s leverage may affect our ability to refinance existing debt or borrow additional funds to finance working capital requirements, acquisitions and capital expenditures. In addition, the recent disruptions in the local capital and the macroeconomic conditions of Argentine markets, may adversely impact our ability to refinance existing debt and the availability and cost of credit in the future. In such conditions, access to equity and debt financing options may be restricted and it may be uncertain how long these economic circumstances may last. This would require us to allocate a substantial portion of cash flow to repay principal and interest, thereby reducing the amount of money available to invest in operations, including acquisitions and capital expenditures. IRSA’s leverage could also affect our competitiveness and limit IRSA’s ability to changes in market conditions, changes in the real estate industry and economic downturns.
  
The success of IRSA’s businesses and the feasibility of IRSA’s transactions depend on the continuity of investments in the real estate markets and IRSA’s ability to access capital and debt financing. In the long term, lack of confidence in real estate investment and lack of access to credit for acquisitions could restrict growth. As part of IRSA’s business strategy, we will strive to increase IRSA’s real estate portfolio through strategic acquisitions of properties at favorable prices and properties with added value which we believe meet the requirements to increase the value of our properties.
 
 
49
 
    
IRSA may not be able to generate sufficient cash flows from operations to satisfy our debt service requirements or to obtain future financing. If we cannot satisfy our debt service requirements or if we default on any financial or other covenants in our debt arrangements, the lenders and/or holders of our securities will be able to accelerate the maturity of such debt or default under other debt arrangements. IRSA’s ability to service debt obligations or to refinance them will depend upon our future financial and operating performance, which will, in part, be subject to factors beyond our control such as macroeconomic conditions and regulatory changes in Argentina. If we cannot obtain future financing, IRSA may have to delay or abandon some or all of our planned capital expenditures, which could adversely affect our ability to generate cash flows and repay our obligations as they become due.
 
On November 2, 2020, IRSA, announced the results of the Early Bird of Series IX Notes. As of October 30, 2020, deadline for accessing the Early Bird, exchange orders have been submitted for a total amount equivalent to USD 70,971,181 for Series IX Notes. On November 11, 2020, IRSA reported the results of the Exchange Offer. Eligible holders have been presented for a total amount equivalent (for both Classes) to USD 178,458,188, representing 98.31% of the face value of the Existing Notes in Circulation, through the participation of 6,571 orders. For more information see: “Recent Developments - Exchange Offer- Issuance of Series VIII and IX Notes.”
  
IRSA is subject to risks affecting the hotel industry.
 
The full-service segment of the lodging industry in which our hotels operate is highly competitive. The operational success of IRSA’s hotels is highly dependent on our ability to compete in areas such as access, location, quality of accommodations, rates, quality food and beverage facilities and other services and amenities. IRSA’s hotels may face additional competition if other companies decide to build new hotels or improve their existing hotels to increase their attractiveness.
  
In addition, the profitability of our hotels depends on:
 
our ability to form successful relationships with international and local operators to run our hotels;
 
 
changes in tourism and travel trends, including seasonal changes and changes due to pandemic outbreaks, such as the Influenza A Subtype H1N1 and Zika viruses, a potential Ebola outbreak, among others, or weather phenomena’s or other natural events, such as the eruption of the Puyehué and the Calbuco volcano in June 2011 and April 2015, respectively;
 
affluence of tourists, which can be affected by a slowdown in global economy; and
  
taxes and governmental regulations affecting wages, prices, interest rates, construction procedures and costs.
 
The shift by consumers to purchasing goods over the Internet, where barriers to entry are low, may negatively affect sales at IRSA’s shopping malls.
  
In recent years, internet retail sales have grown significantly in Argentina, even though the market share of such sales is still modest. The Internet enables manufacturers and retailers to sell directly to consumers, diminishing the importance of traditional distribution channels such as retail stores and shopping malls. IRSA believes that our target consumers are increasingly using the Internet, from home, work or elsewhere, to shop electronically for retail goods, and this trend is likely to continue. Retailers at IRSA’s properties face increasing competition from online sales and this could cause the termination or non-renewal of their leases or a reduction in their gross sales, affecting our percentage rent based revenue. If e commerce and retail sales through the Internet continue to grow, retailers’ and consumers’ reliance on our shopping malls could be materially diminished, having a material adverse effect on our financial condition, results of operations and business prospects. For more information with respect to the COVID-19 pandemic and its impact on our business, see “Item 5.A. Operating Results – The Ongoing COVID-19 Pandemic.”
 
  
 
50
 

IRSA’s business is subject to extensive regulation and additional regulations may be imposed in the future.
 
IRSA’s activities are subject to Argentine federal, state and municipal laws, and to regulations, authorizations and licenses required with respect to construction, zoning, use of the soil, environmental protection and historical landmark preservation, consumer protection, antitrust and other requirements, all of which affect IRSA’s ability to acquire land, buildings and shopping malls, develop and build projects and negotiate with customers. In addition, companies in this industry are subject to increasing tax rates, the introduction of new taxes and changes in the taxation regime. IRSA’s is required to obtain permits from different government agencies in order to carry out our projects. Maintaining IRSA’s licenses and authorizations can be costly. If we fail to comply with such laws, regulations, licenses and authorizations, IRSA may face fines, project shutdowns, and cancellation of licenses and revocation of authorizations.
  
In addition, public agencies may issue new and stricter standards, or enforce or construe existing laws and regulations in a more restrictive manner, which may force us to incur expenditures in order to comply. Development activities are also subject to risks of potential delays in or an inability to obtain all necessary zoning, environmental, land-use, development, building, occupancy and other permits and authorizations. Any such delays or failures to obtain such government approvals may have an adverse effect on IRSA’s business.
 
In the past, the Argentine government issued regulations regarding leases in response to housing shortages, high rates of inflation and difficulties in accessing credit. Such regulations limited or prohibited increases on rental prices and prohibited eviction of tenants, even for failure to pay rent. Most of IRSA’s leases provide that tenants pay all costs and taxes related to their respective leased areas. In the event of a significant increase in such costs and taxes, the Argentine government may respond to political pressure to intervene by regulating this practice, thereby negatively affecting IRSA’s rental income. IRSA cannot assure you that the Argentine government will not impose similar or other regulations in the future. Changes in existing laws or the enactment of new laws governing the ownership, operation or leasing of shopping malls and office properties in Argentina could negatively affect the real estate and the rental market and materially and adversely affect IRSA’s operations and financial condition.
  
Labor relations may negatively impact to IRSA.
 
As of June 30, 2020, 62% of IRSA’s workforce was represented by unions under collective bargaining agreements. Although IRSA currently enjoys good relations with IRSA’s employees and their unions, IRSA cannot assure you that labor relations will continue to be positive or that deterioration in labor relations will not materially and adversely affect us.
  
IRSA’s results of operations include unrealized revaluation adjustments on investment properties, which may fluctuate significantly over financial periods and may materially and adversely affect IRSA’s business, results of operations and financial condition.
 
During the year ended June 30, 2020, IRSA had fair value gains on investment properties of ARS 30,742 million. Although the upward or downward revaluation adjustments reflect unrealized capital gains or losses on our investment properties during the relevant periods, the adjustments do not reflect the actual cash flow or profit or losses generated from the sales or rental of our investment properties. Unless such investment properties are disposed of at similarly revalued amounts, IRSA will not realize the actual cash flow. The amount of revaluation adjustments has been, and will continue to be, significantly affected by the prevailing property markets and macroeconomic conditions prevailing in Argentina and will be subject to market fluctuations in those markets.
  
IRSA cannot guarantee whether changes in market conditions will increase, maintain or decrease the historical average fair value gains on our investment properties or at all. In addition, the fair value of our investment properties may materially differ from the amount we receive from any actual sale of an investment property. If there is any material downward adjustment in the revaluation of our investment properties in the future or if our investment properties are disposed of at significantly lower prices than their valuation or appraised value, our business, results of operations and financial condition may be materially and adversely affected.
 
 
51
 
    
Due to the currency mismatches between IRSA’s assets and liabilities, IRSA has high currency exposure.
 
As of June 30, 2020 the majority of our liabilities in our Operations Center in Argentina, such as our Series 1 and 2 Notes, the Series 2 and 4 Notes issued by IRSA’s subsidiary IRSA Commercial Properties (“IRSA CP”) (which were fully canceled on September 14, 2020), and IRSA’s Series 8 and 9 Notes issued on November 12, 2020, were denominated in U.S. dollars while IRSA’s revenues are mainly denominated in Pesos. This currency gap and restrictions to access to foreingn exchange markets to acquire the required U.S. dollars to pay our U.S. dollar denominated debt exposes us to a risk of volatility, which circumstances may adversely affect our financial results if the U.S. dollar appreciates against the Peso and may affected our ability to our U.S. dollar denominated debt. Any depreciation of the Peso against the U.S. dollar increases the nominal amount of our debt in Pesos, which further adversely affects IRSA’s results of operation and financial condition and may increase the collection risk of IRSA’s leases and other receivables from IRSA’s tenants and mortgagees, most of which generate Peso denominated revenues.
 
 
52
 

Property ownership through joint ventures or investees may limit our ability to act exclusively in our interest.
 
We develop and acquire properties in joint ventures with other persons or entities or make minority investments in entities when we believe circumstances warrant the use of such structures.
 
As of June 30 2020, through IRSA’s subsidiary IRSA CP, it owns 50% of Quality Invest S.A. In the Sales and Developments segment, 50% of the equity of Puerto Retiro and 50% of the equity of Cyrsa S.A. In the Hotel segment, IRSA owns 50% of the equity of Hotel Llao Llao and the other 50% is owned by the Sutton Group.
 
In addition, IRSA holds approximately 29.91% of the equity of Banco Hipotecario, of which the Argentine government is the controlling shareholder. It also holds approximately 18.9% of the equity of Condor Hospitality Trust Inc. (“Condor”), which is under a sale process.
 
IRSA could engage in a dispute with one or more of its joint venture partners or controlling shareholder in an investment that might affect its ability to operate a jointly-owned property. Moreover, its joint venture partners or controlling shareholder in an investment may, at any time, have business, economic or other objectives that are inconsistent with its objectives, including objectives that relate to the timing and terms of any sale or refinancing of a property. For example, the approval of certain of its investors is required with respect to operating budgets and refinancing, encumbering, expanding or selling any of these properties. In some instances, its joint venture partners or controlling shareholder in an investment may have competing interests in their markets that could create conflicts of interest. If the objectives of its joint venture partners or controlling shareholder in an investment are inconsistent with our own objectives, IRSA will not be able to act exclusively in our interests.
 
If one or more of the investors in any of its jointly owned properties were to experience financial difficulties, including bankruptcy, insolvency or a general downturn of business, there could be an adverse effect on the relevant property or properties and in turn, on IRSA’s financial performance. Should a joint venture partner or controlling shareholder in an investment declare bankruptcy, IRSA could be liable for its partner’s common share of joint venture liabilities or liabilities of the investment vehicle.
 
Dividend restrictions in our subsidiaries may have an adverse effect on us.
 
Dividends paid by IRSA’s subsidiaries are an important source of funds for us as are other permitted payments from subsidiaries. The debt agreements of our subsidiaries contain or may in the future contain covenants restricting their ability to pay dividends or make other distributions to us. If our subsidiaries are unable to make such payments to us, or are able to pay only limited amounts, we may be unable to pay dividends or make payments on our indebtedness.
 
 
53
 
 
IRSA is dependent on our Board of Directors senior management and other key personnel.
 
IRSA’s success, to a significant extent, depends on the continued employment of Eduardo S. Elsztain and certain other members of our board of directors and senior management, who have significant expertise and knowledge of our business and industry. The loss or interruption of their services for any reason could have a material adverse effect on our business and results of operations. Our future success also depends in part upon our ability to attract and retain other highly qualified personnel. We cannot assure you that we will be successful in hiring or retaining qualified personnel, or that any of our personnel will remain employed by us, which may have a material adverse effect on our financial condition and results of operations.
 
IRSA may face potential conflicts of interest relating to our principal shareholders.
 
IRSA’s largest beneficial owner is Mr. Eduardo S. Elsztain, according to his indirect shareholding through Cresud S.A.C.I.F. y A. As of June 30, 2020, such beneficial ownership consisted of 359,102,211 common shares held by Cresud S.A.C.I.F. y A. Conflicts of interest between our management and that of our related companies may arise in connection with the performance of their respective business activities. As of June 30, 2020, Mr. Eduardo S. Elsztain also beneficially owned (i) approximately 63.1% of our common shares and (ii) approximately 84.7% of the common shares of IRSA CP. IRSA cannot assure you that our principal shareholders and our affiliates will not limit or cause us to forego business opportunities that our affiliates may pursue or that the pursuit of other opportunities will be in our interest.
 
Risks Related to IRSA’s Investment in Banco Hipotecario
 
As of June 30, 2020, IRSA owned approximately 29.91% of the outstanding capital stock of Banco Hipotecario S.A. (“Banco Hipotecario”), which represented 1.7% of its consolidated assets from its operations center in Argentina as of such date. All of Banco Hipotecario’s operations, properties and customers are located in Argentina. Accordingly, the quality of Banco Hipotecario’s loan portfolio, financial condition and results of operations depend on economic, regulatory and political conditions prevailing in Argentina. These conditions include growth rates, inflation rates, exchange rates, changes to interest rates, changes to government policies, social instability and other political, economic or international developments either taking place in, or otherwise affecting, Argentina. 
 
The short-term structure of the deposit base of the Argentine financial system, including Banco Hipotecario, could lead to a reduction in liquidity levels and limit the long-term expansion of financial intermediation.
 
Given the short-term structure of the deposit base of the Argentine financial system, credit lines are also predominantly short-term, with the exception of mortgages, which represent a low proportion of the existing credit base. Although liquidity levels are currently reasonable, no assurance can be given that these levels will not be reduced due to a future negative economic scenario. Therefore, there is still a risk of low liquidity levels that could increase funding cost in the event of a withdrawal of a significant amount of the deposit base of the financial system, and limit the long-term expansion of financial intermediation including Banco Hipotecario.
 
The growth and profitability of Argentina’s financial system partially depend on the development of long-term funding. During the last year, Central Bank reserves registered an abrupt fall mainly due to U.S. Dollars sales by the Central Bank and the National Treasury to the private sector; cancellation of public debt; and outflow of dollar deposits from the private sector. As a consequence, there is a reduction of loans denominated in U.S. Dollars and there is low liquidity of U.S. Dollars in the market. If this trend continues, the financial banking system could result affected. Since most deposits in the Argentine financial system are short-term, a substantial portion of the loans have the same or similar maturities, and there is a small portion of long-term credit lines. The uncertainty with respect to the level of inflation in future years is a principal obstacle to a faster recovery of Argentina’s private sector long-term lending. This uncertainty has had, and may continue to have a significant impact on both the supply of and demand for long-term loans as borrowers try to hedge against inflation risk by borrowing at fixed rates while lenders hedge against inflation risk by offering loans at floating rates. If longer-term financial intermediation activity does not grow, the ability of financial institutions, including Banco Hipotecario, to generate profits will be negatively affected.
 
 
54
 
 
Banco Hipotecario issues debt in the local and international capital markets as one of its main sources of funding and its capacity to successfully access the local and international markets on favorable terms affects its cost of funding.
 
In recent years, Banco Hipotecario has diversified its financing sources based on its greater presence in the local and international capital markets. As of June 30, 2020, Banco Hipotecario’s financial indebtedness accounted for 37.8% of its financing. Likewise, as of June 30, 2020, the issuance of notes represented 29.7% of its total liabilities. The ability of Banco Hipotecario to successfully access the local and international capital markets and on acceptable terms depends largely on capital markets conditions prevailing in Argentina and internationally. Banco Hipotecario has no control over capital markets conditions, which can be volatile and unpredictable. If Banco Hipotecario is unable to issue debt in the local and/or international capital markets and on terms acceptable, whether as a result of regulations, a deterioration in capital markets conditions or otherwise, Banco Hipotecario would likely be compelled to seek alternatives for funding, which may include short-term or more expensive funding sources. If this were to happen, Banco Hipotecario may be unable to fund our liquidity needs at competitive costs and Banco Hipotecario business results of operations and financial condition may be materially and adversely affected. On October 9, 2020, the Banco Hipotecario successfully completed the placement and issuance of its Series No.4 Notes in an aggregate amount of USD78,336,000. This Exchange Offer was carried out as a consequence of the new restrictions on access to the Foreign Exchange Market to obtain United States dollars since additional conditions have been established under Communication “A” 7106 for the purchase of foreign currency intended for repayment of principal maturing between October 15, 2020 and March 31, 2021 in respect of the issuance of foreign currency-denominated debt securities registered with official registries in Argentina by private sector clients or the entities themselves.The Series No.4 Notes due 2025, which will bear an interest at a fixed rate of 9.750% per annum and are, payable on a semiannual basis, were issued at a price of 100% of face value in the context of the exchange of Banco Hipotecario’s USD 130,560,000 face value of its Outstanding 9.750% Series 29 Notes due 2020. In accordance with the provisions of the Offer Documents, the nominal value of existing Notes submitted for in kind represented approximately 46.66% of the total amount of the Notes, the remainder will be cancelled by the bank.
 
The stability of the financial system depends upon the ability of financial institutions, including Banco Hipotecario, to maintain and increase the confidence of depositors.
 
The measures implemented by the Argentine government in late 2001 and early 2002, in particular the restrictions imposed on depositors to withdraw money freely from banks and the “pesification” and restructuring of their deposits, were strongly opposed by depositors due to the losses on their savings and undermined their confidence in the Argentine financial system and in all financial institutions operating in Argentina.
 
If depositors once again withdraw their money from banks in the future, there may be a substantial negative impact on the manner in which financial institutions, including Banco Hipotecario, conduct their business, and on their ability to operate as financial intermediaries. Loss of confidence in the international financial markets may also adversely affect the confidence of Argentine depositors in local banks.
 
In the future, an adverse economic situation, even if it is not related to the financial system, could trigger a massive withdrawal of capital from local banks by depositors, as an alternative to protect their assets from potential crises. Any massive withdrawal of deposits could cause liquidity issues in the financial sector and, consequently, a contraction in credit supply.
 
The occurrence of any of the above could have a material and adverse effect on Banco Hipotecario’s expenses and business, results of operations and financial condition.
 
 
 
55
 
 
The asset quality of financial institutions is exposed to the non-financial public sector’s and Central Bank’s indebtedness. 
 
Financial institutions carry significant portfolios of bonds issued by the Argentine government and by provincial governments as well as loans granted to these governments. The exposure of the financial system to the non-financial public sector’s indebtedness had been shrinking steadily, from 49.0% of total assets in 2002 to 10.0% as of June 30, 2020. To an extent, the value of the assets held by Argentine banks, as well as their capacity to generate income, is dependent on the creditworthiness of the non-financial public sector, which is in turn tied to the government’s ability to foster sustainable long-term growth, generate fiscal revenues and reduce public expenditure.
 
In addition, financial institutions currently carry securities issued by the Central Bank in their portfolios, which generally are short-term. As of June 30, 2020 such securities issued by the Central Bank represented approximately 27.0% of the total assets of the Argentine financial system. As of June 30, 2020, Banco Hipotecario’s total exposure to the public sector was ARS 2,669.5 million, which represented 2.2% of its assets as of that date, and the total exposure to securities issued by the Central Bank was ARS 13,581.5 million, which represented 11.2% of its total assets as of June 30, 2020,
 
The quality of Banco Hipotecario’s assets and that of other financial institutions may deteriorate if the Argentine private sector is affected by economic events in Argentina or international macroeconomic conditions.
 
The capacity of many Argentine private sector debtors to repay their loans has in the past deteriorated as a result of certain economic events in Argentina or macroeconomic conditions, materially affecting the asset quality of financial institutions, including us. The ratio of non-performing private sector loans has increased in recent years, as Argentina’s economic outlook deteriorated. Banco Hipotecario recorded non-performing loan ratios of 3.8%, 6.0%, 12.3% and 12.7% for 2017, 2018, 2019 and 2020 respectively. The quality of its loan portfolio is highly sensitive to economic conditions prevailing from time to time in Argentina, and as a result if Argentina were to experience adverse macroeconomic conditions, the quality of Banco Hipotecario’s loan portfolio and the recoverability of our loans would likely be adversely affected. This might affect the creditworthiness of Banco Hipotecario’s loan portfolio and the results of operations.
 
The Consumer Protection Law may limit some of the rights afforded to Banco Hipotecario.
 
Argentine Law No. 24,240 (the “Consumer Protection Law”) sets forth a series of rules and principles designed to protect consumers, which include Banco Hipotecario’s customers. The Consumer Protection Law was amended by Law No. 26,361 on March 12, 2008 to expand its applicability and the penalties associated with violations thereof. Additionally, Law No. 25,065 (as amended by Law N° 26,010 and Law N° 26,361, the “Credit Card Law”) also sets forth public policy regulations designed to protect credit card holders. Recent Central Bank regulations, such as Communication “A” 5388, also protect consumers of financial services.
 
In addition, the Civil and Commercial Code has a chapter on consumer protection, stressing that the rules governing consumer relations should be applied and interpreted in accordance with the principle of consumer protection and that a consumer contract should be interpreted in the sense most favorable to it. The applicationof both the Consumer Protection Law and the Credit Card Law by administrative authorities and courts at the federal, provincial and municipal levels has increased. This trend has increased general consumer protection levels. If Banco Hipotecario is found to be liable for violations of any of the provisions of these laws, the potential penalties could limit some of Banco Hipotecario’s rights, for example, with respect to its ability to collect payments due from services and financing provided by us, and adversely affect Banco Hipotecario’s financial results of operations.
 
We cannot assure you that court and administrative rulings based on the newly-enacted regulation or measures adopted by the enforcement authorities will not increase the degree of protection given to Banco Hipotecario’s debtors and other customers in the future, or that they will not favor the claims brought by consumer groups or associations. This may prevent or hinder the collection of payments resulting from services rendered and financing granted by us, which may have an adverse effect on Banco Hipotecario’s business and results of operations.
 

 
 
56
 
 
Class actions against financial institutions for unliquidated amounts may adversely affect the financial system’s profitability. 
 
Certain public and private organizations have initiated class actions against financial institutions in Argentina. The National Constitution and the Consumer Protection Law contain certain provisions regarding class actions. However, their guidance with respect to procedural rules for instituting and trying class action cases is limited. Nonetheless, through an ad hoc doctrine, Argentine courts have admitted class actions in some cases, including various lawsuits against financial entities related to “collective interests” such as alleged overcharging on products, interest rates and advice in the sale of public securities, etc. If class action plaintiffs were to prevail against financial institutions, their success could have an adverse effect on the financial industry in general and indirectly on Banco Hipotecario’s business.
 
Banco Hipotecario operates in a highly regulated environment and its operations are subject to capital controls regulations adopted by several regulatory agencies. 
 
Financial institutions are subject to a major number of regulations concerning functions historically determined by the Central Bank and other regulatory authorities. The Central Bank may penalize Banco Hipotecario and its directors, members of the Executive Committee and members of its Supervisory Committee, in the event of any breach of the applicable regulation. Potential sanctions, for any breach on the applicable regulations may vary from administrative and/or disciplinary penalties to criminal sanctions. Similarly, the CNV, which authorizes securities offerings and regulates the capital markets in Argentina, has the authority to impose sanctions on us and Banco Hipotecario’s Board of Directors for breaches of corporate governance established in the capital markets laws and the CNV Rules. The Financial Information Unit (Unidad de Información Financiera, or “UIF” as per its acronym in Spanish) regulates matters relating to the prevention of asset laundering and has the ability to monitor compliance with any such regulations by financial institutions and, eventually, impose sanctions.
 
We cannot assure you whether such regulatory authorities will commence proceedings against Banco Hipotecario, its shareholders, directors or its Supervisory Committee, or penalize Banco Hipotecario. Banco Hipotecario has adopted “Know Your Customer” and other policies and procedures to comply with its duties under currently applicable rules and regulations.
 
In addition to regulations specific to the banking industry, Banco Hipotecario is subject to a wide range of federal, provincial and municipal regulations and supervision generally applicable to businesses operating in Argentina, including laws and regulations pertaining to labor, social security, public health, consumer protection, the environment, competition and price controls. We cannot assure you that existing or future legislation and regulation will not require material expenditures by Banco Hipotecario or otherwise have a material adverse effect on Banco Hipotecario’s consolidated operations.
 
The effects of legislation that restricts our ability to pursue mortgage foreclosure proceedings could adversely affect us.
 
The ability to pursue foreclosure proceedings through completion, in order to recover on defaulted mortgage loans, has an impact on financial institutions activities. On December 13, 2006, pursuant to Law No. 26,177, the “Restructuring Unit Law” was created to allow all mortgage loans to be restructured between debtors and the former Banco Hipotecario Nacional, insofar as such mortgages had been granted prior to the effectiveness of the Convertibility Law. Law No. 26,313, the “Pre-convertibility Mortgage Loans Restructuring Law,” was enacted by the Argentine Congress on November 21, 2007 and partially signed into law on December 6, 2007 to establish the procedure to be followed in the restructuring of mortgage loans within the scope of Section 23 of the Mortgage Refinancing System Law in accordance with the guidelines established by the Restructuring Unit Law. To this end, a recalculation was established for certain mortgage loans originated by the former Banco Hipotecario Nacional before April 1, 1991.
 
Executive Branch Decree No. 2,107/08 issued on December 19, 2008 regulated the Pre-convertibility Mortgage Loans Restructuring Law and established that the recalculation of the debt applies to the individual mortgage loans from global operations in effect on December 31, 2008 and agreed upon prior to April 1, 1991, and in arrears at least since November 2007 and remaining in arrears on December 31, 2008. In turn, the Executive Branch Decree No. 1,366/10, published on September 21, 2010, expanded the universe of Pre-convertibility loans subject to restructuring to include the individual mortgage loans not originating in global operations insofar as they met the other requirements imposed by Executive Branch Decree No. 2,107/08. In addition, Law No. 26,313 and its regulatory decrees also condoned the debts on mortgage loans granted before the Convertibility Law in so far as they had been granted to deal with emergency situations and in so far as they met the arrears requirement imposed on the loans subject to recalculation.
 
 
57
 
 
Subject to the Central Bank’s supervision, Banco Hipotecario implemented the recalculation of mortgage loans within the scope of the aforementioned rules by adjusting the value of the new installments to a maximum amount not in excess of 20% of household income. In this respect, we estimate that Banco Hipotecario has sufficient loan loss provisions to face any adverse economic impact on the portfolio involved. We cannot assure that the Argentine government will not enact additional laws restricting our ability to enforce our rights as a creditor and/or imposing a condition or a reduction of principal on the amounts unpaid in our mortgage loan portfolio. Any such circumstance could have a significant adverse effect on our financial condition and the results of our operations.
 
Increased competition and M&A activities in the banking industry may adversely affect Banco Hipotecario.
 
Banco Hipotecario foresees increased competition in the banking sector. If the trend towards decreasing spreads is not offset by an increase in lending volumes, the ensuing losses could lead to mergers in the industry. These mergers could lead to the establishment of larger, stronger banks with more resources than us. Therefore, although the demand for financial products and services in the market continues to grow, competition may adversely affect Banco Hipotecario’s results of operations, resulting in shrinking spreads and commissions.
 
Future governmental measures may adversely affect the economy and the operations of financial institutions.
 
The Argentine government has historically exercised significant influence over the economy, and financial institutions, in particular, have operated in a highly regulated environment. We cannot assure you that the laws and regulations currently governing the economy or the banking sector will remain unaltered in the future or that any such changes will not adversely affect Banco Hipotecario’s business, financial condition or results of operations and Banco Hipotecario’s ability to honor its debt obligations in foreign currency.
 
Several legislative bills to amend the Financial Institutions Law have been sent to the Argentine Congress. If the law currently in force were to be comprehensively modified, the financial system as a whole could be substantially and adversely affected. If any of these legislative bills were to be enacted or if the Financial Institutions Law were amended in any other way, the impact of the subsequent amendments to the regulations on the financial institutions in general, Banco Hipotecario’s business, its financial condition and the results of operations is uncertain.
 
Law No. 26,739 was enacted to amend the Central Bank’s charter, the principal aspects of which are: (i) to broaden the scope of the Central Bank’s mission (by establishing that such institution shall be responsible for financial stability and economic development while pursuing social equity); (ii) to change the obligation to maintain an equivalent ratio between the monetary base and the amount of international reserves; (iii) to establish that the board of directors of the institution will be the authority responsible for determining the level of reserves required to guarantee normal operation of the foreign exchange market based on changes in external accounts; and (iv) to empower the monetary authority to regulate and provide guidance on credit through the financial system institutions, so as to “promote long-term production investment.”
 
In addition, the Civil and Commercial Code, among other things, modifies the applicable regime for contractual provisions relating to foreign currency payment obligations by establishing that foreign currency payment obligations may be discharged in Pesos. This amends the legal framework, pursuant to which debtors may only discharge their foreign currency payment obligations by making payment in the specific foreign currency agreed upon in their agreements; provided however that the option to discharge in Pesos a foreign currency obligation may be waived by the debtor is still under discussion. However, in recent years some court decisions have established the obligation to pay the in foreign currency when it was so freely agreed by the parties. We are not able to ensure that any current or future laws and regulations (including, in particular, the amendment to the Financial Institutions Law and the amendment to the Central Bank’s charter) will not result in significant costs to Banco Hipotecario, or will otherwise have an adverse effect on Banco Hipotecario’s operations.
 

 
 
58
 
 
The Covid-19 pandemic may negatively impact the operations and financial situation of Banco Hipotecario 
 
In order to mitigate the impact of the COVID-19 pandemic and mandatory confinement across Argentina, the Central Bank took certain measures to provide financial support to households. In particular, the new regulations include: (i) limitations on bank holdings of Central Bank notes in order to make funds available to borrowers and encourage the provision of credit lines to SMEs and loans granted in part by a state agency (the Argentine Guarantee Fund (FoGAr)), (ii) temporary easing of bank loan classification rules (providing an additional 60-day default period before a loan should be classified as delinquent), (iii) financial institutions cannot distribute dividends until, at least 30 June 2020 (term extended until 31 December 2020 by Central Bank Communication “A” 7,035), (iv) a capital requirement of 1.250% on exposure to credit card loans for tourism-related purchases made abroad, (v) a temporary prohibition on charging fees related to ATM services, (vi) mortgage relief, freezing until September 30, 2020, the interest and principal amount of mortgage payments based on the amounts payable as of March 2020, and postponing any foreclosure through September 30, 2020, (vii) the deferment of payments of unpaid credit card balances from April to September 2020 for a period of one year with a three-month interest-free grace period (according to Central Bank Communications “A” 6,964 and 7,095) (viii) reduction in the maximum credit card interest rate from 49% to 43%, and (ix) the postponement of all loan payments due during the second and third quarters of 2020 without punitive interest.As a result of the economic effects of the COVID-19 pandemic, Banco Hipotecario’s non-financial private sector loan portfolio (which accounted for 35.8% of Banco Hipotecario’s total assets as of June 30, 2020) may experience an increase in delinquencies. In addition, the application of IFRS 9 and the expected credit loss-based impairment model could accelerate the recognition of loss forecasts. Provisions for insolvencies for the six-month period ended June 30, 2020 were of ARS 710.1 million.
 
These and other measures taken by the Central Bank or other government authorities in response to the COVID-19 pandemic, as well as the effect of the COVID-19 pandemic on the Banco Hipotecario’s borrowers, may affect Banco Hipotecario’s business, financial condition and results of operations, including its ability to refinance its indebtedness as it comes due.
 
Banco Hipotecario’s obligations as trustee of the Programa de Crédito Argentino del Bicentenario para la Vivienda Única Familiar (“PROCREAR”) trust are limited.
 
Banco Hipotecario currently acts as trustee of the PROCREAR Trust, which aims to facilitate access to housing solutions by providing mortgage loans for construction and developing housing complexes across Argentina. Under the terms and conditions of the PROCREAR Trust, all the duties and obligations under the trust have to be settled with the trust estate. Notwithstanding, if the aforementioned is not met, Banco Hipotecario could have its reputation affected. In addition, if the Argentine government decides to terminate the PROCREAR Trust and/or terminate Banco Hipotecario’s role as trustee of the PROCREAR Trust, this may adversely affect Banco Hipotecario’s results of operations.
 
The exposure of Banco Hipotecario to individual borrowers could lead to higher levels of past due loans, allowances for loan losses and charge-offs.
 
A substantial portion of Banco Hipotecario’s loan portfolio consists of loans to individual customers in the lower-middle to middle income segments of the Argentine population. The quality of Banco Hipotecario’s portfolio of loans to individuals is dependent to a significant extent on economic conditions prevailing from time to time in Argentina. Lower-middle to middle income individuals are more likely to be exposed to and adversely affected by adverse developments in the Argentine economy than corporations and high-income individuals. As a result, lending to these segments represents higher risk than lending to such other market segments. Consequently, Banco Hipotecario may experience higher levels of past due amounts, which could result in higher provisions for loan losses. Therefore, there can be no assurance that the levels of past due amounts and subsequent charge-offs will not be materially higher in the future.

 
 
59
 
 
An increase in fraud or transaction errors may adversely affect Banco Hipotecario. 
 
As with other financial institutions, Banco Hipotecario is susceptible to, among other things, fraud by employees or outsiders, unauthorized transactions by employees and other operational errors (including clerical or record keeping errors and errors resulting from faulty computer or telecommunications systems). Given the high volume of transactions that may occur at a financial institution, errors could be repeated or compounded before they are discovered and remedied. In addition, some of our transactions are not fully automated, which may further increase the risk that human error or employee tampering will result in losses that may be difficult to detect quickly or at all. Losses from fraud by employees or outsiders, unauthorized transactions by employees and other operational errors might adversely affect Banco Hipotecario’s reputation, business, the results of operations and financial condition.
  
Risks Relating to IRSA’s Operations Center in Israel 
 
IDBD was declared insolvent and is under liquidation.
 
On September 25, 2020, the District Court in Tel Aviv-Jaffa (the “Court”), in response to a petition from IDBD’s creditors, declared the insolvency of IDBD and initiated liquidation proceedings (the “Liquidation Proceedings”). The Court appointed a trustee for IDBD’s shares and receivers for DIC’s and Clal’s shares. We are analyzing together with our local and international advisors the decision, including alternatives and courses of action. Insolvency proceedings will be governed by Israeli law, which are different from the corporate insolvency or bankruptcy laws of the United States. We cannot assure that we will be successful in avoiding liquidation by converting such liquidation proceedings to a reorganization, which would permit us to develop and propose, for creditor and court approval, a reorganization plan that would enable us to continue having a controlling stake in and managing IDBD. Even if we were to propose a reorganization plan, any reorganization plan would likely require that we obtain new post-petition funding, which may be unavailable. Further, in the event of bankruptcy, IDBD’s secured creditors that have encumbrances on all of its assets would likely execute and take all of its assets, which may leave nothing for its other creditors or its stockholders.
 
Our investment in IDBD is without recourse to IRSA. IDBD’s debt is not guaranteed by IRSA’s assets. Therefore, IRSA’s financial risk with respect to its investment in Israel is limited to the value of such investment However, we cannot guarantee that the liquidation of IDBD will not result in legal claims against our directors or that it may adversely affect our reputation and, consequently, our business, the outcome of our operations and our financial situation.
 
Capital contributions to IDBD, and any such capital contributions may be subject to claims by creditors.
 
On September 7, 2020, IRSA reported that with respect to the commitment to make capital contributions in the sum of NIS 70,000,000 on September 2, 2020 and other NIS 70,000,000 on September 2, 2021 the Company has considered that there are doubts as to the fulfilment of the conditions established for making such contributions and has therefore resolved not to make the 2020 NIS 70 million capital contribution.
 
 
 
60
 
 
  
The deterioration of the global economy and changes in capital markets in Israel and around the world may affect IDBD, DIC and their respective subsidiaries.
 
A recession or deterioration of capital markets around the world and in Israel (including volatility in securities prices, exchange rates and interest rates), are affecting and may negatively affect IDBD, DIC and their subsidiaries, on a) the profits of operations due to lower demand for products of the subsidiaries of IDBD or DIC, b) on the value of the marketable securities or other assets owned by them, c) liquidity and equity position of IDBD, DIC and their subsidiaries, d) raise of capital or e) access the capital markets in Israel and abroad on financial terms acceptable to IDBD, DIC and their respective subsidiaries, which f) could limit their ability to or financial covenants under IDBD’s credit agreement and other financial agreements, on g) their ratings, h) their ability to distribute dividends; i) certain subsidiaries import or buy raw materials which are required for their activities, and therefore, their business results may also be affected by changes in the prices of raw materials around the worldand (j) make it difficult to find sources of financing and raise or recycle debt funds when necessary to finance their current activities and long-term operations, as well as the financing terms of financial institutions and banks.
 
 
61
 
 
Risks Related to the ADSs and the Common Shares.
 
Common shares eligible for sale could adversely affect the price of our common shares and ADSs.
 
The market prices of our common shares and ADS could decline as a result of sales by our existing shareholders of common shares or ADSs, or the perception that these sales could occur. These sales also might make it difficult for us to raise capital by selling equity securities at a time and at the conditions that we may deemed appropriate. Eduardo Elsztain, which as of June 30, 2020, was the beneficial owner of approximately 36.9% of our common shares (or approximately 185,229,897 common shares which may be exchanged for an aggregate of 18,522,989 ADSs, for more information see “Item 6. Directors, Senior Management and Employees - E. Share Ownership”), may sell or otherwise dispose of any or all of its common shares or ADSs at any time. Sales of a large number of our common shares and/or ADSs may have an adverse effect on the market price of our common shares and the ADSs.
 
If we issue additional equity securities in the future, you may suffer dilution, and trading prices for our equity securities may decline.
 
We may issue additional shares of our common stock for financing future acquisitions or new projects or for other general corporate purposes. Any such issuance could result in a dilution of your ownership stake and/or the perception of any such issuances could have an adverse impact on the market price of the ADSs. 
 
We are subject to certain different corporate disclosure requirements and accounting standards than domestic issuers of listed securities in the United States
 
There is less publicly available information about the issuers of securities listed on the Argentine stock exchanges than information publicly available about domestic issuers of listed securities in the United States and certain other countries.
  
Although the ADSs are listed on the NASDAQ Global Market, as a foreign private issuer we are able to rely on home country governance requirements rather than relying on the NASDAQ corporate governance requirements. See “Item 16G. Corporate Governance—Compliance with NASDAQ listing Standards on Corporate Governance.” Additionally, as a foreign private issuer, we are exempt from certain rules under the Exchange Act including (i) the sections of the Exchange Act regulating the solicitation of proxies, consents or authorizations in respect of a security registered under the Exchange Act; (ii) the sections of the Exchange Act requiring insiders to file public reports of their stock ownership and trading activities and liability for insiders who profit from trades made in a short period of time; and (iii) the rules under the Exchange Act requiring the filing with the SEC of quarterly reports on Form 10-Q containing unaudited financial and other specified information, or current reports on Form 8-K, upon the occurrence of specified significant events. In addition, foreign private issuers are not required to file their annual report on Form 20-F until four months after the end of each fiscal year, while U.S. domestic issuers that are accelerated filers are required to file their annual report on Form 10-K within 75 days after the end of each fiscal year. Foreign private issuers are also exempt from the Regulation Fair Disclosure, aimed at preventing issuers from making selective disclosures of material information. As a result of the above, you may not have the same protections afforded to shareholders companies that are not foreign private issuers.
 
Investors may not be able to effect service of process within the U.S., limiting their recovery of any foreign judgment.
 
We are a publicly held corporation (sociedad anónima) organized under the laws of Argentina. Most of our directors and our senior managers, are located in Argentina. As a result, it may not be possible for investors to effect service of process within the United States upon us or such persons or to enforce against us or them in United States courts judgments obtained in such courts predicated upon the civil liability provisions of the United States federal securities laws. We have been advised by our Argentine counsel, Zang, Bergel & Viñes, that there is doubt whether the Argentine courts will enforce, to the same extent and in as timely a manner as a U.S. or foreign court, an action predicated solely upon the civil liability provisions of the United States federal securities laws or other foreign regulations brought against such persons or against us.
 
 
 
62
 
 
If we are considered to be a passive foreign investment company for United States federal income tax purposes, U.S. holders of our common shares or ADSs would suffer negative consequences. 
 
Based on the past and projected composition of our income and assets and the valuation of our assets, including goodwill, we do not believe we were a passive foreign investment company, or “PFIC,” for United States federal income tax purposes for the taxable year ending June 30, 2020, and do not currently expect to become a PFIC, although there can be no assurance in this regard. The determination of whether we are a PFIC is made annually. Accordingly, it is possible that we may be a PFIC in the current or any future taxable year due to changes in our asset or income composition or if our projections are not accurate. The volatility and instability of Argentina’s economic and financial system may substantially affect the composition of our income and assets and the accuracy of our projections. In addition, this determination is based on the interpretation of certain U.S. Treasury regulations relating to rental income, which regulations are potentially subject to differing interpretation. If we become a PFIC, U.S. Holders (as defined in “Item 10. Additional Information—Taxation—United States Taxation”) of our common shares or ADSs will be subject to certain United States federal income tax rules that have negative consequences for U.S. Holders such as additional tax and an interest charge upon certain distributions by us or upon a sale or other disposition of our common shares or ADSs at a gain, as well as reporting requirements. See “Item 10. F—Taxation—United States Taxation—Passive Foreign Investment Company” for a more detailed discussion of the consequences if we are deemed a PFIC. You should consult your own tax advisors regarding the application of the PFIC rules to your particular circumstances.
 
Changes in Argentine tax laws may affect the tax treatment of our common shares or ADSs.
 
On September 12, 2013, Law No. 26,893, which amended Law No. 20,628 (the “Income Tax Law”), was enacted and published in the Official Gazette on September 23, 2013. According to the amendments, the distribution of dividends by an Argentine corporation was subject to income tax at a rate of 10.0%, unless such dividends were distributed to Argentine corporate entities (the “Dividend Tax”)
 
The Dividend Tax was repealed by Law No. 27,260, published in the Official Gazette on July 22, 2016, and consequently no income tax withholding was applicable on the distribution of dividends in respect of both Argentine and non-Argentine resident shareholders, except when dividends distributed were greater than the income determined according to the application of the Income Tax Law, accumulated at the fiscal year immediately preceding the year in which the distribution is made. In such case, the excess was subject to a rate of 35%, for both Argentine and non-Argentine resident shareholders. This treatment still applies to dividends to be distributed at any time out of retained earnings accumulated until the end of the last fiscal year starting before January 1, 2018.
 
However, pursuant to Law No. 27,430, as amended by Law No. 27,541, dividends to be distributed out of earnings accrued in fiscal years starting on or after January 1, 2018, and other profits paid in cash or in kind —except for stock dividends or quota dividends— by companies and other entities incorporated in Argentina referred to in the Income Tax Law, to Argentine resident individuals, resident undivided estates and foreign beneficiaries will be subject to income tax at a 7% rate on profits accrued during fiscal years starting on January 1, 2018 to December 31, 2019, and at a 13% rate on profits accrued in fiscal years starting on January 1, 2020 and onwards. If dividends are distributed to Argentine corporate taxpayers (in general, entities organized or incorporated under Argentine law, certain traders and intermediaries, local branches of foreign entities, sole proprietorships and individuals carrying on certain commercial activities in Argentina), no dividend tax should apply.
 
Nevertheless, the initial date for the application of the tax rates mentioned above was modified by Law No. 27,541, published in the Official Gazette on December 23, 2019. According to said law and recent interpretations made by the Federal Tax Department, the 7% tax rate is currently applicable for fiscal years starting on, or prior to December 31, 2020 and the 13% tax rate is applicable for fiscal years starting as from January 1, 2021.
 
In addition, capital gains originated from the disposal of shares and other securities, including securities representing shares and deposit certificates, are subject to capital gains tax. Law No. 27,430 effective as of January 1, 2018, provides that capital gains obtained by Argentine resident individuals from the disposal of shares and ADSs are exempt from capital gains tax in the following cases: (i) when the shares are placed through a public offering authorized by the CNV, (ii) when the shares are traded in stock markets authorized by the CNV, under segments that ensure priority of price-time and interference of offers, and/or (iii) when the sale, exchange or other disposition of shares is made through an initial public offering and/or exchange of shares authorized by the CNV.
 
 
63
 
 
Such law also provides that the capital gains tax applicable to non-residents for transactions entered into until December 30, 2017 is still due, although no taxes will be claimed to non-residents with respect to past sales of Argentine shares or other securities traded in the CNV’s authorized markets (such as ADSs) as long as the cause of the non-payment was the absence of regulations stating the mechanism of tax collection at the time the transaction was closed. General Resolution (AFIP) No. 4,227, which came into effect on April 26, 2018, stipulates the procedures through which the income tax should be paid to the AFIP. The payment of capital gains tax applicable for transactions entered into before December 30, 2017 was due on June 11, 2018.
 
In addition, Decree No. 824/2019, published in the Official Gazette on December 6, 2019 and which introduced the new consolidated text of the Income Tax Law- maintains the 15% capital gains tax (calculated on the actual net gain or a presumed net gain equal to 90% of the sale price) on the disposal of shares or securities by non-residents. However, non-residents are exempt from the capital gains tax on gains obtained from the sale of (a) Argentine shares in the following cases: (i) when the shares are placed through a public offering authorized by the CNV, (ii) when the shares were traded in stock markets authorized by the CNV, under segments that ensure priority of price-time and interference of offers, and/or (iii) when the sale, exchange or other disposition of shares is made through an initial public offering and/or exchange of shares authorized by the CNV; and (b) depositary shares or depositary receipts issuedabroad, when the underlying securities are shares (i) issued by Argentine companies, and (ii) with authorization of public offering. The exemptions will only apply to the extent the foreign beneficiaries reside in, and the funds used for the investment proceed from, jurisdictions not considered as not cooperating for purposes of fiscal transparency.
 
In case the exemption is not applicable and, to the extent foreign beneficiaries neither reside in, nor the funds arise from, jurisdictions considered as not cooperating for purposes of fiscal transparency, the gain realized from the disposition of shares would be subject to Argentine income tax at a 13.5% effective rate on the gross price. In case such foreign beneficiaries reside in, or the funds arise from, jurisdictions considered as not cooperating for purposes of fiscal transparency, a 31.5% effective rate on the gross price should apply.
 
Therefore, holders of our common shares, including in the form of ADSs, are encouraged to consult their tax advisors as to the particular Argentine income tax consequences under their specific facts.
 
Holders of our ADSs may be unable to exercise voting rights with respect to the common shares underlying their ADSs.
 
As a holder of ADS, we will not treat you as one of our shareholders and you will not have shareholder rights. The depositary will be the holder of the common shares underlying your ADSs and holders may exercise voting rights with respect to the common shares represented by the ADSs only in accordance with the deposit agreement relating to the ADSs. There are no provisions under Argentine law or under our bylaws that limit the exercise by ADS holders of their voting rights through the depositary with respect to the underlying common shares. However, there are practical limitations on the ability of ADS holders to exercise their voting rights due to the additional procedural steps involved in communicating with these holders. For example, holders of our common shares will receive notice of shareholders’ meetings through publication of a notice in the CNV’s website, an Official Gazette in Argentina, an Argentine newspaper of general circulation and the bulletin of the Buenos Aires Stock Exchange, and will be able to exercise their voting rights by either attending the meeting in person or voting by proxy. ADS holders, by comparison, will not receive notice directly from us. Instead, in accordance with the deposit agreement, we will provide the notice to the ADS Depositary. If we ask the ADS Depositary to do so, the ADS Depositary will mail to holders of ADSs the notice of the meeting and a statement as to the manner in which instructions may be given by holders. To exercise their voting rights, ADS holders must then instruct the ADS Depositary as to voting the common shares represented by their ADSs. Under the deposit agreement, the ADS Depositary is not required to carry out any voting instructions unless it receives a legal opinion from us that the matters to be voted would not violate our by-laws or Argentine law. We are not required to instruct our legal counsel to give that opinion. Due to these procedural steps involving the ADS Depositary, the process for exercising voting rights may take longer for ADS holders than for holders of common shares and common shares represented by ADSs may not be voted as you desire.
 
 
 
64
 
 
Under Argentine law, shareholder rights may be fewer or less well defined than in other jurisdictions. 
 
Our corporate affairs are governed by our by-laws and by Argentine corporate law, which differ from the legal principles that would apply if we were incorporated in a jurisdiction in the United States, such as the States of Delaware or New York, or in other jurisdictions outside Argentina. In addition, your rights or the rights of holders of our common shares to protect your or their interests in connection with actions by our board of directors may be fewer and less well defined under Argentine corporate law than under the laws of those other jurisdictions. Although insider trading and price manipulation areillegal under Argentine law, the Argentine securities markets are not as highly regulated or supervised as the U.S. securities markets or markets in some other jurisdictions. In addition, rules and policies against self dealing and regarding the preservation of shareholder interests may be less well defined and enforced in Argentina than in the United States, putting holders of our common shares and ADSs at a potential disadvantage.
 
Restrictions on the movement of capital out of Argentina may impair your ability to receive dividends and distributions on, and the proceeds of any sale of, the common shares underlying the ADSs.
 
The Argentine government imposed restrictions on the conversion of Argentine currency into foreign currencies and on the remittance to foreign investors of proceeds from their investments in Argentina. Argentine law currently permits the government to impose these kind of restrictions temporarily in circumstances where a serious imbalance develops in Argentina’s balance of payments or where there are reasons to foresee such an imbalance. We cannot assure you that ADS Depositary for the ADSs may hold the Pesos it cannot convert for the account of the ADS holders who have not been paid. No assurance can be given that payments to non-resident investors will not suffered delays or be subject to any additional restrictions, under the current foreign exchange market regulations or future regulations that may be enacted. In this regard, we suggest consulting with the corresponding custodian banks about the exchange regulations applicable. See “Item 10. Additional Information—D. Exchange Controls.”
 
The protections afforded to minority shareholders in Argentina are different from and more limited than those in the United States and may be more difficult to enforce.
 
Under Argentine law, the protections afforded to minority shareholders are different from, and much more limited than, those in the United States and some other Latin American countries. For example, the legal framework with respect to shareholder disputes, such as derivative lawsuits and class actions, is less developed under Argentine law than under U.S. law as a result of Argentina’s short history with these types of claims and few successful cases. In addition, there are different procedural requirements for bringing these types of shareholder lawsuits. As a result, it may be more difficult for our minority shareholders to enforce their rights against us or our directors or controlling shareholder than it would be for shareholders of a U.S. company.
 
We may not pay any dividends.
 
In accordance with Argentine corporate law, we may pay dividends to shareholders out of net and realized profits, if any, as set forth in our Audited Financial Statements prepared in accordance with IFRS. The approval, amount and payment of dividends are subject to the approval by our shareholders at our annual ordinary shareholders meeting. The approval of dividends requires the affirmative vote of a majority of the shareholders entitled to vote present at the meeting. As a result, we cannot assure you that we will be able to generate enough net and realized profits so as to pay dividends or that our shareholders will decide that dividends will be paid.
 

 
 
65
 
 
Our ability to pay dividends is limited by law and our by-laws. 
 
In accordance with Argentine corporate law, we may pay dividends in Pesos out of retained earnings, if any, to the extent set forth in our Audited Financial Statements prepared in accordance with IFRS. Our shareholders’ ability to receive cash dividends may be limited by the ability of the ADS Depositary to convert cash dividends paid in Pesos into U.S. dollars. Under the terms of our deposit agreement with the depositary for the ADSs, to the extent that the depositary can in its judgment convert Pesos (or any other foreign currency) into U.S. dollars on a reasonable basis and transfer the resulting U.S. dollars to the United States, the depositary will promptly as practicable convert or cause to be converted all cash dividends received by it on the deposited securities into U.S. dollars. If in the judgment of the depositary this conversion is not possible on a reasonable basis (including as a result of applicable Argentine laws, regulations and approval requirements), the depositary may distribute the foreign currency received by it or in its discretion hold such currency uninvested for the respective accounts of the owners entitled to receive the same. As a result, if the exchange rate fluctuates significantly during a time when the depositary cannot convert the foreign currency, you may lose some or all of the value of the dividend distribution.
 
You might be unable to exercise preemptive or accretion rights with respect to the common shares underlying your ADSs.
 
Under Argentine corporate law, if we issue new common shares as part of a capital increase, our shareholders will generally have the right to subscribe for a proportional number of common shares of the class held by them to maintain their existing ownership percentage, which is known as preemptive rights. In addition, shareholders are entitled to the right to subscribe for the unsubscribed common shares of either the class held by them or other classes which remain unsubscribed at the end of a preemptive rights offering, on a pro rata basis, which is known as accretion rights. Under the deposit agreement, the ADS Depositary will not exercise rights on your behalf or make rights available to you unless we instruct it to do so, and we are not required to give that instruction. In addition, you may not be able to exercise the preemptive or accretion rights relating to the common shares underlying your ADSs unless a registration statement under the US Securities Act of 1933, as amended is effective with respect to those rights or an exemption from the registration requirements of the Securities Act is available. We are not obligated to file a registration statement with respect to the common shares relating to these preemptive rights, and we cannot assure you that we will file any such registration statement. Unless we file a registration statement or an exemption from registration is available, you may receive only the net proceeds from the sale of your preemptive rights by the ADS Depositary or, if the preemptive rights cannot be sold, they will be allowed to lapse. As a result, US holders of common shares or ADSs may suffer dilution of their interest in our company upon future capital increases.
 
Our shareholders may be subject to liability for certain votes of their securities.
 
Our shareholders are not liable for our obligations. Instead, shareholders are generally liable only for the payment of the shares they subscribe. However, shareholders who have a conflict of interest with us and do not abstain from voting may be held liable for damages to us, but only if the transaction would not have been approved without such shareholders’ votes. Furthermore, shareholders who willfully or negligently vote in favor of a resolution that is subsequently declared void by a court as contrary to Argentine Companies Law or our bylaws may be held jointly and severally liable for damages to us or to other third parties, including other shareholders.
 
Item 4. Information on the Company
 
A. HISTORY AND DEVELOPMENT OF THE COMPANY
 
General Information
 
Our legal name is Cresud Sociedad Anónima Comercial, Inmobiliaria, Financiera y Agropecuaria, and our commercial name is “Cresud.” We were incorporated and organized on December 31, 1936 under Argentine law as a stock corporation (sociedad anónima) and were registered with the Public Registry of Commerce of the City of Buenos Aires (Inspección General de Justicia), on February 19, 1937 under number 26, on page 2, book 45 of National By-laws Volume. Pursuant to our bylaws, our term of duration expires on July 6, 2082. Our headquarters are located at Moreno 877, 23rd Floor (C1091AAQ), Ciudad Autónoma de Buenos Aires, Argentina. Our telephone is +54 (11) 4814-7800, and our website is www.cresud.com.ar.
 
 
66
 
 
All references in this annual report to this or other internet sites are inactive textual references to these URLs, or “uniform resource locators” and are for your information reference only. We assume no responsibility for the information contained on these sites. Our depositary agent for the ADSs in the United States is The Bank of New York Mellon whose address is 240 Greenwich Street, New York, NY 10286, and whose telephone numbers are +1-888-BNY-ADRS (+1-888-269-2377) for U. S. calls and +1-201-680-6825 for calls outside U.S.
 
History
 
We were incorporated in 1936 as a subsidiary of Credit Foncier, a Belgian company engaged in the business of providing rural and urban loans in Argentina. We were incorporated to manage real estate holdings foreclosed by Credit Foncier. Credit Foncier was liquidated in 1959, and as part of such liquidation, our shares were distributed to Credit Foncier’s shareholders and in 1960 were listed on the Buenos Aires Stock Exchange (“BASE”). During the 1960s and 1970s, our business shifted to exclusively agricultural activities.
 
In 1993 and 1994, Consultores Asset Management acquired, on behalf of certain investors, approximately 22% of our shares on the BASE. In late 1994, an investor group led by Consultores Asset Management (including Dolphin Fund plc.) acquired additional shares increasing their aggregate shareholding to approximately 51.4% of our outstanding shares. In 1997, we increased our capital through a rights offering and global public offering of ADRs representing our common shares and listed such ADRs on the NASDAQ. We started our agricultural activities with seven farmlands and 20,000 hectares under management.
 
In 2002, we acquired a 19.85% interest in IRSA, a real estate company related to certain shareholders of Cresud, and 2009, we increased its ownership percentage in IRSA to 55.64% and IRSA became Cresud’s directly principal subsidiary. As of June 30, 2020, we had a 61.95% equity interest in IRSA (without considering treasury shares) and a majority of our directors are also directors of IRSA. IRSA is one of Argentina’s largest real estate companies and is engaged in a range of diversified real estate activities including residential properties, office buildings, shopping malls and luxury hotels, as well as the sales and development residential properties, it has a 29.9% interest in Banco Hipotecario, one of the main financial institutions in the country, and selected investments outside of Argentina. Also, IRSA has international investments, both in the United States in relation to the lease of office buildings (Lipstick Building) and hotels, through “Condor” a hotel REIT in that country, and in Israel, through IDBD and DIC, one of the largest and most diversified investment groups of Israel, which, participates in numerous markets and industry sectors, including real estate, retail, agroindustry, insurance, telecommunications, among others.
 
In March 2008 we launched and offered to sell up to which 180 million shares. In the local and international markets, which were fully subscribed. In addition, each shareholder received, without additional cost, one warrant for each share subscribed. The proceeds allowed us to expand our international operations to Paraguay and Bolivia.
 
As of June 30, 2020, we owned, directly and though our subsidiaries, 26 farms, with a total area of 629,794 hectares distributed in Argentina, Brazil, Bolivia and Paraguay. In addition, we have the rights to hold approximately 132,000 hectares of land under concession for a 35-year period that can be extended for another 29 years.
 
In line with our international expansion strategy, in September of 2005 we participated in the creation of Brasilagro with the purpose of replicating our business model in Brazil. We created BrasilAgro together with our partners, Cape Town Llc, Tarpon Investimentos S.A., Tarpon Agro LLC, Agro Investments S.A. and Agro Managers S.A. On May 2, 2006, BrasilAgro’s shares were listed on the Novo Mercado of the Brazilian Stock Exchange (“BOVESPA”) with the symbol AGRO3 and on November 8, 2012, Brasilagro’s ADRs became listed on the NYSE, under the ticker LND. As of June 30, 2020, we held a 33.55% interest in Brasilagro’s stock capital, which, as of June 30, 2020 has 10 farmland properties and 215,330 hectares under management Brazil and Paraguay. On July 15, 2020, the Company, through its subsidiary Brasilagro, entered into an agreement for the sale of of 1,875 hectares (1,500 are production hectares) of the Jatobá Establishment. For more information see: “Cresud’s Recent Developments - Jatobá sale”
 
 
67
 
 
Significant acquisitions, dispositions and development of business
 
Agricultural business
 
Sale and purchase of Farmlands
 
Acquisition of Serra Grande Farmland
 
On May 18, 2020, the Group through its subsidiary BrasilAgro purchased a farm in Baixa Grande do Ribeiro, Piauí of 4,500 hectares (of which 2,900 can be developed for crop production). The amount of the acquisition was set at BRL 25 million (equivalent ARS 316 million), with an initial payment of BRL 8 million (equivalent ARS 101 million). The balance will be cancelled in three annual installments.
 
Sale of Alto Taquari Farmland
 
On May 29, 2020, the Group through its subsidiary BrasilAgro has entered into a purchase-sale agreement for an area of 105 hectares of Alto Taquari farm. The total amount of the sale was 115,478 soybean bags per arable hectare equivalent BRL 11 million (equivalent ARS 139 million). The buyer made the initial payment of BRL 1,8 million (equivalent ARS 22 million). The remaining balance will be paid in five annual installments. The Company has recognized gains of BRL 8 million (equivalent ARS 100 million) as result of this transaction.
 
On October 29, 2019, the Group through its subsidiary BrasilAgro has entered into a purchase-sale agreement for an area of 85 hectares (65 are production hectares) of Alto Taquari farm, a rural property located in the municipality of Alto Taquari, for a total amount of BRL 5.5 (equivalent ARS 94 million). The same date, the buyer made the initial payment of 14,300 soybean bags per arable hectare equivalent BRL 1 million (equivalent ARS 18 million). The remaining balance will be paid in four annual installments. The Company has recognized gains of BRL 4 million (equivalent ARS 68 million) as result of this transaction.
 
On November 21, 2018, the Group through its subsidiary BrasilAgro has entered into a purchase-sale agreement for an area of 103 hectares of Alto Taquari farm. The total amount of the sale was 1,100 soybean bags per arable hectare equivalent to BRL 7 million (equivalent to ARS 114 million). The buyer made the initial payment of 22,656 soybeans bags equivalent to equivalent to BRL 1.5 million (equivalent to ARS 17 million); and the remaining balance will be paid in eight biannual installments. The Company has recognized gains of BRL 5 (equivalent to ARS 91) as result of this transaction.
 
Jatobá
 
On June 30, 2020, the Group through its subsidiary BrasilAgro has entered into a purchase-sale agreement for an area of 1,875 hectares (1,500 are production hectares) of Jatobá farm. The total amount of BRL 45 million (equivalent ARS 567 million), of which BRL 5 million (equivalent ARS 63 million) were already collected. The remaining balance will be paid in six annual installments. The Company has recognized gains of BRL 32.8 million (equivalent ARS 413 million) as result of this transaction. On July 15, 2020 BrasilAgro entered into an agreement fore the sale of 1,875 hectacres (1,500 are production acres) of the Jatobá Establishment. For more information see: “Cresud’s Recent Developments – Jatobá sale”
 
On July 11, 2019, the Group through its subsidiary BrasilAgro has entered into a purchase-sale agreement for an area of 1,134 hectares (893 are production hectares) of Jatobá Farmland, a rural property located in the municipality of Jaborandi – BA. The total amount of sale was 302 soybean bags per arable hectare equivalent or BRL 23 million (equivalent ARS 394 million). The buyer, on September 2, 2019 made the initial payment of 38,000 soybean bags per arable hectare equivalent BRL 3 million (equivalent ARS 45 million). The remaining balance will be paid in six annual installments. Handover of possession and gains as result of this transaction has recognized on September 30, 2019, approximately, BRL 17 million (equivalent ARS 272 million).
 
On June 2019, the Group through its subsidiary BrasilAgro has entered into a purchase-sale agreement for an area of 3,124 hectares of Jatobá Farm. The total amount of the sale was 285 soybean bags per arable hectare or BRL 47 (equivalent to ARS 776). The buyer already made an initial payment of BRL 5 (equivalent to ARS 83) and on July 31, 2019 had pay BRL 5 (equivalent to ARS 83) more; and the remaining balance, equivalent to 563,844 soybeans bags, will be paid in six equal annual installments. This sale was accounted on June 30, 2019, the gain of this transaction amount BRL 36.5 million (equivalent to ARS 573 million).
 
 
68
 
 
On June 13, 2018, the Group, through its subsidiary BrasilAgro, entered into a sales agreement for a total area of 9,784 hectares (7,485 are production hectares) of the Jatobá Establishment, a rural property located in the Municipality of Jaborandi. On July 31, 2018, the buyer made the payment of the first installment of 300,000 bags of soybeans, equivalent to an amount of BRL 21 million (equivalent to ARS 223 million) according to the conditions set in the agreement, obtaining the transfer of the possession and thus recognizing the disposal of the farmland, for the value of 285 bags per useful hectare, equivalent BRL 123 million (equivalent to ARS 1,309 million). The remaining balance will be paid in six annual installments. The group did not recognize the result of this operation since almost all of the hectares sold corresponded to the Investment Property, and therefore were valued at fair value.
 
La Suiza
 
On June 29, 2018 Cresud signed a deed with a non-related third party for the sale of a fraction of 10,000 hectares of livestock activity of “La Suiza”. The total amount of the transaction was set at USD 10 million, of which USD 3 have been already paid. The remaining balance of USD 7 million, guaranteed by a mortgage on the property, will be collected in 10 installments of the same amount ending on June 2023, which will accrue an annual interest of 4.5% on the remaining balances. The gain of the transaction amounts approximately to ARS 380 million.
 
La Esmeralda
 
On July 20, 2017, we executed a purchase-sale agreement for all of “La Esmeralda” establishment consisting of 9,352 hectares devoted to agricultural and cattle raising activities in the 9 de Julio district, Province of Santa Fe, Argentina. On June 25, 2018, the Company has made effective with the sign of the deed and delivery of the property, the sale of “La Esmeralda” farm. The amount of the transaction was set at USD 19, of which USD 7 have been already paid. The balance, guaranteed with a mortgage on the property, will be collected in 4 installments of the same amount ending in April 2022, which will accrue an annual interest of 4% on the remaining balances. The gain from the sale amounts approximately to ARS 686 million.
 
Araucária
 
On May 3, 2018, the Company through its subsidiary Brasilagro, has entered into a purchase-sale agreement for the partial sale 956 hectares (660 arable hectares) of Araucaria Farm, located in Mineiros, Brazil, for an amount of 1,208 soybean bags per arable hectare or BRL 66.2 million (equal to ARS 639.2 million) (BRL/ha. 93,356). The company has recognized gains of ARS 590 million as result of this transaction.
 
Merger of BrasilAgro-Agrifirma, Purchase and Sale of BrasilAgro Shares
 
Sale of BrasilAgro’s shares
 
On January 20, 2020, the Company sold in the market 3,400,000 shares of its subsidiary BrasilAgro representatives of 6.30% of the share capital for an amount of USD 15.6 million (equivalent ARS 962 million).
 
Agrifirma
 
On January 27, 2020, and in accordance with the terms and conditions established in the Merger Agreement signed on November 22, 2019, Agrifirma Holding was merged by BrasilAgro and extinguished for all legal purposes, becoming BrasilAgro the controlling shareholder of Agrifirma Agropecuária owning 100% of the total voting share capital. The capital of BrasilAgro increased by BRL 115,586,580 from BRL 584,224,000 to BRL 699,810,577, through the issuance of 5,215,385 new common, registered, book-entry shares with no par value, which were subscribed and paid-up by the shareholders of Agrifirma Holding, in such manner that the share capital of BrasilAgro increased to 62,104,201 shares.
 
A subscription warrant was also issued in favor of AB Holdings, a shareholder of Agrifirma Holding, which will entitle AB Holding (or its permitted successors and assigns) to subscribe up to 654,487 new ordinary shares, registered with no par value of BrasilAgro, subject to the terms and conditions established in the Merger Agreement.
 
 
69
 
 
The merger was made upon exchange of shares and the initial exchange rate was BRL 31.50 per share of BrasilAgro based on the net worth of BrasilAgro and Agrifirma Holding, as of June 30, 2019 (taken into consideration, especially, the properties owned by BrasilAgro and Agrifirma Holding) as per the appraisal made by Deloitte Touche Tohmatsu Consultores Ltda., adjusted in view of the negotiations between the parties, in accordance with the Merger Agreement.
 
Below is a breakdown of the fair value of the assets acquired, liabilities assumed and minority interest of the acquisiton:
 
 
  03.31 20 
Fair value of identifiable assets and assumed liabilities:
    
 
(In million of ARS)
 
Cash and cash equivalents
  16 
Trade and other receivables
  387 
Inventories
  22 
Biological assets
  74 
Taxes and contributions to recover
  45 
Group of assets held for sale
  362 
Property, plant and equipment
  3,365 
Trade and other payables
  (297)
Borrowings
  (1,884)
Taxes to pay
  (9)
Payroll and social security liabilities
  (43)
Provisions
  (1)
Deferred income tax liabilities
  (423)
Total identifiable net assets
  1,614 
Non-controlling interest
  - 
Key pending allocation
  63 
Total consideration
  1,677 
 

 

 
 
70
 

Acquisition of Brasilagro’s shares
 
On March 30, 2020, Cresud purchased in the market 19,100 ordinary shares of its subsidiary BrasilAgro, representing 0.03% of its issued capital, for an amount of ARS 6 million. 
 
As a result of the above-mentioned sale and purchase of shares and the merger with Agrifirma, the Company reduced its equity interest in BrasilAgro from 43.17% to 33.55% of its issued capital.
 
On June 29, 2020, Cresud made a contribution in kind to the 100% its controlled subsidiary Helmir S.A. It corresponds to 18,576,400 ADRs of BrasilAgro Comphania de Propriedades Agrícolas, in which the Company currently participates as a shareholder. The total value was USD 69.7 million (equivalent to ARS 4,892 million). At the end of the fiscal year, the Cresud percentage, the percentage of direct ownership is 2.25% and the percentage of indirect ownership through Helmir is 31.30%. In this way, Cresud will continue to control BrasilAgro indirectly through its control of Helmir S.A.
 
Althoght Cresud maintains less than 50% of the voting rights, in accordance with IFRS, control may exist without a majority of voting rights.
 
Cresud exercises “de facto control” over BrasilAgro as a result of:
 
i) 
the percentage and concentration of voting rights of the Group and the absence of other shareholders with significant voting rights,
ii) 
the absence of a voting agreement among the other shareholders to vote together as a group,
iii) 
the record of attendance to Shareholders’ Meetings and the record of votes casted by the other shareholders; and
iv) 
the effective control exercised by the Group to direct Brasilagro’s relevant activities through its seat in the Board of Directors.
 
Urban properties and investments business
 
Operation Center in Argentina
 
Distribution of dividends in kind
 
On October 30, 2019, the General Ordinary Shareholders’ Meeting approved the distribution of a dividend in kind for an equivalent of ARS 480 million (representing ARS 0.83 per share and equivalent of ARS 589 million at current currency as of June 30, 2020) payable in IRSA CP shares. For distribution, the quoted price of the IRSA CP share was taken as of October 29, 2019, which was ARS 205 per share. The number of shares distributed amounts to 2,341,463. This transaction was accounted for in equity as a decrease in the net equity attributable to the parent company for an amount of ARS 504 million, restated as of the date of these financial statements. The stake of the Group in IRSA CP as at year-end is 80.65%.
 
On October 29, 2018 a General Ordinary and Extraordinary Shareholder’s meeting was held, whereby the distribution of a dividend in kind for an equivalent of ARS 1,827 million payable in shares of IRSA CP was resolved (representing ARS 2.44 per share and equivalent of ARS 2,610 million at current currency as of June 30, 2020). For the distribution, the value of IRSA CP share was taken as of October 26, 2018, which was ARS 220 per share. The number of shares distributed amounted to 6,418,182. This transaction was accounted for as an equity transaction generating a decrease in the net equity attributable to the parent for ARS 1,534 million, restated as of the date of these financial statements.
 
Sale of IRSA CP floors
 
On June 9, 2020, IRSA CP executed the assignment and transfer the right to sign a title deed, with delivery of possession, with respect to two medium-height floors in the tower under construction known as “200 Della Paolera”, located in the Catalinas district of the Autonomous City of Buenos Aires, covering a total area of approximately 2,430 sq. meters and 16 parking lots, located in the building.
 
The transaction price was set at approximately ARS 1,165 million (USD 16.9 million), which has already been fully paid.
 
Fore more information about dispositions please see the “Recent Developments” section.
 

 
 
71
 
 
Condor Merger Agreement 
 
On July 19, 2019, Condor executed a merger agreement. As per the contractual terms, each common share of Condor, with a par value of USD 0.01 per share, shall be cancelled prior to the merger and converted into the right to receive an amount in cash equivalent of USD 11.10 per common share. Additionally, pursuant to the terms and conditions of the merger agreement, each convertible Class E share shall be automatically cancelled and shall be converted into the right to receive an amount in cash equivalent of USD 10.00 per share.
 
The closing of the transaction, scheduled for March 23, 2020, has been canceled.
 
On October 12, 2020, Condor executed an agreement with Nextponint Hospitality Trust and some of its affiliates (“NHT Parties”) to resolve and settle any and all claims between them related to the merger agreement mentioned hereinabove.
 
According to the agreement with NHT Parties shall make three payments to Condor in three instalments ending the last payment on December 30, 2020 and totalling USD 7,0 million.
 
As of the date of presentation of these financial statements, the Company has 2,197,023 common shares and 325,752 Series E shares.
 
TGLT – Recapitalization Agreement
 
On August 8, 2019, IRSA entered into certain arrangements with TGLT S.A. (“TGLT”) providing for collaboration in TGLT’s financial restructuring and recapitalization. We participated in the recapitalization agreement whereby TGLT committed: (i) to make a public offer to subscribe Class A preferred shares at a subscription price of USD 1.00 per TGLT share; (ii) to make a public offering of new Class B preferred shares which may be subscribed by (a)the exchange for ordinary shares of TGLT, at an exchange ratio of one Class B preferred share for every 6.94 ordinary shares of the Company and / or (b) the exchange for convertible notes, at an exchange ratio of a Class B preferred share for each USD 1.00 of convertible notes (including accumulated and unpaid interests under the existing convertible notes); and (iii) to grant an option to subscribe new Class C preferred shares in a public offer for cash to be carried out if: (a) the public offer of Class A and Class B preferred shares are consummated and (b) a minimum number of option holders have exercised that option at a subscription price per Class C preferred share of USD 1.00 (or its equivalent in pesos).
 
Likewise, IRSA CP signed as a holder of convertible notes of TGLT an agreement for deferment of payment of interest payable as of February 15, 2019 and August 15, 2019 until November 8, 2019 and an option agreement which may be subscribed Class C preferred shares.
 
Finally, supporting the recapitalization plan, IRSA CP signed with TGLT a subscription commitment for Class A preferred shares under Class A Public Offer to make a contribution in kind of shares of the company La Maltería SA, 100% of its ownership, for an amount up to USD 24 million and promised to exchange its convertible negotiable obligations into preferred Class B shares.
 
In turn, on November 22, 2019, TGLT held a bondholders of convertible negotiable obligations meeting in order to consider the modification of different clauses of the indenture in force at that date, and in line with what was agreed in the recapitalization agreement, IRSA CP voted in favor of the modifications.
 
Under the agreements described above, the successful consummation of the offer by TGLT, and having reached the thresholds of consent of the holders of convertible notes of TGLT, on December 11, 2019, the Company concluded the envisaged process in the recapitalization agreement and related documents through the subscription of preferred Class A shares, integrating them in kind through the contribution of the shares of the company La Maltería SA, 100% of their ownership and, likewise, proceeded to the exchange of the convertible note - including deferred interest and accrued interest from August 15, 2019 to December 11, 2019 - in preferred Class B shares.
 
During the year ended June 30, 2020, preferred shares were converted into ordinary shares, giving IRSA CP significant influence over TGLT, which became an associate as from that date.
 
Sale of Tarshop
 
On February 14, 2019, IRSA CP sold its entire stake in Tarshop to BHSA. Following this acquisition, BHSA became the holder of 100% of the capital stock of said company.
 
The loss recognized for this transaction was approximately ARS 177 million, restated as of the date of these financial statements. 
 
 
72
 
 
 
Purchase of equity interest in HASAU (owner of Libertador Hotel)
 
On February 28, 2019, IRSA reported the acquisition, from an unrelated third party, of the twenty percent (20%) of HASAU for an amount of USD 1.2 million. As a result of this acquisition, IRSA holds 100% of HASAU’ s share capital. This transaction was accounted for as an equity transaction generating a decrease in the net equity attributable to the controlling shareholders by ARS 3 restated at the date of these financial statements.
 
Operations Center in Israel
 
On September 25, 2020, the Court resolved that IDBD is insolvent and therefore it resolved to grant all three orders requested and accordingly, issued an order for the initiation of proceedings and liquidation of IDBD, and has appointed a liquidator to IDBD and interim receivers over the Pledged DIC and Clal Shares.
 
As of the date of this Annual Report, we are analyzing together with our local and international advisors the judicial decision, alternatives and course of action. For more information see “IRSA’s Recent Developments - Corporate Information: IDBD”.
 
Sales and Swap transactions
 
On May 1, 2017, August 30, 2017, January 1, 2018, May 3, 2018, August 30, 2018, and January 2, 2019, continuing with the instructions given by the Israel Capital Market, Insurance and Savings Commission, IDBD sold 5% of its stake in Clal on each occasion and 4.5% on the last one respectively, with a subsequent swap transaction with a 2- year expiration term for each transaction. The consideration for the transactions amounted to approximately NIS 944.5 million, which is partially restricted according to these agreements until the swap expires. These transactions did not meet the de-recognition criteria so the Company maintains the asset as “Financial assets available for sale” and accounted for the loans as a financial liability.
 
On December 16, 2019, Clal made a public capital increase for 12,066,000 shares at a price of NIS 53.87 per share. IDBD did not take part in such transaction. 
 
Additionally, on that date, IDBD sold 200,000 Clal shares at a price of NIS 53.95 per share, representing 0.3% of the new capital stock.
 
On December 18, 2019, IDBD sold 617,017 Clal shares at an average price of NIS 53.77 per share, representing 0.9% of the issued capital stock. 
 
Furthermore, a swap transaction carried out by IDBD involving 2,771,309 shares expired in December 2019. The closing price was NIS 52.25 per share.
 
A swap transaction involving 751,000 shares expired within the January-March 2020 period. The closing price was NIS 45.09 per share. 
 
On May 2, 2019, continuing with the instructions given by the Israel Capital Market, Insurance and Savings Commission, IDBD entered into sales agreements with two unrelated parties (the “Buyers”), according to which each of the Buyers will acquire Clal shares representing 4.99% of its share capital at a cash price of NIS 47.7 per share (approximately ARS 602 per share). In addition, they were granted an option to acquire additional Clal shares for approximately 3% of the issued capital, for a period of 120 days (subject to obtaining a holding permit) at a price of NIS 50 per share.
 
Additionally on the same day, IDBD also entered into an agreement with a third unrelated buyer (the “Additional Buyer”), according to which the Additional Buyer will receive an option from IDBD, valid for a period of 50 days, to acquire approximately 4.99% of Clal shares (and not less than 3%), at a price of NIS 47.7 per share (approximately ARS 602 per share). Subject to the exercise of the option by the Additional Buyer, the price will be paid 10% in cash and the rest through a loan that will be provided to the Additional Buyer by IDBD and/or by a related entity and/or by a banking corporation and/or financial institution, under the agreed conditions.
  
The aforementioned agreements include, among others, a commitment by the Buyers and the Additional Buyer to not sell the shares acquired during an agreed period of 24 months. It is clarified that each of the Buyers and the Additional Buyer have declared and committed to IDBD that there are no agreements or understandings between them regarding the joint ownership of Clal shares that are subject to the aforementioned agreements.
 
The total amount of Clal shares that can be acquired by the three buyers mentioned above, to the extent that the three agreements are completed and the options are exercised, represents approximately 18% of Clal’s share capital.
  
As of June 30, 2020, all previously agreed sales transactions have been consummated.
 
 
73
 
    
On June 28 and July 6, 2020, IDBD sold 4,791,618 Clal shares held by it through swap transactions, at an average price of approximately NIS 30 per share, representing 7.1% of the capital stock.
 
Additionally, on September 3, 2020, IDBD sold 2,376,527 Clal shares at an average price of NIS 32.475 per share, for a total amount of NIS 77.2 million, representing 3.5% of Clal’s capital stock. 
 
As a result of the aforementioned transactions, as of September 3, 2020ç, IDBD held 4.99% of Clal’s issued share capital (which are were pledged in favor of the debenture holders (Series 15)). It no longer has swap transactions and, accordingly, it is no longer considered a Clal interested party within the context of Israel’s Securities Regulations.

On February 4, 2020, Dolphin furnished to the financial entities through which IDB carried out the swap transactions of Clal shares in August and November 2018, guarantees of approximately NIS 11 million, which shall be part of the committed deposits that IDB undertook as part of the terms of such transactions. Furthermore, on February 18, it deposited further guarantees in the amount of NIS 9 million. Following the last sale described above, the guarantees were released. 
 
Distribution of dividends in kind by PBC. Purchase of Mehadrin shares and acquisition of control
 
On December 10, 2019, PBC distributed its entire holding in Mehadrin as a dividend in kind and, as a result, DIC holds, directly, a 31.4% interest in Mehadrin. As a consequence of such transaction, Mehadrin became an associate. 
 
In January and February 2020, DIC purchased approximately 8.8% of Mehadrin’s capital stock, for a total cost of NIS 39 million (approximately ARS 712 million); therefore, the interest in Mehadrin has increased from 31.4% to approximately 40.2%. Such acquisitions resulted in DIC obtaining control over Mehadrin, by the end of February, as it has the majority votes while the remaining equity interests are distributed among several shareholders.
 
Additionally, from April to June 2020, DIC purchased an additional 3.5% interest in Mehadrin for NIS 14 million (approximately ARS 277 million), increasing its interest to 43.7%.
 
Following the taking of control, as mentioned above, since March 9, 2020, the Group has consolidated the operations of this company.
 
Below is a detail of incorporated net assets and income from such transaction. The process for the determining of the fair value of incorporated net assets has been significantly completed as of June 30, 2020 and it is expected to conclude in the first months of the fiscal year ending June 30, 2021. However, Management does not foresee any material adjustments to the incorporated net assets detailed below:
 
 
  03.31.2020 
 
Million of ARS
 
Fair value of identifiable assets and liabilities assumed
    
Investment properties
  244 
Property, plant and equipment
  6,108 
Intangible assets
  57 
Investments in associates and joint ventures
  1,879 
Restricted assets
  164 
Income tax receivables
  146 
Trade and other receivables
  10,211 
Rights of use
  4,019 
Derivative financial instruments
  37 
Inventories
  2,503 
Borrowings
  (7,363)
Deferred income tax liabilities
  (945)
Trade and other payables
  (4,711)
Lease liabilities
  (2,119)
Provisions
  (56)
Employee benefits
  (128)
Salaries and social security liabilities
  (201)
Income Tax
  (18)
Cash and cash equivalents
  2,612 
TOTAL IDENTIFIABLE NET ASSETS
  12,439 
Non-controlling interest
  (7,443)
Negative goodwill (*)
  (376)
Decrease Investments in associates
  3,908 
Cash and cash equivalents
  712 
TOTAL CONSIDERATION
  4,620 
 
(*) Included in “Other operating income, net”
 
 
74
 
 
Partial sale of equity interests in Gav-Yam
 
On July 1, 2019, PBC sold approximately 11.7% of Gav-Yam’s capital stock by private agreements. Following this transaction, PBC’s interest in Gav-Yam decreased from 51.7% to 40%. The consideration received for such sale was NIS 46 million (approximately ARS 6,949 million, restated as of the date of these financial statements).
 
Furthermore, on September 1, 2019, PBC sold an additional 5.14%, approximately, of Gav-Yam shares and, as a result, PBC’s interest in Gav-Yam decreased from 40% to 34.9%. As a consequence of such sales, PBC forfeited its right to nominate the majority members to the Board of Directors and to appoint or remove key management members. Accordingly, PBC has lost its control over Gav-Yam and has de-consolidated such investment since such date.
 
Below are the details of the sale:
 
 
  09.30.2019 
 
Million of ARS
 
Cash received
  14,261 
Remesuarement of the fair value of the remaining interest
  32,165 
Total
  46,426 
Net assets disposed including goodwill
  (28,128)
Gain from the sale of a subsidiary, net of taxes (*)
  18,298 
 
(*) Said results are disclosed within discontinued operations, under the caption "other operating results, net"
 
The following table details the net assets disposed:
 
 
  09.30.2019 
 
Million of ARS
 
Investment properties
  155,846 
Property, plant and equipment
  1,061 
Intangible assets
  3,281 
Right-of-use assets
  42 
Investments in associates and joint ventures
  4,396 
Restricted assets
  378 
Trade and other receivables
  1,157 
Investments in financial assets
  13,544 
Trading properties
  155 
Income tax credit
  190 
Cash and cash equivalents
  10,623 
TOTAL ASSETS
  190,673 
Borrowings
  95,443 
Lease liabilities
  42 
Deferred income tax liabilities
  21,151 
Trade and other payables
  2,398 
Employee benefits
  21 
Salaries and social security liabilities
  63 
Income tax and MPIT liabilities
  125 
TOTAL LIABILITIES
  119,243 
Non-controlling interest
  43,302 
Net assets written off including Goodwill
  28,128 
 
On January 12, 2020, PBC received a communication from the Ministry of Justice of Israel questioning the loss of control of Gav-Yam in September 2019 and, accordingly, raising its objections to observance by PBC of the concentration law in Israel. 
 
In May 2020, PBC agreed to sell approximately 4.96% of Gav-Yam’s capital stock to an unrelated third party. Therefore, its interest in Gav-Yam decreased from 34.9% to 29.9% after the consummation of the sale transaction and it was thus able to overcome the questioning from the Ministry of Justice of Israel.
 
Changes in equity interest in Shufersal and loss of control 
 
On December 24, 2017, DIC sold Shufersal shares, decreasing its stake from 53.30% to 50.12%. The consideration with respect to the sale of the shares amounted to NIS 169.5 million (equivalent to ARS 2,148 million). Both transactions were accounted for as an equity transaction generating an increase in equity attributable to the controlling company for ARS 727 million and ARS 976 million, respectively.
 
 
75
 
    
On June 16, 2018, DIC announced the sale of a percentage of its stake in Shufersal to institutional investors which was completed on June 21, 2018. The percentage sold amounted to 16.56% and the net amount of the consideration was approximately NIS 848 million (equivalent to ARS 13,845 million), consequently DIC lost control of Shufersal, so the Group deconsolidated the subsidiary at that date.
 
Below are the details of the sale:
 
 
  06.30.2018 
 
Million of ARS
 
Cash received
  14,275 
Remesuarement of the fair value of the remaining interest
  29,271 
Total
  43,546 
Net assets disposed including goodwill
  (18,902)
Gain from the sale of a subsidiary, net of taxes (*)
  24,644 
 (*) Includes ARS 5,856 million as a result of the sale and ARS 18,789 million as a result of the re-measurement at the fair value of the new stake, both included in discontinued operations.
 
The following table details the net assets disposed:
 
  06.30.2018 
 
Million of ARS
 
Investment properties
  10,332 
Property, plant and equipment
  64,484 
Intangible assets
  16,203 
Investments in associates and joint ventures
  892 
Restricted assets
  203 
Trade and other receivables
  32,516 
Investments in financial assets
  280 
Derivative financial instruments
  51 
Inventories
  13,955 
Cash and cash equivalents
  12,404 
TOTAL ASSETS
  151,320 
Borrowings
  47,383 
Deferred income tax liabilities
  6,244 
Trade and other payables
  53,306 
Provisions
  1,025 
Employee benefits
  2,812 
Salaries and social security liabilities
  5,322 
Income tax and MPIT liabilities
  17 
TOTAL LIABILITIES
  116,109 
Non-controlling interest
  16,309 
Net assets disposed including goodwill
  18,902 
 
Additionally, on November 27, 2018, DIC sold 7.5% of the total shares of Shufersal to institutional investors for a consideration of NIS 416 million (approximately ARS 7,266 million). After this transaction, the group holding went down to 26.02% approximately. The profit for this sale was NIS 27 million (approximately ARS 430 million). See Note 35 to our Audited Consolidated Financial Statements regarding the sale of the entire equity interest.
 
Interest increase in Cellcom
 
On June 27, 2018, Cellcom increased its capital stock in consideration for a gross amount of NIS 280 million (approximately ARS 4,918 million). DIC participated in such increase and disbursed NIS 145.9 million (approximately ARS 2,561 million) for 6,314,200 shares.
 
Furthermore, in December 2018, DIC exercised 1.5 million options (Series 1) held by it in Cellcom, for an amount of NIS 31 million (approximately ARS 527 million). In December 2019 and February 2020, DIC purchased Cellcom shares for NIS 19 million (approximately ARS 357 million). As a consequence of the exercise of the options and the acquisition, DIC interest in Cellcom increased by 0.9%. These transactions were accounted for as equity transactions generating a decrease in the net equity attributable to the controlling company by ARS 226 million, restated as of the date of these financial statements.
 
 
76
 
 
Additionally, on December 5, 2019, Cellcom increased its capital stock with the participation of DIC that purchased almost 50% of the shares issued. The consideration paid amounted to NIS 307 million (approximately ARS 6,011 million as of such date). Cellcom issued an aggregate number of 30,600,000 common shares, 7,038,000 Serie ms 3 Options and 6,426,000 Series 4 Options at a price of NIS 1.021 per unit (each unit will represent 100 common shares, 23 Series 3 Options and 21 Series 4 Options).
 
Following the participation of DIC in such issue, the interest percentage was 46.2% of the issued capital stock and approximately 48.5% of the Company’s voting rights (directly and by means of agreements executed with other shareholders of the Company).
 
Sale of IDBT subsidiary
 
On August 14, 2018, IDBT’s Board of Directors approved an agreement to sell 50% of a subsidiary of IDBT, entrusted with tourism operations for Israir, for a total price of NIS 26 million (approximately ARS 506 million), which was consummated on December 31, 2018. Such transaction does not affect the intention to sell IDBT in its entirety. The Group evaluated maintaining the criteria to classify the investment as a discontinued operation pursuant to IFRS 5.
 
Agreement to sell plot of land in USA
 
In July 2019, a subsidiary of IDBG signed an agreement to sell a plot of land next to the Tivoli project in Las Vegas for a consideration of USD 18 million. At this stage, no assurances may be given that the sales transaction will be completed.
 
Sale of Real Estate
 
In October 2018, a subsidiary of Ispro signed an agreement for the sale of all of its rights in a real estate area of approximately 29 dunams (equivalent to 1 hectare), in which there are 12,700 square meters in the northern industrial zone in Yavneh for NIS 86 million, (equivalent to ARS 6,439 million). Such agreement has already been executed.
 
Interest increase in PBC
 
In December 2018 and February 2019, DIC acquired an additional 4.40% of PBC in the market for NIS 81 million (equivalent to ARS 1,435 million). The present transactions were accounted for as equity transactions, generating an increase in net equity attributable to the controlling company for ARS 101 million, restated as of June 30, 2020. See Note 38 to the Audited Consolidated Financial Statements.
 
Repurchase of own shares by DIC
 
In December 2018, DIC’s Board of Directors approved a plan to buy back DIC shares, for a period of one year, until December 2020 amounting up to NIS 120 million (approximately ARS 2,498 million). Acquisition of securities shall be carried out in accordance with market opportunities, dates, prices and quantities, as determined by the management of DIC, in such a way that in any event, the public holdings shall be, at any time, at least 10.1% of the total issued share capital of DIC.
 
Since December 2018 as of the fiscal year-end date, DIC acquired 12.2 million shares for a total amount of NIS 119 million (approximately ARS 2,040 million). Additionally, in December 2018, minority shareholders of DIC exercised DIC Series 6 options for an amount of NIS 9 million (approximately ARS 174 million).
 
As a result of the operations described above, the participation of Dolphin IL in DIC increased approximately by 5.4%. The present transactions were accounted for as equity transactions generating a decrease in the equity attributable to the controlling company for ARS 133 million, restated as of the date of these financial statements.
 
Repurchase of own debenures by DIC
 
In August 2020, DIC’s Board of Directors approved a self-purchase plan of its debentures (Series 6 and Series 10), until December 31, 2021, at a total cost of up to NIS 300 million. The purchase of the debentures will be made in accordance with market opportunities, dates, prices and volumes, as determined by the management of DIC.
 
 
77
 
 
Interest increase in Elron
 
In November and December 2018, DIC acquired an additional 9.2% of Elron in the market for NIS 31 million (equivalent to ARS 557 million). Additionally, in June 2020, Elron issued shares to the market and third parties unrelated to the Group acquired an interest in the Company in consideration for NIS 26 million. These transactions were accounted for as an equity transaction generating a decrease in the equity attributable to the controlling company for ARS 64 million.
 
Interest increase in DIC
 
On July 5, 2018, Tyrus acquired 2,062,000 of DIC’s shares in the market for a total amount of NIS 20 million (equivalent to ARS 490 million), which represent 1.35% of the Company’s outstanding shares at such date. As a result of this transaction, the Group’s equity interest has increased from 76.57% to 77.92%. This transaction was accounted for as an equity transaction generating an increase in the net equity attributable to the controlling company by ARS 46 million, restated as of the date of these financial statements.
 
The stake of the Group in DIC is approximately 83.77% considering the repurchase of treasury shares.
 
Early payment of Ispro bonds
 
In August 2019, the Audit Committee and the Board of Directors of Ispro approved the full advance payment of (Tranche B) corporate bonds, traded on the TASE. The aggregate amount was NIS 131 million (approximately ARS 2,465 million restated as of the date of these financial statements). The prepayment of these corporate bonds caused Ispro to become a reporting company for TASE and not a listed company.
 
Agreement for the sale of Ispro
 
On January 26, 2020, PBC executed an agreement for the sale of all Ispro shares and the rights over the loans granted by the shareholders to ISPRO in consideration for NIS 885 million. The consummation of the transaction was subject to approval by the Commissioner of Competition pursuant to the Law on Economic Competition, which should have been given within a term of 150 days following the execution of the agreement. For this reason, the Group eclassified the assets and liabilities as available for sale.
 
At the time of the execution of the agreement, the buyer made a deposit of NIS 15 million into an account and undertook to deposit an additional amount of NIS 40 million, following completion of the due diligence process.
 
On March 23, 2020, the buyer contacted PBC and requested a postponement of the dates specified in the sales agreement. PBC informed the buyer that its request would be considered without detrimentally affecting PBC’s rights and obligations pursuant to the agreement. On March 26, 2020, that is, the date of completion of the due diligence process, the buyer defaulted on its obligation to deposit the second payment installment in an amount of NIS 40 million, into a trust account.
 
PBC demanded the buyer to cure its default and immediately deposit the second payment installment and proceed with the closing of the transaction in accordance with its terms, without this entailing a limitation on its rights and obligations and any consideration available for the buyer pursuant to the agreement and under the law, until April 20, 2020. Since the buyer did not comply until April 20, 2020, the agreement was terminated.
 
In April 2020, PBC executed an agreement with another buyer for NIS 800 million involving all ISPRO shares and the rights over the loans granted by PBC to ISPRO. As a consequence of this new agreement for the sale of ISPRO’s shares, the Group has reclassified net assets totaling ARS 15,473 million as “Group of Assets available for Sale”. The profit to be recognized at the time of the consummation of the transaction shall be NIS 47 million (equivalent of ARS 842 million as of the current fiscal year-end).
 
Cellcom- Golan Telecom Agreement
 
In February 2020, Cellcom, the shareholders of Golan Telecom and Golan Telecom executed a binding memorandum of understanding for the acquisition of Golan Telecom entire capital stock, for a total amount of NIS 590 million, payable in 2 installments (NIS 413 million at the closing date of the transaction and NIS 177 million within a term of 3 years following such closing date). Cellcom shall issue and deposit the Company’s shares for 8.2 million, with a trustee into a trust account (“Shares held in Trust”), as collateral.
 
 
78
 
 
The transaction provides for standard conditions and representations and is subject to a due diligence process to be performed by Cellcom and the relevant regulatory authorizations and approvals from material third parties. The parties shall carry out negotiations regarding a detailed agreement; however, they are bound to the memorandum of understanding, regardless of whether the agreement may be executed or not. In the event the conditions for the closing of the transaction were not satisfied before December 31, 2020, the memorandum of understanding or the detailed agreement, as applicable, shall be terminated.
 
For more information on the conclusion of the agreement and its respective approvals, see note 38 of the financial statements as of June 30, 2020.
 
Capital Expenditures
 
Our capital expenditures were ARS 12,280 million, ARS 20,642 and ARS 22,742 million for the fiscal year ended June 30, 2020, 2019 and 2018, respectively, including other goods and equipment acquired in business combinations.
 
Our capital expenditures consisted of the purchase of real estate and farms, acquisition and improvement of productive agricultural assets, communication networks, completion of the construction of a shopping center, construction of real estate and acquisition of land reserves.
 
Fiscal year ended June 30, 2020
 
During the fiscal year ended June 30, 2020, in our Urban Properties and Investments Business we incurred capital expenditures of ARS 11,050 million as follows: (a) acquisition and improvements of property, plant and equipment for ARS 5,672 million, mainly related to: i) ARS 332 million in buildings and facilities, ii) ARS 3,417 million in communication networks, iii) ARS 1,749 million in machinery, equipment and others, and iv) improvements in our Sheraton Libertador, Llao Llao and Intercontinental hotels (ARS 14 million, ARS 61 million and ARS 44 million, respectively); (b) improvements in our rental properties for ARS 2,700 million, of which ARS 1,906 million correspond to our Argentina Operations Center and ARS 794 to the Israel Operations Center; (c) the development of properties for ARS 2,678 million.
 
During the fiscal year ended June 30, 2020, we invested in the Agricultural Business ARS 1,230 million mainly as follows (a) acquisition and development of owner occupied farmland for ARS 725 million (ARS 593 million of subsidiary Brasilagro); (b) ARS 312 million in bearer plant; (c) ARS 56 million in other building and facilities; (d) ARS 58 million machinery and equipment; (e) ARS 27 million in vehicles; (f) ARS 5 million in furniture and supplies; and (g) ARS 47 million destined to suppliers advances for proprieties acquisitions.
 
Fiscal year ended June 30, 2019
 
During the fiscal year ended June 30, 2019, in our Urban Properties and Investments Business we incurred capital expenditures of ARS 18,755 million as follows: (a) acquisition and improvements of property, plant and equipment for ARS 7,144 million, mainly related to: i) ARS 110 million in buildings and facilities, ii) ARS 4,599 million in communication networks, iii) ARS 2,371 million in machinery, equipment and others, and iv) improvements in our Sheraton Libertador, Llao Llao and Intercontinental hotels (ARS 29 million, ARS 14 million and ARS 21 million, respectively); (b) improvements in our rental properties for ARS 1,954 million, mainly in our Israel Operations Center; (c) the development of properties for ARS 9,065 million, mainly in our Israel Operations Center; (d) Land reserves for ARS 592 million.
 
During the fiscal year ended June 30, 2019, we invested ARS 1,887 million in our Agriculture Business as follows due (a) acquisition and development of owner occupied farmland for ARS 793 million (ARS 596 million of subsidiary Brasilagro); (b) ARS 582 million in bearer plant; (c) ARS 80 million machinery and equipment; (d) ARS 40 million in vehicles; (e) ARS 9 million in furniture and supplies; (f) ARS 374 million in other building and facilities and (g) ARS 9 million destined to suppliers advances for proprieties acquisitions.
 
 
 
79
 
 
Fiscal year ended June 30, 2018
 
During the fiscal year ended June 30, 2018, in our Urban Properties and Investments Business we incurred capital expenditures of ARS 19,064 million (including ARS 4,729 million from Shufersal, whose assets were deconsolidated due to the loss of control and ARS 748 million from business combination), as follows: (a) acquisitions and improvements of property, plant and equipment of ARS 10,562 million, primarily i) ARS 2,957 million in buildings and facilities, mainly in supermarkets in Israel through Shufersal, ii) ARS 2,500 million in communication networks, iii) ARS 5,065 million in machinery and equipment and others, iv) improvements in our hotels Sheraton Libertador, Llao Llao and Intercontinental (ARS 10 million, ARS 19 million and ARS 11 million, respectively), and v) ARS 484 million related with business combinations (mainly from the acquisition of New Pharm); (b) improvements inour rental properties of ARS 1,917 million, primarily in our Operations Center in Israel; (c) the development of properties for ARS 3,489 million, mainly in our Operations Center in Israel; (d) ARS 2,834 million related to the acquisition of land reserves, and (e) ARS 264 million related to business combination.
 
During the fiscal year ended June 30, 2018, we invested ARS 3,678 million in our Agricultural Business mainly as follows (a) acquisition and development of owner occupied farmland for ARS 2,931 million (ARS 2,662 million of subsidiary Brasilagro); (b) ARS 583 million in bearer plant; (c) ARS 113 million in other building and facilities; (d) ARS 31 million in vehicles; (e) ARS 9 million in furniture and supplies; and (f) ARS 11 million destined to suppliers advances for proprieties acquisitions.
 
Recent Developments
 
Operations Center in Argentina
 
Cresud’s Recent Developments
 
Shareholders’ Meeting
 
On October 26, 2020, the Company informs that the Shareholders’ Meeting has resolved the following:
 
1) Appointment of two shareholders to sign the meetings’ minutes. The meeting approved by majority the appointment of the representative of shareholder Bank of New York Mellon (BONY) and the representative of ANSES FGS Law 26425 (ANSES) to approve and sign the minutes of the Shareholders’ Meeting, jointly with the Chairman.
 
2) Consideration of documents contemplated in paragraph 1, Section 234, Law No. 19,550 for the fiscal year ended June 30, 2020. The documentation was approved by a majority of votes.
 
3) Allocation of net gain for the fiscal year ended June 30, 2020 for ARS 1,900,624,275. Distribution of dividends in kind. The meeting approved by majority of votes:
 
1.- to allocate the net income for the fiscal year for ARS 1,900,624,275.32 to (i) the legal reserve for ARS 95,031,214 and (ii) the remaining balance amounting to ARS 1,805,593,061.32 to the absorption of unappropriated retained earnings, comprised by (a) the aggregate of prior fiscal year adjustments amounting to ARS 814,138,722.68, (b) the aggregate of the negative effect from other changes in the subsidiaries shareholders’ equity amounting to ARS 60,919,391.76; and (c) partially, the effect of the distribution of shares approved by the meeting held on October 30, 2019 of ARS 1,511,974,676.17 on the unappropriated retained earnings;
 
2. not to distribute dividends as a result of the absorption of losses.
 
4) Consideration of Board of Directors’ performance for the Fiscal Year ended June 30, 2020. The management of the Board was approved by a majority of votes.
 
5) Consideration of Supervisory Committee’s performance for the Fiscal Year ended June 30, 2020. The management of the Supervisory Committee was approved by a majority of votes.
 
6) Consideration of compensation payable to the Board of Directors (ARS 93,792,715, allocated sum) for the Fiscal Year ended June 30, 2020. Finally, The meeting approved by majority of votes the sum of ARS 62,180,000 as total compensation payable to the Board of Directors for the fiscal year ended June 30, 2020 and (i) to allocate and distribute such compensation in due course in accordance with the specific duties discharged by its members; (ii) to make monthly advance payments of fees contingent upon the resolution to be adopted at the next ordinary shareholders’ meeting.
 
 
80
 
 
7) Consideration of compensation payable to the Supervisory Committee (ARS 1,575,000, allocated sum) for the Fiscal Year ended June 30, 2020. It was approved by a majority of votes 
 
8) Determination of number and appointment of regular directors and alternate directors for a term of three fiscal years. It was approved by a majority of votes: i) to determine in 12 (twelve) the number of regular directors and maintain in 5 (five) the number of alternate directors (ii) to renew the appointment of Messrs. Eduardo Sergio Elsztain, Saúl Zang and Alejandro Gustavo Casaretto as non-independent Regular Directors; (iii) to appoint Mrs. Mariana Renata Carmona as non-independent Regular Director; (iv) to renew the appointment of Mr. Gastón Armando Lernoud as non-independent Alternate Director.
 
9) Appointment of regular and alternate members of the Supervisory Committee for a term of one fiscal year. The meeting approved by majority of votes to appoint Messrs. José Daniel Abelovich, Marcelo Héctor Fuxman and Noemí Ivonne Cohn as Regular Statutory Auditors and Messrs. Roberto Daniel Murmis, Cynthia Deokmelian and Paula Sotelo as Alternate Statutory Auditors for a term of one fiscal year.
 
10) Appointment of certifying accountant for the next fiscal year. The meeting approved by majority of votes to appoint as certifying accountants for the 2020/2021 fiscal year, the firm Price Waterhouse & Co. S.R.L. member of PriceWaterhouseCoopers, with Walter Rafael Zablocky acting as Regular Independent Auditor, and Javier Brondo as Alternate Independent Auditor.
 
11) Consideration of the approval of compensation for ARS 15,300,333 payable to certifying accountant for the fiscal year ended June 30, 2020. The meeting approved by majority of votes a compensation of ARS 15,300,333 for the tasks developed by the certifying accountant for the fiscal year ended June 30, 2020.
 
12) Consideration of annual budget for implementation of the audit committee’s annual plan. The meeting approved by majority of votes a budget of ARS 503,000, taking into account the effect of inflation considering the eventual hiring of advisors / consultants and trainings.
 
13) Consideration of incentive plan for employees, management, and directors, approved on the Shareholders Meeting held on October 30, 2019. Guidelines for the implementation of the plan that will be bonused to its beneficiaries, paying up the corresponding capital increase with reserves of the company according to Art. 68 of Law 26,831 of Capital Market. The meeting approved by majority of votes to ratify the resolutions adopted by the meeting held on October 30, 2019 as regards the implementation of the incentive plan for employees, management and directors of the Company and to provide that 1% (one per cent) allocated to such plan to be calculated based on the capital outstanding as of the time of implementation and/or execution of the plan, be paid in with reserves – thus allocating such shares as bonus to the beneficiaries of the plan- and/or paid in with contributions made by the beneficiaries, all in accordance with the provisions set forth in Section 68 of the Capital Market Law No. 26,831.
 
14) Authorization to carry out registration proceedings relating to this shareholders’ meeting before the argentine securities commission and the general superintendence of corporations.The meeting approved by majority of votes to authorize attorneys-at-law María Laura Barbosa, Lucila Huidobro, Paula Pereyra Iraola, María Florencia Vega and/or María Inés Higa and Mrs. Andrea Muñoz to carry out all the relevant registrations of the preceding resolutions.
 
Exchange Offer - Issuance of Series XXXI and XXXII Notes
 
As a consequence of the new restrictions on access to the Foreign Exchange Market, we launched an exchange offer on our Series XXIV Notes due on November 14, 2020 (the “Existing Notes”). The abovementioned restrictions to obtain United States dollars established under Communication “A” 7,106 apply for the purchase of foreign currency intended for repayment of principal maturing between October 15, 2020 and March 31, 2021 in respect of the issuance of foreign currency-denominated debt securities registered with official registries in Argentina by private sector clients or the entities themselves. For such purposes, all Eligible Holders (the “Eligible Holders”) were invited by us to Exchange the Existing Notes, Series XXIV Notes.
 
On October 23, 2020, we announced Notes to be issued in exchange for the Existing Notes, Series XXIV Notes, as applicable, pursuant to the terms and methods for the exchange of the Existing Notes. The exchange offer consisted on the following two options for the bondholders terms:
 
(i)
A repayment of principal amount of Existing Notes tendered for Exchange, in cash in United States Dollars, in an amount resulting from dividing USD 29,442,160,00 by the total number of Existing Notes tendered in Exchange for the Series XXXI, always provided such quotient is less than or equal to USD 1 whereas if such quotient is higher than USD 1 the consideration shall be equal to USD 1 (“Principal Repayment”); which would represent at least 40% of the amount of the Existing Notes tendered and the remaining amount until reaching USD 1 of each USD 1 of the Existing Notes tendered for Exchange, in Series XXXI Notes. Series XXXI Notes to be issued at a fixed nominal interest rate of 9.00% per annum and maturing 3 (three) years after the Date of Issue and Settlement, with annual repayments, denominated and payable in United States Dollars, in a principal amount up to USD 44,163,240 to be paid in kind by tendering for exchange of the Existing Notes. In all cases, the sum of (i) and (ii) shall be the equivalent to USD 1 per each USD 1 of Existing Notes tendered for Exchange.; and
 
(ii)
A par for par exchange of notes Series XXXII for each Existing Notes presented to the Exchange. Series XXXII Notes to be issued at a nominal fixed interest rate of 9% per annum, maturing 24 (twenty-four) months after the Date of Issue and Settlement, denominated and payable in a principal amount up to USD 44,163,240, to be paid in kind by tendering for exchange the Existing Notes.
 
 
For both options interest accrued on the Existing Notes until the Date of Settlement of the Exchange Offer will be paid in cash:
 
Moreover, the Company offers an early exchange consideration equivalent to USD 0.02 per each USD 1 of Existing Notes tendered and accepted in exchange for Series XXXII Notes prior to the deadline to receive the consideration for early acceptance (the “Early Exchange Consideration”). Such consideration shall be paid in Pesos on the Date of Issue and Settlement as per the exchange rate reported by Communication “A” 3,500 of the Central Bank of Argentina on the business day next preceding the Exchange Expiration Date. For the purposes of receiving the Early Exchange Consideration, the Eligible Holders shall tender the Existing Notes in their possession on or before the Deadline to Receive the Early Exchange Consideration.
 
On November 2, 2020, the Company announced the results of the Early Bird of Series XXXII Notes. As of October 30, 2020, deadline for accessing the Early Bird, exchange orders have been submitted for a total amount equivalent to USD 31,820,655 for Series XXXII Notes.
 
All existing notes presented on or before the above mentioned deadline have been accepted by the Company and will be eligible to receive the consideration on the Issue and Settlement Date.
 
As timely announced, the Exchange Offer would expire on November 5, 2020, unless it is extended by the Company. Finally, on November 6, 2020, the Company decided to extend the Exchange Offer, to November 10, 2020. This extension does not imply a modification to the economic terms of the Exchange Offer.
 
On November 11, 2020, the Company reported the results of the Exchange Offer. Eligible holders have been presented for a total amount equivalent (for both Classes) to USD 65.075.746, representing 88.41% of the face value of the Existing Notes in Circulation, through the participation of 1,098 orders.
 
 
81
 
 
SERIES XXXI Notes issuance:
 
The Face Value of Existing Notes presented and accepted for the Exchange totaled USD 30,751,640 and the Nominal Value of Series XXXI Notes to be issued was USD 1,309,480. The maturity date will be November 12, 2023.
 
According to the terms and subject to the conditions established in the Prospectus Supplement, Eligible Holders whose Existing Notes have been accepted for the Exchange by the Company, will receive for every USD 1 of Existing Notes submitted to the Exchange, the accrued interest of the Existing Notes until the settlement and issue date and the following:
 
a. USD 0.95741755 in cash for each USD 1 of Existing Notes presented to the Exchange; and
 
b. The remaining amount until completing USD 1 for each USD 1 of Existing Notes presented to the Exchange, in Series XXXI Notes.
 
SERIES XXXII Notes Issuance:
 
Face Value of Existing Notes presented and accepted for the Exchange totaled USD 34,324,106 and the Nominal Value of Series XXXII Notes to be issued is USD 34,324,106. The maturity date will be November 12, 2022.
 
Series XXIV Cancellation:
 
In relation to the Exchange Offer ended on November 10, 2020, and as a result of the settlement of said Exchange, on November 16, 2020, the Company made a partial cancelation for a Nominal Value of USD 65,075,746 of Series XXIV Notes, after the cancellation the Nominal Value under circulation was USD 8,529,654, which was fully cancelled on November 16, 2020.
 
 
82
 
 
Payment of dividends by Brasilagro
 
At Brasilagro’s shareholders’ meeting held on October 16, 2020, the shareholders of Brasilagro approved dividends in the amount of BRL 42.0 million, or BRL 0.71 per share. Such dividends shall be paid to shareholders on November 12, 2020, to holders of record of Brasilagro’s shares as of October 19, 2020.Notes Series XXX 
 
On August 27, 2020, we issued USD 25.0 million aggregate principal amount of Series XXX Notes, bearing a fixed interest rate of 2.0% payable semiannually, and maturing on August 31, 2023.
 
Communication “A” 7106 from the Central Bank of the Argentine Republic.
  
On September 17, 2020, CRESUD reported that under Communication "A" 7,106, issued by the Central Bank, which established, among other issues, the requirement, for those who register scheduled capital maturities between October 15, 2020 and March 31, 2021 with creditors that are not related counterparties, to submit to the Central Bank a detail of a refinancing plan complying with certain criteria established in the said Communication. Specifically, the Central Bank will grant access to companies for an amount up to 40% of maturities and companies must refinance the rest for a term of at least 2 years. The Company is analyzing the impact of this provision in order to meet in a timely and in-time compliance with the requirements of the Central Bank, if applicable. Likewise, as reported in a timely manner, on November 14, 2020, the maturity of the Notes Series XXIV for a face value of USD 73,605,400, as well as another bank debt, operates.
 
Jatobá sale
  
On July 15, 2020, the Company, through its subsidiary Brasilagro, entered into an agreement for the sale of of 1,875 hectares (1,500 of which are production hectares) of the Jatobá Establishment, a rural property located in the Municipality of Jaborandi, for a purchase price of 300 bags of soybeans, equivalent to BRL 45 million. At the time of sale, the buyer made an initial payment, equivalent to BRL 5 million. In August 2020, the buyer made a second payment, equivalent to an additional BRL 3.5 million. The remaining balance of the purchase price will be paid by the purchaser in six annual installments
 
IRSA’s Recent Developments
  
Shareholders’Meeting
 
On October 26, 2020, the Company informs that the Shareholders’ Meeting has resolved the following:
  
1) Appointment of two shareholders to sign the meetings’ minutes. The meeting approved by majority of votes the appointment of the representatives of shareholders ANSES FGS and Cresud SACIF y A to approve and sign the minutes of the Shareholders’ Meeting, jointly with the Chairman.
 
2) Consideration of documents contemplated in paragraph 1, Section 234, Law No. 19,550 for the fiscal year ended June 30, 2020. It was approved by the majority of the votes.
  
3) Allocation of net gain for the fiscal year ended June 30, 2020 for ARS 11,649,829,387.15. Distribution of dividends in kind. It was approved by a majority of votes (i) to allocate 5% of the income for the fiscal year, amounting to ARS 582,491,469.36, to the legal reserve; (ii) to distribute the amount of ARS 484,000,000, (four hundred and eighty four million Argentine pesos), as dividends payable in shares of IRSA Propiedades Comerciales S.A., a Company’s subsidiary, to the shareholders ratably according to their shareholding interests; (iii) to allocate the balance to the special reserve, which may be used to pay future dividends, to carry out new projects or for any other purpose in the interests of the Company within the next fiscal years; and (iv) to delegate to the Board of Directors the power to implement the payment to the shareholders within the terms set forth in the applicable laws, and to apply for and implement the payment of such dividends to the ADR holders.
 
 
83
 
 
4) Consideration of Board of Directors’ performance for the Fiscal Year ended June 30, 2020. It was approved by the majority of the votes.
  
5) Consideration of Supervisory Committee’s performance for the Fiscal Year ended June 30, 2020. It was approved by the majority of the votes.
 
6) Consideration of compensation payable to the Board of Directors (ARS 71,450,320, allocated sum) for the Fiscal Year ended June 30, 2020. The meeting approved by majority of votes the sum of ARS 71,450,320 as total compensation payable to the Board of Directors for the fiscal year ended June 30, 2020 and (i) to allocate and distribute such compensation in due course in accordance with the specific duties discharged by its members; (ii) to make monthly advance payments of fees contingent upon the resolution to be adopted at the next ordinary shareholders’ meeting.
 
7) Consideration of compensation payable to the Supervisory Committee (ARS 1,575,000, allocated sum) for the Fiscal Year ended June 30, 2020. The meeting approved by majority of votes to pay ARS 1,575,000 to the Supervisory Committee as aggregate fees for the tasks discharged during the fiscal year ended June 30, 2020.
 
8) Determination of number and appointment of regular directors and alternate directors for a term of three fiscal years. It was approved by a majority of votes: i) to determine in 12 (twelve) the number of regular directors and maintain in 6 (six) the number of alternate directors; ii) to renew the appointment of Messrs. Fernando Adrián Elsztain and Daniel Ricardo Elsztain as non-independent Regular Directors; iii) to renew the appointment of Mr. Gastón Armando Lernoud as non-independent Alternate Director; and iv) 4)to appoint Messrs. Ben Iosef Elsztain and Iair Elsztain as non-independent Alternate Directors.
 
9) Appointment of regular and alternate members of the Supervisory Committee for a term of one fiscal year. The meeting approved by majority of votes to appoint José Daniel Abelovich, Marcelo Héctor Fuxman and Noemí Ivonne Cohn as Regular Statutory Auditors and Messrs. Roberto Daniel Murmis, Ariela Levy and Paula Sotelo as Alternate Statutory Auditors for a term of one fiscal year.
 
10) Appointment of certifying accountant for the next fiscal year. The meeting approved by majority of votes to appoint the following firms as certifying accountants for the 2020/2021 fiscal year: (a) Price Waterhouse & Co. S.R.L. member of PriceWaterhouseCoopers, with Walter Rafael Zablocky acting as Regular Independent Auditor, and Javier Brondo as Alternate Independent Auditor; and (b) Abelovich Polano & Asociados, with José Daniel Abelovich acting as Regular Independent Auditor and Roberto Daniel Murmis and Noemi Ivonne Cohn as Alternate Independent Auditors.
 
11) Consideration of the approval of compensation for ARS 23,498,908 payable to certifying accountant for the fiscal year ended June 30, 2020. It was approved by the majority of the votes.
 
12) Consideration of annual budget for implementation of the audit committee’s annual plan. The meeting approved by majority of votes a budget of ARS 549,000 for the eventual hiring of advisors / consultants and trainings.
 
13) Consideration of incentive plan for employees, management, and directors, approved on the Shareholders Meeting held on October 30, 2019. Guidelines for the implementation of the plan that will be bonused to its beneficiaries, paying up the corresponding capital increase with reserves of the company according to Art. 68 of Law 26,831 of Capital Market. The meeting approved by majority of votes to ratify the resolutions adopted by the meeting held on October 30, 2019 as regards the implementation of the incentive plan for employees, management and directors of the Company and to provide that 1% (one per cent) allocated to such plan to be calculated based on the capital outstanding as of the time of implementation and/or execution of the plan, be paid in with reserves – thus allocating such shares as bonus to the beneficiaries of the plan- and/or paid in with contributions made by the beneficiaries, all in accordance with the provisions set forth in Section 68 of the Capital Market Law No. 26,831.
 
14) Authorization to carry out registration proceedings relating to this shareholders’ meeting before the argentine securities commission and the general superintendence of corporations. The meeting approved by majority of votes to authorize attorneys-at-law María Laura Barbosa, Lucila Huidobro, Paula Pereyra Iraola, María Florencia Vega and/or María Inés Higa and Mrs. Andrea Muñoz to carry out all the relevant registrations of the preceding resolutions.
 
 
84
 
 
Exchange Offer- Issuance of Series VIII and IX Notes
 
As a consequence of the new restrictions on access to the Foreign Exchange Market, IRSA launched an exchange offer on its Series I Notes due on November 15, 2020 (the “Existing Notes”). The abovementioned restrictions to obtain United States dollars established under Communication “A” 7,106 apply for the purchase of foreign currency intended for repayment of principal maturing between October 15, 2020 and March 31, 2021 in respect of the issuance of foreign currency-denominated debt securities registered with official registries in Argentina by private sector clients or the entities themselves. For such purposes, all Eligible Holders (the “Eligible Holders”) were invited by IRSA to Exchange the Existing Notes, Series I Notes.
 
On October 22, 2020, IRSA announced Notes to be issued in exchange for the Existing Notes, Series I Notes, or through the Cash Subscription (the “Cash Subscription”), as applicable, pursuant to the terms and methods for the exchange of the Existing Notes. The exchange offer consisted on the following two options for the bondholders terms:
 
 
(i)
A repayment of principal amount of Existing Notes tendered for Exchange, in cash in United States Dollars, in an amount resulting from dividing USD 72,607,482.80 by the total number of Existing Notes tendered in Exchange for the Series VIII, always provided such quotient is less than or equal to USD 1 whereas if such quotient is higher than USD 1 the consideration shall be equal to USD 1 (“Principal Repayment”); which would represent at least 40% of the amount of the Existing Notes tendered and the remaining amount until reaching USD 1 of each USD1 of the Existing Notes tendered for Exchange, in Series VIII Notes. Series VIII Notes to be issued at a fixed nominal interest rate of 10.00% per annum and maturing 3 (three) years after the Date of Issue and Settlement, with annual repayments, denominated and payable in United States Dollars, in a principal amount up to USD 108,911224 to be paid in kind by tendering for exchange of the Existing Notes . In all cases, the sum of (i) and (ii) shall be the equivalent to USD1 per each USD1 of Existing Notes tendered for Exchange.; and
 
 
(ii)
A par for par exchange of notes Series IX for each Existing Notes presented to the Exchange. Series IX Notes to be issued at a nominal fixed interest rate of 10% per annum, maturing on March 1, 2023, denominated and payable in a principal amount up to USD 108,911,224, that may be increased up to the Maximum Aggregate Principal Amount (the “Maximum Aggregate Principal Amount”), to be paid in kind by tendering for exchange the Existing Notes, or by Subscription in Cash.
 
For both options interest accrued on the Existing Notes until the Date of Settlement of the Exchange Offer will be paid in cash:
 
Moreover, the Company offers an early exchange consideration equivalent to USD 0.02 per each USD 1 of Existing Notes tendered and accepted in exchange for Series IX Notes prior to the deadline to receive the consideration for early acceptance (the “Early Exchange Consideration”). Such consideration shall be paid in Pesos on the Date of Issue and Settlement as per the exchange rate reported by Communication “A” 3500 of the Central Bank of Argentina on the business day next preceding the Exchange Expiration Date. For the purposes of receiving the Early Exchange Consideration, the Eligible Holders shall tender the Existing Notes in their possession on or before the Deadline to Receive the Early Exchange Consideration.
 
On November 2, 2020, the Company, announced the results of the Early Bird of Series IX Notes. As of October 30, 2020, deadline for accessing the Early Bird, exchange orders have been submitted for a total amount equivalent to USD 70,971,181 for Series IX Notes.
 
All existing notes presented on or before the above mentioned deadline have been accepted by the Company and will be eligible to receive the consideration on the Issue and Settlement Date.
 
As timely announced, the Exchange Offer would expire on November 5, 2020, unless it is extended by the Company. Finally, on November 6, 2020, the Company decided to extend the Exchange Offer, to November 10, 2020. This extension does not imply a modification to the economic terms of the Exchange Offer.
 
On November 11, 2020, IRSA reported the results of the Exchange Offer. Eligible holders have been presented for a total amount equivalent (for both Classes) to USD 178,458,188, representing 98.31% of the face value of the Existing Notes in Circulation, through the participation of 6,571 orders.
 
SERIES VIII Notes issuance:
 
The Face Value of Existing Notes presented and accepted for the Exchange totaled USD 104,287,243 and the Nominal Value of Series VIII Notes to be issued was USD 31,679,760. The maturity date will be November 12, 2023.
 
According to the terms and subject to the conditions established in the Prospectus Supplement, Eligible Holders whose existing notes have been accepted for the Exchange by the Company, will receive for every USD 1 of Existing Notes submitted to the Exchange, the accrued interest of the existing notes until the settlement and issue date and the following:
 
a. USD 0.69622593 in cash for each USD 1 of Existing Notes presented to the Exchange; and
 
b. The remaining amount until completing 1 USD for each 1 USD of Existing Notes presented to the Exchange, in Notes Series VIII.
 
SERIES IX Notes Issuance:
 
Face Value of Existing Notes presented and accepted for the Exchange totaled USD 74,170,945 and the Nominal Value of Series IX Notes to be issued (together with the Face Value to be issued as a result of the cash subscription) is USD 80,676,505. The maturity date will be March 1, 2023.
 
Modifications to the Terms of the Existing Notes:
 
Pursuant to the terms and conditions specified on the pricing supplement of the Existing Notes, and considering that consent has been obtained for an amount greater than 90% of the principal of the Existing Notes, the Company made the Non-Essential Proposed Modifications and / or the Essential Proposed Modifications, by means of which the terms and conditions of the existing notes will be modified and replaced.
 
Consequently, by virtue of the implementation of the Proposed Non-Essential Modifications, the entire section of "Certain Commitments" and "Events of Default" was eliminated from the terms and conditions set forth in the prospectus supplements dated May 2, 2019 and dated July 25, 2019 corresponding to the Existing Notes.
 
Additionally, pursuant to the implementation of the Proposed Essential Modifications, the following terms and conditions of the Existing Notes were modified and replaced:
 
- Expiration Date: It will be March 1, 2023.
 
- Interest Payment Dates: will be the same dates reported for Class IX in the Notice of Results.
 
The terms and conditions of the Series I Notes are not modified by the Proposed Essential Modifications and the Proposed Non-Essential Modifications will maintain their full validity.
 
The implementation of the Proposed Essential Modifications and the Proposed Non-Essential Modifications have been approved by the Company's Board of Directors, dated November 11, 2020.
 
For more information, see "Proposed Modifications to Existing Notes" of the Prospectus and Exchange Supplement.
 
Series I Cancellation:
 
In relation to the Exchange Offer ended on November 10, 2020, and as a result of the settlement of said Exchange, on November 12, 2020, the Company made a partial cancelation for a Nominal Value of USD 178,458,188 of Series I Notes, after the cancellation the Nominal Value under circulation will be USD 3,060,519.
 
 
85
 
 
Corporate Information: IDBD 
 
IDBD has been maintaining negotiations with creditors in order to restructure its financial debt in favorable terms. As of June 30, 2020, the total balance of (i) IDBD’s Series 9 Bonds was NIS 901 million (the "Series 9"), (ii) IDBD's Series 14 Bonds were NIS 889 million guaranteed by IDBD’s 70% of DIC's shares (the “Series 14”), (iii) IDBD’s Series 15 Bonds were NIS 238 million guaranteed by 5% of Clal’s shares (the "Series 15"). Due to lack of agreement, on September 17, 2020, a petition was submitted in the District Court in Tel-Aviv-Jaffa (“The Court”) on the subject of granting of an order for the opening of proceedings by the Trustee for the holders of the Company's Bonds (Series 9) (“The petition”). Within the framework of the petition, the Court was requested to grant an order for the opening of proceedings for the Company pursuant to Section 18 of the Insolvency and Economic Rehabilitation Law, 5778 – 2018 (“The Law”); to instruct the appointment of a trustee for the Company according to law. On September 21, 2020, the holders of the bonds (Series 14) of IDB Development approved making the entire uncleared balance of IDB Development's bonds (Series 14) repayable immediately. On September 22, 2020, the Company submitted its initial response to the Petition in the Court, in which it argues that it is in the best interest of the company and all its creditors to exhaust the negotiations with the controlling shareholder and its creditors during a short period in order to try and maximize the value of its assets, for the benefit of the creditors and the company, and avoid costs and additional harmful consequences. In addition, the response of Dolphin Netherlands B.V. (the controlling shareholder of the Company) was also submitted, as were responses by the Trustees for the bondholders (Series 15 and Series 14) of the Company to the Petition. It should be mentioned that in tandem to his response, the Trustee of bondholders (Series 14) of the company submitted petitions for the enforcement of a lien and for the appointment of a receiver as well as an urgent petition for the setting of a hearing on the said petitions for a receivership, together with the hearing on the petition, which was set for September 24, 2020. On September 25, 2020, declared the insolvency and liquidation of IDBD and initiated liquidation proceedings. The Court appointed a trustee for the shares of IDBD and a custodian for the shares of DIC and Clal. We are analyzing together with our local and international advisors the decision, including alternatives and courses of action.
 
 
86
 
 
Corporate Information-
  
On September 23, 2020, it was reported that Mr. Jorge Cruces by majority vote of the board members of IRSA was appointed as the new Investment Manager and Mr. Arnaldo Jawerbaum as the new Operations Manager of Shopping Malls and Offices. Mr. Daniel Ricardo Elsztain's position was changed to General Manager of Real Estate Operations and Investments.
 
Communication “A” 7,106 from the Central Bank of the Argentine Republic.
  
On September 15, 2020, the Central Bank issued Communication “A” 7,106, further restricting access to U.S. dollars by imposing new conditions for the purchase of foreign currency in the FX Market. The Central Bank tightened controls on buying U.S. dollars in the FX Market, transactions involving U.S. dollar- denominated securities and credit card purchases made in foreign currency. The Central Bank also required Argentine companies facing maturities of principal exceeding USD 1 million in U.S. dollar-denominated debt per month from October 15, 2020 through March 31, 2021 to submit a restructuring plan to the Central Bank. Such restructuring plan must meet the following criteria: (i) the net amount for which companies may access the FX Market may not exceed 40% of the principal amount subject to maturity and (ii) the remaining principal amount of U.S. dollar-denominated debt shall be replaced with newly-issued obligations with an average duration of no less than two years. We are currently analyzing the impact of these regulations on our ability to timely repay our Notes Series I for an aggregate amount of USD 181,518,707, which mature on November 15, 2020, as well as certain other financial indebtedness. Finally, On November 11, 2020, IRSA reported the results of the Exchange Offer. Eligible holders have been presented for a total amount equivalent (for both Classes) to USD 178,458,188, representing 98.31% of the face value of the Existing Notes in Circulation, through the participation of 6,571 orders.
 
Capital contribution in IDBD and Clal Sale.
  
On September 7, 2020, IRSA reported that with respect to the commitment to make capital contributions in the sum of NIS 70,000,000 (seventy million Israeli shekels) on September 2, 2020 and other NIS 7 000,000 (seventy million Israeli shekels) on 2 September 2021 the Company has considered that there are doubts as to the fulfilment of the preconditions established for making such contributions and has therefore resolved not to make the contribution for this year. In this regard, it is clarified that Dolphin continues to hold talks with IDBD creditors in order to dispel the doubts that have arisen. In addition, IRSA reported that IDBD reported the sale of 2,376,527 Clal shares at an average NIS/Share price of 32.48 representatives of 3.5% of the share capital issued. For more information see “Recent Events – Recent IRSA Events - Corporate Information: IDBD”.
 
As a result of this transaction, as of the date, IDBD's holding in Clal amounts to 5.0% of its share capital.
  
Lipstick Building
 
On August 7, 2020, IRSA reported that it has decided to stop facing the cost of renting land (Ground Lease) where the Lipstick Building is located in New York City, handing over the management of the property. This will generate an accounting gain of approximately ARS 2.5 billion following the reversal of net liabilities recorded in connection with this investment. 
 
Investment in DIC: sale of stake in Shufersal
 
On July 27, 2020, IRSA reported that as of July 22, 2020, DIC has accepted the purchase offer by private investors of its total stake in Shufersal representative of 26% of its share capital for total consideration of NIS 1,456 million (NIS/share 23.5). In this way, DIC completes the process of selling this company. As a result of this transaction, DIC does not hold anymore a stake in Shufersal and participation in the supermarkets industry.
  
The accounting result transaction totaling ARS 1.480 million, will be recognized in the Company’s financial statements in the first quarter of fiscal year 2021.
 
 
87
 
  
Issuance of Series VI and VII Notes
 
On July 16, 2020, IRSA reported the placement of Series VI and VII Notes. Series VI Notes are denominated and payable in Pesos, at variable interest rate equivalent to the reference rate plus the Cutting Margin of 4.00% (four per cent), due July 21, 2021 by a face value of ARS 335,200,431 equivalent to USD 4,697,645 calculated at an exchange rate of ARS 71,355/USD1.00, with an issuance price of 100% of face value; and Series VII Notes are denominated in U.S. Dollars and payable in Pesos at theofficial exchange rate, at a fixed interest rate equivalent to the 4.00% nominal annually, due January 21, 2022 at a face value of USD 33,717,500, with an issuance price of 100.00% of face value. The total amount awarded by the two series of Notes reached the sum of USD 38,415,145, implying an oversubscription of 2.6 times the total amount initially offered. The Issuance and Settlement Date was July 21, 2020.
  
IDBD investment in CLAL
 
In the period January-July 2020, IDBD closed all the open swap transactions that it performed on Clal shares, with a cumulative rate of 8.2% of Clal shares, as detailed below: in January 2020 in relation to shares representing to 1.1% of Clal shares; in June 2020 in relation to sharesrepresenting 4.99% of Clal shares and in July 2020 in relation to shares representing 2.1% of Clal shares.
  
Additionally, on September 3, 2020, IDBD sold 2,376,527 Clal shares at an average price of NIS 32.475 per share, for a total amount of NIS 77.2 million, representing 3.5% of Clal’s capital share.
 
As a result of the aforementioned transactions, as of September 3, 2020, IDBD held 4.99% of Clal’s issued share capital, while these shares were pledged in favor of the debenture holders (Series 15); The outline for the sale of Clal shares was completed, IDBD no longer has swap transactions and accordingly, it is no longer considered a Clal interested party within the context of Israel’s Securities Regulations.ate
  
IRSA CP Dividend announcement
 
On November 13, 2020, IRSA CP informed that in accordance with the resolution of the Ordinary and Extraordinary General Shareholders Meeting dated October 26, 2020 and the Board of Directors meeting dated November 13, 2020, a cash dividend of ARS 9,700,000,000 charged to the year ended on June 30, 2020 equivalent to 7697.55436001% of the stock capital will be made available to the shareholders on November 25, 2020 (“Date of Provision”). It is clarified that based on the powers delegated to the Company's Board of Directors, the dividend will be paid in a single installment, leaving the payment schedule without effect.
 
The amount per share will be (V$N 1) ARS 76.9755436001 and the amount per ADR's (Arg. Pesos per ADR) of ARS 307.9021744004, payable to all shareholders that have such quality as of November 24, 2020 according to the registry led by Caja de Valores S.A.
 
In accordance with the resolutions of the aforementioned Shareholders Meeting and the Board of Directors, the shareholders will receive payment in United States dollars in the Argentine Republic (CVSA Code 10,000) at a conversion rate to that currency that will be set according to the selling currency exchange rate reported by the National Bank of Argentina at the close of the business day immediately prior to the day of payment. Likewise, shareholders may choose to receive payment in US dollars New York Plaza (CVSA Code 7000), complying with the requirements and presentations established for this purpose by Caja de Valores SA, until 5:00 p.m. on November 20, 2020 inclusive.
 
Shareholders who wish to exercise the option should contact their depositary or Caja de Valores SA, as the case may be, to obtain advice on the mechanisms enabled by the following means: Telephone: 0810-888-7323 and email: reclamosysugerencias@cajadevalores.com.ar.
 
It is reported that in the case that the beneficiary of the dividend is a human person and / or an undivided succession and / or a beneficiary from abroad, on the amounts to be paid, a withholding of 7% will be made in accordance with the provisions of the Income Tax Law, since these are results originated in years beginning after January 1, 2018.
 
Board Meeting– IRSA CP
 
On October 26, 2020, IRSA CP’s informs that the Shareholders’ Meeting has resolved the following:
 
1) Appointment of two shareholders to sign the meetings’ minutes. The meeting approved by majority of votes the appointment of the representatives of shareholders ANSES FGS and IRSA to approve and sign the minutes of the Shareholders’ Meeting.
 
2) Consideration of documents contemplated in paragraph 1, Section 234, Law No. 19,550 for the fiscal year ended June 30, 2020. The meeting approved by majority of votes the documents required under Section 234, paragraph 1, of General Companies Law No. 19,550 for the fiscal year ended June 30, 2020
 
3) Consideration of the capital increase from the sum of ARS 126,014,050 to the sum of ARS 54,123,001,970 through the capitalization of reserves and the consequential issue of shares for the amount of ARS 53,996,987,920 to distribute among the shareholders in proportion of their ownership. The meeting unanimously approved to increase the Company’s capital from ARS 126,014,050 to ARS 54,123,001,970 (Argentine pesos fifty-four thousand one hundred twenty-three million one thousand nine hundred seventy), through the capitalization of the following reserves (i) comprehensive capital stock adjustment amounting to ARS 3,390,555,113 (Argentine pesos three thousand three hundred and ninety million five hundred fifty five thousand one hundred and thirteen); (ii) share premium amounting to de ARS 9,660,048,796 (Argentine pesos nine thousand six hundred sixty million forty eight thousand seven hundred and ninety six); (iii) special reserve in accordance with General Resolution CNV 609/2012 amounting to ARS 9,164,223,299 (Argentine pesos nine thousand one hundred sixty four million two hundred twenty three thousand two hundred ninety nine), (iv) reserve for future dividends amounting to ARS 31,631,809,393 (Argentine pesos thirty one thousand six hundred and thirty one million eight hundred and nine thousand three hundred and ninety three), and Special Reserve amounting to ARS 150,351,319 (Argentine pesos one hundred and fifty million three hundred and fifty one thousand three hundred nineteen), thereby issuing 53,996,987,920 fully paid-up shares in favor of the shareholders in proportion to their shareholding interests.
 
4) Allocation of net gain for the fiscal year ended June 30, 2020 for ARS 17,089,535,712. Distribution of cash dividends in periodical fees for up to ARS 9,700,000,000. The meeting approved by majority of votes:
 
 
88
 
 
i) to allocate 5% of the income for the fiscal year, amounting to ARS 854476,785.59, to the legal reserve; ii) to distribute cash dividends for the amount of ARS 9,700,000,000, in proportion to the shareholding interests of the shareholders, to be paid in cash, in period installments in accordance with the following payment schedule: the first installment amounting to ARS 2,425,000,000 shall be paid within 30 calendar days as from the meeting approval, the second installment amounting to ARS 2,425,000,000 shall be paid on January 25, 2021, the third installment amounting to ARS 2,425,000,000 shall be paid on March 25, 2021, and the fourth and last installment amounting to ARS 2,425,000,000 shall be paid on May 24, 2021; and iii) to allocate the balance, i.e. the amount of ARS 6,535,058,926, to the special reserve, which may be used to pay future dividends, to carry out new projects or for any other purpose in the interests of the Company; and iv) to delegate to the Board of Directors the power to implement the payment of dividends to the shareholders within the terms set forth in the payment schedule and/or any amendment thereto, and to apply for and implement the payment of such dividends to the ADR holders.
 
5) Consideration of Board of Directors’ performance for the Fiscal Year ended June 30, 2020. It was approved by the majority of the votes. 
 
6) Consideration of Supervisory Committee’s performance for the Fiscal Year ended June 30, 2020. It was approved by the majority of the votes.
 
7) Consideration of compensation payable to the Board of Directors (ARS 320,769,717, allocated sum) for the Fiscal Year ended June 30, 2020. The meeting approved by majority of votes the sum of ARS 320,769,717 as total compensation payable to the Board of Directors for the fiscal year ended June 30, 2020, without exceeding the limits set forth in section 261 of General Companies Law No. 19,550, taking into account the directors duties, the time allocated to professional roles, the income/loss recorded during their management, the special technical works carried out for subsidiary companies as well as the professional experience in addition to the market value of the services rendered; and to empower the Board of Directors to (i) allocate and distribute such compensation sum in due course in accordance with the specific duties discharged by its members; (ii) to make monthly advance payments of fees contingent upon the resolution to be adopted at the next ordinary shareholders’ meeting. 
 
8) Consideration of compensation payable to the Supervisory Committee (ARS 1,575,000, allocated sum) for the Fiscal Year ended June 30, 2020. It was approved by the majority of the votes.
 
9) Determination of number and appointment of regular directors and alternate directors for a term of three fiscal years. The meeting approved by majority of votes: i) to maintain in 9 (nine) the number of regular directors and to determine in 9 (nine) the number of alternate directors; ii) to renew the appointment of Mr. Eduardo Sergio Elsztain as non-independent Regular Director, Mr. Marcos Barylka as independent Regular Director and appoint Mrs. Mariana Renata Carmona as non-independent Regular Director; iii) to renew the appointment of Messrs. Gastón Armando Lernoud and Juan Manuel Quintana as non-independent Alternate Directors; and iv) to appoint Messrs. Ilan Ariel Elsztain and Ben Iosef Elsztain as non-independent Alternate Directors. 
 
10) Appointment of regular and alternate members of the Supervisory Committee for a term of one fiscal year. The meeting approved by majority of votes to appoint José Daniel Abelovich, Marcelo Héctor Fuxman and Noemí Ivonne Cohn as Regular Statutory Auditors and Messrs. Roberto Daniel Murmis, Ariela Levy and Paula Sotelo as Alternate Statutory Auditors for a term of one fiscal year.
 
11) Appointment of certifying accountant for the next fiscal year. The meeting approved by majority of votes i) to appoint the following firms as certifying accountants for the 2020/2021 fiscal year (a)Price Waterhouse & Co. S.R.L. member of PriceWaterhouseCoopers with Walter Rafael Zablocky acting as Regular Independent Auditor; and (b) Abelovich Polano & Asociados with José Daniel Abelovich acting as Regular Independent Auditor, and ii) not to appoint alternate members this time.
  
12) Approval of compensation for ARS 28,770,129 payable to certifying accountant for the fiscal year ended June 30, 2020. It was approved by the majority of the votes.
 
13) Consideration of annual budget for implementation of the audit committee’s annual plan and compliance and corporate governance program. The meeting approved by majority of votes a budget of ARS 605,000, for the eventual hiring of advisors / consultants and trainings.
  
 
89
 
 
14) Implementation of incentive plan for employees, management and directors, approved on the Shareholders Meeting held on October 30, 2019, for up to 1% of the stock capital for released shares provided in Item 3 of this Agenda for the incentive plan according to Art. 68 of Law 26,831 of Capital Market. The meeting approved by majority of votes to ratify the resolutions adopted by the meeting held on October 30, 2019, as regards the implementation of the incentive plan for employees, management and directors of the Company and to provide the allocation of up to 1% of the capital derived from the capital increase approved in item three of this agenda, i.e., upon the sum of ARS 54,123,001,970 (fifty four thousand one hundred and twenty three million one thousand nine hundred and seventy), to the integration and implementation of such plan, thus allocating such shares as bonus to the beneficiaries of the plan, all in accordance with the provisions set forth in Section 68 of the Capital Market Law No. 26.831.
 
15) Consideration of the amendment of Article 6 of the bylaws due to a change in the nominal value of the shares from the sum of ARS 1 to the sum of ARS 100. The meeting approved by majority of votes to amend article six of the corporate by-laws, which shall read as follows: Section six: The movements in the capital stock shall be reflected in the company’s balance sheets, indicating the authorized amount, class and category of shares, par value and number of votes per share. The Company’s shares are designated as common, book-entry shares of pesos one hundred (ARS 100) par value each, entitled to one vote per share. The Company may issue preferred shares, either with or without voting rights, which shall be issued in book-entry form. Preferred shares shall be entitled to a preferred dividend, either cumulative or not, pursuant to their terms of issue. Preferred shares may also be entitled to an additional share in the net income.
 
16) Authorization to carry out registration proceedings relating to this shareholders’ meeting before the argentine securities commission and the general superintendence of corporations. The meeting approved by majority of votes to authorize attorneys-at-law María Laura Barbosa, Lucila Huidobro, Paula Pereyra Iraola, María Florencia Vega and/or María Inés Higa and Mrs. Andrea Muñoz to carry out all the relevant registrations of the preceding resolutions.
  
Reopening Shopping malls- IRSA CP
 
On October 14, 2020, IRSA CP announced the opening of Alto Palermo, Paseo Alcorta, Patio Bullrich, Abasto Shopping and DOT Baires shopping malls, located in the City of Buenos Aires since today which are added to the Distrito Arcos open space Premium Outlet which has already been operational since August.
  
The shopping malls mentioned above are restarting their operations under a strict safety and hygiene protocol that includes social distancing, reduced hours and access controls, among other measures. Activity in food courts is limited to the commercialization of products through home delivery or take-away and entertainment businesses remains closed.
 
As of the date of this Annual Report, IRSA CP is operating all its shopping malls.
  
IRSA CP keeps its commitment to safeguard the health and well-being of its clients, employees, tenants, and the entire population, constantly reassessing its decisions according to the evolving events, issued rules and guidelines of the competent authorities.
  
Corporate Information- IRSA CP
  
On September 22, 2020, it was reported that Mr. Jorge Cruces by majority vote of the board members of IRSA CP was appointed as the new Investment Manager and Mr. Arnaldo Jawerbaum as the new Operations Manager of Shopping Malls and Offices. Mr. Daniel Ricardo Elsztain's position was changed to General Manager of Real Estate Operations and Investments.
 
 
90
 
 
Boston Tower floor’s sale by IRSA CP
  
On August 26, 2020, IRSA CP reported that on that date it has sold and transferred 5 floors of the Boston tower located at 265 Della Paolera Street, in the Catalinas district of the Autonomous City of Buenos Aires for a gross leasable area of approximately 6,235 sqm and 25 garage units located in the building. The transaction price was approximately USD 34.7 million (USD/sqm 5,570), which was paid in full. After this transaction, IRSA CP owns 7 floors with an approximate leasablearea of 7,383 sqmin addition to garage units and other complementary spaces.

 
On November 5, 2020, IRSA CP reported that on that date it has sold and transferred 4 floors of the Boston tower located at 265 Della Paolera Street, in the Catalinas district of the Autonomous City of Buenos Aires for a gross leasable area of approximately 3,892 sqm and 15 garage units located in the building. The transaction price was approximately USD 22.9 million (USD/sqm 5,570), which was paid in full. After this transaction, IRSA CP owns 3 floors with an approximate leasable area of 3,266 sqmin addition to garage units and other complementary spaces.
 
On November 12, 2020, IRSA CP reported that on that date it has sold and transferred three floors of the Boston tower located at 265 Della Paolera Street, in the Catalinas district of the Autonomous City of Buenos Aires for a gross leasable area of approximately 3,266 sqm, a retail store of approximately 225 sqm and 15 garage units located in the building. The transaction price was approximately USD 19.1 million (USD/sqm 5,490), which was paid in full. After this transaction, IRSA CP has no remaining leasable area in the building, only keeping a space of the first basement.
 
 
Impact of COVID-19 to IRSA CP’s Shopping Malls.
 
On August 4, 2020, IRSA CP informed its shareholders and the market in general that in compliance with the provisions of Articles 2 and 10 of Decree 641/2020 promulgated by the National Executive Branch, whose objective is to continue mitigating the risk of spread of the virus and protecting public health, the shopping centers located in the Autonomous City of Buenos Aires and Greater Buenos Aires will continue to operate only in the areas considered essential as pharmacies, supermarkets and banks until August 16, 2020 with the exception of Distrito Arcos, commercial center of the Company that, for its open-air characteristics, reopened its doors on August 3, 2020 as did the commercial premises of large avenues and main commercial corridors of the city. In the interior of the country, most provinces move forward with the easing and opening of their commercial and recreational activities. Distrito Arcos joins the already operational Alto Noa, Mendoza Plaza, Córdoba Shopping, Alto Rosario, La Ribera Shopping and Alto Comahue that IRSA CP owns in the interior of the country. The total of the shopping in operation reaches approximately 148,000 m2, representative of 44% of the gross leasable area of its portfolio, except for the food and entertainment venues of the shopping centers in Neuquén, Córdoba and Santa Fe that have not yet resumed operations. IRSA CP remains committed to preserving the health and well-being of its customers, employees, localities and the entire population, constantly re-evaluating its decisions according to the evolution of events, the rules that are dictated and the guidelines of the competent authorities.
 
 
91
 

Bouchard 710 Building Sale
 
On July 30, 2020, IRSA CP reported that on that date it has sold to an unrelated third party the entire building "Bouchard 710", located in the Plaza Roma district of the Autonomous City of Buenos Aires. The tower consists of 15,014 m2 of gross leasable area in 12 floors of offices and 116 units of garages.
 
The transaction price was approximately USD 87.2 (USD / sqm 5,800) and has been paid in full. Bouchard 710 is a AAA category office building, with LEED Gold rating, located in one of the premium corporate areas of the Autonomous City from Buenos Aires.
 
Signature of a Purchase ticket regarding Boston Tower floor with possession
 
On July 15, 2020 IRSA CP reported that on that date it has signed with an unrelated third party a purchase ticket with possession of a medium-height Boston Tower floor located at 265 Della Paolera Street, in the Catalinas district of Buenos Aires for a total area of approximately 1,063 sqm and 5 garage units located in the building. The transaction price was approximately USD 6.7 million (USD/sqm 6,300), which was paid in full. After this operation, IRSA CP has 12 floors with an approximate location area of 13,800 sqm. In addition to garage units and other complementary spaces. The Boston Tower is a modern office building located in one of the most premium corporate areas of the Autonomous City of Buenos Aires. It was designed by renowned architect Cesar Pelli and has 27 floors and 60 garages in 31,670 square meters of gross leasable area.
 
B. BUSINESS OVERVIEW
 
General
 
We are a leading Latin American agricultural company engaged in the production of basic agricultural commodities with a growing presence in the agricultural sector of Brazil, through our investment in Brasilagro, as well as in other Latin American countries. We are currently involved in several farming activities including grains and sugarcane production and cattle raising. Our business model focuses on the acquisition, development and exploitation of agricultural properties having attractive prospects for agricultural production and/or value appreciation and the selective sale of such properties where appreciation has been realized. In addition, we lease land to third parties and perform agency and agro-industrial services, including a meat packing plant. Our shares are listed on ByMA and the NASDAQ.
 
We are also directly and indirectly engaged in the real estate business through our subsidiary IRSA and its subsidiaries and joint ventures, one of Argentina’s leading real estate companies. IRSA is engaged in the development, acquisition and operation of shopping malls, premium offices, and luxury hotels in Argentina, and owns selective investments outside Argentina, mainly through IDBD and DIC, two of the largest and most diversified investment groups of Israel. IRSA’s shares are listed on the ByMA and the NYSE. We own 62.35% of the outstanding common shares of IRSA.
 
During the fiscal year ended June 30, 2020 and 2019, we had consolidated revenues of ARS 121,256 million, and ARS 110,741 million, and consolidated gain / (loss) from operation, before financing and taxation, of ARS 52,735 million and ARS (31,817) million, respectively. During the fiscal year ended June 30, 2020 and 2019, our total consolidated assets decreased 5.69% from ARS 726,034 million to ARS 686,940 million, and our consolidated shareholders’ equity decreased 4.13% from ARS 127,201 million to ARS 122,153 million.
 
Segment information is analyzed based on products and services: (i) agricultural business and (ii) urban properties and investment business. In addition, within this last segment, operating segments are analyzed by geography: Operations Center Argentina and Operations Center Israel. Within each operations center, the Group considers separately the variousactivities being developed, which represent reporting operating segments given the nature of its products, services, operations and risks. Management believes the operating segment clustering in each operations center reflects similar economic characteristics in each region, as well as similar products and services offered, types of clients and regulatory environments.
 
As from fiscal year 2018 the Chief Operating Decision Maker (“CODM”) reviews the operating income/loss of each operating segment excluding the amounts related to management fees, being such amount reviewed at an aggregate level outside each business. Additionally, the CODM reviews certain corporate expenses associated with each business in an aggregate manner and separately from each of the segments, such expenses have been disclosed in the "Corporate" segment of each operation center.
 
 
92
 
 
Agricultural Business
 
Our Agricultural business is further comprised of four reportable segments:
 
● The “Agricultural production” segment consists of planting, harvesting and sale of crops as wheat, corn, soybeans, cotton and sunflowers; breeding, purchasing and/or fattening of free-range cattle for sale to slaughterhouses and local livestock auction markets; leasing of the Company’s farms to third parties; and planting, harvesting and sale of sugarcane. Our Agricultural production segment had assets of ARS 37,070 million and ARS 34,597 million as of June 30, 2020 and 2019, respectively, representing 88.26% and 91.67% respectively of our agricultural business assets at both dates. Our Agricultural production segment generated income from operations of ARS 3,521 million and ARS 2,120 million for fiscal years ended June 30, 2020, and 2019, respectively, representing 53.08% and 67.49%, of our consolidated profit from operations, from Agricultural Business for such years, respectively.
 
The segment “agricultural production” aggregate the crops, cattle, sugarcane and agricultural rental and services activities:
 
Our “Crops” activity consists of planting, harvesting and sale of crops as wheat, corn, soybeans, cotton, and sunflowers. The Company is focused on the long-term performance of the land and seeks to maximize the use of the land through crop rotation, the use of technology and techniques. In this way, the type and quantity of harvested crops change in each agricultural campaign. Our Crops activity had assets of ARS 15,825 million and ARS 14,778 million as of June 30, 2020 and 2019, respectively, representing 42.69% and 42.71% of our Agricultural Business assets at such dates, respectively. Our Crops activity generated profit from operations of ARS 1,908 million and ARS 1,434 million for fiscal years ended June 30, 2020 and 2019, respectively, representing 28.76% and 45.65%, of our consolidated profit from operations from Agricultural Business for such years, respectively.
 
Our “Cattle” activity consists of breeding, purchasing and/or fattening of free-range cattle for sale to meat processors and local livestock auction markets. Our Cattle activity had assets of ARS 5,071 million and ARS 5,341 million as of June 30, 2020 and 2019, respectively, representing 13.53% and 15.44% of our agricultural business assets at such dates, respectively. Our Cattle activity generated income from operations of ARS 233 million for fiscal year ended June 30, 2020 and losses from operations ARS 101 million for fiscal year ended June 30, 2019, representing 3.51% and (3.22%), of our consolidated profit from operations from Agricultural Business for such years, respectively.
 
Our “Sugarcane” activity consists of planting, harvesting and sale of sugarcane. Our Sugarcane activity had assets of ARS 7,487 million and ARS 8,704 million as of June 30, 2020 and 2019, respectively, representing 20.20% and 25.16% of our agricultural business assets at such dates, respectively. Our Sugarcane activity generated profit from operations of ARS 1,069 million and ARS 519 million for fiscal years ended June 30, 2020, and 2019, representing 16.11% and 16.52%, of our consolidated profit from operations from Agricultural Business for such years, respectively.
 
Our “Agricultural Rentals and Services” activity consists of agricultural services (for example: irrigation) and leasing of the Company’s farms to third parties. Our Agricultural Rentals and Services activity had assets of ARS 4,388 million and ARS 2,893 million as of June 30, 2020 and 2019, respectively, representing 11.84% and 8.36% of our agricultural business assets at such dates, respectively. Our Agricultural Rentals and Services activity generated profit from operations of ARS 311 million and ARS 268 million for fiscal years ended June 30, 2020, and 2019, respectively, representing 4.69% and 8.53% of our profit from operations from Agricultural Business for such years.
 
 
93
 
 
Our “Land Transformation and Sales” segment comprises gains from the disposal and development of farmlands activities. Our Land Transformation and Sales segment had assets of ARS 510 million and ARS 149 million as of June 30, 2020 and 2019, respectively, representing 1.38% and 0.43% of our agricultural business assets at such dates, respectively. Our Land Transformation and Sales segment generated profit from operations of ARS 2,551 million and ARS 881 million for fiscal years ended June 30, 2020, and 2019, respectively, representing 38.45% and 28.05% of our profit from operations from Agricultural Business for such years. 
 
Our “Other segments” includes, principally, feedlot farming, slaughtering and processing in the meat refrigeration plant, among others. Our Others segment had assets of ARS 3,843 million and ARS 2,732 million as of June 30, 2020 and 2019, respectively, representing 10.37% and 7.90% of our agricultural business assets at such dates, respectively. Our Others activity generated profit from operations of ARS 739 million and ARS 434 million for fiscal years ended June 30, 2020, and 2019, representing 11.14% and 13.18% of our consolidated operating income from Agricultural Business for such years, respectively. The segment “Other segments” aggregate the activities Agro-industrial and Others:
 
Our “Agro-industrial” activity consists of feedlot farming and the slaughtering and processing in the meat refrigerating plant. Feedlot farming is distinctive and requires specific care and diets which differ from those provided to free-range cattle. This activity represents a separate operating activity due to the distinctive characteristics of the cattle feedlot system and the industrialized meat processing in the packing plant. Our Agro-industrial activity had assets of ARS 1,807 million and ARS 1,058 million as of June 30, 2020 and 2019, respectively, representing 4.87% and 3.06% of our agricultural business assets at such dates, respectively. Our Agro-Industrial activity generated losses from operations of ARS 53 million and ARS 193 million for fiscal years ended June 30, 2020 and 2019, representing (0.80%) and (6.14%) of our consolidated operating income from Agricultural Business for such years respectively.
 
Our “Others” activity consists of the aggregation of the remaining operating segments, which do not meet the quantitative thresholds for disclosure. This activity includes the brokerage and sale of inputs activities. Our Others activity had assets of ARS 2,036 million and ARS 1,674 million as of June 30, 2020 and 2019, respectively, representing 5.49% and 4.84% of our agricultural business assets at such dates, respectively. Our Others activity generated profit from operations of ARS 792 million and ARS 607 million for fiscal years ended June 30, 2020, and 2019, representing 11.94% and 19.33% of our consolidated operating income from Agricultural Business for such years, respectively.
 
The “Corporate” segment includes, principally, the corporative expenses related to the agricultural business. Our Corporate segment and corporate activity generated operating losses of ARS (177) million and ARS (274) million for fiscal years ended June 30, 2020, and 2019, representing (2.67%) and (8.72%) of our consolidated profit from operations from Agricultural Business for such years, respectively.
 
Operation Center in Argentina
 
We operate our business in Argentina through seven reportable segments, namely “Shopping Malls,” “Offices,” “Sales and Developments,” “Hotels,” “International,” “Corporate” and “Others” as further described below:
 
Our “Shopping Malls” segment includes the operating results from our portfolio of shopping malls principally comprised of lease and service revenue from tenants. Our Shopping Malls segment had assets of ARS 49,445 million and ARS 50,477 million as of June 30, 2020 and 2019, respectively, representing 31.30% and 45.18% of our operating assets for the Operations Center in Argentina at such dates, respectively. Our Shopping Malls segment generated operating profit of ARS 1,687 for the fiscal year ended June 30, 2020 and operating loss of ARS 34,401 for the fiscal year ended June 30, 2019.
 
 
94
 
 
Our “Offices” segment includes the operating results from lease revenues of offices, other rental spaces and other service revenues related to the office activities. Our Offices segment had assets of ARS 62,536 million and ARS 31,691 million as of June 30, 2020 and 2019, respectively, representing 39.58% and 28.37% of our operating assets for the Operations Center in Argentina at such dates, respectively. Our Offices segment generated an operating income of ARS 24,635 million and operating income of ARS 2,488 million for the fiscal year ended June 30, 2020 and 2019, respectively.
 
Our “Sales and Developments” segment includes the operating results of the development, maintenance and sales of undeveloped parcels of land and/or trading properties. Real estate sales results are also included. Our Sales and Developments segment had assets of ARS 33,456 million and ARS 28,404 million as of June 30,2020 and 2019, respectively, representing 21.18% and 25.42% of our operating assets for the Operations Center in Argentina for both years. Our Sales and Developments segment generated an operating income of ARS 11,772 million and ARS 630 million for the fiscal years ended June 30, 2020 and 2019, respectively.
 
Our “Hotels” segment includes the operating results of our hotels mainly comprised of room, catering and restaurant revenues. Our Hotels segment had assets of ARS 1,969 million and ARS 2,050 million as of June 30, 2020 and 2019, respectively, representing 1.25% and 1.83% of our operating assets for the Operations Center in Argentina, respectively. Our Hotels segment generated an operating income of ARS 162 million and ARS 671 million for the fiscal year ended June 30, 2020 and 2019, respectively,
 
Our “International” segment includes investments that mainly operate in the United States in relation to the lease of office buildings and hotels in that country. We intend to continue evaluating investment opportunities outside Argentina as long as they are attractive investment and development options. Our International segment had net liabilities of ARS 6,740 million and ARS 4,229 million as of March 31, 2020 and 2019, respectively. Our International segment generated operating losses of ARS 89 million and operating losses of ARS 85 million for the periods ended March 31, 2020 and 2019, respectively.
 
“Corporate”. Since fiscal year 2018, we have decided to disclose certain corporate expenses related to the holding structure in a separate “Corporate” segment. This segment generated a loss of ARS 282 million and ARS 519 million for the fiscal years ended June 30, 2020 and 2019, respectively.
 
Our “Others” primarily includes the entertainment activities through La Arena and La Rural S.A., and the financial activities carried out by Banco Hipotecario for both years. Our Others segment had assets of ARS 8,270 million and ARS 6,047 million as of June 30, 2020 and 2019, respectively, representing 5.23% and 5.41% of our operating assets for the Operations Center in Argentina, respectively. Our Others segment generated a profit of ARS 554 million for the fiscal year ended June 30, 2020 and an operating loss of ARS 783 million for the fiscal year ended June 30, 2019.
 
  
 
95
 
 
Operation Center in Israel 
 
 
On September 25, 2020, the Court resolved that IDBD is insolvent and therefore it resolved to grant all three orders requested and accordingly, issued an order for the initiation of proceedings and liquidation of IDBD, and has appointed a liquidator to IDBD and interim receivers over the Pledged DIC and Clal Shares.
 
 
As of the date of this Annual Report, we are analyzing together with our local and international advisors the judicial decision, alternatives and course of action. For more information see “IRSA’s Recent Developments - Corporate Information: IDBD”.
 
 
We operate our business in Israel through six reportable segments, namely “Real Estate,” “Supermarkets,” “Telecommunications,” “Insurances,” “Corporate” and “Others” as further described below: 
 
Our “Real Estate” segment mainly includes assets and operating income derived from business related to the subsidiary PBC. PBC is engaged, independently and through its subsidiaries and associate companies, some of which are public companies, in various areas of the real estate industry in Israeland abroad. The main operating segments of PBC include the revenue-generating properties segment - its core activity - and the residential construction segment. PBC is also engaged in the agriculture segment, through its investment in an associate (Mehadrim). Our Real Estate segment had net operating assets of ARS 152,941 million and ARS 303,425 million as of June 30, 2020 and 2019, representing 34% and 57% of our net operating assets for the Operations Center in Israel at such years, respectively. Our Real Estate segment generated operating loss of ARS 623 million for the fiscal year ended June 30, 2020 and operating income of ARS 5,259 million for the fiscal year ended June 30, 2019, representing 208% and 149% of our consolidated operating income for the Operations Center in Israel for such years, respectively.
 
Our “Supermarkets” segment includes assets and results derived from the business related to the former subsidiary (deconsolidated due to the loss of control in June 2018. See Note 4 to the consolidated financial statements) Shufersal, reclassified to discontinued operations in the prior year. Shufersal operates both directly and through its investee corporations, and owns the largest supermarket chain in Israel in terms of sales volume. Our Supermarkets segment had operating assets of ARS 28,090 million and ARS 23,013 million (corresponds to the value of the associate) for the fiscal period ended June 30, 2020 and 2019, representing 58.4% and 30.9% of our operating assets for the Operations Center in Israel at such years, respectively. On July 27, 2020, IRSA reported that on July 22, 2020, DIC has accepted the purchase offer by private investors of its total stake in Shufersal, representing 26% of its share capital. For more information see: “Recent developments - Investment in DIC: sale of stake in Shufersal”
 
Our “Telecommunications” segment includes assets and operating income derived from the business related to our subsidiary Cellcom. Cellcom is a provider of communication services, which offers to its customers primarily mobile communication services, landline telephone services, international telephone services, internet connectivity services and associated services, and beginning in December 2014, also television over internet services. Our Telecommunications segment had net operating assets of ARS 33,949 million and 24,580 million for the fiscal period ended June 30, 2020 and 2019, representing 70.6% and 33.0% % of our net operating assets for the Operations Center in Israel at such dates, respectively. Our Telecommunications segment generated operating income of ARS 702 million and of ARS 138 million for the fiscal period ended June 30, 2020 and 2019, respectively.
 
Our “Insurance” segment includes the investment in Clal. Clal is holding company which is primarily engaged in the insurance, pension and provident funds segments, and in the holding of assets and real and other related businesses (such as insurance agencies), and which constitutes one of the largest insurance groups in Israel. Our Insurance segment had operating assets of ARS 3,377 million and ARS 22,638 million for the fiscal period ended June 30, 2020 and 2019, representing 7.0% and 30.4% of our operating assets for the Operations Center in Israel at such years, respectively. The decrease is derived from the partial sale of our equity interest in Clal during fiscal year 2020, as required by the Israeli regulator and the decrease in the quoted market price of Clal’s shares.
 
Our “Corporate” segment includes the assets and operating results providing from the activities related to the holding companies of the Operating Center in Israel, IDBD and DIC. Our Corporate segment had net operating liabilities of Ps 93,738 million and 85,049 million as of June 30, 2020 and 2019, respectively. Our Corporate segment generated an operating loss of ARS 1,119 million and of ARS 1,058 million for the fiscal years ended June 30, 2020 and 2019, respectively. The increase is derived mainly from the revaluation of the NIS against the peso.
 
 
96
 
 
Our “Others” segment includes the assets and income derived from other diverse business activities, such as technological developments, oil and gas assets, electronics, and others. Our Others segment had net operating assets of ARS 69,795 million and ARS 21,496 million for the fiscal period ended June 30,2020 and 2019, respectively. Our Others segment generated operating income of ARS 741 million and operating losses of ARS 817 million for the fiscal period ended June 30, 2020 and 2019, respectively, without share of loss of associates and joint ventures.
 
  
 
97
 
  
Agricultural Business
 
As of June 30, 2020, we owned 26 farms with approximately 629,794 hectares distributed in Argentina, Brazil, Bolivia and Paraguay. During the fiscal year 2020 we used 91,575 hectares of the land we own for crop production, approximately 72,160 hectares are for cattle production, 85,000 hectares are for sheep production and approximately 23,205 hectares are leased to third parties for crop and cattle production. The remaining 359,965 hectares of land reserves are primarily natural woodlands. In addition, we have the rights to hold approximately 132,000 hectares of land under concession for a 35-year period that can be extended for another 29 years. Out of this total, we have assigned 26,409 hectares for crop production and 2,993 hectares for cattle production. Also, during fiscal year 2020 ended on June 30, 2020, we leased 111,086 hectares to third parties for crop production and 12,365 hectares for cattle production. 

 
 
98
 
 
The following table sets forth, at the dates indicated, the amount of land used for each production activity (including owned and leased land, and land under concession):
 
 
 
2020(1)
 
 
2019(1)
 
 
2018(1) (5)
 
 
2017(1)
 
 
2016(1)
 
Crops (2)
  229,070 
  220,170 
  194,281 
  193,106 
  178,617 
Cattle (3)
  87,788 
  95,247 
  102,113 
  102,516 
  85,392 
Milk/Dairy
  - 
  - 
  - 
  1,036 
  2,231 
Sheep
  85,000 
  85,000 
  85,000 
  85,000 
  85,000 
Land Reserves (4)
  463,372 
  450,882 
  461,795 
  471,437 
  473,290 
Own farmlands leased to third parties
  23,655 
  16,100 
  9,603 
  7,733 
  2,435 
Total
  888,885 
  867,399 
  852,792 
  860,828 
  826,965 
 
(1) Includes 35.72% of approximately 8,299 hectares owned by Agro-Uranga S.A., an affiliated Argentine company in which we own a non-controlling 35.72% interest.
(2) Includes wheat, corn, sunflower, soybean, sorghum and others.
(3) Breeding and fattening.
(4) We use part of our land reserves to produce charcoal, rods and fence posts.
(5) Includes farms owned by Brasilagro and Cresud sold in 2014, 2015 and 2018.
 
 
 

 
 
99
 
 
Our Principal Business Activities
 
During the fiscal year ended June 30, 2020, we conducted our operations on 26 owned farms and 88 leased farms.
 
The following charts show, for fiscal year 2020, the surface area in operation for each line of business, as well as the hectares held as land reserves:

 
 
 
 

 
 
 
100
 
 
 
  The following chart illustrates, for the fiscal year ended on June 30, 2020, the surface area in operation and the hectares held as land reserves, classified into own, under lease or under concession:
 
 
 
Agricultural Business
 
Land Transformation and Sales
 
Land Acquisitions
 
We seek to increase our lands portfolio, through the acquisition of large areas of land with high potential for appreciation. We also aim to increase the productivity of the land by applying state-of-the-art technology to improve agricultural yields.
 
Several important intermediaries, with whom we usually work, bring farmlands available for sale to our attention. The decision to acquire farmlands is based on the assessment of a large number of factors. In addition to the land’s location, we normally carry out an analysis of soil and water, including the quality of the soil and its suitability for our intended use (crops, cattle, or milk production), classify the various sectors of the lot and the prior use of the farmland; analyze the improvements in the property, any easements, rights of way or other variables in relation to the property title; examine satellite photographs of the property (useful in the survey of soil drainage characteristics during the different rain cycles) and detailed comparative data regarding neighboring farms (generally covering a 50-km area). Based on the foregoing factors, we assess the farmland in terms of the sales price compared against the production potential of the land and capital appreciation potential. We consider that competition for the acquisition of farmlands is, in general, limited to small farmers for the acquisition of smaller lots, and that there is scarce competition for the acquisition of bigger lots.
 
During fiscal year 2020, our subsidiary BrasilAgro acquired the Serra Grande field of 4,500 hectares (2,900 hectacres of productive potential) in Piauí, Brazil. The purchase price is BRL 25 million, of which BRL 11 million was paid at closing. The balance of the purchase price will be paid in three equal annual installments.
 
Land Sales
 
We periodically sell properties that have reached a considerable appraisal to reinvest in new farms with higher appreciation potential. We analyze the possibility of selling based on a number of factors, including the expected future yield of the farmland for continued agricultural and livestock exploitation, the availability of other investment opportunities and cyclical factors that have a bearing on the global values of farmlands.
 
 
101
 

Our subsidiary BrasilAgro sold 3 fractions of farms during fiscal year 2020 for an aggregate amount of BRL 84.2 million (approximately USD 20 million). In the first quarter it sold a fraction of 1,134 hectares of the “Jatobá” farm located in Jaborandi, State of Bahia, for an amount of BRL 22.7 million (BRL / ha 20,018). The farm was valued at BRL 1.7 million and the internal rate of return in dollars reached 7.0%. In the second quarter of the year, it completed the sale of a fraction of 85 hectares of the “Alto Taquarí” farm located in the state of Mato Grosso for BRL 5.5 million. The farm was valued in the books at BRL 1.2 million and the internal rate of return in dollars reached 13.0%. During the fourth quarter, BrasilAgro made an additional partial sale of 105 hectares of “Alto Taquarí” for the sum of BRL 11.0 million which had a book value of BRL 1.7 million and the internal rate of return in dollars reached 14.4% and another fraction of 1,875 hectarse of “Jatobá” farm was sold for BRL 45 million, which had a book value of BRL 3.5 million and the internal rate of return in dollars reached 5.0%. For more information see “Cresud’s Recent Developments - Jatobá sale”
 
Land productivity potential
 
We believe that our agricultural lands have significant productivity potential and, through the implementation of best agricultural practices and application of our accumualted knowledge and experience, we are able to enhance the value of our agricultural lands.
 
As of June 30, 2020, we owned land reserves in the region extending over more than 359,965 hectares of own farmlands that were purchased at very attractive prices. In addition, we have a concession 102,598 hectares reserved for future development. Of the total of this area, we maintain 286,388 hectares undeveloped. We believe that there are technological tools available to improve productivity in these farms and, therefore, achieve appreciation in the long term. However, current or future environmental regulations could prevent us from fully developing our land reserves by requiring that we maintain part of this land as natural woodlands not to be used for production purposes.
 
During fiscal year 2020, we developed 12,705 hectares in the region: 5,774 hectares in Argentina; 2,354 hectares in Paraguay and 4,577 hectares in Brasil.
 
Newly Developed Area
  2019/2020 
  2018/2019 
 
(hectares)
 
Argentina
  5,774 
  2,486 
Brazil
  4,577 
  6,190 
Paraguay
  2,354 
  2,008 
Total
  12,705(1)
  10,684 
 
(1) 
9,829 completed and 2,876 pending completion.
 
Results
 
The following table shows this segment’s results for fiscal year 2020, compared to the preceding fiscal year:
 
 
   
   
   
 
YoY var
 
 
 
FY2020
 
 
FY2019
 
 
FY2018
 
 
2020 vs. 2019
 
 
 
(in millions of ARS)
 
 
%
 
Revenues
  - 
  - 
  - 
  - 
Costs
  (25)
  (24)
  (36)
  (4.2)
Gross Loss
  (25)
  (24)
  (36)
  (4.2)
Net result for changes in fair value of investment properties
  780 
  - 
  216 
  100.0 
Gain from disposition of farmlands
  838 
  665 
  1,656 
  26.0 
General and administrative expenses
  (3)
  (3)
  (2)
  (0.0)
Selling expenses
  (1)
  (1)
  - 
  (0.0)
Other operating results, net
  962 
  244 
    
  (294.3)
Profit from operations
  2,551 
  881 
  1,457 
  (189.6)
Segment profit
  2,551 
  881 
  3,291 
  (189.6)
 
 
102
 
 
Agricultural Production
 
Production
 
The following table shows, for the fiscal years indicated, our production volumes measured in tons:
 
Production Volume(1)
 
FY2020
 
 
FY2019
 
 
FY2018
 
 
FY2017
 
Corn
  433,910 
  194,352 
  381,443 
  302,513 
Soybean
  359,055 
  355,670 
  225,916 
  203,526 
Wheat
  43,862 
  37,378 
  32,297 
  29,905 
Sorghum
  4,371 
  1,721 
  4,131 
  4,922 
Sunflower
  5,895 
  6,428 
  6,221 
  3,853 
Cotton
  2,573 
  1,586 
  - 
  - 
Other
  3,519 
  2,103 
  2,103 
  3,690 
Total Crops (tons)
  857,490 
  599,238 
  652,111 
  548,409 
Sugarcane (tons)
  2,360,965 
  1,999,335 
  924,776 
  1,062,860 
Cattle herd
  11,783 
  11,173 
  10,566 
  7,626 
Milking cows
  - 
  - 
  185 
  435 
Cattle (tons)
  11,783 
  11,173 
  10,751 
  8,061 
Milk (liters)
  - 
  - 
  3,891 
  13,968 
(1) Includes Brasilagro, 50% of CRESCA, Acres del Sud, Ombú, Yatay and Yuchán. Agro-Uranga S.A. is not included.
 
The segment “agricultural production” aggregate the crops, cattle, dairy, sugarcane and agricultural rental and services activities.
 
Crops and Sugarcane
 
Our crop production is mainly based on crops and oilseeds and sugarcane. Our main crops include soybean, wheat, corn, and sunflower. Other crops, such as sorghum and peanut, are sown occasionally and represent only a small percentage of total sown land.
 
Below is the geographical distribution of our agricultural production for the last four fiscal years:
 
2020 Season
 
Argentina
 
 
Brazil
 
 
Bolivia
 
 
Paraguay
 
 
Total
 
 (in tons)
 
 
 
 
 
 
 
 
 
 
 
 
 
 
 
Corn
  334,821 
  89,900 
  4,264 
  4,925 
  433,910 
Soybean
  179,023 
  157,949 
  19,608 
  2,475 
  359,055 
Wheat
  43,862 
  - 
  - 
  - 
  43,862 
Sorghum
  - 
  4,371 
  - 
  - 
  4,371 
Sunflower
  5,895 
  - 
  - 
  - 
  5,895 
Cotton
  2,573 
  - 
  - 
  - 
  2,573 
Other
  - 
  3,519 
  - 
  - 
  3,519 
Total Crops and Other
  570,307 
  255,911 
  23,872 
  7,400 
  857,490 
Sugarcane
  - 
  2,217,714 
  143,251 
  - 
  2,360,965 
 
2019 Season
 
Argentina
 
 
Brazil
 
 
Bolivia
 
 
Paraguay
 
 
Total
 
 
(in tons)
 
Corn
  157,079 
  29,903 
  6,143 
  1,227 
  194,352 
Soybean
  177,503 
  138,506 
  21,174 
  18,486 
  355,670 
Wheat
  37,378 
  - 
  - 
  - 
  37,378 
Sorghum
  1,364 
  - 
  357 
  - 
  1,721 
Sunflower
  6,428 
  - 
  - 
  - 
  6,428 
Cotton
  - 
  1,586 
  - 
  - 
  1,586 
Other
  2,103 
  - 
  - 
  - 
  2,103 
Total Crops and Other
  381,855 
  169,995 
  27,675 
  19,713 
  599,238 
Sugarcane
  - 
  1,932,235 
  67,100 
  - 
  1,999,335 
 
 
103
 
 
2018 Season
 
Argentina
 
 
Brazil
 
 
Bolivia
 
 
Paraguay
 
 
Total
 

 
(in tons)
 
 
Corn
  344,713 
  18,913 
  6,690 
  11,127 
  381,443 
Soybean
  99,840 
  94,031 
  14,953 
  17,092 
  225,916 
Wheat
  32,297 
  - 
  - 
  - 
  32,297 
Sorghum
  2,836 
  - 
  1,295 
  - 
  4,131 
Sunflower
  6,221 
  - 
  - 
  - 
  6,221 
Other
  2,103 
  - 
  - 
  - 
  2,103 
Total Crops and Other
  488,010 
  112,944 
  22,938 
  28,219 
  652,111 
Sugarcane
  - 
  901,274 
  23,502 
  - 
  924,776 
 
2017 Season
 
Argentina
 
 
Brazil
 
 
Bolivia
 
 
Paraguay
 
 
Total
 
 
(in tons)
 
 
Corn
  253,164 
  31,969 
  9,410 
  7,970 
  302,513 
Soybean
  127,532 
  53,837 
  13,178 
  8,979 
  203,526 
Wheat
  29,905 
  - 
  - 
  - 
  29,905 
Sorghum
  44 
  - 
  4,879 
  - 
  4,923 
Sunflower
  3,853 
  - 
  - 
  - 
  3,853 
Other
  3,690 
  - 
  - 
  - 
  3,690 
Total Crops and Other
  418,188 
  85,806 
  27,467 
  16,949 
  548,410 
Sugarcane
  - 
  1,015,303 
  47,557 
  - 
  1,062,860 
 
Sales
 
Below is the total volume sold broken down into geographical areas, measured in tons:
 

 
FY2020
 
 
 
FY2019
 
 
FY2018
 
 
FY2017
 
Volume of Sales(3)
 
 
D.M.(1)
 
 
 
F.M.(2)
 
 
Total
 
 
D.M.(1)
 
 
F.M.(2)
 
 
Total
 
 
D.M.(1)
 
 
F.M.(2)
 
 
Total
 
 
D.M.(1)
 
 
F.M.(2)
 
 
Total
 
Corn
  325.4 
  64.1 
  389.5 
  191.4 
  0.2 
  191.6 
  290.7 
  6.0 
  296.7 
  266.5 
  - 
  266.5 
Soybean
  308.8 
  110.2 
  419.0 
  166.4 
  101.9 
  268.3 
  172.0 
  23.4 
  195.4 
  137.8 
  28.8 
  166.6 
Wheat
  43.8 
  - 
  43.8 
  40.5 
  - 
  40.5 
  44.6 
  - 
  44.6 
  11.9 
  1.5 
  13.4 
Sorghum
  1.4 
  - 
  1.4 
  0.4 
  - 
  0.4 
  1.1 
  - 
  1.1 
  5.3 
  - 
  5.3 
Sunflower
  0.8 
  - 
  0.8 
  2.4 
  - 
  2.4 
  4.6 
  - 
  4.6 
  4.1 
  - 
  4.1 
Other
  9.3 
  - 
  9.3 
  1.2 
  - 
  1.2 
  1.6 
  - 
  1.6 
  3.6 
  - 
  3.6 
Total
Grains (tons)
  696.9 
  176.4 
  873.3 
  402.3 
  102.1 
  504.4 
  514.6 
  29.4 
  544.0 
  429.2 
  30.3 
  459.5 
Sugarcane (tons)
  2,226.2 
  - 
  2,226.2 
  1.965,4 
  - 
  1.965,4 
  1,723.0 
  - 
  1,723.0 
  906.8 
  - 
  906.8 
Cattle herd
  19.3 
  - 
  19.3 
  9.4 
  - 
  9.4 
  13.3 
  - 
  13.3 
  6.9 
  - 
  6.9 
Milking cows
  - 
  - 
  - 
  - 
  - 
  - 
  1.5 
  - 
  1.5 
  1.1 
  - 
  1.1 
Cattle (tons)
  19.3 
  - 
  19.3 
  9.4 
  - 
  9.4 
  14.8 
  - 
  14.8 
  8.0 
  - 
  8.0 
Milk (in th of liters)
  - 
  - 
  - 
  - 
  - 
  - 
  3.9 
  - 
  3.9 
  13.3 
  - 
  13.3 
(1) Domestic Market.
(2) Foreign Market.
(3) Includes Brasilagro, 50% of CRESCA, Acres del Sud, Ombú, Yatay and Yuchán. Excludes Agro-Uranga.
 
The following table shows the sown surface area assigned to crop production, classified into own, under lease, under concession and leased to third parties for the fiscal years indicated below, measured in hectares:
 
 
  2020(1)0(1)
  2019(1)
  2018(1)
  2017(1)
Own
  105,799 
  94,062 
  102,448 
  102,683 
Under lease
  138,867 
  135,955 
  72,688 
  71,481 
Under concession
  26,409 
  18,638 
  24,244 
  22,454 
Leased to third parties
  13,837 
  14,325 
  9,533 
  7,663 
Total
  284,912 
  262,980 
  208,913 
  204,281 
 (1) Includes double crops, all farms in Argentina, Bolivia, Paraguay and Brazil, and Agro-Uranga (Associated – 35.72%).
 
 
104
 
 
 
 
Season
 
 
 
 
Stock
 
2020
 
 
2019
 
 
Variation
 
 
 
(in tons)
 
 
%
 
Corn
  60,294 
  77,216 
  (21.9)
Soybean
  108,171 
  174,575 
  (38.0)
Sunflower
  87 
  6,187 
  (98.6)
Sorghum
  527 
  443 
  19.0 
Bean
  2,535 
  - 
  - 
Wheat
  1,076 
  2,516 
  (57.2)
Sugarcane
  5,865 
  485 
  1.109.3 
Cotton
  1,130 
  1,586 
  (28.8)
Other
  1,230 
  3,704 
  (66.8)
Total
  180,915 
  266,712 
  (32.2)
 
We seek to diversify our mix of products and the geographic location of our farmlands to achieve an adequate balance between the two principal risks associated with our activities: weather conditions and the fluctuations in the prices of commodities. In order to reduce such risks, we own and lease land in several areas of Argentina with different climate conditions that allow us to sow a diversified range of products. Our leased land for crops is mostly located in the Pampas region, a favorable area for crop production. The leased farms are previously studied by technicians who analyze future production expectations based on the historic use of the land. The initial duration of lease agreements is typically one or three seasons. Leases of farms for production of crops generally consist of lease agreements with payments based on a fixed amount of Pesos per hectare or sharecropping agreements with payments in kind basedon a percentage of the crops obtained or a fixed amount of tons of crops obtained or their equivalent value in Pesos. The principal advantage of leasing farms is that leases do not require us to commit large amounts of capital to the acquisition of lands but allow us to increase our scale in the short term and reduce the risk of inclement weather. The disadvantage of this strategy is that the cost of leasing can increase over time, in part, because increased demand for leased land increases the price of leased land.
 
In order to increase our production yields, we use, besides state-of-the-art technology, labor control methods which imply the supervision of the seeding’s quality (density, fertilization, distribution, and depth), crop monitoring (determination of natural losses and losses caused by harvester) and verification of bagged crop quality. In this way, we work jointly with our suppliers to achieve the best management of inputs, water and soil.
 
Wheat seeding takes place from June to August, and harvesting takes place from December to January. Corn, soybean and sunflower are sown from September to December and are harvested from February to August. Crops are available to be sold as commodities after the harvest from December to June and we usually storepart of our production until prices recover after the drop that normally takes place during the harvesting season. A major part of production, especially soybean, wheat, corn and sorghum, is sold and delivered to buyers pursuant to agreements in which price conditions are fixed by reference to the market price at a specific time in the future that we determine. The rest of the production is either sold at current market prices or delivered to cover any futures contract that we may have entered into.
 
Agro-Uranga S.A.
 
We have a 35.72% interest in AgroUranga S.A.. This company optimizes production processes with special emphasis in soil conservation, the application of rational techniques and care of the environment.
 
At present, with the assistance of its foreign trade team it is seeking to develop new products so as to significantly increase export volumes, encouraged by the world’s growing demand.
 
Lease of Farmlands
 
We conduct our business on owned and leased land. Rental payments increase our production costs, as the amounts paid as rent are accounted for as operating expenses. As a result, production costs per hectare of leased land are higher than for the land owned by us.
 
Our land leasing policy is designed to supplement our expansion strategy, using our liquidity to make production investments in our principal agricultural activities. On the other hand, our leasing strategy provides us with an added level of flexibility in the share of each of our products in total production, providing for greater diversification.
 
 
105
 
 
The initial duration of lease agreements is typically one crop season and sugarcane. Leases of farms for production of crops consist in lease agreements with payments based on a fixed amount of Pesos per hectare or sharecropping agreements with payments in kind based on a percentage of the crops obtained or a fixed amount of tons of crops obtained or their equivalent value in Pesos. Leases of farmlands for cattle breeding consist in lease agreements with fixed payments based on a fixed amount of Pesos per hectare or steer kilograms or capitalization agreements with payments in kind or in cash based on the weight gain in kilograms. Leases of farms for production of sugarcane consist in a percentage lease agreements and have a term of 15 years.
 
During fiscal year 2020, we leased to third parties a total of 88 fields, covering 124,894 hectares, including 52,387 hectares in Brazil. Out of the total leased area 138,713 hectares were assigned to agricultural production including double crops, and 12,635 hectares to cattle raising. The properties for agricultural production were leased, primarily, for a fixed price prior to harvest and only a small percentage consisted of sharecropping agreements.
 
The following table shows a breakdown of the number of hectares of leased land used for each of our principal production activities:
 
 
 
2020
 
 
2019
 
 
2018
 
 
2017
 
Crops (1)
  111,001 
  117,397 
  66,333 
  71,481 
Cattle
  12,635 
  14,135 
  12,635 
  12,635 
 
(1) Includes BrasilAgro.
 
Due to the rise in the price of land, we adopted a policy of not validating excessive prices and applying strict criteria upon adopting the decision to lease, selecting those lands with values that would ensure appropriate margins.
 
Results
 
The following table shows the Company’s results for fiscal year 2020 for Crops and Sugarcane activities, compared to the preceding fiscal year:
 
Crops
 
 
 
FY 2020
 
 
FY 2019
 
 
FY 2018
 
 
YoY var
2020 vs. 2019
 
 
 
(in millions of ARS )
 
 
%
 
Revenues
  11,464 
  6,977 
  5,541 
  64.3 
Costs
  (9,788)
  (6,160)
  (4,409)
  58.9 
Initial recognition and changes in the fair value of biological assets and agricultural produce
  1,176 
  1,500 
  1,259 
  (21.6)
Changes in the net realizable value of agricultural produce
  657 
  (43)
  532 
  - 
Gross profit
  3,509 
  2,274 
  2,923 
  54.3 
General and administrative expenses
  (547)
  (475)
  (456)
  15.2 
Selling expenses
  (1,553)
  (859)
  (1,086)
  80.8 
Other operating results, net
  445 
  438 
  - 
  1.6 
Profit from operations
  1,854 
  1,378 
  1,381 
  34.5 
Share of profit of associates and joint ventures
  55 
  57 
  39 
  (3.5)
Activity profit
  1,909 
  1,435 
  1,420 
  33.0 
 
 
106
 
 
Sugarcane
 
 
 
FY 2020
 
 
FY 2019
 
 
FY 2018
 
 
YoY var
2020 vs. 2019
 
 
 
(in millions of ARS )
 
 
%
 
Revenues
  3,177 
  2,651 
  2,048 
  19.8 
Costs
  (2,993)
  (2,311)
  (1,948)
  29.5 
Initial recognition and changes in the fair value of biological assets and agricultural produce
  1,243 
  552 
  625 
  125.2 
Gross profit
  1,427 
  892 
  725 
  60.0 
General and administrative expenses
  (251)
  (296)
  (258)
  (15.2)
Selling expenses
  (113)
  (71)
  (91)
  59.2 
Other operating results, net
  6 
  (6)
  - 
  - 
Profit from operations
  1,069 
  519 
  376 
  106.0 
Activity profit
  1,069 
  519 
  376 
  106.0 
 
Cattle
 
Our cattle production involves the breeding and fattening of our own animals. In some cases, if market conditions are favorable, we also purchase and fatten cattle which we sell to slaughterhouses and supermarkets. As of June 2020, our cattle aggregated 84,173 heads, and we had a total surface area of 87,788 hectares of own and leased lands devoted to this business activity. In addition, we have leased to third parties 9,818 hectares assigned to these activities.
 
During the fiscal year ended June 30, 2020, our production was 11,783 tons, a 5.5% year-on-year increase. The following table sets forth, for the fiscal years indicated below, the cattle production volumes measured in tons:
 
 
 
2020
 
 
2019
 
 
2018
 
 
2017
 
 
2016
 
Cattle production(1)
  11,783 
  11,173 
  10,751 
  8,061 
  8,205 
 
(1) Production measured in tons of live weight. Production is the sum of the net increases (or decreases) during a given period in live weight of each head of cattle owned by us.
 
Our cattle breeding activities are carried out with breeding cows and bulls and our fattening activities apply to steer, heifers and calves. Breeding cows calve approximately once a year and their productive lifespan is from six to seven years. Six months after birth, calves are weaned and transferred to fattening pastures. Acquired cattle are directly submitted to the fattening process. Upon starting this process, cattle have been grazing for approximately one year to one and a half year in order to be fattened for sale. Steer and heifers are sold when they have achieved a weight of 380–430 kg and 280–295 kg, respectively, depending on the breed.
 
Pregnancy levels, which have been improving over the years, showed satisfactory levels of efficiency notwithstanding the adverse weather conditions. Genetics and herd management are expected to further improve pregnancy levels in the coming years. Reproductive indicators improved thanks to the implementation of technologies, which have included handling techniques and females’ artificial insemination with cattle genetics especially selected for the stock which is purchased from specialized companies in quality semen elaboration for meat production. We use veterinarian products manufactured by leading national and international laboratories. It is important to emphasize the work of a veterinarian advising committee, who is external to us and visits each establishment monthly to control and agree tasks.
Currently, the cattle raising farms are officially registered as export farmlands pursuant to the identification and traceability rules in force in Argentina. Animals are individually identified, thus allowing for the development of special businesses in this area.
 
 
 
107
 
 
Our cattle stock is organized into breeding and fattening activities. The following table shows, for the fiscal years indicated, the number of heads of cattle for each activity:
 
 
 
 
2020
 
 
 
2019
 
 
2018
 
Breeding stock
  63,073 
  85,118 
  83,151 
Winter grazing stock
  10,539 
  13,993 
  10,440 
Total Stock (heads)
  73,612 
  99,111 
  93,591 
 
We seek to improve cattle production and quality in order to obtain a higher price through advanced breeding techniques. We cross breed our stock of Indicus, British (Angus and Hereford) and Continental breeds to obtain herds with characteristics better suited to the pastures in which they graze. To enhance the quality of our herds even further, we plan to continue improving our pastures through permanent investment in seeds and fertilizers, an increase in the watering troughs available in pastures, and the acquisition of round bailers to cut and roll grass for storage purposes.
 
Our emphasis on improving the quality of our herd also includes the use of animal health-related technologies. We comply with national animal health standards that include laboratory analyses and vaccination aimed at controlling and preventing disease in our herd, particularly FMD.
 
Direct costs of beef production consist primarily of crops for feeding and dietary supplementation purposes, animal health and payroll costs, among others.
 
Results
 
The following table shows this activity’s results for fiscal year 2020, compared to the preceding fiscal years:
 
 
 
FY 2020
 
 
FY 2019
 
 
FY 2018
 
 
YoY var
2020 vs. 2019
 
 
 
 
 
 
 
 
 
 
 
 
 
 
 
 
(In millions of ARS)
 
 
%
 
Revenues
  1,866 
  819 
  858 
  127.8 
Costs
  (1,622)
  (725)
  (749)
  123.7 
Initial recognition and changes in the fair value of biological assets and agricultural produce
  194 
  (23)
  (287)
  - 
Gross profit / (loss)
  438 
  71 
  (178)
  516.9 
General and administrative expenses
  (92)
  (104)
  (122)
  (11.5)
Selling expenses
  (115)
  (67)
  (96)
  71.6 
Other operating results, net
  2 
  (1)
  (20)
  - 
Profit/(loss) from operations
  233 
  (101)
  (416)
  - 
Activity profit/(loss)
  233 
  (101)
  (416)
  - 
 
Leases and Agricultural Services
 
We lease own farms to third parties for agriculture, cattle breeding and seed production, mainly in two types of farms. On the one hand, we lease our farms under irrigation in the Province of San Luis (Santa Bárbara and La Gramilla) to seed producers or enter into production agreements whereby we render production services to seed companies. These farms are ideal for obtaining steady production levels, given the quality of their soil and the weather conditions of the area, along with the even humidity provided by irrigation.
 
On the other hand, when market conditions are favorable, we lease farms recently put into production after agricultural development. In this way, we manage to reduce our production risk, ensuring fixed rental income until the new farms reach stable productivity levels.
 
In addition, in this segment we include the irrigation service we provide to our own farms leased to third parties.
 
 
108
 
 
Results
 
The following table shows this activity’s results for fiscal year 2020, compared to the preceding fiscal years:
 
 
 
FY 2020
 
 
FY 2019
 
 
FY 2018
 
 
YoY var
2020 vs. 2019
 
 
 
(in millions of ARS )
 
 
%
 
Revenues
  679 
  653 
  411 
  4.0 
Costs
  (273)
  (270)
  (111)
  1.1 
Gross profit
  406 
  383 
  300 
  6.0 
General and administrative expenses
  (63)
  (84)
  (38)
  (25.0)
Selling expenses
  (34)
  (29)
  (29)
  17.2 
Other operating results, net
  1 
  (3)
  - 
  - 
Profit from operations
  310 
  267 
  233 
  16.1 
Activity profit
  310 
  267 
  233 
  16.1 
 
Other segments
 
This segment includes, principally, feedlot farming, slaughtering and processing in the meat refrigeration plant; among others. The segment “Other segments” aggregate the activities Agro-industrial and Others:
 
Agro-industrial Activities
 
This activity consists in the slaughtering and processing of beef in meat packing plants.
 
Through our subsidiary Sociedad Anónima Carnes Pampeanas S.A. (“Carnes Pampeanas”) we own a meat packing plant in Santa Rosa, Province of La Pampa, with capacity to slaughter and process approximately 12,500 cattle heads per month.
 
During the last years, the smaller supply of cattle has adversely affected the value chain by reducing cold-storage plant utilization. This has left several plants struggling to remain operational in view of the poor returns and shortage of raw materials. Our investment in Carnes Pampeanas has not escaped unscathed of this situation.
 
Results
 
The following table shows this activity’s results for fiscal year 2020, compared to preceding fiscal year:
 
 
 
FY 2020
 
 
FY 2019
 
 
FY 2018
 
 
YoY var
2020 vs. 2019
 
 
 
(in millions of ARS)
 
 
%
 
Revenues
  6,228 
  5,764 
  4,821 
  8.0 
Costs
  (5,627)
  (5,354)
  (4,683)
  5.1 
Initial recognition and changes in the fair value of biological assets and agricultural produce
  10 
  6 
  (9)
  66.7 
Gross profit
  611 
  416 
  129 
  46.9 
General and administrative expenses
  (168)
  (174)
  (149)
  (3.4)
Selling expenses
  (575)
  (466)
  (182)
  23.4 
Other operating results, net
  79 
  31 
  60 
  154.8 
Loss from operations
  (53)
  (193)
  (242)
  (72.5)
Activity loss
  (53)
  (193)
  (242)
  (72.5)
 
 
 
109
 
 
Others 
 
This activity includes part of our investment in Futuros y Opciones (FyO), as crop trading is reflected in the Crops activity. 
 
Results
 
The following table shows this activity’s results for fiscal year 2020, compared to preceding fiscal year:
 
 
 
FY 2020
 
 
FY 2019
 
 
FY 2018
 
 
YoY var
2020 vs. 2019
 
 
 
(in millions of ARS )
 
 
%
 
Revenues
  2,845 
  2,197 
  1,476 
  29.5 
Costs
  (1,955)
  (1,321)
  (989)
  48.0 
Gross profit
  890 
  876 
  487 
  1.6 
General and administrative expenses
  (118)
  (115)
  (127)
  2.6 
Selling expenses
  (219)
  (224)
  (149)
  (2.2)
Other operating results, net
  167 
  116 
  44 
  44.0 
Profit from operations
  720 
  653 
  255 
  10.3 
Share of profit (loss) of associates and joint ventures
  72 
  (46)
  (2)
  (39.0)
Activity profit
  792 
  607 
  253 
  30.5 
 
Corporate
 
This segment includes, principally, the corporative expenses related to the agricultural business.
 
Results
 
The following table shows the “Corporate” segment’s results for fiscal year 2019, compared to preceding fiscal years:
 
 
 
FY2019
 
 
FY2018
 
 
FY2017
 
 
YoY var 2019 vs. 2018
 
 
 
(in millions of ARS )
 
 
%
 
Revenues
  - 
  - 
  - 
  - 
Costs
  - 
  - 
  - 
  - 
Gross profit
  - 
  - 
  - 
  - 
General and administrative expenses
  (177)
  (274)
  (225)
  (35.4)
Loss from operations
  (177)
  (274)
  (225)
  (35.4)
Segment loss
  (177)
  (274)
  (225)
  (35.4)
 
Futuros y Opciones.Com S.A. (FyO)
 
Futuros y Opciones.com’s main business is crop trading (crop brokerage, futures and options, consulting and logistic and financial services) and sale and distribution of own inputs and third-party products.
 
As concerns the Crops business, revenues grew thanks to the increase in invoiced volumes and prices compared to the previous fiscal year. As well as the inputs business grew by 50% compared to the previous year, due to the consolidation of the nutritional specialties business.
 
During fiscal year 2020, increased efforts were made in the company’s cash flow analysis, generating financial income from the investments made. The financial services provided to our clients were also increased, allowing them access to capital market tools. Net financial income also increased favorably compared to the previous year due to the effect of the devaluation.
 
 
110
 
 
Concerning the goals for next year, the Crops business is expected to keep growing at the same pace as in the past years, aspiring to lead the crop trading business and differentiating ourselves in the services offered to clients. As concerns inputs, FyO’s goals include consolidating its suite of products, increasing sales, improving margins and focusing business on the sale of nutritional specialties for the soil. Other objectives include becoming a leading company in the knowledge of the crop’s markets, being digital innovators and expanding the company’s reach into the region.
 
AGROFY S.A.U.
 
Agrofy S.A.U. continued to position itself in 2020 as the leading online platform for agriculture in Argentina, Brazil, and Uruguay, doubling the flow of annual visits and contacts per month when compared to the previous year. During this fiscal year, Agrofy raised USD 23 million of new equity capital, incorporating two new strategic investors while Cresud reduced its shareholding to 22.2% and BrasilAgro was incorporated as a shareholder with 1.9% of the capital stock. During the next fiscal year we will seek to continue and consolidate Agrody’s regional expansion strategy.
 

 
 
111
 
 
Farmland Portfolio 
 
As of June 30, 2020, we owned, together with our subsidiaries, 26 farms, with a total surface area of 629,794 hectares. 
 
The following table sets forth our farm portfolio as of June 30, 2020:
 
 
Use of farms owned and under concession as of June 30, 2020
 
 
Locality
Province
Date of
 
Surface
 
Main Business
 
Cattle
 
 
Sheep
 
 
Agriculture
 
 
Cattle(2)
 
 


Acquisition
 
Area (has)
 
 
(has)
 
 
(has)
 
 
(has)
 
 
(Head)
 
El Recreo
Recreo
Catamarca
May ‘95
  12,395 
Natural woodlands
 
 
 
 
 
 
 
 
 
 
 
 
Los Pozos
JV González
Salta
May ‘95
  239,639 
Cattle/ Agriculture/ Natural woodlands
  40,579 
 
 
 
  18,384 
  39,652 
San Nicolás (1)
Rosario
Santa Fe
May ‘97
  1,431 
Agriculture
    
 
 
 
  1,409 
    
Las Playas (1)
Idiazabal
Cordoba
May ‘97
  1,534 
Agriculture
    
 
 
 
  1,534 
    
La Gramilla/ Santa Bárbara
Merlo
San Luis
Nov ‘97
  7,072 
Agriculture Under irrigation
    
 
 
 
  5,000 
    
La Suiza
Villa Angela
Chaco
Jun ‘98
  26,371 
Agriculture/ Cattle
  17,419 
 
 
 
  3,215 
  12,732 
El Tigre
Trenel
La Pampa
Apr ‘03
  8,360 
Agriculture
  240 
 
 
 
  6,535 
  2,316 
San Pedro
Concepción de Uruguay
Entre Rios
Sep ‘05
  6,022 
Agriculture
    
 
 
 
  3,965 
    
8 De Julio/ Estancia Carmen
Puerto Deseado
Santa Cruz
May ‘07/ Sep ‘08
  100,911 
Sheep
    
  85,000 
    
    
Cactus Argentina
Villa Mercedes
San Luis
Dec ‘97
  171 
Natural woodlands
  101 
    
    
    
Las Londras
Santa Cruz
Bolivia
Nov ‘08
  4,566 
Agriculture
    
    
  4,367 
    
San Rafael
Santa Cruz
Bolivia
Nov ‘08
  2,969 
Agriculture
    
    
  2,824 
    
La Primavera
Santa Cruz
Bolivia
Jun ‘11
  2,340 
Agriculture
    
    
  1,666 
    
Marangatu/Udra
Mariscal Estigarribia
Paraguay
Feb ‘09
  59,585 
Agriculture/ Natural woodlands
  3,064 
    
  10,174 
  4,284 
Finca Mendoza
Lujan de Cuyo
Mendoza
Mar ‘11
  674 
Natural woodlands
    
    
    
    
Establecimiento Mendoza
Finca Lavalle
Mendoza
Nov’03
  9 
Natural woodlands
    
    
    
    
 
    
 
    
    
    
    
Jatoba
Jaborandi/BA
Brazil
 
  14,930 
Agriculture
  2,813 
    
  0 
  1,664 
Alto Taquari
Alto Taquari/MT
Brazil
 
  5,103 
Agriculture
    
    
  3,206 
    
Araucaria
Mineiros/GO
Brazil
 
  5,534 
Agriculture
    
    
  3,831 
    
Chaparral
Correntina/BA
Brazil
 
  37,182 
Agriculture
  0 
    
  14,350 
    
Nova Buriti
Januária/MG
Brazil
 
  24,212 
Forestry
    
    
    
    
Preferência
Barreiras/BA
Brazil
 
  17,799 
Agriculture / Natural woodlands
  6,344 
    
  134 
  9,116 
São José
São Raimundo das Mangabeiras/MA
Brazil
 
  17,566 
Agriculture
    
    
  9,101 
    
Arrojadinho
Jaborandi/BA
Brazil
 
  16,642 
Agriculture
    
    
  2,900 
    
Rio do Meio
Correntina/BA
Brazil
 
  12,288 
Agriculture
    
    
    
    
Serra Grande
Baixa Grande do Ribeiro/PI
Brazil
 
  4,489 
Agriculture
    
    
    
    
Subtotal Owned
 
 
 
  629,794 
 
  70,560 
  85,000 
  92,595 
  69,764 
Agropecuaria Anta SA
Las Lajitas
Salta
 
  132,000 
 
  2,993 
    
  26,409 
  1,967 
Subtotal Under Concession
 
 
 
  132,000 
 
  2,993 
    
  26,409 
  1,967 
Total
 
 
 
  761,794 
 
  73,553 
  85,000 
  119,004 
  71,731 
 
(1) 
Hectares in proportion to our 35.72% interest in Agro-Uranga S.A.

 
(2)
Does not include sheep or cattle in sold or rented fields.
 
Additional information about our Farmlands
 
Argentina
 
El Recreo
 
“El Recreo” farm, located 970 kilometers northwest of Buenos Aires, in the Province of Catamarca, was acquired in May 1995. It has semi-arid climate and annual rainfall not in excess of 400 mm. This farm is maintained as a productive reserve.
 
 
112
 
 
Los Pozos
 
“Los Pozos” farm located 1,600 kilometers northwest of Buenos Aires, in the Province of Salta, was acquired in May 1995. This property is located in a semi-arid area with average annual rainfall of 500 mm. The area is naturally suited to cattle raising and forestry activities (poles and fence posts), and it has agricultural potential for summer crops such as soybean, sorghum and corn, among others. For the fiscal year ended June 30, 2020, we used 18,384 hectares in agricultural production. As of June 30, 2020, there were 39,652 heads of cattle in this farm.
 
San Nicolás
 
“San Nicolás” is a 4,005 hectares farm owned by Agro-Uranga S.A., and is located in the Province of Santa Fe, approximately 45 kilometers from the Port of Rosario. As of June 30, 2019, 5,831 hectares were planted for agricultural production, including double crops. The farm has two plants of silos with a storage capacity of 14,950 tons.
 
Las Playas
 
“Las Playas” farm has a surface area of 4,294 hectares and is owned by Agro-Uranga S.A. It is located in the Province of Córdoba, and it is used for agricultural purposes. As of June 30, 2020, the farm had a sown surface area, including double crops, of 6,673 hectares for crop production.
 
La Gramilla and Santa Bárbara
 
These farms have a surface area of 7,072 hectares in Valle de Conlara, in the Province of San Luis. Unlike other areas in the Province of San Luis, this valley has a high-quality underground aquifer which makes these farms well suited for agricultural production after investments were made in the development of lands, wells and irrigation equipment. In the course of the 2019/2020 crop season, a total of 5,983 hectares were sown. We leased, in turn, 8 hectares to third parties. The remaining hectares are kept as land reserves.
 
La Suiza
 
“La Suiza” farm has, at the end of the fiscal year, a surface area of 26,380 hectares and is located in Villa Ángela in the Province of Chaco. It is used for raising cattle. As of June 30, 2020, “La Suiza” had a stock of approximately 12,732 heads of cattle. During the 2019/20 season, we used 3,215 hectares for agricultural production.
 
On June 29, 2018, Cresud signed the title deed with an unrelated third party of a fraction of 10,000 hectares of livestock activity of the establishment “La Suiza”. The total amount of the operation was set at USD 10 million, of which USD 3 million has been charged to date. The remaining balance of USD 7 million, guaranteed with a mortgage on the property, will be charged in 10 installments of the same amount ending in June 2023 and will accrue interest of 4.5% per annum on the balances. The accounting profit of the operation amounts to the approximate sum of ARS 238 million.
 
El Tigre
 
“El Tigre” farm was acquired on April 30, 2003 and has a surface area of 8,360 hectares. It is located in Trenel in the Province of La Pampa. As of June 30, 2020, 7,844 hectares were assigned to crop production, including double crops.
 
San Pedro
 
“San Pedro” farm was purchased on September 1, 2005. It has a surface area of 6,022 hectares and is located in Concepción del Uruguay, Province of Entre Ríos, which is 305 kilometers north of Buenos Aires. In the course of the 2019/2020 crop season, 4,985 hectares were used for agricultural production, including double crops.
 
 
113
 
 
8 de Julio and Estancia Carmen
 
“8 de Julio” farm was acquired on May 15, 2007 and has a surface area of 90,000 hectares. It is in the Department of Deseado in the Province of Santa Cruz. Due to its large surface area, this farm offers excellent potential for sheep production. In addition, we believe the land has potential for future tourism and recreational activities, as the southeast border of the farm stretches over 20 kilometers of coast. “Estancia Carmen” was acquired on September 5, 2008 and has a surface area of 10,911 hectares. It is in the Province of Santa Cruz, next to our “8 de Julio” farm.
 
Cactus
 
The feedlot has a surface area of 171 hectares. It is located in Villa Mercedes, Province of San Luis. Given its degree of urban development and closeness to the city, we decided to discontinue fattening activities in this facility. 
 
Finca Mendoza
 
On March 2, 2011, the Company purchased, jointly with Zander Express S.A., a rural property composed of thirteen plots of land located in the District of Perdriel, Luján de Cuyo Department, in the Province of Mendoza. As a result of this acquisition, Cresud has become owner of a 40% undivided estate in all and each of the properties, while Zander Express S.A. holds the remaining 60%. The total agreed price for this transaction was USD 4.0 million; therefore, the amount of USD 1.6 million was payable by Cresud. 
 
On June 8, 2017, a title deed for the sale of 262 ha was signed. The total price was USD 2.2 million. The Company has recognized a gain of ARS 11.8 million as a result of this transaction.
 
On April 17, 2019, we have purchased to Zander Express S.A. the 60% of the property, and the total price was USD 1.25 million. As a result of this acquisition, we have become owner of a 100% of the property.
  
Establecimiento Mendoza
 
The establishment is located north of the city of Mendoza, in the department of Lavalle. It is composed of 9 Ha, which are currently not in use and are considered land reserves.
 
Bolivia 
 
Las Londras
 
On January 22, 2009, the bill of purchase for “Las Londras” farm was cast into public deed; it has a surface area of 4,566 hectares, and is located in the Province of Guarayos, Republic of Bolivia. During the 2019/2020 crop season, it was used for crop production and sugarcane.
  
San Rafael
 
On November 19, 2008, the bill of purchase for “San Rafael” farm was cast into public deed. This farm is located in the Province of Guarayos, Republic of Bolivia, and has a surface area of 2,969 hectares, which were used for crop production during the 2019/2020 crop season. 
 
La Primavera
 
On June 7, 2011, we acquired “La Primavera” farm, with a surface area of approximately 2,340 hectares. During the 2019/2020 season, this farm was used for crop production and sugarcane.
  
Brazil (through our subsidiary Brasilagro)
 
Jatobá
  
Jatobá is a farm in the northeastern region of Brazil, with a total surface area of 14,930 hectares. Jatobá was acquired in March 2007 for BRL 33 million. We consider that this farm is in a very advantageous location for the movement of crops, as it is close to the Candeias Port, in the State of Bahia. During the 2019/2020 season, 2,813 hectares were used for cattle production.
 
 
114
 
  
On June 13, 2018, the Company, through its subsidiary Brasilagro, signed a purchase contract for a total area of 9,784 hectares (7,485 are agricultural hectares) of the Establishment.
 
On July 31, 2018, the buyer made the payment of the first installment for BRL 225 million in accordance with the conditions set forth in the contract, obtaining the transfer of possession and enabling the recognition of the income by the Company. The remaining balance will be paid in six annual installments. 
 
In June 2019, the Company entered into a commitment to sell 3,124 hectares of the Jatobá field. The sale price is BRL 543 million. The buyer made an initial payment of BRL 58 million and made on July 31, 2019 the cancellation of the first installment equivalent to BRL 58 million; and the balance equivalent to 563,844 soybeans bags, will be paid in six annual installments. The delivery of the possession and the result of the operation will be recognized on June 30, 2019, which represents a gain of BRL 422 million.
 
On July 15, 2020 BrasilAgro entered into an agreement fore the sale of 1,875 hectacres (1,500 are production acres) of the Jatobá Establishment, a rural property located in the Municipality of Jaborandi, for a purchase price of 300 bags of soybeans, equivalent to BRL 45 million. At the time of slae, the buyer made an initial payment, equivalent to BRL 5 million. In August 2020, the buyer made a second payment, equivalent to an additional BRL 3.5 million. The remaining balance of the purchase price will be paid by the purchaser in six annual installments. The book value of the Jatobá field parcel that was sold is BRL 3.7 million (acquisition cost plus investments made).
  
Araucária
 
Araucária is a farm located in the municipal district of Mineiros, in the State of Goiás, and it has a total surface area of 5,534 hectares, 3,831 of which are used for agriculture. Araucaria was acquired in 2007 for BRL 70.4 million. Before we purchased it, Araucária had been used for crop planting. The farm was transformed, and at present it is planted with sugarcane.
  
In May 2013, an area of 394 hectares (310 of which are used for agriculture) was sold. The sale price was BRL 10.3 million. In May 2014, the sale of 1,164 hectares was agreed for a total amount of BRL 41.3 million.
 
In March 2017, an area of 274 hectares was sold, of which 196 are developed and productive hectares. The price of the sale is 1,000 bags of soybeans per hectare. The Company has recognized a gain of ARS 29.9 million as a result of this transaction.
  
In May 2017, an area of 1,360 hectares was sold, of which 918 are developed and productive hectares. The sale price is 280 bags of soybeans per hectare. The Company has recognized a gain of ARS 37.4 million as a result of this transaction.On May 3, 2018, has been subscribed a purchase-sale ticket for the sale of a fraction of 956 hectares (660 productive) at a price of 1,208 bags of soybeans per hectare or BRL 61.6 million (BRL / ha 93,356).
 
Alto Taquarí
  
Alto Taquarí is located in the municipal district of Alto Taquarí, State of Mato Grosso, and it has a total surface area of 5,103 hectares, 3,206 of which are used for agriculture. The farm was acquired in August 2007 for BRL 33.2 million. Before we purchased it, the farm had been used for agriculture and cattle raising. Following its transformation, it is being used for sugarcane production.
 
On November 21, 2018, the Company, through its subsidiary Brasilagro, entered into a commitment to sell 103 hectares of the Alto Taquari field. The sale price is 1,100 bags of soybeans bags per hectare equivalent to BRL 63.4 million. The buyer made the initial payment of 22,656 soybean bags equivalent to BRL 17 million; and the balance will be paid in eight semiannual installments. The result of the operation recognized in this period was BRL 64 million.
  
On October 29, 2019, the Company, through its subsidiary BrasilAgro, entered into a commitment to sell 85 hectares (65 productive hectares) of the Alto Taquari Establishment, a rural property located in the municipality of Alto Taquari, for a purchase price of equivalent to BRL 5.5 million. On the closing date, the buyer made an initial payment of 14,300 bags of soybeans, equivalent to BRL 1 million. The remaining balance will be paid in four annual installments. The result of the operation recognized in this period was BRL 4 million.
 
 
115
 
  
  
On May 29, 2020, the Company, through its subsidiary BrasilAgro, entered into a commitment to sell 105 productive hectares of the Alto Taquarí field. The purchase price was 115,478 bags of soybeans, equivalent to BRL 11 million. On the closing date, the buyer made an initial payment of equivalent to BRL 1.8 million. The remaining balance will be paid in five annual installments. The result of the operation recognized in this period was BRL 8 million.
 
Chaparral 
 
Chaparral is a 37,182-hectare farm, with 18,948 hectares used for agriculture. It is located in the municipal district of Correntina, State of Bahia. The farm was acquired in November 2007 for BRL 47.9 million.
 
Nova Buriti
  
Located in the municipal district of Januária, State of Minas Gerais, Nova Buriti has a surface area of 24,212 hectares. Nova Buriti was acquired in December 2007 for BRL 21.6 million. It is located in the southeastern region of Brazil and it is close to the large iron industries. At present, it is undergoing proceedings for obtaining the environmental licenses required for starting operations.
 
Preferencia
  
Preferência is located in the municipal district of Barreiras, in the State of Bahia. It has a total surface area of 17,799 hectares, 6,344 of which are used for agricultural activities. It was acquired for BRL 9.6 million in September 2008. The farm is being transformed into a pasturing area and will be later developed for agricultural purposes.
 
Sao José
  
Located in São Raimundo das Mangabeiras, in the state of Maranhão. With a total area of 17,566 hectares, of which 10,137 are destined to agricultural activity. It was acquired for a value of BRL 100 million in February 2017.
 
Arrojadinho
  
Located in Jaborandi, in the state of Bahia. With a total area of 16,642 hectares, of which 8,043 were rented for livestock activities. It was acquired in January 2020.
 
Rio do Meio
  
Located in Correntina, in the state of Bahia. With a total area of 12,288 hectares, of which 2,900 are used for agricultural activities. It was acquired in January 2020.
 
Serra Grande
  
Located in Baixa Grande do Ribeiro, in the state of Piauí. With a total area of 4,489 hectares, of which 2,904 are agricultural hectares. It was acquired in May 2020.
 
Paraguay (through our subsidiary Brasilagro)
  
Marangatú / Udra
 
We own, through BrasilAgro, the “Marangatú/UDRA” farms, located in Mariscal José Félix Estigarribia, Department of Boquerón, Paraguayan Chaco, Republic of Paraguay, totaling 59,585 hectares, out of which 10,174 hectares have been allocated to agricultural production, 3,064 hectares to cattle production and 1,612 hectares were leased to thir parties.
  
Land Management
 
In contrast to traditional Argentine farms, run by families, we centralize policy making in an Executive Committee that meets on a weekly basis in Buenos Aires. Individual farm management is delegated to farm managers who are responsible for farm operations. The Executive Committee lays down commercial and production rules based on sales, market expectations and risk allocation.
  
We rotate the use of our pasture lands between agricultural production and cattle feeding and the frequency depends on the location and characteristics of the farmland. The use of preservation techniques (including exploitation by no till sowing) frequently allows us to improve farm performance.
 
Subsequent to the acquisition of the properties, we make investments in technology in order to improve productivity and increase the value of the property. It may be the case that upon acquisition, a given extension of the property is under-utilized or the infrastructure may be in need of improvement. We have invested in traditional fencing and in electrical fencing, watering troughs for cattle herds, irrigation equipment and machinery, among other things. 
 
 
116
 
  
 
Principal Markets
  
Crops
 
Our crop production is mostly sold in the domestic market. The prices of our crops are based on the market prices quoted in Argentine grains exchanges such as the Buenos Aires Grains Exchange (Bolsa de Cereales de Buenos Aires) and the cereal exchanges in each country, which take as reference the prices in international grains markets. The largest part of this production is sold to exporters who offer and ship this production to the international market. Prices are quoted in relation to the month of delivery and the port in which the product is to be delivered. Different conditions in price, such as terms of storage and shipment, are negotiated between the end buyer and ourselves.
  
Cattle
 
Our cattle production is sold in the local market. The main buyers are slaughterhouses and supermarkets.
  
Prices in the cattle market in Argentina are basically fixed by local supply and demand. The Liniers Market (on the outskirts of the Province of Buenos Aires) provides a standard in price formation for the rest of the domestic market. In this market live animals are sold by auction on a daily basis. At Liniers Market, prices are negotiated by kilogram of live weight and are mainly determined by local supply and demand. Prices tend to be lower than in industrialized countries. Some supermarkets and meat packers establish their prices by kilogram of processed meat; in these cases, the final price is influenced by processing yields.
 
Customers
  
For the fiscal year 2020, our sales from the agribusiness segment (excluding sales of farms) were made to approximately 300 customers. Sales to our ten largest customers represented approximately 45% to 50% of our net sales. Some of these customers included Cargill, FASA, Bunge Alimentos S.A. and GLENCORE. We have signed non-binding letters of intent with some of our largest customers that allow us to estimate the volume of the demand for certain products and to plan production accordingly. We generally enter into short-term agreements with a term of less than a year.
 
Marketing Channels and Sales Methods
  
Crops
 
We normally work with grains brokers and other intermediaries to trade in the exchanges. We sell part of our production in advance through futures contracts and buy and sell options to hedge against a drop in prices. Approximately 87% of the futures and options contracts are closed through the Buenos Aires Grains Exchange and 13% in the Chicago Board of Trade for hedging purposes.
  
Our storage capabilities allow us to condition and store crops with no third-party involvement and thus to capitalize the fluctuations in the price of commodities. In addition, we store crops in silo bags. On the other hand, in Brazil we have a total storage capacity of 10,279 tons.
 
Cattle
  
We have several marketing channels. We sell directly to local meat processors and supermarkets, as well as in markets and auctions. Our customers include Carnes Pampeanas, Frigorífico Bermejo, Arre Beef S.A., Sáenz Valiente Bullrich, and Colombo y Magliano S.A. Prices are based on the price at Liniers Market.
 
We are usually responsible for the costs of the freight to the market and, in general, we pay commissions on our transactions.
  
 
117
 
 
Inputs
  
The current direct cost of our production of crops varies in relation to each crop and normally includes the following costs: tillage, seeds, agrochemicals and fertilizers. We buy in bulk and store seeds, agrochemicals and fertilizers to benefit from discounts offered during off-season sales.
 
Competition
  
The agricultural and livestock sector is highly competitive, with a huge number of producers. We are one of the leading producers in Argentina and the region. However, if we compare the percentage of our production to the country’s total figures, our production would appear as extremely low, since the agricultural market is highly atomized. Our leading position improves our bargaining power with suppliers and customers. In general, we obtain discounts in the region in the acquisition of raw materials and an excess price in our sales.
 
Historically, there have been few companies competing for the acquisition and leases of farmlands for the purpose of benefiting from land appreciation and optimization of yields in the different commercial activities. However, we anticipate the possibility that new companies, some of them international, may become active players in the acquisition of farmlands and the leases of sown land, which would add players to the market in coming years.
  
Seasonality
 
As is the case with any company in the agro-industrial sector, our business activities are inherently seasonal. Harvest and sales of crops (corn, soybean and sunflower) in general take place from February to June. Wheat is harvested from December to January. With respect to our international market, in Bolivia climate conditions allow a double season of soybean, corn and sorghum production and, accordingly, these crops are harvested in April and October, while wheat and sunflower are harvested during August and September, respectively. Other segments of our activities, such as our sales of cattle and our forestry activities tend to be more of a successive character than of a seasonal character. However, the production of beef is generally higher during the second quarter, when pasture conditions are more favorable. In consequence, there may be significant variations in results from one quarter to the other.
  
Regulation and Governmental Supervision of our Agricultural Business
 
Argentina
  
Farming and Animal Husbandry Agreements
 
According to Law No. 13,246, as amended by Law No. 22,298, all lease agreements related to rural properties and land are required to have a minimum duration of 3 years, except in the case of those designated as “accidental agreements” pursuant to Section 39, subsection a), Law No. 13,246. Upon death of the tenant farmer, the agreement may continue with his successors. Upon misuse of the land by the tenant farmer or default in payment of the rent, the land owner may initiate an eviction proceeding.
  
Law No. 13,246, amended by Law No. 22,298, also regulates sharecropping agreements pursuant to which one of the parties furnishes the other with animals or land for the purpose of sharing benefits between the parties. These agreements are required to have a minimum term of duration of 3 years, although the rule of Section 39 of Law No. 13,246 on accidental agreements for smaller terms also applies in this case. The agreement is not assignable under any circumstance whatsoever, unless expressly agreed by the parties. Upon death, disability of the tenant farmer or other impossibility, the agreement may be terminated.
 
Quality control of Crops and Cattle
  
The quality of the crops and the health measures applied on the cattle are regulated and controlled by the Servicio Nacional de Sanidad y Calidad Agroalimentaria (“SENASA”), which is an entity within the Agro-industry Ministry that oversees farming and animal sanitary activities.
 
Argentine law establishes that the brands should be registered with each provincial registry and that there cannot be brands alike within the same province.
 
Sale and Transportation of Cattle
 
Even though the sale of cattle is not specifically regulated, general contract provisions are applicable. Further, every province has its own rural code regulating the sale of cattle.
 
Argentine law establishes that the transportation of cattle is lawful only when it is done with the respective certificate that specifies the relevant information about the cattle. The required information for the certificate is established by the different provincial regulations, the inter-provinces treaties and the regulations issued by the SENASA. 
 
 
118
 
 
 
Export Restriction of Beef
 
In addition, the Secretary of Agriculture, Livestock, Fishing and Food Products, within the orbit of the Ministry of Economy and Public Finance, oversees the farming and animal sanitary activities.
 
The Secretary of Agriculture, Livestock, Fishing and Food Products is in charge of distributing the annual regular quota of top quality chilled beef without bones, the “Cuota Hilton.” The destination of the Cuota Hilton is the European Union.
 
The Secretary of Agriculture, Livestock, Fishing and Food Products granted to our subsidiary Sociedad Anónima Carnes Pampeanas up to 1,420 tons to export beef under the Cuota Hilton for the July 2019-June 2020 period.
 
Environment
 
The development of our agribusiness activities depends on a number of federal, provincial and municipal laws and regulations related to environmental protection.
 
We may be subject to criminal and administrative penalties, including taking action to reverse the adverse impact of our activities on the environment and to reimburse third parties for damages resulting from contraventions of environmental laws and regulations. Under the Argentine Criminal Code, persons (including directors, officers and managers of corporations) who commit crimes against public health, such as poisoning or dangerously altering water, food or medicine used for public consumption and selling products that are dangerous to health, without the necessary warnings, may be subject to fines, imprisonment or both. Some courts have enforced these provisions in the Argentine Criminal Code to sanction the discharge of substances which are hazardous to human health. At the administrative level, the penalties vary from warnings and fines to the full or partial suspension of the activities, which may include the revocation or annulment of tax benefits, cancellation or interruption of credit lines granted by state banks and a prohibition against entering into contracts with public entities.
 
The Forestry Legislation of Argentina prohibits the devastation of forests and forested lands, as well as the irrational use of forest products. Landowners, tenants and holders of natural forests require an authorization from the Forestry Competent Authority for the cultivation of forest land. The legislation also promotes the formation and conservation of natural forests in properties used for agriculture and farming purposes.
 
In accordance with legislative requirements, we have applied for approval to develop certain parts of our land reserves and were authorized to develop them partially and to maintain other areas as land reserves. We cannot assure you that current or future development applications will be approved, and if so, to what extent we will be allowed to develop our land reserves. We intend to use genetically modified organisms in our agricultural activities. In Argentina, the development of genetically modified organisms is subject to special laws and regulations and special permits.
 
On November 28, 2007, the Argentine Congress passed a law known as the Forest Law which sets minimum standards for the conservation of native forests and incorporates minimum provincial expenditures to promote the protection, restoration, conservation and sustainable use of native forests. The Forest Law prevents landowners, including owners of native forests, from deforesting or converting forested areas into non-forested land for other commercial uses without prior permission from each local government that gives the permit and requires the preparation, assessment and approval of an environmental impact report. The Forest Law also provides that each province should adopt its own legislation and regional regulation map within a term of one year. Until such provincial implementation is carried into effect, no new areas may be deforested. In addition, the Forest Law also establishes a national policy for sustainableuse of native forests and includes the recognition of native communities and aims to provide preferential use rights to indigenous communities living and farming near the forest. In case a project affects such communities, the relevant provincial authority may not issue permits without formal public hearings and written consent of the communities.
 
 
119
 
 
Besides, the Rules issued by the CNV provide that publicly traded companies whose corporate purpose includes environmentally hazardous activities should report to their shareholders, investors and the general public their compliance with the applicable environmental laws and risks inherent to such activities, so as to be able to reasonably assess such hazards.
 
Our activities are subject to a number of national, provincial and municipal environmental regulations. Section 41 of the Argentine Constitution, as amended in 1994, provides that all Argentine inhabitants have the right to a healthy and balanced environment fit for human development and have the duty to preserve it. Environmental damage shall bring about primarily the obligation to redress it as provided by applicable law. The authorities shall protect this right, the rational use of natural resources, the preservation of the natural and cultural heritage andof biodiversity, and shall also provide for environmental information and education. The National Government shall establish minimum standards for environmental protection and Provincial and Municipal Governments shall determine specific standards and issue the applicable regulations.
 
On November 6, 2009, the Argentine Congress passed Law No. 25,675. This law regulates the minimum standards for the achievement of a sustainable environment and the preservation and protection of biodiversity and sets environmental policy goals. Moreover, Law No. 25,675 establishes the activities that will be subject to an environmental impact assessment procedure and certain requirements applicable thereto. In addition, the Law sets forth the duties and obligations that will be triggered by any damage to the environment and imposes the obligation to restore it to its former condition or, if that is not technically feasible, to pay a compensation in lieu thereof. The Law also fosters environmental education and provides for certain minimum obligations to be fulfilled by natural and artificial persons.
 
Leases
 
Laws and regulations governing the acquisition and transfer of real estate, as well as municipal zoning ordinances, are applicable to the development and operation of the Company’s properties. 
 
Currently, Argentine law does not specifically regulate shopping mall lease agreements. Since our shopping mall leases generally differ from ordinary commercial leases, we have created provisions which govern the relationship with our shopping mall tenants.
 
Argentine law imposes certain restrictions on property owners, including: 
 
● 
a prohibition to include price indexation clauses based on inflation increases in lease agreements; and
 
● 
a two-year minimum lease term is established for all purposes, except in particular cases such as embassy, consulate or international organization venues, room with furniture for touristic purposes for less than three months, custody and bailment of goods, exhibition or offering of goods in fairs or in cases where they are entered into for a specific purpose expressly stated in the agreement that is usually fulfilled within an agreed shorter term.

Rent Increase 
 
In addition, there are at present contradictory court rulings with respect to whether the rent price can or cannot be increased during the term of the lease agreement. Most of our lease agreements have incremental rent increase clauses that are not based on any official index. As of the date of this document, no tenant has filed any legal action against us challenging incremental rent increases, but we cannot assure that such actions will not be filed in the future and, if any such actions were successful, that they will not have an adverse effect on our company.
 
Limits on lease terms 
 
Under the Argentine Civil and Commercial Code lease terms may not exceed fifty years, irrespective of the intended use of the property (save in case of residential use, where the maximum term is twenty years). Generally, terms in its lease agreements go from 3 to 10 years.
     
Early termination rights
 
The Argentine Civil and Commercial Code provides that tenants of properties may declare the early termination of lease agreements after the first six months of the effective date. Such termination is subject to penalties which range from one to one and a half months of rent. If the tenant terminates the agreement during the first year of the lease, the penalty is one and a half month’s rent and, if the termination occurs after the first year of lease, the penalty is one month’s rent.
  
It should be noted that the Argentine Civil and Commercial Code became effective on August 1, 2015 and that, among other rules, it repealed the Urban Lease Law (No. 23,091), which provided for a rule similar to the one described above, but (i) it established the obligation to give at least 60 days’ prior notice of exercise of the early termination right by the tenant; and (ii) it set forth in its Section 29 that its provisions were mandatory. There are no court rulings yet with respect to the new regulations related to: (i) unilateral right to termination by tenant; i.e. whether the parties may waive the tenant’s right to terminate the agreement unilaterally; or in relation to (ii) the possibility of establishing a penalty different from the penalty described above in the event of unilateral termination by the lessee.
 
Other
 
Most of our leases provide that the tenants pay all costs and taxes related to the property in proportion to their respective leasable areas. In the event of a significant increase in the amount of such costs and taxes, the Argentine government may respond to political pressure to intervene by regulating this practice, thereby adversely affecting our rental income. The Argentine Civil and Commercial Procedural Code enables the lessor to pursue collection of outstanding rental payments through an “executory proceeding” upon lessee’s payment default. In executory proceedings debtors have fewer defenses available to prevent foreclosure, making these proceedings substantially shorter than ordinary ones. In executory proceedings, the origin of the debt is not under discussion; the trial focuses on the formalities of debt instrument itself. The Procedural Code also permits special eviction proceedings, which are carried out in the same wayas ordinary proceedings. The Argentine Civil and Commercial Code requires that a notice be given to the tenant demanding payment of the amounts due in the event of breach prior to eviction, of no less than ten days for leases for residential purposes, andestablishes no limitation or minimum notice for leases for other purposes. However, historically, large court dockets and numerous procedural hurdles have resulted in significant delays to eviction proceedings, which generally last from six months to two years from the date of filing of the suit to the time of actual eviction.
 
Development and Use of the Land
 
Buenos Aires Urban Planning Code. Our real estate activities are subject to several municipal zoning, building, occupation and environmental regulations. In the City of Buenos Aires, where the vast majority of the real estate properties are located, the Buenos Aires Urban Planning Code (Código de Planeamiento Urbano de la Ciudad de Buenos Aires) generally restricts the density and use of property and controls physical features of improvements on property, such as height, design, set-back and overhang, consistent with the city’s urban landscape policy. The administrative agency in charge of the Urban Planning Code is the Secretary of Urban Planning of the City of Buenos Aires.
 
Buenos Aires Building Code. The Buenos Aires Building Code (Código de Edificación de la Ciudad de Buenos Aires) supplements the Buenos Aires Urban Planning Code and regulates the structural use and development of property in the City of Buenos Aires. The Buenos Aires Building Code requires builders and developers to file applications for building permits, including the submission to the Secretary of Work and Public Services (Secretaría de Obras y Servicios Públicos) of architectural plans for review, to assure compliance therewith.
 
We believe that all of our real estate properties are in material compliance with all relevant laws, ordinances and regulations.
 
 
120
 
 
Sales and Ownership
 
Buildings Law. Buildings Law No. 19,724 (Ley de Pre horizontalidad) was repealed by the new Argentine Civil and Commercial Code which became effective on August 1, 2015. The new regulations provide that for purposes of execution of agreements with respect to built units or units to be built under this regime, theowner is required to purchase insurance in favor of prospective purchasers against the risk of frustration of the operation pursuant to the agreement for any reason. A breach of this obligation prevents the owner from exercising any right against the purchaser – such as demanding payment of any outstanding installments due – unless he/she fully complies with his/her obligations, but does not prevent the purchaser from exercising its rights against seller. 
 
Protection for the Disabled Law. The Protection for the Disabled Law No. 22,431, enacted on March 20, 1981, as amended, provides that in connection with the construction and renovation of buildings, obstructions to access must be eliminated in order to enable access by handicapped individuals. In the construction of public buildings, entrances, transit pathways and adequate facilities for mobility-impaired individuals must be provided for.
 
Buildings constructed before the enforcement of the Protection for the Disabled Law must be adapted to provide accesses, transit pathways and adequate facilities for mobility-impaired individuals.
  
Those pre-existing buildings, which due to their architectural design may not be adapted to the use by mobility-impaired individuals, are exempted from the fulfillment of these requirements.
 
The Protection for the Disabled Law provides that residential buildings must ensure access by mobility-impaired individuals to elevators and aisles. Architectural requirements refer to pathways, stairs, ramps and parking.
 
Real Estate Installment Sales Law. The Real Estate Installment Sales Law No. 14,005, as amended by Law No. 23,266 and Decree No. 2015/85, imposes a series of requirements on contracts for the sale of subdivided real estate property regarding, for example, the sale price which is paid in installments and the deed, which is not conveyed until final payment of such price. The provisions of this law require, among other things:
  
The registration of the intention to sell the property in subdivided plots with the Real Estate Registry (Registro de la Propiedad Inmueble) corresponding to the jurisdiction of the property. Registration will only be possible with regard to unencumbered property. Mortgaged property may only be registered where creditors agree to divide the debt in accordance with the subdivided plots. However, creditors may be judicially compelled to agree to the division.
 
The preliminary registration with the Real Estate Registry of the purchase instrument within 30 days of execution of the agreements.
  
Once the property is registered, the installment sale may not occur in a manner inconsistent with the Real Estate Installment Sales Law, unless seller registers its decision to desist from the sale in installments with the Real Estate Registry. In the event of a dispute over the title between the purchaser and third-party creditors of the seller, the installment purchaser who has duly registered the purchase instrument with the Real Estate Registry will obtain the deed to the plot. Further, the purchaser can demand conveyance of title after at least 25% of the purchase price has been paid, although the seller may demand a mortgage to secure payment of the balance of the purchase price.
 
After payment of 25% of the purchase price or the construction of improvements on the property equal to at least 50% of the property value, the Real Estate Installment Sales Law prohibits the termination of the sales contract for failure by the purchaser to pay the balance of the purchase price. However, in such event, the seller may take action under any mortgage on the property.
 
 
121
 
 
Other Regulations
  
Consumer Relationship. Consumer or End User Protection. The Argentine Constitution expressly establishes in Section 42 that consumers and users of goods and services have a right to protection of health, safety and economic interests in a consumer relationship. Consumer Protection Law No. 24,240, as amended, regulates several issues concerning the protection of consumers and end users in a consumer relationship, in the arrangement and execution of contracts.
 
The Consumer Protection Law, and the applicable sections of the Argentine Civil and Commercial Code are intended to regulate the constitutional right conferred under the Constitution on the weakest party of the consumer relationship and prevent potential abuses deriving from the stronger bargaining position of vendors of goods and services in a mass-market economy where standard form contracts are widespread.
  
As a result, the Consumer Protection Law and the Argentine Civil and Commercial Code deem void and unenforceable certain contractual provisions included in consumer contracts entered into with consumers or end users, including those which:
 
● 
deprive obligations of their nature or limit liability for damages;
  
● 
imply a waiver or restriction of consumer rights and an extension of seller rights; and
 
● 
impose the shifting of the burden of proof against consumers.
 
In addition, the Consumer Protection Law imposes penalties ranging from warnings to fines from ARS 100 to ARS 5,000,000, the seizure of merchandise, closing down of establishments for a term of up to thirty (30) days, suspension of up to 5 years in the State suppliers register, the forfeiture of concession rights, privileges, tax regimes or special credits to which the sanctioned party was entitled. These penalties may be imposed separately or jointly.
 
The Consumer Protection Law and the Argentine Civil and Commercial Code define consumers or end users as the individuals or legal entities that acquire or use goods or services free of charge or for a price for their own final use or benefit or that of their family or social group. In addition, both laws provide that those who though not being parties to a consumer relationship as a result thereof acquire or use goods or services, for consideration or for non-consideration, for their own final use or that of their family or social group are entitled to such protection rights in a manner comparable to those engaged in a consumer relationship.
 
In addition, the Consumer Protection Law defines the suppliers of goods and services as the individuals or legal entities, either public or private, that in a professional way, even occasionally, produce, import, distribute or commercialize goods or supply services to consumers or users.
 
The Argentine Civil and Commercial Code defines a consumer agreement as such agreement that is entered into between a consumer or end user and an individual or legal entity that acts professionally or occasionally or a private or public company that manufactures goods or provides services, for the purpose of acquisition, use or enjoyment of goods or services by consumers or users for private, family or social use.
 
It is important to point out that the protection under the laws afforded to consumers and end users encompasses the entire consumer relationship process (from the offering of the product or service) and it is not only based on a contract, including the consequences thereof.
 
In addition, the Consumer Protection Law establishes a joint and several liability system under which for any damages caused to consumers, if resulting from a defect or risk inherent in the thing or the provision of a service, the producer, manufacturer, importer, distributor, supplier, seller and anyone who has placed its trademark on the thing or service shall be liable.
 
The Consumer Protection Law excludes the services supplied by professionals that require a college degree and registration in officially recognized professional organizations or by a governmental authority. However, this law regulates the advertisements that promote the services of such professionals.
 
The Consumer Protection Law determines that the information contained in the offer addressed to undetermined prospective consumers, binds the offeror during the period in which the offer takes place and until its public revocation. Further, it determines that specifications included in advertisements, announcements, prospectuses, circulars or other media bind the offeror and are considered part of the contract entered into by the consumer.
 
 
122
 
  
Pursuant to Resolution No. 104/05 issued by the Secretariat of Technical Coordination reporting to the Argentine Ministry of Economy, the Consumer Protection Law adopted Resolution No. 21/2004 issued by the Mercosur’s Common Market Group which requires that those who engage in commerce over the Internet (E-Business) shall disclose in a precise and clear manner the characteristics of the products and/or services offered and the sale terms. Failure to comply with the terms of the offer is deemed an unjustified denial to sell and gives rise to sanctions.
  
On September 17, 2014, a new Consumer Protection Law was enacted by the Argentine Congress –Law No. 26,993–. This law, known as “System for Conflict Resolution in Consumer Relationships,” provided for the creation of new administrative and judicial procedures for this field of Law. It created a two-instance administrative system: the Preliminary Conciliation Service for Consumer Relationships (Servicio de Conciliación Previa en las Relaciones de Consumo, COPREC) and the Consumer Relationship Audit, and a number of courts assigned to resolution of conflicts between consumers and producers of goods and services (Fuero Judicial Nacional de Consumo). In order to file a claim, the amount so claimed should not exceed a fixed amount equivalent to 55 adjustable minimum living wages, which are determined by the Ministry of Labor, Employment and Social Security. The claim is required to be filed with the administrative agency. If an agreement is not reached between the parties, the claimant may file the claim in court. The administrative system known as Preliminary Conciliation Service for Consumer Relationships (COPREC) is currently in full force and effect. However, the court system (fuero judicial nacional de consumo) is not in force yet, therefore, any court claims should be currently filed with the existing applicable courts. A considerable volume of claims filed against us are expected to be settled pursuant to the system referred to above, without disregarding the full force and effect of different instances for administrative claims existing in the provincial sphere and the City of Buenos Aires, which remain in full force and effect, where potential claims related to this matter could also be filed.
 
Antitrust Law
  
Law No. 27,442, as amended, or the “Antitrust Law,” prevents collusive practices by market participants and requires administrative approval for transactions that according to the Antitrust Law constitute an economic concentration. According to this law, mergers, transfers of goodwill, acquisitions of property or rights over shares, capital or other convertible securities, or similar transactions by which the acquirer controls or substantially influences a company, are considered as an economic concentration. Whenever an economic concentration involves a company or companies and the aggregate volume of business in Argentina of the companies concerned exceeds 100 million mobile units, the respective concentration must be submitted for approval to the CNDC. The request for approval may be filed, either prior to the transaction or the implementing of the control take.
 
For the purpose of determining the volume of the business mentioned on the paragraph before, the CNDC will annually inform the amount in legal currency that will apply during the corresponding year. For that purpose, the CNDC will consider the mobile unit value current at the last business day of the previous year. When a request for approval is filed, the CNDC may (i) authorize the transaction, (ii) subordinate the transaction to the accomplishment of certain conditions or (iii) reject the authorization.
  
The Antitrust Law provides that economic concentrations in which the transaction amount and the value of the assets subject to acquisition or disposition do not exceed 20 million mobile units each do not require approval. When the amount of the transactions consummated in the preceding 12 months exceeds in aggregate 20 million mobile units or 60 million mobile units in the preceding 36 months, these transactions require CNDC approval.
 
As our consolidated annual sales volume and our parent’s consolidated annual sales volume exceed ARS 812,000,000, we are required to notice to the CNDC of any concentration provided for by the Antitrust Law; provided that no exception to the notice requirement under the Antitrust Law is applicable.
 
 
123
 

Taxes on the Transfer of Property and Sale of Meat and Grains
 
Value Added Tax (VAT). VAT is a federal tax that applies mainly to the (i) sale of goods located in Argentina; (ii) provision of services within Argentina; (iii) final import of goods and services (services rendered outside Argentina to persons registered as domestic VAT taxpayers that are economically used or exploited inside the country); and (iv) digital services provided by a foreign company or individuals that are economically used or exploited inside the country. Services rendered inside Argentina deemed to be used or exploited outside the country are not subject to VAT (export of services) and exports are exempted to pay VAT.
 
VAT is paid at each stage of the chain of production or distribution of goods or services. The general tax rate is 21%.
 
The value added tax law imposes a reduced rate, equal to 10.5% on the sale price of on the sale price of live animals (including cattle, sheep, camels and goats, among others) as well as their meat and edible remains, fruits and vegetables, all of which whether fresh, chilled, or frozen, which have not undergone any cooking or manufacturing process turning them into a manufactured product. This 10.5% reduced rate is also applicable to the sale of grains (cereals and oilseeds, excluding rice), and dry pulses (beans, peas, and lentils). In the case of milk, the sale is subject to a 21% rate (except for sales to final consumers, the federal government, the provinces, municipalities or the City of Buenos Aires or any subordinate agencies, school or university kitchens, health funds or entities under the scope of paragraphs e), f), g) and m) of Section 20 of the Income Tax Law, which are exempt).
 
The sale of land and immovable property is not subject to this tax.
 
Gross Income Tax. This is a local tax (collected by the provinces and the City of Buenos Aires) that levies onerous activities (habitually activities) carried out within a province or the City of Buenos Aires. The taxable base is the gross income derived from said activities.
 
When the same business is developed in more than one jurisdiction, the tax is applicable pursuant to the regulations set forth in the Multilateral Agreement, which distributes taxable base among the different jurisdictions, in accordance with certain parameters (usually, attribution of income or expenses to each jurisdiction), which is relevant for taxpayers that carry out activities in several jurisdictions, and is applicable in order to avoid double taxation.
 
In the City of Buenos Aires, gross income derived from livestock raising and milk production are subject to this tax at a general rate of 0.75%. In certain provinces, the sale of primary goods is not taxable.
 
Stamp Tax. This is a local tax that 23 provinces and the City of Buenos Aires collect based on similar rules regarding subject matter, tax base and rates. In general, this tax is levied on instrumented acts, i.e. executed and delivered by means of documents (e.g. acts related to the constitution, transmission, or expiration of rights, contracts, contracts for sales of stock and company shares, public deeds relating to real property, etc.).
 
In the City of Buenos Aires (federal district) the stamp tax rate applicable to the transfer by public deed of real property is 3.6% and 2% in the Province of Buenos Aires. The purchase and sale of real property through public deed, however, is not taxable in the province and the City of Buenos Aires –up to a certain value of the property- if the real estate is used for permanent dwelling purposes, and provided that it is the only property owned by the purchaser.
 
 
124
 
 
Urban Properties and Investments Business (through our subsidiary IRSA)
 
As of June 30, 2020, our investment in IRSA’s common shares amounts to 62.1%.
 
The following information corresponds to data of the segments extracted from our subsidiary IRSA’s Annual Report and Financial Statements as of June 30, 2020.
 
The revenue figures for fiscal year 2018 described in the different tables correspond to the twelve-month period reported in IRSA’s Financial Statements.
 
Description of main operations
 
Operation Center in Argentina.
 
Shopping Malls
 
As of June 30, 2020, IRSA owned, through its subsidiary IRSA CP, a majority interest in and operated, a portfolio of 15 shopping malls in Argentina, six of which are located in the City of Buenos Aires (Abasto, Alcorta Shopping, Alto Palermo Shopping, Patio Bullrich, Dot Baires Shopping and Distrito Arcos), two are located in the greater Buenos Aires area (Alto Avellaneda and Soleil Premium Outlet), and the rest are located in different provinces of Argentina (Alto Noa in the City of Salta, Alto Rosario in the City of Rosario, Mendoza Plaza in the City of Mendoza, Córdoba Shopping Villa Cabrera and Patio Olmos (operated by a third party) in the City of Córdoba, La Ribera Shopping in Santa Fe (through a joint venture) and Alto Comahue in the City of Neuquén).
 
The shopping malls IRSA operates comprise a total of 333,062 square meters of GLA (excluding certain spaces occupied by hypermarkets which are not our tenants). Total tenant sales in our shopping malls, as reported by retailers, were ARS 69,965 million for fiscal year 2020 and ARS 94,436 million for fiscal year 2019, a decrease of 25.9% in real terms (+6.7% in nominal terms). The greatest impact of this drop was evidenced in the fourth quarter of the yearbecause of the closure of operations due to the lockdown decreed in Argentina on March 20, 2020 as a consequence of COVID19. Tenant sales at our shopping malls are relevant to our revenues and profitability because it is an important factor in determining rent our tenants pay. Sales also affect tenant’s overall occupancy costs as a percentage of that tenant’s sales.
 
 
125
 
 
The following table shows certain information about IRSA, through its subsidiary IRSA CP’s shopping malls as of June 30, 2020:
 
Shopping malls
Date ofacquisition/development
Location
 
GLA(sqm)(1)
 
 
Numberof stores
 
 
Occupancyrate(2)
 
 
Ourownershipinterest(3)
 
 
Rental revenue
 
 
 
 
 
 
 
 
 
 
 
(%)
 
 
(%)
 
 
(in million of ARS)
 
Alto Palermo
Dec-97
City of Buenos Aires
  18,655 
  136 
  91.9 
  100.0 
  997 
Abasto Shopping(4)
Nov-99
City of Buenos Aires
  36,760 
  164 
  94.9 
  100.0 
  854 
Alto Avellaneda
Dec-97
Buenos Aires Province
  38,330 
  125 
  97.4 
  100.0 
  600 
Alcorta Shopping
Jun-97
City of Buenos Aires
  15,725 
  114 
  97.3 
  100.0 
  532 
Patio Bullrich
Oct-98
City of Buenos Aires
  11,396 
  89 
  91.4 
  100.0 
  308 
Dot Baires Shopping
May-09
City of Buenos Aires
  48,805 
  167 
  74.6 
  80.0 
  653 
Soleil Premium Outlet
Jul-10
Buenos Aires Province
  15,156 
  79 
  97.1 
  100.0 
  248 
Distrito Arcos
Dec-14
City of Buenos Aires
  14,335 
  65 
  93.8 
  90,0 
  459 
Alto Noa Shopping
Mar-95
City of Salta
  19,313 
  85 
  99.0 
  100.0 
  185 
Alto Rosario Shopping(4)
Nov-04
City of Rosario
  33,681 
  142 
  97.2 
  100.0 
  520 
Mendoza Plaza Shopping
Dec-94
City of Mendoza
  43,313 
  129 
  97.8 
  100.0 
  295 
Córdoba Shopping
Dec-06
City of Córdoba
  15,361 
  104 
  95.4 
  100.0 
  177 
La Ribera Shopping
Aug-11
City of Santa Fé
  10,530 
  68 
  99.0 
  50.0 
  59 
Alto Comahue
Mar-15
City of Neuquén
  11,702 
  95 
  96.2 
  99.9 
  377 
Patio Olmos(5)
Sep-07
City of Córdoba
   
   
   
   
   
Total
 
 
  333,062 
  1,562 
  93.2 
    
  6,263 
 
(1) Corresponds to gross leasable area in each property. Excludes common areas and parking spaces.
(2) Calculated dividing occupied square meters by leasable area as of the last day of the fiscal year.
(3) Company’s effective interest in each of its business units.
(4) Excludes Museo de los Niños (which represents 3,732 square meters in Abasto and 1,261 square meters in Alto Rosario).
 (6) IRSA CP owns the historic building of the Patio Olmos shopping mall in the Province of Córdoba, operated by a third party and does not include the rental revenues of Patio Olmos, for more details see “Accumulated rental income”.
 
 
The following table shows information about IRSA, through its subsidiary IRSA CP’s expansions and future expansions on current assets as of June 30, 2020:
 
Expansions
 
Ownership interest
 
 
Surface
 
Locations
 
 
(%)
 
 
(sqm)
 
 
Alto Palermo Adjoining Plot
  100 
  3,900 
City of Buenos Aires
Subtotal current expansions
    
  3,900 
 
Other future expansions(1)
    
  98,055 
 
Subtotal future expansions
    
  98,055 
 
Total Shopping Malls
    
  101,955 
 
Patio Bullrich - Offices / Hotel
  100 
  10,000 
City of Buenos Aires
Philips Building
  100 
  20,000 
City of Buenos Aires
Subtotal future expansions
    
  30,000 
 
Total offices
    
  30,000 
 
 
    
    
 
Total expansions
    
  131,955 
 
(1) 
Includes Alto Palermo, Paseo Alcorta, Alto Avellaneda, Soleil, Alto Noa, Alto Rosario, Mendoza, Córdoba y La Ribera Shopping
 
 
126
 
  
Rental income
 
The following table sets forth total rental income for each of IRSA, through its subsidiary IRSA CP’s shopping malls for the fiscal years indicated:
 
 
 
For the fiscal years ended June 30, (1)
 
 
 
 
2020
 
 
2019
 
 
2018
 
 
 
(in millions of ARS )
 
Alto Palermo 
  997 
  1,408 
  1,515 
Abasto Shopping 
  854 
  1,312 
  2,040 
Alto Avellaneda 
  600 
  943 
  1,059 
Alcorta Shopping 
  532 
  693 
  735 
Patio Bullrich 
  308 
  403 
  425 
Dot Baires Shopping 
  653 
  1,111 
  1,087 
Soleil Premium Outlet 
  248 
  367 
  385 
Distrito Arcos 
  459 
  632 
  620 
Alto Noa Shopping 
  185 
  248 
  279 
Alto Rosario Shopping 
  520 
  683 
  732 
Mendoza Plaza Shopping 
  295 
  410 
  449 
Córdoba Shopping Villa Cabrera 
  177 
  246 
  272 
La Ribera Shopping(2) 
  59 
  87 
  92 
Alto Comahue 
  377 
  419 
  361 
Subtotal 
  6,263 
  8,960 
  10,053 
Patio Olmos (3) 
  7 
  10 
  10 
Adjustments and eliminations (4)                                                                     
  (336)
  (430)
  (313)
Total 
  5,935 
  8,541 
  9,750 
(1) 
Includes base rent, percentage rent, admission rights, fees, parking, commissions, revenue from non-traditional advertising and others. Does not include Patio Olmos.
(2) 
Through our joint venture Nuevo Puerto Santa Fé S.A.
(3) 
IRSA CP owns the historic building where the Patio Olmos shopping mall is located in the province of Cordoba. The property is managed by a third party.
(4) 
Includes indirect incomes and eliminations between segments. In 2019 and 2018, revenue from Buenos Aires Design are included. End of concession December 5, 2018.
The following table sets forth IRSA ’s revenue from cumulative leases by revenue category for the fiscal years presented:
 
 
127
 
 
 
 
For the fiscal year ended June 30,
 
 
 
 
2020
 
 
2019
 
 
2018
 
 
 
(in millions of ARS)
 
 
 
 
Base rent 
  3,128 
  4,780 
  5,623 
Percentage rent 
  1,471 
  1,779 
  1,863 
Total rent 
  4,599 
  6,559 
  7,486 
Non-traditional advertising 
  184 
  222 
  245 
Revenues from admission rights 
  903 
  1,051 
  1,162 
Fees 
  105 
  118 
  138 
Parking 
  296 
  473 
  571 
Commissions 
  155 
  321 
  429 
Other 
  21 
  216 
  22 
Subtotal(1)
  6,263 
  8,960 
  10,053 
Patio Olmos 
  7 
  10 
  10 
Adjustments and eliminations(2) 
  (336)
  (430)
  (313)
Total 
  5,935 
  8,541 
  9,750 
 
(1)
Does not include Patio Olmos
 
(2)
Includes indirect incomes and eliminations between segments. In 2019 and 2018, revenues from Buenos Aires Design are included. End of concession December 5, 2018.
 
Tenant retail sales
 
For the 2020 fiscal year, IRSA, through its subsidiary IRSA CP’s shopping mall tenants’ sales reached ARS 69,965 million, a decrase of 25.9% in real terms compared to the previous fiscal year (+6,7% in nominal terms).
 
Tenant sales at the shopping malls located in the City of Buenos Aires and Greater Buenos Aires recorded year-on-year decreases of 26.9% in real terms (+5.0% in nominal terms), up from ARS 65,404 million to ARS 47,805 million during fiscal year 2020, whereas shopping malls in the interior of Argentina decreased approximately 23.7% in real terms (+10.4% in nominal terms) in comparison with the previous fiscal year, from ARS 29,032 million to ARS 22,160 million during fiscal year 2020.
 
The following table sets forth the total retail sales of IRSA, through its subsidiary IRSA CP’s shopping mall tenants for the fiscal years indicated:
 
 
 
For the fiscal years ended June 30,(1)
 
 
 
 
2020
 
 
2019
 
 
2018
 
 
 
(in millions of ARS)
 
Alto Palermo 
  8,537 
  11,585 
  12,803 
Abasto Shopping 
  8,681 
  12,287 
  14,441 
Alto Avellaneda 
  7,671 
  11,019 
  13,892 
Alcorta Shopping 
  5,090 
  6,535 
  6,999 
Patio Bullrich 
  3,463 
  4,293 
  3,880 
Buenos Aires Design (1) 
  - 
  562 
  1,785 
Dot Baires Shopping 
  6,819 
  9,416 
  11,948 
Soleil Premium Outlet 
  3,543 
  5,056 
  5,664 
Distrito Arcos 
  4,001 
  4,651 
  4,669 
Alto Noa Shopping 
  3,473 
  4,172 
  5,039 
Alto Rosario Shopping 
  7,230 
  9,286 
  10,359 
Mendoza Plaza Shopping 
  5,643 
  7,402 
  8,743 
Córdoba Shopping Villa Cabrera 
  2,226 
  3,029 
  3,582 
La Ribera Shopping(2) 
  1,476 
  2,167 
  2,623 
Alto Comahue 
  2,112 
  2,976 
  3,260 
Total 
  69,965 
  94,436 
  109,687 
(1) Retail sales based upon information provided to us by retailers and prior owners. The amounts shown reflect 100% of the retail sales of each shopping mall, although in certain cases we own less than 100% of such shopping malls. Includes sales from stands and excludes spaces used for special exhibitions.
(2) End of concession term was December 5, 2018
(3) Owned by Nuevo Puerto Santa Fé S.A., in which we are a joint venture partner.
 
 
128
 
 
Total sales by type of business
 
The following table sets forth the retail sales of IRSA, through its subsidiary IRSA CP’s shopping mall tenants by type of business for the fiscal years indicated:
 
 
 
For the fiscal years ended June 30,(1)
 
 
 
 
2020
 
 
2019
 
 
2018
 
 
 
(in millions of ARS )
 
Department Store 
  3,724 
  5,111 
  6,290 
Clothes and footwear 
  38,273 
  52,475 
  57,220 
Entertainment 
  2,147 
  3,166 
  3,404 
Home and decoration 
  1,431 
  2,097 
  3,071 
Home Appliances 
  7,890 
  10,577 
  12,094 
Restaurants 
  9,999 
  11,838 
  12,955 
Miscellaneous 
  804 
  1,127 
  1,183 
Services 
  5,697 
  8,045 
  13,470 
Total 
  69,965 
  94,436 
  109, 687 
 
(1) Includes sales from stands and excludes spaces used for special exhibitions.
 
Occupancy rate
 
The following table sets forth the occupancy rate of IRSA, through its subsidiary IRSA CP’s shopping malls expressed as a percentage of gross leasable area of each shopping mall for the fiscal years indicated:
 
 
 
As of June 30,
 
 
 
 
2020
 
 
2019
 
 
2018
 
 
 
(%)
 
 
 
 
 
 
 
 
 
 
 
Alto Palermo 
  91.9 
  99.1 
  99.5 
Abasto Shopping 
  94.9 
  98.7 
  99.1 
Alto Avellaneda 
  97.4 
  98.6 
  98.9 
Alcorta Shopping 
  97.3 
  97.9 
  99.8 
Patio Bullrich 
  91.4 
  93.5 
  97.1 
Dot Baires Shopping 
  74.6 
  74.5 
  99.5 
Soleil Premium Outlet 
  97.1 
  99.0 
  97.7 
Distrito Arcos 
  93.8 
  99.4 
  99.7 
Alto Noa Shopping 
  99.0 
  99.5 
  96.8 
Alto Rosario Shopping 
  97.2 
  99.6 
  99.5 
Mendoza Plaza Shopping 
  97.8 
  97.3 
  98.3 
Córdoba Shopping Villa Cabrera 
  95.4 
  99.3 
  100.0 
La Ribera Shopping 
  99.0 
  94.6 
  94.9 
Alto Comahue 
  96.2 
  96.2 
  94.4 
Total (1) 
  93.2 
  94.7 
  98.5 
(1)
As of June 30, 2020, the occupancy rate decreased mainly due to 12,600 square meters vacancy generated by Walmart in Dot Baires Shopping. Excluding this effect, the occupancy would have been 96.0%.
 
 
129
 
 
(2)
 Rental price
 
The following table shows the annual average rental price per square meter of our shopping malls for the fiscal years indicated:
 
 
 
For the fiscal years endedJune 30,(1)
 
 
 
 
2020
 
 
2019
 
 
2018
 
 
 
(in ARS)
 
Alto Palermo 
  35,535 
  51,660 
  57,623 
Abasto Shopping 
  16,174 
  25,185 
  33,820 
Alto Avellaneda 
  11,578 
  19,337 
  22,859 
Alcorta Shopping 
  22,764 
  30,582 
  33,119 
Patio Bullrich 
  17,853 
  23,435 
  24,777 
Dot Baires Shopping 
  8,976 
  13,309 
  15,122 
Soleil Premium Outlet 
  12,702 
  19,764 
  21,717 
Distrito Arcos 
  25,057 
  36,348 
  36,592 
Alto Noa Shopping 
  8,143 
  10,871 
  12,805 
Alto Rosario Shopping 
  12,020 
  16,428 
  18,233 
Mendoza Plaza Shopping 
  5,530 
  7,883 
  9,116 
Córdoba Shopping Villa Cabrera 
  9,058 
  13,070 
  14,876 
La Ribera Shopping 
  4,523 
  6,814 
  7,616 
Alto Comahue 
  30,634 
  29,567 
  35,969 
 
(1) Corresponds to consolidated annual accumulated rental prices according to the IFRS divided by gross leaseable square meters. Does not include revenues from Patio Olmos.
 
Lease expirations(1)(2)
 
The following table sets forth the schedule of estimated lease expirations for our shopping malls for leases in effect as of June 30, 2020, assuming that none of our tenants exercises its option to renew or terminate its lease prior to expiration:
 
 
 
As of June 30, 2020
 
 
Agreements’ Expiration
 
Number ofagreements(1)
 
 
Square meters to expire
 
 
Due toexpire(%)
 
 
Total leasepayments(in millions of ARS)(3)
 
 
Agreements(%)
 
Vacant Stores 
  113 
  22,684 
  6.8 
 
 
 
 
 
 
Expired in-force 
  246 
  53,600 
  16.1 
  486 
  18.4 
As of June 30, 2021 
  424 
  68,355 
  20.5 
  763 
  28.9 
As of June 30, 2022 
  383 
  48,719 
  14.6 
  589 
  22.3 
As of June 30, 2023 
  278 
  38,916 
  11.7 
  418 
  15.8 
As of June 30, 2024 and subsequent years
  118 
  100,788 
  30.3 
  383 
  14.5 
Total 
  1,562 
  333,062 
  100.0 
  2,639 
  100.0 
(1) Includes vacant stores as of June 30, 2020. A lease may be associated with one or more stores.
(2) Does not reflect our ownership interest in each property.
(3) The amount expresses the annual base rent as of June 30, 2020 of agreements due to expire.
 
            
Five largest tenants of the portfolio
 
The five largest tenants of the portfolio (in terms of sales) account for approximately 16.6% of their gross leasable area as of June 30, 2020 and represent approximately 9.8% of the annual basic rent for the fiscal year ending on that date.
 
 
130
 
 
The following table describes our portfolio’s five largest tenants:
 
Tenant
Type of Business
 
Sales
 
 
Gross Leaseable Area
 
 
Gross Leaseable Area
 
 
 
 
(%)
 
 
(sqm)
 
 
(%)
 
Zara
Clothes and footwear
  7.5 
  10,771 
  3.2 
Falabella
Department store
  5.4 
  28,892 
  8.7 
Nike
Clothes and footwear
  4.0 
  7,610 
  2.3 
Fravega
Home appliances
  3.2 
  3,524 
  1.1 
Mc Donald’s
Restaurant
  2.5 
  4,400 
  1.3 
Total
 
  22.5 
  55,197 
  16.6 
 
New leases and renewals
 
The following table shows certain information about IRSA, through its subsidiary IRSA CP’s, leases agreement as of June 30, 2020:
 
 
 
Number ofagreements renewed
 
 
Annualbase rent(in millions of ARS)
 
 
Annualadmissionrights(in millions of ARS)
 
 
Average annual baserent per sqm (ARS)
 
 
Number of non-renewedagreements(1)
 
 
Non-renewedagreements(1)annualbase rent amount (in millions of ARS )
 
Type of business
 
 
 
 
 
 
 
 
 
 
New andrenewed
 
 
Formeragreements
 
 
 
 
 
 
 
Clothing and footwear 
  268 
  478 
  95 
  12,781 
  10,103 
  578 
  1,122 
Restaurant 
  72 
  107 
  15 
  13,466 
  11,877 
  130 
  226 
Miscellaneous(2) 
  56 
  112 
  26 
  6,741 
  25,798 
  147 
  318 
Home 
  32 
  61 
  8 
  8,484 
  9,762 
  54 
  128 
Services 
  28 
  47 
  4 
  8,636 
  10,927 
  12 
  59 
Entertainment 
  11 
  19 
  0 
  1,224 
  1,455 
  14 
  73 
Supermarket 
  1 
  5 
  0 
  1,222 
  2,950 
  1 
  9 
Total 
  468 
  829 
  148 
  7,057 
  8,123 
  936 
  1,935 
(1) Includes vacant stores as of June 30, 2020. Gross leasable area with respect to such vacant stores is included under the type of business of the last tenant to occupy such stores.
(2) Miscellaneous includes anchor store.
 
Principal Terms of our Leases
 
Under the Civil and Commercial Code of Argentina, the term of the locations cannot exceed twenty years for the residential destination and fifty years for the other destinations.
 
Leasable space in our shopping malls is marketed through an exclusive arrangement with our wholly owned subsidiary and real estate broker Fibesa S.A., or “Fibesa.” We use a standard lease agreement for most tenants at our shopping malls, the terms and conditions of which are described below. However, our largest or “anchor” tenants generally negotiate better terms for their respective leases. No assurance can be given that lease terms will be as set forth in the standard lease agreement.
 
 
131
 

Rent amount specified in our leases generally is the higher of (i) a monthly Base Rent and (ii) a specified percentage of the tenant’s monthly gross sales in the store, which generally ranges between 3% and 12% of tenant’s gross sales. In addition, pursuant to the rent escalation clause in most of our leases, a tenant’s Base Rent generally increases between 18% and 28% on a semi-annually and cumulative basis from the thirteenth (13th) month of effectiveness of the lease. Although many of our lease agreements contain price adjustment provisions, these are not based on an official index nor do they reflect the inflation index. In the event of litigation, there can be no assurance that we will be able to enforce such clauses contained in our lease agreements. These terms and conditions have not been applied during a period when the shopping malls remained closed due to the Social, Preventive and Mandatory Isolation decreed by the government of Argentina as a result of the novel COVID-19 virus since IRSA CP decided to defer the billing and collection of the Base Rent until September 30, 2020, with some exceptions and IRSA CP alsos suspended collection of the collective promotion fund during the same period, prioritizing the long-term relationship with its tenants.
 
In addition to rent, we charge most of our tenants an admission right, which must be paid upon execution of the lease agreement and upon its renewal. The admission right is normally paid as a lump sum or in a small number of monthly installments. If the tenants pay this fee in installments, the tenants are responsible for paying the balance of any such unpaid amount if they terminate the lease prior to its expiration. In the event of unilateral termination and/or resolution for breach by the tenants, tenants will not be refunded their admission payment without our consent. We lease our stores, kiosks and spaces in our shopping malls through our wholly-owned subsidiary Fibesa. We charge our tenants a fee for the brokerage services, which usually amounts to approximately three months of the Base Rent plus the admission right.
 
We are responsible, except in the mall Distrito Arcos, for providing each unit within our shopping malls with electricity, a main telephone switchboard, central air conditioning and a connection to a general fire detection system. We also provide the food court tenants with sanitation and with gas systemsconnections. In Distrito Arcos, the connections are managed by the tenants. Each tenant is responsible for completing all necessary installations within its rental unit, in addition to paying direct related expenses, including electricity, water, gas, telephone and air conditioning. Tenants must also pay for a percentage of total expenses and general taxes related to common areas. We determine this percentage based on different factors. The common area expenses include, among others, administration, security, operations, maintenance, cleaning and taxes.
 
We carry out promotional and marketing activities to draw consumer traffic to our shopping malls. These activities are paid for with the tenants’ contributions to the Collective Promotion Fund, or “CPF,” which is administered by us. Tenants are required to contribute 15% of their rent (Base Rent plus Percentage Rent) to the CPF. We may increase the percentage tenants must contribute to the CPF with up to 25% of the original amount set forth in the corresponding lease agreement for the contributions to the CPF. We may also require tenants to make extraordinary contributions to the CPF to fund special promotional and marketing campaigns or to cover the costs of special promotional events that benefit all tenants. We may require tenants to make these extraordinary contributions up to four times a year provided that each extraordinary contribution may not exceed 25% of the tenant’s preceding monthly lease payment.
 
Each tenant leases its rental unit as a shell without any fixtures and is responsible for the interior design of its rental unit. Any modifications and additions to the rental units must be pre-approved by us. We have the option to charge the tenant for all costs incurred in remodeling the rental units andfor removing any additions made to the rental unit when the lease expires. Furthermore, tenants are responsible for obtaining adequate insurance for their rental units, which must cover, among other things, damage caused by fire, glass breakage, theft, flood, civil liability and workers’ compensation.
 
 
132
 
 
Insurance
 
IRSA and our subsiadiary IRSA CP carry all-risk insurance for the shopping malls and other buildings covering property damage caused by fire, terrorist acts, explosion, gas leak, hail, storms and wind, earthquakes, vandalism, theft and business interruption. In addition, we carry liability insurance covering any potential damage to third parties or property caused by the conduct of our business throughout Argentina. IRSA and our subsiadiary IRSA CP are in compliance with all legal requirements related to mandatory insurance, including insurance required by the Occupational Risk Law (Ley de Riesgos del Trabajo), life insurance required under collective bargaining agreements and other insurance required by laws and executive orders. IRSA CP’s and our history of damages is limited to one single claim resulting from a fire in Alto Avellaneda Shopping in March 2006, which loss was substantially recovered from our insurers. These insurance policies contain specifications, limits and deductibles which we believe are adequate to the risks to which we are exposed in our daily operations. IRSA and our subsiadiary IRSA CP also maintain liability insurance covering the liability of our directors and corporate officers.
 
Control Systems
 
IRSA CP has computer systems equipped to monitor tenants’ sales (except stands) in all of its shopping malls. IRSA CP also conduct regular audits of our tenants’ accounting sales records in all of our shopping malls. Almost every store in its shopping malls has a point of sale that is linked to our main server. IRSA CP uses the information generated from the computer monitoring system to prepare statistical data regarding, among other things, total sales, average sales and peak sale hours for marketing purposes and as a reference for the internal audit. Most of its shopping mall lease agreements require the tenant to have its point of sale system linked to our server. During this fiscal year, we signed an agreement to renew our payment terminals with contactless technology (Clover).
 
Competition
 
IRSA is the largest owner and operator of shopping malls, offices and other commercial properties in Argentina in terms of gross leaseable area and number of rental properties. Given that most of our shopping malls are located in highly populated areas, there are competing shopping malls within, or in close proximity to, our targeted areas, as well as stores located on avenues or streets. The number of shopping malls in a particular area could have a material effect on our ability to lease space in our shopping malls and on the amount of rent that we are able to charge. We believe that due to the limited availability of large plots of land and zoning restrictions in the City of Buenos Aires, it is difficult for other companies to compete with us in areas through the development of new shopping malls. Our principal competitor is Cencosud S.A. which owns and operates Unicenter Shopping and the Jumbo hypermarket chain, among others.
 
 
 
133
 
 
The following table shows certain information concerning the most significant owners and operators of shopping malls in Argentina, as of June 30, 2020. 
 
Entity
Shopping malls
Location
 
GLA
 
 
Marketshare(1)
 
 
 
 
 
 
 
 
(%)
 
IRSA CP 
          Alto Palermo
City of Buenos Aires
  18,655 
  1.44 
Abasto Shopping(2)
City of Buenos Aires
  36,760 
  2.83 
Alto Avellaneda
Province of Buenos Aires
  38,330 
  2.95 
Alcorta Shopping
City of Buenos Aires
  15,725 
  1.21 
Patio Bullrich
City of Buenos Aires
  11,396 
  0.88 
Dot Baires Shopping(4)
City of Buenos Aires
  48,805 
  3.75 
Soleil
Province of Buenos Aires
  15,156 
  1.17 
Distrito Arcos
City of Buenos Aires
  14,335 
  1.10 
Alto Noa(2)
City of Salta
  19,313 
  1.49 
Alto Rosario(3)
City of Rosario
  33,681 
  2.59 
Mendoza Plaza
City of Mendoza
  43,313 
  3.33 
Córdoba Shopping
City of Córdoba
  15,361 
  1.18 
La Ribera Shopping
City of Santa Fe
  10,530 
  0.81 
Alto Comahue
City of Neuquén
  11,702 
  0.90 
Subtotal 
 
 
  333,062 
  25.62 
Cencosud S.A. 
 
 
  277,203 
  21.33 
Other operators 
 
 
  689,587 
  53.05 
Total 
 
 
  1,299,852 
  100.00 
(1) Corresponding to gross leaseable area in respect of total gross leaseable area. Market share is calculated dividing sqm over total sqm.
(2) Does not include Museo de los Niños (3,732 sqm).
(3) Does not include Museo de los Niños (1,261 sqm).
(4) Our interest in PAMSA is 80%:
Source: Argentine Chamber of Shopping Centers.
 
Seasonality
 
IRSA CP’s business is directly related with seasonality, affecting the level of our tenants’ sales. During summer holidays (January and February) our tenants’ sales reach their minimum level, whereas during winter holidays (July) and in December (Christmas) they reach their maximum level. Clothing stores generally change their collections in spring and autumn, positively affecting our shopping malls’ sales. Sales at discount prices at the end of each season are also one of the main sources of impact on our business.
 
Offices
 
According to Colliers International, as of June 30, 2020, the A+ and A office inventory decreased compared to 2019 to 1,827,742 sqm. The vacancy rate was steady at approximately 11.2% during the second quarter of 2020. These values indicate that the market is healthy in terms of its operations, allowing an optimum level of supply with robust values.
 
Compared to the previous quarter, the Premium Offices prices decreased in the order of USD 24.3 per square meter compared to the previous quarter, and showed the same period last year, which was USD 25.3 per square meter. Theprices for A+ properties were USD 27.39 per square meter for the second quarter of 2020. In this context, Catalinas presents as the zone with higher prices per square meter, reaching an average of USD 33.0. Likewise, the industry reported a 3.0% decreased in rental prices for A properties compared to the first quarter of 2020, reaching an average of USD 22.06 per square meter, in which the North zone of Ciudad de Buenos Aires reach the higher prices, reaching USD 30.7 per square meter.
 
Management of office buildings
 
IRSA generally acts as the manager of the office properties in which we own an interest. We typically own the entire building or a substantial number of floors in the building. The buildings in which we own floors are generally managed pursuant to the terms of a condominium agreement that typically provides for control by a simple majority of the interests based on owned area. As building manager, we handle services such as security, maintenance and housekeeping, which are generally outsourced. The cost of the services is passed through to, and paid for by, the tenants, except in the case of our units that have not been leased, if any, for which we bear the cost. We market our leasable area through commissioned brokers or directly by us.
 
 
134
 
 
Leases
 
IRSA usually leases our offices by using contracts with an average term between three to ten years. Contracts for the rental of office buildings and other commercial properties are generally stated in U.S. dollars. Rental rates for renewed periods are negotiated at market value.
 
Properties
 
The following table sets forth certain information regarding IRSA, through its subsidiary IRSA CP’s office buildings, as of June 30, 2020: 
 
 
Date ofacquisition/development
 
GLA (sqm)(1)
 
 
Occupancy rate(2)
 
 
Ownership interest
 
 
Total rental incomefor the fiscal yearendedJune 30, 2020
 
 
 
 
 
 
 
(%)
 
 
(%)
 
 
(in thousands
of ARS)
 
Offices
 
 
 
 
 
 
 
 
 
 
 
 
 
AAA & A buildings
 
 
 
 
 
 
 
 
 
 
 
 
 
República Building 
Dec-14
  19,885 
  86.9 
  100 
  433,254 
Bankboston Tower(5) 
Dec-14
  14,865 
  96.4 
  100 
  324,165 
Intercontinental Plaza(3) 
Dec-14
  2,979 
  100.0 
  100 
  40,421 
Bouchard 710(6) 
Dec-14
  15,014 
  92.5 
  100 
  371,835 
Dot Building 
Nov-06
  11,242 
  84.9 
  80 
  232,468 
Zetta 
Jun-19
  32,173 
  97.5 
  80 
  760,908 
Total AAA & A buildings
 
  96,158 
  93.0 
    
  2,163,051 
B buildings
 
    
    
    
    
Philips 
Jun-17
  8,017 
  82.7 
  100 
  74,172 
Suipacha 652/64 
Dec-14
  11,465 
  31.2 
  100 
  39,010 
Total B buildings
 
  19,482 
  52.4 
    
  113,182 
Total Offices
 
  115,640 
  86.1 
    
  2,276,232 
Other rental properties(4)
 
    
    
    
  74,980 
Total Offices and Others
 
    
    
    
  2,351,212 
(1) Corresponds to the gross leasable area of each property as of June 30, 2020. Excludes common areas and parking spaces.
(2) Calculated by dividing occupied square meters by leasable area as of June 30, 2020.
(3) We own 13.2% of the building that has 22,535 square meters of gross leasable area.
(4) Includes rental income from all those properties that are not buildings intended for rent, but that are partially or fully rented (Philips Deposit, Anchorena 665 and San Martin Plot)
(5) On July 15, 2020, our subsidiary IRSA CP sold one floor and five parking spaces, on August 26, 2020, it sold five floors and twenty five parking spaces, on November 5, 2020, it sold four floor and fifteen parking spaces and on November 12, 2020, it sold three floors and fifteen parking spaces. For more information, see “Recent Developments – Boston Tower Floor’s sale - Signature of a Purchase ticket regarding Boston Tower floor with possession”.
(6) On July 30, 2020, IRSA CP sold the entire building. For more information see: “Recent Developments – Bouchard 710 Building sale”
 
 
135
 
 
 Occupancy rate
 
The following table shows our offices occupancy percentage(1) as of the end of fiscal years ended June 30:
 

 
Occupancy rate (1)
 

 
As of June 30,
 
 
 
2020
 
 
2019
 
 
2018
 
 
 
(%)
 
Offices:
 
 
 
 
 
 
 
 
 
República Building 
  86.9 
  95.2 
  98.4 
Bankboston Tower (2) 
  96.4 
  93.5 
  85.6 
Intercontinental Plaza 
  100.0 
  100.0 
  100.0 
Bouchard 710(3) 
  92.5 
  100.0 
  100.0 
Suipacha 652/64 
  31.2 
  44.6 
  86.2 
DOT Building 
  84.9 
  100.0 
  100.0 
Philips Building 
  82.7 
  45.7 
  69.8 
Zetta Building 
  97.5 
  97.5 
  - 
Total 
  86.1 
  88.3 
  92.3 
(1)
Leased square meters pursuant to lease agreements in effect as of June 30, 2020, 2019 and 2018 over gross leasable area of offices for the same fiscal years.
(2)
On July 15, 2020, our subsidiary IRSA CP sold one floor and five parking spaces, on August 26, 2020, our subsidiary IRSA CP sold five floors and twenty five parking spaces, on November 5, 2020, it sold four floor and fifteen parking spaces and on November 12, 2020, it sold three floors and fifteen parking spaces . For more information, see “Recent Developments – Boston Tower Floor’s sale - Signature of a Purchase ticket regarding Boston Tower floor with possession”.
(3)
On July 30, 2020, our subsidiary IRSA CP sold the entire building. For more information see: “Recent Developments – Bouchard 710 Building sale”.
 
Annual average income per surface area as of June 30, 2020, 2019 and 2018(1):
 
 
Income per square meter (1)
 
 
 
As of June 30,
 
 
 
2020
 
 
2019
 
 
2018
 
 
 
(ARS/sqm)
 
República Building 
  25,072 
  23,464 
  16,395 
Bankboston Tower(2) 
  22,622 
  24,072 
  17,205 
Intercontinental Plaza 
  13,569 
  15,399 
  17,127 
Bouchard 710(3) 
  26,774 
  24,500 
  20,422 
Suipacha 652/64 
  10,905 
  22,329 
  8,677 
Dot Building 
  24,356 
  19,992 
  14,437 
Philips Building 
  11,187 
  25,792 
  7,188 
Zetta Building
  24,257 
  15,925 
  - 
(1)
Calculated by dividing annual rental income by the gross leasable area of offices based on our interest in each building as of June 30 for each fiscal period.
(2)
On July 15, 2020, our subsidiary IRSA CP sold one floor, five parking spaces and on August 26, 2020, our subsidiary IRSA CP sold five floors and twenty five parking spaces, on November 5, 2020, it sold four floor and fifteen parking spaces and on November 12, 2020, it sold three floors and fifteen parking spaces . For more information, see “Recent Developments – Boston Tower Floor’s sale - Signature of a Purchase ticket regarding Boston Tower floor with possession”.
(3)
On July 30, 2020, our subsidiary IRSA CP sold the entire building. For more information see: "Recent Developments - Bouchard 710 Building sale"
 
 
136
 
 
New agreements and renewals
 
The following table sets forth certain Information on lease agreements as of June 30, 2020:
 
Building
 
Number of lease agreements (1)(5)
 
 
Annual rental price(In million of Ars) (2)
 
 
Rental price per new and renewed sqm (3)
 
 
Rental price per previous sqm (ARS) (3)
 
 
Number of lease agreements not renewed
 
 
Lease agreements not renewed Annual rental price (In million of ARS) (4)
 
Bouchard 710(6)
  - 
  - 
  - 
  - 
  1 
  14 
Bankboston Tower(7)
  2 
  34 
  1,891 
  1,933 
  - 
  - 
Republica Building
  3 
  133 
  1,703 
  1,777 
  2 
  25 
DOT Building
  1 
  17 
  882 
  851 
  - 
  - 
Philips Building
  3 
  35 
  896 
  - 
  - 
  - 
Suipacha 664
  1 
  25 
  1,046 
  1,046 
  - 
  - 
Total Offices
  10 
  244 
  1,369 
  1,206 
  3 
  39 
(1) 
Includes new and renewed lease agreements executed in FY 2019.
(2) 
Lease agreements in U.S. dollars converted to Pesos at the exchange rate prevailing in the first effective month of the agreement, multiplied by 12 months.
(3) 
Monthly value.
(4) 
Lease agreements in U.S. dollars converted to Pesos at the exchange rate prevailing in the last effective month of the agreement, multiplied by 12 months.
(5) 
It does not include lease agreements over parking spaces, antennas or terrace area.
(6) 
On July 30, 2020, our subsidiary IRSA CP sold the entire building. For more information see: “Recent Developments – Bouchard 710 Building sale”
(7)      On July 15, 2020, our subsidiary IRSA CP sold one floor and five parking spaces, on August 26, 2020, our subsidiary IRSA CP sold five floors and twenty five parking spaces, on November 5, 2020, it sold four floor and fifteen parking spaces and on November 12, 2020, it sold three floors and fifteen parking spaces. For more information, see “Recent Developments – Boston Tower Floor’s sale - Signature of a Purchase ticket regarding Boston Tower floor with possession”.
 
The following table sets forth the schedule of estimated lease expirations for IRSA’s offices and other properties for leases in effect as of June 30, 2020. This data is presented assuming that none of our tenants exercises its option to renew or terminate its lease prior to expiration (most leases have renewal clauses):
 
Expiration year
 
Number ofleases dueto expire(1)
 
 
Square meters ofleases due toexpire (sqm) (3)
 
 
Square meter ofleases due toexpire(%)
 
 
Annual rentalincome amountof leases due toexpire(in million ofARS)(2)
 
 
Annual rentalincome amountof leases toexpire(%)
 
As of June 30, 2020 
  4 
  9,454 
  9 
  57 
  3 
As of June 30, 2021 
  22 
  24,983 
  25 
  679 
  33 
As of June 30, 2022 and thereafter
  33 
  65,149 
  65 
  1,345 
  65 
Total 
  59 
  99,586 
  100 
  2,081 
  100 
(1)
Includes offices with leases that have not been renewed as of June 30, 2020.
(2)
It does not include square meters used by IRSA CP.
(3)
It does not include square meters or revenues from parking spaces.
 
Hotels
 
According to the Hotel Vacancy Survey (EOH) prepared by INDEC, at June 2020, overnight stays at hotel and parahotel establishments were estimated at 0.54 million, 98.2% shorter than the same month the previous year. Overnight stays by resident and nonresident travelers decreased by 97.9% and 99.2%, respectively. Total travelers who stayed at hotels during June were 0.54 million, a 98.2% decrease compared to the same month the previous year. The number of resident and nonresident travelers decreased by 97.9% and 99.2%, respectively. The Room Occupancy Rate in june was 89.0%, showing a sharp decrease compared to the same month the previous year. Moreover, the Bed Occupancy Rate for the same period was 98.2%, which represents a sharp decrease compared to June 2019.
 
Hotels segment has also been affected by the social, preventive, and mandatory isolation decreed by the Argentine government as of March 20, 2020, together with the closure of borders and the arrival of tourism. The Libertador hotel in the city of Buenos Aires and Llao Llao hotal in the province of Río Negro have been temporarily closed since that date and there is no certainty about their reopening and the reactivation of the sector; in turn, the Intercontinental Hotel in the City of Buenos Aires is working only under a contingency and emergency plan.
 
 
137
 
 
At the moment, there are no certainties about the opening of the social, preventive and mandatory isolation that motivates the reactivation of the sector. The perspectives of slow normalization and reopening place us at the end of the year or the beginning of next year.
 
Future confirmations on the relaxation of social isolation, the opening of airports for national and international flights, land borders and normal interprovincial traffic will contribute to the slow normalization. With the reopening, an initial occupancy is expected, oscillating between 5% and 15%, growing gradually.
 
The crisis in the sector has motivated palliative measures by national and provincial authorities, necessary measures that partially contribute to sustainability. In a complementary way, the management of each one of the hotels makes its best efforts to adapt operationally to the context.
 
During fiscal year 2020, we kept our 76.34% interest in Intercontinental hotel, 100% interest in Libertador hotel and 50.00% interest in Llao Llao.
 
The following chart shows certain information regarding IRSA’s luxury hotels: 
 
Hotels
Date of Acquisition
 
IRSA’s Interest
 
 
Number of rooms
 
 
Occupancy (%)(1)
 
 
Average Price per Room ARS (2)
 
 
Fiscal Year Sales as of June 30
(in millions of ARS)
 
 
 
 
 
 
 
 
 
 
 
 
 
 
 
 
2020
 
 
2019
 
 
2018
 
Intercontinental(3)
11/01/1997
  76.34%
  313 
  53.1 
  7,925 
  721 
  1,049 
  549 
Libertador (4)
03/01/1998
  100%
  200 
  37.2 
  5,921 
  252 
  591 
  324 
Llao Llao (5)
06/01/1997
  50.00%
  205 
  43.3 
  19,072 
  1,049 
  1,313 
  699 
Total
 
    
  718 
  45.9 
  10,254 
  2,022 
  2,953 
  1,572 
(1) 
Accumulated average in the twelve-month period.
(2) 
Accumulated average in the twelve-month period.
(3) 
Through Nuevas Fronteras S.A.
(4) 
Through Hoteles Argentinos S.A.U.
(5) 
Through Llao Llao Resorts S.A.
 
Hotel Llao Llao, San Carlos de Bariloche, Province of Rio Negro
 
In June 1997 IRSA acquired the Hotel Llao Llao from Llao Llao Holding S.A. Fifty percent is currently owned by the Sutton Group. The Hotel Llao Llao is located on the Llao Llao peninsula, 25 kilometers from the City of San Carlos de Bariloche, and it is one of the most important tourist hotels in Argentina. Surrounded by mountains and lakes, this hotel was designed and built by the famous architect Bustillo in a traditional alpine style and first opened in 1938. The hotel was renovated between 1990 and 1993 and has a total constructed surface area of 15,000 sqm and 158 original rooms. The hotel-resort also includes an 18-hole golf course, tennis courts, fitness facility, spa, game room and swimming pool. The hotel is a member of The Leading Hotels of the World, Ltd., a prestigious luxury hospitality organization representing 430 of the world’s finest hotels, resorts and spas. The Hotel Llao Llao is currently being managed by Compañía de Servicios Hoteleros S.A., operator, among others, of the Alvear Palace Hotel, a luxury hotel located in the Recoleta neighborhood of Buenos Aires. During 2007, the hotel was subject to an expansion and the number of suites in the hotel rose to 205 rooms.
 
Hotel Intercontinental, City of Buenos Aires
 
In November 1997, IRSA acquired 76.34% of the Hotel Intercontinental. The Hotel Intercontinental is located in the downtown City of Buenos Aires neighborhood of Montserrat, near the Intercontinental Plaza office building. Intercontinental Hotels Corporation, a United States corporation, currently owns 23.66% of the Hotel Intercontinental. The hotel’s meeting facilities include eight meeting rooms, a convention center and a divisible 588 sqm ballroom. Other amenities include a restaurant, a business center, a sauna and a fitness facility with swimming pool. The hotel was completed in December 1994 and has 313 rooms.  
 
 Hotel Libertador, City of Buenos Aires
 
In March 1998 IRSA acquired 100% of the Sheraton Libertador Hotel from Citicorp Equity Investment for an aggregate purchase price of USD23 million. In March 1999, we sold a 20% interest in the Sheraton Libertador Hotel for USD4.7 million to Hoteles Sheraton de Argentina.
 
During the fiscal year 2019, we acquired 20% of the shares of Hoteles Argentinos S.A.U. (“HASAU”), reaching 100% of the capital stock of HASAU and beginning to operate the hotel directly under the name “Libertador”. The hotel is located in downtown Buenos Aires. The hotel contains 193 rooms and 7 suites, eight meeting rooms, a restaurant, a business center, a spa and fitness facilities with a swimming pool.
 
 
138
 
 
 
Bariloche Plot, “El Rancho,” San Carlos de Bariloche, Province of Río Negro
 
On December 14, 2006, through our hotel operator subsidiary, Llao Llao Resorts S.A., IRSA acquired a land covering 129,533 sqm of surface area in the City of San Carlos de Bariloche in the Province of Río Negro. The total price of the transaction was USD 7 million, of which USD 4.2 million were paid in cash and the balance of USD 2.8 million was financed by means of a mortgage to be paid in 36 monthly, equal and consecutive installments of USD 0.086 million each. The land is in the border of the Lago Gutiérrez, close to the Llao Llao Hotel in an outstanding natural environment and it has a large cottage covering 1,000 sqm of surface area designed by the architect Ezequiel Bustillo.
 
Sale and Development of Properties and Land Reserves
 
Residential Development Properties
 
The acquisition and development of residential apartment complexes and residential communities for sale is one of our core activities. Our development of residential apartment complexes consists of the new construction of high-rise towers or the conversion and renovation of existing structures such as factories or warehouses. In connection with our development of residential communities, we frequently acquire vacant land, develop infrastructure such as roads, utilities and common areas, and sell plots of land for construction of single-family homes. We may also develop or sell portions of land for others to develop complementary facilities such as shopping areas within residential developments.
 
In fiscal year ended June 30, 2020, revenues from the development and sale of properties from the Operations Center in Argentina segment amounted to ARS 783 million, compared to ARS 210 million posted in the fiscal year ended June 30, 2019.
 
Construction and renovation works on our residential development properties are performed, under our supervision, by independent Argentine construction companies that are selected through a bidding process. We enter into turnkey contracts with the selected company for the construction of residential development properties pursuant to which the selected company agrees to build and deliver the development for a fixed price and at a fixed date. We are generally not responsible for any additional costs based upon the turnkey contract. All other aspects of the construction, including architectural design, are performed by third parties.
 
Another modality for the development of residential undertakings is the exchange of land for constructed square meters. In this way, we deliver undeveloped pieces of land and another firm is in charge of building the project. In this case, we receive finished square meters for commercialization, without taking part in the construction works.
 
 
139
 
 
The following table shows information about IRSA, through its subsidiary IRSACP’s land reserves as of June 30, 2020:
 
 
 
Ownership Interest (%)
 
Date of acquisition
 
Land Surface (sqm)
 
 
Buildable surface (sqm)
 
 
GLA (sqm)
 
 
Salable Surface (sqm)
 
 
Book Value (in millions of ARS)
 
 
 
 
 
 
 
 
 
 
 
 
 
 
 
 
 
 
 
 
 
RESIDENTIAL - BARTER AGREEMENTS
 
 
 
 
 
 
 
 
 
 
 
 
 
 
 
 
 
 
 
CONIL - Güemes 836 – Mz. 99 & Güemes 902 – Mz. 95 & Commercial stores - Buenos Aires(6)
  100 
Jul-96
   
   
   
  1,461 
  65 
Total Intangibles (Residential)
    
 
   
   
   
  1,461 
  65 
 
    
 
    
    
    
    
    
LAND RESERVES:
    
 
    
    
    
    
    
Catalinas - City of Buenos Aires(4)(5)
  100 
May-10
  3,648 
  58,100 
  28,051 
   
   
Subtotal offices
    
 
  3,648 
  58,100 
  28,051 
   
   
Total under Development
    
 
  3,648 
  58,100 
  28,051 
   
   
UOM Luján - Buenos Aires
  100 
May-08
  1,160,000 
  464,000 
   
   
  960 
San Martin Plot (Ex Nobleza Piccardo) - Buenos Aires
  50 
May-11
  159,996 
  500,000 
   
   
  2,750 
La Plata - Greater Buenos Aires
  100 
Mar-18
  78,614 
  116,552 
   
   
  936 
Caballito plot - City of Buenos Aires
  100 
Jan-99
  23,791 
  86,387 
  10,518 
  75,869 
  3,153 
Subtotal Mixed-uses
    
 
  1,422,401 
  1,166,940 
  10,518 
  75,869 
  7,799 
Coto Abasto air space - City of Buenos Aires(2)
  100 
Sep-97
   
  21,536 
   
  16,385 
  34 
Córdoba Shopping Adjoining plots - Córdoba(2)
  100 
Jun-15
  8,000 
  13,500 
   
  2,160 
  33 
Neuquén - Residential plot - Neuquén(2)
  100 
Jun-99
  13,000 
  18,000 
   
  18,000 
  80 
Subtotal residential
    
 
  21,000 
  53,036 
   
  36,545 
  147 
Polo Dot commercial expansion – City of Buenos Aires
  80 
Nov-06
   
   
  15,940 
   
  1,367 
Paraná plot - Entre Ríos (3)
  100 
Aug-10
  10,022 
  5,000 
  5,000 
   
   
Subtotal retail
    
 
  10,022 
  5,000 
  20,940 
   
  1,367 
Polo Dot - Offices 2 & 3 - City of Buenos Aires
  80 
Nov-06
  12,800 
   
  38,400 
   
  2,627 
Intercontinental Plaza II - City of Buenos Aires
  100 
Feb-98
  6,135 
   
  19,598 
   
  1,075 
Córdoba Shopping adjoining plots - Córdoba(2)
  100 
Jun-15
  2,800 
  5,000 
  5,000 
   
  25 
Subtotal offices
    
 
  21,735 
  5,000 
  62,998 
   
  3,727 
Total future developments
    
 
  1,475,158 
  1,229,976 
  94,456 
  112,414 
  13,040 
Other land reserves(1)
    
 
  1,899 
   
  7,297 
  262 
  1,363 
Total land reserves
    
 
  1,477,057 
  1,229,976 
  101,753 
  112,676 
  14,403 
(1) 
Includes Zelaya 3102-3103, Chanta IV, Anchorena 665, Condominios del Alto II, Ocampo parking spaces, DOT adjoining plot and Mendoza shopping adjoining plot.
(2) 
These land reserves are classified as Trading Properties, therefore, their value is maintained at historical cost. The rest of the land reserves are classified as Investment Property, valued at market value.
(3) 
Sign of the deeds pending subject to certain conditions.
(4) 
The sale agreements for 86.93% of the property under development have been signed between IRSA and IRSA CP and the remaining units have been sold to Globant, also through an agreement. The deed of sale with both entities has not yet been signed. The aforementioned fair value corresponds only to the land.
(5) 
On June 10, 2020, IRSA CP informed with an unrelated third party the assignment and transfer of the right to deed with delivery of possession of two floors of medium height of the tower under construction "200 Della Paolera" located in the Catalinas district of the Autonomous City of Buenos Aires for a total area of approximately 2,430 m2 and 16 parking units located in the building.
(6) 
Classified as Intangible Assets, therefore, their value is kept at historical cost.
 
 
140
 
 
The following table shows information about IRSA, through its subsidiary IRSACP’s expansions on its current assets as of June 30, 2020:
 
Expansions
 
Ownership interest
 
 
Surface
 
Locations
 
 
(%)
 
 
(sqm)
 
 
Alto Palermo Adjoining Plot
  100 
  3,900 
City of Buenos Aires
Subtotal current expansions
    
  3,900 
 
Other future expansions(1)
    
  98,055 
 
Subtotal future expansions
    
  98,055 
 
Total Shopping Malls
    
  101,955 
 
Patio Bullrich - Offices / Hotel
  100 
  10,000 
City of Buenos Aires
Philips Building
  100 
  20,000 
City of Buenos Aires
Subtotal future expansions
    
  30,000 
 
Total offices
    
  30,000 
 
 
    
    
 
Total expansions
    
  131,955 
 
 
The following chart shows information about IRSA’s land reserves as of June 30, 2020:
 
 
 
IRSA's Interest
 
Date of acquisition
 
Land surface (sqm)
 
 
Buildable surface (sqm)
 
 
Saleable surface (sqm)
 
 
Book Value (ARS millions)
 
 
 
 
 
 
 
 
 
 
 
 
 
 
 
 
 
 
LAND RESERVES
 
 
 
 
 
 
 
 
 
 
 
 
 
 
 
 
La Adela - Buenos Aires(3)
  100%
8/1/2014
  9,868,500 
  3,951,227 
  - 
  1,367 
Puerto Retiro - BA City (1)
  50%
5/18/1997
  82,051 
  246,153 
  - 
  - 
Solares Santa María - BA City(3)
  100%
7/10/1997
  716,058 
  716,058 
  - 
  19,977 
Subtotal Mixed-uses
    
 
  10,666,609 
  4,913,438 
  - 
  21,344 
Caballito Block 35 -BA City (4)
  100%
10/22/1998
  9,879 
  57,192 
  30,064 
  394 
Zetol – Uruguay (4)
  90%
6/1/2009
  - 
  - 
  64,080 
  310 
Vista al Muelle – Uruguay (4)
  90%
6/1/2009
  - 
  - 
  60,360 
  266 
Subtotal Residential
    
 
  9,879 
  57,192 
  154,504 
  970 
Total Future Developments
    
 
  10,676,488 
  4,970,630 
  154,504 
  22,314 
Another Land Reserves (2)(3)(4)
    
 
  5,249,941 
  - 
  4,713 
  454 
Total Land Reserves
    
 
  15,926,429 
  4,970,630 
  159,217 
  22,768 
 
    
 
    
    
    
    
(1) 
This landplot is under judicial litigation and it is fully allowanced.
(2) 
Includes Pilar R8 Km 53, Pontevedra, Mariano Acosta, Merlo and San Luis plot, and Llao Llao plot.
(3) 
These properties (La Adela, Solares Santa María, Pilar R.8 Km 53, Pontevedra, Mariano Acosta, Merlo and San Luis) are valuated as Fair Value.
(4) 
These properties (Caballito Block 35, Zetol, Vista al Muelle and Llao Llao plot) are valuated as Cost adjusted for inflation.
 
Residential Properties (available for sale)
 
In the residential market, we acquire undeveloped properties strategically located in densely populated areas of the City of Buenos Aires, particularly properties located near shopping malls and hypermarkets or those to be constructed. IRSA then develops multi-building high-rise complexes targeting the middle- and high- income market. These are equipped with modern comforts and services, such as open “green areas,” swimming pools, sports and recreation facilities and 24-hour security.
 
Condominios del Alto II – City of Rosario, Province of Santa Fe (IRSA CP)
 
The Condominios del Alto II project will be composed of two opposite building blocks, commercially divided into 10 sub-blocks. The project consists of a total of 189 apartments distributed in 6 stories and 195 parking spaces located in two basements. The amenities include a swimming pool with solarium, a multiple use room, sauna, a gym with dressrooms and a laundry. As of the date of this Annual Report the works in parcel H have been completed and all the units subject to the barter have been received, with six parking spaces available for sale.
 
 
141
 
 
Horizons, Vicente López, Olivos, Province of Buenos Aires.
 
The IRSA-CYRELA Project, developed over two adjacent blocks, was launched in March 2008 under the name Horizons. Horizons is one of the most significant developments in Greater Buenos Aires, featuring a new concept in residential complexes given its emphasis on the use of common spaces. This project includes two complexes with a total of six buildings: one complex faces the river and consists of three 14-floor buildings, the “Río” complex, and the other one, facing Libertador Avenue, consists of three 17-floor buildings, it is known as the “Parque” complex, thus totaling 59,000 square meters built of saleable area distributed in 467 units (excluding the units to be delivered as consideration for the purchase of the lands). Horizons is a unique and style-innovating residential complex offering 32 amenities, including a meeting room, work zone, heated swimming pools, mansion with spa, sauna, gym, children room, teen room, thematically landscaped areas, and aerobic trail. The showroom was opened to the public in March 2008 with great success. As of June 30, 2020, all the units were sold and the stock available for sale consisted of 1 parking space and 19 storage spaces.
 
Pereiraola (Greenville), Hudson – Province of Buenos Aires 
 
In April de 2010 IRSA sold Pereiraola S.A., a company owner of certain lands adjacent to Abril Club de Campo that comprised 130 hectares, for USD11.7 million. The purchaser would develop a project that includes the fractioning into lots, a condo-hotel, two polo fields, and apartment buildings. The delivery to the Company of 39,634 square meters of lots amounting to approximately USD3 million was included in the sale price. As of June 30, 2020, 10 lots had been transferred and 46 remain to be traded.
 
Intangibles – Units to be received under barter agreements
 
Conil – Avellaneda, Province of Buenos Aires (IRSA CP)
 
These plots of land IRSA owns, through IRSA CP, face Alto Avellaneda shopping mall, totaling 2,398 square meters distributed in two opposite corners and, according to urban planning standards, around 6,000 square meters may be built. Its intended use, either through our own development or sale to a third party, is residential with the possibility of a retail space as well. In November 2014, a barter deed was executed to carry out a residential development, in consideration of which IRSA CP will receive 1,389 square meters of retail stores located on the ground floors of blocks 99 and 95 at Güemes 836 and Güemes 902, respectively. The barter was valued at USD0.7 million. Considerations for block 95 and 99 were estipulated to be delivered in January 2018 and September 2018, respectively. In June 2018 an extension to the barter agreement was signed. In consideration for the delay and as compensation, IRSA CP will receive an additional apartment (55.5 square meters) and one parking lot (14 square meters).
 
Zetol S.A. and Vista al Muelle S.A. – District of Canelones – Uruguay
 
In the course of fiscal year 2009 we acquired a 100% ownership interest in Liveck S.A., a company organized under the laws of Uruguay. In June 2009, Liveck had acquired a 90% stake in the capital stock of Vista al Muelle S.A. and Zetol S.A., two companies incorporated under the laws of Uruguay, for USD 7.8 million. The remaining 10% ownership interest in both companies is in the hands of Banzey S.A. These companies have undeveloped lands in Canelones, Uruguay, close to the capital city of Uruguay, Montevideo.
 
We intend to develop in these 13 plots, with a construction capacity of 182,000 sqm, an urban project that consists of the development and comercialization of 1,860 apartments. Such project has the “urban feasibility” status for the construction of approximately 200,000 sqm for a term of 10 years, which was granted by the Mayor’s Office of the Canelones department and by its Local Legislature. Zetol S.A. and Vista al Muelle S.A. agreed to carry out the infrastructure works for USD 8 million as well as minimum amount of sqm of properties. The satisfaction of this commitment under the terms and conditions agreed upon will grant an additional 10-year effective term to the urban feasibility status.
 
The total purchase price for Zetol S.A. was USD 7 million; of which USD 2 million were paid. Sellers may opt to receive the balance in cash or through the delivery of units in the buildings to be constructed in the land owned by Zetol S.A. equivalent to 12% of the total marketable meters to be constructed.
 
 
142
 
 
Besides, Vista al Muelle S.A. owned since September 2008 a plot of land purchased for USD 0.83 million. Then, in February 2010, plots of land were acquired for USD 1 million. In December 2010, Vista al Muelle S.A. executed the title deed of other plots for a total amount of USD 2.66 million, of which USD 0.3 million were paid. The balance will be repaid by delivering 2,334 sqm of units and/or retail stores to be constructed or in cash.
 
On June 30, 2009, the Company sold a 50% stake in Liveck S.A. to Cyrela Brazil Realty S.A. for USD1.3 million. On December 17, 2010, together with Cyrela Brazil Realty S.A. we executed a stock purchase agreement pursuant to which we repurchased from Cyrela Brazil Realty S.A. a 50% shareholding in Liveck S.A. for USD 2.7 million. Accordingly, as of June 30, 2016, our stake, through Tyrus, in Liveck is 100%.
 
As a result of the plot barter agreements executed in due time between the IMC, Zetol S.A. and Vista al Muelle S.A. in March 2014, the parcel redistribution dealing was concluded. This milestone, as set forth in the amendment to the Master Agreement executed in 2013, initiates the 10-year term for the investment in infrastructure and construction of the buildings mentioned above. Construction capacity of the 13 plots is 182,000 sqm.
 
On November 15, 2018, the translation deed of sale of the first plot where the first Tower of Departments, Villas and single and double parking spaces is currently being built has been signed, the total exchange price was USD 7,298,705 equivalent to 16% of all of the marketable built meters in the first Tower. 12% of it has been used to cancel part of the price balance maintained to date with the sellers of the plots acquired by Zetol S.A in June 2009. The estimated delivery date of the units is January 2022.
 
Canteras Natal Crespo, La Calera – Province of Córdoba
 
On June 26, 2013, IRSA sold 100% of our interest in Canteras Natal Crespo S.A. representing 50% of its capital stock, to Euromayor S.A. de Inversiones for USD 4,215,000 according to the following payment schedule: USD 3,815,000 in cash and USD 400,000 through the transfer of almost 40,000 sqm for business purposes within the project to be developed in the site known as Laguna Azul. Delivery of the non-monetary consideration, which consist in 30,000 sqm, is pending. In December 2019, an agreement was reached with the counterpart that allowed the resale of the non-monetary consideration to an unrelated third party for a total value of USD 450,000.
 
Projects under Development
 
Alto Palermo Expansion (IRSA CP)
 
IRSA, through its subsidiary IRSA CP keeps working on the expansion of Alto Palermo shopping mall, the shopping mall with the highest sales per square meter in our portfolio, that will add a gross leasable area of approximately 3,900 square meters and will consist in moving the food court to a third level by using the area of an adjacent building acquired in 2015. Work progress as of June 30 2020 was 64% and construction works are expected to be finished by June 2021.
 
200 Della Paolera - Catalinas building (IRSA CP)
 
The building under construction will have 35,000 sqm of GLA consisting of 30 office floors and 316 parking spaces and will be located in the “Catalinas” area in the City of Buenos Aires, one of the most sought-after spots for Premium office development in Argentina. The Company owns 30,832 square meters consisting of 26 floors and 272 parking spaces in the building. As of June 30, 2020, work progress was 95%.
 
Mixed uses
 
Ex UOM – Luján, Province of Buenos Aires (IRSA CP)
 
This 116-hectare plot of land is located in the 62 Km of the West Highway, in the intersection with Route 5 and was originally purchased by IRSA from Birafriends S.A. for USD 3 million on May 31, 2008. In May 2012, the Company acquired the property through a purchase and sale agreement entered into between related parties, thus becoming the current owner. Our intention is to carry out a mixed-use project, taking advantage of the environment consolidation and the strategic location of the plot. At present, dealings are being carried out so as to change the zoning parameters, thus enabling the consummation of the project.
 
 
143
 
 
Ex Nobleza Piccardo Plant – San Martín, Province of Buenos Aires (IRSA CP)
 
This plot of land is owned by Quality Invest. On May 31, 2011, Quality Invest S.A. and Nobleza Picardo S.A.I.C. y F. (Nobleza) executed the title deed for the purchase of a plot of land extending over 160,000 square meters located in the District of San Martín, Province of Buenos Aires, currently intended for industrial purposes and suitable in terms of characteristics and scales for mixed-use developments.
 
The Master Plan, by which it is projected to develop a large-scale integral urbanization (residential, commercial, etc.), which includes the construction of approximately 540,000 m2, was endorsed by the Municipality of San Martin through Decree 1589/19 and registered before the General Directorate of Urbanism and Directorate of Urban Planning of the Municipality. Likewise, the subdivision plan in accordance with the urban indicators was presented to the Directorate of Cadastre of the Province of Bs. As.
 
Additionally, during this fiscal year, the pre-feasibility requirements began to be processed with public bodies. The one corresponding to the Hydraulic Directorate of the Province is in the process of approval, and in the next fiscal year, we will begin the rest of the presentations before the service companies, to obtain the pre-feasibilities of electric power, gas, water and overturning. of effluents.
 
Córdoba Shopping Mall Project (IRSA CP)
 
The Company owns a few plots adjacent to Córdoba Shopping Mall with a construction capacity of approximately 17,300 square meters in the center of the City of Córdoba.
 
In May 2016, a preliminary barter agreement was signed for 13,500 square meters out of the total construction capacity, subject to certain conditions, for a term of one year, at the end of which the deed will be signed. It will be a mixed residential and office project and, as part of the consideration, the Company will receive 2,160 square meters in apartments, parking spaces, shopping space, plus IRSA CP will assume the management of permits, unifications and subdivisions in 3 plots. The consideration will be delivered by May 2022 for Torre I and by July 2024 for Torre II. The value of the barter was USD 4 million.
 
La Plata Plot of land (IRSA CP)
 
On March 22, 2018 the Company has acquired, directly and indirectly, 100% of a plot of land of 78,614 square meters located in the city of La Plata, Province of Buenos Aires. The price of the transaction was USD7.5 million, which have been fully paid.
 
The price of the operation was set at the amount of USD 7,5 million which have been fully paid. The purpose of this acquisition is the future development of a mixed-use project, given that the property has characteristics for a commercial development in a high potential district.
 
On January 21, 2019, Ordinance No. 11767, approved by the Honorable Deliberative Council of La Plata on December 26, 2018, has been promulgated. With said promulgation, the uses and indicators requested to develop a project of 116,553 sqm are formally confirmed by said Ordinance.
 
On September 24, 2020, the agreement that validates Ordinance No. 11767 was signed between the Mayor Dr. Julio Garro and the Director of the Real Estate Business, Dr. Daniel Elsztain, where the uses within the property are fixed, they may be: Shopping and entertainment center, Offices, Hotels, Housing, Medical Assistance Center and any other use authorized by the Planning Code of the City of La Plata.
 
The Master plan was consolidated with 16 lots, which are already in process to obtain the corresponding subdivision, by Geodesia in the Province of Buenos Aires.
 
Caballito Plot – City of Buenos Aires
 
On December 23, 2019, the Company transferred Parcel 1 of the land reserve located at Av. Avellaneda and Olegario Andrade 367 in the Caballito neighborhood of the City of Buenos Aires to an unrelated third party.
 
Plot 1 has an estimated surface of 3,221 sqm where a 10 floors residential building will be developed for a total area of 11,400 sqm, together with a commercial ground floor of 1,216 sqm and a basement of 138 parking spaces (“Building 1”).
 
The amount of the operation was set at USD 5.5 million to be paid in future functional units of Building 1, which represent the equivalent of 23.53% of the owned square meters, with a minimum guaranteed of 2,735 sqm composed for 1,215.62 commercial sqm, 1,519.68 residential sqm and a certain number of parking spaces that represent 22.50% of the own sqm with that destination and never less than 31 units.
 
The consideration is guaranteed by a mortgage on Plot 1 and Building 1 and the buyer has an Option to acquire Plot 2 of the same property until August 31, 2020 and Plots 3 and 4 until March 31, 2021, subject to certain suspensive conditions.
 
 
144
 
 
On July 20, 2020, IRSA CP was notified of the filing of a protection action (amparo) that is processed before the Administrative and Tax Litigation Jurisdiction of the City of Buenos Aires, where the plaintiff has requested the nullity of: 1) Administrative act that grants the certificate of environmental aptitude and 2) Administrative act that registered the plans. On October 1, 2020, the Chamber confirmed the precautionary measure. The Government of the City of Buenos Aires appealed the measure by filing an Appeal of Unconstitutionality. For more information, see “ITEM 8. Financial Information—A. Consolidated Statements and Other Financial Information—Legal or Arbitration Proceedings—Caballito.”
 
La Adela – Buenos Aires
 
During 2015 the company acquired the “La Adela” land reserve with an area of approximately 1,058 hectares, located in the District of Luján, Province of Buenos Aires, that was previously owned by Cresud for a total amount of ARS 210 million. Given its degree of development and closeness to the City of Buenos Aires, we intend to develop a new real estate project.
 
Puerto Retiro – City of Buenos Aires
 
At present, this 8.3 hectare plot of land, which is located in one of the most privileged areas of the city, near Catalinas, Puerto Madero and Retiro and is the only privately owned waterfront property facing directly to Río de la Plata, is affected by a zoning regulation defined as U.P. which prevents the property from being used for any purposes other than strictly port activities.
 
During fiscal year 1998, the Company initiated negotiations with the authorities of the Government of the City of Buenos Aires in order to obtain a rezoning permit for the property, allowing a change in the use of the property and setting forth new regulations for its development.
  
In turn, Tandanor filed a civil action against Puerto Retiro S.A. and the other defendants in the criminal case for violation of Section 174 (5) based on Section 173 (7) of the Criminal Code. Such action seeks -on the basis of the nullity of the decree that approved the bidding process involving the Dársena Norte property- the restitution of the property and a reimbursement in favor of Tandanor for all such amounts it has allegedly lost as a result of a suspected fraudulent transaction involving the sale of the property. Puerto Retiro has presented the allegation on the merit of the evidence, highlighting that the current shareholders of Puerto Retiro did not participate in any of the suspected acts in the criminal case since they acquired the shares for consideration and in good faith several years after the facts told in the process. Likewise, it was emphasized that the company Puerto Retiro is foreign - beyond its founders - to the bidding / privatization carried out for the sale of Tandanor shares. The pronouncement of the sentence is pending.
 
On September 7, 2018, the Oral Federal Criminal Court No. 5 rendered a decision. According to the sentence read by the President of the Court, Puerto Retiro won the preliminary objection of limitation filed in the civil action. However, in the criminal case, where Puerto Retiro is not a party, it was ordered, among other issues, the confiscation (decomiso) of the property owned by Puerto Retiro known as Planta I. The grounds of the Court`s judgement will be read on November 30, 2018. From that moment, all the parties might file the appeals.
 
On December 27, 2018, an action for annulment was filed against the judgment that ordered the confiscation of the property named “Planta 1”. On March 1, 2019 we were notified of the "in limine" rejection of the action for annulment filed. Subsequently, on March 8, 2019, a motion for restitution was filed against said resolution. On March 19, 2019, we were notified of the Court's decision that rejected the replacement and declared the appeal filed in a subsidiary inadmissible. On March 22, 2019, a complaint was filed for appeal denied (before the Federal Criminal Cassation Chamber), the caul was granted, which is why the appeal filed is currently pending. In that sense, in April the appeal was maintained and subsequently, its foundations were expanded.
 
On 21 February 2020, an electronic document was received from the Federal Court of Criminal notifying the decision rejecting the appeals brought by Puerto Retiro against the verdict of the Federal Oral Court 5 that provided for the confiscation of the property Plant I and the distribution of costs in the order caused as regards the exception for the limitation of civil action brought by Puerto Retiro to which the Oral Court took place. Against that decision of appeal, Puerto Retiro was brought in a timely and form of Federal Extraordinary Appeal. In addition, Federal Criminal Cassation Chamber upheld the above limitation period by rejecting, to that effect, the appeal brought by the National State and Tandanor.
 
In the face of the evolution of the legal cases affecting it and based on the reports of its legal advisors, the Management of Puerto Retiro has decided to record a impairment equivalent to 100% of the book value of its investment property, without prejudice to the reversal of the same in the event that a favorable judgment is obtained in the actions brought.
 
 
 
145
 
 
 
Solares de Santa María – City of Buenos Aires
 
Solares de Santa María is a 70-hectare property facing the Río de la Plata in the south of Puerto Madero, 10 minutes from downtown Buenos Aires. We are owners of this property in which we intend to develop an entrepreneurship for mixed purposes, i.e. our development project involves residential complexes as well as offices, stores, hotels, sports and sailing clubs, services areas with schools, supermarkets and parking lots, and we would need to obtain all the necessary permits and authorizations.
 
On October 30, 2012 a new agreement was executed with the Government of the City of Buenos Aires, replacing all prior agreements, and such has been submitted to the Legislature for its consideration. The agreement provided that if by February 28, 2014 the agreement was not approved would become invalidated.
 
During 2016, a new Agreement was executed with the Executive Branch of the City of Buenos Aires, including a new Bill of Law. The new Bill of Law was submitted to the Legislative Branch of the City of Buenos Aires for consideration and was approved by the relevant commissions; yet, during legislative year 2018 it was reserved and remained without legislative treatment. As a consequence, at the end of the 2018 legislative session, the lackof treatment triggered the automatically invalidity of the above mentioned and executed Agreement with the Executive Branch of the City of Buenos Aires, which include such Bill of Law.
 
As of the date of this Annual Report, efforts are still being made both in the CABA with the Goverment as well as in the CABA Legislature in order that the project Law may be treated on the premises, for its treatment and subsequent legislative approval.
 
Residential
 
Coto Residential Project (IRSA CP)
 
IRSA, through its subsidiary IRSA CPowns the right to construct above the premises of the Coto hypermarket that is close to Abasto Shopping in the heart of the City of Buenos Aires which we acquired in September 24, 1997. We estimate it has a construction capacity of 23,000 square feet (it also includes the right to receive certain parking units). The premises are located within the area between Agüero, Lavalle, Guardia Vieja and Gallo streets, in the Abasto neighborhood.
 
On October 25, 2019, IRSA CP transferred to a non-related third party the rights to develop a residential building (“Tower 1”) on Coto Supermarket airspace located in Abasto neighborhood in the City of Buenos Aires. Tower 1 will have 22 floors of 1 to 3 rooms apartments, totaling an area of 8,400 sqm.
 
The amount of the operation was set at USD 4.5 million: USD 1 million in cash and the balance in at least 35 apartment units, which represent the equivalent of 24.20% of the owned square meters, with a minimum guaranteed of 1,982 sqm.
 
In a 30 month-period since the signature, when certain conditions have been met, IRSA CP must transfer to the same unrelated third party the rights to build a second apartment building.
 
Neuquén Residential Plot– Neuquén, Province of Neuquén (IRSA CP)
 
Through Shopping Neuquén S.A., IRSA owns a plot of 13,000 square meters with construction capacity of 18,000 square meters of residential properties in an area with significant growth potential. This area is located close to the shopping mall Alto Comahue, the hypermarket currently in operation and a hotel to be constructed.
 

 
 
146
 
 
Caballito Plot – City of Buenos Aires 
 
On June 29, 2011, IRSA and TGLT, a residential developer, entered into an agreement to barter for the development of a plot of land located at Méndez de Andes street in the neighborhood of Caballito in the City of Buenos AiresA neighborhood association named Asociación Civil y Vecinal SOS Caballito secured a preliminary injunction which suspended the works to be carried out by TGLT in the abovementioned property. On April 2018 TGLT and us terminated the barter agreement and we recovered the land. In July 2018, the Supreme Court of Justice issued a favorable final decision allowing the construction of 57,192 sqm of apartments on the plot.
 
Offices
 
Polo Dot 2nd and 3rd Stages – City of Buenos Aires (IRSA CP)
 
These two parcels of 6,400 square meters with a construction capacity of 33,485 square meters each, are located adjoining to where the extension of Dot Baires Shopping is planned. In April 2018, both plots were unified into a single one of 12,800 square meters.
 
Intercontinental Plaza II Plot - City of Buenos Aires (IRSA CP)
 
In the heart of the neighborhood of Monserrat, just a few meters from the most trafficked avenue in the city and the financial center, is the Intercontinental Plaza complex consisting of an office tower and the exclusive Intercontinental Hotel. In the current plot of 6,135 square meters a second office tower of 19,600 square meters and 25 stories could be built to supplement the tower currently located in the intersection of Moreno and Tacuarí streets.
 
Other Land Reserves
 
Other Land Reserves – Pilar, Pontevedra, Mariano Acosta, Merlo, San Luis Plot, Llao Llao Plot and Casona Abril remaining surface
 
We grouped here those plots of land with a significant surface area the development of which is not feasible in the short term either due to their current urban and zoning parameters, their legal status or the lack of consolidation of their immediate environment. This group totals around 7 million sqm.
 
Isla Sirgadero
 
On September 3, 2015, the entire property of 10,083,270 sqm was sold to several companies for USD3.9 million, payable in 16 quarterly installments, plus an installment in kind, land resulting from the final blueprint, equivalent to 10% of the surface area. Delivery of the non-monetary consideration, consisting in 1,083,327 sqm, is pending.
 
International
 
Lipstick Building, New York, United States
 
The Lipstick Building is a landmark building in the City of New York, located at Third Avenue and 53th Street in Midtown Manhattan, New York. It was designed by architects John Burgee and Philip Johnson (Glass House and Seagram Building, among other renowned works) and it is named after its elliptical shape and red façade. Its gross leaseable area is approximately 58,000 sqm and consists of 34 floors.
 
As of June 30, 2020, the building’s occupancy rate was 95.6%, thus generating an average rent of USD75.70 per sqm.
 
Lipstick
 
Jun-20
 
 
Jun-19
 
 
YoY Var
 
Gross Leaseable Area (sqm)
  58,092 
  58,092 
  - 
Occupancy
  95.6%
  95.9%
 
-0.3 p.p.
 
Rental price (USD/sqm)
  78.7 
  75.8 
  3.8%
 
During the fiscal year ended June 30, 2019, Metropolitan 885 Third Avenue Leasehold LLC ("Metropolitan"), which owns the building, did not exercise the option to purchase a part of the land (Ground Lease) where the Lipstick was built, and whose term expired on April 30, 2019.
 
Latham & Watkins occupies 40,035 sqm of the office and storage space on a lease expiring on June 30, 2021. In April 2018, Latham & Watkins communicated its intention of not be renewing its lease. For more information see “Risk Factors – Risks relating to our business in the United States.”
 
 
147
 
 
On March 4, 2019, Metropolitan, a subsidiary of New Lipstick, has renegotiated its debt without recourse to IRSA and has been reconfigured with a balance of USD 11 million, which was canceled on February 12, 2020.
 
In June 2019, an “Escrow Agreement” was signed for the sum of USD 5.1 million, through which an option was bought to purchase the controlling position of one of the lands where the Lipstick was built. This option expired on August 30, so the seller collected such deposit from the escrow account.
 
On August 7, 2020, as a consequence of negotiations conducted in the context of an increased lease price effective as of May 2020, Metropolitan signed an agreement with the owner of the Ground Lease to terminate the commercial relationship, leaving the administration of the building. For this reason, as of June 30, 2020, Metropolitan no longer recognizes the liability associated with the ground lease, as well as all the assets and liabilities associated with the building and the operation of the administration. For more information see “Recent Developments – Lipstick Building”.
 
Investment in Condor Hospitality Trust
 
IRSA maintains its investment in the Condor Hospitality Trust Hotel REIT (NYSE: CDOR) mainly through our subsidiary Real Estate Investment Group VII (“REIG VII”), in which we hold a 100% interest. Condor is a REIT listed in NYSE focused on medium-class hotels located in various states of the United States of America, managed by various operators and franchises.
 
Condor's investment strategy is to build a branded premium, select service hotels portfolio within the top 100 Metropolitan Statistical Areas ("MSA") with a particular focus on the range of MSA 20 to 60. Since the beginning of the reconversion of the hotel portfolio in 2015, Condor has acquired 14 high quality select service hotels in its target markets for a total purchase price of approximately USD277 million. In addition, during this time, it has sold 53 legacy assets for a total value of approximately USD161 million.
 
On July 19, 2019, Condor signed an agreement and merger plan with a company not related to the group. As agreed, each Condor ordinary share, whose nominal value is USD 0.01 per share will be canceled before the merger and will become the right to receive a cash amount equivalent to USD 11.10 per ordinary share. Additionally, in accordance with the terms and conditions of the merger agreement, each Series E convertible share will be automatically canceled and its holders will become entitled to receive a cash amount equal to USD 10.00 per share. The closing of the acquisition, scheduled for March 23, 2020, did not occur.
 
On October 12, 2020, Condor executed an agreement with Nextponint Hospitality Trust and some of its affiliates (“NHT Parties”) to resolve and settle any and all claims between them related to the merger agreement mentioned hereinabove.
 
According to the agreement with NHT Parties shall make three payments to Condor in three instalments ending the last payment on December 30, 2020 and totalling USD 7,0 million.
 
As of the date of presentation of these financial statements, the Company has 2,197,023 common shares and 325,752 Series E shares.
 
Others
 
IRSA’s interest in Banco Hipotecario
 
As of June 30, 2020, we held a 29.91% interest in Banco Hipotecario. Established in 1886 by the argentine government and privatized in 1999, Banco Hipotecario has historically been Argentina’s leading mortgage lender, provider of mortgage-related insurance and mortgage loan services. All of its operations are located in Argentina where it operates a nationwide network of 63 branches in the 23 Argentine provinces and the City of Buenos Aires, and 12 additional sales offices throughout Argentina.
 
 
148
 
 
Banco Hipotecario is an inclusive commercial bank that provides universal banking services, offering a wide variety of banking products and activities, including a wide range of individual and corporate loans, deposits, credit and debit cards and related financial services to individuals, small-and medium-sized companies and large corporations. As of March 31, 2020, Banco Hipotecario ranked thirteenth in the Argentine financial system in terms of totals assets and twelfth in terms of loans. As of June 30, 2020, Banco Hipotecario’s shareholders’ equity was ARS 14,285.0 million, its consolidated assets were ARS 121,203.6 million, and its net income for the six-month period ended June 30, 2020 was ARS 119.7 million. Since 1999, Banco Hipotecario’s shares have been listed on the Buenos Aires Stock Exchange in Argentina, and since 2006 it has had a Level I ADR program.
 
Banco Hipotecario continues its business strategy of diversifying its loan portfolio. As a result, non-mortgage loans were ARS 36,153.3 million as of June 30, 2020. Total non-mortgage loans granted by the bank to the non-financial private sector were ARS 36,145,9 million as of June 30, 2020.Non-performing loans represented 12.7% of its total portfolio as of June 30, 2020..
 
In recent years, Banco Hipotecario has diversified its funding base and has become one of the most frequent issuers of corporate debt in Argentina based on the percentage of its total funding, by developing presence in the domestic and international capital markets, and it has also increased its deposit base. Its financial indebtedness as a percentage of its total funding was 37.8% as of June 30, 2020.
 
Its subsidiaries include BACS Banco de Crédito y Securitización S.A., a bank specialized in investment banking, asset securitization and asset management; BACS Administradora de Activos S.A.S.G.F.C.I., a mutual investment fund management company; BHN Sociedad de Inversión S.A., which controls BHN Vida S.A., a life insurance company; and BHN Seguros Generales S.A., a property insurance company.
 
By virtue of communications "A" 6939 and "7035" of the BCRA, the distribution of dividends is suspended until December 31, 2020.
 
Others Assets 
 
La Rural (Exhibition and Convention Center)
 
LRSA holds usufruct rights for the commercial operation of the emblematic Predio Ferial de Palermo (Palermo exhibition center) in the City of Buenos Aires. We own 35% of the equity of LRSA. 
 
In July 2016, we acquired from FEG Entretenimientos S.A. 25% of the shares of EHSA, in which we already held 50% of the share. We also acquired a 1.25% interest in ENUSA from Mr. Marcelo Figoli. The aggregate acquisition price for such acquisitions was ARS 66.5 million. Immediately after this acquisition, we sold 5% of the shares of EHSA to Mr. Diego Finkelstein, who already owned a 25% equity interest. The sale amount was agreed at ARS 13.5 million. As a result, we now hold 70% of the shares of EHSA and Mr. Diego Finkelstein holds the remaining 30%.
 
EHSA holds, directly and indirectly, 100% of the shares of OASA and 95% of the shares of ENUSA. OASA holds 50% of the voting stock of LRSA and SRA holds the remaining 50%. In addition, OASA manages LRSA pursuant to agreements entered into with SRA that include the right to appoint the chairman of the board of LRSA—with deciding vote on certain key governance matters—and the chief executive of LRSA. ENUSA is mainly engaged in organizing entertainment events for trade fairs.
 
On August 4, 2017, a 15-year concession for the Exhibition and Convention Center of the City of Buenos Aires was executed by the joint venture La Rural S.A., OFC S.R.L., Ogden Argentina S.A. and Entretenimiento Universal S.A. - Union Transitoria, which was granted pursuant a public bidding process. The members of the joint venture hold the following interests: (a) LRSA 5%; (b) OFC SRL 20%; (c) OASA 55%; and (d) EUSA 20%.
 
The shareholders of LRSA are Sociedad Rural Argentina and OASA, each of which owns 50% equity interest. OASA and EUSA are controlled by EHSA. Consequently, we indirectly hold a 50.00% interest in the joint venture.
 
The Exhibition and Convention Center has a surface area of approximately 22,800 sqm and may accommodate approximately 5,000 attendees. It has a main exhibit hall and an ancillary hall, offices and meetings rooms, arranged in three underground levels that were designed to blend into the landscape extending from the School of Law of the University of Buenos Aires to Parque Thays.
 
 
149
 
 
Also, La Rural S.A. continues to work on the consolidation of the commercial development of the “Convention Center of Punta del Este”, through its equity participation in the company that holds the concession until 2041.
 
As a result of the measures adopted by Argentina’s national Government in response to the COVID-19 pandemic, La Rural, the Buenos Aires and Punta del Este Convention Centers have been closed since March 20, 2020, the date on which social, preventive, and mandatory isolation was decreed by the government of Argentina to combat the impact of the COVID-19. All the planned congresses are suspended, a large part of the fairs and conventions were postponed, while the shows scheduled at the DirecTV Arena were mostly canceled. The reopening date of these establishments is uncertain, as well as the future agenda of fairs, conventions and shows.
 
TGLT (real estate)
 
TGLT is a real estate company listed on the BYMA which is mainly engaged in residential development projects in Argentina and Uruguay. We hold a 30.2% interest in TGLT.
 
On August 1, 2017, we exercised our preemptive subscription and accretion rights and purchased 22,225,000 Subordinated Notes Convertible into Newly Issued Shares of TGLT for an aggregate amount of USD22,225,000 (USD 1.00 par value) due 2027.
 
On August 8, 2019 has executed with TGLT certain contracts tending to collaborate in the process of financial restructuring of said company through its recapitalization. On December 11, 2019, and in compliance with the contracts signed with TGLT on August 8, 2019, IRSA CP made the exchange of all the Convertible Notes it had of TGLT. Likewise, it subscribed preferred shares making a contribution in kind of the 100% of the shares of the company La Maltería S.A., owner of the property known as Maltería Hudson, for a value of USD 24 million.
 
As a result of the aforementioned exchange and capitalization, IRSA Commercial Properties obtained 21,600,000 Class A preferred shares and 24,948,798 Class B preferred shares that are added to its holding of 3,003,990 ordinary shares.
 
On February 10, 2020, the TGLT Board of Directors determined the mandatory conversion of its Convertible Negotiable Obligations and preferred shares with immediate effect, this is how IRSA CP converted its Class A and B preferred shares of TGLT into ordinary shares of the company. As a consequence of this transaction, IRSA CP owns as of March 31, the amount of 279,502,813 ordinary shares of TGLT, representing 30.2% of its capital stock.
 
DirecTV Arena
 
DirecTV Arena is an indoor stadium with unique features designed to host top-level international events, including sporting events and concerts. The price set for the transaction was USD4.2 million. Through these types of investments, our equity stake in LRSA and through the new Convention Center of the City of Buenos Aires, we continue to expand our exposure to conventions, sporting events and entertainment, which could generate synergies with our core shopping mall business.
 
As is publicly known, the DirecTV Arena stadium has been closed since March 20, the date on which social, preventive, and mandatory isolation was decreed in Argentina due to COVID-19. All the planned congresses are suspended, a large part of the fairs and conventions were postponed, while the shows scheduled at the DirecTV Arena were mostly canceled. The reopening date of these establishments is uncertain, as well as the future agenda of fairs, conventions and shows.
 
 
150
 
 
Pareto
 
On October 8, 2018, the company Pareto S.A. was incorporated, with the social purpose of design, programming and development of software, mobile and web applications.
 
As of June 30, 2020, IRSA CP's participation in PARETO S.A. It was 69.96% and after the closing it increased its stake to 91.96%.
 
Pareto is a 100% digital customer loyalty system that promotes benefits and discounts in all our shopping mall.
 
Appa, Pareto’s app is a 100% digital customer loyalty system that promotes benefits and discounts across all our shopping malls. The app is also used to pay Parking lots giving customers the most convenient and fast check out available. The plan is to extend this frictionless payments method in gastronomic and apparel stores too.
 
Operations Center in Israel
 
On September 25, 2020, the Court resolved that IDBD is insolvent and therefore it resolved to grant all three orders requested and accordingly, issued an order for the initiation of proceedings and liquidation of IDBD, and has appointed a liquidator to IDBD and interim receivers over the Pledged DIC and Clal Shares.
 
As of the date of this Annual Report, we are analyzing together with our local and international advisors the judicial decision, alternatives and course of action. For more information see “IRSA’s Recent Developments - Corporate Information: IDBD”.
 
Overview
 
As of June 30, 2020, IRSA indirectly owned 100% of IDBD’s capital stock and 83.7% of DIC’s capital stock. The structure chart below shows our equity interest in the various entities that comprise our Operations Center in Israel:
 
 
 
There is a non-recourse intercompany loan between Dolphin (borrower) and IDBD (lender) due to the transference of DIC shares. This loan is guaranteed with DIC shares sold. On 25 September 2020, the District Court in Tel-Aviv-Yafo decreed the insolvency and liquidation of IDBD and appointed a trustee for its shares and a custodian on the shares of DIC and Clal. For more information see “Recent Events – Operation Center in Argentina- Corporate Information: IDBD”
** As of June 30, 2020, IDBD’s stake in Clal’s outstanding share capital was 8.5% directly and 2.1% through swaps.After this date, IDBD’s holding in Clal amounts to 5.0% of its share capital.
*** After June 30, 2020, DIC has accepted the offer to purchase offer made by a private investor of its total stake in Shufersal. As a result of this transaction, DIC completes Shufersal’s sale process.
 
Real Estate
 
“Real Estate” segment mainly includes assets and operating results derived from DIC’s subsidiary PBC. As of June 30, 2020, we owned a 72.4 % equity interest in PBC. PBC is a leading real estate company that operates rental buildings and develops residential properties and other construction projects. It has operations in Israel, the United States and other countries.
 
 
151
 
 
PBC operates in the field of income-producing properties in Israel and the United States, within the areas of activity reported as three business segments in the financial statements of PBC - the income-producing properties sector in Israel, the income-producing properties sector in the US and IDBG.
 
As of December 31, 2019, PBC owns areas designated for rent in Israel, amounting to approximately 42,000 square meters (compared to an area of approximately 41,000 square meters on December 31, 2018). Additionally, PBC owns income-producing properties in the United States - HSBC Tower in New York, in an area of about 80,000 square meters and half of the Tivoli project, a commercial and office project, in Las Vegas in an area of about 62,000 thousand square meters.
 
Following an agreement in which PBC entered into in January 2020 for the sale of its entire holdings in Ispro, Ispro's activitiy is classified in the financial statements of PBC as of December 31, 2019, as discontinued operations.
 
Geographical distribution
 
The table below sets forth geographic distribution by market of our rental properties as of December 31, 2019:
 
Region
 
Number of Producing Properties
 
 
Total GLA(sq. m.)
 
 
Percentage of Portfolio GLA
 
 
Occupancy Percentage(1)
 
Israel 
 
 
 
 
 
 
 
 
 
 
 
 
Center (offices) .
  5 
  18,000 
  9.8%
  76%
Center (commercial) 
  1 
  12,000 
  6.5%
  83%
Subtotal 
  6 
  30,000 
  16.3%
  79.2%
United States 
    
    
    
    
Northeast (offices) 
  1 
  80,000 
  43.5%
  98%
West (commercial)* 
  10 
  62,000 
  33.7%
  74%
Subtotal 
  11 
  142,000 
  77.2%
  87%
Other (Parking) 
  - 
  12,000 
  6.5%
 
____
 
Total 
  17 
  184,000 
  100%
  85.8%
 
*Refers to 100% of IDBG’s rights in Great Wash Park LLC. As of December 31, 2019, IDBG’s entire share capital was held by IDBD and PBC in equal parts (50%).
 
PBC’s properties can be grouped by the country and region in which they are located. PBC classifies its properties into two main regions: (i) Israel, and (ii) United States; and in three sub-regions: (i) Central (in Israel), and (ii) Northeast and (iii) West (both in the United States). As of December 31, 2019, the average rent per square meter in Israel – Central is NIS 65 for office use and NIS 50 for commercial use; the average rent per square meter in United States – Northeast is USD 78 (for office use) and in United States -West USD 31 (for commercial use). The average occupancy rate in Israel – Central is 76% for office use and 83% for commercial use; the average occupancy rate in United States – Northeast is 98% (for office use) and in United States - West is 74% (for commercial use). The distinction between the two sub regions is due to the difference in the characteristics of the two countries. Also, PBC distinguishes between different regions within the US as detailed above, when in its opinion the difference between the regions in the USA is mainly due to the fact that the properties are located in different countries, with different economic characteristics. The average rent in the Northeastern United States is significantly higher than the average rent in the western United States, the difference in rent is due, among other things, to the location and the various uses - an office tower and luxury commerce in the northeastern United States, compared to a mixed use center (commerce and offices) in the western United States, and the location of properties - in central New York in the northeastern United States, compared to a location adjacent to a residential neighborhood in the western United States.
 
 
152
 
 
However, even within each region (both in Israel and in the United States), there are differences among sites, as well as differences, in some cases, among the various properties at each site, mainly due to the characteristics of the property.
 
Relevant Subsidiaries
 
As of June 30, 2020, the most significant subsidiaries of PBC are the following:


Gav-Yam. Gav-Yam is a public company whose securities are listed for trading on the TASE. In July 2019 and September 2019, in order to comply with the Concentration Law, PBC sold 11.7% and 5.1% of Gav-Yam’s issued share capital, respectively. Our stake in Gav-Yam decreased from 51.7% to 34.9%. In May 2020, PBC sold approximately 5% of Gav-Yam’s issued share capital, such that its stake in Gav-Yam decreased from approximately 34.9% to approximately 29.9%.
 
Ispro. Ispro is a wholly-owned company of PBC, dedicated to the rental building segment, primarily commercial centers and logistical areas. In order to comply with the Concentration Law, on October 10, 2019, Ispro’s debentures were fully redeemed and Ispro ceased being a reporting corporation. In April 2020, an agreement was reached to sale 100% of PBC’s holdings in Ispro. As a consequence of the agreement for the sale of ISPRO’s shares, the Company has reclassified net assets totaling ARS 15,473 as “Group of Assets available for Sale”.
 
Type of Business
 
PBC (i) operates rental buildings and (ii) develops residential properties and other construction projects.
 
(i) Operation of Rental Properties
 
PBC owns and manages different kinds of rental properties, which can be grouped as follows:
 
Industrial and Logistics. Characterized by areas with a large single space, service yards and large operational areas. Mainly located in peripheral areas, close to airports and seaports, given low rent prices and that construction requires large areas of land.
 
Commercial and Recreational Centers. These include commercial centers, which are located in central areas or areas near major junctions at highways from major cities, conference centers and recreational centers. These primarily include PBC’s share in the Tivoli project in Las Vegas. The marketing and distribution of the Tivoli project is carried out through a local team engaged in marketing itself and through intermediaries, through direct contact with potential tenants, as well as through advertising and participation in conferences.
 
Business parks and office buildings for hi-tech industries. In the field of income-producing properties, Gav-Yam (as of June 30, 2020, held by PBC at a rate of 29.9%) engages in initiation, planning, development, construction (through contractors), marketing, rental, maintenance and management of high-tech parks, business and industrial parks, office buildings, commercial areas, logistics buildings and parking lots, nationwide in Israel, focusing on areas Demand.
 
 
153
 
    
During its years of activity in the field of income-producing properties, Gav-Yam has developed two specializations in this field. One is the establishment of business and industrial parks, and the other is designated construction. In addition, Gav-Yam, itself and/or through wholly owned subsidiaries, provides a variety of maintenance and management services to its customers throughout the lease term.
 
Gav-Yam's activity in the field of income-producing properties is divided into three stages - initiation and construction, marketing and rental for customers and provision of management services throughout the lease period.
 
Office buildings. These office buildings are located in high demand areas, and most are leased, at high occupancy rates, generally for long lease periods. Areas for office use are characterized by areas used as parking lots, which constitute an inseparable part of the buildings. These include the HSBC Tower in New York City.
 
Management of rental buildings.
 
 The field of income-producing assets is characterized by a wide range of clients, including companies and large and small business clients and private clients.
 
PBC often contracts with its customers on medium- and long-term leases, and the leases in Israel are usually for unprotected tenancy and index-linked rents. PBC policy is to enter into, as far as possible, long-term contracts with quality tenants. 
 
Ancillary services in the field of income-producing properties in Israel.
 
PBC provides ancillary services to the areas of income-producing real estate it owns that are leased in Israel, including management services and maintenance, mainly for tenants in areas used for office and commercial purposes. 
 
.(ii) Residential Construction
 
In Israel, PBC is engaged in the initiation, planning, development, construction and sale of quality residential neighborhoods and unique projects that it establishes in areas of demand. 
 
PBC has residential land reserves, in Israel, US and India.
 
In the field of residential construction, there are many bodies that initiate, locate, plan and establish residential neighborhoods and residential projects of various types. In Israel, there are entrepreneurial companies, some of which have an executive arm and some, such as PBC, contract with contractors to carry out construction work.
  
The products sold by PBC as part of its residential construction business are the housing units offered for sale. The housing units are being built both in the format of entire residential neighborhoods, which include full environmental development and ancillary community services, and in smaller residential projects.
 
In some of the projects, PBC works together with partners. Project management and marketing is usually performed by PBC. The construction financing of the projects is carried out both by PBC's own means and through bank support for the project.
  
The types of projects in which PBC operates in this field are diverse and include construction on land purchased or leased long-term by PBC (most projects) as well as combination transactions of various types. PBC also has activities in the field of urban renewal.
 
As of December 31, 2019, the balance of approved construction rights for the projects in which PBC was a partner amounted to approximately 685 residential units (of which 447 units belong to PBC), where approximately 301 residential units are currently in construction (of which 203 units belong to PBC), out of which approximately 268 residential units were sold). In 2019, construction and marketing of 62 residential units began (as compared with construction and marketing of 86 residential units in 2018). In2019In 2019, 139 residential units were sold (as compared with 205 residential units in 2018). In 2019, PBC’s revenues from the sale of residential units and lands imputed to the income statement amounted to approximately NIS 336 million, as compared with approximately NIS 517 million in 2018. 
 
 
154
 
 
HSBC
 
The HSBC Tower was closed beginning on March 15, 2020, in accordance with directives issued by New York State and New York City. Access to the tower and to its services is permitted to tenants defined as “essential” in accordance with the city’s by laws and regulations. As of August 20, 2020, the collection rate at the tower during the months April - June 2020 amounted to approximately 98% of total rent charged. New York City, where the HSBC Tower is located, is currently in phase 4 of New York State’s reopening plan. The tower remains active and open for “essential” businesses and for tenants who choose to work from the offices, subject to restricted occupancy guidelines of up to 50%.
  
IDBD
 
Tivoli Project - IDBG is engaged, through a real estate corporation, in the construction and operation of a commercial and office project in Las Vegas, Nevada (USA) ("The Tivoli project")
  
The Tivoli project is a real estate project, located near the prestigious Summerlin neighborhood in Las Vegas, intended for mixed use, mainly of commerce and offices and as a unique center for entertainment and shopping. Tivoli project includes three parts of about 80 thousand square meters (the "commercial area"), out of which approximately 62 thousand square meters have been built so far.
 
The first two parts of the Tivoli project are open to the public in a total area of ​​670 thousand square feet (approximately 62 thousand square meters), which includes approximately 330 thousand square feet (approximately 31 thousand square meters) of commercial space and approximately 340 thousand square meters (approx. 31 thousand square meters) office space. 
 
As of June 30, 2020 approximately 73% of the commercial and office space has been leased. Around August 20, 2020, Great Wash Park LLC “GW” is working to market the rest of the areas designated for rent. The third part of the Tivoli project is planned to include commercial and office space, with a total area of ​​about 196 thousand square feet (about 18 thousand square meters). The third part is still in the planning stages and an estimated construction date has not yet been set.
 
It should also be noted that GW has rights to build 300 housing units near the Tivoli project. As of December 31, 2019, IDBD and PBC held the entire share capital of IDBG, in equal parts. In February 2020, the loans that had been extended by PBC to IDBG were converted, in a manner that IDBD's share in IDBG's share capital and in the right to the repayment of the shareholder's loans to a rate of 25.82% (the remaining 74.18% are held by PBC). In June 2020, IDBD and PBC signed on an agreement for the sale of the IDBD's entire rights on IDBG for consideration of USD 27.8 million. The approval of the transaction was subject, inter alia, to the approval of PBC's general meeting, which was convened on June 23, 2020 and which decided not to approve the commitment. Following the abovementioned, as of June 30, 2020, the holding rates of IDBD and PBC in IDBG are 25.82% and 74.18%, respectively.
  
Following the outbreak of the Corona virus, on March 24, 2020, the center in the Tivoli project was closed, pursuant to the directives issues by the Governor of the State of Nevada. During the course of the period in which the center was closed, a number of restaurants worked in a format of deliveries and take away. Furthermore, vital activities, such as banks and clinics were allowed to operate. The center management activity was reduced to the minimum necessary for business that operated in the center in that period and some of the activities were discontinued completely (such as parking, cleaning and gardening services and etcetera). This reduction has led to a saving of approximately 36% in the center's operating expenses in the relevant period.
 
The occupancy rate in the project stood at approximately 73% before the outbreak of the Corona virus. During the course of the period of the closure, a number of tenants encountered difficulties and gave notice of the cessation of their activity in the project. Furthermore, a number of tenants announced that they would not be extending their rental agreements in the project, which are about to expire. However, during this period of time a number of new contracts were signed. The rental fees for March 2020 were collected without any significant change as compared with previous months. In April and May 2020 approximately 70% of the rental fees for offices and approximately 25% of the rental fees for commercial areas and restaurants have been collected up to now. For June 2020, 82% of the the rental fees have been collected so far. As of this time, the project's management has not set a uniform policy in connection with the granting of reliefs for tenants and a specific discussion is held opposite each tenant. Tivoli’s management continues working to complete the collection for the above mentioned periods. 
 
 
155
 

The valuation of the Tivoli project in Las Vegas was updated in the first quarter of 2020 to USD 233 million from USD 237 millionas of 31.3.2019. As a result, PBC recorded a loss in the amount of NIS 11 million, while DIC’s share in the aforementioned loss amounted to a total of NIS 8 million; IDBD recorded its share in the net loss in the amount of NIS 4 million, which was recorded under discontinued operations
  
At present, it is not possible to estimate the full effect of the coronavirus pandemic on the Tivoli project’s results in 2020. However, at this stage, PBC estimates that the damage will be limited to a few millions of USD, where despite the expected decline in NOI, the project’s current cash flows, along with increased efficiency measures which have been implemented, will allow the project to maintain a positive cash balance.
 
Gav-Yam
  
Gav Yam - As of July 2020, the management of Gav Yam estimated that, in the long term, in light of its financial strength, as reflected, inter alia, in its high balances of available cash and cash equivalents, its low leverage ratio, the average lifetime of its debt and the comfortable distribution thereof, the fact that all of Gav Yam’s properties are unpledged, and in light of the broad geographical and sectoral distribution of Gav Yam’s properties, as well as their status, locations and occupancy rates, and the fact that the vast majority of properties are used for IT, office, logistics and industrial purposes (and not for commerce or retail), with an emphasis on the quality of lessees, and the distribution of revenues from them, all reduce the exposure of Gav Yam’s businesses to the crisis and/or to significant instability, and it has tools at its disposal in order to appropriately deal with the economic crisis described above.
 
Residential construction segment in Israel
  
 According to the assessment of PBC, at this stage there are no indications of a decline in the fair value of PBC’s inventory of apartments, inter alia, in light of the average sale prices in the period after the coronavirus outbreak, and in light of the fact that payments from apartment buyers are continuing to be received in an orderly fashion. In addition, PBC promotes and complements conditions in a number of projects for obtaining building permits, but since the outbreak of the corona virus there has been a difficulty in working with the authorities which causes delays in granting the necessary permits for the construction of projects.
 
PBC believes that its financial strength and the status of its properties, cash balances, and the current cash flows which it is generating, will allow it to continue financing its activities and service its liabilities.
  
Agriculture
 
Mehadrin. Mehadrin is a public company whose securities are listed for trading on the TASE. Most of Mehadrin’s activities are in the agricultural segment. Until September 2019, We and Phoenix Holdings Ltd. (“Phoenix”), which held, through a wholly owned subsidiary, 41.4% of Mehadrin, were considered to be joint controllers of Mehadrin since, pursuant to the terms of a shareholders agreement, PBC and Phoenix controlled approximately 86.8% of the voting rights and rights to appoint directors in Mehadrin. On September 18, 2019, Phoenix distributed of all shares of Mehadrin it owned as a dividend in kind to Phoenix’ shareholders, thereby terminating the joint control of the parties of Mehadrin. On November 27, 2019, PBC approved the distribution of all its shares in Mehadrin as a dividend in kind. As a result, DIC received approximately 31.4% of the share capital of Mehadrin. Additionally, in the first quarter of 2020, DIC acquired approximately 8.8% of Mehadrin’s issued share capital, such that its holding rate in Mehadrin increased to approximately 40.2%. The aforementioned acquisitions of Mehadrin shares resulted in DIC gaining control of Mehadrin. In the second quarter of 2020, DIC purchased approximately 3.5% of the issued share capital of Mehadrin, at a total cost of NIS 14 million, such that its holding rate in Mehadrin increased to approximately 43.7%.
  
 
156
 
 
Telecommunications
 
Cellcom is a public company which was incorporated in Israel, whose shares are listed for trading on the TASE and on the New York Stock Exchange, and whose debentures are listed for trading on the TASE. As of June 30, 2020, we owned 46.2% of the shares and had 48.4% of voting rights of Cellcom.
  
Segments
 
Cellular Segment. Cellcom is the largest provider of cellular communications services in Israel based upon number of subscribers and estimated market share as of June 30, 2020. Cellcom offers a broad range of services including cellular telephony, roaming services for tourists in Israel and for its subscribers abroad, text and multimedia messaging, advanced cellular content and data services and other value-added services in the areas of music, video, mobile office etc., based on Cellcom Israel's technologically advanced infrastructure . Cellcom operates an LTE 4 generation network and an HSPA 3.5 Generation network enabling advanced high speed broadband multimedia services, in addition to GSM/GPRS/EDGE networks. Cellcom Israel offers Israel's broadest and largest customer service infrastructure including telephone, customer service centers, retail stores, and service and sale centers, distributed nationwide. Cellcom Israel further provides OTT TV services, internet infrastructure and connectivity services and international calling services, as well as landline telephone services in Israel. As of June 30, 2020, Cellcom provided cellular communications services to approximately 2,734 million subscribers in Israel, with an estimated market share as of December 31, 2019 of approximately 26%.
  
Cellcom offers cellular subscribers a variety of usage and sector pricing plans and bundles combining cellular services with other communications services its group offers, including quatro bundles (internet infrastructure service and connectivity, landline telephony, cable television service and cellular services). Cellcom offer two methods of payment: post-paid and pre-paid. Post-paid services are offered to subscribers who are willing to pay for its services through banking and credit arrangements, such as credit cards and direct debits. Pre-paid services are offered to cellular subscribers who pay for its services prior to obtaining them. The majority of Cellcom’s sales are post-paid.
 
Fixed line services. Cellcom fixed line services include its internet infrastructure (for private customers based mostly on the landline wholesale market and increasingly on its independent fiber-optic infrastructure and for business customers based on its landline infrastructure) and connectivity services, OTT TV services, ILD services, landline telephony services and transmission services (for business customers). Cellcom also offer bundles of these services, including a triple offering (internet service including infrastructure and connectivity, landline telephony, TV service) and quatro offering. Cellcom also offer landline transmission and data services to selected business customers and telecommunications operators (including transmission revenues from Golan according to the network sharing agreement as of April 2017), using its fiber-optic infrastructure and complementary microwave links, IP switchboard services and operation and management of business telecommunications systems. Additional services include cloud services and data protection products solutions based on products and services offered by Cellcom and by third party vendors and IOT solutions such as “smart city” end-to-end cellular and fixed line solutions. For more information see “Cellcom- Golan Telecom Agreement”
  
Networks and Infrastructure
 
Cellular Segment. Cellcom have built an extensive, durable and advanced cellular network system, enabling to offer high-quality services to substantially the entire Israeli populated territory, while using a cost-effective design, utilizing shared components for its networks, where applicable. Cellcom seek to satisfy quality standards that are important to its subscribers, such as high voice quality, high data throughput rate, low “blocked call” rate (average rate of call attempts that fail due to insufficient network resources), low “dropped call” rate (average rate of calls that are terminated not in the ordinary course) and deep indoor coverage. Therefore, Cellcom have made substantial capital expenditures and expect to continue to be required to make substantial capital expenditures on its network system, though, pursuant to its Sharing Agreements, radio capital expenditures for the shared networks will be divided among the sharing parties.
 
 
157
 
 
Fixed line services. Cellcom provides, Internet services - connectivity and infrastructure, multichannel TV services, international Call Services, Wireline communication Services and other fixed-line services. Cellcom optical transmission network is strategically deployed in order to cover the major portion of Israel’s business parks from Nahariya in the north to Beer Sheva in the south and Afula and Jerusalem in the east, consisting of approximately 1,980 kilometers. The fiber-optic network is monitored by a fault-management system that performs real-time monitoring in order to provide high quality service. In order to efficiently complete its transmission network’s coverage to the majority of its cell sites and business landline and transmission subscribers, Cellcom uses a microwave network as a complementary solution in those areas that are not served by its fiber-optic network. As of December 31, 2019, Cellcom had approximately 2,808 microwave links to both its cell sites and its landline and transmission subscribers. In February 2020, Cellcom, the shareholders of Golan Telecom and Golan Telecom executed a binding memorandum of understanding for the acquisition of Golan Telecom entire capital stock. For more information see: “Significant acquisitions, dispositions and development of business – Operation Center in Israel - Cellcom- Golan Telecom Agreement.”
 
Others
 
Modiin Energy
 
 Modiin is a limited partnership engaged in the field of oil and natural gas exploration and is traded on the Tel Aviv Stock Exchange. IDBD operates in the field of oil and gas through Modiin. As of December 31,2019, Modiin has rights in onshore oil assets in the United States and in one oil asset in Israel (marine oil asset).
 
 Elron
 
Elron is a holding company which constitutes the technology investment arm of the IDB Group. Elron has significant holdings in a select number of start-up companies in the field of cybersecurity, enterprise software, medical device, etc. IDB Tourism
 
IDB Tourism is a wholly-owned subsidiary of IDBD, which was incorporated in Israel and commenced it operations in 1934. In 2014, IDB Tourism’s management decided to focus its business activity on the sale of tourism services, in the framework of tourism packages that were adapted to the preferences of the Israeli public, to the incoming tourists to Israel. Until 2015, IDB Tourism held three major companies operating in the field of tourism: Terminal 1 Holdings Ltd. (formerly - Diesenhaus Ltd.), Open Sky Ltd, and Israir Airlines & Tourism Ltd. (“Israir”), (Israir, Diesenhaus, Open Sky and related parties will be referred to hereinafter as “the IDB Tourism Group”).
 
In July 2020, Israir signed an agreement to have access, if needed, a loan in an amount of NIS 75 million with a 75% guarantee from the State. In addition, Israir received approval from another banking corporation and from the Ministry of Finance to receive another State-guaranteed loan at a rate of 75% and in the amount of approximately NIS 61 million, while the Bank gave its agreement in principle to increase the loan to NIS 100 million. The increase ot the said loan is subject to the approval of the Ministry of Finance, which has agreed to positively consider increasing the volume of the state-guaranteed loan to a higher percentage in about two months, depending on the situation at that time.
 
Supermarkets
 
Shufersal is the owner of the largest supermarket chain in Israel. In December 2017 the Group completed the acquisition of the entire issued share capital of Be Drugstores Ltd. (formerly New Pharm Drugstores Ltd.) (“Be”). Shufersal is a public company, which is included under the Tel Aviv 35 index, which was incorporated in Israel, whose shares and debentures are listed for trading on the TASE.
 
As June 30, 2020, Shufersal operates 379 branches throughout Israel, of which 298 are Shufersal stores and 81 are Be stores. Shufersal’s total commercial space encompasses approximately 543,000 square meters, of which 513,000 square meters are Shufersal stores and 30,000 square meters are Be stores, as well as 8 delivery centers encompassing 22,000 square meters, all located in Israel. Shufersal employs about 17 thousand employees (about 14.8 thousand calculated positions) and has annual revenues of about NIS 14 billion.
 
 
158
 
 
In June 2018, DIC sold 16.6% of the issued share capital of Shufersal, for a total net consideration of NIS 848 million, as a result of which DIC’s holdings in Shufersal decreased to approximately 33.6% and therefore ceased to be the controlling shareholder of Shufersal. Following certain other divestments from DIC, as of June 30, 2020, our equity interest in Shufersal was reduced to 26.02%. On July 26, 2020, DIC sold its entire stake in Shufersal, of approximately 26%, for a total net consideration of NIS 1,450 million.
 
Segments
 
The Company operates in four operating segments that are reported as business segments in its financial statements:
 
Retail segment. This segment includes the retail marketing of food and other products in the Shufersal’s stores and the manufacture of frozen and fresh baked products that are sold mainly in the Shufersal’s stores. As at June 30, 2020, the Shufersal’s retail segment activity is carried out in 298 stores having a wide geographical spread.
 
Real Estate. In this segment we manage various types of properties, including commercial centers and other properties related to the operation of our stores. The real estate activities of Shufersal were separated, beginning on April 1, 2013, into Shufersal Real Estate Ltd., a wholly owned subsidiary. This entity leases these properties both to Shufersal and to other third parties. This segment’s revenues include rental revenues based on actual amounts that the real estate segment charged the retail segment, and the operating profit of the segment includes also management fees that were charged to the subsidiaries of the real estate segment. Presented below are details regarding the real estate properties which are owned by Shufersal Real Estate as of December 31, 2019:
 
 
 
Number ofproperties
 
 
Approximatelytotal area
 
 
Fair value
 
 
Rent and annualmanagement fees
 
 
 
 
 
 
(thousands of sqm.)
 
 
(millions of NIS)
 
 
(thousands of NIS)
 
 
 
 
 
 
 
 
 
 
 
 
 
 
Stores rented to Shufersal 
  71 
  134 
  1,818 
  131,348 
Properties under construction which will be rented to Shufersal
  1 
  2 
  1 
   
Rentable real estate properties to third parties
  20 
  54 
  586 
  50,949 
Real estate properties under construction which will be rented to externals
  2 
  50 
  134 
   
Total 
  94 
  240 
  2,539 
  182,297 
 
Credit card customers’ club management segment. This segment includes operating the credit card business and providing credit to the holders of our credit cards. From January 18, 2018, the operation of the credit card business is made by means of Israel Credit Card Ltd. and Diners Club Israel Ltd.
 
Be segment. Following completion of the transaction to acquire New Pharm Drugstores Ltd. on December 20, 2017, which was rebranded as “Be”. As of June 30, 2020this segment includes the operation of 81 drugstores in Israel that sell mainly cosmetics, convenience and toiletry products, medicine and food supplements. In December 2019, Shufersal's Board of Directors passed a resolution that Shufersal would merge, by way of a statutory merger with BE, under which Shufersal would absorb all of BE's activities, liabilities and assets without consideration, and BE would be liquidated without liquidation.
 
Distribution
 
Most merchandise is distributed to our stores through our network of distribution centers. Common carriers ship general merchandise to and from our distribution centers. Vendors or third party distributors ship certain food items and other merchandise directly to our stores. Merchandise sold through our digital channels is distributed to our online guests via common carriers (from stores, distribution centers, vendors and third party distributors) and through guest pick-up at our stores. Using our stores as fulfillment points allows improved product availability and delivery times and also reduces shipping costs. We continue to expand other delivery options, including store drive-up and delivery.
 
 
159
 
 
Seasonality
 
In Israel, the retail segment business’s results are subject to seasonal fluctuations as a result of the consumption behavior proximate to the Passover holidays (March and/or April) and Rosh Hashanah and Sukkoth holidays (September and/or October).
 
Competition
 
Shufersal competes in this market primarily with the other supermarket chains, specialty stores (such as grocers, butchers, delis and bakeries), convenience stores in cities and gas stations, neighborhood grocery stores, open and closed markets, and other retailers.
 
Insurance
 
Clal is a public company which was incorporated under the laws of the State of Israel. Clal is one of the leading insurance and long-term savings groups in Israel. The shares of Clal have been listed for trading on the stock exchange since 1988. As of December 31, 2019, Clal employs over 4,500 people and markets its products through 1,897 insurance agents, all of whom provide quality service and professional support to their customers. As of December 31, 2019, Clal has NIS 220 billion in assets under management (out of which, approximately NIS 188 billion are assets managed for others). Clal divides its operations in three insurance segments: Non-Life Insurance, Long-Term Savings and Health.
 
As of June 30, 2020, IDBD’s stake in Clal’s outstanding share capital was 8.5% directly and 2.1% through swaps.
 
Segments.
 
Non-Life Insurance. The General Insurance domain in Clal Group is among the largest in Israel. As of December 31, 2019, Clal holds 10.3% market share of the premiums in the in the Non-Life Insurance Division and offers coverage to private and corporate customers. Clal markets its products through 1,450 non-life insurance agents, all of whom provide quality service and professional support to their customers. The Non-Life Insurance Segment offers a wide range of insurance plans: automotive, property, liability, marine insurance, personal accidents, guarantees and additional services. It`s vision is to provide professional and high-level service to company`s agents and customers, through constant improvements and new product development.
 
Life Insurance and Long-Term Savings. As of December 31, 2019, the Long-Term Savings Division holds a 13.7% market share of the long-term savings market, as defined by the Commissioner of Insurance and have assets in an approximate amount of NIS 149,472 billion. As at December 31, 2019, Clal holds 17.3% market share of the premiums in the in the Life Insurance Division. There is no single customer or a limited number of customers of which Clal is dependent. Clal markets insurances policies, from time to time and in the normal course of business, to companies in the IDBD Group (both policyholders in collective insurance, both as members of central provident funds and as employers depositing for pension savings for long-term savings products). This does not exceed 5% of the Clal’s total revenues in this segment. The Long-Term Savings segment manages long-term assets, including life insurance, pension and provident funds. The segment also provides comprehensive solutions to private and corporate customers in all sectors of the Israeli economy. Among the division’s customers are large corporations and many residents of the State of Israel. Its objectives are to support the company’s distribution channels and become a professional benchmark, helping to improve company business results, profitability and value, while emphasizing quality of service. The segment offers a variety of savings options, enabling its customers to maintain a strong, solid economic foundation in the event of death, accident or loss of earning capacity. It also offers a variety of pension funds designed to guarantee a monthly income for life in the event of retirement, disability, or death, enabling economic stability for the future even in difficult times.
 
On July 26, 2018, Clal’s Board of Directors resolved to change the organizational structure of Clal Group, and from September 1, 2018, the life insurance and pension and provident divisions merged into the long-term savings division. In addition, a new a customer and distribution division established.
 
 
160
 
 
Health Insurance. The Health Insurance segment offers a wide range of products for individuals, families and groups, specializing in comprehensive solutions for specific market segments such as women and children. As of December 31, 2019. Clal holds a 17.4% market share of the premiums in the health insurance market in Israel and offers health insurance products such as surgeries in Israel and overseas, transplants, medications, critical illness, long-term care, personal accidents, travel and more. Health Insurance segment vision is to establish Clal as a leading, innovative and professional company in the field of health and nursing care insurance, while providing a professional and timely service to its agents and customers. The segment focuses on technological innovation as well as on developing a range of innovative health insurance products, enabling flexibility in creating health insurance packages tailored for each client, based on his needs and financial status. Each package is either derived from existing packages, or custom-built for each customer. Clal markets most of its products through 852 health agents, all of whom provide quality service and professional support to their customers. The Health Insurance segment is constantly growing, and is proud to provide quality service to 400,000 members insured under private insurance plans as well as an additional 2,000,000 members insured under group insurance plans.
 
Legal Framework
 
Operations Center in Argentina
 
Regulation and Government Supervision
 
The laws and regulations governing the acquisition and transfer of real estate, as well as municipal zoning ordinances, apply to the development and operation of our properties. Currently, Argentine law does not specifically regulate shopping mall leases. Since our shopping mall leases generally diverge from ordinary commercial leases, we have developed contractual provisions which are tailored to the commercial relationship with our shopping mall tenants.
 
Leases
 
Argentine law imposes certain restrictions on property owners, including:
 
a minimum lease term of three years for all purposes, except in particular cases such as embassy, consulate or international organization venues, room with furniture for touristic purposes for less than three months, custody and bailment of goods, exhibition or offering of goods in fairs or in cases where due to the circumstances, the subject matter of the lease requires a shorter term.
 
Lease term limits
 
Under the Argentine Civil and Commercial Code lease terms may not exceed 20 years (for residential purpose) or fifty years (all other purposes). Generally, terms in our leases range from 3 to 10 years.
 
Rescission rights
 
The Argentine Civil and Commercial Code provides that tenants may terminate leases other destiny than home destiny, early after the first six months of the effective date. Such termination is subject to penalties which range from one to one and a half months of rent. If the tenant terminates the agreement during the first year of the lease, the penalty is one and a half month’s rent and if termination occurs after the first year of lease, the penalty is one month’s rent.
 
Other
 
The Argentine Civil and Commercial Code, among other rules, repealed the Urban Lease Law No. 23,091, which set forth a rule similar to the one described above, but established the obligation to give at least 60 days’ prior notice of exercise of the tenant’s unilateral termination right. There are no court rulings to date with respect to the new regulations related to: (i) the tenant’s unilateral termination right; or (ii) the possibility of agreeing a penalty different from that described above upon such termination.
 
 
161
 
 
While current policy discourages government regulation of leases, there can be no assurance that additional regulations will not be imposed in the future by Congress, including regulations similar to those previously in place. Furthermore, most of our leases provide that the tenants pay all costs and taxes related to the property in proportion to their respective leasable areas. In the event of a significant increase in such costs and taxes, the government may respond to political pressure to intervene by regulating this practice, thereby adversely affecting our rental income.
 
The Argentine Civil and Commercial Code enables landlords to pursue what is known as an “executory proceeding” if a tenant fails to pay rent when due. In executory proceedings, debtors have fewer defenses available to prevent foreclosure, making these proceedings substantially shorter, as the origin of the debt is not in question and the trial should focus on the formalities of the contract. The Argentine Civil and Commercial Code also permits special eviction proceedings, which are carried out in the same way as ordinary proceedings. The Argentine Civil and Commercial Code also requires that a residential tenant receive at least 10 days’ prior notice when a landlord demands payment of rent due if a breach prior to eviction occurs but does not impose any such requirement for other leases. However, court cases pending resolution and numerous procedural hurdles have resulted in significant delays to eviction proceedings in the commercial context, which generally last from six months to two years from the date of filing of the suit for eviction.
 
Development and use of the land
 
In the City of Buenos Aires, where the vast majority of our properties are located, we are subject to the following regulations:
 
Buenos Aires Urban Planning Code
 
The Buenos Aires Urban Planning Code (Código de Planeamiento Urbano de la Ciudad de Buenos Aires) generally restricts the density and use of property and regulates physical features of improvements to property, such as height, design, set back and overhang, consistent with the city’s urban planning policy. The Secretary of Urban Planning of the City of Buenos Aires (Secretaría de Planeamiento Urbano) is responsible for implementing and enforcing the Buenos Aires Urban Planning Code.
 
Buenos Aires Building Code
 
The Buenos Aires Building Code (Código de Edificación de la Ciudad de Buenos Aires) complements the Buenos Aires Urban Planning Code regulating the use and development of property in the City of Buenos Aires. The Building Code requires developers to obtain building permits, including submitting architectural plans for review of the Secretary of Work and Public Services, to monitor regulatory compliance.
 
Buenos Aires Authorizations and Licenses Code
 
The Authorizations and Licenses Code (Código de Habilitaciones de la Ciudad de Buenos Aires) sets forth the conditions under which authorizations or licenses to operate may be granted. The General Bureau of Authorizations and Licenses is responsible for implementing and enforcing the Authorizations and Licenses Code. Outside Buenos Aires City, our real estate activities are subject to similar municipal zoning, building, occupation and environmental regulations, which must also comply with national standards. In some jurisdictions we may also be subject to regulation of large commercial areas, which require approval of the location of these areas. We believe that all of our real estate properties are in material compliance with relevant laws, ordinances and regulations.
 
Sales and ownership
 
Real Estate Installment Sales Law
 
The Real Estate Installment Sales Law No. 14,005, as amended by Law No. 23,266 and Decree No. 2015/85, or “Real Estate Installment Sales Act,” imposes a series of requirements on contracts for the sale of subdivided real estate property including, for example, that the purchase price for a property is payable in installments. The law requires, among other things:
 
Registration of intent to sell the property in subdivided plots with the Real Estate Registry in the jurisdiction where the property is located. Registration is only permitted for unencumbered property. Mortgaged property may only be registered if creditors agree to divide the debt in accordance with subdivided plots. Creditors may be judicially compelled to agree to the partition.
 
 
162
 
 
Preliminary registration with the Real Estate Registry of the purchase instrument within 30 days after its execution.
 
Once the property is registered, the installment sale must be completed in a manner consistent with the Real Estate Installment Sales Act. If a dispute arises over the title between the purchaser and third party creditors of the seller, the installment purchaser who has duly registered the purchase instrument will have title to the plot. The purchaser can demand conveyance of title after at least 25% of the purchase price has been paid, although the seller may record a mortgage over the subject property to secure payment of the balance of the purchase price.
 
After payment of 25% of the purchase price or advancement of at least 50% of construction, the Real Estate Installment Sales Act prohibits termination of the sales contract for failure by the purchaser to pay the balance of the purchase price but gives the seller the right to enforce under any mortgage on the property.
 
Buildings Law
 
Buildings Law No. 19,724 (Ley de Pre horizontalidad) was repealed by the Argentine Civil and Commercial Code which provides that for purposes of execution of sales agreements for units under construction, the owner or developer must purchase insurance in favor of prospective purchasers against the risk of frustration of the development pursuant to the agreement for any reason. A breach of this obligation precludes the owner from exercising any right against the purchaser—such as demanding payment of any outstanding installments due—unless he/she fully complies with their obligations, but does not prevent the purchaser from exercising its rights against the seller.
 
Protection of the Disabled
 
The Law for Protection of the Disabled No. 22,431, enacted on March 16, 1981, as amended, provides that properties under construction or that are being remodeled must provide access for handicapped persons. Public spaces, entrances, hallways, elevators and common use facilities must be designed to provide mobility for impaired individuals. Buildings developed before enactment of the Protection for the Disabled Law must be reformatted to provide requisite access. Buildings that, because of their architectural design, may not be adapted to the use by the physically impaired, are exempted from these requirements.
 
Other regulations
 
Consumer relations, consumer or end-user protection
 
Article 42 of the Argentine Constitution establishes that consumers and users of goods and services have a right to protection of health, safety and economic interests in a consumer relationship. Consumer Protection Law No. 24,240, as amended, regulates several issues concerning the protection of consumers and end users in a consumer relationship, in the arrangement and execution of contracts. The Consumer Protection Law, and the applicable sections of the Argentine Civil and Commercial Code are intended to regulate the constitutional right conferred under the Constitution on the weakest party to the consumer relationship and prevent potential abuses deriving from the stronger bargaining position of vendors of goods and services in a market economy where standard form contracts are widespread.
 
These laws deem void and unenforceable contractual provisions included in consumer contracts, that:
 
● 
deprive obligations of their nature or limit liability for damages;
 
● 
imply a waiver or restriction of consumer rights and an extension of seller rights; and
 
● 
impose the shifting of the burden of proof from the consumer to the seller in order to protect the consumers.
 
In addition, the Consumer Protection Law imposes penalties ranging from warnings to the forfeiture of concession rights, privileges, tax regimes or special credits to which the sanctioned party may be entitled, including closing down establishments for a term of up to 30 days.
 
 
163
 
 
The Consumer Protection Law and the Argentine Civil and Commercial Code define consumers or end users as the individuals or legal entities that acquire or use goods or services, free of charge or for a price for their own final use or benefit or that of their family or social group. The protection under the laws afforded to consumers and end users encompasses the entire consumer relationship, from the offering of the product or service, to cover more than just those relationships established by means of a contract. Providers of goods and services include those who produce, import, distribute or commercialize goods or supply services to consumers or users (but excludes professionals whose services require a college degree or higher who are required to register in officially recognized professional organizations).
 
The Argentine Civil and Commercial Code defines a consumer agreement as one that is entered into between a consumer or end user and an individual or entity that manufactures goods or provides services to consumers for private, family or social use. The Consumer Protection Law imposes a range of penalties for violation of its provisions, from warnings to the forfeiture of concession rights, and establishes joint and several liability of each participant in the chain of distribution or whose trademark on the thing or service for damages caused to consumers derived from a defect or risk inherent in the thing or the provision of a service.
 
The Consumer Protection Law excludes the services supplied by professionals that require a college degree and registration in officially recognized professional organizations or by a governmental authority. However, this law regulates the advertisements that promote the services of such professionals.
 
The Consumer Protection Law determines that the information contained in the offer addressed to undetermined prospective consumers binds the offeror during the period when the offer is made until its public revocation. Further, it determines that specifications included in advertisements, announcements, prospectuses, circulars or other media bind the offeror and are considered part of the contract entered into by the consumer.
 
Pursuant to Resolution No. 104/2005 issued by the Secretariat of Technical Coordination reporting to the Argentine Ministry of Treasury, Consumer Protection Law adopted Resolution No. 21/2004 issued by the Mercosur’s Common Market Group, persons engaged in internet commerce must disclose precisely the characteristics of the products and/or services offered and the sale terms. Failure to comply with the terms of the offer is deemed an unjustified denial to sell and may give rise to sanctions.
 
On September 17, 2014, the Argentine Congress enacted Law No. 26,993 called “Conflict Resolution in Consumer Relationships System” law that provides for creation of new administrative and judicial procedures. The law created a bicameral administrative system: the Preliminary Conciliation Service for Consumer Relations (Servicio de Conciliación Previa en las Relaciones de Consumo), or “COPREC,” and the Consumer Relations Audit, and a number of courts assigned to the resolution of conflicts between consumers and providers (Fuero Judicial Nacional de Consumo). The amount of any filed claim may not exceed a fixed amount equivalent to 55 adjustable minimum wages, as determined by the Ministry of Labor, Employment and Social Security. The claim must be filed with the administrative agency. If an agreement is not reached, the claimant may file the claim in court. While COPREC is currently in full force and effect, the court system (Fuero Judicial Nacional de Consumo) is still pending. Therefore, any current claim must be filed with existing courts. A considerable number of claims pending against us are expected to be settled within the framework of this system.
 
Antitrust Law
 
For more information about Antitrust Law see, “Item 4. Information on the Company⸺Other regulations⸺Antitrust Law”.
 
Money laundering
 
For more information about money laundering see, “Item 10. Additional Information—E. Money Laundering”.
 
 
164
 
 
Environmental Law 
 
Our activities are subject to several national, provincial and municipal environmental provisions.
 
Article 41 of the Argentine Constitution, as amended in 1994, provides that all Argentine inhabitants have the right to a healthy and balanced environment fit for human development and have the duty to preserve it. Environmental damage shall bring about primarily the obligation to restore it as provided by applicable law. The authorities shall control the protection of this right, the rational use of natural resources, the preservation of the natural and cultural heritage and of biodiversity and shall also provide for environmental information and education. The National Government shall establish minimum standards for environmental protection whereas Provincial and Municipal Governments shall fix specific standards and regulatory provisions. 
 
  
165
 
 
 
On November 6, 2009, the Argentine Congress passed Law No. 25,675. Such law regulates the minimum standards for the achievement of a sustainable environment and the preservation and protection of biodiversity and fixes environmental policy goals.
 
Law No. 25,675 establishes the activities that will be subject to an environmental impact assessment procedure and certain requirements applicable thereto. In addition, such Law sets forth the duties and obligations that will be triggered by any damage to the environment and mainly provides for restoration of the environment to its former condition or, if that is not technically feasible, for payment of compensation in lieu thereof. Such Law also fosters environmental education and provides for certain minimum reporting obligations to be fulfilled by natural and legal entities.
  
In addition, the CNV Rules require the obligation to report to the CNV any events of any nature and fortuitous acts that seriously hinder or could potentially hinder performance of our activities, including any events that generate or may generate significant impacts on the environment, providing details on the consequences thereof.
 
The new Argentine Civil and Commercial Code has introduced as a novel feature the acknowledgement of collective rights, including the right to a healthy and balanced environment. Accordingly, the Argentine Civil and Commercial Code expressly sets forth that the law does not protect an abusive exercise of individual rights if such exercise could have an adverse impact on the environment and the rights with a collective impact in general.
 
  
 
166
 
  
 
Environmental matters
 
We consistently strive to act responsibly regarding protection of the environment in the management of our operating activities by preventing and minimizing the potential adverse environmental impacts of our activities. We have adopted an environmental impact policy, which is used as a reference for the realization of our investments. We are subject to environmental legislation under a series of laws, ordinances, norms, and national, provincial and municipal regulations of Argentina. Environmental obligations vary depending on the project site, the site’s environmental conditions, current and prior uses, and the activity proposed to be developed. Compliance with environmental laws may result in project delays or impose additional requirements that may result in substantial additional costs that may adversely affect our commercial activities. Before purchasing land or carrying out an investment on a plot of land, we carry out an environmental assessment of the parcel to identify possible environmental contingencies and analyze the possible environmental impact of the investment or the development to be carried out. Historically, our operations have not been negatively affected by the existence or potential existence of pollutants, nor by the failure to obtain environmental approvals or permits.
  
  
 
167
 
 
We intend to continue implementing plans that enhance our monitoring activities, in line with our commitment to and respect for the environment, our compliance obligations and with existing regulations, while seeking to optimize the use of resources.
 
 
 
168
 
 
C. ORGANIZATIONAL STRUCTURE
 
Subsidiaries and associated companies
 
The following table includes a description of our direct subsidiaries and associated companies as of June 30, 2020:
 
Subsidiaries
 
Effective Ownership and Voting Power Percentage
 
Property/Activity
Agro-Uranga S.A
  35.72%
Agro-Uranga S.A. is an agricultural company which owns 2 farmlands (Las Playas and San Nicolás) that have 8.299 hectares on the state of Santa Fe and Córdoba.
Uranga Trading S.A
  35.72%
Uranga Trading S.A. is committed to facilitate and optimally manage the trade of grains of the highest quality, locally and internationally.
Brasilagro Companhia Brasileira de Propiedades Agrícolas
  33.55%(1)(3)  
Brasilagro is mainly involved in four areas: sugar cane, crops and cotton, forestry activities, and livestock.
Agropecuaria Santa Cruz S.A. (formerly known as Doneldon S.A.)
  100%
Agropecuaria Santa Cruz S.A. is involved in investments in entities organized in Uruguay or abroad through the purchase and sale of bonds, shares, debentures and any kind of securities and commercial paper under any of the systems or forms created or to be created, and in the management and administration of the capital stock it owns on companies controlled by it.
Futuros y Opciones.Com S.A.
 
  50.10%
A leading agricultural web site which provides information about markets and services of economic and financial consulting through the Internet. The company has begun to expand the range of commercial services offered to the agricultural sector by developing direct sales of supplies, crops brokerage services and cattle operations.
 
Amauta Agro S.A. (formerly known as FyO Trading S.A.)
  50.48%(2)
Amauta Agro S.A.’s purpose is to engage, in its own name or on behalf of or associated with third parties, in activities related to the production of agricultural products and raw materials, export and import of agricultural products and national and international purchases and sales of agricultural products and raw materials.
FyO Acopio S.A. (formerly known as Granos Olavarria S.A.)
  50.48%(2)
FyO Acopio S.A. is principally engaged to the warehousing of cereals and brokering of grains.
Helmir S.A.
  100%
Helmir S.A. is involved in investments in entities organized in Uruguay or abroad through the purchase and sale of bonds, shares, debentures and any kind of securities and commercial paper under any of the systems or forms created or to be created, and to the management and administration of the capital stock it owns on companies controlled by it.
IRSA Inversiones y Representaciones Sociedad Anónima
  61.95%(1)(3)  
It is a leading Argentine company devoted to the development and management of real estate.
IRSA Propiedades Comerciales S.A.
  2.62%
It is one of the largest owners, developers and operators of shopping malls, offices and other commercial properties in Argentina in terms of gross leasable area and number of rental properties.
Sociedad Anónima Carnes Pampeanas S.A.
  100%(3)
Sociedad Anónima Carnes Pampeanas, a company that owns a cold storage plant in Santa Rosa, Province of La Pampa, with capacity to slaughter and process approximately 9,500 cattle head per month.
 
(1) Excludes effect of treasury stock.
(2) Includes Futuros y Opciones.Com S.A.’s interest.
(3) Includes Helmir’s interest.
 
D. PROPERTY, PLANTS AND EQUIPMENT
 
Overview of Agricultural Properties
 
As of June 30, 2020, we owned, together with our subsidiaries, 26 farmlands, which have a total surface area of 629,794 hectares.
 
The following table sets forth our properties’ size (in hectares), primary current use and book value. The market value of farmland is generally higher the closer a farmland is located to Buenos Aires:
 
 
Owned Farmlands as of June 30,2020
 
 
 
 
 
Facility
Province
Country
 
Gross Size
(in hectares)
 
 
Date of Acquisition
 
Primary Current Use
 
Net Book Value
(ARS Millions)(1)
 
  1 
El Recreo
Catamarca
Argentina
  12,395 
 
May ‘95
 
Natural woodlands
  10 
  2 
Los Pozos
Salta
Argentina
  239,639 
 
May ‘95
 
Cattle/ Agriculture/ Natural woodlands
  1,981 
  3 
San Nicolás/Las Playas
Santa Fe/Córdoba
Argentina
  2,965 
 
May ‘97
 
Agriculture/ Dairy
  253 
  4 
La Gramilla/ Santa Bárbara
San Luis
Argentina
  7,072 
 
Nov ‘97
  
Agriculture Under irrigation
 
  902 
  5 
La Suiza
Chaco
Argentina
  26,371 
 
Jun ‘98
 
Agriculture/ Cattle
  619 
  6 
El Tigre
La Pampa
Argentina
  8,360 
 
Apr ‘03
 
Agriculture/ Dairy
  602 
  7 
San Pedro
Entre Rios
Argentina
  6,022 
 
Sep ‘05
 
Agriculture
  874 
  8 
8 De Julio/ Estancia Carmen
 
Santa Cruz
Argentina
  100,911 
 
May ‘07/ Sep ‘08
 
 
Sheep
  147 
  9 
Administración Cactus
San Luis
Argentina
  171 
 
Dec ‘97
 
Natural woodlands
  7 
  10 
Las Vertientes
Cordoba
Argentina
  - 
  - 
Silo
  2 
 
11/12/13
 
 
Las Londras/San Rafael/ La Primavera
Santa Cruz
Bolivia
  9,875 
 
Nov-08/Jan-11
 
Agriculture
  1,733 
  14 
Finca Mendoza
Mendoza
Argentina
  674 
 
Mar ‘11
 
Natural woodlands
  15 
  15 
Establecimiento Mendoza
Mendoza
Argentina
  9 
 
Nov’03
 
Natural woodlands
  72 
  16 
Marangatú/Udra (2) (3)
Mariscal Estigarribia
Paraguay
  59,585 
 
Feb-09
 
Agriculture /Natural Woodlands
  2,982 
  17/26 
Brasilagro(2) (3)
 
Brazil
  155,745 
    
Agriculture/ Forestry/Cattle
  7,441 
Subtotal
 
 
  629,794 
    
 
  17,640 
 
(1) 
Acquisition costs plus improvements and furniture necessary for the production, less depreciation.
(2) 
Hectares and carrying amount in proportion to our 35.72% interest in Agro-Uranga S.A.
(3) 
See the section “Overview of Brasilagro’s Properties”.
 
Overview of Brasilagro’s Properties
 
As of June 30, 2020, we owned, together with our subsidiaries, 11 farmlands, which have a total surface area of 216,013 hectares, acquired at a highly convenient value compared to the average of the region, all of them with a great appreciation potential. 
 


 
Total Area
 

 
Net Book Value
 
Properties
Place
 
(ha)
 
Use
 
(ARS Millions)
 
Jatobá Farmland
Jaborandi/BA
  14,930 
Agriculture
  363 
Alto Taquari Farmland
Alto Taquari/MT
  5,103 
Agriculture
  426 
Araucária Farmland
Mineiros/GO
  5,534 
Agriculture
  582 
Chaparral Farmland
Correntina/BA
  37,182 
Agriculture
  1,146 
Nova Buriti Farmland
Januária/MG
  24,212 
Forestry
  300 
Preferência Farmland
Barreiras/BA
  17,799 
Cattle
  346 
São José Farmland
Maranhão/MA
  17,566 
Agriculture
  1,414 
Marangatu/ Udra Farmlands
Boqueron Paraguai
  59,585 
Agriculture
  2,982 
Arrojadinho
Barreiras/BA
  16,642 
Agriculture
  1,057 
Rio do Meio
Correntina/MA
  12,288 
Agriculture
  1.473 
Serra Grande
Correntina/BA
  4,489 
Agriculture
  334 
Total Brazil
  216,013 
 
  10,423 
 
 
169
 
 
In the ordinary course of business, the leases property or spaces for administrative or commercial use both in Argentina and Israel under operating lease arrangements. The agreements entered into include several clauses, including but not limited, to fixed, variable or adjustable payments.
 
Overview of Urban Properties and investment business
 
In the ordinary course of business, the leases property or spaces for administrative or commercial use both in Argentina and Israel under operating lease arrangements. The agreements entered into include several clauses, including but not limited, to fixed, variable or adjustable payments.
 
The following table sets forth certain information about our properties for the Operation Center in Argentina as of June 30, 2020:
 
Property (6)
 
Date of Acquisition
 
 
Leasable/ Sale m2 / Rooms
 
Location
 
 
Net Book
Value ARS (2)
 
Use
 
Occupancy rate
 
República Building (3)
 
Apr-08
 
  19,885 
City of Buenos Aires
  8,969 
Office Rental
  86.9%
Bankboston Tower (3)(13)
 
Aug-07
 
  14,865 
City of Buenos Aires
  6,642 
Office Rental
  96.4%
Bouchard 551
 
Mar-07
 
  - 
City of Buenos Aires
  310 
Office Rental
  - 
Intercontinental Plaza Building (3)
 
Nov-97
 
  2,979 
City of Buenos Aires
  993 
Office Rental
  100%
Bouchard 710 (3)(14)
 
Jun-05
 
  15,014 
City of Buenos Aires
  6,318 
Office Rental
  92.5%
Dot Building (3)
 
Nov-06
 
  11,242 
City of Buenos Aires
  4,226 
Office Rental
  84.9%
Zetta Building
 
Jun-19
 
  32,173 
City of Buenos Aires
  12,334 
Office Rental
  97.5%
Suipacha 664
 
Nov-91
 
  11,465 
City of Buenos Aires
  1,497 
Office Rental
  31.20%
Phillips Building
 
Jun-17
 
  8,017 
City of Buenos Aires
  2,668 
Office Rental
  82.70%
San Martín plot (ex Nobleza Picardo)
 
May-11
 
  109,610 
Province of Buenos Aires, Argentina
  5,500 
Other Rentals
  22.5%
Other Properties(5)
  N/A 
  N/A 
City and Province of Buenos Aires / Detroit U.S
  4,390 
Other Rentals
  N/A 
Abasto Shopping(3)
 
Nov-99
 
  36,760 
City of Buenos Aires, Argentina
  6,810 
Shopping Mall
  94.9%
Alto Palermo Shopping(3)
 
Dec-97
 
  18,655 
City of Buenos Aires, Argentina
  8,246 
Shopping Mall
  91.9%
Alto Avellaneda(3)
 
Dec-97
 
  38,330 
Province of Buenos Aires, Argentina
  4,649 
Shopping Mall
  97.4%
Alcorta Shopping(3)(12)
 
Jun-97
 
  15,725 
City of Buenos Aires, Argentina
  4,867 
Shopping Mall
  97.3%
Patio Bullrich(3)
 
Oct-98
 
  11,396 
City of Buenos Aires, Argentina
  2,335 
Shopping Mall
  91.4%
Alto Noa(3)
 
Nov-95
 
  19,313 
City of Salta, Argentina
  1,157 
Shopping Mall
  99.0%
Mendoza Plaza(3)
 
Dec-94
 
  43,313 
Mendoza, Argentina
  1,937 
Shopping Mall
  97.8%
Alto Rosario (3)
 
Dec-04
 
  33,681 
Santa Fe, Argentina
  4,108 
Shopping Mall
  97.2%
Córdoba Shopping –Villa Cabrera(3)(11)
 
Dec-06
 
  15,361 
City of Córdoba, Argentina
  1,266 
Shopping Mall
  95.4%
Dot Baires Shopping(3)
 
May-09
 
  48,805 
City of Buenos Aires, Argentina
  5,239 
Shopping Mall
  74.6%
Soleil Premium Outlet(3)
 
Jul-10
 
  15,156 
Province of Buenos Aires, Argentina
  1,855 
Shopping Mall
  97.1%
La Ribera Shopping(3)
 
Aug-11
 
  10,530 
Santa Fe, Argentina
  584 
Shopping Mall
  99.0%
Distrito Arcos (3)
 
Dec-14
 
  14,335 
City of Buenos Aires, Argentina
  1,891 
Shopping Mall
  93.8%
Alto Comahue(3)
 
Mar-15
 
  11,702 
Neuquén, Argentina
  1,263 
Shopping Mall
  96.2%
Patio Olmos(3)
 
Sep-97
 
  - 
City of Córdoba, Argentina
  899 
Shopping Mall
  N/A 
Caballito Plot of Land (3)
 
Nov-97
 
  - 
City of Buenos Aires
  3,154 
Land Reserve
  N/A 
Santa María del Plata
 
Oct-97
 
  116,100 
City of Buenos Aires
  19,977 
Other Rentals
  17.3%
Catalinas Building
 
May-10
 
  - 
City of Buenos Aires
  13,544 
Offices and Other Rentals
  N/A 
Luján plot of land(3)
 
May-08
 
  1,160,000 
Province of Buenos Aires, Argentina
  960 
Mixed uses
  N/A 
Other Land Reserves (4)
  N/A 
  N/A 
City and Province of Buenos Aires
  6,585 
Land Reserve
  N/A 
Building annexed to Alto Palermo Shopping
  N/A 
  N/A 
City of Buenos Aires
  1,763 
Properties under development
  N/A 
Other Developments(15)
  N/A 
  N/A 
City of Buenos Aires
  227 
Properties under development
  N/A 
Intercontinental Hotel (7) (12)
 
Nov-97
 
  313 
City of Buenos Aires
  605 
Hotel
  53.1%
Libertador Hotel (8) (12)
 
Mar-98
 
  200 
City of Buenos Aires
  301 
Hotel
  37.2%
Llao Llao Hotel (9)(10) (12)
 
Jun-97
 
  205 
City of Bariloche
  907 
Hotel
  43.3%
 
    
    
 
    
 
    
 
 
170
 
 
(1) Total leasable area for each property. Excludes common areas and parking spaces.
(2) Cost of acquisition or development plus improvements, less accumulated depreciation, less allowances for our Hotels (considering inflation adjustment). The remaining properties are valued at fair value.
(3) Through IRSA CP.
(4) Includes the following land reserves: Pontevedra plot; Mariano Acosta Plot, San Luis Plot, Pilar plot and Merlo plot (through IRSA) and Intercontinental Plot, the building and plot annexed to Dot, Mendoza plot, Mendoza 2.992 East Av. Plot and La Plata plot (through IRSA CP).
(5) Includes the following properties: Anchorena 665, Anchorena 545 (Chanta IV), Zelaya 3102, 3103 y 3105, Madero 1020, La Adela, Paseo del Sol, Libertador 498, Beruti Parking Space, Santa María del Plata and Detroit properties.
(6) Percentage of occupation of each property. Land reserves are assets that the company keeps in the portfolio for future developments.
(7) Through Nuevas Fronteras S.A.
(8) Through Hoteles Argentinos S.A.U.
(9) Through Llao Llao Resorts S.A.
(10) Includes “Terreno Bariloche.”
(11) The cinema building located at Córdoba Shopping – Villa Cabrera is included in Investment Properties, which is encumbered by a right of antichresis as a result of loan due to Empalme by NAI INTERNACIONAL II Inc. Includes “Ocampo parking spaces”
(12) Express in number of rooms.
(13) On July 15, 2020, our subsidiary IRSA CP sold one floor and five parking spaces, on August 26, 2020, it sold five floors and twenty five parking spaces, on November 5, 2020, it sold four floor and fifteen parking spaces and on November 12, 2020, it sold three floors and fifteen parking spaces. For more information, see “Recent Developments – Boston Tower Floor’s sale - Signature of a Purchase ticket regarding Boston Tower floor with possession”.
(14) On July 30, 2020, IRSA CP sold the entire building. For more information see: “Recent Developments – Bouchard 710 Building sale”
(15) Includes the following propertiesdevelopments: EH UT, PH Office Park, Phillips Building and Alto Avellaneda.
 
 The following table sets forth certain information about our properties for the Operations Center in Israel as of June 30, 2020:
 
Property
 
Date of acquisition
 
Location
 
Net Book
Value
 
Use
Tivoli
 
oct-15
 
United States
  14,503 
Rental properties
HSBC Building
 
oct-15
 
United States
  63,829 
Rental properties
Others
  N/A 
Israel
  5,939 
Rental properties
Tivoli
 
oct-15
 
United States
  875 
Undeveloped parcels of land
Tivoli
 
oct-15
 
United States
  1,322 
Properties under development
Total
    
 
  86,468 
 
 
Insurance
 
Agricultural Business
 
We carry insurance policies with insurance companies that we consider financially sound. We employ insurance for our farming facilities and industrial properties, which covers property damage, negligence liability, fire, falls, collapse, lightning and gas explosion, electrical and water damages, theft, and business interruption. Such insurance policies have specifications, limits and deductibles, which we believe, are customary. Nevertheless, they do not cover damages to our crops. We carry directors and officer’s insurance covering management’s civil liability, as well as legally mandated insurance, including employee personal injury. We also provide life or disability insurance for our employees as benefits.
 
We believe our insurance policies are adequate to protect us against the risks for which we are covered. Nevertheless, some potential losses are not covered by insurance and certain kinds of insurance coverage may become prohibitively expensive.
 
The types of insurance used by us are the following:
 
Insured Property
Risk Covered
 
Amount Insured
 
 
Book Value
 
 
 
 
(in millions of ARS )
 
Buildings, machinery, silos, installation and furniture and equipment
Theft, fire and technical insurance
  2,657 
  5,960 
Vehicles
Theft, fire and civil and third parties liability
  130 
  52 

 
171
 
 
Urban Properties and Investment Business
 
IRSA carries all-risk insurance for the shopping malls and other buildings covering property damage caused by fire, terrorist acts, explosion, gas leak, hail, storms and wind, earthquakes, vandalism, theft and business interruption. In addition, IRSA carries liability insurance covering any potential damage to third parties or property caused by the conduct of our business throughout Argentina. IRSA is in compliance with all legal requirements related to mandatory insurance, including insurance required by the Occupational Risk Law (Ley de Riesgos del Trabajo), life insurance required under collective bargaining agreements and other insurance required by laws and executive orders. IRSA’s history of damages is limited to one single claim resulting from a fire in Alto Avellaneda Shopping in March 2006, which loss was substantiaxlly recovered from our insurers. These insurance policies contain specifications, limits and deductibles which we believe are adequate to the risks to which we are exposed in our daily operations. IRSA also maintains liability insurance covering the liability of our directors and corporate officers.
 
Control Systems
 
IRCP has computer systems equipped to monitor tenants’ sales (except stands) in all of its shopping malls. IRCP also conduct regular audits of our tenants’ accounting sales records in all of our shopping malls. Almost every store in its shopping malls has a point of sale that is linked to our main server. IRCP uses the information generated from the computer monitoring system to prepare statistical data regarding, among other things, total sales, average sales and peak sale hours for marketing purposes and as a reference for the internal audit. Most of its shopping mall lease agreements require the tenant to have its point of sale system linked to our server.
 
Item 4A. Unresolved Staff Comments
 
This item is not applicable.
 
Item 5. Operating and Financial Review and Prospects
 
A. CONSOLIDATED OPERATING RESULTS
 
The following management’s discussion and analysis of our financial condition and results of operations should be read together with “Selected Consolidated Financial Data” and Our Audited Consolidated Financial Statements and related notes appearing elsewhere in this annual report. This discussion and analysis of our financial condition and results of operations contains forward-looking statements that involve risks, uncertainties and assumptions. These forward-looking statements include such words as, “expects,” “anticipates,” “intends,” “believes” and similar language. Our actual results may differ materially and adversely from those anticipated in these forward-looking statements as a result of many factors, including without limitation those set forth elsewhere in this annual report. See Item 3 “Key Information – D. Risk Factors” for a more complete discussion of the economic and industry-wide factors relevant to us.
 
General
 
We prepare our Audited Consolidated Financial Statements in pesos and in accordance with IFRS, as issued by the IASB, and with CNV Rules.
 
Historically, we measured the value of our portfolio of investment properties at cost. Our board of directors resolved to change our accounting policy for measuring the value of our investment properties from the cost model to the fair value model, as permitted under IAS 40. Accordingly, we retroactively recast our previously issued audited consolidated financial statements as of June 30, 2016 and 2015 and for the fiscal years ended June 30, 2016, 2015 and 2014 as required by IAS 40 and IAS 8. We have furnished to the SEC such consolidated financial statements as recast in a report on Form 6-K filed on May 26, 2017.
 
 
172
 
 
Our Audited Consolidated Financial Statements and the financial information included elsewhere in this annual report have been prepared in accordance with IFRS. We have determined that, as of July 1, 2018, the Argentine economy qualifies as a hyperinflationary economy according to the guidelines of IAS 29 since the total cumulative inflation in Argentina in the 36 months prior to July 1, 2018 exceeded 100%. IAS 29 requires that the financial information recorded in a hyperinflationary currency be adjusted by applying a general price index and expressed in the measuring unit (the hyperinflationary currency) current at the end of the reporting period. Therefore, our Audited Consolidated Financial Statements included in this annual report have been adjusted by applying a general price index and expressed in the measuring unit (the hyperinflationary currency) current at the end of the reporting period (June 30, 2020). See “Risk Factors—Risks Relating to Argentina—A high level of uncertainty with regard to these economic variables, and a general lack of stability in terms of inflation, could have a negative impact on economic activity and adversely affect our financial condition
 
Revenue Recognition
 
We identify contracts with customers and evaluates the goods and services committed therein to determine performance obligations and their classification between performance obligations that are satisfied at a given time or over time.
 
Revenue from satisfaction of performance obligations at a given time is recognized when the client obtains control of the committed asset or service considering whether there is a right to collection, if the client has the physical possession, if the client has the legal right and if they have the transferred the risks and benefits.
 
Additionally and in accordance with IFRS 15, we recognize revenues over time from the sales of real estate developments in which there is no alternative use for the asset and the Group has the right to demand payment of the contract. When these conditions are not met, the income is recognized at the time of delivery or deed (see detail in Note 2.2).
 
Revenue from satisfaction of performance obligations over time for real estate developments is recognized by measuring progress towards compliance with the obligation when it can be measured reliably. For this measurement, the Group uses the cost method, that is, the effort consumed by the entity and determines the percentage of progress based on the estimate of the total development costs.
 
Revenue are recognized at the probable value of the consideration to which it will be entitled in exchange for transferring the products or services to the customer which is not expected to suffer significant changes.
 
Agricultural and agricultural-related activities:
 
Revenue from our agricultural activities comes primarily from sales of agricultural produce and biological assets, from provision of services related to the activity and from leases of farmlands.
 
We recognize revenue on product sales when the agricultural produce or biological assets are delivered and the customers take ownership and assume risk of loss, which is when the products are received by the customer at its or a designated location or collected directly by the customer, collection is reasonably assured and the selling price is fixed or determinable. Net sales of products represent the invoiced value of goods, net of trade discounts and allowances, if any.
 
We also provides agricultural-related (including but not limited to watering and feedlot services) and brokerage services to third parties. Revenue from services are recognized when services are effective rendered.
 
We also leases land to third parties under operating lease agreements. Lease income is recognized on a straight-line basis over the period of the lease.
 
Urban properties and investments activities:
 
· Rental and services - Shopping malls portfolio
 
Revenues derived from business activities developed in the Company’s shopping malls mainly include rental income under operating leases, admission rights, commissions and revenue from several complementary services provided to the Group’s lessees.
 
 
173
 
 
Rental income from shopping mall, admission rights and commissions, are recognized in the Statements of Income on a straight-line basis over the term of the leases. When lease incentives are granted, they are recognized as an integral part of the net consideration for the use of the property and are therefore recognized on the same straight-line basis.
 
Contingent rents, i.e. lease payments that are not fixed at the inception of a lease, are recorded as income in the periods in which they are known and can be determined. Rent reviews are recognized when such reviews have been agreed with tenants.
 
The Company’s lease contracts also provide that common area maintenance charges and collective promotion funds of the Group’s shopping malls are borne by the corresponding lessees, generally on a proportionally basis. These common area maintenance charges include all expenses necessary for various purposes including, but not limited to, the operation, maintenance, management, safety, preservation, repair, supervision, insurance and enhancement of the shopping malls. The lessor is responsible for determining the need and suitability of incurring a common area expense. We make the original payment for such expenses, which are then reimbursed by the lessees. We consider that it acts as a principal in these cases. Service charge income is presented separately from property operating expenses. Property operating expenses are expensed as incurred.
 
· Rental and services - Offices and other rental properties
 
Rental income from offices and other rental properties include rental income from offices leased out under operating leases, income from services and expenses recovery paid by tenants.
 
Rental income from offices and other rental properties is recognized in the Statements of Income on a straight-line basis over the term of the leases. When lease incentives are granted, they are recognized as an integral part of the net consideration for the use of the property and are therefore recognized on the same straight-line basis.
 
A substantial portion of the Company’s leases requires the tenant to reimburse the Company for a substantial portion of operating expenses, usually a proportionate share of the allocable operating expenses. Such property operating expenses include necessary expenses such as property operating, repairs and maintenance, security, janitorial, insurance, landscaping, leased properties and other administrative expenses, among others. We manage its own rental properties. We make the original payment for these expenses, which are then reimbursed by the lessees. We consider that it acts as a principal in these cases. We accrue reimbursements from tenants as service charge revenue in the period the applicable expenditures are incurred and is presented separately from property operating expenses. Property operating expenses are expensed as incurred.
  
· Revenue from communication services and sale of communication equipment
 
Revenue derived from the use of the Company’s communication networks, including mobile phones, Internet services, international calls, fixed line calls, interconnection rates and roaming service rates and television, are recognized when the service is provided, proportionally to the extent the transaction has been realized, and provided all other criteria have been met for revenue recognition.
 
Revenue from the sale of mobile phone cards is initially recognized as deferred revenue and then recognized as revenue as they are used or upon expiration, whichever takes place earlier.
 
A transaction involving the sale of equipment to a final user normally also involves a service sale transaction. In general, this type of sale is performed without a contractual obligation by the client to consume telephone services for a minimum amount over a predetermined period. As a result, the Company records the sale of equipment separately of the performance obligations and recognizes revenue pursuant to the transaction value upon delivery of the equipment to the client. Revenue from telephone services is recognized and accounted for as they are provided over time. When the client is bound to make a minimum consumption of services during a predefined period, the contract formalizes a transaction of several elements and, therefore, revenue from the sale of equipment is recorded at an amount that should not exceed its fair value, and is recognized upon delivery of the equipment to the client and provided the criteria for recognition are met. The Company ascertains the fair value of individual elements, based on the price at which it is normally sold, after taking into account the relevant discounts.
 
 
174
 
 
Revenue derived from long-term contracts is recognized at the present value of future cash flows, discounted at market rates prevailing on the transaction date. Any difference between the original credit and its net present value is accounted for as interest income over the credit term.
 
· Revenues from supermarkets
 
Revenue from the sale of goods in the ordinary course of business is recognized at the fair value of the consideration collected or receivable, net of returns and discounts. When the credit term is short and financing is that typical in the industry, consideration is not discounted. When the credit term is longer than the industry’s average, in accounting for the consideration, the Company discounts it to its net present value by using the client’s risk premium or the market rate. The difference between the fair value and the nominal amount is accounted for under financial income. If discounts are granted and their amount can be measured reliably, the discount is recognized as a reduction of revenue.
 
Revenues from supermarkets have been recognized in discontinued operations
 
Effects of the global macroeconomic factors
 
Most of our assets are located in Argentina, where we conduct our operations, and in Israel and Brazil. Therefore, our financial condition and the results of our operations are significantly dependent upon economic conditions prevailing in that countries.
 
The table below shows Argentina’s GDP, inflation rates, dollar exchange rates, the appreciation (depreciation) of the Peso against the U.S. dollar, and the appreciation (depreciation) of the NIS against the U.S. dollar for the indicated periods (inter-annual information—which is the 12 month period preceding the dates presented—is presented to conform to our fiscal year periods).
 
 
 
Fiscal year ended June 30,
 
 
 
2020
 
 
2019
 
 
2018
 
 
 
(inter-annual data)
 
GDP (1) 
  (19.1)%
  (3.7)%
  2.0%
Inflation (IPIM)(2) 
  39.7%
  60.8%
  44.1%
Inflation (CPI) 
  42.8%
  55.8%
  29.5%
Depreciation of the Peso against the U.S. dollar 
  (66.1)%
  (47.1)%
  (73.7)%
Average exchange rate per USD1.00(3) 
 
ARS 70.3600
 
 
ARS 42.3630
 
 
ARS 28.8000
 
Appreciation/ (depreciation) of the NIS against the U.S. Dollar
  3.0%
  2.4%
  (4.8)%
(1) Represents inter annual growth of the last twelve months GDP average at constant prices (2004).
(2) 
IPIM (Índice de Precios Internos al por Mayor) is the wholesale price index as measured by the Argentine Ministry of Treasury.
(3) 
Represents average of the selling and buying exchange rate quoted by Banco de la Nación Argentina as of June 30, 2020. As of November 13, 2020, the exchange rate was 79.7500 per U.S. Dollar.
 
Sources: INDEC and Banco de la Nación Argentina.
 
Argentine GDP contracted 19.1% during our 2020 fiscal year, compared to a contraction of 3.7% in our fiscal year 2019. Nationally, shopping mall sales decreased 82.2% in the fiscal 2020 compared to fiscal 2019. As of June 30, 2020, the unemployment rate was at 13.1% of the country’s economically active population compared to 10.6% as of June 30, 2019. The monthly estimate of economic activity (“EMAE”) as of June 30, 2020, contracted by 12.3% compared to the same month in 2019. In the second quarter of 2020, the activity rate was 38.4%, the employment rate was 33.4% and the unemployment rate was 13.1%.
 
In the context of the health emergency related to the COVID-19 pandemic, the main impact on the labor market was verified in the dynamics of the employment rate (TE), which measures the proportion of employed persons in relation to the total population. The second quarter of 2020 showed a drop of 8.8 percentage points (p.p.) compared to the first quarter of the year and of 9.2 p.p. compared to the second quarter of 2019, driven by the lower proportion of people who were able to report to work. Due to Covid-19, total sales at current prices in the month of June 2020 relevant to the survey reached a total of ARS 2,841.6 million, which represents a decrease of 82.2% compared to the month of June 2019.
 
 
175
 
 
Changes in short- and long-term interest rates, unemployment and inflation rates may reduce the availability of consumer credit and the purchasing power of individuals who frequent shopping malls. These factors, combined with low GDP growth, may reduce general consumption rates at our shopping malls. Since most of the lease agreements in our shopping malls, our main source of revenue, require tenants to pay a percentage of their total sales as rent, a general reduction in consumption may reduce our revenue. A reduction in the number of shoppers at our shopping malls and, consequently, in the demand for parking, may also reduce our revenues from services rendered.
 
Regarding Israel’s economy, and based on information published by OECD, despite a decline in residential investment, activity remained solid at the beginning of 2018, with strong public consumption and good export performance, particularly of services. After picking up to 3.3% in 2017, growth is projected to be around 3.7% in 2018 and 3.6% in 2019. Rising wage pressures are projected to lead to a steady increase in inflation. Changes in short- and long-term interest rates, unemployment and inflation rates may reduce the availability of consumer credit and the purchasing power of individuals who frequent shopping malls. These factors, combined with low GDP growth, may reduce general consumption rates at our shopping malls. Since most of the lease agreements in our shopping malls, our main source of revenue, require tenants to pay a percentage of their total sales as rent, a general reduction in consumption may reduce our revenue. A reduction in the number of shoppers at our shopping malls and, consequently, in the demand for parking, may also reduce our revenues from services rendered.
 
Regarding Israel’s economy, and based on information published by OECD, despite a decline in residential investment, activity remained solid at the beginning of 2018, with strong public consumption and good export performance, particularly of services. After picking up to 3.3% in 2017, growth is projected to be around 3.7% in 2018 and 3.6% in 2019. Rising wage pressures are projected to lead to a steady increase in inflation.
 
Effects of inflation
 
The following are annual inflation rates during the fiscal years indicated, based on information published by the INDEC, an entity dependent of the Argentine Ministry of Treasury.
 
 
 
Consumerprice index
 
 
Wholesaleprice index
 
 
 
(inter-annual data)
 
Fiscal year ended June 30,
 
 
 
 
 
 
2018 
  29.5%
  44.1%
2019 
  55.8%
  60.8%
2020 
  42.8%
  39.7%
 
The current structure of IRSA CP’s leases contracts for shopping mall tenants generally includes provisions that provide for payment of variable rent, which is a percentage of of the IRSA CP’s shopping mall tenant’s sales. Therefore, the projected cash flows for these shopping malls generally are highly correlated with GDP growth and consumption power.
 
For the leases of spaces at our shopping malls we use for most tenants a standard lease agreement, the terms and conditions of which are described elsewhere in this annual report However, our largest tenants generally negotiate better terms for their respective leases. No assurance can be given that lease terms will be as set forth in the standard lease agreement.
 
The rent specified in our leases generally is the higher of (i) a monthly Base Rent and (ii) a specified percentage of the store’s monthly gross sales, which generally ranges between 2% and 10% of such sales. In addition, pursuant to the rent escalation clause in most of our leases, a tenant’s Base Rent generally increases between 10% and 15% on a semi annual and cumulative basis from the seventh (7th) month following effectiveness of the lease. Although many of our lease agreements contain price adjustment provisions, these are not based on an official index nor do they reflect the inflation index. In the event of litigation regarding these adjustment provisions, there can be no assurance that we may be able to enforce such clauses contained in our lease agreements. See “Information of the Company—Business Overview—Our Shopping Malls—Principal Terms of our Leases.”
 
 
176
 
 
Continuing increases in the rate of inflation are likely to have an adverse effect on our operations. Although higher inflation rates in Argentina may increase minimum lease payments, given that tenants tend to pass on any increases in their expenses to consumers, higher inflation may lead to an increase in the prices our tenants charge consumers for their products and services, which may ultimately reduce their sales volumes and consequently the portion of rent we receive based on our tenants’ gross sales.In addition, we measure the fair market value of our shopping malls based upon the estimated cash flows generated by such assets which, as discussed in previous paragraphs, is directly related to consumer spending since a significant component of the rent payment received from our tenants is tied to the sales realized by such tenants (i.e is a percentage of the sales of our tenants). Therefore, macroeconomic conditions in Argentina have an impact in the fair market value of our shopping malls as measured in Argentine pesos. Specifically, since our tenant’s products have been adjusted (increased) to account for inflation of the Argentine peso, our expected cash flows from our shopping malls have similarly increased in nominal terms since rent is largely dependent on sales of our tenants in pesos.
 
Seasonality
 
IRSA’s shopping malls business is directly affected by seasonality, influencing the level of our tenants’ sales. During Argentine summer holidays (January and February) our tenants’ sales typically reach their lowest level, whereas during winter holidays (July) and in Christmas (December) they reach their maximum level. Clothing retailers generally change their collections in spring and autumn, positively affecting our shopping malls’ sales. Discount sales at the end of each season are also one of the main seasonal factors affecting our business. See “Item 5.A. Operating Results – The Ongoing COVID-19 Pandemic.”
 
In Israel, the retail segment business’s results are subject to seasonal fluctuations as a result of the consumption behavior of the population proximate to the Passover holidays (March and/or April) and Rosh Hashanah and Sukkoth holidays (September and/or October). This also affects the balance sheet values of inventory, customers and suppliers. Revenues from cellular services are usually affected by seasonality with the third quarter of the year characterized by higher roaming revenues due to increased incoming and outgoing tourism. On July 23, 2020, DIC concluded a sales agreement for a total amount of Shufersal’s shares, the consideration received was of NIS 1,456 million. For more information see: “IRSA’s Recent Developments - Sale of DIC shares in Shufersal”
 
Effects of interest rate fluctuations
 
Most of our U.S. dollar-denominated debt accrues interest at a fixed rate. An increase in interest rates will result in a significant increase in our financing costs and may materially affect our financial condition or our results of operations.
 
In addition, a significant increase of interest rates could deteriorate the terms and conditions in which our tenants obtain financing from banks and financial institutions in the market. As a consequence of that, if they suffer liquidity problems the collection of our lease contracts could be affected by an increase in the level of delinquency
 
Effects of foreign currency fluctuations
 
A significant portion of our financial debt is denominated in U.S. dollars. Therefore, a devaluation or depreciation of the peso against the U.S. dollar would increase our indebtedness measured in pesos and materially affect our results of operations. Foreign currency exchange restrictions imposed by the Argentine government could prevent or restrict our access to U.S. dollars, affecting our ability to service our U.S. dollar denominated liabilities.
 
In addition, contracts for the rental of office buildings are generally stated in U.S. dollars, so a devaluation or depreciation of the peso against the U.S. dollar would increase the risk of delinquency on our lease receivables.
 
 
177
 
 
As discussed above, we calculate the fair market value of our office properties based on comparable sales transactions. Typically real estate transactions in Argentina are transacted in U.S. dollars. Therefore, a devaluation or depreciation of the peso against the U.S. dollar would increase the value of our real estate properties measured in pesos and an appreciation of the peso would have the opposite effect. In addition, foreign currency exchange restrictions imposed by Argentine government could prevent or restrict the access to U.S. dollars for the acquisition of real estate properties, which are denominated and transacted in U.S dollars in Argentina, that could affect our ability to sell or acquire real estate properties and could have an adverse impact in real estate prices.
 
For more information about the evolution of the U.S dollar / Peso exchange rate, see “Exchange Rate and Exchange Controls”.
 
Fluctuations in the market value of our investment properties as a result of revaluations
 
Currently, our interests in investment properties are revalued quarterly. Any increase or decrease in the fair value of our investment properties, based on appraisal reports prepared by appraisers, is recorded in our consolidated statement of comprehensive income for the fiscal year during which the revaluation occurs. The revaluation of our properties may therefore result in significant fluctuations in the results of our operations.
 
Property values are affected by, among other factors, a) shopping malls, which are mainly impacted by the discount rate used (WACC), the projected GDP growth and the projected inflation and devaluation for future periods and b) office buildings, which are mostly impacted by the supply and demand of comparable properties and the U.S. dollar / peso exchange rate at the reporting period, as office buildings fair value is generally established in U.S. dollars For example:
 
● 
during the 2018 fiscal year there was a 73.5% depreciation of the peso from ARS 16.63 to USD1.00 as of June 30, 2017 to ARS 28.85 to USD1.00 as of June 30, 2018; and
 
● 
during the 2019 fiscal year, there was a 47.1% depreciation of the peso from ARS 28.85 to USD1.00 as of June 30, 2018 to ARS 42.363 to USD1.00 as of June 30, 2019.
 
during the 2020 fiscal year, there was a 66.1% depreciation of the peso from ARS 42.363 to USD1.00 as of June 30, 2019 to ARS 70.36 to USD1.00 as of June 30, 2020.
 
The value of the Company investment properties is determined in U.S. dollar pursuant to the methodologies further described in “Critical Accounting Policies and estimates” and then determined in pesos (the Company functional and presentation currency).
 
In the past, purchases and sales of office buildings were usually settled in US dollars, However, as a consequence of the restrictions imposed by the BCRA on foreign exchange transactions, purchase and sales of office buildings are now usually settled in Argentine pesos, using an implicit exchange rate that is higher than the official one (as it was the case in the operations carried out by IRSA CP in the past few months). Therefore, IRSA CP has valued its office buildings and undeveloped parcels of land in Argentine pesos at the end of the year, considering the situation described above, which results in a gain with respect to the values ​​previously recorded.
 
Factors Affecting Comparability of our Results Factors Affecting Comparability of our Results
 
Comparability of information
 
Operations Center in Argentina
 
Office buildings
 
On June 30, 2019, IRSA CP’s Office portfolio consisted of 115,378 square meters of GLA after incorporating the recently inaugurated Zetta building. Additionally, IRSA CP acquired the Maltería Hudson plot that has a surface area of 147,895 square meters and approximately 40,000 GLA at the intersection of Route 2 and Buenos Aires - La Plata highway.
 
On June 30, 2020, IRSA CP has acquired as an investment property the building “200 Della Paolera” located in Catalinas District in Buenos Aires. It consists of 35,208 square meters of gross leasable area over 30 office floors and includes 316 parking lots in 4 basements. 
 
 
178
 
 
 
Shopping malls
 
During the fiscal years ended June 30, 2020 and 2019, we maintained the same portfolio of operating shopping malls. During the fiscal year ended June 30, 2019, the surface area of our Shopping Malls segment was reduced by 11,875 square meter due to the return of Buenos Aires Design, whose concession terminated in November 2018.
 
Operations Center in Israel
 
IDBD and DIC, our principal subsidiaries in the Operations Center in Israel, report their quarterly and annual results following Israeli regulations, whose filing deadlines fall after the filing deadlines in Argentina. In addition, IDBD and DIC fiscal year ends differ from our fiscal year end, consequently, we consolidate the results of operations from IDBD and DIC on a three-month lag basis adjusted for the effects of any significant transactions taking place within such period. As such, our consolidated statement of income for the year ended June 30, 2020 includes the results of IDBD and DIC for the 12-month period from April 1, 2019 to March 31, 2020, adjusted for the significant transactions that occurred between April 1, 2020 and June 30, 2020.
 
Critical Accounting Policies and Estimates
 
Our Audited Consolidated Financial Statements are prepared in accordance with IFRSs as issued by the IASB, and the accounting policies employed are set out in our Accounting Policies section in the financial statements. In applying these policies, we make estimates and assumptions that affect the reported amounts of assets and liabilities and disclosure of contingent assets and liabilities. The actual outcome could differ from those estimates. Some of these policies require a high level of judgment because the areas are especially subjective or complex.
 
The discussion below should also be read in conjunction with our disclosure of significant IFRS accounting policies, which is provided in Note 2 to our Audited Consolidated Financial Statements, “Summary of significant accounting policies”.
 
The following is intended to provide an understanding of the policies that management considers critical because of the level of complexity, judgment or estimations involved in their application and their impact on the Audited Consolidated Financial Statements. These judgments involve assumptions or estimates in respect of future events. Actual results may differ from these estimates.
 
 
179
 
 
Estimation
Main assumptions
Potential implications
Business combination - Allocation of acquisition prices
Assumptions regarding timing, amount of future revenues and expenses, revenue growth, expected rate of return, economic conditions, and discount rate, among other.
Should the assumptions made be inaccurate, the recognized combination may not be correct.
Recoverable amounts of cash-generating units (even those including goodwill), associates and assets.
The discount rate and the expected growth rate before taxes in connection with cash-generating units.
The discount rate and the expected growth rate after taxes in connection with associates.
Cash flows are determined based on past experiences with the asset or with similar assets and in accordance with the Group’s best factual assumption relative to the economic conditions expected to prevail.
Business continuity of cash-generating units.
Appraisals made by external appraisers and valuators with relation to the assets’ fair value, net of realization costs (including real estate assets).
Should any of the assumptions made be inaccurate; this could lead to differences in the recoverable values of cash-generating units.
Control, joint control or significant influence
Judgment relative to the determination that the Group holds an interest in the shares of investees (considering the existence and influence of significant potential voting rights), its right to designate members in the executive management of such companies (usually the Board of directors) based on the investees’ bylaws; the composition and the rights of other shareholders of such investees and their capacity to establish operating and financial policies for investees or to take part in the establishment thereof.
Accounting treatment of investments as subsidiaries (consolidation) or associates (equity method)
Estimated useful life of intangible assets and property, plant and equipment
Estimated useful life of assets based on their conditions.
Recognition of accelerated or decelerated depreciation by comparison against final actual earnings (losses).
Fair value valuation of investment properties
Fair value valuation made by external appraisers and valuators. See Note 9 to our Audited Consolidated Financial Statements.
Incorrect valuation of investment property values
Income tax
The Group estimates the income tax amount payable for transactions where the Treasury’s Claim cannot be clearly determined.
Additionally, the Group evaluates the recoverability of assets due to deferred taxes considering whether some or all of the assets will not be recoverable.
Upon the improper determination of the provision for income tax, the Group will be bound to pay additional taxes, including fines and compensatory and punitive interest.
Allowance for doubtful accounts
A periodic review is conducted of receivables risks in the Group’s clients’ portfolios. Bad debts based on the expiration of account receivables and account receivables’ specific conditions.
Improper recognition of charges / reimbursements of the allowance for bad debt.
Level 2 and 3 financial instruments
Main assumptions used by the Group are:
 Discounted projected income by interest rate
 Values determined in accordance with the shares in equity funds on the basis of its Financial Statements, based on fair value or investment assessments.
 Comparable market multiple (EV/GMV ratio).
 Underlying asset price (Market price); share price volatility (historical) and market interest rate (Libor rate curve).
Incorrect recognition of a charge to income / (loss).
 Probability estimate of contingent liabilities.
Whether more economic resources may be spent in relation to litigation against the Group, such estimate is based on legal advisors’ opinions.
Charge / reversal of provision in relation to a claim.
Qualitative considerations for determining whether or not the replacement of the debt instrument involves significantly different terms
The entire set of characteristics of the exchanged debt instruments, and the economic parameters represented therein:
Average lifetime of the exchanged liabilities; Extent of effects of the debt terms (linkage to index; foreign currency; variable interest) on the cash flows from the instruments.
Classification of a debt instrument in a manner whereby it will not reflect the change in the debt terms, which will affect the method of accounting recording.
Biological assets
Main assumptions used in valuation are yields, production costs, selling expenses, forwards of sales prices, discount rates.
Wrong recognition/valuation of biological assets. See sensitivities modeled on these parameters in Note 14 to our Audited Consolidated Financial Statements.
 
 
180
 
 
Business Segment Information
 
IFRS 8 requires an entity to report financial and descriptive information about its reportable segments, which are operating segments or aggregations of operating segments that meet specified criteria. Operating segments are components of an entity about which separate financial information is available that is evaluated regularly by the CODM. According to IFRS 8, the CODM represents a function whereby strategic decisions are made and resources are assigned. The CODM function is carried out by our chief executive officer, Mr. Eduardo S. Elsztain. In addition, and due to the acquisition of IDBD, two responsibility levels have been established for resource allocation and assessment of results of the two operations centers, through executive committees in Argentina and Israel.
 
Segment information is analyzed by the CODM from two perspectives: by geography (Argentina and Israel) and by products and services. In each operations center, the Company considers separately the various activities being developed, which represent reporting operating segments given the nature of its products, services, operations and risks. Management believes the operating segment clustering in each operations center reflects similar economic characteristics in each region, as well as similar products and services offered, types of clients and regulatory environments.
 
As of fiscal year 2018, the CODM reviews certain corporate expenses associated with each operations center in an aggregate manner and separately from each of the segments, and such expenses have been disclosed in the “Corporate” segment of each operation center. Additionally, as of fiscal year 2018, the “Offices” business is being monitored as a separate segment, while the entertainment business is now being monitored within the “Others” segment. Segment information for the year 2017 has been consequently recast for purposes of comparability with the present year.
 
The "Agricultural production" segment consists of planting, harvesting and sale of crops as wheat, corn, soybeans, cotton and sunflowers; the sale of grain derivatives, such as flour and oil, breeding, purchasing and/or fattening of free-range cattle for sale to meat processors and local livestock auction markets; agricultural services; leasing of the Group's farms to third parties; and planting, harvesting and sale of sugarcane.
 
In the third quarter of the fiscal year 2018, we have changed the presentation of the agricultural business segment which is monitored regularly by the CODM for a better alignment with the current business structure. The former four operating segments (crops, cattle, dairy and sugarcane) have been aggregated into a single operating segment named “Agricultural production”. Management considered for the aggregation the nature of the production processes (growing of biological assets), the methods used to distribute their products and the nature of the regulatory environment (agricultural business). Therefore this quarter four segments are considered:
 
Agricultural business:
 
In the third quarter of the fiscal year 2018, we have changed the presentation of the agricultural business segments which are reviewed by the CODM for a better alignment with the current business vision and the metrics used to such end. Four operating segments (crops, cattle, dairy and sugarcane) have been aggregated into a single operating segment named “Agricultural production”. Management consider for the aggregation the nature of the production processes (growing of biological assets), the methods used to distribute their products and the nature of the regulatory environment (agricultural business). Therefore this quarter three segments are considered:
 
The “Agricultural production” segment consists of planting, harvesting and sale of crops as wheat, corn, soybeans, cotton and sunflowers; the sale of grain derivatives, such as flour and oil, breeding, purchasing and/or fattening of free-range cattle for sale to meat processors and local livestock auction markets; agricultural services; leasing of the Group's farms to third parties; and planting, harvesting and sale of sugarcane.
 
The “Land transformation and sales” segment comprises gains from the disposal and development of farmlands activities
 
The “Other” segment includes, principally, slaughtering and processing in the meat refrigeration plant; and brokerage activities, among others.
 
The “Corporate” segment includes corporate expenses related to agricultural business.
 
 
181
 
 
Urban properties and investments business:
 
Operations Center in Argentina
 
Within this center, IRSA operates in the following segments:
 
The “Shopping Malls” segment includes results principally comprised of lease and service revenues related to rental of commercial space and other spaces in the shopping malls of the Company.
 
● 
The “Offices” segment includes the operating results from lease revenues of offices, other rental spaces and other service revenues related to the office activities.
 
● 
The “Sales and Developments” segment includes the operating results of the development, maintenance and sales of undeveloped parcels of land and/or trading properties. Real estate sales results are also included.
 
● 
The “Hotels” segment includes the operating results mainly comprised of room, catering and restaurant revenues.
 
 
● 
The “International” segment includes assets and operating profit or loss from business related to associates Condor (hotels) and New Lipstick (offices).
 
● 
The “Others” s segment primarily includes the entertainment activities through La Arena and La Rural S.A. and the financial activities carried out by BHSA and Tarshop.
 
● 
The “Corporate” segment includes the expenses related to the corporate activities of the Operations Center in Argentina.
 
 
The CODM periodically reviews the results and certain asset categories, assesses performance of operating segments and allocates resources within this operations center based on a measure of profit or loss of the segment represented by the operating income (loss) plus the share of profit / (loss) of joint ventures and associates. The valuation criteria used in preparing this information are consistent with IFRS standards used for the preparation of the Audited Consolidated Financial Statements, except for the following:
 
● 
Operating results from joint ventures are evaluated by the CODM applying proportional consolidation method. Under this method the profit/loss generated and assets are reported in the Statement of Income line-by-line based on the percentage held in joint ventures rather than in a single item as required by IFRS. Management believes that the proportional consolidation method provides more useful information to understand the business return. On the other hand, the investment in the joint venture La Rural S.A. is accounted for under the equity method since this method is considered to provide more accurate information in this case.
  
● 
Operating results from Shopping Malls and Offices segments do not include the amounts pertaining to building administration expenses and collective promotion funds (“FPC”, as per its Spanish acronym) as well as total recovered costs, whether by way of expenses or other concepts included under financial results (for example default interest and other concepts). The CODM examines the net amount from these items (total surplus or deficit between building administration expenses and FPC and recoverable expenses).
 
The assets’ categories examined by the CODM are: investment properties, property, plant and equipment, trading properties, inventories, right to receive future units under barter agreements, investment in associates and goodwill. The sum of these assets, classified by business segment, is reported under “assets by segment”. Assets are allocated to each segment based on how they are used in the operations and/or their physical location.
  
Within the Operations Center in Argentina, most revenue from its operating segments is derived from, and their assets are located in, Argentina, except for the share of profit / (loss) of associates included in the “International” segment located in USA.
 
Revenues for each reporting segments derive from a large and diverse client base and, therefore, there is no revenue concentration in any particular segment.
  
 
182
 

Operations Center in Israel
  
Within this center, as of June 30, 2020,  IRSA operated in the following segments:
  
The “Real Estate” segment through PBC, the Company operates rental properties and residential properties in Israel, USA and other parts of the world and carries out commercial projects in Las Vegas, USA.
 
The “Telecommunications” segment includes Cellcom whose main activities include the provision of mobile phone services, fixed line phone services, data and Internet and television, among others. 
 
The “Others” segment includes other diverse business activities, such as technological developments, tourism, oil and gas assets, electronics, and others.
 
The “Corporate” segment includes the expenses related with the activities of the holding companies.
  
The Company consolidates results derived from its operations center in Israel with a three month lag, adjusted for the effects of significant transactions. For the fiscal year ended June 30, 2020, a full twelve-month period is consolidated, also with a three-month lag and adjusted for the effects of significant transactions.
 
Goods and services exchanged between segments are calculated on the basis of established prices. Intercompany transactions between segments, if any, are eliminated. Within the agricultural business, most revenue from its operating segments are generated from, and their assets are located in Argentina and Brazil. Within the urban properties and investment business, the Operations Center in Argentina, has most its revenue from its operating segments derived from, and their assets are located in, Argentina, except for the share of profit / (loss) of associates included in the “International” segment located in USA. In the operations center in Israel, also within the urban properties and investment business, most revenue from its operating segments is derived from and their assets are located in Israel, except for certain earnings from the Real Estate segment which are generatedfrom activities outside Israel, mainly in USA. For the agricultural business and the urban properties and investments business from the operations center in Argentina, the assets categories reviewed by the CODM are investment properties, property, plant and equipment, investment in joint ventures and associates and other reportable assets (goodwill and trading properties, inventories, biological assets and right to receive future units under barter agreements). The aggregate of these assets, classified by operating segment, are disclosed as “segment assets”. Assets are allocated to each segment based on the operations and/or their physical location.
 
 
183
 
 
Below is a summarized analysis of the operating segments of the Company for the year ended June 30, 2020:
 

    06.30.20                                              

    
   Urban Properties and Investment business (II)         
 
 
 
 
 
 
 
 
 
 
 
 
 
 
 
 
 
 


 

Agricultural business (I)
 
 Operations Center in Argentina
 
 
 Operations Center in Israel
 
 
 Subtotal
 
 
 Total segment information
 
 
 Joint ventures (i)
 
 
 Discontinued operations (ii)
 
 
 Adjustments (iii)
 
 
 Elimination of inter-segment transactions and non-reportable assets / liabilities (iv)
 
 
 Total Statement of Income / Financial Position
 

  (In million of ARS)                                              
Revenues
  26,259 
  11,138 
  81,637 
  92,775 
  119,034 
  (60)
  - 
  3,100 
  (818)
  121,256 
Costs
  (22,283)
  (2,755)
  (56,296)
  (59,051)
  (81,334)
  53 
  - 
  (3,230)
  540 
  (83,971)
Initial recognition and changes in the fair value of biological assets and agricultural products at the point of harvest
  2,623 
  - 
  - 
  - 
  2,623 
  - 
  - 
  - 
  204 
  2,827 
Changes in the net realizable value of agricultural products after harvest
  657 
  - 
  - 
  - 
  657 
  - 
  - 
  - 
  - 
  657 
Gross profit / (loss)
  7,256 
  8,383 
  25,341 
  33,724 
  40,980 
  (7)
  - 
  (130)
  (74)
  40,769 
Gain from disposal of farmlands
  838 
  - 
  - 
  - 
  838 
  - 
  - 
  - 
  - 
  838 
Net gain from fair value adjustment of investment properties
  780 
  33,464 
  (2,989)
  30,475 
  31,255 
  (263)
  - 
  - 
  - 
  30,992 
General and administrative expenses
  (1,419)
  (2,150)
  (8,764)
  (10,914)
  (12,333)
  15 
  - 
  - 
  51 
  (12,267)
Selling expenses
  (2,61)
  (1,232)
  (12,544)
  (13,776)
  (16,386)
  19 
  - 
  - 
  19 
  (16,348)
Impairment of associates
  - 
  - 
  (2,470)
  (2,470)
  (2,470)
  - 
  - 
  - 
  - 
  (2,470)
Other operating results, net
  1,662 
  (48)
  1,127 
  1,079 
  2,741 
  18 
  - 
  17 
  (6)
  2,770 
Management fees
  - 
  - 
  - 
  - 
  - 
  - 
  - 
  (211)
  - 
  (211)
Profit / (loss) from operations
  6,507 
  38,417 
  (299)
  38,118 
  44,625 
  (218)
  - 
  (324)
  (10)
  44,073 
Share of profit / (loss) of associates and joint ventures
  127 
  7,047 
  1,299 
  8,346 
  8,473 
  169 
  - 
  - 
  20 
  8,662 
Segment profit / (loss)
  6,634 
  45,464 
  1 
  46,464 
  53,098 
  (49)
  - 
  (324)
  10 
  52,735 
 
    
    
    
    
    
    
  - 
    
    
    
Reportable assets
  37,070 
  157,987 
  451,267 
  609,254 
  646,324 
  (671)
  - 
  - 
  41,287 
  686,94 
Reportable liabilities
  - 
  - 
  (403,184)
  (403,184)
  (403,184)
  - 
  - 
  - 
  (161,603)
  (564,787)
Net reportable assets
  37,070 
  157,987 
  48,083 
  206,070 
  243,140 
  (671)
  - 
  - 
  (120,316)
  122,153 
 
 
 
184
 
 
Below is a summarized analysis of the operating segments of the Company for the year ended June 30, 2019:
 

    06.30.19                                              

    
   Urban Properties and Investment business (II)         
 
 
 
 
 
 
 
 
 
 
 
 
 
 
 
 
 
 
 

  Agricultural business (I)
 
 Operations Center in Argentina
 
 
 Operations Center in Israel
 
 
 Subtotal
 
 
 Total segment information
 
 
 Joint ventures (i)
 
 
 Discontinued operations (ii)
 
 
 Adjustments (iii)
 
 
 Elimination of inter-segment transactions and non-reportable assets / liabilities (iv)
 
 
 Total Statement of Income / Financial Position
 

  (In million of ARS)                                              
Revenues
  19,061 
  15,056 
  73,537 
  88,593 
  107,654 
  (93)
  - 
  3,706 
  (526)
  110,741 
Costs
  (16,165)
  (3,201)
  (52,426)
  (55,627)
  (71,792)
  67 
  - 
  (3,855)
  196 
  (75,384)
Initial recognition and changes in the fair value of biological assets and agricultural products at the point of harvest
  2,035 
  - 
  - 
  - 
  2,035 
  - 
  - 
  - 
  270 
  2,305 
Changes in the net realizable value of agricultural products after harvest
  (43)
  - 
  - 
  - 
  (43)
  - 
  - 
  - 
  - 
  (43)
Gross profit / (loss)
  4,888 
  11,855 
  21,111 
  32,966 
  37,854 
  (26)
  - 
  (149)
  (60)
  37,619 
Net gain from fair value adjustment of investment properties
  665 
  - 
  - 
  - 
  665 
  - 
  - 
  - 
  - 
  665 
Gain / (loss) from disposal of farmlands
  - 
  (39,477)
  892 
  (38,585)
  (38,585)
  839 
  - 
  - 
  - 
  (37,746)
General and administrative expenses
  (1,525)
  (2,668)
  (8,031)
  (10,699)
  (12,224)
  17 
  - 
  - 
  55 
  (12,152)
Selling expenses
  (1,717)
  (1,085)
  (11,192)
  (12,277)
  (13,994)
  7 
  - 
  - 
  11 
  (13,976)
Other operating results, net
  819 
  (659)
  742 
  83 
  902 
  193 
  - 
  17 
  (11)
  1,101 
Management fees
  - 
  - 
  - 
  - 
  - 
  - 
  - 
  - 
  - 
  - 
Profit / (loss) from operations
  3,130 
  (32,034)
  3,522 
  (28,512)
  (25,382)
  1,030 
  - 
  (132)
  (5)
  (24,489)
Share of profit / (loss) of associates and joint ventures
  11 
  (6,183)
  (150)
  (6,333)
  (6,322)
  (1,006)
  - 
  - 
  - 
  (7,328)
Segment profit / (loss)
  3,141 
  (38,217)
  3,372 
  (34,845)
  -31,704 
  24 
  - 
  (132)
  (5)
  (31,817)
 
    
    
    
    
    
    
    
    
    
    
Reportable assets
  34,597 
  111,717 
  535,565 
  647,282 
  681,879 
  (592)
  - 
  - 
  44,747 
  726,034 
Reportable liabilities
  - 
  - 
  (461,015)
  (461,015)
  (461,015)
  - 
  - 
  - 
  (137,818)
  (598,833)
Net reportable assets
  34,597 
  111,717 
  74,55 
  186,267 
  220,864 
  (592)
  - 
  - 
  (93,071)
  127,201 
 
  
 
185
 
 
Below is a summarized analysis of the operating segments of the Company for the year ended June 30, 2018:
 
 
    06.30.18                                         
 
    
   Urban Properties and Investment business (II)           
 
 
 
 
 
 
 
 
 
 
 
 
 
 
 
 
Agricultural business (I)
 
 Operations Center in Argentina
 
 
 Operations Center in Israel
 
 
 Subtotal
 
 
 Total segment information
 
 
 Joint ventures (i)
 
 
 Adjustments (iii)
 
 
 Elimination of inter-segment transactions and non-reportable assets / liabilities (iv)
 
 
 Total Statement of Income / Financial Position
 
 
  (In million of ARS)                                         
Revenues
  15,393 
  13,872 
  60,057 
  73,929 
  89,322 
  (111)
  4,387 
  (332)
  93,266 
Costs
  (13,096)
  (2,822)
  (41,935)
  (44,757)
  (57,853)
  69 
  (4,445)
  151 
  (62,078)
Initial recognition and changes in the fair value of biological assets and agricultural products at the point of harvest
  1,53 
  - 
  - 
  - 
  1,530 
  4 
  - 
  140 
  1,674 
Changes in the net realizable value of agricultural products after harvest
  532 
  - 
  - 
  - 
  532 
  - 
  - 
  - 
  532 
Gross profit / (loss)
  4,359 
  11,05 
  18,122 
  29,172 
  33,531 
  (38)
  (58)
  (41)
  33,394 
Net gain from fair value adjustment of investment properties
  216 
  19,809 
  - 
  19,809 
  20,025 
  (1,054)
  - 
  - 
  18,971 
Gain from disposal of farmlands
  1,656 
  - 
  - 
  - 
  1,656 
  - 
  - 
  - 
  1,656 
General and administrative expenses
  (1,381)
  2,335)
  (7,233)
  (9,568)
  (10,949)
  40 
  - 
  33 
  (10,876)
Selling expenses
  (1,753)
  (1,126)
  (10,639)
  (11,765)
  (13,518)
  16 
  - 
  13 
  (13,489)
Other operating results, net
  1,541 
  (56)
  2,136 
  2,080 
  3,621 
  42 
  (2)
  (4)
  3,657 
Management fees
  - 
  - 
  - 
  - 
  - 
  - 
  (1,456)
  - 
  (1,456)
Profit / (loss) from operations
  4,638 
  27,342 
  2,386 
  29,728 
  34,366 
  (994)
  (1,516)
  1 
  31,857 
Share of (loss) / profit of associates and joint ventures
  37 
  (4,227)
  (422)
  (4,649)
  (4,612)
  1,16 
  - 
  - 
  (3,452)
Segment profit / (loss)
  4,675 
  23,115 
  1,964 
  25,079 
  29,754 
  166 
  (1,516)
  1 
  28,405 
 
    
    
    
    
    
    
    
    
    
Reportable assets
  30,755 
  152,86 
  563,654 
  716,514 
  747,269 
  592 
  - 
  49,183 
  797,044 
Reportable liabilities
  - 
  - 
  (479,056)
  (479,056)
  (479,056)
  - 
  - 
  (141,534)
  (620,590)
Net reportable assets
  30,755 
  152,86 
  84,598 
  237,458 
  268,213 
  592 
  - 
  (92,351)
  176,454 
 
(i)  Represents the equity value of joint ventures that were proportionately consolidated for information by segment purposes.
(ii) Includes ARS (130) million, ARS (149) million and ARS (58) million corresponding to Expenses and FPC and ARS 0 million, ARS (336) million and ARS (1,456) million to management fees, as of June 30, 2020 and 2018, respectively.
(iii) Includes deferred income tax assets, income tax and MPIT credits, trade and other receivables, investment in financial assets, cash and cash equivalents and intangible assets except for rights to receive future units under barter agreements, net of investments in associates with negative equity which are included in provisions in the amount of ARS 17 million, ARS 8,658 and ARS 5,453 million, as of June 30, 2020, 2019 and 2018, respectively.
 
 
186
 
 
Agriculture line of business:
 
The following tables present the operating segments by products and services within the agriculture line of business:
 
 
    06.30.20                     
 
 
 
  Agricultural production
 
 Land transformation and sales
 
 
 Corporate
 
 
 Others
 
 
 Total Agricultural business
 
 
  (in million of ARS)                     
Revenues
  17,186 
  - 
  - 
  9,073 
  26,259 
Costs
  (14,676)
  (25)
  - 
  (7,582)
  (22,283)
Initial recognition and changes in the fair value of biological assets and agricultural products at the point of harvest
  2,613 
  - 
  - 
  10 
  2,623 
Changes in the net realizable value of agricultural products after harvest
  657 
  - 
  - 
  - 
  657 
Gross profit / (loss)
  5,78 
  (25)
  - 
  1,501 
  7,256 
Gain from disposal of farmlands
  - 
  838 
  - 
  - 
  838 
Net gain from fair value adjustment of investment properties
  - 
  780 
  - 
  - 
  780 
General and administrative expenses
  (953)
  (3)
  -177 
  (286)
  (1,419)
Selling expenses
  (1,815)
  (1)
  - 
  (794)
  (2,610)
Other operating results, net
  454 
  962 
  - 
  246 
  1,662 
Management fees
  - 
  - 
  - 
  - 
  - 
Profit / (loss) from operations
  3,466 
  2,551 
  -177 
  667 
  6,507 
Share of profit / (loss) of associates
  55 
  - 
  - 
  72 
  127 
Segment profit / (loss)
  3,521 
  2,551 
  -177 
  739 
  6,634 
 
  - 
    
    
    
    
Investment properties
  4,129 
  - 
  - 
  - 
  4,129 
Property, plant and equipment
  20,886 
  179 
  - 
  54 
  21,119 
Investments in associates
  419 
  - 
  - 
  293 
  712 
Other reportable assets
  7,283 
  331 
  - 
  3,496 
  11,11 
Reportable assets
  32,717 
  510 
  - 
  3,843 
  37,07 
 
From all of the Company’s revenues corresponding to Agricultural Business, ARS 18,167 million are originated in Argentina and ARS 8,092 million in other countries, principally in Brazil for ARS 7,278 million.
 
From all of the Company’s assets included in the segment corresponding to Agricultural Business, ARS 13,269 million are located in Argentina and ARS 23,801 million in other countries, principally in Brazil for ARS 18.912 million.
 

    06.30.19                     

 
 Agricultural production
 
 
 Land transformation and sales
 
 
 Corporate
 
 
 Others
 
 
 Total Agricultural business
 

  (In million of ARS)                     
Revenues
  11,1 
  - 
  - 
  7,961 
  19,061 
Costs
  (9,466)
  (24)
  - 
  (6,675)
  (16,165)
Initial recognition and changes in the fair value of biological assets and agricultural products at the point of harvest
  2,029 
  - 
  - 
  6 
  2,035 
Changes in the net realizable value of agricultural products after harvest
  (43)
  - 
  - 
  - 
  (43)
Gross profit / (loss)
  3,62 
  (24)
  - 
  1,292 
  4,888 
Net gain from fair value adjustment of investment properties
  - 
  665 
  - 
  - 
  665 
Gain from disposal of farmlands
  - 
  - 
  - 
  - 
  - 
General and administrative expenses
  (959)
  (3)
  (274)
  (289)
  (1,525)
Selling expenses
  (1,026)
  (1)
  - 
  (690)
  (1,717)
Other operating results, net
  428 
  244 
  - 
  147 
  819 
Management fees
  - 
  - 
  - 
  - 
  - 
(Loss) / Profit from operations
  2,063 
  881 
  (274)
  460 
  3,130 
Share of profit / (loss) of associates
  57 
  - 
  - 
  (46)
  11 
Segment (loss) / profit
  2,12 
  881 
  (274)
  414 
  3,141 
 
    
    
    
    
    
Investment properties
  2,634 
  - 
  - 
  - 
  2,634 
Property, plant and equipment
  20,219 
  149 
  - 
  767 
  21,135 
Investments in associates
  391 
  - 
  - 
  23 
  414 
Other reportable assets
  8,472 
  - 
  - 
  1,942 
  10,414 
Reportable assets
  31,716 
  149 
  - 
  2,732 
  34,597 
 
From all of the Company’s revenues corresponding to Agricultural Business, ARS 12,680 million are originated in Argentina and ARS 6,381 million in other countries, principally in Brazil for ARS 5,923 million.
 
From all of the Company’s assets included in the segment corresponding to Agricultural Business, ARS 13,765 million are located in Argentina and ARS 20,832 million in other countries, principally in Brazil for ARS 18,974 million.
 
 
187
 
 
 
    06.30.18                     
 
 
 Agricultural production
 
 
 Land transformation and sales
 
 
 Corporate
 
 
 Others
 
 
 Total Agricultural business
 
 
  (In million of ARS)                     
Revenues
  9,096 
  - 
  - 
  6,297 
  15,393 
Costs
  (7,388)
  (36)
  - 
  (5,672)
  (13,096)
Initial recognition and changes in the fair value of biological assets and agricultural products at the point of harvest
  1,539 
  - 
  - 
  (9)
  1,530 
Changes in the net realizable value of agricultural products after harvest
  532 
  - 
  - 
  - 
  532 
Gross profit / (loss)
  3,779 
  (36)
  - 
  616 
  4,359 
Net gain from fair value adjustment of investment properties
  - 
  216 
  - 
  - 
  216 
Loss from disposal of farmlands
  - 
  1,656 
  - 
  - 
  1,656 
General and administrative expenses
  (878)
  (2)
  (225)
  (276)
  (1,381)
Selling expenses
  (1,322)
  - 
  - 
  (431)
  (1,753)
Other operating results, net
  (20)
  1,457 
  - 
  104 
  1,541 
Management fees
  - 
  - 
  - 
  - 
  - 
Profit / (Loss) from operations
  1,559 
  3,291 
  (225)
  13 
  4,638 
Share of profit / (loss) of associates
  39 
  - 
  - 
  (2)
  37 
Segment profit / (loss)
  1,598 
  3,291 
  (225)
  11 
  4,675 
 
    
    
    
    
    
Investment properties
  2,052 
  - 
  - 
  - 
  2,052 
Property, plant and equipment
  19,620 
  131 
  - 
  605 
  20,356 
Investments in associates
  316 
  - 
  - 
  91 
  407 
Other reportable assets
  7,073 
  - 
  - 
  867 
  7,940 
Reportable assets
  29,061 
  131 
  - 
  1,563 
  30,755 
 
    
    
    
    
    
 
 

From all of the Company’s revenues corresponding to Agricultural Business, ARS 11,296 million are originated in Argentina and ARS 4,097 million in other countries, principally in Brazil for ARS 3,743 million.
 
From all of the Group’s assets included in the segment corresponding to Agricultural Business, ARS 11,735 are located in Argentina and ARS 19,020 in other countries, principally in Brazil for ARS 17,128 million.
 
(I)
Urban properties and investments line of business
 
Below is a summarized analysis of the lines of business of Company’s operations center in Argentina for the fiscal years ended June 30, 2020, 2019 and 2018:
 
 
    06.30.20                                   
 
 
 Shopping Malls
 
 
 Offices
 
 
 Sales and developments
 
 
 Hotels
 
 
 International
 
 
 Corporate
 
 
 Others
 
 
 Total
 
 
  (In million of ARS)                                    
Revenues
  5,976 
  1,566 
  783 
  2,066 
  10 
  - 
  133 
  10,534 
Costs
  (543)
  (107)
  (369)
  (1,111)
  (4)
  - 
  (106)
  (2,240)
Gross profit / (loss)
  5,433 
  1,459 
  414 
  955 
  6 
  - 
  27 
  8,294 
Net loss from fair value adjustment of investment properties
  (28,394)
  535 
  496 
  - 
  4 
  - 
  (262)
  (27,621)
General and administrative expenses
  (661)
  (145)
  (182)
  (344)
  (93)
  (363)
  (79)
  (1,867)
Selling expenses
  (371)
  (69)
  (83)
  (221)
  - 
  - 
  (15)
  (759)
Other operating results, net
  (57)
  (23)
  (208)
  80 
  (9)
  - 
  (220)
  (437)
Management fees
  - 
  - 
  - 
  - 
  - 
  - 
  - 
  - 
Profit / (Loss) from operations
  (24,050)
  1,757 
  437 
  470 
  (92)
  (363)
  (549)
  (22,390)
Share of profit / (loss) of associates and joint ventures
  - 
  - 
  (26)
  - 
  (2,574)
  - 
  (1,726)
  (4,326)
Segment profit / (loss)
  (24,050)
  1,757 
  411 
  470 
  (2,666)
  (363)
  (2,275)
  (26,716)
 
    
    
    
    
    
    
    
    
Investment and trading properties
  35,057 
  21,992 
  19,435 
  - 
  63 
  - 
  743 
  77,29 
Property, plant and equipment
  182 
  95 
  - 
  1,416 
  126 
  - 
  - 
  1,819 
Investment in associates and joint ventures
  - 
  - 
  310 
  - 
  (5,053)
  - 
  3,425 
  (1,318)
Other reportable assets
  79 
  86 
  129 
  18 
  - 
  - 
  63 
  375 
Reportable assets
  35,318 
  22,173 
  19,874 
  1,434 
  (4,864)
  - 
  4,231 
  78,166 
 
From all the revenues corresponding to the Operations Center in Argentina, ARS 11,127 million are originated in Argentina, and ARS 11 million in the U.S. No external client represents 10% or more of revenue of any of the reportable segments.
 
From all of the assets corresponding to the Operations Center in Argentina segments, ARS 155,377 are located in Argentina and ARS 2,886 million in other countries, principally in USA for ARS 2,311 million and Uruguay for ARS 575 million.
 
 
188
 


 
 
 
    
    
    
    
    
    
    
    
 
 
 
    06.30.19                                                            
 
 
 
  
Shopping Malls
   
 
   Offices   
   Sales and developments   
   Hotels   
   International   
   Corporate   
   Others   
    Total   
 
 
 
    (In million of ARS)                                                              
 
Revenues
 
  8,541 
  2,239 
  1,119 
  2,953 
  14 
  - 
  190 
  15,056 
 
Costs
 
  (776)
  (153)
  (527)
  (1,588)
  (6)
  - 
  (151)
  (3,201)
 
Gross profit
 
  7,765 
  2,086 
  592 
  1,365 
  8 
  - 
  39 
  11,855 
 
Net loss from fair value adjustment of investment properties
 
  (40,582)
  747 
  726 
  - 
  6 
  - 
  (374)
  (39,477)
 
General and administrative expenses
 
  (945)
  (206)
  (283)
  (492)
  (110)
  (519)
  (113)
  (2,668)
 
Selling expenses
 
  (530)
  (99)
  (119)
  (316)
  - 
  - 
  (21)
  (1,085)
 
Other operating results, net
 
  (109)
  (40)
  (286)
  114 
  (24)
  - 
  (314)
  (659)
 
Management fees
 
  - 
  - 
  - 
  - 
  - 
  - 
  - 
  - 
 
Profit / (Loss) from operations
 
  (34,401)
  2,488 
  630 
  671 
  (120)
  (519)
  (783)
  (32,034)
 
Share of profit / (loss) of associates and joint ventures
 
  - 
  - 
  (37)
  - 
  (3,679)
  - 
  (2,467)
  (6,183)
 
Segment profit / (loss)
 
  (34,401)
  2,488 
  593 
  671 
  (3,799)
  (519)
  (3,250)
  (38,217)
    
    
    
    
    
    
    
    
    
 
Investment and trading properties
 
  50,104 
  31,432 
  27,777 
  - 
  90 
  - 
  1,062 
  110,465 
 
Property, plant and equipment
 
  260 
  136 
  - 
  2,024 
  180 
  - 
  - 
  2,600 
 
Investment in associates and joint ventures
 
  - 
  - 
  443 
  - 
  (7,222)
  - 
  4,895 
  (1,884)
 
Other reportable assets
 
  113 
  123 
  184 
  26 
  - 
  - 
  90 
  536 
 
Reportable assets
 
  50,477 
  31,691 
  28,404 
  2,050 
  (6,952)
  - 
  6,047 
  111,717 
 

From all the revenues corresponding to the Operations Center in Argentina, included in the segments ARS 14,563 million are originated in Argentina, ARS 478 million are originated in Uruguay and ARS 14 million are originated in USA. No external client represents 10% or more of revenue of any of the reportable segments.
 
From all of the assets corresponding to the Operations Center in Argentina segments, ARS 117,932 million are located in Argentina and ARS (6,370) million in other countries, principally in USA for ARS (6,952) million and Uruguay for ARS 582 million.
 
 
 
 
    
    
    
    
    
    
    
    
 
 
 
    06.30.18                                                           
 
 
 
  
Shopping Malls
   
 
   Offices   
   Sales and developments   
   Hotels   
   International   
   Corporate   
   Others   
   Total   
 
 
 
    (In million of ARS)                                                            
 
Revenues
 
  9,750 
  1,332 
  300 
  2,446 
  - 
  - 
  44 
  13,872 
 
Costs
 
  (829)
  (124)
  (149)
  (1,672)
  - 
  - 
  (48)
  (2,822)
 
Gross profit / (loss)
 
  8,921 
  1,208 
  151 
  774 
  - 
  - 
  (4)
  11,050 
 
Net loss from fair value adjustment of investment properties
 
  6,266 
  5,843 
  7,338 
  - 
  - 
  - 
  362 
  19,809 
 
General and administrative expenses
 
  (854)
  (216)
  (198)
  (487)
  (118)
  (385)
  (77)
  (2,335)
 
Selling expenses
 
  (607)
  (143)
  (58)
  (311)
  - 
  - 
  (7)
  (1,126)
 
Other operating results, net
 
  (105)
  (24)
  138 
  (40)
  (58)
  - 
  33 
  (56)
 
Management fees
 
  - 
  - 
  - 
  - 
  - 
  - 
  - 
  - 
 
Profit / (Loss) from operations
 
  13,621 
  6,668 
  7,371 
  (64)
  (176)
  (385)
  307 
  27,342 
 
Share of profit / (loss) of associates and joint ventures

  - 
  - 
  4 
  - 
  (4,425)
  - 
  194 
  (4,227)
 
Segment profit / (loss)
 
  13,621 
  6,668 
  7,375 
  (64)
  (4,601 
  (385)
  501 
  23,115 
    
    
    
    
    
    
    
    
    
 
Investment and trading properties
 
  89,983 
  28,142 
  25,166 
  - 
  - 
  - 
  1,334 
  144,625 
 
Property, plant and equipment
 
  213 
  120 
  - 
  2,135 
  198 
  - 
  - 
  2,666 
 
Investment in associates and joint ventures
 
  - 
  - 
  447 
  - 
  (3,869)
  - 
  8,251 
  4,829 
 
Other reportable assets
 
  129 
  122 
  189 
  27 
  - 
  - 
  273 
  740 
 
Reportable assets
 
  90,325 
  28,384 
  25,802 
  2,162 
  (3,671)
  - 
  9,858 
  152,860 
 
From all the revenues corresponding to the Operations Center in Argentina, the 100% are originated in Argentina. No external client represents 10% or more of revenue of any of the reportable segments.
 
From all of the assets corresponding to the Operations Center in Argentina segments, ARS 155,890 million are located in Argentina and ARS (2,987) million in other countries, principally in USA for ARS (3,672) million and Uruguay for ARS 685 million.
 
 
189
 
 
Below is a summarized analysis of the lines of business of Company’s Operations Center in Israel for the years ended June 30, 2020, 2019 and 2018:
 
 
 
 
    
    
    
    
    
    
    
 
 
 
                            06.30.20                            
 
 
 
  
Real Estate
   
 
   Supermarkets   
   Telecommunications   
   Insurance   
   Corporate   
   Others   
   Total   
 
 
 
     
    
            (In million of ARS)            
    
    
 
Revenues
 
  12,954 
  - 
  64,838 
  - 
  - 
  3,845 
  81,637 
 
Costs
 
  (6,787)
  - 
  (47,231)
  - 
  - 
  (2,278)
  (56,296)
 
Gross profit
 
  6,167 
  - 
  17,607 
  - 
  - 
  1,567 
  25,341 
 
Net gain from fair value adjustment of investment properties
 
  (2,989)
  - 
  - 
  - 
  - 
  - 
  (2,989)
 
General and administrative expenses
 
  (812)
  - 
  (5,519)
  - 
  (1,071)
  (1,362)
  (8,764)
 
Selling expenses
 
  (223)
  - 
  (11,887)
  - 
  - 
  (434)
  (12,544)
 
Other operating results, net
 
  (2,470)
  - 
  - 
  - 
  - 
  - 
  (2,470)
 
Management fees
 
  (296)
  - 
  501 
  - 
  (48)
  970 
  1,127 
 
Profit / (Loss) from operations
 
  (623)
  - 
  702 
  - 
  (1,119)
  741 
  (299)
 
Share of profit/ (loss) of associates and joint ventures
 
  1,495 
  1,063 
  (265)
  - 
  - 
  (994)
  1,299 
 
Segment profit / (loss)
 
  872 
  1,063 
  437 
  - 
  (1,119)
  (253)
  1 
    
    
    
    
    
    
    
    
 
Reportable assets
 
  152,941 
  28,090 
  140,025 
  3,377 
  17,911 
  108,923 
  451,267 
 
Reportable liabilities
 
  (146,331)
  - 
  (106,076)
  - 
  (111,649)
  (39,128)
  (403,184)
 
Net reportable assets
 
  6,610 
  28,090 
  33,949 
  3,377 
  (93,738)
  69,795 
  48,083 
 
 
No external client represents 10% or more of the revenue of any of the reportable segments. From all assets corresponding to the Operations Center in Israel segments, ARS 82,707 million are located in USA (ARS 74,170 million in 2019 and ARS 77,664 million in 2018), ARS 0 million (ARS 1,979 million in 2019 and ARS 2,333 million in 2018) in India and the remaining are located in Israel.
 
 
                            06.30.19                           
 
 
 
  
Real Estate
   
 
   Supermarkets   
  
Telecommunications
   
 
   Insurance   
   Corporate   
    Others   
   Total   
 
 
 
    
    
    
  (In million of ARS) 
    
    
    
 
Revenues
 
  14,392 
  - 
  57,506 
  - 
  - 
  1,639 
  73,537 
 
Costs
 
  (9,121)
  - 
  (42,424)
  - 
  - 
  (881)
  (52,426)
 
Gross profit
 
  5,271 
  - 
  15,082 
  - 
  - 
  758 
  21,111 
 
Net gain from fair value adjustment of investment properties
 
  892 
  - 
  - 
  - 
  - 
  - 
  892 
 
General and administrative expenses
 
  (707)
  - 
  (4,779)
  - 
  (1,058)
  (1,487)
  (8,031)
 
Selling expenses
 
  (197)
  - 
  (10,562)
  - 
  - 
  (433)
  (11,192)
 
Other operating results, net
 
  - 
  - 
  397 
  - 
  - 
  345 
  742 
 
Management fees
 
  - 
  - 
  - 
  - 
  - 
  - 
  - 
 
Profit / (Loss) from operations
 
  5,259 
  - 
  138 
  - 
  (1,058)
  (817)
  3,522 
 
Share of profit / (loss) of associates and joint ventures
 
  37 
  717 
  - 
  - 
  - 
  (904)
  (150)
 
Segment profit / (loss)
 
  5,296 
  717 
  138 
  - 
  (1,058)
  (1,721)
  3,372 
    
    
    
    
    
    
    
    
 
Reportable assets
 
  303,425 
  23,013 
  109,38 
  22,638 
  41,536 
  35,573 
  535,565 
 
Reportable liabilities
 
  (235,553)
  - 
  (84,800)
  - 
  (126,585)
  (14,077)
  (461,015)
 
Net reportable assets
 
  67,872 
  23,013 
  24,580 
  22,638 
  (85,049)
  21,496 
  74,550 
 
 
 
                            06.30.18                           
 
 
 
  
Real Estate
   
 
   Supermarkets   
  
Telecommunications
   
 
   Insurance 
   Corporate   
   Others   
   Total   
 
 
 
    
    
    
  (In million of ARS)   
    
    
    
 
Revenues
 
  9,497 
  - 
  49,066 
  - 
  - 
  1,494 
  60,057 
 
Costs
 
  (5,957)
  - 
  (35,189)
  - 
  - 
  (789)
  (41,935)
 
Gross profit
 
  3,540 
  - 
  13,877 
  - 
  - 
  705 
  18,122 
 
Net gain from fair value adjustment of investment properties
 
  - 
  - 
  - 
  - 
  - 
  - 
  - 
 
General and administrative expenses
 
  (578)
  - 
  (4,594)
  - 
  (854)
  (1,207)
  (7,233)
 
Selling expenses
 
  (200)
  - 
  (10,059)
  - 
  - 
  (380)
  (10,639)
 
Other operating results, net
 
  256 
  - 
  772 
  - 
  1,141 
  (33)
  2,136 
 
Management fees
 
  - 
  - 
  - 
  - 
  - 
  - 
  - 
 
Profit / (Loss) from operations
 
  3,018 
  - 
  (4)
  - 
  287 
  (915)
  2,386 
 
Share of profit / (loss) of associates and joint ventures
 
  158 
  - 
  - 
  - 
  - 
  (580)
  (422)
 
Segment profit / (loss)
 
  3,176 
  - 
  (4)
  - 
  287 
  (1,495)
  1,964 
    
    
    
    
    
    
    
    
 
Reportable assets
 
  298,031 
  29,579 
  110,723 
  27,247 
  47,432 
  50,642 
  563,654 
 
Reportable liabilities
 
  (231,693)
  - 
  (86,280)
  - 
  (155,567)
  (5,516)
  (479,056)
 
Net reportable assets
 
  66,338 
  29,579 
  24,443 
  27,247 
  (108,135)
  45,126 
  84,598 
 
 
 
190
 
 
Results of Operations for the fiscal years ended June 30, 2020 and 2019
 
Below is a summary of the Company’s operating segments and a reconciliation between the total of the operating result according to the information by segments and the operating result according to the income statement for the years ended June 30, 2020 and 2019.
 
 
Agricultural Business           
  Urban Properties and Investment Business
Total segment information
  Joint Ventures           
  Adjustments           
  Elimination of inter-segment transactions and non-reportable assets/ liabilities  
Total income statement/ statement of financial position      
 
 
           
Operations Center in Argentina           
Operations Center in Israel
  Subtotal         
              
              
              
              
 
 
 
 
 
 
 
 
 
 
  06.30.20 
  06.30.19 
 
Var.
 
  06.30.20 
  06.30.19 
 
Var.
 
  06.30.20 
  06.30.19 
 
Var.
 
  06.30.20 
  06.30.19 
 
Var.
 
  06.30.20 
  06.30.19 
 
Var.
 
  06.30.20 
  06.30.19 
 
Var.
 
  06.30.20 
  06.30.19 
 
Var.
 
  06.30.20 
  06.30.19 
 
Var.
 
  06.30.20 
  06.30.19 
 
Var.
 
 
  (In million of ARS)                                                                                                                                                                                      
Revenues
  26,259 
  19,061 
  7,198 
  11,138 
  15,056 
  (3,918)
  81,637 
  73,537 
  8,100 
  92,775 
  88,593 
  4,182 
  119,034 
  107,654 
  11,38 
  (60)
  (93)
  33 
  3,100 
  3,706 
  (606)
  (818)
  (526)
  (292)
  121,256 
  110,741 
  10,515 
Costs
  (22,283)
  (16,165)
  (6,118)
  (2,755)
  (3,201)
  446 
  (56,296)
  (52,426)
  (3,870)
  (59,051)
  (55,627)
  (3,424)
  (81,334)
  (71,792)
  (9,542)
  53 
  67 
  (14)
  (3,230)
  (3,855)
  625 
  540 
  196 
  344 
  (83,971)
  (75,384)
  (8,587)
Initial recognition and changes in the fair value of biological assets and agricultural produce at the
  2,623 
  2,035 
  588 
  - 
  - 
  - 
  - 
  - 
  - 
  - 
  - 
  - 
  2,623 
  2,035 
  588 
  - 
  - 
  - 
  - 
  - 
  - 
  204 
  270 
  (66)
  2,827 
  2,305 
  522 
point of harvest
    
    
    
    
    
    
    
    
    
    
    
    
    
    
    
    
    
    
    
    
    
    
    
    
    
    
    
Changes in the net realizable
  657 
  (43)
  700 
  - 
  - 
  - 
  - 
  - 
  - 
  - 
  - 
  - 
  657 
  (43)
  700 
  - 
  - 
  - 
  - 
  - 
  - 
  - 
  - 
  - 
  657 
  (43)
  700 
value of agricultural produce
    
    
    
    
    
    
    
    
    
    
    
    
    
    
    
    
    
    
    
    
    
    
    
    
    
    
    
after harvest
    
    
    
    
    
    
    
    
    
    
    
    
    
    
    
    
    
    
    
    
    
    
    
    
    
    
    
Gross profit
  7,256 
  4,888 
  2,368 
  8,383 
  11,855 
  (3,472)
  25,341 
  21,111 
  4,23 
  33,724 
  32,966 
  758 
  40,98 
  37,854 
  3,126 
  (7)
  (26)
  19 
  (130)
  (149)
  19 
  (74)
  (60)
  (14)
  40,769 
  37,619 
  3,150 
Net gain / (loss) from changes in the fair value of investment properties
  780 
  - 
  780 
  33,464 
  (39,477)
  72,941 
  (2,989)
  892 
  (3,881)
  30,475 
  (38,585)
  69,060 
  31,255 
  (38,585)
  69,84 
  (263)
  839 
  -1,102 
  - 
  - 
  - 
  - 
  - 
  - 
  30,992 
  (37,746)
  68,738 
Gain from disposal of farmlands
  838 
  665 
  173 
  - 
  - 
  - 
  - 
  - 
  - 
  - 
  - 
  - 
  838 
  665 
  173 
  - 
  - 
  - 
  - 
  - 
  - 
  - 
  - 
  - 
  838 
  665 
  173 
General and administrative expenses
  (1,419)
  (1,525)
  106 
  (2,150)
  (2,668)
  518 
  (8,764)
  (8,031)
  (733)
  (10,914)
  (10,699)
  (215)
  (12,333)
  (12,224)
  (109)
  15 
  17 
  -2 
  - 
  - 
  - 
  51 
  55 
  (4)
  (12,267)
  (12,152)
  (115)
Selling expenses
  (2,610)
  (1,717)
  (893)
  (1,232)
  (1,085)
  (147)
  (12,544)
  (11,192)
  (1,352)
  (13,776)
  (12,277)
  (1,499)
  (16,386 
  (13,994 
  (2,392)
  19 
  7 
  12 
  - 
  - 
  - 
  19 
  11 
  8 
  (16,348)
  (13,976)
  (2,372)
Impairment of associates
  - 
  - 
  - 
  - 
  - 
  - 
  (2,470)
  - 
  (2,470)
  (2,470)
  - 
  (2,470)
  (2,470)
  - 
  (2,470)
  - 
  - 
  - 
  - 
  - 
  - 
  - 
  - 
  - 
  (2,47)
  - 
  (2,470)
Other operating results, net
  1,662 
  819 
  843 
  (48)
  (659)
  611 
  1,127 
  742 
  385 
  1,079 
  83 
  996 
  2,741 
  902 
  1,839 
  18 
  193 
  -175 
  17 
  17 
  - 
  -6 
  (11)
  5 
  2,77 
  1,101 
  1,669 
Management fees
  - 
  - 
  - 
  - 
  - 
  - 
  - 
  - 
  - 
  - 
  - 
  - 
  - 
  - 
  - 
  - 
  - 
  - 
  (211)
  - 
  (211)
  - 
  - 
  - 
  (211)
  - 
  (211)
Profit/ (loss) from operations
  6,507 
  3,130 
  3,377 
  38,417 
  (32,034)
  70,451 
  (299)
  3,522 
  (3,821)
  38,118 
  (28,512)
  66,630 
  44,625 
  (25,382)
  70,007 
  (218)
  1,03 
  (1,248)
  (324)
  (132)
  (192)
  (10)
  (5)
  (5)
  44,073 
  (24,489)
  68,562 
Share of profit / (loss) of
  127 
  11 
  116 
  7,047 
  (6,183)
  13,230 
  1,299 
  (150)
  1,449 
  8,346 
  (6,333)
  14,679 
  8,473 
  (6,322)
  14,795 
  169 
  (1,006)
  1,175 
  - 
  - 
  - 
  20 
  - 
  20 
  8,662 
  (7,328)
  15,990 
associates and joint ventures
    
    
    
    
    
    
    
    
    
    
    
    
    
    
    
    
    
    
    
    
    
    
    
    
    
    
    
Segment profit/ (loss)
  6,634 
  3,141 
  3,493 
  45,464 
  (38,217)
  83,681 
  1 
  3,372 
  (2,372)
  46,464 
  (34,845)
  81,309 
  53,098 
  (31,704)
  84,802 
  (49)
  24 
  (73)
  (324)
  (132)
  (192)
  10 
  (5)
  15 
  52,735 
  (31,817)
  84,552 
 
(I) Represents the equity value of joint ventures that were proportionately consolidates for information segment purposes.
(II) Includes gross profit / (loss) of ARS (149) million corresponding to Building Administration Expenses and Collective Promotion Fund (FPC), as of June 30, 2020 and 2019, respectively.
 
Agricultural Business
 
The following table shows a summary of the Agricultural Business lines for the fiscal years ended June 30, 2020 and 2019.
 
 
 
Agricultural Production
 
 
Land Transformation and Sales
 
 
Corporate
 
 
Others
 
 
Total
 
 
  06.30.20 
  06.30.19 
 
Var.
 
  06.30.20 
  06.30.19 
 
Var.
 
  06.30.20 
  06.30.19 
 
Var.
 
  06.30.20 
  06.30.19 
 
Var.
 
  06.30.20 
  06.30.19 
 
Var.
 
 
(In million of ARS)
 
Revenues
  17,186 
  11,100 
  6,086 
  - 
  - 
  - 
  - 
  - 
  - 
  9,073 
  7,961 
  1,112 
  26,259 
  19,061 
  7,198 
Costs
  (14,676)
  (9,466)
  (5,210)
  (25)
  (24)
  (1)
  - 
  - 
  - 
  (7,582)
  (6,675)
  (907)
  (22,283)
  (16,165)
  (6,118)
Initial recognition and changes in the fair value of biological assets and agricultural produce at the point of harvest
  2,613 
  2,029 
  584 
  - 
  - 
  - 
  - 
  - 
  - 
  10 
  6 
  4 
  2,623 
  2,035 
  588 
Changes in the net realizable value of agricultural produce after harvest
  657 
  (43)
  700 
  - 
  - 
  - 
  - 
  - 
  - 
  - 
  - 
  - 
  657 
  (43)
  700 
Gross profit / (loss)
  5,780 
  3,620 
  2,160 
  (25)
  (24)
  (1)
  - 
  - 
  - 
  1,501 
  1,292 
  209 
  7,256 
  4,888 
  2,368 
Net gain / (loss) from changes in the fair value of investment properties
  - 
  - 
  - 
  780 
  - 
  780 
  - 
  - 
  - 
  - 
  - 
  - 
  780 
  - 
  780 
Gain from disposal of farmlands
  - 
  - 
  - 
  838 
  665 
  173 
  - 
  - 
  - 
  - 
  - 
  - 
  838 
  665 
  173 
General and administrative expenses
  (953)
  (959)
  6 
  (3)
  (3)
  - 
  (177)
  (274)
  97 
  (286)
  (289)
  3 
  (1,419)
  (1,525)
  106 
Selling expenses
  (1,815)
  (1,026)
  (789)
  (1)
  (1)
  - 
  - 
  - 
  - 
  (794)
  (690)
  (104)
  (2,610)
  (1,717)
  (893)
Other operating results, net
  454 
  428 
  26 
  962 
  244 
  718 
  - 
  - 
  - 
  246 
  147 
  99 
  1,662 
  819 
  843 
Profit/ (loss) from operations
  3,466 
  2,063 
  1,403 
  2,551 
  881 
  1,670 
  (177)
  (274)
  97 
  667 
  460 
  207 
  6,507 
  3,130 
  3,377 
Share of profit / (loss) of
associates
  55 
  57 
  (2)
  - 
  - 
  - 
  - 
  - 
  - 
  72 
  (46)
  118 
  127 
  11 
  116 
Segment profit/ (loss)
  3,521 
  2,120 
  1,401 
  2,551 
  881 
  1,670 
  (177)
  (274)
  97 
  739 
  414 
  325 
  6,634 
  3,141 
  3,493 
 
 
 
 
191
 
 
Urban Properties and Investment Business
 
Operations Center in Argentina
 
    
  Shopping Malls           
  Offices           
  Sales and development   
       Hotels      
       International      
       Corporate      
       Others      
       Total      
 
  06.30.20 
  06.30.19 
 
Var.
 
  06.30.20 
  06.30.19 
 
Var.
 
  06.30.20 
  06.30.19 
 
Var.
 
  06.30.20 
  06.30.19 
 
Var.
 
  06.30.20 
  06.30.19 
 
Var.
 
  06.30.20 
  06.30.19 
 
Var.
 
  06.30.20 
  06.30.19 
 
Var.
 
  06.30.20 
  06.30.19 
 
Var.
 
    
  (In million of ARS)                                                                                                                                                                 
 
Revenues
 
  5,935 
  8,541 
  (2,606)
  2,358 
  2,239 
  119 
  735 
  1,119 
  (384)
  2,021 
  2,953 
  (932)
  11 
  14 
  (3)
  - 
  - 
  - 
  78 
  190 
  (112)
  11,138 
  15,056 
  (3,918)
 
Costs
 
  (567)
  (776)
  209 
  (144)
  (153)
  9 
  (690)
  (527)
  (163)
  (1,244)
  (1,588)
  344 
  (12)
  (6)
  (6)
  - 
  - 
  - 
  (98)
  (151)
  53 
  (2,755)
  (3,201)
  446 
 
Gross profit / (loss)
 
  5,368 
  7,765 
  (2,397)
  2,214 
  2,086 
  128 
  45 
  592 
  (547)
  777 
  1,365 
  (588)
  (1)
  8 
  (9)
  - 
  - 
  - 
  (20)
  39 
  (59)
  8,383 
  11,855 
  (3,472)
 
Net gain / (loss) from changes in the fair value of investment properties
 
  (2,105)
  (40,582)
  38,477 
  22,756 
  747 
  22,009 
  12,179 
  726 
  11,453 
  - 
  - 
  - 
  - 
  6 
  (6)
  - 
  - 
  - 
  634 
  (374)
  1,008 
  33,464 
  (39,477 
  72,941 
 
General and administrative expenses
 
  (829)
  (945)
  116 
  (220)
  (206)
  (14)
  (228)
  (283)
  55 
  (365)
  (492)
  127 
  (110)
  (110)
  - 
  (282)
  (519)
  237 
  (116)
  (113)
  (3)
  (2,150)
  (2,668 
  518 
 
Selling expenses
 
  (709)
  (530)
  (179)
  (85)
  (99)
  14 
  (197)
  (119)
  (78)
  (230)
  (316)
  86 
  - 
  - 
  - 
  - 
  - 
  - 
  (11)
  (21)
  10 
  (1,232)
  (1,085 
  (147)
 
Other operating results, net
 
  (38)
  (109)
  71 
  (30)
  (40)
  10 
  (27)
  (286)
  259 
  (20)
  114 
  (134)
  - 
  (24)
  24 
  - 
  - 
  - 
  67 
  (314)
  381 
  (48)
  (659)
  611 
 
Profit / (loss) from operations
 
  1,687 
  (34,401)
  36,088 
  24,635 
  2,488 
  22,147 
  11,772 
  630 
  11,142 
  162 
  671 
  (509)
  (111)
  (120)
  9 
  (282)
  (519)
  237 
  554 
  (783)
  1,337 
  38,417 
  (32,034)
  70,451 
 
Share of profit / (loss) of associates and
 
  - 
  - 
  - 
  - 
  - 
  - 
  - 
  (37)
  37 
  - 
  - 
  - 
  7,377 
  (3,679)
  11,056 
  - 
  - 
  - 
  (330)
  (2,467)
  2,137 
  7,047 
  (6,183)
  13,230 
 
joint ventures
 
    
    
    
    
    
    
    
    
    
    
    
    
    
    
    
    
    
    
    
    
    
    
    
    
 
Segment profit / (loss)
 
  1,687 
  (34,401)
  36,088 
  24,635 
  2,488 
  22,147 
  11,772 
  593 
  11,179 
  162 
  671 
  (509)
  7,266 
  (3,799)
  11,065 
  (282)
  (519)
  237 
  224 
  (3,250)
  3,474 
  45,464 
  (38,217)
  83,681 
 
Operations Center in Israel
 
The following table shows a summary of the Urban Properties and Investment Business lines of the Operations Center in Israel for the fiscal years ended June 30, 2020 and 2019.
 
 
 
Real Estate
 
 
Supermarkets
 
 
Telecommunications
 
 
Corporate
 
 
Others
 
 
Total
 
 
  06.30.20 
  06.30.19 
 
Var.
 
  06.30.20 
  06.30.19 
 
Var.
 
  06.30.20 
  06.30.19 
 
Var.
 
  06.30.20 
  06.30.19 
 
Var.
 
  06.30.20 
  06.30.19 
 
Var.
 
  06.30.20 
  06.30.19 
 
Var.
 
 
(In million of ARS)
 
Revenues
  12,954 
  14,392 
  (1,438)
  - 
  - 
  - 
  64,838 
  57,506 
  7,332 
  - 
  - 
  - 
  3,845 
  1,639 
  2,206 
  81,637 
  73,537 
  8,100 
Costs
  (6,787)
  (9,121)
  2,334 
  - 
  - 
  - 
  (47,231)
  (42,424)
  (4,807)
  - 
  - 
  - 
  (2,278)
  (881)
  (1,397)
  (56,296)
  (52,426)
  (3,870)
Gross profit / (loss)
  6,167 
  5,271 
  896 
  - 
  - 
  - 
  17,607 
  15,082 
  2,525 
  - 
  - 
  - 
  1,567 
  758 
  809 
  25,341 
  21,111 
  4,230 
Net gain / (loss) from changes in the fair value of investment properties
  (2,989)
  892 
  (3,881)
  - 
  - 
  - 
  - 
  - 
  - 
  - 
  - 
  - 
  - 
  - 
  - 
  (2,989)
  892 
  (3,881)
General and administrative expenses
  (812)
  (707)
  (105)
  - 
  - 
  - 
  (5,519)
  (4,779)
  (740)
  (1,071)
  (1,058)
  (13)
  (1,362)
  (1,487)
  125 
  (8,764)
  (8,031)
  (733)
Selling expenses
  (223)
  (197)
  (26)
  - 
  - 
  - 
  (11,887)
  (10,562)
  (1,325)
  - 
  - 
  - 
  (434)
  (433)
  (1)
  (12,544)
  (11,192)
  (1,352)
Impairment of associates
  (2,470)
  - 
  (2,470)
  - 
  - 
  - 
  - 
  - 
  - 
  - 
  - 
  - 
  - 
  - 
  - 
  (2,470)
  - 
  (2,470)
Other operating results, net
  (296)
  - 
  (296)
  - 
  - 
  - 
  501 
  397 
  104 
  (48)
  - 
  (48)
  970 
  345 
  625 
  1,127 
  742 
  385 
Profit / (loss) from operations
  (623)
  5,259 
  (5,882)
  - 
  - 
  - 
  702 
  138 
  564 
  (1,119)
  (1,058)
  (61)
  741 
  (817)
  1,558 
  (299)
  3,522 
  (3,821)
Share of profit / (loss) of associates and joint ventures
  1,495 
  37 
  1,458 
  1,063 
  717 
  346 
  (265)
  - 
  (265)
  - 
  - 
  - 
  (994)
  (904)
  (90)
  1,299 
  (150)
  1,449 
Segment profit / (loss)
  872 
  5,296 
  (4,424)
  1,063 
  717 
  346 
  437 
  138 
  299 
  (1,119)
  (1,058)
  (61)
  (253)
  (1,721)
  1,468 
  1,000 
  3,372 
  (2,372)
 
 
192
 
 
Revenues 2020 vs. 2019
 
Total revenues, according to the income statement, increased by ARS 10,515 million (9.5%), from ARS 110,741 million in the fiscal year ended June 30, 2019 to ARS 121,256 million in the fiscal year ended June 30, 2020. Such increase was mainly due to a ARS 6,918 million increase in the Agricultural Business, which went from ARS 18,574 million in the fiscal year ended June 30, 2019 to ARS 25,492 million in the fiscal year ended June 30, 2020, and a ARS 3,597 million increase in the Urban Properties and Investment Business. Within the Urban Properties and Investment Business, the variation is attributable to ARS 8,100 million increase in the Operations Center in Israel offset by ARS 4,503 million decrease in the Operations Center in Argentina mainly explained by the closure of operations of shopping malls since March 20, 2020 due to COVID-19 pandemic.
 
Revenues from our joint ventures increased by ARS 33 million (35.5%), from a loss of ARS 93 million in the fiscal year ended June 30, 2019 (out of which ARS 76 million are allocated to the Shopping Malls segment;ARS 16 million to the Offices segment, and ARS 1 million to the Sales and Developments segment of the Operations Center in Argentina) to a loss of ARS 60 million in the fiscal year ended June 30, 2020 (out of which ARS 52 million are allocated to the Shopping Malls segment and ARS 8 million to the Offices segment of the Operations Center in Argentina).
 
In turn, total revenues on account of building administration expenses and promotion fund decreased by ARS 606 million (16.4%), from ARS 3,706 million in the fiscal year ended June 30, 2019 to ARS 3,100 million in the fiscal year ended June 30, 2020.
 
Revenues from inter-segment transactions varied by ARS 292 million (55.5%), from ARS 526 million in the fiscal year ended June 30, 2019 to ARS 818 million in the fiscal year ended June 30, 2020.
 
Therefore, according to information by segments (taking into account the profit/ (loss) from operations from our joint ventures and excluding those related to building administration expenses and collective promotion fund and business inter-segment transactions), total revenues increased by ARS 11,380 million (10.6%), from ARS 107,654 million in the fiscal year ended June 30, 2019 to ARS 119,034 million in the fiscal year ended June 30, 2020. This was mainly due to a ARS 7,198 million increase in the Agricultural Business and a ARS 4,182 million increase in the Urban Properties and Investment Business. Within the Urban Properties and Investment Business the variation is due to ARS 8,100 million increase in the Operations Center in Israel, offset by ARS 3,918 million decrease in the Operations Center in Argentina.
 
Agricultural Business
 
According to information by segments (taking into account all our joint ventures and inter-segment eliminations), total revenues increased by ARS 7,198 million (37.8%), from ARS 19,061 million in the fiscal year ended June 30, 2019 to ARS 26,259 million in the fiscal year ended June 30, 2020.
 
Agricultural Production. Revenues from the Agricultural Production segment rose by 54.8% from ARS 11,100 million during the fiscal year ended June 30, 2019 to ARS 17,186 million during the fiscal year ended June 30, 2020. Such increase is mainly attributable to:
 
An ARS 4,485 million increase in revenues from crop sales, resulting from a 5.1% decrease in the average price of crops sold, from ARS 13,831 per ton in fiscal year ended June 30, 2019 to ARS 13,125 per ton in fiscal year ended June 30, 2020, offset by an increase of 368,865 tons in the volume of crops sold in fiscal year ended June 30, 2020 as compared to the previous fiscal year.
 
An ARS 526 million rise in revenues from sugarcane sales, resulting from an increase of 260,753 tons (13%) in the volume of sugarcane sold in the fiscal year ended June 30, 2020 compared to the previous fiscal year, coupled with a 6% rise in the average price of sugarcane sold, from ARS 1,349 per ton in fiscal year ended June 30, 2019 to ARS 1,427 per ton in fiscal year ended June 30, 2020, as a result of an improvement in sugarcane quality (higher TRS, i.e., total recoverable sugar);
 
An ARS 1,047 million increase in revenues from cattle sales, primarily attributable to a 45% rise in tons of cattle sold in the fiscal year ended June 30, 2020 compared to the previous fiscal year, coupled with a 57% rise in the average price of cattle; and
 
 
193
 
 
An ARS 28 million increase in revenues from leases and services attributable to: (i) an increase of ARS 252 million (70%) in revenues from seed production mainly caused by an increase in the hectares leased to third parties in Brazil plus the collection of an additional amount on account of productivity over the yields, offset by a decrease in the sales price of the corn and soybean seed service in Argentina; and (ii) a ARS 67 million decrease in revenues from feedlot services and pastures.
 
Others. Revenues from the Others segment increased by 14.0% from ARS 7,961 million during the fiscal year ended June 30, 2019 to ARS 9,073 million during the fiscal year ended June 30, 2020. Such increase is mainly attributable to:
 
An ARS 464 million increase in revenues from agro-industrial activities, due to the fact that, although the volume remained stable, in this fiscal year the share of sales to the external market increased over total sales, generating a double impact on gain (loss) by the effect of the increase in the exchange rate. The volume of domestic sales decreased, but prices remained in line with the inflation for the fiscal year.
 
An ARS 648 million increase in revenues from sales on consignment, brokerage fees and others, due to a higher volume of crop trading transactions and sales of supplies in the current year, boosted by the effect of devaluation.
 
Urban Properties and Investment Business
 
According to information by segments (taking into account all our joint ventures and inter-segment eliminations), total revenues increased by ARS 4,182 million (4.7%), from ARS 88,593 million in the fiscal year ended June 30, 2019 (out of which ARS 73,537 million derive from the Operations Center in Israel and ARS 15,056 million from the Operations Center in Argentina) to ARS 92,775 million in the fiscal year ended June 30, 2020 (out of which ARS 81,637 million derive from the Operations Center in Israel and ARS 11,138 million from the Operations Center in Argentina). Excluding the revenues from the Operations Center in Israel, revenues, according to information by segments, decreased by 26.0%.
 
Operations Center in Argentina
 
Shopping Malls. Revenues from the Shopping Malls segment decreased by 30.5% from ARS 8,541 million during the fiscal year ended June 30, 2019 to ARS 5,935 million during the fiscal year ended June 30, 2020. Such fall is mainly attributable to: (i) a ARS 1,910 million decrease in revenues from permanent and variable leases (total sales of our lessees dropped from ARS 94,436 million during the fiscal year ended June 30, 2019 to ARS 69,965 million during the fiscal year ended June 30, 2020; (ii) an ARS 196 million decrease in Other revenues mainly attributable to the termination of the Walmart agreement; (iii) an ARS 186 million decrease in revenues from parking fees; and (iv) an ARS 151 million decrease in revenues from admission fees.
 
Offices. Revenues from the Offices segment increased by 5.3% from ARS 2,239 million during the fiscal year ended June 30, 2019 to ARS 2,358 million during the fiscal year ended June 30, 2020. The variation is mainly attributable to a 6% increase in revenues from leases from ARS 2,199 million during the fiscal year ended June 30, 2020 to ARS 2,330 million during the fiscal year ended June 30, 2020, mainly as a result of an increase in the rental of the PH Office Park and Zeta Buildings and the effect of the exchange rate variation.
 
Sales and Developments. Revenues from the Sales and Developments segment recorded a 34.3% decrease, from ARS 1,119 million during the fiscal year ended June 30, 2019 to ARS 735 million during the fiscal year ended June 30, 2020. This segment often varies significantly from fiscal year to fiscal year due to the non-recurrence of different sales transactions carried out by the Group over time.
 
Hotels. Revenues from our Hotels segment decreased by 31.6% from ARS 2,953 million during the fiscal year ended June 30, 2019 to ARS 2,021 million during the fiscal year ended June 30, 2020, mainly due to a decrease in revenues from Hoteles Argentino S.A.U. as a result of the deflagging process and due to the fact that revenues were significantly affected by a decline in the activity since March due to the outbreak of the COVID-19 pandemic.
 
International. Revenues from our International segment decreased by 21.4% to ARS 11 million during the fiscal year ended June 30, 2020 due to an ARS 3 million decrease in revenues from leases.
 
 
194
 
 
Corporate. Revenues associated with our Corporate segment showed no variations for the reported fiscal years.
 
Others. Revenues from the Others segment decreased by 58.9% from ARS 190 million during the fiscal year ended June 30, 2019 to ARS 78 million during the fiscal year ended June 30, 2020, mainly due to a decrease in revenues from La Arena and La Rural S.A., OFC S.R.L., Ogden S.A. and Entretenimiento Universal S.A. – Unión Transitoria – (administrator of the Centro de Convenciones y Exposiciones de la Ciudad de Buenos Aires).
 
Operations Center in Israel
 
Real Estate. Revenues from the Real Estate segment decreased from ARS 14,392 million during the fiscal year ended June 30, 2019 to ARS 12,954 million during the fiscal year ended June 30, 2020. Such variation was due to drop in the sale of residential units partially offset by an actual depreciation of the Argentine Peso of approximately 13%.
 
Telecommunications. Revenues from the Telecommunications segment increased from ARS 57,506 million during the fiscal year ended June 30, 2019 to ARS 64,838 million during the fiscal year ended June 30, 2020. Such variation was due to an actual depreciation of the Argentine Peso of approximately 13% because, in actual fact, there was no significant variation since revenues from television and Internet services increased to the same extent as revenues from mobile and roaming services decreased.
 
Others. Revenues from the Others segment increased from ARS 1,639 million during the fiscal year ended June 30, 2019 to ARS 3,845 million during the fiscal year ended June 30, 2020. Such variation was due to a drop in revenues from Epsilon offset by an actual depreciation of the Argentine peso of approximately 13%.
 
Costs 2020 vs. 2019
 
Total costs, according to the income statement, increased by ARS 8,587 million (11.4%), from ARS 75,384 million in the fiscal year ended June 30, 2019 to ARS 83,971 million in the fiscal year ended June 30, 2020. This was mainly due to a ARS 5,774 million increase in the Agricultural Business, from ARS 15,969 million in the fiscal year ended June 30, 2019 to ARS 21,743 million in the fiscal year ended June 30, 2020, and a ARS 2,813 million increase in the Urban Properties and Investment Business. Within the Urban Properties and Investment Business, the variation is due to an increase in the Operations Center in Israel of ARS 3,870 million offset by an ARS 1,057 million decrease in the Operations Center in Argentina.
 
Costs from our joint ventures decreased by ARS 14 million (20.9%), from a profit of ARS 67 million in the fiscal year ended June 30, 2019 (out of which ARS 17 million are allocated to the Shopping Malls segment; ARS 42 million to the Offices segment and ARS 8 million to the Sales and Developments segment of the Operations Center in Argentina) to a profit of ARS 53 million in the fiscal year ended June 30, 2020 (out of which ARS 7 million are allocated to the Shopping Malls segment; ARS 40 million to the Offices segment and ARS 6 million to the Sales and Developments segment of the Operations Center in Argentina).
 
In turn, total costs on account of building administration expenses and promotion fund decreased by ARS 625 million (16.2%), from ARS 3,855 million in the fiscal year ended June 30, 2019 to ARS 3,230 million in the fiscal year ended June 30, 2020.
 
Costs from inter-segment transactions varied by ARS 344 million (175.5%), from ARS 196 million in the fiscal year ended June 30, 2019 to ARS 540 million in the fiscal year ended June 30, 2020.
 
Therefore, according to information by segments (taking into account profit / (loss) from operations from our joint businesses and excluding those related to building administration expenses and collective promotion fund and business inter-segment transactions), total costs increased by ARS 9,542 million (13.3%), from ARS 71,792 million in the fiscal year ended June 30, 2019 to ARS 81,334 million in the fiscal year ended June 30, 2020. This was mainly due to an ARS 6,118 million increase in the Agricultural Business and a ARS 3,424 million increase in the Urban Properties and Investment Business. Within the Urban Properties and Investment Business, the variation derives from a decrease in the Operations Center in Israel of ARS 3,870 million and an increase in the Operations Center in Argentina of ARS 446 million.
 
 
195
 
 
Agricultural Business
 
According to information by segments (taking into account all our joint ventures and inter-segment eliminations), total costs increased by ARS 6,118 million (37.8%), from ARS 16,165 million in the fiscal year ended June 30, 2019 to ARS 22,283 million in the fiscal year ended June 30, 2020. The costs of the Agricultural Business, measured as a percentage of revenues from this segment, increased from 84.8% during the fiscal year ended June 30, 2019 to 84.9% during the fiscal year ended June 30, 2020.
 
Agricultural Production. The costs of the Agricultural Production segment increased by 55.0% from ARS 9,466 million during the fiscal year ended June 30, 2019 to ARS 14,676 million during the fiscal year ended June 30, 2020, primarily as a consequence of:
 
An ARS 3,626 million increase in costs of crop sales, mainly resulting from an 8% decrease in the average cost per ton of crops sold in the fiscal year ended June 30, 2020, from ARS 16,026 million in the fiscal year ended June 30, 2019 to ARS 14,525 million in the fiscal year ended June 30, 2020; offset by an increase of 368,865 tons in the volume of crops sold in the fiscal year ended June 30, 2020 as compared to the previous fiscal year.
 
An ARS 682 million increase in the costs of sugarcane sales, mainly as a result of an increase of 260,753 tons (13%) in the volume of sugarcane sold in the fiscal year ended June 30, 2020 compared to the previous fiscal year, coupled with a 14% rise in the average cost of sugarcane per ton sold in the fiscal year, from ARS 1,176 per ton in the fiscal year ended June 30, 2019 to ARS 1,344 per ton in the fiscal year ended June 30, 2020;
 
An ARS 897 million increase in the costs of cattle and milk sales, mainly as a result of the additional 4,220 tons of cattle sold in the fiscal year ended June 30, 2020 compared to the previous fiscal year, coupled with a 54% rise in the average cost of cattle sold; and
 
An ARS 5 million increase in costs of leases and services, mainly attributable to an ARS 105 million increase in the Feedlot service cost and an ARS 69 million drop in lease costs and seed production.
 
Costs of the Agricultural Production segment, measured as a percentage of revenues from this segment, increased from 85.3% during the fiscal year ended June 30, 2019 to 85.4% during the fiscal year ended June 30, 2020.
 
Land transformation and sales. The costs of the Land transformation and sales segment increased by 4.2% from ARS 24 million during the fiscal year ended June 30, 2019 to ARS 25 million during the fiscal year ended June 30, 2020.
 
Others. The costs of the Others segment increased by 13.6% from ARS 6,675 million during the fiscal year ended June 30, 2019 to ARS 7,582 million during the fiscal year ended June 30, 2020, mainly as a result of:
 
An ARS 273 million increase in agro-industrial costs, mostly driven by a rise in acquisition costs of all of its components.
 
An ARS 634 million increase in other segments, mainly triggered by the sale of supplies.
 
The costs of the Others segment, measured as a percentage of revenues from this segment, decreased from 83.8% during the fiscal year ended June 30, 2019 to 83.6% during the fiscal year ended June 30, 2020.
 

 
 
196
 
 
Urban Properties and Investment Business 
 
According to information by segments (taking into account all our joint ventures and inter-segment eliminations), total costs increased by ARS 3,424 million (6.2%), from ARS 55,627 million in the fiscal year ended June 30, 2019 (out of which ARS 52,426 million derive from the Operations Center in Israel and ARS 3,201 million from the Operations Center in Argentina) to ARS 59,051 million in the fiscal year ended June 30, 2020 (out of which ARS 56,296 million derive from the Operations Center in Israel and ARS 2,755 million from the Operations Center in Argentina). Excluding the costs from the Operations Center in Israel, costs, according to information by segments, increased by 13.9%. Likewise, total costs, measured as a percentage of total revenues, according to information by segments, increased from 62.8% during the fiscal year ended June 30, 2019 to 63.6% during the fiscal year ended June 30, 2020, mainly derived from the Operations Center in Israel. Excluding the effect from the Operations Center in Israel, total costs, measured as a percentage of total revenues, increased from 21.3% during the fiscal year ended June 30, 2019 to 24.7% during the fiscal year ended June 30, 2020.
 
Operations Center in Argentina
 
Shopping Malls. Costs associated with the Shopping Malls segment decreased by 26.9%, from ARS 776 million during the fiscal year ended June 30, 2019 to ARS 567 million during the fiscal year ended June 30, 2020, mainly due to: (i) a decrease in leases and building administration expenses of ARS 130 million (mainly caused by the absorption of the building administration expenses deficit during the previous fiscal year); and (ii) a decrease in salaries, social security and other personnel expenses of ARS 78 million. Costs associated with the Shopping Malls segment, measured as a percentage of the revenues from this segment, increased from 9.1% during the fiscal year ended June 30, 2019 to 9.6% during the fiscal year ended June 30, 2020.
 
Offices. Costs associated with the Offices segment increased by 5.9%, from ARS 153 million during the fiscal year ended June 30, 2019 to ARS 144 million during the fiscal year ended June 30, 2020, mainly due to (i) an increase in leases and building administration expenses of ARS 33 million, offset by (ii) a decrease in maintenance expenses of ARS 12 million; and (iii) a decrease in amortization and depreciation of ARS 11 million. Costs associated with the Offices segment, measured as a percentage the revenues from this segment, decreased from 6.8% during the fiscal year ended June 30, 2019 to 6.1% during the fiscal year ended June 30, 2020.
 
Sales and Developments. Costs associated with our Sales and Developments segment recorded a 30.9% increase from ARS 527 million during the fiscal year ended June 30, 2019 to ARS 690 million during the fiscal year ended June 30, 2020, mainly due to (i) the barter of the Coto air space, thus triggering costs in the nature of fees and compensation for services of ARS 53 million and an increase in the cost of goods and services sold of ARS 18 million and (ii) higher costs of goods and services sold related to Catalinas of ARS 48 million. Costs associated with the Sales and Developments segment, measured as a percentage of revenues from this segment, increased from 47.1% during the fiscal year ended June 30, 2019 to 93.9% during the fiscal year ended June 30, 2020.
 
Hotels. Costs associated with the Hotels segment decreased by 21.7%, from ARS 1,588 million during the fiscal year ended June 30, 2019 to ARS 1,244 million during the fiscal year ended June 30, 2020, mainly as a result of (i) a ARS 188 million decrease in the costs of salaries, social security and other personnel expenses; and (ii) a ARS 67 million decrease in maintenance, repairs and services; (iii) a ARS 38 million decrease in food, beverages and other hotel expenses, and (iv) a ARS 34 million increase in fees and compensation for services. Costs associated with the Hotels segment, measured as a percentage of revenues from this segment, increased from 53.8% during the fiscal year ended June 30, 2019 to 61.6% during the fiscal year ended June 30, 2020.
 
International. Costs associated with the International segment increased 100%, amounting to ARS 12 million during the fiscal year ended June 30, 2020 and ARS 6 million during the fiscal year ended June 30, 2019, mainly due to (i) an ARS 4 million increase in maintenance, repairs and services; (ii) an ARS 1 million increase in fees and compensation for services; and (iii) an ARS 1 million increase in taxes, fees and contributions. Costs associated with the International segment, measured as a percentage of revenues from this segment, increased from 42.9% during the fiscal year ended June 30, 2019 to 109.1% during the fiscal year ended June 30, 2020.
 
Corporate. Costs associated with the Corporate segment did not vary in the reported fiscal years.
 
 
197
 
 
Others. Costs associated with the Others segment decreased by 35.1%, from ARS 151 million during the fiscal year ended June 30, 2019 to ARS 98 million during the fiscal year ended June 30, 2020, mainly as a result of: (i) an ARS 34 million decrease in leases and building administration expenses; (ii) an ARS 29 million decrease in taxes, fees and contributions; and (iii) an ARS 21 million decrease in fees and compensation for services; partially offset by (iv) an ARS 36 million increase in depreciation and amortization.
 
Operations Center in Israel
 
Real Estate. Costs associated with the Real Estate segment decreased from ARS 9,121 million during the fiscal year ended June 30, 2019 to ARS 6,787 million during the fiscal year ended June 30, 2020. This variation was due to a decrease in costs as a result of the write-off of residential units sold, offset by a 13% depreciation approximately.
 
Telecommunications. Costs associated with the Telecommunications segment increased from ARS 42,424 million during the fiscal year ended June 30, 2019 to ARS 47,231 million during the fiscal year ended June 30, 2020. Such variation was due to an actual depreciation of the NIS against the Argentine Peso of approximately 13%.
 
Others. Costs associated with the Others segment increased from ARS 881 million during the fiscal year ended June 30, 2019 to ARS 2,278 million during the fiscal year ended June 30, 2020. This variation was due to a drop in the costs of Bartan and Epsilon, offset by an actual depreciation of the NIS against the Argentine Peso of approximately 13%.
 
Initial recognition and changes in the fair value of biological assets and agricultural produce at the point of harvest 2020 vs. 2019
 
The profit from the total initial recognition and changes in the fair value of biological assets and agricultural produce at the point of harvest, according to the income statement, increased by ARS 522 million (22.6%), from ARS 2,305 million in the fiscal year ended June 30, 2019 to ARS 2,827 million in the fiscal year ended June 30, 2020.
 
There is no profit / (loss) from our joint ventures in relation to the initial recognition and changes in the fair value of biological assets and agricultural produce at the point of harvest.
 
There is no profit / (loss) on account of building administration expenses and promotion fund in relation to the initial recognition and changes in the fair value of biological assets and agricultural produce at the point of harvest.
 
The profit/ (loss) related to the initial recognition and changes in the fair value of biological assets and agricultural produce at the point of harvest from inter-segment transactions varied by ARS 66 million (24.4%), from ARS 270 million in the fiscal year ended June 30, 2019 to ARS 204 million in the fiscal year ended June 30, 2020.
 
Therefore, according to information by segments (taking into account the profit / (loss) from operations from our joint ventures and excluding those related to building administration expenses and collective promotion fund and business inter-segment transactions), the profit / (loss) from the total initial recognition and changes in the fair value of biological assets and agricultural produce at the point of harvest increased by ARS 588 million (28.9%), from ARS 2,035 million in the fiscal year ended June 30, 2019 to ARS 2,623 million in the fiscal year ended June 30, 2020.
 
Such variation was mainly as a result of:
 
Profits from cattle production of ARS 171 million, mainly generated by Argentina, due the fact that cattle prices during this fiscal year had a better performance vis-à-vis inflation, thus generating a positive variation both in holding profit / (loss) and in profit / (loss) from sales, also favored by an increase in head of cattle sold compared to the previous fiscal year (170%);
 
A decrease in profits from crop production of ARS 324 million, mainly due to a decrease in profits from soybean production as a result of a greater planted area;
 
 
198
 
 
An increase in profits from sugarcane production of ARS 691 million, mainly in Brazil, as a result of better yields, prices and an increase in total recoverable sugar (TRS) during this fiscal year; and
 
An increase in profits from the agro-industrial activity of ARS 4 million
 
Changes in the net realizable value of agricultural produce after harvest 2020 vs. 2019
 
Profits /(losses) from total changes in the net realizable value of agricultural produce after harvest, according to the income statement, increased by ARS 700 million (1,627.9%), from a loss of ARS 43 million in the fiscal year ended June 30, 2019 to a profit of ARS 657 million in the fiscal year ended June 30, 2020.
 
Such variation is mainly generated by Argentina, due to the increase in prices as a result of the Peso depreciation, boosted by a bigger grain stock obtained during the 19-20 crop year.
 
Gross profit 2020 vs. 2019
 
As a result of the above mentioned factors, total gross profit, according to the income statement, increased by ARS 3,150 million (8.4%), from ARS 37,619 million in the fiscal year ended June 30, 2019 to ARS 40,769 million in the fiscal year ended June 30, 2020. This was mainly due to the ARS 2,366 million increase in the Agricultural Business, from ARS 4,867 million in the fiscal year ended June 30, 2019 to ARS 7,233 million in the fiscal year ended June 30, 2020, and a ARS 784 million increase in the Urban Properties and Investment Business. Within the Urban Properties and Investment Business, the variation is due to an increase in the Operations Center in Israel of ARS 4,230 million, offset by a decrease in the Operations Center in Argentina of ARS 3,446 million.
 
Gross (profit) / loss from our joint ventures increased by ARS 19 million (73.1%), from a loss of ARS 26 million in the fiscal year ended June 30, 2019 to a loss of ARS 7 million in the fiscal year ended June 30, 2020.
 
In turn, total gross (profit) / loss on account of building administration expenses and promotion fund increased by ARS 19 million (12.8%), from a loss of ARS 149 million in the fiscal year ended June 30, 2019 (out of which a loss of ARS 144 million derives from the Shopping Malls segment and a loss of ARS 5 million derives from the Offices segment) to a loss of ARS 130 million in the fiscal year ended June 30, 2020 (out of which a loss of ARS 116 million derives from the Shopping Malls segment and another loss of ARS 14 million derives from the Offices segment).
 
Gross profit / (loss) generated by inter-segment transactions varied by ARS 14 million (23.3%), from ARS 60 million in the fiscal year ended June 30, 2019 to ARS 74 million in the fiscal year ended June 30, 2020.
 
Therefore, according to information by segments (taking into account the profit / (loss) from operations from our joint ventures and excluding those related to building administration expenses and collective promotion fund and business inter-segment transactions), total gross profits increased by ARS 3,126 million (8.3%), from ARS 37,854 million in the fiscal year ended June 30, 2019 to ARS 40,980 million in the fiscal year ended June 30, 2020. This was mainly due to an ARS 2,368 million increase in the Agricultural Business and a ARS 758 million increase in the Urban Properties and Investment Business. Within the Urban Properties and Investment Business, the variation was generated by an increase in the Operations Center in Israel of ARS 4,230 million, offset by a decrease in the Operations Center in Argentina of ARS 3,472 million.
 
Agricultural Business
 
According to information by segments (taking into account all our joint ventures and inter-segment eliminations), total gross profit rose by ARS 2,368 million (48.4%), from ARS 4,888 million in the fiscal year ended June 30, 2019 to ARS 7,256 million in the fiscal year ended June 30, 2020. Gross profit from the Agricultural Business, measured as a percentage of revenues from this segment, increased from 25.6% during the fiscal year ended June 30, 2019 to 27.6% during the fiscal year ended June 30, 2020.
 
Agricultural Production. Gross profit from this segment increased by 59.7% from ARS 3,620 million in the fiscal year ended June 30, 2019 to ARS 5,780 million in the fiscal year ended June 30, 2020.
 
Land Transformation and Sales. Gross profit from this segment decreased by 4.2% from ARS 24 million in the fiscal year ended June 30, 2019 to ARS 25 million in the fiscal year ended June 30, 2020.
 
 
199
 
 
Others. Gross profit from this segment increased by 16.2% from ARS 1,292 million in the fiscal year ended June 30, 2019 to ARS 1,501 million in the fiscal year ended June 30, 2020.
 
Urban Properties and Investment Business
 
According to information by segments (taking into account all our joint ventures and inter-segment eliminations), total gross profit increased by ARS 758 million (2.3%), from ARS 32,966 million in the fiscal year ended June 30, 2019 (out of which ARS 21,111 million derive from the Operations Center in Israel and ARS 11,855 million from the Operations Center in Argentina) to ARS 33,724 million in the fiscal year ended June 30, 2020 (out of which ARS 25,341 million derive from the Operations Center in Israel and ARS 8,383 million from the Operations Center in Argentina). Excluding gross profit from the Operations Center in Israel, gross profit, according to information by segments, increased by 29.3%. In addition, total gross profit, measured as a percentage of total revenues, according to information by segments, decreased from 37.2% during the fiscal year ended June 30, 2019 to 36.4% during the fiscal year ended June 30, 2020, mainly from the Operations Center in Israel. Excluding the effect from the Operations Center in Israel, total gross profit, measured as a percentage of total revenues, decreased from 78.7% during the fiscal year ended June 30, 2019 to 75.3% during the fiscal year ended June 30, 2020.
 
Operations Center in Argentina
 
Shopping Malls. Gross profit from the Shopping Malls segment decreased by 30.9%, from ARS 7,765 million during the fiscal year ended June 30, 2019 to ARS 5,368 million during the fiscal year ended June 30, 2020, mainly as a result of a decrease in total sales of our lessees in real terms, thus resulting in lower percentage rentals under our lease agreements. Gross profit from the Shopping Malls segment, measured as a percentage of revenues from this segment, decreased slightly from 90.9% during the fiscal year ended June 30, 2019 to 90.4% during the fiscal year ended June 30, 2020.
 
Offices. Gross profit from the Offices segment increased by 6.1%, from ARS 2,086 million during the fiscal year ended June 30, 2019 to ARS 2,214 million during the fiscal year ended June 30, 2020. Gross profit from the Offices segment, measured as a percentage of revenues from this segment, increased from 93.2% during the fiscal year ended June 30, 2019 to 93.9% during the fiscal year ended June 30, 2020.
 
Sales and developments. Gross profit from the Sales and Developments segment decreased by 92.4%, from ARS 592 million during the fiscal year ended June 30, 2019 to ARS 45 million during the fiscal year ended June 30, 2020. Gross profit from the Sales and Developments segment, measured as a percentage of revenues from this segment, decreased from 52.9% during the fiscal year ended June 30, 2019 to 6.1% during the fiscal year ended June 30, 2020.
 
Hotels. Gross profit from the Hotels segment decreased by 43.1% from ARS 1,365 million during the fiscal year ended June 30, 2019 to ARS 777 million during the fiscal year ended June 30, 2020. Gross profit from the Hotels segment, measured as a percentage of revenues from this segment, decreased from 46.2% during the fiscal year ended June 30, 2019 to 38.4% during the fiscal year ended June 30, 2020.
 
International. Gross profit from the International segment decreased by 112.5%, recording a gross profit of ARS 8 million during the fiscal year ended June 30, 2019 and a gross loss of ARS 1 million during the fiscal year ended June 30, 2020. Gross (profit) / loss from the International segment, measured as a percentage of revenues from this segment, decreased from a 57.1% profit during the fiscal year ended June 30, 2019 to a 9.1% loss during the fiscal year ended June 30, 2020.
 
Corporate. Gross profit from the Corporate segment did not show any variations during the reported fiscal years.
 
Others. Gross profit from the Others segment decreased by 151.3% from a profit of ARS 39 million during the fiscal year ended June 30, 2019 to a loss of ARS 20 million during the fiscal year ended June 30, 2020. Gross profit from the Others segment, measured as a percentage of revenues from this segment, decreased from a 20.5% profit during the fiscal year ended June 30, 2019 to a 25.6% loss during the fiscal year ended June 30, 2020.
 
 
 
200
 
 
Operations Center in Israel 
 
Real Estate. Gross profit from the Real Estate segment increased from ARS 5,271 million during the fiscal ended June 30, 2019 to ARS 6,167 million during the fiscal year ended June 30, 2020. Such variation was mainly due to an actual depreciation of approximately 13%. Gross profit from this segment, as a percentage of revenues, increased from 36.6% during the fiscal year ended 2019 to 47.6% during the fiscal year ended 2020.
 
Telecommunications. Gross profit from the Telecommunications segment increased from ARS 15,082 million during the fiscal year ended June 30, 2019 to ARS 17,607 million during the fiscal year ended June 30, 2020. Such variation was mainly due to an actual depreciation of approximately 13%. Gross profit from this segment, as a percentage of revenues, increased slightly from 26.2% during the fiscal year ended June 30, 2019 to 27.2% during the fiscal year ended June 30, 2020.
 
Others. Gross profit from the Others segment increased from ARS 758 million during the fiscal year ended June 30, 2019 to ARS 1,567 million during the fiscal year ended June 30, 2020. Such variation was mainly due to an actual depreciation of approximately 13%. Gross profit from this segment, as a percentage of revenues, decreased slightly from 46.2% during the fiscal year ended June 30, 2019 to 40.8% during the fiscal year ended June 30, 2020.
 
Net gain (loss) from changes in the fair value of investment properties 2020 vs. 2019
 
Total gain (loss) from changes in the fair value of investment properties, according to the income statement, increased by ARS 68,738 million (182.1%), from a loss of ARS 37,746 million in the fiscal year ended June 30, 2019 to a gain of ARS 30,992 million in the fiscal year ended June 30, 2020. This was mainly due to a ARS 780 million increase in the Agricultural Business, from a loss of ARS 0 million in the fiscal year ended June 30, 2019 to a gain of ARS 780 million in the fiscal year ended June 30, 2020, and a ARS 67,958 million increase in the Urban Properties and Investment Business. Within the Urban Properties and Investment Business, the variation relates to an ARS 3,881 million decrease in the Operations Center in Israel and an ARS 71,839 million increase in the Operations Center in Argentina.
 
The gain (loss) from changes in the fair value of investment properties from our joint ventures decreased by ARS 1,102 million (131.3%), from a gain of ARS 839 million in the fiscal year ended June 30, 2019 to a loss of ARS 263 million in the fiscal year ended June 30, 2020.
 
There is no gain / (loss) from building administration expenses and promotion fund in relation to the changes in the fair value of investment properties.
 
There is no gain / (loss) from inter-segment transactions in relation to the changes in the fair value of investment properties.
 
Therefore, according to information by segments (taking into account the profit / (loss) from operations from our joint ventures and excluding those related to building administration expenses and collective promotion fund and business inter-segment transactions), the total net gain/(loss) from changes in the fair value of investment properties increased by ARS 69,840 million (181.0%), from a loss of ARS 38,585 million in the fiscal year ended June 30, 2019 to a gain of ARS 31,255 million in the fiscal year ended June 30, 2020. Such variation was mainly due to an ARS 780 million increase in the Agricultural Business and an ARS 69,060 million increase in the Urban Properties and Investment Business. Within the Urban Properties and Investment Business, the variation derives from a decrease in the Operations Center in Israel of ARS 3,881 million and an increase in the Operations Center in Argentina of ARS 72,941 million.
 
Agricultural Business
 
According to information by segments (taking into account all our joint ventures and inter-segment eliminations), the total net gain /(loss) from changes in the fair value of investment properties increased by ARS 780 million (100.0%), from ARS 0 million in the fiscal year ended June 30, 2019 to ARS 780 million in the fiscal year ended June 30, 2020.
 
 
 
201
 
 
Urban Properties and Investment Business 
 
According to information by segments (taking into account all our joint ventures and inter-segment eliminations), total net gain / (loss) from changes in the fair value of investment properties decreased by ARS 69,060 million (179.0%), from a loss of ARS 38,585 million in the fiscal year ended June 30, 2019 (out of which a gain of ARS 892 million derive from the Operations Center in Israel and a loss of ARS 39,477 million from the Operations Center in Argentina) to a gain of ARS 30,475 million in the fiscal year ended June 30, 2020 (out of which a loss of ARS 2,989 million derive from the Operations Center in Israel and a gain of ARS 33,464 million from the Operations Center in Argentina). Excluding the changes in the fair value of investment properties from the Operations Center in Israel, changes in the fair value of investment properties, according to information by segments, decreased by 184.8%.
 
Operations Center in Argentina
 
The net impact of prices in pesos of our properties was primarily a consequence of the changes in the macroeconomic conditions: (i) a decrease in the estimated GDP growth rate in Argentina for 2020 from 2.2% to -11%, (ii) between June 2019 and June 2020, the Argentine Peso depreciated 66% against the U.S. Dollar (from ARS 42.26 per USD 1 to ARS 70.26 per USD 1), which mainly generated a reduction in the estimated cash flow in U.S. Dollars from our Shopping Malls segment; and (iii) an increase of 8 basis points in the discount rate in dollars used to discount the estimated cash flow from the Shopping Malls segment.
 
The Argentine office market is a liquid market, in which a significant number of counterparties participate and frequently carry out purchase and sale transactions. This situation shows sales prices that are relevant and representative in the market. In addition, lease agreements are denominated in dollars for an average 3-year term, thus generating a stable dollar-denominated cash flow from this business. In this sense, the “market approach” method (value of comparable assets in the market) is used to assess the fair value of the Offices and Others segments, the value per square meter being the most representative metrics.
 
Since September 2019, the real estate market started to show certain changes in its operations as a result of the implementation of regulations in the foreign exchange market. Consequently, the most probable scenario is that any sale of office buildings / land reserves be paid in pesos at an implied exchange rate higher than the official rate, which is shown in the transactions carried out by the Company before and after the end of these financial statements. Therefore, the Company has valued its offices buildings and land reservations in pesos at the end of the year on the basis of the above-described situation, which derives in a gain compared to previously booked values.
 
Operations Center in Israel
 
Real Estate. Net gain/(loss) from changes in the fair value of investment properties in this segment decreased from a gain of ARS 892 during the fiscal year ended June 30, 2019 to a loss of ARS 2,989 million during the fiscal year ended June 30, 2020. Figures are not comparable because, as of June 2019, only the changes in the fair value of investment properties sold were recorded while, in this fiscal year, the loss was mainly related to an impairment of the HSBS property. In addition, a new valuation of the Tivoli property was made, which generated a drop in the fair value, offset by an appreciation of the Kiriat Ono Mall during the first quarter of the fiscal year. The Group’s policy is to make the valuations in Israel in May, but a valuation of the Tivoli was made in September since it was necessary to update the equity value of IDBG due to the agreement for the sale of the shares held by IDBD in IDBG to PBC.
 
Gain from disposal of farmlands 2020 vs. 2019
 
The total gain from disposal of farmlands, according to the income statement, increased by ARS 173 million (26.0%), from ARS 665 million in the fiscal year ended June 30, 2019 to ARS 838 million in the fiscal year ended June 30, 2020.
 
Based on the information by segment (taking into account all our joint ventures and inter-segment eliminations), the total gain from disposal of farmlands increased by ARS 173 million (26.0%), from ARS 665 million in the fiscal year ended June 30, 2019 to ARS 838 million in the fiscal year ended June 30, 2020.
 
 
202
 
 
Fiscal year ended June 30, 2020
 
On June 30, 2020, BrasilAgro entered into an agreement for the sale of 1,875 hectares (1,500 arable hectares) of the Jatobá land. The sales value was ARS 567 million, out of which ARS 63 million have already been collected. The balance will be paid in six annual installments. The Group recognized a gain of ARS 413 million as a result of this transaction.
 
On May 29, 2020, BrasilAgro entered into an agreement for the sale of 105 arable hectares in the Alto Taquarí land. The sales value was ARS 139 million. The buyer made a down payment of ARS 22 million. The balance will be paid in five annual installments. The Group recognized a gain of ARS 100 million as a result of this transaction.
 
On October 29, 2019, the Company entered into an agreement for the sale of a total area of 85 hectares (65 arable hectares) of the Alto Taquarí establishment, a rural property located in the Alto Taquarí municipality, in the aggregate amount of ARS 94 million. On that same date, the buyer paid the first installment of 14,300 soybean bags in the amount of ARS 18 million. The balance will be paid in four annual installments. The Group recognized a gain of ARS 68 million for this transaction.
 
On July 2019, the Group, through its subsidiary BrasilAgro, entered into a purchase-sale agreement for 1,134 hectares (893 arable hectares) of the Jatobá Establishment, a rural property located in the city of Jaborandi – BA. The sales price was 302 soybean bags per arable hectare or ARS 394 million. On September 2, 2019, the buyer paid the first installment consisting in 38,000 soybean bags in the amount of ARS 45 million. The balance will be paid in six annual installments. Delivery of possession and the gain of the transaction was recognized on September 30, 2019, amounting to approximately ARS 272 million.
 
Fiscal year ended June 30, 2019
 
In June 2019, the Group, through its subsidiary BrasilAgro, entered into an agreement for the sale of 3,124 hectares of the Jatobá land. The sales price was 285 soybean bags per hectare or ARS 776 million. The buyer made a down payment of ARS 83 million and will complete payment of the first installment (ARS 83 million) by July 31, 2019. The balance, i.e. 563,844 soybean bags, will be paid in six annual installments. Delivery of possession and the gain of the transaction will be recognized on June 30, 2020, amounting to ARS 573 million.
 
On November 21, 2018, the Group, through its subsidiary BrasilAgro, entered into an agreement for the sale of 103 hectares of the Alto Taquarí land. The sales price was 1,100 soybean bags per arable hectare equivalent to ARS 114 million. The buyer made a down payment of 22,656 soybean bags equivalent to ARS 17 million; the balance will be paid in eight semi-annual installments. The Group has recognized a gain of ARS 91 million as a result of this transaction in this fiscal year.
 
General and administrative expenses 2020 vs. 2019
 
Total general and administrative expenses, according to the income statement, increased by ARS 115 million (0.9%), from ARS 12,152 million in the fiscal year ended June 30, 2019 to ARS 12,267 million in the fiscal year ended June 30, 2020. This was mainly due to a ARS 112 million decrease in the Agricultural Business, from ARS 1,514 million in the fiscal year ended June 30, 2019 to ARS 1,402 million in the fiscal year ended June 30, 2020, and a ARS 227 million increase in the Urban Properties and Investment Business. Within the Urban Properties and Investment Business, the variation relates to an increase in the Operations Center in Israel of ARS 733 million, offset by a decrease in the Operations Center in Argentina of ARS 506 million.
 
General and administrative expenses from our joint ventures decreased by ARS 2 million (11.8%), from ARS 17 million in the fiscal year ended June 30, 2019 to ARS 15 million in the fiscal year ended June 30, 2020.
 
There are no profits / (losses) on account of building administration expenses and promotion fund associated with general and administrative expenses.
 
 
203
 
 
General and administrative expenses from inter-segment transactions decreased by ARS 4 million (7.3%), from ARS 55 million in the fiscal year ended June 30, 2019 to ARS 51 million in the fiscal year ended June 30, 2020.
 
Therefore, according to information by segments (taking into account the profit/ (loss) from operations from our joint ventures and excluding those relating to building administration expenses and collective promotion fund and business inter-segment transactions), total general and administrative expenses increased by ARS 109 million (0.9%), from ARS 12,224 million in the fiscal year ended June 30, 2019 to ARS 12,333 million in the fiscal year ended June 30, 2020. This was mainly due to an ARS 106 million decrease in the Agricultural Business and an ARS 215 million increase in the Urban Properties and Investment Business. Within the Urban Properties and Investment Business, the variation relates to a decrease in the Operations Center in Israel of ARS 733 million, offset by a decrease in the Operations Center in Argentina of ARS 518 million.
 
Agricultural Business
 
According to information by segments (taking into account all our joint ventures and inter-segment eliminations), total general and administrative expenses decreased by ARS 106 million (7.0%), from ARS 1,525 million in the fiscal year ended June 30, 2019 to ARS 1,419 million in the fiscal year ended June 30, 2020. General and administrative expenses from the Agricultural Business, measured as a percentage of revenues from this segment, decreased from 8.0% during the fiscal year ended June 30, 2019 to 5.4% during the fiscal year ended June 30, 2020.
 
Agricultural Production. General and administrative expenses associated with the Agricultural Production segment decreased by 0.6%, from ARS 959 million in the fiscal year ended June 30, 2019 to ARS 953 million in the fiscal year ended June 30, 2020, mainly due to a ARS 72 million increase in expenses associated with crop operations; a ARS 45 million decrease in expenses associated with sugarcane operations: a ARS 12 million decrease in expenses associated with cattle activities; a ARS 21 million decrease in expenses associated with the agricultural lease and services business. General and administrative expenses of the Agricultural Production segment, measured as a percentage of revenues from this segment, decreased from 8.6% during the fiscal year ended June 30, 2019 to 5.5% during the fiscal year ended June 30, 2020.
 
Land Transformation and Sales. General and administrative expenses associated with the Land Transformation and Sales segment remained stable at ARS 3 million in the fiscal years ended June 30, 2019 and 2020.
 
Corporate. General and administrative expenses associated with the Corporate segment decreased by 35.4%, from ARS 274 million during the fiscal year ended June 30, 2019 to ARS 177 million during the fiscal year ended June 30, 2020.
 
Others. General and administrative expenses associated with the Others segment decreased by 1.0%, from ARS 289 million during the fiscal year ended June 30, 2019 to ARS 286 million during the fiscal year ended June 30, 2020. General and administrative expenses of the Others segment, measured as a percentage of revenues from this segment, decreased from 3.6% during the fiscal year ended June 30, 2019 to 3.2% during the fiscal year ended June 30, 2020.
 
Urban Properties and Investment Business
 
According to information by segments (taking into account all our joint ventures and inter-segment eliminations), total general and administrative expenses increased by ARS 215 million (2.0%), from ARS 10,699 million in the fiscal year ended June 30, 2019 (out of which ARS 8,031 million derive from the Operations Center in Israel and ARS 2,668 million from the Operations Center in Argentina) to ARS 10,914 million in the fiscal year ended June 30, 2020 (out of which ARS 8,764 million derive from the Operations Center in Israel and ARS 2,150 million from the Operations Center in Argentina). Excluding general and administrative expenses from the Operations Center in Israel, general and administrative expenses, according to information by segments, increased by 19.4%. In addition, total general and administrative expenses, measured as a percentage of total revenues, according to information by segments, decreased from 12.1% during the fiscal year ended June 30, 2019 to 11.8% during the fiscal year ended June 30, 2020, mainly deriving from the Operations Center in Israel. Excluding the effect from the Operations Center in Israel, total general and administrative expenses, measured as a percentage of total revenues, increased from 17.7% during the fiscal year ended June 30, 2019 to 19.3% during the fiscal year ended June 30, 2020.
 
 
204
 
 
Operations Center in Argentina
 
Shopping Malls. Administrative expenses of Shopping Malls decreased by 12.3%, from ARS 945 million during the fiscal year ended June 30, 2019 to ARS 829 million during the fiscal year ended June 30, 2020, mainly as a result of: (i) a decrease in salaries, social security and other personnel expenses of ARS 85 million; (ii) a decrease in fees payable to directors of ARS 54 million, partially offset by: (iii) an ARS 19 million increase in amortization and depreciation; and (iv) an ARS 10 million increase in fees and compensation for services. Administrative expenses of the Shopping Malls segment, as a percentage of revenues of this segment, increased from 11.1% during the fiscal year ended June 30, 2019 to 14% during the fiscal year ended June 30, 2020.
 
Offices. General and administrative expenses of our Offices segment increased 6.8%, from ARS 206 million during the fiscal year ended June 30, 2019 to ARS 220 million during the fiscal year ended June 30, 2020, mainly as a result of: (i) an ARS 7 million increase in fees and consideration for services; and (ii) an ARS 2 million increase in taxes, fees and contributions. General and administrative expenses of the Offices segment, measured as a percentage of revenues from this segment, increased from 9.2% during the fiscal year ended June 30, 2019 to 9.3% during the fiscal year ended June 30, 2020.
 
Sales and Developments. General and administrative expenses associated with our Sales and Developments segment decreased by 19.4%, from ARS 283 million during the fiscal year ended June 30, 2019 to ARS 228 million during the fiscal year ended June 30, 2020, mainly as a result of (i) an ARS 25 million decrease in salaries, social security and other personnel expenses; (ii) an ARS 13 million decrease in advertising and other commercial expenses; (iii) an ARS 6 million decrease in leases and building administration expenses; and (iv) an ARS 5 million decrease in fees and compensation for services. General and administrative expenses of the Sales and Developments segment, measured as a percentage of revenues from this segment, increased slightly from 25.3% during the fiscal year ended June 30, 2019 to 31% during the fiscal year ended June 30, 2020.
 
Hotels. General and administrative expenses associated with our Hotels segment decreased by 25.8% from ARS 492 million during the fiscal year ended June 30, 2019 to ARS 365 million during the fiscal year ended June 30, 2020, mainly as a result of: (i) an ARS 55 million decrease in fees and compensation for services; (ii) an ARS 50 million decrease in salaries, social security and other personnel expenses; (iii) an ARS 11 million decrease in maintenance, security, cleaning, repairs and related expenses, and (iv) an ARS 7 million decrease in taxes, fees and contributions. General and administrative expenses of the Hotels segment, measured as a percentage of revenues from this segment, increased from 16.7% during the fiscal year ended June 30, 2019 to 18.1% during the fiscal year ended June 30, 2020.
 
International. General and administrative expenses associated with our International segment showed no variations and remained stable at ARS 110 million during the fiscal years ended June 30, 2019 and 2020.
 
Corporate. General and administrative expenses associated with our Corporate segment decreased by 45.7%, from ARS 519 million during the fiscal year ended June 30, 2019 to ARS 282 million during the fiscal year ended June 30, 2020, mainly as a result of (i) an ARS 201 million decrease in fees payable to directors; and (ii) an ARS 38 million decrease in salaries, social security and other personnel expenses.
 
Others. General and administrative expenses associated with our Others segment increased by 2.7% from ARS 113 million during the fiscal year ended June 30, 2019 to ARS 116 million during the fiscal year ended June 30, 2020, mainly due to: (i) an ARS 8 million increase in maintenance, repairs and services; partially offset by (ii) an ARS 4 million decrease in taxes, fees and contributions.
 
Operations Center in Israel
 
Real Estate. General and administrative expenses associated with the Real Estate segment increased from ARS 707 million during the fiscal year ended June 30, 2019 to ARS 812 million during the fiscal year ended June 30, 2020. Such variation was mainly due to an actual depreciation of approximately 13%. General and administrative expenses associated with this segment, measured as a percentage of revenues, went from 4.9% during the fiscal year ended June 30, 2019 to 6.3% during the fiscal year ended June 30, 2020.
 
 
205
 
 
Telecommunications. General and administrative expenses associated with the telecommunications segment increased from ARS 4,779 million during the fiscal year ended June 30, 2019 to ARS 5,519 million during the fiscal year ended June 30, 2020. Such variation was due to a depreciation of approximately 13%, partially offset by the expenses associated with the voluntary retirement of employees that was accounted for in the fiscal year ended June 30, 2019 but was not accounted for in the fiscal year ended June 30, 2020. General and administrative expenses associated with this segment, measured as a percentage of revenues from this segment, increased from 8.3% in fiscal year 2019 to 8.5% in fiscal year 2020.
 
Corporate. General and administrative expenses associated with the Corporate segment increased from ARS 1,058 million during the fiscal year ended June 30, 2019 to ARS 1,071 million during the fiscal year ended June 30, 2020. Such variation was due to an actual depreciation of approximately 13%, offset by a decrease in legal advisors’ fees.
 
Others. General and administrative expenses associated with the Others segment decreased from ARS 1,487 million during the fiscal year ended June 30, 2019 to ARS 1,362 million during the fiscal year ended June 30, 2020. Such variation was due to a decrease in expenses related to Bartan and Epsilon, offset by an actual depreciation of approximately 13%.
 
Selling expenses 2020 vs 2019
 
Total selling expenses, according to the income statement, increased by ARS 2,372 million (17.0%), from ARS 13,976 million in the fiscal year ended June 30, 2019 to ARS 16,348 million in the fiscal year ended June 30, 2020. This was primarily due to an ARS 885 million increase in the Agricultural Business, from ARS 1,706 million in the fiscal year ended June 30, 2019 to ARS 2,591 million in the fiscal year ended June 30, 2020, and an ARS 1,487 million increase in the Urban Properties and Investment Business. Within the Urban Properties and Investment Business, the variation relates to an increase in the Operations Center in Israel of ARS 1,352 million and an increase in the Operations Center in Argentina of ARS 135 million.
 
Selling expenses from our joint ventures increased by ARS 12 million (171.4%), from ARS 7 million in the fiscal year ended June 30, 2019 to ARS 19 million in the fiscal year ended June 30, 2020.
 
Selling expenses generated by inter-segment transactions increased by ARS 8 million (72,7%), from ARS 11 million in the fiscal year ended June 30, 2019 to ARS 19 million in the fiscal year ended June 30, 2020.
 
Therefore, according to information by segments (taking into account the operating results from our joint ventures and without considering those relating to building administration expenses and collective promotion fund or business inter-segment transactions), total selling expenses increased by ARS 2,392 million (17.1%), from ARS 13,994 million in the fiscal year ended June 30, 2019 to ARS 16,386 million in the fiscal year ended June 30, 2020. This was mainly due to an ARS 893 million increase in the Agricultural Business and an ARS 1,499 million increase in theUrban Properties and Investment Business. Within the Urban Properties and Investment Business, the variation relates to a decrease in the Operations Center in Israel of ARS 1,352 million, and an increase in the Operations Center in Argentina of ARS 147 million.
 
Agricultural Business
 
According to information by segments (taking into account all our joint ventures and inter-segment eliminations), total selling expenses increased by ARS 893 million (52.0%), from ARS 1,717 million in the fiscal year ended June 30, 2019 to ARS 2,610 million in the fiscal year ended June 30, 2020. Selling expenses of the Agricultural Business, measured as a percentage of revenues from this segment, decreased from 9.0% during the fiscal year ended June 30, 2019 to 9.9% during the fiscal year ended June 30, 2020.
 
 
206
 
 
Agricultural Production. Selling expenses from the Agricultural Production segment increased by 76.9% from ARS 1,026 million in the fiscal year ended June 30, 2019 to ARS 1,815 million in the fiscal year ended June 30, 2020, mainly as a result of an ARS 694 million increase in selling expenses related to grain trading, an ARS 42 million increase in expenses for sugarcane operations, an ARS 48 million increase in selling expenses for cattle and an ARS 5 million increase in selling expenses associated with leases and agricultural services. Selling expenses of the Agricultural Production segment, measured as a percentage of revenues from this segment, increased from 9.2% during the fiscal year ended June 30, 2019 to 10.6% during the fiscal year ended June 30, 2020.
 
Land Transformation and Sales. Selling expenses from the Land Transformation and Sales segment remained stable at ARS 1 million in the fiscal year ended June 30, 2019 and at ARS 1 million in the fiscal year ended June 30, 2020.
 
Others. Selling expenses from the Others segment increased by 15.1% from ARS 690 million in the fiscal year ended June 30, 2019 to ARS 794 million in the fiscal year ended June 30, 2020, mainly as a consequence of an ARS 109 million increase in selling expenses associated with the agro-industrial business and an ARS 5 million decrease in the selling expenses related to other segments. Selling expenses from the Others segment, measured as a percentage of revenues from this segment, increased from 8.7% during the fiscal year ended June 30, 2019 to 8.8% during the fiscal year ended June 30, 2020.
 
Urban Properties and Investment Business
 
According to information by segments (taking into account all our joint ventures and inter-segment eliminations), total selling expenses increased by ARS 1,499 million (12.2%), from ARS 12,277 million in the fiscal year ended June 30, 2019 (out of which ARS 11,192 million derive from the Operations Center in Israel and ARS 1,085 million from the Operations Center in Argentina) to ARS 13,776 million in the fiscal year ended June 30, 2020 (out of which ARS 12,544 million derive from the Operations Center in Israel and ARS 1,232 million from the Operations Center in Argentina). Excluding the selling expenses from the Operations Center in Israel, selling expenses, according to information by segments, increased by 13.5%. In addition, total selling expenses, measured as a percentage of total revenues, according to information by segments, increased from 13.9% during the period ended June 30, 2019 to 14.8% during the period ended June 30, 2020, mainly from the Operations Center in Israel. Excluding the effect from the Operations Center in Israel, total selling expenses, measured as a percentage of total revenues, decreased from 7.2% during the fiscal year ended June 30, 2019 to 11.1% during the period ended June 30, 2020.
 
Operations Center in Argentina
 
Shopping Malls. Selling expenses of the Shopping Malls segment increased by 33.8%, from ARS 530 million during the fiscal year ended June 30, 2019 to ARS 709 million during the fiscal year ended 2020, mainly as a result of: (i) an increase of ARS 218 million in the charge for doubtful accounts, partially offset by: (ii) a decrease in the charge for taxes, rates and levies of ARS 22 million; (iii) a decrease in the charge for publicity, advertising and other commercial expenses of ARS 10 million; and (iv) a decrease in salaries, social security and other personnel expenses of ARS 4 million. Selling expenses, measured as a percentage of revenues from this Shopping Malls segment, increased from 6.2% during fiscal year ended June 30, 2019 to 11.9% during fiscal year ended June 30, 2020.
 
Offices. Selling expenses associated with our Offices segment decreased by 14.1% from ARS 99 million during the fiscal year ended June 30, 2019 to ARS 85 million during the fiscal year ended June 30, 2020. Such variation was mainly generated as a result of: (i) an ARS 9 million decrease in publicity, advertising and other commercial expenses; and (ii) anARS 8 million decrease in the charge for doubtful accounts. Selling expenses associated with our Offices segment, measured as a percentage of revenues from this segment, decreased from 4.4% during the fiscal year ended June 30, 2019 to 3.6% during the fiscal year ended June 30, 2020.
 
 
207
 
 
Sales and Developments. Selling expenses associated with our Sales and Developments segment increased by 65.5% from ARS 119 million during fiscal year ended June 30, 2019 to ARS 197 million during the fiscal year ended June 30, 2020. Such variation was mainly generated as a result of (i) an ARS 79 million increase in taxes, rates and levies; (ii) an ARS 11 million increase in publicity, advertising and other commercial expenses, offset by: (iii) an ARS 7 million decrease in thecharge for doubtful accounts; (iv) an ARS 2 million decrease in salaries, social security and other personnel expenses; and (v) an ARS 2 million decrease in fees and compensation for services. Selling expenses associated with our Sales and Developments segment, measured as a percentage of revenues from this segment, increased from 10.6% during the fiscal year ended June 30, 2019 to 26.8% during the fiscal year ended June 30, 2020.
 
Hotels. Selling expenses associated with our Hotels segment decreased by 27.2% from ARS 316 million during the fiscal year ended June 30, 2019 to ARS 230 million during the fiscal year ended June 30, 2020, mainly as a result of: (i) an ARS 45 million decrease in the charge for taxes, rates and levies; (ii) an ARS 19 million decrease in publicity, advertising and other commercial expenses, (iii) an ARS 11 million decrease in fees and compensation for services, and (iv) an ARS 9 million decrease in salaries, social security and other personnel expenses. Selling expenses associated with our Hotels segment, measured as a percentage of revenues from this segment, slightly increased, from 10.7% during the fiscal year ended June 30, 2019 to 11.4% during the fiscal year ended June 30, 2020.
 
International. Selling expenses associated with the International segment remained unchanged in both fiscal years.
 
Corporate. Selling expenses associated with the Corporate segment remained unchanged in both fiscal years.
 
Others. Selling expenses associated with our Others segment decreased by 47.6%, from ARS 21 million during the fiscal year ended June 30, 2019 to ARS 11 million during the fiscal year ended June 30, 2020, mainly due to: (i) an ARS 5 million decrease in the charge for doubtful accounts; and (ii) an ARS 4 million decrease in taxes, rates and levies. Selling expenses associated with our Others segment, measured as a percentage of revenues from this segment, increased from 11.1% during the fiscal year ended June 30, 2019 to 14.1% during the fiscal year ended June 30, 2020.
 
Operations Center in Israel
 
Real estate. Selling expenses associated with the real estate segment increased from ARS 197 million during the period ended June 30, 2019 to ARS 223 million during the period ended June 30, 2020. Such variation was due to an actual depreciation of approximately 13%. Selling expenses associated with this segment, measured as a percentage of revenues, increased from 1.4% in the fiscal year ended June 30, 2019 to 1.7% in the fiscal year ended June 30, 2020.
 
Telecommunications. Selling expenses associated with the telecommunications segment increased from ARS 10,562 million during the fiscal year ended June 30, 2019 to ARS 11,887 million during the fiscal year ended June 30, 2020. Such variation was due to an actual depreciation of approximately 13%, offset by a reduction in advertising expenses of the mobile telephone business line. Selling expenses associated with this segment, measured as a percentage of revenues, decreased from 18.4% for the fiscal year 2019 to 18.3% for the fiscal year 2020.
 
Others Selling expenses associated with the Others segment increased from ARS 433 million during the period ended June 30, 2019 to ARS 434 million during the period ended June 30, 2020. Such variation was due to an actual depreciation of approximately 13%, offset by a reduction in the costs of Bartan and Epsilon.
 
Impairment of associates 2020 vs 2019
 
Profit/(loss) for impairment of associates and joint ventures, according to the income statement, recorded a variation of ARS 2,470 million, since no depreciation had been recorded during the fiscal year ended June 30, 2019 and an ARS 2,470 loss was recorded in the fiscal year ended June 30, 2020, in connection with the impairment of Mehadrin in the Operations Center in Israel within the real estate segment. Such impairment derived from PBC’s reclassification of the investment as available for sale and the assessment of shares at market price in the first quarter of the fiscal year, as the company intended to distribute shares as dividend in kind, in the second quarterly period of the fiscal year. Mehadrin is an agricultural company in Israel whose shares are listed in the TASE.
 
 
208
 
 
Other operating results, net 2020 vs 2019
 
Total other operating results, net, according to the income statement, increased by ARS 1,669 million (151.6%), from a gain of ARS 1,101 million in the fiscal year ended June 30, 2019 to a gain of ARS 2,770 million in the fiscal year ended June 30, 2020. This is mainly due to an ARS 836 million decrease in the Agricultural Business, from a gain of ARS 829 million in the fiscal year ended June 30, 2019 to a gain of ARS 1,665 million in the fiscal year ended December June 30, 2020, and an ARS 1,877 million decrease in the Urban Properties and Investment Business. Within the Urban Properties and Investment Business, the variation relates to a decrease in the Operations Center in Israel of ARS 1,429 million and an increase in the Operations Center in Argentina of ARS 448 million.
 
Other operating results, net, from our joint ventures decreased by ARS 175 million (90.7%), from a gain of ARS 193 million in the fiscal year ended June 30, 2019 to a gain of ARS 18 million in the fiscal year ended June 30, 2020.
 
In turn, total other operating results, net, on account of building administration expenses and promotion fund remained unchanged.
 
Other operating results, net, generated by inter-segment transactions recorded a variation of ARS 5 million (45.5%) from ARS 11 million in the fiscal year ended June 30, 2019 to ARS 6 million in the fiscal year ended June 30, 2020.
 
Therefore, according to information by segments (taking into account the operating results from our joint ventures and without considering those relating to building administration expenses and collective promotion fund or business inter-segment transactions), total other operating results, net, increased by ARS 1,839 million (203.9%), from ARS 902 million in the fiscal year ended June 30, 2019 to ARS 2,741 million in the fiscal year ended June 30, 2020. This was mainly due to an ARS 843 million increase in the Agricultural Business and an ARS 996 million increase in the Urban Properties and Investment Business. Within the Urban Properties and Investment Business, the variation relates to an increase in the Operations Center in Israel of ARS 385 million, and an increase in the Operations Center in Argentina of ARS 611 million.
 
Agricultural Business
 
According to information by segments (taking into account all our joint ventures and inter-segment eliminations), total other operating results, net, increased by ARS 843 million (102.9%), from ARS 819 million in the fiscal year ended June 30, 2019 to ARS 1,662 million in the fiscal year ended June 30, 2020. Other operating results, net, from the Agricultural Business, measured as a percentage of revenues from this segment, increased from 4.3% during the fiscal year ended June 30, 2019 to 6.3% during the fiscal year ended June 30, 2020.
 
Agricultural Production. Other operating results, net, associated with our Agricultural Production segment increased by ARS 26 million, from a gain of ARS 428 million in the fiscal year ended June 30, 2019 to a gain of ARS 454 million in the fiscal year ended 2020.
 
Land Transformation and Sales. Other operating results, net, from this segment increased by ARS 718 million from a gain of ARS 244 million in the fiscal year ended June 30, 2019 to a gain of ARS 962 million in the fiscal year ended June 30, 2020.
 
Others. Other operating results, net, associated with the Others segment increased by ARS 99 million, from a gain of ARS 147 million in the fiscal year ended June 30, 2019 to a gain of ARS 246 million in the fiscal year ended June 30, 2020, primarily in connection with the operations of our subsidiary FYO.
 
 
 
209
 
 
Urban Properties and Investment Business 
 
According to the information by segments (taking into account all our joint ventures and inter-segment eliminations), total other operating results, net, increased by ARS 996 million (1200.0 %), from ARS 83 million during the fiscal year ended June 30, 2019 (out of which ARS 742 million derive from the Operations Center in Israel and ARS 659 million from the Operations Center in Argentina) to ARS 1,079 million in the fiscal year ended June 30, 2020 (out of which ARS 1,127 million derive from the Operations Center in Israel and ARS 48 million from the Operations Center in Argentina). Excluding other operating results, net, from the Operations Center in Israel, other operating results, net, according to information by segments, increased by 92.7%. In addition, total other operating results, net,measured as a percentage of total revenues, according to information by segments, increased from 0.1% during the fiscal year ended June 30, 2019 to 1.2% during the fiscal year June 30, 2020, mainly from the Operations Center in Israel. Excluding the effect from the Operations Center in Israel, total other operating results, net, measured as a percentage of total revenues, decreased from 4.4% during the fiscal year ended June 30, 2019 to 0.4% during the fiscal year ended June 30, 2020.
 
Operations Center in Argentina
 
Shopping Malls. Other operating results, net, from the Shopping Malls segment decreased by 65.1%, from a net loss of ARS 109 million during the fiscal year ended June 30, 2019 to a net loss of ARS 38 million during the fiscal year ended June 30, 2020, mainly as a result of: (i) a lower charge for donations of ARS 54 million; and (ii) an increase in others of ARS 25 million, mainly because a loss for indemnification payments was recognized in fiscal year 2019, partially offset by; (iii) a decrease of ARS 12 million in interest earned on operating assets. The other operating results, net, of this segment, measured as a percentage of revenues from this segment, went from (1.3%) during the fiscal year ended June 30, 2019 to (0.6%) during the fiscal year ended June 30, 2020.
 
Offices. Other operating results, net, associated with our Offices segment decreased by 25.0%, from a net loss of ARS 40 million during the fiscal year ended June 30, 2019 to a net loss of ARS 30 million during the fiscal year ended June 30, 2020, mainly as a result of an ARS 14 million decrease in the charge for donations, among other items. Other operating results, net, from the Offices segment, measured as a percentage of revenues from this segment, decreased from (1.8%) during the fiscal year ended June 30, 2019 to (1.3%) during the fiscal year ended June 30, 2020.
 
Sales and Developments. Other operating results, net associated with our Sales and Developments segment decreased by 90.6%, from a net loss of ARS 286 million during the fiscal year ended June 30, 2019 to a net loss of ARS 27 million during the fiscal year ended June 30, 2020, mainly due to a lower provision charge for Puerto Retiro writeoff and a reduction in donations, among other items. Other operating results, net, from the Sales and Developments segment, measured as a percentage of revenues from this segment, decreased from (25.6%) during the fiscal year ended June 30, 2019 to (3.7%) during the fiscal year ended June 30, 2020.
 
Hotels. Other operating results, net, associated with the Hotels segment decreased by 117.5%, from a net gain of ARS 114 million during the fiscal year ended June 30, 2019 to a net loss of ARS 20 million during the fiscal year ended June 30, 2020, mainly due to a recovery related to a boiler claim during fiscal year 2019. Other operating results, net, from the Hotels segment, measured as a percentage of revenues from this segment, decreased from 3.9% during the fiscal year ended June 30, 2019 to (1%) during the fiscal year ended June 30, 2020.
 
International. Other operating results, net, from this segment went from a net loss of ARS 24 million during the fiscal year ended June 30, 2019 to no charges to the fiscal year ended June 30, 2020, mainly due to a decrease in donations.
 
Corporate. Other operating results, net, associated with the Corporate segment showed no variations in the reported fiscal years.
 
Others. Other operating results, net, from this segment increased by 121.3%, from a net loss of ARS 314 million during the fiscal year ended June 30, 2019 to a net gain of ARS 67 million during the fiscal year ended June 30, 2020, mainly derived from a loss derived from the sale of Tarshop S.A. and to the impairment of goodwill of La Arena for the comparative fiscal year. Other operating results, net, from the Others segment, measured as a percentage of revenues from this segment, decreased from (165.3%) during the fiscal year ended June 30, 2019 to 85.9% during the fiscal year ended June 30, 2020.
 
 
210
 
 
Operations Center in Israel
 
Real estate. Other operating results, net, associated with the real estate segment recorded a loss of ARS 296 million during the fiscal year ended June 30, 2020, there being no charges to the fiscal year ended June 30, 2019.
 
Telecommunications. Other operating results, net, associated with the telecommunications segment went from a profit of ARS 397 million during the fiscal year ended June 30, 2019 to a net gain of ARS 501 million during the fiscal year ended June 30, 2020.
 
Corporate. Other operating results, net, associated with the Corporate segment recorded a loss of ARS 48 million during the fiscal year ended June 30, 2020, there being no charges to the fiscal year ended June 30, 2019.
 
Others. Other operating results, net, associated with the Others segment increased from a net profit of ARS 345 million during the fiscal year ended June 30, 2019 to a net profit of ARS 970 million during the fiscal year ended June 30, 2020, as a result of the negative goodwill due to business combination with Mehadrin.
 
Management fees 2020 vs 2019
 
The company entered into a management agreement with Consultores Asset Management S.A., which provides for payment of fees equivalent to 10% of our profits for advisory services in relation to any matters related to business and investments, such as farming, real estate, finance, hotel, etc. Management fees amounted to ARS 211 million during fiscal year 2020. During fiscal year 2019 no results were recognized on this account.
 
Operating results 2020 vs 2019
 
As a result of the factors described above, total operating results, according to the income statement, increased by ARS 68,562 million (280.0%), from a loss of ARS 24,489 million in the fiscal year ended June 30, 2019 to a gain of ARS 44,073 million in the fiscal year ended June 30, 2020. Such variation was mainly due to an ARS 3,171 million increase in the Agricultural Business, from a profit of ARS 3,141 million in the fiscal year ended June 30, 2019 to a profit of ARS 6,312 million in the fiscal year ended June 30, 2020, and an ARS 65,690 million increase in the Urban Properties and Investment Business. Within the Urban Properties and Investment Business, the variation relates to a decrease in the Operations Center in Israel of ARS 3,522 million and an increase in the Operations Center in Argentina of ARS 69,212 million.
 
Operating results from our joint ventures decreased by ARS 1,248 million (121.2%), from a profit of ARS 1,030 million in the fiscal year ended June 30, 2019 to a loss of ARS 218 million in the fiscal year ended June 30, 2020.
 
In turn, total operating results on account of building administration expenses and collective promotion fund decreased by ARS 192 million (145.5%), from ARS 132 million in the fiscal year ended June 30, 2019 to ARS 324 million in the fiscal year ended June 30, 2020.
 
Operating results from inter-segment transactions varied by ARS 5 million (100.0%), from ARS 5 million in the fiscal year ended June 30, 2019 to ARS 10 million in the fiscal year ended June 30, 2020.
 
Therefore, according to information by segments (taking into account the operating results from our joint ventures and without considering those relating to building administration expenses and collective promotion fund or business inter-segment transactions), total operating results increased by ARS 70,007 million (275.8%), from ARS 25,382 million in the fiscal year ended June 30, 2019 to ARS 44,625 million in the fiscal year ended June 30, 2020. This was mainly due to an ARS 3,377 million increase in the Agricultural Business and an ARS 66,630 million increase in the Urban Properties and Investment Business. Within the Urban Properties and Investment Business, the variation relates to a decrease in the Operations Center in Israel of ARS 3,821 million, and an increase in the Operations Center in Argentina of ARS 70,451 million.
 
 
211
 
 
Agricultural Business
 
According to information by segments (taking into account all our joint ventures and inter-segment eliminations), total operating results increased by ARS 3,377 million (107.9%), from ARS 3,130 million in the fiscal year ended June 30, 2019 to ARS 6,507 million in the fiscal year ended June 30, 2020. Operating results of the Agricultural Business, measured as a percentage of revenues from this segment, increased from 16.4% during the period ended June 30, 2019 to 24.8% during the period ended June 30, 2020.
 
Agricultural Production. Operating results of the Agricultural Production segment increased by ARS 1,403 million, from a profit of ARS 2,063 million in the fiscal year ended June 30, 2019 to a profit of ARS 3,466 million in the fiscal year ended June 30, 2020.
 
Land Transformation and Sales. Operating results of the Land Transformation and Sales segment increased by ARS 1,670 million, from a profit of ARS 881 million in the fiscal year ended June 30, 2019 to a profit of ARS 2,551 million in the fiscal year ended June 30, 2020.
 
Corporate. Operating results of this Corporate segment increased by ARS 97 million from a loss of ARS 274 million in the fiscal year ended June 30, 2019 to a loss of ARS 177 million in the fiscal year ended June 30, 2020.
 
Others. Operating results of the Others segment increased by ARS 207 million from a profit of ARS 460 million in the fiscal year ended June 30, 2019 to ARS 667 million in the fiscal year ended June 30, 2020.
 
Urban Properties and Investment Business
 
According to information by segments (taking into account all our joint ventures and inter-segment eliminations), total operating results increased by ARS 66,630 million (233.7%), from a loss of ARS 28,512 million in the fiscal year ended June 30, 2019 (out of which ARS 3,522 million derive from the Operations Center in Israel and ARS 32,034 million from the Operations Center in Argentina) to a profit of ARS 38,118 million in the fiscal year ended June 30, 2020 (out of which ARS 299million derive from the Operations Center in Israel and ARS 38,417 million from the Operations Center in Argentina). Excluding the operating results from the Operations Center in Israel, operating results, according to information by segments, decreased by 219.9%. In addition, operating results, measured as a percentage of total revenues, according to information by segments, increased from 32.2% during the fiscal year ended June 30, 2019 to 41.1% during the fiscal year ended June 30, 2020, mainly from theOperations Center in Israel. Excluding the effect from the Operations Center in Israel, total operating results, measured as a percentage of total revenues, increased from 212.8% during the fiscal year ended June 30, 2019 to 344.9% during the fiscal year ended June 30, 2020.
 
Operations Center in Argentina
 
Shopping Malls. Operating results of the Shopping Malls segment increased from a loss of ARS 34,401 million during the fiscal year ended June 30, 2019 to a profit of ARS 1,687 million during the fiscal year ended June 30, 2020.
 
Offices. Operating results associated with our Offices segment increased by 890.2%, from a net profit of ARS 2,488 million during the fiscal year ended June 30, 2019 to a net profit of ARS 24,635 million during the fiscal year ended June 30, 2020. Such variation was mainly due to an increase of ARS 23,242 million in profit/(loss) from fair value adjustments of investment properties. Operating results from the Offices segment, measured as a percentage of revenues from this segment, increased from 111.1% during the fiscal year ended June 30, 2019 to 1,044.7% during the fiscal year ended June 30, 2020.
 
Sales and Developments. Operating results associated with our Sales and Developments segment increased by 1,768.6%, from a net profit of ARS 630 million during the fiscal year ended June 30, 2019 to a net profit of ARS 11,772 million during the fiscal year ended June 30, 2020. Such increase is mainly associated with the result of changes in the fair value of investment properties. Operating results of the Sales and Developments segment, measured as a percentage of revenues from this segment, increased from 56.3% during the fiscal year ended June 30, 2019 to 1,601.6% during the fiscal year ended June 30, 2020.
 
 
212
 
 
Hotels. Operating results associated with the Hotels segment decreased by 75.9%, from a net profit of ARS 671 million during the fiscal year ended June 30, 2019 to a net profit of ARS 162 million during the fiscal year ended June 30, 2020. Such decrease is mainly due to Hoteles Argentinos S.A.U. deflag process and the impact generated by a drop in the activities since March, attributable to the COVID-19 pandemic. Operating results associated with the Hotels segment, measured as a percentage of revenues from this segment, decreased from 22.7% during the fiscal year ended June 30, 2019 to 8% during the fiscal year ended June 30, 2020.
 
International. Operating results associated with our International segment recorded a 7.5% variation from a net loss of ARS 120 million during the fiscal year ended June 30, 2019 to a net loss of ARS 111 million during the fiscal year ended June 30, 2020. Such variation was due to a decrease in donation charges.
 
Corporate. Operating results associated with our Corporate segment decreased by 45.7% from a loss of ARS 519 million during the fiscal year ended June 3, 2019 to a loss of ARS 282 million during the fiscal year ended June 30, 2020 mainly affected by overhead and administrative expenses.
 
Others. Operating results associated with our Others segment increased from a net profit of ARS 783 million during the fiscal year ended June 30, 2019 to a net profit of ARS 554 million during the fiscal year ended June 30, 2020. The variation is mainly due to a loss derived from the sale of Tarshop, the impairment of goodwill of La Arena during the fiscal year ended June 30, 2019 and a lower negative result associated with interests in associates and joint ventures. Operating results of the Others segment, measured as a percentage of the revenues from this segment, increased from a loss of 412.1% during the fiscal year ended June 30, 2019 to a profit of 710.3% during the fiscal year ended June 30, 2020.
 
Operations Center in Israel
 
Real estate. Operating results of the Real estate segment decreased from ARS 5,259 million during the fiscal year ended June 30, 2019 to ARS 623 million during the fiscal year ended June 30, 2020. Such variation was mainly due to the loss for impairment of associates and joint ventures in the current fiscal year.
 
Telecommunications. Operating results of the Telecommunications segment went from a net profit of ARS 138 million during the fiscal year ended June 30, 2019 to a net profit of ARS 702 million during the fiscal year ended June 30, 2020. Such variation was mainly due to the fact that revenues increased more than costs in the current fiscal year which circumstance generated a larger gap between both operating results.
 
Corporate. Operating results of the Corporate segment went from a net loss of ARS 1,058 million during the fiscal year ended June 30, 2019 to a net loss of ARS 1,119 million during the fiscal year ended June 30, 2020, mainly attributable to profits in the previous fiscal year generated by the sale of an associate.
 
Others. Operating results of the Others segment went from a net loss of ARS 817 million during the fiscal year ended June 30, 2019 to a net profit of ARS 741 million for the fiscal year ended June 30, 2020. Such variation was mainly the result of the sale of Cyber Secdo by Elron and the profits derived therefrom during the fiscal year ended June 30, 2019.
 
Share of profit/ (loss) of associates and joint ventures 2020 vs 2019
 
The total share of profit/(loss) of associates and joint ventures, according to the income statement, increased by ARS 15,990 million (218.2%), from a loss of ARS 7,328 million in the fiscal year ended June 30, 2019 to a profit of ARS 8,662 million in the fiscal year ended June 30, 2020. This was mainly due to an ARS 115 million increase in the Agricultural Business, from a gain of ARS 30 million in the fiscal year ended June 30, 2019 to a profit of ARS 145 million in the fiscal year ended June 30, 2020, and an ARS 15,576 million increase in the Urban Properties and Investment Business. Within the Urban Properties and Investment Business, the variation relates to an increase in the Operations Center in Israel of ARS 1,150 million and an increase in the Operations Center in Argentina of ARS 14,426 million.
 
Our share of profit/(loss) of associates and joint ventures, primarily from Cresca (Agricultural Business), Nuevo Puerto Santa Fe S.A. (Shopping Malls segment), Quality Invest S.A. (Offices segment), Cyrsa S.A., Puerto Retiro S.A. and Baicom Networks S.A. (Sales and Developments segment), increased by ARS 1,175 million (116.8%), from a loss of ARS 1,006 million in the fiscal year ended June 30, 2019 to a profit of ARS 169 million in the fiscal year ended June 30, 2020.
 
 
213
 
 
There are no results on account of building administration expenses and promotion fund corresponding to share of profit/(loss) of associates and joint ventures.
 
Share of profit/(loss) of associates and joint ventures resulting from inter-segment transactions increased by ARS 20 million (100.0%), from ARS 0 million in the fiscal year ended June 30, 2019 to ARS 20 million in the fiscal year ended June 30, 2020.
 
Therefore, according to information by segments (taking into account the profit/ (loss) from operations from our joint ventures and without considering those relating to building administration expenses and collective promotion fund or business inter-segment transactions), the total share of profit/(loss) of associates and joint ventures increased by ARS 14,795 million (234.0%), from ARS 6,322 million in the fiscal year ended June 30, 2019 to ARS 8,473 million in the fiscal year ended June 30, 2020. This was mainly due to an ARS 116 million increase in the Agricultural Business and an ARS 14,679 million increase in the Urban Properties and Investment Business. Within the Urban Properties and Investment Business, the variation relates to an increase in the Operations Center in Israel of ARS 1,449 million, and an increase in the Operations Center in Argentina of ARS 13,230 million.
 
Agricultural Business
 
According to information by segments (taking into account all our joint ventures and inter-segment eliminations), the total share of profit/(loss) of associates and joint ventures increased by ARS 116 million (1,054.5%), from ARS 11 million in the fiscal year ended June 30, 2019 to ARS 127 million in the fiscal year ended June 30, 2020.
 
Agricultural Production. The share of profit/(loss) of associates and joint ventures in the Agricultural Production segment decreased by 3.5% from a profit of ARS 57 million in the fiscal year ended June 30, 2019 to a profit of ARS 55 million in the fiscal year ended June 30, 2020.
 
Others. The operating results in the Others segment rose by 256.5% from a loss of ARS 46 million in the fiscal year ended June 30, 2019 to a profit of ARS 72 million in the fiscal year ended June 30, 2020.
 
Urban Properties and Investment Business
 
According to information by segments (taking into account all our joint ventures and inter-segment eliminations), the total share of profit/(loss) of associates and joint ventures increased by ARS 14,679 million (231.8%), from ARS 6,333 million in the fiscal year ended June 30, 2019 (out of which ARS 150 million derive from the Operations Center in Israel and ARS 6,183 million from the Operations Center in Argentina) to ARS 8,346 million in the fiscal year ended June 30, 2020 (out of which ARS 1,299 million derive from the Operations Center in Israel and ARS 7,047 million from the Operations Center in Argentina). Excluding the share of profit/(loss) of associates and joint ventures from the Operations Center in Israel, the share of profit/(loss) of associates and joint ventures, according to information by segments, decreased by 214.0%.
 
Operations Center in Argentina
 
Shopping Malls. In the information by segments, the share of profit / (loss) of joint venture Nuevo Puerto Santa Fe S.A. is exposed consolidated, line by line in this segment.
 
Offices. In the information by segments, the share of profit / (loss) of joint venture Quality S.A. is exposed consolidated, line by line in this segment.
 
Sales and Developments. The share of profit / (loss) of joint ventures Cyrsa S.A. and Puerto Retiro S.A. are exposed consolidated line by line. The share of profit/(loss) of our associate Manibil S.A., which is disclosed in this line, increased by ARS 37 million during the fiscal year ended June 30, 2020.
 
Hotels. This segment does not show results from the share of profit / (loss) of associates and joint ventures.
 
International. The share of profit / (loss) of associates of this segment increased by 245.99%, from a net loss of ARS 3,679 million during the fiscal year ended June 30, 2019 to a net profit of ARS 5,371 million during the fiscal year ended June 30, 2020, mainly generated by a positive result from our investment in New Lipstick LLC of ARS 7,472 million, offset by a negative result from our investment in Condor Hospitality of ARS 102 million.
 
 
214
 
 
Others. The share of profit / (loss) of associates from the Others segment increased by 86.6%, from a net loss of ARS 2,467 million during the fiscal year ended June 30, 2019 to a net loss of ARS 330 million during the fiscal year ended June 30, 2020, mainly as a result of a loss from our investments in Banco Hipotecario S.A. in the amount of ARS 380 million.
 
Operations Center in Israel
 
Real estate. The share of profit / (loss) of associates from this segment went from a profit of ARS 37 million during the fiscal year ended June 30, 2019 to ARS 1,495 million in the fiscal year ended June 30, 2020, mainly due to the recognition of Gav Yam as associate in this fiscal year.
 
Others. The share of profit / (loss) of associates from this segment went from a loss of ARS 904 million during the fiscal year ended June 30, 2019 to a loss of ARS 994 million in the fiscal year ended June 30, 2020, mainly due to investments in Elron.
 
Financial results, net 2020 vs 2019
 
The Group financial results, net recorded a variation of ARS 27,438 million, from a loss of ARS 15,272 million in the fiscal year ended June 30, 2019 to a loss of ARS 42,710 million in the fiscal year ended June 30, 2020. This was mainly due to: (i) an increase in interest expense in the Agricultural Business mainly attributable to the Notes, which increased from 6.33% to 7.96%. Furthermore, indebtedness in dollars increased by USD 348 million due to the issuance of Notes XXV, XXVII, XXVII and XXIX. This was offset by therepayment of the Notes XVIII and XXII in the amount of USD 54 million. In turn, Note XXVI was issued in Pesos in an amount of ARS 1,095 million at Badlar variable interest rate, currently set at 36%. Other impact on interest was due to an increase in ER, as well as interest under IFRS 16 that are not recognized for comparative purposes because same are charged on a prospective basis. As concerns the Real Estate business segment, interest on Notes increased by 61% from ARS 1,221 million to ARS 1,968 million. Increase of overdraft interest mainly derives from an increase in the range of interest rate, from 36% to 150% for fiscal year 2020, whereas in fiscal year 2019 such increase was in the range of 39% to 106%; (ii) Increased loss for exchange difference inthe Agricultural Business and the Real Estate segment in the Operations Center in Argentina of approximately ARS 12,841 million, because the exchange difference of the 4th quarter in fiscal year 2020 was the consequence of a Peso depreciation of approximately 66% whereas the inflation of the fiscal year was lower, reaching 43% unlike 4th quarter in 2019 where Peso depreciation and inflation rates were more similar, as Peso depreciation reached 48% whereas the inflation rate ultimately reached 56%. As a result of these variables, the net exchange difference of the inflation effect was considerably higher in this fiscal year; (iii) the main loss in profit/(loss) for derivative financial instruments, in the Agricultural Business segment, is mainly attributed to the BrasilAgro transactions, where transactions in US dollars recorded a significant loss due to the US dollar fluctuation, with an ER that increased from 3.80 to 5.50, together with variations in soybean prices; and (iv) a higher loss of approximately ARS 12,560 million in Profit/(loss) for assessment at fair value of financial assets and liabilities, mainly from the Real Estate Business segment of the Operations Center in Israel, due to changes in the assessment at fair value of CLAL shares. The share price changed from NIS 60.80 to NIS 28.86. As of June 30, 2020, 8.5% of shares are directly held whereas 2.1% are held through swaps.
 
Income Tax 2020 vs 2019
 
The Company adopts the deferred tax method to calculate the income tax for the reported periods, thus recognizing temporary differences as tax assets and liabilities. The income tax charge for the year went from a loss of ARS 780 million during the fiscal year ended June 30, 2019, to a loss of ARS 8,107 million during the fiscal year ended June 30, 2020, out of which a loss of ARS 1,390 million derives from the agricultural business, a loss of ARS 6,550 million derives from the Operations Center in Argentina and a loss of ARS 167 million derives from the Operations Center in Israel.
 
Net profit/(loss) 2020 vs 2019
 
As a result of the factors described above, our net profit/(loss) for the year, including the effect of discontinued operations, increased by ARS 60,521 million from a net profit of ARS 40,729 million in the fiscal year ended on June 30, 2019 to a net profit of ARS 20,003 million in the fiscal year ended June 30, 2020, out of which a loss of ARS 2,872 million derives from the agricultural business, a profit of ARS 26,451 million derives from the Operations Center in Argentina, a loss of ARS 3,365 million derives from the Operations Center in Israel and a loss of ARS 211 million derives from management fees.
 
 
215
 
 
Results of Operations for the fiscal years ended June 30, 2019 and 2018
 
 
  Agricultural business        
  Urban Properties and Investment business
  Total segment information
  Joint ventures
  Adjustments       
Elimination of inter'(segment transactions and non'(reportable assets / liabilities (iv)  
Total Statement of Income / Financial Position          
 
 
 
 
 
 
 
 
 
 
  Operations Center in Argentina          
  Operations Center in Israel
  Subtotal   
 
 
 
 
 
 
 
 
 
 
 
 
 
 
 
 
 
 
 
 
 
 
 
 
 
 
 
 
 
 
 
 
 
 
 
 
 
 
 
 
 
 
 
 
 
 
  30.06.19 
  30.06.18 
 
Var.
 
  30.06.19 
  30.06.18 
 
Var.
 
  30.06.19 
  30.06.18 
 
Var.
 
  30.06.19 
  30.06.18 
 
Var.
 
  30.06.19 
  30.06.18 
 
Var.
 
  30.06.19 
  30.06.18 
 
Var.
 
  30.06.19 
  30.06.18 
 
Var.
 
  30.06.19 
  30.06.18 
 
Var.
 
  30.06.19 
  30.06.18 
 
Var.
 
 

 
(In million of ARS)
Revenues
  19,061 
  15,393 
  3,668 
  15,056 
  13,872 
  1,184 
  73,537 
  60,057 
  13,480 
  88,593 
  73,929 
  14,664 
  107,654 
  89,322 
  18,332 
  (93)
  (111)
  18 
  3,706 
  4,387 
  (681)
  (526)
  (332)
  (194)
  110,741 
  93,266 
  17,475 
Costs
  (16,165)
  (13,096)
  (3,069)
  (3,201)
  (2,822)
  (379)
  (52,426)
  (41,935)
  (10,491)
  (55,627)
  (44,757)
  (10,870)
  (71,792)
  (57,853)
  (13,939)
  67 
  69 
  (2)
  (3,855)
  (4,445)
  590 
  196 
  151 
  45 
  (75,384)
  (62,078)
  (13,306)
Initial recognition and changes in the fair value of biological assets and agricultural products at the point of harvest
  2,035 
  1,530 
  505 
  - 
  - 
  - 
  - 
  - 
  - 
  - 
  - 
  - 
  2,035 
  1,530 
  505 
  - 
  4 
  (4)
  - 
  - 
  - 
  270 
  140 
  130 
  2,305 
  1,674 
  631 
Changes in the net realizable value of agricultural products after harvest
  (43)
  532 
  (575)
  - 
  - 
  - 
  - 
  - 
  - 
  - 
  - 
  - 
  (43)
  532)
  (575)
  - 
  - 
  - 
  - 
  - 
  - 
  - 
  - 
  - 
  (43)
  532 
  (575)
Gross profit / (loss)
  4,888 
  4,359 
  529 
  11,855 
  11,050 
  805 
  21,111 
  18,122 
  2,989 
  32,966 
  29,172 
  3,794 
  37,854 
  33,531 
  4,323 
  (26)
  (38)
  12 
  (149)
  (58)
  (91)
  (60)
  (41)
  (19)
  37,619 
  33,394 
  4,225 
Net gain from fair value adjustment of investment properties
  - 
  216 
  (216)
  (39,477)
  19,809 
  (59,286)
  892 
  - 
  892 
  (38,585)
  19,809 
  (58,394)
  (38,585)
  20,025 
  (58,61)
  839 
  (1,054)
  1,893 
  - 
  - 
  - 
  - 
  - 
  - 
  (37,746)
  18,971 
  (56,717)
Gain from disposal of farmlands
  665 
  1,656 
  (991)
  - 
  - 
  - 
  - 
  - 
  - 
  - 
  - 
  - 
  665 
  1,656 
  (991)
  - 
  - 
  - 
  - 
  - 
  - 
  - 
  - 
  - 
  665 
  1,656 
  (991)
General and administrative expenses
  (1,525)
  (1,381)
  (144)
  (2,668)
  (2,335)
  (333)
  (8,031)
  (7,233)
  (798)
  (10,699)
  (9,568)
  (1,131)
  (12,224)
  (10,949)
  (1,275)
  17 
  40 
  (23)
  - 
  - 
  - 
  55 
  33 
  22 
  (12,152)
  (10,876)
  (1,276)
Selling expenses
  (1,717)
  (1,753)
  36 
  (1,085)
  (1,126)
  41 
  (11,192)
  (10,639)
  (553)
  (12,277)
  (11,765)
  (512)
  (13,994)
  (13,518)
  (476)
  7 
  16 
  (9)
  - 
  - 
  - 
  11 
  13 
  (2)
  (13,976)
  (13,489)
  (487)
Impairment of associates
  - 
  - 
  - 
  - 
  - 
  - 
  - 
  - 
  - 
  - 
  - 
  - 
  - 
  - 
  - 
  - 
  - 
  - 
  - 
  - 
  - 
  - 
  - 
  - 
  - 
  - 
  - 
Other operating results, net
  819 
  1,541 
  (722)
  (659)
  (56)
  (603)
  742 
  2,136 
  (1,394)
  83 
  2,080 
  (1,997)
  902 
  3,621 
  (2,719)
  193 
  42 
  151 
  17 
  (2)
  19 
  (11)
  (4)
  (7)
  1,101 
  3,657 
  (2,556)
Management fees
  - 
  - 
  - 
  - 
  - 
  - 
  - 
  - 
  - 
  - 
  - 
  - 
  - 
  - 
  - 
  - 
  - 
  - 
  - 
  (1,456)
  1,456 
  - 
  - 
  - 
  - 
  (1,456)
  1,456 
Profit / (Loss) from operations
  3,130 
  4,638 
  (1,508)
  (32,034)
  27,342 
  (59,376)
  3,522 
  2,386 
  1,136 
  (28,512)
  29,728 
  (58,240)
  (25,382)
  34,366 
  (59,748)
  1,030 
  (994)
  2,024 
  (132)
  (1,516)
  1,384 
  (5)
  1 
  (6)
  (24,489)
  31,857 
  (56,346)
Share of (loss) / profit of associates and joint ventures
  11 
  37 
  (26)
  (6,183)
  (4,227)
  (1,956)
  (150)
  (422)
  272 
  (6,333)
  (4,649)
  (1,684)
  (6,322)
  (4,612)
  (1,710)
  (1,006)
  1,160 
  (2,166)
  - 
  - 
  - 
  - 
  - 
  - 
  (7,328)
  (3,452)
  (3,876)
Segment profit / (loss)
  3,141 
  4,675 
  (1,534)
  (38,217)
  23,115 
  (61,332)
  3,372 
  1,964 
  1,408 
  (34,845)
  25,079 
  (59,924)
  (31,704)
  29,754 
  (61,458)
  24 
  166 
  (142)
  (132)
  (1,516)
  1,384 
  (5)
  1 
  (6)
  (31,817)
  28,405 
  (60,222)
 
 
(I)      
Represents the equity value of joint ventures that were proportionately consolidated for information by segment purposes.
(II)      
Includes gross profit/ (loss) of ARS (130) million and ARS(51) million corresponding to Expenses and Collective Promotion Fund (FPC), as of June 30, 2019 and 2018, respectively.
 
Agricultural Business
 
 
  Agricultural production              
  Land transformation and sales              
  Corporate              
  Others              
  Total              
 
  30.06.19 
  30.06.18 
 
Var.
 
  30.06.18 
  30.06.18 
 
Var.
 
  30.06.19 
  30.06.18 
 
Var.
 
  30.06.19 
  30.06.18 
 
Var.
 
  30.06.19 
  30.06.18 
 
Var.
 
  (In million of ARS)                                                                                                        
Revenues
  11,1 
  9,096 
  2,004 
  - 
  - 
  - 
  - 
  - 
  - 
  7,961 
  6,297 
  1,664 
  19,061 
  15,393 
  3,668 
Costs
  (9,466) 
  (7,388) 
  (2,078) 
  (24) 
  (36) 
  12 
  - 
  - 
  - 
  (6,675) 
  (5,672) 
  (1,003) 
  (16,165) 
  (13,096) 
  (3,069) 
Initial recognition and changes in the fair value of biological assets and agricultural products at the point of harvest
  2,029 
  1,539 
  490 
  - 
  - 
  - 
  - 
  - 
  - 
  6 
  (9) 
  15 
  2,035 
  1,530 
  505 
Changes in the net realizable value of agricultural products after harvest
  (43) 
  532 
  (575) 
  - 
  - 
  - 
  - 
  - 
  - 
  - 
  - 
  - 
  (43) 
  532 
  (575) 
Gross profit / (loss)
  3,620 
  3,779 
  (159) 
  (24) 
  (36) 
  12 
  - 
  - 
  - 
  1,292 
  616 
  676 
  4,888 
  4,359 
  529 
Net gain from fair value adjustment of investment properties
  - 
  - 
  - 
  - 
  216 
  (216) 
  - 
  - 
  - 
  - 
  - 
  - 
  - 
  216 
  (216) 
Gain from disposal of farmlands
  - 
  - 
  - 
  665 
  1,656 
  -991 
  - 
  - 
  - 
  - 
  - 
  - 
  665 
  1,656 
  (991) 
General and administrative expenses
  (959) 
  (878) 
  (81) 
  (3) 
  (2) 
  (1) 
  (274) 
  (225) 
  (49) 
  (289) 
  (276) 
  (13) 
  (1,525) 
  (1,381) 
  (144) 
Selling expenses
  (1,026) 
  (1,322) 
  296 
  (1) 
  - 
  (1) 
  - 
  - 
  - 
  (690) 
  (431) 
  (259) 
  (1,717) 
  (1,753) 
  36 
Other operating results, net
  428 
  (20) 
  448 
  244 
  1,457 
  (1,213) 
  - 
  - 
  - 
  147 
  104 
  43 
  819 
  1,541 
  (722) 
Profit / (Loss) from operations
  2,063 
  1,559 
  504 
  881 
  3,291 
  (2,410) 
  (274) 
  (225) 
  (49) 
  460 
  13 
  447 
  (3,130) 
  4,638 
  (1,508) 
Share of profit of associates and joint ventures
  57 
  39 
  18 
  - 
  - 
  - 
  - 
  - 
  - 
  -46 
  -2 
  -44 
  11 
  37 
  -26 
Segment profit / (loss)
  2,12 
  1,598 
  522 
  881 
  3,291 
  -2,41 
  -274 
  -225 
  -49 
  414 
  11 
  403 
  3,141 
  4,675 
  -1,534 

 
 
216
 
 
Urban Properties and Investment Business
 
Operations Center in Argentina
 
 
  Shopping Malls              
  Offices              
  Sales and development     
  Hotels              
  Internacional              
  Corporate              
  Others              
  Total              
 
  30.06.19 
  30.06.18 
 
Var.
 
  30.06.19 
  30.06.18 
 
Var.
 
  30.06.19 
  30.06.18 
 
Var.
 
  30.06.19 
  30.06.18 
 
Var.
 
  30.06.19 
  30.06.18 
 
Var.
 
  30.06.19 
  30.06.18 
 
Var.
 
  30.06.19 
  30.06.18 
 
Var.
 
  30.06.19 
  30.06.18 
 
Var.
 
    
 
(In million of ARS)                                    
 
 
Revenues
 
  8,541 
  9,75 
  (1,209)
  2,239 
  1,332 
  907 
  1,119 
  300 
  819 
  2,953 
  2,446 
  507 
  14 
  - 
  14 
  - 
  - 
  - 
  190 
  44 
  146 
  15,056 
  13,872 
  1,184 
 
Costs
 
  (776)
  (829)
  53 
  (153)
  (124)
  (29)
  (527)
  (149)
  (378)
  (1,588)
  (1,672)
  84 
  (6)
  - 
  (6)
  - 
  - 
  - 
  (151)
  (48)
  (103)
  (3,201)
  (2,822)
  (379)
 
Gross profit / (loss)
 
  7,765 
  8,921 
  (1,156)
  2,086 
  1,208 
  878 
  592 
  151 
  441 
  1,365 
  774 
  591 
  8 
  - 
  8 
  - 
  - 
  - 
  39 
  (4)
  43 
  11,855 
  11,050 
  805 
 
Net gain from fair value adjustment of investment properties
 
  (40,582)
  6,266 
  (46,848)
  747 
  5,843 
  (5,096)
  726 
  7,338 
  (6,612)
  - 
  - 
  - 
  6 
  - 
  6 
  - 
  - 
  - 
  (374)
  362 
  (736)
  (39,477)
  19,809 
  (59,286)
 
General and administrative expenses
 
  (945)
  (854)
  (91)
  (206)
  (216)
  10 
  (283)
  (198)
  (85)
  (492)
  (487)
  (5)
  (110)
  (118)
  8 
  (519)
  (385)
  (134)
  (113)
  (77)
  (36)
  (2,668)
  (2,335)
  (333)
 
Selling expenses
 
  (530)
  (607)
  77 
  (99)
  (143)
  44 
  (119)
  (58)
  (61)
  (316)
  (311)
  (5)
  - 
  - 
  - 
  - 
  - 
  - 
  (21)
  (7)
  (14)
  (1,085)
  (1,126)
  41 
 
Other operating results, net
 
  (109)
  (105)
  (4)
  (40)
  (24)
  (16)
  (286)
  138 
  (424)
  114 
  (40)
  154 
  (24)
  (58)
  34 
  - 
  - 
  - 
  (314)
  33 
  (347)
  (659)
  (56)
  (603)
 
Profit / (Loss) from operations
 
  (34,401)
  13,621 
  (48,022)
  2,488 
  6,668 
  (4,180)
  630 
  7,371 
  (6,741)
  671 
  (64)
  735 
  (120)
  (176)
  56 
  (519)
  (385)
  (134)
  (783)
  307 
  (1,090)
  (32,034)
  27,342 
  (59,376)
 
Share of profit of associates and joint ventures
 
  - 
  - 
  - 
  - 
  - 
  - 
  (37)
  4 
  (41)
  - 
  - 
  - 
  (3,679)
  (4,425)
  746 
  - 
  - 
  - 
  (2,467)
  194 
  (2,661)
  (6,183)
  (4,227)
  (1,956)
 
Segment profit / (loss)
 
  (34,401)
  13,621 
  (48,022)
  2,488 
  6,668 
  (4,180)
  593 
  7,375 
  (6,782)
  671 
  (64)
  735 
  (3,799)
  (4,601)
  802 
  (519)
  (385)
  (134)
  (3,250)
  501 
  (3,751)
  (38,217)
  23,115 
  (61,332)
 
Operations Center in Israel
 
 
 
 
  Real Estate              
  Supermarkets              
  Telecommunications              
  Corporate              
  Others              
  Total              
 
 
 
  30.06.19 
  30.06.18 
 
Var.
 
  30.06.19 
  30.06.18 
 
Var.
 
  30.06.19 
  30.06.18 
 
Var.
 
  30.06.19 
  30.06.18 
 
Var.
 
  30.06.19 
  30.06.18 
 
Var.
 
  30.06.19 
  30.06.18 
 
Var.
 
    
 
(In million of ARS)
 
 
Revenues
 
  14,392 
  9,497 
  4,895 
  - 
  - 
  - 
  57,506 
  49,066 
  8,440 
  - 
  1,494 
  (1,494)
  1,639 
  - 
  1,639 
  73,537 
  60,057 
  13,480 
 
Costs
 
  (9,121)
  (5,957)
  (3,164)
  - 
  - 
  - 
  (42,424)
  (35,189)
  (7,235 
  - 
  (789 
  789 
  (881 
  - 
  (881)
  (52,426)
  (41,935)
  (10,491)
 
Gross profit / (loss)
 
  5,271 
  3,540 
  1,731 
  - 
  - 
  - 
  15,082 
  13,877 
  1,205 
  - 
  705 
  (705)
  758 
  - 
  758 
  21,111 
  18,122 
  2,989 
 
Net gain from fair value adjustment of investment properties
 
  892 
  - 
  892 
  - 
  - 
  - 
  - 
  - 
  - 
  - 
  - 
  - 
  - 
  - 
  - 
  892 
  - 
  892 
 
General and administrative expenses
 
  (707)
  (578)
  (129)
  - 
  - 
  - 
  (4,779)
  (4,594)
  (185)
  (1,058)
  (1,207)
  149 
  (1,487)
  (854)
  (633)
  (8,031)
  (7,233)
  (798)
 
Selling expenses
 
  (197)
  (200)
  3 
  - 
  - 
  - 
  (10,562)
  (10,059)
  (503)
  - 
  (380)
  380)
  (433)
  - 
  (433)
  (11,192)
  (10,639)
  (553)
 
Impairment of associates
 
  - 
  - 
  - 
  - 
  - 
  - 
  - 
  - 
  - 
  - 
  - 
  - 
  - 
  - 
  - 
  - 
  - 
  - 
 
Other operating results, net
 
  - 
  256 
  (256)
  - 
  - 
  - 
  397 
  772 
  (375)
  - 
  (33)
  33 
  345 
  1,141 
  (796)
  742 
  2,136 
  (1,394)
 
Profit / (Loss) from operations
 
  5,259 
  3,018 
  2,241 
  - 
  - 
  - 
  138 
  (4)
  142 
  (1,058)
  (915)
  (143)
  (817)
  287 
  (1,104)
  3,522 
  2,386 
  1,136 
 
Share of profit of associates and joint ventures
 
  37 
  158 
  (121)
  717 
  - 
  717 
  - 
  - 
  - 
  - 
  (580)
  580 
  (904)
  - 
  (904)
  (150)
  (422)
  272 
 
Segment profit / (loss)
 
  5,296 
  3,176 
  2,120 
  717 
  - 
  717 
  138 
  (4)
  142 
  (1,058)
  (1,495)
  437 
  (1,721)
  287 
  (2,008)
  3,372 
  1,964 
  1,408 
 
 
 
 
217
 
 
Results of operations for the fiscal years ended June 30, 2019 and 2018.
 
Revenues 2019 vs 2018
 
Total revenues, according to the income statement, increased by ARS 17,475 million (18.7%), from ARS 93,266 million in the fiscal year ended June 30, 2018 to ARS 110,741 million in the fiscal year ended June 30, 2019. Such increase was mainly due to a ARS 3,495 million increase in the Agricultural Business, which went from ARS 15,079 million in the fiscal year ended June 30, 2018 to ARS 18,574 million in the fiscal year ended June 30, 2019, and a ARS 13,980 million increase in the Urban Properties and Investment Business. Within the Urban Properties and Investment Business, the variation is attributable to a ARS 13,480 million increase in the Operations Center in Israel and a ARS 500 million increase in the Operations Center in Argentina.
 
In turn, total revenues on account of expenses and promotion fund decreased by ARS 681 million (15.5%), from ARS 4,387 million in the fiscal year ended June 30, 2018 to ARS 3,706 million in the fiscal year ended June 30, 2019.
 
Revenues from inter-segment transactions varied by ARS 194 million (58.4%), from a loss of ARS 332 million in the fiscal year ended June 30, 2018 to a loss of ARS 526 million in the fiscal year ended June 30, 2019.
 
Therefore, according to information by segments (taking into account the profit/ (loss) from operations from our joint ventures and without considering those from expenses and collective promotion fund or inter-segment transactions), total revenues increased by ARS 18,332 million (20.5%), from ARS 89,322 million in the fiscal year ended June 30, 2018 to ARS 107,654 million in the fiscal year ended June 30, 2019. Such increase was mainly due to a ARS 3,668 million increase in the Agricultural Business and a ARS 14,664 million increase in the Urban Properties and Investment Business. Within the Urban Properties and Investment Business the variation is due to a ARS 13,480 million increase in the Operations Center in Israel, and a ARS 1,184 million increase in the Operations Center in Argentina.
 
Agricultural Business
 
According to information by segments (taking into account all our joint ventures, and inter-segment eliminations), total revenues increased by ARS 3,668 million (23.8%), from ARS 15,393 million in the fiscal year ended June 30, 2018 to ARS 19,061 million in the fiscal year ended June 30, 2019.
 
Agricultural Production. Total revenues from the Agricultural Production segment rose by 22.0% from ARS 9,096 million during the fiscal year ended June 30, 2018 to ARS 11,100 million during the fiscal year ended June 30, 2019. Such increase is mainly attributable to:
 
A ARS 1,436 million increase in revenues from crop sales, resulting from a 36% increase in the average price of crops sold, from ARS 10,090 per ton in fiscal year 2018 to ARS 13,721 per ton in fiscal year 2019, offset by a decrease of 39,676 tons in the volume of crops sold in fiscal year 2019 as compared to the previous fiscal year.
 
A ARS 603 million rise in revenues from sugarcane sales, resulting from an increase of 242,460 tons (14%) in the volume of sugarcane sold fiscal year 2019 compared to the previous fiscal year, coupled with a 15% rise in the average price of sugarcane sold, from ARS 1,158 per ton in fiscal year 2018 to ARS 1,329 per ton in fiscal year 2019, as a result of an improvement in sugarcane quality (higher TRS, i.e., total recoverable sugar);
 
A ARS 39 million decrease in revenues from cattle sales, primarily attributable to a decrease of 5,557 tons in the volume of cattle sold in fiscal year 2019 compared to the previous fiscal year, partially offset by a 25% rise in the average price of cattle, as well as a decrease in the sale of milk caused by the discontinuation of the activity in the previous fiscal year; and
 
A ARS 242 million increase in revenues from rentals and services attributable to: (i) an increase of ARS 149 million (42%) in revenues from seed production mainly caused by an increase in the sale price of the corn and soybean seed service in Argentina; and an increase in the hectares leased to third parties in Brazil added to the collection of an additional amount for productivity on the yields; and (ii) a ARS 99 million increase in revenues from Feed Lot services and pastures.
 
 
218
 
 
Others. Revenues from the Others segment increased by 26.4% from ARS 6,297 million during fiscal year 2018 to ARS 7,961 million during fiscal year 2019. Such increase is attributable to:
 
A ARS 943 million increase in revenues from agro-industrial activities, due to the fact that, although the volume remained stable, in this fiscal year the share of sales to the external market increase over total sales, from 31% in fiscal year 2018 to 43% in fiscal year 2019, generating a double impact on gain (loss) by the effect of the increase in the exchange rate. The volume of domestic sales decreased, but prices remained in line with the inflation for the year;
 
A ARS 721 million increase in revenues from sales on consignment, brokerage fees and others, due to a higher volume of crop Trading transactions and sales of supplies in the current year, boosted by the effect of devaluation.
 
Urban Properties and Investment Business
 
According to information by segments (taking into account all our joint ventures and inter-segment eliminations), total revenues increased by ARS 14,664 million (19.8%), from ARS 73,929 million in the fiscal year ended June 30, 2018 (out of which ARS 60,057 million derive from the Operations Center in Israel and ARS 13,872 million from the Operations Center in Argentina) to ARS 88,593 million in the fiscal year ended June 30, 2019 (out of which ARS 73,537 million derive from the Operations Center in Israel and ARS 15,056 million from the Operations Center in Argentina). Excluding the revenues from the Operations Center in Israel, revenues, according to information by segments, increased by 8.5%.
 
Operations Center in Argentina
 
Shopping Malls. Revenues from the Shopping Malls segment decreased by 12.4% from ARS 9,750 million during fiscal year 2018 to ARS 8,541 million during fiscal year 2019. Such fall is mainly attributable to: (i) a ARS 976 million decrease in revenues from permanent and variable leases as a result of a 13.9% decrease in total sales of our lessees, which went from ARS 109,687 million during fiscal year 2018 to ARS 94,436 million during fiscal year 2019; (ii) a ARS 140 million decrease in commissions;(iii) a ARS 122 million decrease in revenues from admission rights; (iv) a ARS 120 million decrease in revenues from parking fees; (v) a ARS 17 million decrease in revenues from flattening and administration and management services; (vi) partially offset by an increase in leverage of graduated leases in Other revenues of ARS 192 million, mainly attributable to the termination of the Walmart agreement.
 
Offices. Revenues from the Offices segment increased by 68.1% from ARS 1,332 million during the fiscal year ended June 30, 2018 to ARS 2,239 million during the fiscal year ended June 30, 2019. The variation is mainly explained by a significant increase in revenues from leases of different buildings, mainly PH Office Park and Zeta Buildings, and by the effect of the exchange rate variation.
 
Sales and Developments. Revenues from the Sales and Developments segment recorded a 273% increase, from ARS 300 million during the fiscal year ended June 30, 2018 to ARS 1,119 million during the fiscal year ended June 30, 2019. This segment often varies significantly from fiscal year to fiscal year to the non-recurrence of different sales transactions carried out by the Group over time.
 
Hotels. Revenues from our Hotels segment increased by 20.7% from ARS 2,446 million during the fiscal year ended June 30, 2018 to ARS 2,953 million during the fiscal year ended June 30, 2019, mainly due to an increase in the average room rate of our hotel portfolio (measured in Pesos).
 
International. Revenues from our International segment increased by 100%, to ARS 14 million during the fiscal year ended June 30, 2019 due to the lease of properties by our subsidiary Real Estate Strategies LLC.
 
Corporate. Revenues associated with our Corporate segment showed no variations for the reported fiscal years.
 
Others. Revenues from the Others segment increased by 331.8% from ARS 44 million during the fiscal year ended June 30, 2018 to ARS 190 million during the fiscal year ended June 30, 2019, mainly due to the increase in revenues from La Arena S.A. y LA RURAL S.A. – OFC S.R.L. – OGDEN S.A – ENTRETENIMIENTO UNIVERSAL S.A. – Unión transitoria – (administradora del Centro de Convenciones y Exposiciones de la Ciudad de Buenos Aires).
 
 
219
 
 
Operations Center in Israel
 
Real Estate. Revenues from the real estate segment increased from ARS 9,497 million during the period ended June 30, 2018 to ARS 14,392 million during the period ended June 30, 2019. This variation was due to (i) an actual devaluation of the Argentine peso of approximately 22%, (ii) an increase in the rentable square meters, (iii) an increase in the price of leases, and (iv) the application of IFRS 15.
 
Telecommunications. Revenues from the telecommunications segment increased from ARS 49,066 million during the period ended June 30, 2018 to ARS 57,506 million during the period ended June 30, 2019. This variation was due to an actual devaluation of the Argentine peso of approximately 22%, partially offset by the constant erosion in the revenues of mobile services, which was partially offset by an increase in revenues related to fixed lines, television and internet.
 
Others. Revenues from the Others segment increased from ARS 1,494 million during the period ended June 30, 2018 to ARS 1,639 million during the period ended June 30, 2019. This variation was due to (i) an actual devaluation of the Argentine peso of approximately 22%, (ii) offset by a drop in revenues from Bartan.
 
Costs 2019 vs 2018
 
Total costs, according to the income statement, increased by ARS 13,306 million (21.4%), from ARS 62,078 million in the fiscal year ended June 30, 2018 to ARS 75,384 million in the fiscal year ended June 30, 2019. Such increase was mainly due to a ARS 3,024 million increase in the Agricultural Business, from ARS 12,945 million in the fiscal year ended June 30, 2018 to ARS 15,969 million in the fiscal year ended June 30, 2019, and a ARS 10,282 million increase in the Urban Properties and Investment Business. Within the Urban Properties and Investment Business, the variation is due to an increase in the Operations Center in Israel of ARS 10,491 million and an increase in the Operations Center in Argentina of ARS 209 million.
 
Costs from our joint ventures decreased by ARS 2 million (2.9%), from a profit of ARS 69 million in the fiscal year ended June 30, 2018 (out of which ARS 8 million to the Shopping Mall segment; ARS 50 million to the Offices segment and ARS 11 million to the Sales and Developments segment of the Operations Center in Argentina) to a profit of ARS 67 million in the fiscal year ended June 30, 2019 (out of which ARS 17 million are allocated to the Shopping Malls segment; ARS 42 million to the Offices segment and ARS 8 million to the Sales and Developments segment of the Operations Center in Argentina).
 
In turn, total costs on account of expenses and promotion fund decreased by ARS 590 million (13.3%), from ARS 4,445 million in the fiscal year ended June 30, 2018 to ARS 3,855 million in the fiscal year ended June 30, 2019.
 
Costs from inter-segment transactions varied by ARS 45 million (29.8%), from ARS 151 million in the fiscal year ended June 30, 2018 to ARS 196 million in the fiscal year ended June 30, 2019.
 
Therefore, according to information by segments (taking into account profit / (loss) from operations from our joint businesses and excluding those corresponding to expenses and collective promotion fund or business inter-segment transactions), total costs increased by ARS 13,939 million (24.1%), from ARS 57,853 million in the fiscal year ended June 30, 2018 to ARS 71,792 million in the fiscal year ended June 30, 2019. Such increase was mainly due to a ARS 3,069 million decrease in the Agricultural Business and a ARS 10,870 million decrease in the Urban Properties and Investment Business. Within the Urban Properties and Investment Business the variation derives from a decrease in the Operations Center in Israel of ARS 10,491 million, offset by a decrease in the Operations Center in Argentina of ARS 379 million.
 
Agricultural Business
 
According to information by segments (taking into account all our joint ventures and inter-segment eliminations), total costs increased by ARS 3,069 million (23.4%), from ARS 13,096 million in the fiscal year ended June 30, 2018 to ARS 16,165 million in the fiscal year ended June 30, 2019. The costs of the Agricultural Business, measured as a percentage of revenues from this segment, decreased from 85.1% during the fiscal year ended June 30, 2018 to 84.8% during the fiscal year ended June 30, 2019.
 
 
220
 
 
Agricultural Production. The costs of the Agricultural Production segment increased by 28.1% from ARS 7,388 million during fiscal year 2018 to ARS 9,466 million during fiscal year 2019, primarily as a consequence of:
 
A ARS 1,752 million increase in costs of crop sales, mainly resulting from a 51% increase in the average cost per ton of crops sold in fiscal year 2019, from 8,089 million in fiscal year 2018 to 12,206 million in fiscal year 2019; offset by a decrease of 39,676 tons in the volume of tons sold in fiscal year 2019 as compared to the previous fiscal year.
 
A ARS 363 million increase in the costs of sugarcane sales, mainly as a result of an increase of 242,460 tons (14%) in the volume of sugarcane sold in fiscal year 2019 compared to the previous fiscal year, coupled with a 4% rise in the average cost of sugarcane per ton sold in fiscal year 2019, from ARS 1,129 per ton in fiscal year 2018 to ARS 1,172 per ton in fiscal year 2019;
 
A ARS 24 million decrease in the costs of cattle and milk sales, mainly as a result of a decrease of 5,557 tons of cattle sold in fiscal year 2019 compared to the previous fiscal year, partially offset by a 34% rise in the average cost of cattle sold, as well as by the decrease in the sale of milk caused by the discontinuation of the activity in the prior fiscal year; and
 
A ARS 158 million increase in costs of rentals and services, mainly attributable to a ARS 109 million increase in the Feedlot service cost and an increase in ARS 49 million in lease costs and seed production.
 
Costs of the Agricultural Production segment, measured as a percentage of revenues from this segment, increased from 81.2% during fiscal year 2018 to 85.3% during fiscal year 2019.
 
Land transformation and sales. The costs of the Land transformation and sales segment decreased by 33.3% from ARS 36 million during fiscal year 2018 to ARS 24 million during fiscal year 2019.
 
Others. The costs of the Others segment increased by 17.7% from ARS 5,672 million during fiscal year 2018 to ARS 6,675 million during fiscal year 2019, mainly as a result of:
 
A ARS 671 million increase in agro-industrial costs, mostly driven by a rise in acquisition costs of all of its components.
 
A ARS 332 million increase in other segments, mainly triggered by the sale of supplies.
 
The costs of the Others segment, measured as a percentage of revenues from this segment, decreased from 90.1% during fiscal year 2018 to 83.8% during fiscal year 2019.
 
Urban Properties and Investment Business
 
According to information by segments (taking into account all our joint ventures and inter-segment eliminations), total costs increased by ARS 10,870 million (24.3%), from ARS 44,757 million in the fiscal year ended June 30, 2018 (out of which ARS 41,935 million derive from the Operations Center in Israel and ARS 2,822 million from the Operations Center in Argentina) to ARS 55,627 million in the fiscal year ended June 30, 2019 (out of which ARS 52,426 million derive from the Operations Center in Israel and ARS 3,201 million from the Operations Center in Argentina). Excluding the costs from the Operations Center in Israel, costs, according to information by segments, decreased by 13.4%. Likewise, total costs, measured as a percentage of total revenues, according to information by segments, increased from 60.5% during fiscal year ended June 30, 2018 to 62.8% during the fiscal year ended June 30, 2019, mainly deriving from the Operations Center in Israel. Excluding the effect from the Operations Center in Israel, total costs, measured as a percentage of total revenues, increased from 20.4% during the fiscal year ended June 30, 2018 to 21.3% during the fiscal year ended June 30, 2019.
 
Operations Center in Argentina
 
Shopping Malls. Costs associated with the Shopping Malls segment decreased by 6.4%, from ARS 829 million during fiscal year 2018 to ARS 776 million during fiscal year 2019, mainly due to: (i) a decrease in salaries, social security and other personnel administrative expenses of ARS 44 million; (ii) a decrease in amortization and depreciation of ARS 20 million; and (iii) a decrease in maintenance, security, cleaning, repairs and related expenses of ARS 9 million; partially offset by (iv) an increase in leases and expenses of ARS 24 million (generated by leases denominated in dollars). Costs associated with the Shopping Malls segment, measured as a percentage of the revenues from this segment, increased from 8.5% during the fiscal year ended June 30, 2018 to 9.1% during the fiscal year ended June 30, 2019.
 
 
221
 
 
Offices. Costs associated with the Offices segment increased by 23.4%, from ARS 124 million during the fiscal year ended June 30, 2018 to ARS 153 million during the fiscal year ended June 30, 2019, mainly due to (i) an increase in amortization and depreciation of ARS 53 million; offset by: (i) a decrease in leases and expenses of ARS 12 million; (ii) a decrease in maintenance, repairs and services expenses of ARS 9 million; (iii) a decrease in fees and compensation for services of ARS 5 million and (iv) a decrease in taxes, fees and contributions of ARS 3 million. Costs associated with the Offices segment, measured as a percentage the revenues from this segment, decreased from 9.3% during the fiscal year ended June 30, 2018 to 6.8% during the fiscal year ended June 30, 2019.
 
Sales and Developments. Costs associated with our Sales and Developments segment recorded a 253.7% increase from ARS 149 million during the fiscal year ended June 30, 2018 to ARS 527 million during the fiscal year ended June 30, 2019 mainly due to the cost of the sale of Catalinas Norte. Costs in the Sales and Developments segment, measured as a percentage of revenues from this segment, decreased from 49.7% during the fiscal year ended June 30, 2018 to 47.1% during the fiscal year ended June 30, 2019.
 
Hotels. Costs in the Hotels segment decreased by 5%, from ARS 1,672 million during the fiscal year ended June 30, 2018 to ARS 1,588 million during the fiscal year ended June 30, 2019, mainly as a result of (i) a ARS 107 million decrease in the costs of salaries, social security and other personnel expenses; and (ii) a ARS 9 million decrease in food, beverages and other hotel expenses, offset by (iii) an increase in fees and compensation services of ARS 30 million. Costs in the Hotels segment, measured as a percentage of revenues from this segment, decreased from 68.4% during the fiscal year ended June 30, 2018 to 53.8% during the fiscal year ended June 30, 2019.
 
International. Costs in the International segment increased 100%, amounting to ARS 6 million during the fiscal year ended June 30, 2019, associated with the cost of lease of properties by our subsidiary Real Estate Strategies LLC.
 
Corporate. Costs in the Corporate segment did not vary in the reported fiscal years.
 
Others. Costs in the Others segment increased by 214.6%, from ARS 48 million during the fiscal year ended June 30, 2018 to ARS 151 million during the fiscal year ended June 30, 2019, mainly as a result of: (i) a ARS 30 million increase in taxes, fees and contributions; (ii) a ARS 19 million increase in leases and expenses; (iii) a ARS 17 million increase in fees and compensation for services; (iv) a ARS 14 million increase in depreciation and amortization; (v) a ARS 12 million increase in maintenance, repairs and services; and (vi) a ARS 9 million increase in salaries, social security and other personnel expenses.
 
Operations Center in Israel
 
Real Estate. Real estate segment costs increased from ARS 5,957 million during the period ended June 30, 2018 to ARS 9,121 million during the period ended June 30, 2019. This variation was due to (i) a real revaluation of the NIS against the Argentine peso of approximately 22%. (ii) an increase in the cost due to the increased sale of residential apartments and the implementation of IFRS 15.
 
Telecommunications. Costs in the Telecommunications segment increased from ARS 35,189 million during the period ended June 30, 2018 to ARS 42,424 million during the period ended June 30, 2019. This variation was due to a real revaluation of the NIS against the Argentine peso of approximately 22%, offset by a decrease in costs that accompanied the reduction in sales of mobile services and a slight increase in costs related to television content.
 
Others. Costs in the Others segment increased from ARS 789 million during the period ended June 30, 2018 to ARS 881 million during the period ended June 30, 2019. This variation was due to a real revaluation of the NIS against the Argentine peso of approximately 22%, offset by a drop in the costs of Bartan.
 
Initial recognition and changes in the fair value of biological assets and agricultural produce at the point of harvest 2019 vs 2018
 
The profit from the total initial recognition and changes in the fair value of biological assets and agricultural produce at the point of harvest, according to the income statement, increased by ARS 631 million (37.7%), from ARS 1,674 million in the fiscal year ended June 30, 2018 to ARS 2,305 million in the fiscal year ended June 30, 2019.
 
There is no profit / (loss) from our joint ventures in relation to the initial recognition and changes in the fair value of biological assets and agricultural produce at the point of harvest.
 
 
222
 
 
There is no profit / (loss) on account of expenses and promotion fund in relation to the initial recognition and changes in the fair value of biological assets and agricultural produce at the point of harvest.
 
The profit/ (loss) related to the initial recognition and changes in the fair value of biological assets and agricultural produce at the point of harvest from inter-segment transactions varied by ARS 130 million (92.9%), from ARS 140 million in the fiscal year ended June 30, 2018 to ARS 270 million in the fiscal year ended June 30, 2019.
 
Therefore, according to information by segments (taking into account the profit / (loss) from operations from our joint ventures and excluding those related to expenses and collective promotion fund and business inter-segment transactions), the profit / (loss) from the total initial recognition and changes in the fair value of biological assets and agricultural produce at the point of harvest increased by ARS 505 million (33.0%), from ARS 1,530 million in the fiscal year ended June 30, 2018 to ARS 2,035 million in fiscal year ended June 30, 2019.
 
Such variation was mainly a result of:
 
A lesser loss in profits from cattle production of ARS 323 million, mainly generated by Argentina, derived, on the one hand, from beef cattle, since the increase in prices in fiscal year 2019 was higher than in the prior fiscal year; furthermore, during such fiscal year cattle was lot-fed to mitigate the draught effects generating more kilograms produced, but also higher feeding costs; and on the other hand, from the income obtained during this fiscal year derived from the wool production, due an increase in the prices; and
 
An increase in profits from crop production of ARS 26 million, mainly generated in Argentina as a result of a higher planted area and better corn and soybean yields; and better wheat prices and yields during this fiscal year; and in Bolivia as a result of a significant improvement in soybean yields (64%) and a cost reduction; while Brazil registered a negative variation originated by soybean due to lower prices and yields as well as increased costs; offset by;
 
A decrease in the result of sugarcane production of ARS 73 million, mainly in Brazil due to an increase in production costs derived from the fact that during the current fiscal year cultural and irrigation works were carried out in the San José farmland, as compared to the previous fiscal year when this farmland had been incorporated with the cane already planted; and, additionally, the cutting, hauling and transportation costs also grew up as a result of the increase in fuels. This was partially offset by the improvement in the Bolivian production results, as a result of an increase in the cultivated area during this fiscal year.
 
A decrease in the result of agro-industrial activity of ARS 15 million
 
Changes in the net realizable value of agricultural produce after harvest 2019 vs 2018
 
Profits /(loss) from total changes in the net realizable value of agricultural produce after harvest, according to the income statement, decreased by ARS 575 million (108.1%), from ARS 532 million in the fiscal year ended June 30, 2018 to ARS 43 million in the fiscal year ended June 30, 2019. Such variation is mainly generated by Argentina, particularly by the soybean, due to the fact that in the previous fiscal year the prices had an upward trend while during the current fiscal year the trend was downward as a consequence of the trade war between China and USA; in addition, although corn and wheat prices raised in both fiscal years, they were not in line with inflation, particularly in the current fiscal year.
 
Gross profit 2019 vs 2018
 
As a result of the above mentioned factors, total gross profit, according to the income statement, increased by ARS 4,225 million (12.7%), from ARS 33,394 million in the fiscal year ended June 30, 2018 to ARS 37,619 million in the fiscal year ended June 30, 2019. This was mainly due to the ARS 527 million increase in the Agricultural Business, from ARS 4,340 million in the fiscal year ended June 30, 2018 to ARS 4,867 million in the fiscal year ended June 30, 2019, and a ARS 3,698 million increase in the Urban Properties and Investment Business. Within the Urban Properties and Investment Business, the variation is due to an increase in the Operations Center in Israel of ARS 2,989 million, offset by an increase in the Operations Center in Argentina of ARS 709 million.
 
Gross profit / (loss) from our joint ventures increased by ARS 12 million (31.6%), from a loss of ARS 38 million in the fiscal year ended June 30, 2018 to a loss of ARS 26 million in the fiscal year ended June 30, 2019.
 
 
223
 
 
In turn, total gross profit on account of expenses and promotion fund decreased by ARS 91 million (156.9%), from a loss of ARS 58 million in the fiscal year ended June 30, 2018 (out of which a gain of ARS 88 million derives from the Shopping Malls segment and a loss of ARS 30 million derives from the Offices segment) to a loss of ARS 149 million in the fiscal year ended June 30, 2019 (out of which a gain of ARS 144 million derives from the Shopping Malls segment and a gain of ARS 5 million derives from the Offices segment).
 
Gross profit generated by inter-segment transactions varied by ARS 19 million (46.3%), from ARS 41 million in the fiscal year ended June 30, 2018 to ARS 60 million in the fiscal year ended June 30, 2019.
 
Therefore, according to information by segments (taking into account the profit / (loss) from operations from our joint ventures and without considering those related to expenses and collective promotion fund and inter-segment business transactions), total gross profit increased by ARS 4,323 million (12.9%), from ARS 33,531 million in the fiscal year ended June 30, 2018 to ARS 37,854 million in the fiscal year ended June 30, 2019. This was mainly due to an increase of ARS 529 million in the Agricultural Business and an increase of ARS 3,794 million in the Urban Properties and Investment Business. Within the Urban Properties and Investment Business, the variation was generated by an increase in the Operations Center in Israel of Ps2,989 million, and an increase in the Operations Center in Argentina of ARS 805 million.
 
Agricultural Business
 
According to information by segments (taking into account all our joint ventures and inter-segment eliminations), total gross profit rose by ARS 529 million (12.1%), from ARS 4,359 million in the fiscal year ended June 30, 2018 to ARS 4,888 million in the fiscal year ended June 30, 2019. Gross profit from the Agricultural Business, measured as a percentage of revenues from this segment, decreased from 28.3% during the fiscal year ended June 30, 2018 to 25.6% during the fiscal year ended June 30, 2019.
 
Agricultural Production. Gross profit from this segment decreased by 4.2% from ARS 3,779 million in fiscal year 2018 to ARS 3,620 million in fiscal year 2019.
 
Land Transformation and Sales. Gross profit from this segment decreased by 33.3% from ARS 36 million in fiscal year 2018 to ARS 24 million in fiscal year 2019.
 
Others. Gross profit from this segment increased by 109.7% from ARS 616 million in fiscal year 2018 to ARS 1,292 million in fiscal year 2019.
 
Urban Properties and Investment Business
 
According to information by segments (taking into account all our joint ventures and inter-segment eliminations), total gross profit increased by ARS 3,794 million (13.0%), from ARS 29,172 million in the fiscal year ended June 30, 2018 (out of which ARS 18,122 million derive from the Operations Center in Israel and ARS 11,050 million from the Operations Center in Argentina) to ARS 32,966 million in the fiscal year ended June 30, 2019 (out of which ARS 21,111 million derive from the Operations Center in Israel and ARS 11,855 million from the Operations Center in Argentina). Excluding gross profit from the Operations Center in Israel, gross profit, according to information by segments, decreased by 7.3%. In addition, total gross profit, measured as a percentage of total revenues, according to information by segments, decreased from 39.5% during the fiscal year ended June 30, 2018 to 37.2% during the fiscal year ended June 30, 2019, mainly from the Operations Center in Israel. Excluding the effect from the Operations Center in Israel, total gross profit, measured as a percentage of total revenues, decreased from 79.7% during the fiscal year ended June 30, 2018 to 78.7% during the fiscal year ended June 30. 2019.
 
Operations Center in Argentina
 
Shopping Malls. Gross profit from the Shopping Malls segment decreased 13%, from ARS 8,921 million during fiscal year 2018 to ARS 7,765 million for fiscal year 2019, mainly as a result of a decrease in total sales of our tenants, giving rise to lower rental percentages under our lease agreements. Gross profit from our Shopping Malls segment as a percentage of revenues for the segment decreased from 91.5% during fiscal year 2018 to 90.9% during fiscal year 2019.
 
Offices. Gross profit of the Offices segment increased by 72.7%, from ARS 1,208 million for the year ended June 30, 2018 to ARS 2,086 million during the year ended June 30, 2019. The gross profit of the Offices segment, measured as a percentage of revenues of this segment, increased from 90.7% during the year ended June 30, 2018 to 93.2% during the year ended June 30, 2019.
 
 
224
 
 
Sales and developments. Gross profit of the Sales and Developments segment increased by 292.1%, from ARS 151 million during the year ended June 30, 2018 to ARS 592 million during the year ended June 30, 2019, mainly as a result of higher sales recorded during the year ended June 30, 2019. The gross profit of the Sales and Developments segment, measured as a percentage of this segment’s revenues, increased from 50.3 % during the year ended June 30, 2018 to 52.9% during the year ended June 30, 2019.
 
Hotels. Gross profit for the Hotels segment increased by 76.4% from ARS 774 million during the fiscal year ended June 30, 2018 to ARS 1,365 million during the year ended June 30, 2019. The gross profit of the Hotels segment, measured as a percentage of revenues of this segment, increased from 31.6% during the year ended June 30, 2018 to 46.2% during the year ended June 30, 2019.
 
International. Gross profit of the International segment increased 100%, with a gross profit of ARS 8 million during the year ended June 30, 2019.
 
Corporate. Gross profit of the Corporate segment did not present variations during the reported years.
 
Others. Gross profit from the Others segment increased 1,075%, from a loss of ARS 4 million during the year ended June 30, 2018 to a profit of ARS 39 million during the year ended June 30, 2019. The gross profit of the Others segment, measured as a percentage of revenues of this segment, increased from 9.1% negative during the year ended June 30, 2018 to 20.5% during the year ended June 30, 2019.
 
Operations Center in Israel
 
Real Estate. Gross profit of the real estate segment increased from ARS 3,540 million during the period ended June 30, 2018 to ARS 5,271 million during the period ended June 30, 2019. This variation was mainly due to a real revaluation of the NIS against the Argentine peso of approximately 22%, the implementation of IFRS 15 and an increase in square meters. The gross profit of the segment as a percentage of revenues decreased from 37.3% during period 2018 to 36.6% during the period 2019.
 
Telecommunications. Gross profit of the telecommunications segment increased from ARS 13,877 million during the year ended June 30, 2018 to ARS 15,082 million during the period ended June 30, 2019. This variation was mainly due to a real revaluation of the NIS against the Argentine peso of approximately 22%, partially offset by the constant erosion in the revenues of mobile services, which was partially offset by an increase in revenues related to fixed lines, television and internet. The gross profit of the segment as a percentage of revenues decreased slightly from 28.3% during the year ended June 30, 2018 to 26.2% during the year ended June 30, 2019.
 
Others. Gross profit from the Others segment increased from ARS 705 million during the period ended June 30, 2018 to ARS 758 million during the period ended June 30, 2019. This variation was mainly due to a real revaluation of the NIS against the Argentine peso of approximately 22%, offset by the drop of Bartan. The gross profit of the segment as a percentage of revenues decreased slightly from 47.2% during the period ended June 30, 2018 to 46.2% during the period ended June 30, 2019.
 
Net gain (loss) from changes in the fair value of investment properties 2019 vs 2018
 
Total gain (loss) from changes in the fair value of investment properties, according to the income statement, decreased by ARS 56,717 million (299.0%), from a gain of ARS 18,971 million in the fiscal year ended June 30, 2018 to a loss of ARS 37,746 million in the fiscal year ended June 30, 2019. This was mainly due to a ARS 216 million decrease in the Agricultural Business, from a gain of ARS 216 million in the fiscal year ended June 30, 2018 to a loss of ARS 0 million in the fiscal year ended June 30, 2019, and a ARS 56,501 million decrease in the Urban Properties and Investment Business. Within the Urban Properties and Investment Business, the variation corresponds to a ARS 892 million increase in the Operations Center in Israel offset by a ARS 57,393 million decrease in the Operations Center in Argentina.
 
The gain (loss) from changes in the fair value of investment properties from our joint ventures increased by ARS 1,893 million (179.6%), from a loss of ARS 1,054 million in the fiscal year ended June 30, 2018 to a gain of ARS 839 million in the fiscal year ended June 30, 2019.
 
There is no profit / (loss) on account of expenses and promotion fund in relation to net gain (loss) from changes in the fair value of investment properties.
 
There is no profit / (loss) from our inter-segment transactions in relation to the net gain (loss) from changes in the fair value of investment properties.
 
 
225
 
 
Therefore, according to information by segments (taking into account the profit / (loss) from operations from our joint ventures and excluding those related to expenses and collective promotion fund or inter-segment transactions), the total net gain/(loss) from changes in the fair value of investment properties decreased by ARS 58,610 million (292.7%), from a gain of ARS 20,025 million in the fiscal year ended June 30, 2018 to a loss of ARS 38,585 million in the fiscal year ended June 30, 2019. Such change was mainly due to a ARS 216 million decrease in the Agricultural Business and a ARS 58,394 million decrease in the Urban Properties and Investment Business. Within the Urban Properties and Investment Business, the variation derives from an increase in the Operations Center in Israel of ARS 892 million, offset by a decrease in the Operations Center in Argentina of ARS 59,286 million.
 
Agricultural Business
 
According to information by segments (taking into account all our joint ventures and inter-segment eliminations), the total net gain (loss) from changes in the fair value of investment properties decreased by ARS 216 million (100.0%), from ARS 216 million in the fiscal year ended June 30, 2018 to ARS 0 million in the fiscal year ended June 30, 2019.
 
The decrease in net gain (loss) is mainly attributable to Brasilagro as a result of a lower number of hectares leased to third parties in Jatobá farmland.
 
Urban Properties and Investment Business
 
According to information by segments (taking into account all our joint ventures and inter-segment eliminations), total net gain (loss) from changes in the fair value of investment properties decreased by ARS 58,394 million (294.8%), from ARS 19,809 million in the fiscal year ended June 30, 2018 (out of which ARS 0 million derive from the Operations Center in Israel and ARS 19,809 million from the Operations Center in Argentina) to ARS 38,585million in the fiscal year ended June 30, 2019 (out of which ARS 892 million derive from the Operations Center in Israel and ARS 39,477 million from the Operations Center in Argentina). Excluding the changes in the fair value of investment properties from the Operations Center in Israel, changes in the fair value of investment properties, according to information by segments, increased by 299.3%.
 
Operations Center in Argentina
 
Shopping Malls
 
The shopping -Malls portfolio decreased between the fiscal year ended June 30, 2019 and 2018, as the end of the concession we had for Buenos Aires Design took place.
 
The net impact in the peso values of our properties was primarily a consequence of macroeconomic changes: (i) from june 2018 to june 2019, the Argentinian peso depreciated 47% against US Dolar (from ARS 28.75 per dolar to ARS 42.26 per dolar), which had a direct impact in a less projected cash flows in US Dolar from our Shopping Malls segment; and (ii) an increase of 234 basis points on the discount rate in US dolar, which it is used to discount the projected cash flow from Shopping Malls segment.
 
Offices, Sales and Developments, International and Others
 
Net gain/(loss) from actual fair value adjustment of investment properties included in these segments decreased by 92% during the year ended June 30, 2019.
 
The Argentine office market is a liquid market, in which a significant volume of counterparties participates and frequently carries out purchase and sale transactions. This allows to observe sale prices that are relevant and representative in the market. Furthermore, lease agreements are denominated in dollars for an average term of 3 years, with the current business thus generating a stable cash flow in dollars, In this sense, the “Market approach” technique is used (market comparable values) for the determination of the fair value of these segments, with the value per square meter being the most representative metric.
 
 
226
 
 
Changes in fair value from our Shopping Malls segment differ from our offices segment because the nature of each business is different and prices depend on factors that may not have similarly over time. As we mentioned before, the office property market is dominated by investors and owners that seek medium- to long-term leases and perceive real estate as a safe dollar-denominated investment option. In contrast, the shopping mall segment is a relatively new industry in Argentina where the first shopping mall opened in 1990, compared to markets such as the United States and Brazil where the industry began in the 1950’s and 1960’s, respectively. Additionally, unlike the office properties segment, the financial performance of shopping mall properties is highly correlated with the volatile economic activity in Argentina since the cash flow generated by shopping malls are closely related to the purchasing power of customers.
 
Operations Center in Israel
 
Real Estate. Net gain from fair value adjustment of investment properties of this segment increased from nil during the period ended June 30, 2018 to ARS 892 million during the period ended June 30, 2019. Though it was affected by a real revaluation of the NIS against the Argentine peso of approximately 22%, the variation was due to the stability of the real estate market in Israel, which remained stable, with the changes in the fair value mainly deriving from new projects.
 
Gain from disposal of farmlands 2019 vs 2018
 
The total gain from disposal of farmlands, according to the income statement, decreased by ARS 991 million (59.8%), from ARS 1,656 million in the fiscal year ended June 30, 2018 to ARS 665 million in the fiscal year ended June 30, 2019.
 
Based on the information by segment (taking into account all our joint ventures and inter-segment eliminations), the total gain from disposal of farmlands decreased by ARS 991 million (59.8%), from ARS 1,656 million in the fiscal year ended June 30, 2018 to ARS 665 million in the fiscal year ended June 30, 2019.
 
Fiscal year ended June 30, 2019
 
In June 2019, the Group, through its subsidiary BrasilAgro, entered into an agreement for the sale of 3,124 hectares of the Jatobá land. The sales price was 285 soybean bags per hectare or ARS 776 million. The buyer made a down payment of ARS 83 million and will complete payment of the first installment (ARS 83 million) by July 31, 2019. The balance, i.e. 563,844 soybean bags, will be paid in six annual installments. Delivery of possession and the gain of the transaction will be recognized on June 30, 2020, amounting to ARS 573 million.
 
On November 21, 2018, the Group, through its subsidiary BrasilAgro, entered into an agreement for the sale of 103 hectares of the Alto Taquarí land. The sales price was 1,100 soybean bags per arable hectare equivalent to ARS 114 million. The buyer made a down payment of 22,656 soybean bags equivalent to ARS 17 million; the balance will be paid in eight semi-annual installments. The Group has recognized a gain of ARS 91 million as a result of this transaction in this fiscal year.
 
Fiscal year ended June 30, 2018
 
On June 29, 2018, Cresud signed a deed with a non-related third party for the sale of a fraction of 10,000 hectares of livestock activity of "La Suiza". The total amount of the transaction was set at USD 10 million, of which USD 3 million have been already paid. The remaining balance of USD 7 million, guaranteed by a mortgage on the property, will be collected in 10 installments of the same amount ending on June 2023, which will accrue an annual interest of 4.5% on the remaining balances. The gain of the transaction amounts approximately to ARS 380 million.
 
On July 20, 2017, the Company executed a purchase-sale agreement for all of “La Esmeralda” establishment consisting of 9,352 hectares devoted to agricultural and cattle raising activities in the 9 de Julio district, Province of Santa Fe, Argentina. On June 25, 2018, the Company has made effective with the sign of the deed and delivery of the property, the sale of "La Esmeralda" farm. The amount of the transaction was set at USD 19 million, of which USD 7 million have been already paid. The balance, guaranteed with a mortgage on the property, will be collected in 4 installments of the same amount ending in April 2022, which will accrue an annual interest of 4% on the remaining balances. The gain from the sale amounts approximately to ARS 686 million.
 
 
227
 
 
On May 3, 2018, the Company through its subsidiary BrasilAgro, has entered into a purchase-sale agreement for the partial sale of 956 hectares (660 arable hectares) of Araucaria Farm, located in Mineiros, Brazil, for an amount of 1,208 soybean bags per arable hectare or Rs.66.2 million (Rs./ha. 93,356). The Group has recognized gains of ARS 590 million as result of this transaction.
 
General and administrative expenses 2019 vs 2018
 
Total general and administrative expenses, according to the income statement, decreased by ARS 1,276 million (11.7%), from ARS 10,876 million in the fiscal year ended June 30, 2018 to ARS 12,152 million in the fiscal year ended June 30, 2019. This was mainly due to a ARS 135 million increase in the Agricultural Business, from ARS 1,379 million in the fiscal year ended June 30, 2018 to ARS 1,514 million in the fiscal year ended June 30, 2019, and a ARS 1,141 million increase in the Urban Properties and Investment Business. Within the Urban Properties and Investment Business, the variation relates to an increase in the Operations Center in Israel of ARS 798 million offset by a decrease in the Operations Center in Argentina of ARS 343 million.
 
General and administrative expenses from our joint ventures decreased by ARS 23 million (57.5%), from ARS 40 million in the fiscal year ended June 30, 2018 to ARS 17 million in the fiscal year ended June 30, 2019.
 
There are no results on account of expenses and promotion fund corresponding to general and administrative expenses.
 
General and administrative expenses from inter-segment transactions varied by ARS 22 million (66.7%), from ARS 33 million in the fiscal year ended June 30, 2018 to ARS 55 million in the fiscal year ended June 30, 2019.
 
Therefore, according to information by segments (taking into account the profit/ (loss) from operations from our joint ventures and excluding those relating to expenses and collective promotion fund or business inter-segment transactions), total general and administrative expenses increased by ARS 1,275 million (11.6%), from ARS 10,949 million in the fiscal year ended June 30, 2018 to ARS 12,224 million in the fiscal year ended June 30, 2019. This was mainly due to a ARS 144 million decrease in the Agricultural Business and a ARS 1,131 million decrease in the Urban Properties and Investment Business. Within the Urban Properties and Investment Business, the variation relates to a decrease in the Operations Center in Israel of ARS 798 million, offset by a decrease in the Operations Center in Argentina of ARS 333 million.
 
Agricultural Business
 
According to information by segments (taking into account all our joint ventures and inter-segment eliminations), total general and administrative expenses increased by ARS 144 million (10.4%), from ARS 1,381 million in the fiscal year ended June 30, 2018 to ARS 1,525 million in the fiscal year ended June 30, 2019. General and administrative expenses from the Agricultural Business, measured as a percentage of revenues from this segment, decreased from 9.0% during the fiscal year ended June 30, 2018 to 8.0% during the fiscal year ended June 30, 2019.
 
Agricultural Production. General and administrative expenses associated with our Agricultural Production segment increased by 9.2%, from ARS 878 million during fiscal year 2018 to ARS 959 million during fiscal year 2019, mainly due to: the ARS 18 million increase in general and administrative expenses attributable to crop operations; a ARS 38 million increase in expenses related to sugarcane operations and a ARS 46 million increase in expenses associated with the Agricultural Rental and Services business. General and administrative expenses, measured as a percentage of revenues from this segment, decreased from 9.7% during fiscal year 2018 to 8.6% during fiscal year 2019.
 
Land Transformation and Sales. General and administrative expenses associated with our Land Transformation and Sales segment increased by 50.0%, from ARS 2 million during fiscal year 2018 to ARS 3 million during fiscal year 2019.
 
Corporate. General and administrative expenses associated with our Corporate segment increased by 21.8%, from ARS 225 million during fiscal year 2018 to ARS 274 million during fiscal year 2019, mainly as a result of an increase in expenses due to inflation, offset by extraordinary severance payments in fiscal year 2018 and an increase in directors’ fees below the inflation standard.
 
 
228
 
 
Others. General and administrative expenses associated with our Others segment increased by 4.7%, from ARS 276 million during fiscal year 2018 to ARS 289 million during fiscal year 2019. General and administrative expenses, measured as a percentage of revenues from this segment, decreased slightly from 4.4% for fiscal year 2018 to 3.6% for fiscal year 2019.
 
Urban Properties and Investment Business
 
According to information by segments (taking into account all our joint ventures and inter-segment eliminations), total general and administrative expenses increased by ARS 1,131 million (11.8%), from ARS 9,586 million in the fiscal year ended June 30, 2018 (out of which ARS 7,233 million derive from the Operations Center in Israel and ARS 2,335 million from the Operations Center in Argentina) to ARS 10,699 million in the fiscal year ended June 30, 2019 (out of which ARS 8,031 million derive from the Operations Center in Israel and ARS 2,668 million from the Operations Center in Argentina). Excluding general and administrative expenses from the Operations Center in Israel, general and administrative expenses, according to information by segments, decreased by 14.3%. In addition, total general and administrative expenses, measured as a percentage of total revenues, according to information by segments, decreased from 12.9% during the period ended June 30, 2018 to 12.1% during the period ended June 30, 2019, mainly deriving from the Operations Center in Israel. Excluding the effect from the Operations Center in Israel, total general and administrative expenses, measured as a percentage of total revenues, increased from 16.8% during the period ended June 30, 2018 to 17.7% during the period ended June 30, 2019.
 
Operations Center in Argentina
 
Shopping Malls. Administrative expenses of Shopping Malls increased by 10.7%, from ARS 854 million during fiscal year 2018 to ARS 945 million during fiscal year 2019, mainly as a result of: (i) an increase in salaries, social security and other personnel administrative expenses of ARS 131 million;(ii) an increase in maintenance, repairs and services, traveling and transportation expenses of ARS 27 million; partially offset by (iii) a decrease in fees payable to directors of ARS 34 million; (iv) a decrease in banking expenses of ARS 19 million; and(v) a decrease in fees and compensation for services of ARS 12 million. General and administrative expenses of the Shopping Malls segment, measured as a percentage of revenues of this segment, increased from 8.8% during the fiscal year ended June 30, 2018 to 11.1% during the fiscal year ended June 30, 2019.
 
Offices. General and administrative expenses of our Offices segment decreased 4.6%, from ARS 216 million during the fiscal year ended June 30, 2018 to ARS 206 million during the fiscal year ended June 30, 2019, mainly as a result of: (i) a decrease of ARS 12 million in salaries, social security and other personnel expenses; (ii) a decrease of ARS 7 million in fees and compensation for services and (iii) a decrease of ARS 8 million in advertising and other commercial expenses, partially offset by: (i) an increase of ARS 21 million in fees payable to directors. General and administrative expenses of the Offices segment, measured as a percentage of revenues from this segment, decreased from 16.2% during the fiscal year ended June 30, 2018 to 9.2% during the fiscal year ended June 30, 2019.
 
Sales and Developments. General and administrative expenses associated with our Sales and Developments segment increased by 42.9%, from ARS 198 million during the fiscal year ended June 30, 2018 to ARS 283 million during the fiscal year ended June 30, 2019, mainly as a result of an increase in salaries, social security and other personnel expenses of ARS 70 million, among other items. General and administrative expenses of the Sales and Developments segment, measured as a percentage of revenues from this segment, decreased from 66% during the fiscal year ended June 30, 2018 to 25.3% during the fiscal year ended June 30, 2019.
 
Hotels. General and administrative expenses associated with our Hotels segment increased by 1% from ARS 487 million during the fiscal year ended June 30, 2018 to ARS 492 million during the fiscal year ended June 30, 2019, mainly as a result of: (i) a ARS 32 million increase in fees and compensation for services, offset by (ii) a ARS 17 million decrease in salaries, social security and other personnel expenses and (iii) a ARS 7 million decrease in taxes, fees and contributions. General and administrative expenses of the Hotels segment measured as a percentage of revenues from this segment decreased from 19.9% during the fiscal year ended June 30, 2018 to 16.7% during the fiscal year ended June 30, 2019.
 
 
229
 
 
International. General and administrative expenses associated with our International segment decreased by 6.8%, from ARS 118 million during the fiscal year ended June 30, 2018 to ARS 110 million during the fiscal year ended June 30, 2019, mainly as a result of: (i) a ARS 25 million increase in fees and compensation for services; (ii) a ARS 10 million increasein salaries, social security and other personnel expenses; (iii) a ARS 3 million increase in maintenance, repairs and services and (iv) a ARS 3 million increase in amortization and depreciation, partially offset by: (v) a lower tax expense, since Imadison taxes were paid in the previous fiscal year.
 
Corporate. General and administrative expenses associated with our Corporate segment increased by 34.8%, from ARS 385 million during the fiscal year ended June 30, 2018 to ARS 519 million during the fiscal year ended June 30, 2019, mainly as a result of an increase in fees payable to directors of ARS 174 million; offset by a ARS 37 million decrease in fees and compensation for services, among other items.
 
Others. General and administrative expenses associated with our Others segment increased by 46.8% from ARS 77 million during the fiscal year ended June 30, 2018 to ARS 113 million during the fiscal year ended June 30, 2019, mainly due to: (i) a ARS 15 million increase in administrative expenses; (ii) a ARS 7 million increase in maintenance, repairs and services; (iii) a ARS 6 million increase in fees and compensation for services; and (iv) a ARS 3 million increase in salaries, social security and other personnel expenses, among other items.
 
Operations Center in Israel
 
Real Estate. General and administrative expenses associated with the Real Estate segment increased from ARS 578 million during the period ended June 30, 2018 to ARS 707 million during the period ended June 30, 2019. This variation was mainly due to a real revaluation of the NIS against the Argentine peso of approximately 22%. The general and administrative expenses associated with this segment measured as a percentage of revenues went from 6.1% during the period ended June 30, 2018 to 4.9% during the period ended June 30, 2019.
 
Telecommunications. General and administrative expenses associated with the Telecommunications segment increased from ARS 4,594 million during the period ended June 30, 2018 to ARS 4,779 million during the period ended June 30, 2019. This variation was due to a real revaluation of the NIS against the Argentine peso of approximately 22% offset by a reduction in personnel expenses due to a downsizing of the company, which accompanied the fall in revenues in a search for efficiency improvements. General and administrative expenses associated with this segment measured as a percentage of this segment’s revenues decreased from 9.4% in fiscal year 2018 to 8.3% in fiscal year 2019.
 
Others. General and administrative expenses associated with the Others segment increased from ARS 1,207 million during the period ended June 30, 2018 to ARS 1,487 million during the period ended June 30, 2019. This variation was due to: (i) a real revaluation of the NIS against the Argentine peso of approximately 22%, and (ii) an increase in the structure of Bartan and Epsilon.
 
Corporate. General and administrative expenses associated with the Corporate segment increased from ARS 854 million during the period ended June 30, 2018 to ARS 1,058 million during the period ended June 30, 2019. This variation was due to a real revaluation of the NIS against the Argentine peso of approximately 22%, offset by a decrease in the personnel and the structure expenses of DIC and IDBD, also accompanied by a reduction in Dolphin's legal fees.
 
Selling expenses 2019 vs 2018
 
Total selling expenses, according to the income statement, increased by ARS 487 million (3.6%), from ARS 13,489 million in the fiscal year ended June 30, 2018 to ARS 13,976 million in the fiscal year ended June 30, 2019. This was primarily due to a ARS 34 million decrease in the Agricultural Business, from ARS 1,740 million in the fiscal year ended June 30, 2018 to ARS 1,706 million in the fiscal year ended June 30, 2019, and a ARS 521 million increase in the Urban Properties and Investment Business. Within the Urban Properties and Investment Business, the variation relates to an increase in the Operations Center in Israel of ARS 553 million and an increase in the Operations Center in Argentina of ARS 32 million.
 
Selling expenses from our joint ventures decreased by ARS 9 million (56.3%), from ARS 16 million in the fiscal year ended June 30, 2018 to ARS 7 million in the fiscal year ended June 30, 2019.
 
Selling expenses generated by inter-segment transactions decreased ARS 2 million (15.4%), from ARS 13 million in the fiscal year ended June 30, 2018 to ARS 11 million in the fiscal year ended June 30, 2019.
 
 
230
 
 
Therefore, according to information by segments (taking into account the profit/ (loss) from operations from our joint ventures and without considering those relating to expenses and collective promotion fund or business inter-segment transactions), total selling expenses increased by ARS 476 million (3.5%), from ARS 13,518 million in the fiscal year ended June 30, 2018 to ARS 13,994 million in the fiscal year ended June 30, 2019. This was mainly due to a ARS 36 million decreased in the Agricultural Business and a ARS 512 million increase in the Urban Properties and Investment Business. Within the Urban Properties and Investment Business, the variation relates to an increase in the Operations Center in Israel of ARS 553 million, and a decrease in the Operations Center in Argentina of ARS 41 million.
 
Agricultural Business
 
According to information by segments (taking into account all our joint ventures and inter-segment eliminations), total selling expenses decreased by ARS 36 million (2.1%), from ARS 1,753 million in the fiscal year ended June 30, 2018 to ARS 1,717 million in the fiscal year ended June 30, 2019. Selling expenses of the Agricultural Business, measured as a percentage of revenues from this segment, increased from 11.4% during the period ended June 30, 2018 to 9.0% during the fiscal year ended June 30, 2019.
 
Agricultural Production. Selling expenses from the Agricultural Production segment decreased 22.4%, from ARS 1,322 million during fiscal year 2018 to ARS 1,026 million in fiscal year 2019, mainly as a result of a ARS 227 million decrease in selling expenses for crops and ARS 20 million in selling expenses for cattle. Selling expenses, measured as a percentage of revenues from the Agricultural Production segment, decreased from 14.5 % during fiscal year 2018 to 9.2% during fiscal year 2019.
 
Land Transformation and Sales. Selling expenses from the Land Transformation and Sales segment increased by ARS 1 million, and no expenses were recorded in fiscal year 2018.
 
Others. Selling expenses from the Others segment increased 60.1%, from ARS 431 million during fiscal year 2018 to ARS 690 million in fiscal year, 2019, as a consequence of a ARS 184 million increase in selling expenses related to the agro-industrial business and the ARS 75 million increase in commercial expenses related to other segments. Selling expenses, measured as a percentage of revenues from the Others segment, increased from 6.8% during fiscal year 2018 to 8.7% during fiscal year 2019.
 
Urban Properties and Investment Business
 
According to information by segments (taking into account all our joint ventures and inter-segment eliminations), total selling expenses increased by ARS 512 million (4.4%), from ARS 11,765 million in the fiscal year ended June 30, 2018 (out of which ARS 10,639 million derive from the Operations Center in Israel and ARS 1,126 million from the Operations Center in Argentina) to ARS 12,277 million in the fiscal year ended June 30, 2019 (out of which ARS 11,192 million derive from the Operations Center in Israel and ARS 1,085 million from the Operations Center in Argentina). Without considering selling expenses from the Operations Center in Israel, selling expenses, according to information by segments, decreased by 3.6%. In addition, total selling expenses, measured as a percentage of total revenues, according to information by segments, decreased from 15.9% during the period ended June 30, 2018 to 13.9% during the period ended June 30, 2019, mainly from the Operations Center in Israel. Excluding the effect from the Operations Center in Israel, total selling expenses, measured as a percentage of total revenues, decreased from 8.1% during the period ended June 30, 2018 to 7.2% during the period ended June 30, 2019.
 
Operations Center in Argentina
 
Shopping Malls. Selling expenses of the Shopping Malls segment decreased by 12.7%, from ARS 607 million during fiscal year 2018 to ARS 530 million during fiscal year 2019, mainly as a result of: (i) a decrease in advertising and other commercial expenses of ARS 33 million; (ii) a decrease in the charge of taxes, fees and contributions of ARS 31 million; and (iii) a decrease of ARS 17 million in doubtful accounts; partially offset by (iv) an increase in salaries, social security and other personnel selling expenses of ARS 3 million. Selling expenses of the Shopping Malls segment, measured as a percentage of revenues from this segment, remained constant at 6.2% during the fiscal years ended June 30, 2018 and 2019.
 
 
231
 
 
Offices. Selling expenses associated with our Offices segment decreased by 30.8% from ARS 143 million during the fiscal year ended June 30, 2018 to ARS 99 million during the fiscal year ended June 30, 2019. Such variation was mainly generated as a result of a ARS 69 million decrease in the charge of doubtful accounts, offset by: (i) a ARS 13 million increase in taxes, fees and contributions and (ii) a ARS 11 million increase in advertising and other commercial expenses. Selling expenses associated with the Offices segment, measured as a percentage of revenues from this segment, decreased from 10.7% during the fiscal year ended June 30, 2018 to 4.4% during the fiscal year ended June 30, 2019.
 
Sales and Developments. Selling expenses associated with our Sales and Developments segment increased by 105.2% from ARS 58 million during fiscal year ended June 30, 2018 to ARS 119 million during the fiscal year ended June 30, 2019. Such variation was mainly generated by a ARS 65 million increase in taxes, fees and contributions. Selling expenses associated with the Sales and Developments segment, measured as a percentage of revenues from this segment, decreased from 19.3% during the fiscal year ended June 30, 2018 to 10.6% during the fiscal year ended June 30, 2019.
 
Hotels. Selling expenses associated with our Hotels segment increased by 1.6% from ARS 311 million during the fiscal year ended June 30, 2018 to ARS 316 million during the fiscal year ended June 30, 2019, mainly as a result of a ARS 26 million increase in taxes, fees and contributions offset by; (i) a ARS 13 million decrease in fees and compensation for services, and (ii) a ARS 11 million decrease in salaries, social security and other personnel expenses. Selling expenses associated with the Hotels segment, measured as a percentage of revenues from this segment, decreased from 12.7% during the fiscal year ended June 30, 2018 to 10.7% during the fiscal year ended June 30, 2019.
 
International. Selling expenses associated with the International segment remained unchanged in both fiscal years.
 
Corporate. Selling expenses associated with the Corporate segment remained unchanged in both fiscal years.
 
Others. Selling expenses associated with our Others segment increased 200% from ARS 7 million during the fiscal year ended June 30, 2018 to ARS 21 million during the fiscal year ended June 30, 2019, mainly due to: (i) a ARS 6 million increase in taxes, fees and contributions; (ii) a ARS 3 million increase in advertising and other commercial expenses; and (iii) a ARS 4 million increase in doubtful accounts. Selling expenses associated with the Others segment, measured as a percentage of revenues from this segment, significantly decreased from 15.9% during the fiscal year ended June 30, 2018 to 11.1% during the fiscal year ended June 30, 2019.
 
Operations Center in Israel
 
Real Estate. Selling expenses associated with the real estate segment decreased from ARS 200 million during the period ended June 30, 2018 to ARS 197 million during the period ended June 30, 2019. This variation was due to (i) a real revaluation of the NIS against the Argentine Peso of approximately 22%. Selling expenses associated with this segment measured as a percentage of revenues decreased 2.1% during the period ended June 30, 2018 to 1.4% during the period ended June 30, 2019.
 
Telecommunication. Selling expenses associated with the Telecommunications segment increased from ARS 10,059 million during the period ended June 30, 2018 to ARS 10,562 million during the period ended June 30, 2019. This variation was due to a real revaluation of the NIS against the Argentine peso of approximately 22%, offset by a decrease in advertising expenses on the mobile phone line. Selling expenses associated with this segment measured as a percentage of revenues decreased from 20.5% during the period 2018 to 18.4% during the period 2019.
 
Others. Selling expenses associated with the Others segment increased from ARS 380 million during the period ended June 30, 2018 to ARS 433 million during the year ended June 30, 2019. This variation was due to a real revaluation of the NIS against the Argentine peso of approximately 22%, offset by a decrease in the marketing expenses of Bartan's new services.
 
 
232
 
 
Other operating results, net 2019 vs 2018
 
Total other operating results, net, according to the income statement, decreased by ARS 2,556 million (69.9%), from a gain of ARS 3,657 million in the fiscal year ended June 30, 2018 to a gain of ARS 1,101 million in the fiscal year ended June 30, 2019. This is mainly due to a ARS 719 million increase in the Agricultural Business, from a gain of ARS 1,548 million in the fiscal year ended June 30, 2018 to a gain of ARS 829 million in the fiscal year ended December June 30, 2019, and a ARS 1,837 million increase in the Urban Properties and Investment Business. Within the Urban Properties and Investment Business, the variation relates to an increase in the Operations Center in Israel of ARS 1,394 million offset by a decrease in the Operations Center in Argentina of ARS 443 million.
 
Other operating results, net from our joint ventures increased by ARS 151 million (359.5%), from a gain of ARS 42 million in the fiscal year ended June 30, 2018 to a gain of ARS 193 million in the fiscal year ended June 30, 2019.
 
In turn, total other operating results, net on account of expenses and promotion fund increased by ARS 19 million (950.%), from a gain of ARS 2 million in the fiscal year ended June 30, 2018 to a gain of ARS 17 million in the fiscal year ended June 30, 2019.
 
Other operating results, net generated by inter-segment transactions decrease by ARS 7 million (175.0%), from ARS 4 million in the fiscal year ended June 30, 2018 to ARS 11 million in the fiscal year ended June 30, 2019.
 
Therefore, according to information by segments (taking into account the profit/ (loss) from operations from our joint ventures and without considering those relating to expenses and collective promotion fund or business inter-segment transactions), total other operating results, net decreased by ARS 2,719 million (75.1%), from ARS 3,621 million in the fiscal year ended June 30, 2018 to ARS 902 million in the fiscal year ended June 30, 2019. This was mainly due to a ARS 722 million decrease in the Agricultural Business and a ARS 1,997 million decrease in the Urban Properties and Investment Business. Within the Urban Properties and Investment Business, the variation relates to a decrease in the Operations Center in Israel of ARS 1,394 million, offset by a decrease in the Operations Center in Argentina of ARS 603 million.
 
Agricultural Business
 
1. According to information by segments (taking into account all our joint ventures and inter-segment eliminations), total other operating results, net decreased by ARS 722 million (46.9%), from ARS 1,541 million in the fiscal year ended June 30, 2018 to ARS 819 million in the fiscal year ended June 30, 2019. Other operating results, net from the Agricultural Business, measured as a percentage of revenues from this segment, increased from 10.0% during the period ended June 30, 2018 to 4.3% during the period ended June 30, 2019.
 
Agricultural Production. Other operating results, net associated with our Agricultural Production segment increased by ARS 448 million, from a gain of ARS 20 million during fiscal year 2018 to a gain of ARS 428 million during fiscal year 2019, mainly as a result of Brasilagro’s and Cresud’s commodity derivatives.
 
Land Transformation and Sales. Other operating results, net from this segment decreased by ARS 1,213 million from a gain of ARS 1,457 million during fiscal year 2018 to a gain of ARS 244 million during fiscal year 2019.
 
Others. Other Operating results, net associated with the Others segment rose ARS 43 million, from a gain of ARS 104 million during fiscal year 2018 to a gain of ARS 147 million during fiscal year 2019, primarily in connection with the operations of our subsidiary FYO.
 
 
233
 
 
Urban Properties and Investment Business
 
According to information by segments (taking into account all our joint ventures and inter-segment eliminations), total other operating results, net decreased by ARS 1,997 million (96.0%), from ARS 2,080 million in the fiscal year ended June 30, 2018 (out of which ARS 2,136 million derive from the Operations Center in Israel and ARS 56 million from the Operations Center in Argentina) to ARS 83 million in the fiscal year ended June 30, 2019 (out of which ARS 742 million derive from the Operations Center in Israel and ARS 659 million from the Operations Center in Argentina). Excluding Other operating results, net from the Operations Center in Israel, Other operating results, net, according to information by segments, decreased by 1,076.8%. In addition, total other operating results, net, measured as a percentage of total revenues, according to information by segments, decreased from 2.8% during the period ended June 30, 2018 to 0.1% during the period ended June 30, 2019, mainly from the Operations Center in Israel. Excluding the effect from the Operations Center in Israel, total other operating results, net, measured as a percentage of total revenues, increased from 0.4% during the period ended June 30, 2018 to 4.4% during the period ended June 30, 2019.
 
Operations Center in Argentina
 
Shopping Malls. Other operating results, net from the Shopping Malls segment decreased by 3.8%, from a net loss of ARS 105 million during fiscal year 2018 to a net loss of ARS 109 million during fiscal year 2019, mainly as a result of: (i) an increase in charity charges of ARS 43 millions; partially offset by: (ii) a recovery of litigation costs of ARS 23 million and (iii) an increase in the interest for late payment that is charged to our customers of ARS 32 million. Other operating results, net from this segment as a percentage of the revenues from this segment slightly increased from 1.1% negative during the year ended June 30, 2018 to 1.3% negative during the year ended June 30, 2019.
 
Offices. Other operating results, net, associated with our Offices segment increased by 66.7%, from a net loss of ARS 24 million during the year ended June 30, 2018 to a net loss of ARS 40 million during the year ended June 30, 2019, mainly as a consequence of an increase in donations, among other items. Other operating results, net, of this segment, as a percentage of this segment’s revenues, maintained at 1.8% negative during the year ended June 30, 2019 and 2018.
 
Sales and developments. Other operating results, net, associated with our Sales and Developments segment decreased by 307.2%, from a net profit of ARS 138 million during the year ended June 30, 2018 to a net loss of ARS 286 million during the year ended June 30, 2019, mainly as a result of a provision set up for the plot of land owned by Puerto Retiro S.A., thus generating a negative result of ARS 177 million, compared to the previous year in which a positive result was obtained due to the sale of floors of Intercontinental Building by IRSA Propiedades Comerciales. Other operating results, net, of this segment, as a percentage of this segment’s revenues, decreased from 46% positive during the year ended June 30, 2018 to 25.6% negative during the year ended June 30, 2019.
 
Hotels. Other operating results, net, associated with the Hotels segment increased 385%, from a net loss of ARS 40 million during the year ended June 30, 2018 to a net profit of ARS 114 million during the year ended June 30, 2019, mainly due to an insurance recovery associated with a boiler-related loss. Other operating results, net, of this segment, as a percentage of this segment’s revenues increased from 1.6% negative during the year ended June 30, 2018 to 3.9% positive during the year ended June 30, 2019.
 
International. Other operating results, net, of this segment increased by 58.6%, from a net loss of ARS 58 million during the year ended June 30, 2018 to a net loss of ARS 24 million during the year ended June 30, 2019, mainly due to lower donations and tax charges.
 
Corporate. Other operating results, net, associated with the Corporate segment did not show variations during the reported fiscal years.
 
Others. Other operating results, net, associated with the Others segment decreased by 1,051.5%, from a net profit of ARS 33 million during the year ended June 30, 2018 to a net loss of PsS.314 million during the year ended June 30, 2019, mainly due to a negative result generated by the sale of TARS hop S.A. and lower results from Entertainment Holdings S.A. Other net operating results, of this segment, as a percentage of this segment’s revenues increased from 75% positive during the year ended June 30, 2018 to 165.3% negative during the year ended June 30, 2019.
 
 
234
 
 
Operations Center in Israel
 
Real Estate. Other operating results, net associated with the Real Estate segment went from a profit of ARS 256 million during the period ended June 30, 2018 to ARS 0 million during the period ended June 30, 2019. This variation was due to the sale of fixed assets during this period.
 
Telecommunications. Other operating results, net associated with the Telecommunications segment went from a profit of ARS 772 million during the period ended June 30, 2018 to a net profit of ARS 397 million during the period ended June 30, 2019, due to the sale of the subsidiary Rimon during the period ended June 30, 2018.
 
Others. Other operating results, net associated with the Others segment went from a loss of ARS 33 million during the period ended June 30, 2018 to a net profit of ARS 345 million during the period ended June 30, 2019. This variation was due to the result from the sale of Elron’s subsidiaries, During the period ended June 30, 2018, Cloudyn was sold, and during this fiscal year, Cybersecdo was sold, accompanied by a decrease in Bartan’s research and development expenses.
 
Corporate. Other operating results, net associated with the Corporate segment went from a profit of ARS 1,141 million during the period ended June 30, 2018 to ARS 0 million during the period ended June 30, 2019. This variation was due to the favorable outcome of the trial won by Ma’ariv during the period ended June 30, 2018.
 
Management fees 2019 vs 2018
 
We entered into a management agreement with Consultores Asset Management S.A., which provides for payment of fees equivalent to 10% of our profits for advisory services in relation to any matters related to business and investments, such as farming, real estate, finance, hotel, etc. Management fees amounted to ARS 1,456 million during fiscal year 2018. During fiscal year 2019 no results were recognized on this account.
 
Profit/ (loss) from operations 2019 vs 2018
 
As a result of the factors described above, total profit / (loss) from operations, according to the income statement, decreased by ARS 56,346 million (176.9%), from a profit of ARS 31,875 million in the fiscal year ended June 30, 2018 to a loss of ARS 24,489 million in the fiscal year ended June 30, 2019. Such variation was mainly due to a ARS 44 million decrease in the Agricultural Business, from a profit of ARS 3,185 million in the fiscal year ended June 30, 2018 to a profit of ARS 3,141 million in the fiscal year ended June 30, 2019, and a ARS 56,302 million decrease in the Urban Properties and Investment Business. Within the Urban Properties and Investment Business, the variation relates to an increase in the Operations Center in Israel of ARS 1,136 million offset by a decrease in the Operations Center in Argentina of ARS 57,438 million.
 
Profit / (loss) from operations from our joint ventures increased by ARS 2,024 million (203.6%), from a loss of ARS 994 million in the fiscal year ended June 30, 2018 to a profit of ARS 1,030 million in the fiscal year ended June 30, 2019.
 
In turn, total profit / (loss) from operations on account of expenses and promotion fund increased by ARS 1,384 million (91.3%), from a loss of ARS 1,516 million in the fiscal year ended June 30, 2018 to a gain of ARS 132 million in the fiscal year ended June 30, 2019.
 
Profit / (loss) from operations generated by inter-segment transactions varied by ARS 6 million (600.0%), from ARS 1 million in the fiscal year ended June 30, 2018 to ARS 5 million in the fiscal year ended June 30, 2019.
 
Therefore, according to information by segments (taking into account the profit/ (loss) from operations from our joint ventures and without considering those relating to expenses and collective promotion fund or business inter-segment transactions), total profit/ (loss) from operations decreased by ARS 59,748 million (173.9%), from ARS 34,366 million in the fiscal year ended June 30, 2018 to ARS 25,382 million in the fiscal year ended June 30, 2019. This was mainly due to a ARS 1,508 million decrease in the Agricultural Business and a ARS 58,240 million decrease in the Urban Properties and Investment Business. Within the Urban Properties and Investment Business, the variation relates to an increase in the Operations Center in Israel of ARS 1,136 million, offset by a decrease in the Operations Center in Argentina of ARS 59,376 million.
 
 
235
 
 
Agricultural Business
 
According to information by segments (taking into account all our joint ventures and inter-segment eliminations), total profit / (loss) from operations decreased by ARS 1,508 million (32.5%), from ARS 4,638 million in the fiscal year ended June 30, 2018 to ARS 3,130 million in the fiscal year ended June 30, 2019. The Profit / (loss) from operations of the Agricultural Business, measured as a percentage of revenues from this segment, decreased from 30.1% during the period ended June 30, 2018 to 16.5% during the period ended June 30, 2019.
 
Agricultural Production. Profit / (loss) from operations of this segment increased by ARS 504 million, from a profit of ARS 1,559 million in fiscal year 2018 to a profit of ARS 2,063 million in fiscal year 2019.
 
Land Transformation and Sales. Profit / (loss) from operations of this segment decreased by ARS 2,410 million, from a profit of ARS 3,291 million in fiscal year 2018 to a loss of ARS 881 million in fiscal year 2019.
 
Corporate. Profit / (loss) from operations of this segment decreased by ARS 49 million from a loss of ARS 225million in fiscal year 2018 to a loss of ARS 274 million in fiscal year 2019.
 
Others. Profit / (loss) from operations of this segment increased by ARS 447 million from a profit of ARS 13 million in fiscal year 2018 to a profit of ARS 460 million in fiscal year 2019.
 
Urban Properties and Investment Business
 
According to information by segments (taking into account all our joint ventures and inter-segment eliminations), total profit / (loss) from operations decreased by ARS 58,240 million (195.9%), from ARS 29,728 million in the fiscal year ended June 30, 2018 (out of which ARS 2,386 million derive from the Operations Center in Israel and ARS 27,342 million from the Operations Center in Argentina) to ARS 28,512 million in the fiscal year ended June 30, 2019 (out of which ARS 3,522 million derive from the Operations Center in Israel and ARS 32,034 million from the Operations Center in Argentina). Excluding the profit / (loss) from operations of the Operations Center in Israel, profit / (loss) from operations, according to information by segments, decreased by 217.2%. In addition, total profit / (loss) from operations, measured as a percentage of total revenues, according to information by segments, decreased from 40.2% during the period ended June 30, 2018 to 32.2% during the period ended June 30, 2019, mainly as a result of the Operations Center in Israel. Excluding the effect from the Operations Center in Israel, total profit / (loss) from operations, measured as a percentage of total revenues, increased from 197.1% during the period ended June 30, 2018 to 212.8% during the period ended June 30, 2019.
 
Operations Center in Argentina
 
Shopping Malls. Operating income from the Shopping Malls segment decreased, from a profit of ARS 13,621 million during fiscal year 2018, to a loss of ARS 34,401 million during fiscal year 2019.
 
Offices. Profit from operations associated with our Offices segment, decreased by 62.7%, from a profit of ARS 6,668 million during the year ended June 30, 2018 to a profit of ARS 2,488 million during the year ended June 30, 2019. The variation is mainly due to a decrease of ARS 5,096 million from the net gain from fair value adjustment of investment properties. Profit from operations of the Offices segment as a percentage of this segment’s revenues decreased from 500.6% during the year ended June 30, 2018 to 111.1% during the year ended June 30, 2019. 
 
Sales and developments. Profit from operations associated with our Sales and Developments segment decreased by 91.5%, from an ARS 7,371 million profit during the year ended June 30, 2018 to an ARS 630 million profit during the year ended June 30, 2019. This decrease is mainly due to a decrease of ARS 6,612 million in the net gain from fair value adjustment of investment properties. Profit from operations of the Sales and Developments segment as a percentage of this segment’s revenues decreased from 2,457% during the year ended June 30, 2018 to 56.4% during the year ended June 30, 2019.
 
 
236
 
    
Hotels. Profit from operations associated with the Hotels segment showed an increase of 1,148.4%, from a loss of ARS 64 million during the year ended June 30, 2018 to a profit of ARS 671 million during the year ended June 30, 2019. This increase is mainly due to the increase in the average rate per room of our hotel portfolio (measured in pesos), thus generating an increase in revenues, and to the insurance recovery associated with the boiler-related loss in Intercontinental Hotel. Profit from operations of the Hotels segment as a percentage of this segment’s revenues increased from 2.6% during the year ended June 30, 2018 to 22.7% during the year ended June 30, 2019.
 
International. Profit from operations associated with our International segment changed by 31.8%, from a loss of ARS 176 million during the year ended June 30, 2018 to a loss of ARS 120 million during the year ended June 30, 2019. This variation is due to lower donations and tax charges. 
 
Corporate. Profit from operations associated with our Corporate segment decreased by 34.8%, from a loss of ARS 385 million during the year ended June 30, 2018 to a loss of ARS 519 million during the year ended June 30, 2019, mainly affected by general and administrative expenses.
 
Others. Profit from operations associated with our Others segment decreased, from a net profit of ARS 307 million during the year ended June 30, 2018 to a net loss of ARS 783 million during the year ended June 30, 2019. This variation is mainly due to an ARS 736 million decrease in the net gain from fair value adjustment of investment properties. Profit from operations of the Others segment as a percentage of this segment’s revenues decreased from 697.7% profit during the year ended June 30, 2018 to 412.1% loss during the year ended June 30, 2019. 
 
Operations Center in Israel
 
Real Estate. Profit from operations of the Real Estate segment increased from ARS 3,018 million during the year ended June 30, 2018 to ARS 5,259 million during the year ended June 30, 2019. This variation was due to (i) a real revaluation of the NIS against the Argentine peso of approximately 22% and (ii) an increase in costs and a decrease in the net gain from fair value adjustment of investment properties.
  
Telecommunications. Profit from operations of the Telecommunications segment went from a net loss of ARS 4 million during the period ended June 30, 2018 to a net profit of ARS 138 million during the period ended June 30, 2019. This variation was due to (i) a real revaluation of the NIS against to the Argentine peso of approximately 22%, (ii) a decrease in operating expenses, due to increased efficiency measures implemented by Cellcom, and (iii) the growth in the fixed line and television segment.
 
Others. Profit from operations of the Others segment went from a net loss of ARS 915 million during the period ended June 30, 2018 to a net loss of ARS 817 million during the period ended June 30, 2019. This variation was due to (i) a real revaluation of the NIS against the Argentine peso of approximately 22%, offset by (ii) an increase in the other operating income of Elron and Bartan.
  
Corporate. Profit from operations of the Corporate segment went from a net profit of ARS 287 million during the period ended June 30, 2018 to a net loss of ARS 1,058 million during the year ended June 30, 2019. This variation was due to (i) a real revaluation of the NIS against the Argentine peso of approximately 22%, and (ii) the positive outcome of Ma’ariv’s trial during the previous period.
 
Share of profit/ (loss) of associates and joint ventures 2019 vs 2018
  
The total share of profit/(loss) of associates and joints ventures, according to the income statement, decreased by ARS 3,876 million (112.3%), from a loss of ARS 3,452 million in the fiscal year ended June 30, 2018 to a loss of ARS 7,328 million in the fiscal year ended June 30, 2019. This was mainly due to a ARS 240 million decrease in the Agricultural Business, from a gain of ARS 270 million in the fiscal year ended June 30, 2018 to a profit of ARS 30 million in the fiscal year ended June 30, 2019, and a ARS 3,636 million decrease in the Urban Properties and Investment Business. Within the Urban Properties and Investment Business, the variation relates to an increase in the Operations Center in Israel of ARS 272 million, offset by a decrease in the Operations Center in Argentina of ARS 3,908 million.
 
Our share of profit/(loss) of associates and joints ventures, primarily from Cresca (Agricultural Business), Nuevo Puerto Santa Fe S.A. (Shopping Malls segment), Quality Invest S.A. (Offices segment) and; Cyrsa S.A., Puerto Retiro S.A. and Baicom Networks S.A. (Sales and developments segment), decreased by ARS 2,166 million (186.7%), from a profit of ARS 1,160 million in the fiscal year ended June 30, 2018 to a loss of ARS 1,006 million in the fiscal year ended June 30, 2019.
  
 
237
 
  
There are no results on account of expenses and promotion fund corresponding to share of profit/(loss) of associates and joints ventures.
 
Therefore, according to information by segments (taking into account the profit/ (loss) from operations from our joint ventures and without considering those relating to expenses and collective promotion fund or business inter-segment transactions), the total share of profit/(loss) of associates and joints ventures decreased by ARS 1,710 million (37.1%), from ARS 4,612 million in the fiscal year ended June 30, 2018 to ARS 6,322 million in the fiscal year ended June 30, 2019. This was mainly due to a ARS 26 million decrease in the Agricultural Business and a ARS 1,684 million decrease in the Urban Properties and Investment Business. Within the Urban Properties and Investment Business, the variation relates to an increase in the Operations Center in Israel of ARS 272 million, offset by a decrease in the Operations Center in Argentina of ARS 1,956 million.
 
Agricultural Business 
 
According to information by segments (taking into account all our joint ventures and inter-segment eliminations), the total share of profit/(loss) of associates and joints ventures decreased by ARS 26 million (70.3%), from ARS 37 million in the fiscal year ended June 30, 2018 to ARS 11 million in the fiscal year ended June 30, 2019.
 
Agricultural Production. The profit from our interests in associates in this segment rose by 46.2% from a profit of ARS 39 million in fiscal year 2018 to a profit of ARS 57million in fiscal year 2019, due to the profit from the investment in Agro-Uranga S.A.
  
Others. The loss from our interests in associates in this segment rose by 2,200.0% from a loss of ARS 2 million in fiscal year 2018 to a loss of ARS 46 million in fiscal year 2019, due to the profit/(loss) from the investment in Agrofy Global.
 
Urban Properties and Investment Business
  
According to information by segments (taking into account all our joint ventures and inter-segment eliminations), the total share of profit/(loss) of associates and joints ventures decreased by ARS 1,684 million (36.2%), from ARS 4,649 million in the fiscal year ended June 30, 2018 (out of which ARS 422 million derive from the Operations Center in Israel and ARS 4,227 million from the Operations Center in Argentina) to ARS 6,333 million in the fiscal year ended June 30, 2019 (out of which ARS 150 million derive from the Operations Center in Israel and ARS 6,183 million from the Operations Center in Argentina). Excluding the share of profit/(loss) of associates and joints ventures from the Operations Center in Israel, the share of profit/(loss) of associates and joints ventures, according to information by segments, decreased by 46.3%.
 
Operations Center in Argentina
 
Shopping Malls. In the information by segments, the share of profit / (loss) of associates and joint ventures Nuevo Puerto Santa Fe S.A. is exposed consolidated, line by line in this segment.
 
Offices. In the information by segments, the share of profit / (loss) of associates and joint ventures Quality S.A. is exposed consolidated, line by line in this segment.
 
Sales and Developments. The share of profit / (loss) of associates and joint ventures Cyrsa S.A., Puerto Retiro S.A. and Baicom Networks S.A. are exposed consolidated line by line. The result from our participation in our associate Manibil S.A., which is disclosed in this line, decreased by ARS 41 million, from a profit of ARS 4 million during the fiscal year ended June 30, 2018 to a loss of ARS 37 million during the fiscal year ended June 30, 2018.
 
Hotels. This segment does not show results from the net share of profit / (loss) of associates and joint ventures.
 
International. The net share of profit / (loss) of associates of this segment increased by 16.9%, from a loss of ARS 4,425 million during the fiscal year ended June 30, 2018 to a loss of ARS 3,679 million during the fiscal year ended June 30, 2019, mainly generated by a negative result from our investment in New Lipstick LLC of ARS 3,722 million.
 
 
238
 
 
Others. The net share of profit / (loss) of associates from the Others segment decreased by ARS 1,371.6%, from a profit of ARS 194 million during the fiscal year ended June 30, 2018 to a loss of ARS 2,467 million during the fiscal year ended June 30, 2019, mainly as a result of a loss from our investments in Banco Hipotecario S.A. in the amount of ARS 2,416 million.
 
Operations Center in Israel
 
Real Estate. The share of profit / (loss) of associates of this segment decreased from a profit of ARS 158 million during the period ended June 30, 2018 to ARS 37 million during the period ended June 30, 2019 due to (i) a real revaluation of the NIS against the Argentine peso of approximately 22% and (ii) lower results of Mehadrin and PBEL.
 
Others. The share of profit / (loss) of associates of this segment went from a loss of ARS 580 million during the period ended June 30, 2018 to a loss of ARS 904 million during the period ended June 30, 2019, due to (i) a real revaluation of the NIS against the Argentine peso of approximately 22% and (ii) a lower result from investments of Epsilon.
 
Financial results, net 2019 vs 2018
 
The Group financial results, net increased by ARS 32,118 million, from a loss of ARS 47,390 million for fiscal year 2018 to a loss of ARS 15,272 million for fiscal year 2019. This was mainly due to: (i) a positive variation of the net exchange difference that went from a loss of ARS 19,587 million during the fiscal year ended June 30, 2018 to a profit of ARS 2,633 million during the fiscal year ended June 30, 2019. This variation lies in the fact that in fiscal year 2019 inflation was higher than devaluation (47% vs. 56%, respectively); (ii) a loss of ARS 5,908 in Israel pertaining to the debt exchange in fiscal year 2018; partially offset by an increase in net interest expense that went from a loss of ARS 19,564 million during the fiscal year ended June 30, 2018 to a loss of ARS 21,893 million during the fiscal year ended June 30, 2019.
 
Income tax 2019 vs 2018
 
The Company applies the deferred tax method to calculate the income tax for the reported periods, thus recognizing temporary differences as tax assets and liabilities. The income tax charge for the year went from a profit of ARS 9,964 million during fiscal year 2018, to a loss of ARS 780 million during fiscal year 2019, out of which a loss of ARS 5,001 million derives from the Agricultural Business, a profit of ARS 4,471 million derives from the Operation Center in Argentina and a loss of ARS 250 million derives from the Operation Center in Israel.
 
Profit for the period ended December 31, 2019 vs 2018
 
As a result of the factors described above, our net profit for the year, including the effect of discontinued operations, decreased by ARS 69,605 million from a net profit of ARS 27,420 million in fiscal year 2018 to a net loss of ARS 40,729 million in fiscal year 2019, out of which a loss of ARS 2,212 million derives from the Agricultural Business, a loss of ARS 36,824 million derives from the Operation Center in Argentina and a loss of ARS 1,693 million derives from the Operation Center in Israel.
 
 
239
 
 
B. LIQUIDITY AND CAPITAL RESOURCES
 
Liquidity
 
Our main sources of liquidity have historically been:
 
cash generated by operations;
 
 
cash generated by our issuance of common shares and non-convertible notes;
 
ash proceeds from borrowings (including cash from bank loans and overdrafts) and financing arrangements (including cash from the exercise of warrants); and
 
cash proceeds from sale of investment and trading properties and property, plant and equipment (including cash proceeds from the sale of farmlands).
  
Our main cash requirements or uses (other than in connection with our operating activities) have historically been:
 
acquisition of subsidiaries and non-controlling interest in subsidiaries;
  
acquisition of interest in associates and joint ventures;
 
capital contributions to associates and joint ventures;
  
capital expenditures in property, plant and equipment (including acquisitions of farmlands) and investment and trading properties;
 
payments of short-term and long-term debt and payment of the related interest expense; and
  
payment of dividends.
 
Our liquidity and capital resources include our cash and cash equivalents, proceeds from operating activities, sales of investment properties, trading properties and farms, obtained bank borrowings, long-term debts incurred and capital funding.
 
Cash Flows
 
The table below shows our cash flow for the fiscal years ended June 30, 2020, 2019 and 2018:
 
 
 
For the fiscal year ended June 30,
 
 
 
2020
 
 
2019
 
 
2018
 
 
 
(in million of ARS)
 
Net cash generated from operating activities
  35,734 
  25,546 
  24,150 
Net cash generated from / (used in) investing activities
  40,311 
  10,552 
  (31,553)
Net cash (used in) / generated from financing activities
  (72,624)
  (25,735)
  (4,009)
Net increase / (decrease) in cash and cash equivalents
  3,421 
  10,363 
  (11,412)
 
As of June 30, 2020, we had positive working capital of ARS 58,162 million (calculated as current assets less current liabilities as of such date).
 
As of June 30, 2020, in our Agricultural Business, we had negative working capital of ARS 4,170 million (calculated as current assets less current liabilities as of such date).
 
As of June 30, 2020, in our Urban Properties and Investments Business, our Operation Center in Argentina had negative working capital of ARS 24,360 million and our Operations Center in Israel had positive working capital of ARS 86,692 million, resulting in a consolidated positive working capital of ARS 58,162 million (calculated as current assets less current liabilities as of such date).
 
At the same date, our Agricultural Business had cash and cash equivalents of ARS 10,567 million while our Operations Center in Argentina had cash and cash equivalents of ARS 7,227 million while our Operations Center in Israel had cash and cash equivalents of ARS 83,132 million, totaling consolidated cash and cash equivalents for ARS 100,926 million.
 
 
 
240
 
 
IDBD and DIC have certain financial restrictions and agreements in relation to their financial debt, including their debentures and loans with banks and financial institutions. Regarding IDBD’s financial position, its cash flow and its ability to meet its financial debt commitments, the following should be considered: 
 
IDBD’s financial condition as of June 30, 2020 reflects negative equity, negative operating cash flows, and a credit rating downgrade. IDBD’s cash flow to meet its obligations, including short-term ones, depends on the financial support of its controlling shareholder (Dolphin Netherlands BV) and on the sale of assets, the dates of which are not under the control of IDBD. As a result of the above, IDBD has been holding negotiations with its creditors in order to restructure its financial debt on more favorable terms.
 
As of June 30, 2020, the total balance of (i) the IDBD Series 9 notes was NIS 901 million (the “Series 9”), (ii) the IDBD Series 14 notes was NIS 889 million guaranteed. for 70% of the shares of DIC (the “Series 14”), (iii) the Series 15 negotiable obligations of IDBD were NIS 238 million guaranteed by 5% of the shares of Clal (the “Series 15”).
 
In the absence of agreement, on September 17, 2020, the Series 9 Trustee filed a petition with the District Court in Tel-Aviv-Yafo (the “Tribunal”) regarding the granting of an order to open procedures (the “Petition”) pursuant to section 18 of the Israel Insolvency and Economic Recovery Law, 5778-2018 (the “Law”); In order for the appointment of a trustee for IDBD to be instructed in accordance with said regulations, which would affect the powers of the decision-making bodies of IDBD in accordance with section 43 of the Law, all other powers that are required are granted to the trustee for the performance of its function in accordance with the provisions of the Law that include without limitation the broadest powers in making directive and managerial decisions.
 
On September 21, 2020, Series 14 holders approved that the full balance of Series 14 be paid immediately.
 
On September 22, 2020, IDBD and Dolphin Netherlands B.V. They presented their initial response to the Petition before the Court, arguing that the best thing for IDBD and all its creditors is to exhaust the negotiations with the controlling shareholder and its creditors during a limited period in order to try to maximize the value of their assets, in benefit from creditors and the company, and avoid costs and other adverse effects.
 
In addition, the response of the Series 15 Trustee and the Series 14 Trustee were presented, who requested the execution of liens and the appointment of a custodian, as well as the urgent holding of a hearing that was set for September 24, 2020.
 
On September 25, 2020, the Court decreed the insolvency and liquidation of IDBD and appointed a trustee for its shares and a custodian over the shares of DIC and Clal.
 
To date, we are jointly analyzing with our local and international advisers the judicial decision of September 25 of this year and its alternatives.
 
The assets and liabilities from the Israel Operations Center have been consolidated line by line in our Audited Consolidated Financial Statements, totaling net assets of ARS 2,006 million (amount attributable to the controlling shareholder) as of June 30, 2020. In addition, our investment in the Israel Operations Center includes a currency translation adjustment reserve totaling ARS 1,537 million at that date.
 
 The commitments and other restrictions resulting from the indebtedness of IDBD and DIC have no effect on IRSA since said indebtedness has no recourse against IRSA, nor has IRSA guaranteed it with its assets. Therefore, IRSA’s financial risk with respect to the Israeli operations center is limited to the values indicated in the preceding paragraph.
 
On September 13, 2020, IDBD filed a claim against Dolphin Netherlands B.V.and against IRSA in which it sought to require them, together and separately, to pay it a total of NIS 70 million plus linkage differences and interest in accordance with the law. In addition, in tandem with the submission of the lawsuit, IDBD submitted an urgent petition for placing temporary attachments (in the presence of one party) on Dolphin Netherlands B.V and IRSA, which was not accepted by the Court in the presence of one party and which has been passed on for the respondents to responed to the petition.
 

 
 
241
 
 
Operating activities 
 
Fiscal year ended June 30, 2020 
 
Our operating activities for the fiscal year ended June 30, 2020 generated net cash inflows of ARS 35,734 million, of which ARS 2,848 million are originated in discontinued operations and ARS 32,886 million are from continuing operations, mainly due to operating income of ARS 25,964 million, a decrease in trading properties of ARS 930 million, a decrease in inventory of ARS 722 million, a decrease in trades and other receivables of ARS 10,826 million and decrease in biological assets of ARS 5,188 million partially offset by a decreased and a decrease in trades and other payables charges of ARS 6,161 million, and ARS 650 million related to income tax paid.
 
Fiscal year ended June 30, 2019
 
Our operating activities for the fiscal year ended June 30, 2019 generated net cash inflows of ARS 26,276 million, of which ARS 6,354 million are originated in discontinued operations and ARS 19,922 million are from continuing operations, mainly due to operating income of ARS 19,575 million, a decrease in trades and other receivables of ARS 2,473 million, partially offset by a decrease in trade and other payables charges of ARS 3,562 million and ARS 730 million related to income tax paid.
 
Fiscal year ended June 30, 2018
 
Our operating activities for the year ended June 30, 2018 generated net cash flows of ARS 25,836 million, of which ARS 14,120 million originated in discontinued operations and ARS 11,716 million in continuing operations, mainly due to an operating result of ARS 9,048 million and an increase in commercial and other debts of ARS 1,212 million, partially offset by a decrease in inventories of ARS 1,025 million, and ARS 1,686 million related to income tax paid.
 
Investment activities
 
Fiscal year ended June 30, 2020
 
Our investing activities resulted in net cash inflows of ARS 40,311 million, of which ARS 2,455 million are originated in discontinued operations and ARS 37,856 are from continuing operations for the fiscal year ended June 30, 2020, mainly due to (i) ARS 36,619 million in investments in financial assets, (ii) ARS 13,402 million derived from income from sales of investment properties, (iii) ARS 6,494 million generated by a decrease in restricted deposits, net, and (iv) ARS 3,382 million derived from income from sales of property, plant and equipment and (v) ARS 5,049 corresponding to receipts from the sale of participations in associates and joint ventures, partially offset by, (vi) ARS 12,837 million used in the acquisition of investments in financial assets (vii) ARS 922 million corresponding to loans granted, (viii) ARS 6,116 million used in the acquisition and improvement in property, plant and equipment, (ix) ARS 4,043 used in the acquisition of intangible assets, and (x) ARS 4,389 million used in the acquisition and improvements of investment properties.
 
Fiscal year ended June 30, 2019
 
Our investing activities resulted in net cash inflows of ARS 10,552 million, corresponding to an outflow of funds from discontinued activities of ARS 6,082 million and an inflow of funds from continued activities of ARS 16,634 million for the fiscal year ended June 30, 2019, mainly due to (i) ARS 78,765 million derived from the proceeds of making investments in financial assets, and (ii) ARS 8,377 million corresponding to charges for the sale of participation in associates and joint ventures; partially offset by (iii) ARS 57,996 used in the acquisition of investments in financial assets; (iv) ARS 6,940 million used in the acquisition and improvement of property, plant and equipment; (v) ARS 6,430 million used in the acquisition and improvement of investment properties; and (vi) ARS 4,022 million used in the acquisition of intangible assets.
 
Fiscal year ended June 30, 2018
 
Our investing activities resulted in net cash outflows of ARS 31,553 million, corresponding to an outflow of funds from discontinued activities of ARS 9,065 million and an outflow of funds from continued activities of ARS 22,488 million for the fiscal year ended June 30, 2018, mainly due to (i) ARS 73,775 million derived from the proceeds of making investments in financial assets, and (ii) ARS 887 million derived from investment property sales income; partially offset by (iii) ARS 78,493 used in the acquisition of investments in financial assets; (iv) ARS 6,557 million used in the acquisition and improvement of property, plant and equipment; (v) ARS 4,729 million used in the acquisition and improvement of investment properties; (vi) ARS 1,668 million used in the acquisition of intangible assets, and (vii) ARS 7,226 for an increase in restricted deposits.
 
 
242
 
 
Financing activities
 
Fiscal year ended June 30, 2020
 
Our financing activities for the fiscal year ended June 30, 2020 resulted in net cash outflows of ARS 72,624 million, corresponding ARS 5,548 million to discontinued activities, and ARS 67,076 million to continued activities, mainly due to (i) the payment of loans and principal on notes of ARS 72,590 million, (ii) ARS 13,644 million due to repurchase of non-convertible notes, and (iii) the payment of interest on short-term and long-term debt of ARS 21,909 million and (iv) ARS 2,459 corresponding to the net cancellation of short-term loans, and partially offset by (v) borrowings and issuance of non-convertible notes for ARS 47,777 million.
 
Fiscal year ended June 30, 2019
 
Our financing activities for the fiscal year ended June 30, 2019 resulted in net cash outflows of ARS 25,735 million, corresponding to an inflow of funds from discontinued activities of ARS 7,455 million, and an outflow of funds from continued activities of ARS 33,190, mainly due to (i) the payment of loans and principal on notes of ARS 54,274 million, (ii) the payment of interest on short-term and long-term debt of ARS 20,059 million, (iii) ARS 8,291 million due to repurchaseof non-convertible notes, (iv) acquisition of third parties in non-controlling interest of subsidiaries for ARS 7,200, partially offset by (v) borrowings and issuance of non-convertible notes for ARS 55,708 million, and (vi) ARS 2,248 million corresponding to the net obtaining of short-term loans.
 
Fiscal year ended June 30, 2018
 
Our financing activities for the fiscal year ended June 30, 2018 resulted in net cash outflows of ARS 4,009 million, corresponding to an inflow of funds from discontinued activities of ARS 8,473 million, and an outflow of funds from continued activities of ARS 12,482, mainly due to (i) the payment of loans and principal on notes of ARS 45,233 million, (ii) the payment of interest on short-term and long-term debt of ARS 14,266 million, (iii) ARS 1,329 million due to repurchase of non-convertible notes, partially offset by (iv) borrowings and issuance of non-convertible notes for ARS 47,023 million, (v) ARS 1,661 million corresponding to the net obtaining of short-term loans, and (vi) collection for the sale of non-controlling interest in subsidiaries for ARS 6,933.
 
Indebtedness
 
  As of June 30, 2020, we had total loans in the amount of ARS 418,807 million. The following table sets forth the scheduled maturities of our outstanding debt:
 
 
 
 
 
 
Urban properties and investments
 
 
 
 
 
 
 
 
 
 
Capital
 
 Agricultural Business
 
 
 Operation Center in Argentina
 
 
 Operation Center in Israel
 
 
 Subtotal
 
 
 Total
 
 
 
(In million of ARS)
 
 
 
 
 
 
 
 
 
 
 
 
 
Less than 1 year
  17,17 
  36,31 
  41,256 
  77,566 
  94,736 
More than 1 and up to 2 years
  21,891 
  1,855 
  41,062 
  42,917 
  64,808 
More than 2 and up to 3 years
  1,563 
  25,889 
  83,824 
  109,713 
  111,276 
More than 3 and up to 4 years
  255 
  64 
  35,576 
  35,64 
  35,895 
More than 4 and up to 5 years
  86 
  104 
  32,138 
  32,242 
  32,328 
More than 5 years
  165 
  - 
  77,211 
  77,211 
  77,376 
 
  41,13 
  64,222 
  311,067 
  375,289 
  416,419 
Interest
    
    
    
    
    
Less than 1 year
  1,218 
  168 
  607 
  775 
  1,993 
More than 1 and up to 2 years
  170 
  - 
  - 
  - 
  170 
More than 2 and up to 3 years
  42 
  47 
  - 
  47 
  89 
More than 3 and up to 4 years
  28 
  - 
  - 
  - 
  28 
More than 4 and up to 5 years
  20 
  25 
  - 
  25 
  45 
More than 5 years
  40 
  22 
  - 
  22 
  62 
 
  1,518 
  262 
  607 
  869 
  2,387 
Financial Leases
  - 
  1 
  - 
  1 
  1 
 
  42,648 
  64,485 
  311,674 
  376,159 
  418,807 

 

 
 
 
243
 
 
 
 
 
 
 
Urban properties and investments
 
 
 
 
 
 
 
 
 
 
 
 
 Agricultural Business
 
 
 Operation Center in Argentina
 
 
 Operation Center in Israel
 
 
 Subtotal
 
 
 Total
 
 
 
(In million of ARS)
 
 
 
 
 
 
 
 
 
 
 
 
 
Non-convertible Notes
  27,17 
  57,099 
  258,749 
  315,848 
  343,018 
Bank loans and others
  13,622 
  3,874 
  52,398 
  56,272 
  69,894 
Bank overdrafts
  1,856 
  2,428 
  - 
  2,428 
  4,284 
Others
  - 
  1,084 
  527 
  1,611 
  1,611 
 
  42,648 
  64,485 
  311,674 
  376,159 
  418,807 
 

Agricultural business
Currency
 
Annual Average Interest Rate
 
 
Nominal Value
 
 
Book value (in million ARS)
 
Cresud’s Series XXIII Notes
USD
  6.50%
  113 
  7,551 
Cresud’s Series XXIV Notes(1)
USD
  9.00%
  74 
  4,145 
Cresud’s Series XXV Notes
USD
  9.00%
  60 
  4,358 
Cresud’s Series XXVI Notes
ARS
 
Badlar + 650 pb.
 
  1,095 
  1,046 
Cresud’s Series XXVII Notes
USD
  7.45%
  6 
  407 
Cresud’s Series XXVIII Notes
USD
  9.00%
  27 
  1,949 
Cresud’s Series XXIX Notes
USD
  3.50%
  83 
  5,828 
Brasilagro’s Notes
BRL
 
106.5% e 110% do CDI
 
  140 
  1,886 
Bank loans
USD
  7.50%
  18 
  1,268 
Bank loans
USD
 
Libor 6M + 300 bps. O 6% (lthe high)
 
  4 
  276 
Bank loans
USD
  7.25%
  20 
  1,444 
Bank loans
USD
  46.50%
  1,270 
  1,435 
Bank loans
BRL
 
Fixed rate + CDI 2%
 
  77 
  992 
Bank loans
BRL
 
Fixed rate 3.50% to 8.25%
 
  31 
  131 
Bank loans
BRL
 
Fixed rate 7.22%
 
  0 
  3 
Bank loans
BRL
 
Fixed rate 6.76% to 6.34%
 
  71 
  938 
Bank loans
USD
 
Fixed rate 7.00% to 8.50%
 
  12 
  461 
Bank loans
BRL
 
Fixed rate 1.80% + CDI to 7.64%
 
  165 
  2,169 
Bank loans
USD
 
5.75% + Libor tight
 
  20 
  1,424 
Bank loans
USD
  5.60%
  14 
  1,008 
Bank loans
ARS
  43.75%
  245 
  274 
Bank loans
ARS
  45.75%
  300 
  344 
Bank loans
ARS
  46.50%
  650 
  745 
Bank loans
ARS
  41.05%
  660 
  710 
Bank overdrafts
ARS
 
From 17% to 150%
 
  - 
  1,856 
 
    
    
    
 
    
    
  42,648 
(1)
On October 23, 2020, we announced Notes to be issued by exchange for the Existing Notes, Series XXIV Notes, for more information see “Recent Developments – Exchange Offer- Isuance of Series XXXI and XXXII Notes.”
 
Operation Center in Argentina
Currency
 
Annual Average Interest Rate
 
 
Nominal value
 
 
Book value (in million of ARS)
 
IRSA Commercial Properties’ 2023 Notes
USD
  8.75%
  360 
  25,529 
IRSA Commercial Properties’ 2020 Notes(1)
USD
  5.00%
  140 
  9,489 
IRSA’s 2020 Notes – Series II(2)
USD
  11.50%
  71 
  5,289 
IRSA’s 2020 Notes – Series I(3)
USD
  10.00%
  181 
  9,078 
IRSA’s 2020 Notes – Series II(4)
CLP
  10.50%
  31,502 
  3,292 
IRSA’s 2021 Notes – Series III
ARS
 
Badlar + 600 bps
 
  353 
  366 
IRSA’s 2021 Notes – Series IV
USD
  7.00%
  51 
  3,561 
IRSA’s 2022 Notes – Series V
USD
  9.00%
  9 
  495 
Related Party
ARS
 
Badlar / 3.8%
 
  6 
  27 
Related Party
USD
 
From 4.99% to 14.0%
 
  65 
  337 
Bank loans
USD
  5.95%
  21 
  1,440 
Bank loans
USD
 
Libor + 1.9%
 
  30 
  2,324 
AABE Debt
ARS
 
Libor
 
  120 
  182 
Seller financing
USD
  N/A 
  2 
  165 
Others
USD
 
Libor 1m+2% / 3.5%
 
  7 
  499 
Bank loans
ARS
 
From 56.5% to 57.5%
 
  97 
  98 
Bank overdrafts
ARS
 
from 39.00% to 109.00%
 
  - 
  2,428 
Total
 
    
    
  64,485 
 
 
244
 
 
 
 
 
 
 
(1)
On September 14, 2020, it was fully canceled.
(2)
On July 20, 2020, it was fully canceled.
(3)
On October 22, 2020, IRSA announced Notes to be issued by exchange for the Existing Notes, Series I Notes, or through the Cash Subscription, for more information see “Recent Developments – Exchange Offer- Issuance of Series VIII and IX Notes.”
(4)
On August 6, 2020, it was fully canceled.
The credit line between IRSA CP and IRSA for an amount of USD 53.4 million is not shown due because it is eliminated in consolidation
Operation Center in Israel (1)
Currency
 
Annual Average Interest Rate
 
 
Nominal value
 
 
Book value (in million of ARS)
 
Non-convertible Notes IDBD Series I
NIS
  12.24%
  676 
  13,921 
Non-convertible Notes IDBD Series N
NIS
  5.93%
  851 
  17,290 
Non-convertible Notes IDBD Series O
NIS
  4.70%
  237 
  4,780 
Non-convertible Notes DIC Series F
NIS
  8.62%
  1,385 
  29,941 
Non-convertible Notes DIC Series J
NIS
  4.52%
  1,960 
  40,844 
Non-convertible Notes Cellcom Series H-I-J-K-L
NIS
  2.62% - 4.46%
  3,004 
  60,259 
Non-convertible Notes PBC Series D-F-G-H-I
NIS
  2.99% - 5.67%
  4,052 
  91,714 
Bank loans and others
NIS
 
from 0.0% to 5.93%
 
  1,868 
  52,925 
Total
 
    
    
  311,674 
 
(1)
On September 25, 2020, the Court resolved that IDBD is insolvent and therefore it resolved to grant all three orders requested and accordingly, issued an order for the initiation of proceedings and liquidation of IDBD, and has appointed a liquidator to IDBD and interim receivers over the Pledged DIC and Clal Shares. As of the date of this Annual Report, we are analyzing together with our local and international advisors the judicial decision, alternatives and course of action. For more information see “IRSA’s Recent Developments - Corporate Information: IDBD”.
 
 
Agricultural business
 
Series XXIII Notes
 
On February 16, 2018, we issued the Series XXIII Notes, for USD 113.2, bearing a fixed interest rate of 6.5% payable semiannually, which matures on February 16, 2023.
 
Series XXIV Notes
 
On November 8, 2018, we issued the Series XXIV Notes, for USD 73.6 million, bearing a fixed rate of 9.0% with an issuance price of 100%, which matures on November 14, 2020. On September 15, 2020, Communication “A” 7,106 established that companies must refinance maturities of financial debt capital in the period from October 15, 2020 to March 31, 2021. In this sense, the Central Bank will give access to companies for up to 40% of maturities and companies must refinance the rest within at least two years. For more information see. “Item 10. Additional Information—D. Exchange Controls”, if Communication “A” 7,106 is extended after March 31, 2021, the capital outstanding maturity of this Note would be affected by such measure.
 
As a consequence of the new restrictions on access to the Foreign Exchange Market, on October 23, 2020, CRESUD launched an exchange offer on its Series XXIV Notes due on November 14, 2020.
 
The exchange offer consisted on two options for the bondholders: i) a cash consideration of USD 0.95741755 for each USD 1 of existing notes presented to the Exchange and the remaining amount until completing USD 1 for each USD 1 of existing notes presented to the Exchange, in notes Series XXXI, and ii) a par for par exchange of notes Series XXXII for each Existing Notes presented to the Exchange.
 
The Exchange Offer expired on November 10, 2020 and the Nominal Value of Existing Notes presented and accepted for the Exchange (for both Series) was USD 65,075,746, which represents 88.41% acceptance.
 
In relation to the Exchange Offer ended on November 10, 2020, and as a result of the settlement of said Exchange, on November 16, 2020, the Company made a partial cancelation for a Nominal Value of USD 65,075,746 of Series XXIV Notes, after the cancellation the Nominal Value under circulation will be USD 8,529,654, which was fully cancelled on November 16, 2020.
 
For more information see: “Recent Developments - Exchange Offer - Issuance of Series XXXI and XXXII Notes.”

Series XXV Notes
 
On July 3, 2019, we issued the Series XXV Notes, for USD 59.6, bearing a fixed interest rate of 9.0% payable semiannually, which matures on July 11, 2021.
 
Series XXVI, XXVII and XXVIII Notes
 
On January 30, 2020, the Company issued notes an aggregate principal amount of USD 51.4 million, as follows:
 
Series XXVI: denominated and payable in ARS in an aggregate principal amount of ARS 1,095 million (equivalent to USD 18.2 million) at a variable rate (private BADLAR + 6.5%) with quarterly payments and principal expiring on January 30, 2021.
 
Series XXVII: denominated in USD and payable in ARS at the applicable exchange rate in an aggregate principal amount of USD 5.7 million at a fixed rate of 7.45%, with quarterly payments and principal expiring on July 30, 2021
 
Series XXVIII: denominated and payable in USD in an aggregate principal amount of USD 27.5 million at a fixed rate of 9.0%, with quarterly payments and principal expiring on April 30, 2021.
 
 
245
 
 
Series XXIX Notes
 
On June 9, 2020, the sixteenth Series of Notes public tender was carried out, within the framework of the Program approved by the Shareholders Meeting, for up to USD 500 million, being the liquidation date on June 9, 2020. The main characteristics of the issuance are detailed bellow:
 
Series XXIX: denominated in USD and payable in ARS at the applicable exchange rate, as defined in the issuance documents, with a nominal value of USD 83.0 million at a fixed rate of 3.5%, maturing on December 9, 2021 with quarterly payments and principal expiring at maturity. The issue price was 100%.
 
Series XXX Notes
 
As a subsequent event, on August 31, 2020, we issued the:
 
Series XXX Notes, denominated in dollars and payable in pesos at the applicable exchange rate, as defined in the issuance documents, with a nominal value of USD 25.0 million at a fixed rate of 2.0%, maturing 36 months from the date of issuance with quarterly payments and principal expiring at maturity. The issue price was 100.
 
Operations Center in Argentina
 
Series II (Issued by IRSA)
 
IRSA’s Notes Serie II at 11.50% maturing in 2020 USD71.4 million, which was fully canceled On July 20, 2020.
 
Series II Notes (Issued by IRSA CP)
 
On March 23, 2016, IRSA CP issued Notes in an aggregate principal amount of USD360 million under its Global Notes Program. Series II Notes accrue interest semi-annually, at an annual fixed rate of 8.75% and mature on March 23, 2023.
 
IRSA CP’s Notes due 2023 are subject to certain covenants, events of default and limitations, such as the limitation on incurrence of additional indebtedness, limitation on restricted payments, limitation on transactions with affiliates, and limitation on merger, consolidation and sale of all or substantially all assets.
 
To incur additional indebtedness, IRSA CP is required to meet a minimum 2.00 to 1.00 Consolidated Interest Coverage Ratio. The Consolidated Interest Coverage Ratio is defined as Consolidated EBITDA divided by consolidated net interest expense. Consolidated EBITDA is defined as operating income plus depreciation and amortization and other consolidated non-cash charges.
 
The Series II Notes contain financial covenants limiting IRSA CP’s ability to declare or pay dividends in cash or in kind, unless the following conditions are met at the time of payment:
 
a)            
no Event of Default shall have occurred and be continuing;
 
b)            
IRSA CP may incur at least USD1.00 worth of additional debt pursuant to the “Restriction on Additional Indebtedness”;
 
c)            
and the aggregate amount of such dividend exceeds the sum of:
 
i.            
100% of cumulative EBITDA for the period (treated as one accounting period) from July 1, 2015 through the last day of the last fiscal quarter ended prior to the date of such Restricted Payment minus an amount equal to 150% of consolidated interest expense for such period; and
 
ii.            
any reductions of Indebtedness of IRSA on a consolidated basis after the Issue Date any reductions of Indebtedness of after the Issue Date exchanged for to Capital Stock of the IRSA or its Subsidiaries.
 
For more informarion see. “Item 10. Additional Information—D. Exchange Controls”, if Communication “A” 7,106 is extended after March 31, 2021, the capital outstanding maturity of this Note would be affected by such measure.

 
 
246
 
 
Series I and II Notes
 
On May 15, 2019, IRSA issued the Note Series I under Argentine law for an amount of USD 96.3 million due on November 15, 2020, at a fixed rate of 10%. The proceeds were mainly used to repay preexisting debt.
 
On August 6, 2019, IRSA reopened the Note Series I under Argentine law for an amount of USD 85.2 million, at a price of 103.77%, which resulted in an internal annual rate of return of 8.75% nominal. Also, on the same date, the Notes Series II denominated in Chilean pesos, under writable and payable in dollars, for an amount of CLP 31,502.6 million (equivalent to USD 45 million) at a fixed rate of 10.5% per within 12 months.
 
On August 6, 2020, Class II denominated in Chilean pesos was fully canceled.
 
On September 15, 2020, Communication “A” 7,106 established that companies must refinance maturities of financial debt capital in the period from October 15, 2020 to March 31, 2021. In this sense, the Central Bank will give access to companies for up to 40% of maturities and companies must refinance the rest within at least two years. For more information see. “Item 10. Additional Information—D. Exchange Controls”, if Communication “A” 7,106 is extended after March 31, 2021, the capital outstanding maturity of this Note would be affected by such measure.
 
As a consequence of the new restrictions on access to the Foreign Exchange Market, on October 22, 2020, IRSA launched an exchange offer on its Series I Notes due on November 15, 2020.
 
The exchange offer consisted on two options for the bondholders: i) a cash consideration of USD 0.69622593 for each USD 1 of existing notes presented to the Exchange and the remaining amount until completing USD 1 for each USD 1 of existing notes presented to the Exchange, in notes Series VIII, and ii) a par for par exchange of notes Series IX for each Existing Notes presented to the Exchange.
 
The Exchange Offer expired on November 10, 2020 and the Nominal Value of Existing Notes presented and accepted for the Exchange (for both Series) was USD 178,458,188, which represents 98.31% acceptance. Considering that consent has been obtained for an amount greater than 90% of the capital of the existing notes, IRSA made the Non-Essential Proposed Modifications and / or the Essential Proposed Modifications, by means of which the terms and conditions of the existing notes will be modified and replaced.
 
In relation to the Exchange Offer ended on November 10, 2020, on November 12, 2020, the IRSA will proceed to a partial cancelation for a Nominal Value of USD 178,458,188 of Series I Notes, after the cancellation the Nominal Value under circulation will be USD 3,060,519.
 
For more information see: “Recent Developments - Exchange Offer- Issuance of Series VIII and IX Notes.”
 
Series III, IV and V (issued by IRSA)
 
On May 21, 2020, IRSA issued in the local market a total amount of USD 65.8 million through the following Notes:
 
Series III: denominated and payable in pesos for ARS 354 million (equivalent at the time of issuance to USD 5.2 million) at a variable rate (private BADLAR + 6.0%) with quarterly payments. The principal will be paid in two installments: the first for an amount equivalent to 30% of the nominal value payable 6 (six) months from the Issue and Settlement Date, and the second for an amount equivalent to 70% of the nominal value payable on the due date, February 21, 2021. Price of issuance was 100.0% of the nominal value.
 
Series IV: denominated in USD and payable in ARS at the applicable exchange rate for USD 51.4 million at a fixed rate of 7.0%, with quarterly payments and principal expiring on May 21, 2021. Price of issuance was 102.0% of the nominal value (IRR 5.03%).
 
Series V: denominated in USD and payable in ARS at the applicable exchange rate for USD 9.2 million at a fixed rate of 9.0%, with quarterly payments and principal expiring on May 21, 2022. Price of issuance was 103.0% of the nominal value (IRR 7.56%).
 
 
 
 
247
 
 
Series VI and VII (issued by IRSA) 
 
As a subsequent event, on Jul 21, 2020, IRSA issued in the local market a total amount of USD 38.4 million through the following Notes: 
 
Series VI: denominated and payable in pesos for ARS 335.2 million (equivalent at the time of issuance to USD 4.7 million) at a variable rate (private BADLAR + 4.0%) with quarterly payments. The principal will be paid in two installments: the first for an amount equivalent to 30% of the nominal value payable 9 (nine) months from the Issue and Settlement Date, and the second for an amount equivalent to 70% of the nominal value payable on the due date, July 21, 2021. Price of issuance was 100.0% of the nominal value.
 
Series VII: denominated in dollars and payable in pesos at the applicable exchange rate for USD 33.7 million at a fixed rate of 4.0%, with quarterly payments and principal expiring on January 21, 2022. Price of issuance was 100.0% of the nominal value.
 
The funds have been used to refinance short-term liabilities.
 
Series IV Notes (Issued by IRSA CP)
 
On September 12, 2017, IRSA CP issued, under Argentine law, the Series IV Notes, for USD140 million, bearing a fixed interest rate of 5.0%, which matures on September 14, 2020.
 
On September 14, 2020, Class IV was fully canceled.
 
Communication “A” 7,106
 
On September 15, 2020, Communication “A” 7,106 established that companies must refinance maturities of financial debt capital in the period from October 15, 2020 to March 31, 2021. In this sense, the Central Bank will give access to companies for up to 40% of maturities and companies must refinance the rest within at least two years. Fore more informarion see. “Item 10. Additional Information—D. Exchange Controls.”
 
Operations Center in Israel
 
It should be noted that the financial position of IDBD and DIC and their subsidiaries in the operations center in Israel does not adversely affect IRSA’s cash flows to satisfy the debts of IRSA.
 
Moreover, the commitments and other restrictions resulting from IDBD’s indebtedness have no effects on IRSA, as it qualifies as non-recourse debt against IRSA, and IRSA has not given its assets as collateral for such debt either.
 
C. RESEARCH AND DEVELOPMENTS, PATENTS AND LICENSES
 
Investments in technology, in our agricultural business, amounted to ARS 85 million, ARS 120 million and ARS 144 million for fiscal years 2020, 2019 and 2018 respectively. Our total technology investments aimed to increase the productivity of purchased land have amounted to ARS 2,342 million since fiscal year 1995.
 
We reach our objectives within this area through the implementation of domestic and international technological development projects focusing mainly on:
 
● 
Quality and productivity improvement.
 
● 
Increase in appreciation value of land through the development of marginal areas.
 
● 
Increase in the quality of food in order to achieve global food safety standards. We aim to implement and perform according to official and private quality protocols that allow us to comply with the requirements of our present and future clients. Regarding official regulations, in 2003 we implemented the Servicio Nacional de Sanidad y Calidad Agroalimentaria law on animal identification for livestock in six farms. Simultaneously, in 2004 we implemented Global GAP Protocols (formerly EurepGap) with the objective of complying with European Union food safety standards and as a mean for continuous improvement of the internal management and system production of our farms. Our challenge is to achieve global quality standards.
 
 
248
 
  
● 
Certification of suitable quality standards, since in recent years worldwide agriculture has evolved towards more efficient and sustainable schemes in terms of environmental and financial standpoints, where the innocuousness and quality of the production systems is becoming increasingly important. In this context, Good Agricultural Practices (GAP) have emerged, as a set of practices seeking to ensure the innocuousness of agricultural products, the protection of the environment, the workers’ safety and well-being, and agricultural health, with a view to improving conventional production methods. Certification of such standards allows to demonstrate the application of Good Agricultural Practices to production systems and ensures product traceability, allowing to impose stricter controls to verify the enforcement of the applicable laws.
 
● 
The implementation of a system of control and assessment of agricultural tasks for analyzing and improving efficiency in the use of agricultural machinery hired. For each of the tasks, a minimum standard to be fulfilled by contractors was set, which has led to do an improvement in the plant stand upon sowing, a better use of supplies and lower harvesting losses.
 
We have several trademarks registered with the Instituto Nacional de la Propiedad Industrial, the Argentine institute for industrial property. We do not own any patents nor benefit from licenses from third parties.
 
A substantial part of Cellcom’s operations are subject to the Communications Law, regulations enacted by the Ministry of Communications, and the provisions of the licenses granted to Cellcom by the Minister of Communications. Cellcom’s activities which include providing cellular service, landline, international telephone services and internet access, and infrastructure services are subject to licensing. For more information, please see “Legal framework – Operations Center in Israel”
 
D. TREND INFORMATION
 
International Macroeconomic Outlook
 
As reported in the IMF’s “World Economic Outlook,” world GDP is expected to de reduced (4.9)% in 2020 and recover 5.4% in 2021. As with the April 2020 WEO projections, there is a higher-than-usual degree of uncertainty around this forecast. The baseline projection rests on key assumptions about the fallout from the pandemic. In economies with declining infection rates, the slower recovery path in the updated forecast reflects persistent social distancing into the second half of 2020; greater scarring (damage to supply potential) from the larger-than-anticipated hit to activity during the lockdown in the first and second quarters of 2020; and a hit to productivity as surviving businesses ramp up necessary workplace safety and hygiene practices. For economies struggling to control infection rates, a lengthier lockdown will inflict an additional toll on activity. Moreover, the forecast assumes that financial conditions—which have eased following the release of the April 2020 WEO — will remain broadly at current levels. Alternative outcomes to those in the baseline are clearly possible, and not just because of how the pandemic is evolving.
 
All countries including those that have seemingly passed peaks in infections—should ensure that their health care systems are adequately resourced. The international community must vastly step up its support of national initiatives, including through financial assistance to countries with limited health care capacity and channeling of funding for vaccine production as trials advance, so that adequate, affordable doses are quickly available to all countries. Where lockdowns are required, economic policy should continue to cushion household income losses with sizable, well-targeted measures as well as provide support to firms suffering the consequences of mandated restrictions on activity. Where economies are reopening, targeted support should be gradually unwound as the recovery gets underway, and policies should provide stimulus to lift demand and ease and incentivize the reallocation of resources away from sectors likely to emerge persistently smaller after the pandemic.
 
Strong multilateral cooperation remains essential on multiple fronts. Liquidity assistance is urgently needed for countries confronting health crises and external funding shortfalls, including through debt relief and financing through the global financial safety net. Beyond the pandemic, policymakers must cooperate to resolve trade and technology tensions that endanger an eventual recovery from the COVID-19 crisis. Furthermore, building on the record drop in greenhouse gas emissions during the pandemic, policymakers should both implement their climate change mitigation commitments and work together to scale up equitably designed carbon taxation or equivalent schemes. The global community must act now to avoid a repeat of this catastrophe by building global stockpiles of essential supplies and protective equipment, funding research and supporting public health systems, and putting in place effective modalities for delivering relief to the neediest.
 
 
249
 
  
Argentine macroeconomic context
 
At the end of 2019, the economy faced a severe balance of payments crisis and public debt. Faced with this scenario, the National Government adopted a set of measures designed to face the most immediate manifestations of the crisis and to stabilize the macroeconomy. Regarding monetary policy, the Central Bank of Argentina defined a series of guidelines, highlighting the referring to interest rates and exchange rate management. Foreign exchange regulations and the moderation in prices linked to the limited volatility of the exchange rate allowed a marked reduction of the LELIQ rate from 68% to 38% nominal annually. The progress made the financial system better prepared to face the emergency caused by COVID-19.
 
Shopping malls sales reached a total ARS 4,297.1 million in July 2020, which represents a 73.0% decrease as compared to fiscal 2019. Accumulated sales for the first seven months ARS 47,212.0, represent a 45.3% decrease in current terms as compared to the same period last year.
 
The INDEC reported that, for the eight months ended August 31, 2020, industrial activity in Argentina contracted by 12.5% compared to the same period in 2019. The textile industry accumulated a 35.2% contraction during the first eight months of 2020 as compared to the same period last year. Moreover, the monthly estimation of economic activity (“EMAE”) as of July 31, 2020, contracted by 13.2% compared to the same month in 2019.
 
Regarding the balance of payments, in the second quarter of 2020 the current account superavit reached USD 2,824 million, with USD 4,971 million allocated to the goods and services trade balance, and USD 2,484 million to the net primary deficit, and a surplus of USD 337 million to net secondary income.
 
During the second quarter of 2020, the financial account showed net outflow of USD 2,514 million, explained by the net acquisition of financial assets for USD 893 million, and net cancellation of liabilities of USD 1,621 million. The sectors that have explained these outflows have been Other sectors for USD 2,433 million and the Government for USD 1,324 million, partially offsetting by the net income of the Central Bank for USD 1,293 million. The international reserves decreased by USD 793 million during the second quarter of 2020.
 
In local financial markets, the Private Badlar rate in Pesos ranged from 46.69% to 29.69% in the period from July 2019 to June 2020, averaging 40.31% in June 2020 compared to 50.90% in June 2019. As of June 30, 2020, the seller exchange rate quoted by Banco de la Nación Argentina was ARS 70.4600 pesos per USD1.00. As of June 30, 2020, Argentina’s country risk increased by 1,660 basis points in year-on-year terms. The debt premium paid by Argentina was 2,495 basis points in June 2020, compared to 380 basis points paid by Brazil and 312 basis points paid by Mexico.
 
As of October 8, 2020, the Private Badlar rate in Pesos peaked at 29.69%. As of October 8, 2020, the seller exchange rate quoted by Banco de la Nación Argentina was of ARS 77.10 pesos per USD1.00. As of September 8, 2020, Argentina’s country risk reduced by 683 basis points in year-on-year terms. The debt premium paid by Argentina was at 1,366 basis points as of October 8, 2020, compared to 315 basis points paid by Brazil and 259 basis points paid by Mexico as of that same date.
 
Likewise, in the national and international framework described above, the Company periodically analyzes alternatives to appreciate its shares value. In that sense, the Board of Directors of the Company will continue in the evaluation of financial, economic and / or corporate tools that allow the Company to improve its position in the market in which it operates and have the necessary liquidity to meet its obligations. Within the framework of this analysis, the indicated tools may be linked to corporate reorganization processes (merger, spin-off or a combination of both), disposal of assets in public and / or private form that may include real estate as well as negotiable securities owned by the Company, incorporation of shareholders through capital increases through the public offering of shares to attract new capital, repurchase of shares and instruments similar to those described that are useful to the proposed objectives.
 
Agriculture and Cattle Raising Sector in Argentina
 
Agriculture
 
Argentina has positioned itself over the years as one of the world’s leading food producers and exporters. It is the second largest country in South America after Brazil and has particularly favorable natural conditions for diversified agricultural production: vast extensions of fertile land and varied soil and weather patterns.
 
 
250
 
    
During the decade of the nineties, the Argentine agriculture and cattle raising industry experienced sweeping changes, such as a significant increase in production and yield (thanks to a sustained agricultural modernization process), relocation of production (crops vs. livestock) and a significant restructuring process within the industry, as well as increased land concentration. Taking advantage of a favorable international context, the agriculture and cattle raising sector has been one of the major drivers of the Argentine recovery after the economic and financial crisis of 2002.
 
According to the World Agricultural Supply and Demand Estimates Repro published by the United States Department of Agriculture on September 11, 2020, world soybean production for the season 2020/2021 is expected to be about 369,74 million tons, an increase of 9.5% as compared to the season 2019/2020.
 
World corn production is expected to about 1,162.4 million tons for season 2020/2021, 4.5% higher than in the previous season.
 
The policies implemented by the new government ever since taking office have led to better projections for the agricultural industry. Mainly, the strong devaluation of the peso and tax reductions on exports have improved the situation of agricultural growers. Withholding taxes on corn and wheat have been reinstated at 10%, whereas withholding taxes on soybean have been modified to 18% export tax over the FOB prices plus ARS 4 per dollar.
 
In addition, on October 2, 2020, a temporary reduction on certain export duty rates was established for a series of soybean products and by-products. This is a temporary reduction and will be applied from October 2020 until January 2021, at which time export duties will be gradually taxed again at the same rate they were before the decree came in force.
 
Cattle
 
As reported by SENASA, with an aggregate stock of 54,460,799 heads as of March 31, 2020, the cattle stock has decreased slightly by 1.00% as compared to the same period of the previous year. For the decade in a row, the cattle stock surpassed 48 million heads.
 
As reported by the Argentine Chamber of Beef Commerce and Industry (Cámara de la Industria y Comercio de Carnes y Derivados de la República Argentina, “Ciccra”), consumption of cattle beef per capita was 50.5 kilograms per year on average for September 2020, accounting for a year-on-year decrease of 2.7%. Domestic consumption accounts for 72.8% of production, representing a year-on-year decrease of 2.1%.
 
Urban Properties and Investment Business
 
Operations Center in Argentina
 
Evolution of Shopping Malls in Argentina
 
In September 2020, the Consumer Confidence Index (CCI) showed a 2.4% decline compared to August 2020, and a 4.2% decrease compared to September 2019. Shopping mall sales decrease 82.2% in the fiscal 2020 compared to fiscal 2019.
 
Evolution of Office Properties in Argentina
 
According to Colliers International, as of June 30, 2020, the A+ and A office inventory decreased compared to 2019 to 1,827,742 sqm. The vacancy rate was steady at approximately 11.2% during the second quarter of 2020. These values indicate that the market is healthy in terms of its operations, allowing an optimum level of supply with robust values.
 
Compared to the previous quarter, the Premium Offices prices decreased in the order of USD 24.3 per square meter compared to the previous quarter, and showed the same period last year, which was USD 25.3 per square meter. Theprices for A+ properties were USD 27.39 per square meter for the second quarter of 2020. In this context, Catalinas presents as the zone with higher prices per square meter, reaching an average of USD 33.0. Likewise, the industry reported a 3.0% decreased in rental prices for A properties compared to the first quarter of 2020, reaching an average of USD 22.06 per square meter, in which the North zone of Ciudad de Buenos Aires reach the higher prices, reaching USD 30.7 per square meter.
 
 
 
251
 
 
Evolution of the Hotel industry in Argentina 
 
According to the Hotel Vacancy Survey (EOH) prepared by INDEC, at June 2020, overnight stays at hotel and parahotel establishments were estimated at 0.54 million, 98.2% shorter than the same month the previous year. Overnight stays by resident and nonresident travelers decreased by 97.9% and 99.2%, respectively. Total travelers who stayed at hotels during June were 0.54 million, a 98.2% decrease compared to the same month the previous year. The number of resident and nonresident travelers decreased by 97.9% and 99.2%, respectively. The Room Occupancy Rate in June was 89.0%, showing a sharp decrease compared to the same month the previous year. Moreover, the Bed Occupancy Rate for the same period was 98.2%, which represents a sharp decrease compared to June 2019.
 
 
 
252
 
 
 
E. OFF-BALANCE SHEET ARRANGEMENTS
 
Agricultural Business
 
In the ordinary course of business, FyO guarantees certain brokerage transactions. Under the agreement, FyO guarantees the performance of the producer in case it does not comply with the physical delivery. We have recourse against the non-performing party. As of June 30, 2020, the value of transacted merchandise for which guarantees were granted amounted to ARS 156 million. As of the date of this annual report, there were non-performing parties under the agreements for which we had to respond as guarantor. As of the date of this annual report, the value of transacted merchandise for which guarantees were granted amounted to ARS 175 million.
 
Urban Properties and Investment Business
 
As of June 30, 2020, IRSA did not have any off-balance sheet transactions, arrangements or obligations with unconsolidated entities or others that are reasonably likely to have a material effect on our financial condition, results of operations or liquidity.
 
F. TABULAR DISCLOSURE OF CONTRACTUAL OBLIGATIONS
 
The followings tables show our contractual obligations, as of June 30, 2020.
 
As of June 30, 2020
 
Less than 1 year
 
 
Between 1 and 2 years
 
 
Between 2 and 3 years
 
 
Between 3 and 4 years
 
 
Later than 4 years
 
 
Total
 
 
 
(in millions of ARS)
 
Trade and other payables
  33,366 
  625 
  318 
  293 
  122 
  34,724 
Borrowings (excluding finance lease liabilities)
  113,319 
  72,628 
  130,365 
  43,412 
  123,521 
  483,245 
Finance leases obligation
  6,081 
  4,590 
  3,240 
  2,130 
  8,953 
  24,994 
Purchase obligations
  5,695 
  854 
  590 
  - 
  - 
  7,139 
Derivative Financial Instruments
  346 
  47 
  6 
  - 
  - 
  399 
Total
  158,807 
  78,744 
  134,519 
  45,835 
  132,596 
  550,501 
 
Where the interest payable is not fixed, the amount disclosed has been determined by reference to the existing conditions at the reporting date.
 
G. SAFE HARBOR
 
See the discussion at the beginning of this Item 5 and “Disclosure regarding forward looking statements” in the introduction of this annual report, for forward-looking statement safe harbor provisions.
 
For information about Production and Sales, please see “Item 5.A. Consolidated Operating Results.”
 
Item 6. Directors, Senior Management and Employees
 
A. DIRECTORS AND SENIOR MANAGEMENT
 
Board of Directors
 
We are managed by a board of directors. Our bylaws provide that our Board of Directors shall consist of a minimum of three and a maximum of fifteen regular directors and the same or less numbers of alternate directors. Currently, our board is composed by twelve regular directors and five alternate directors. Each director and alternate director is elected by our shareholders at an annual ordinary meeting of shareholders usually for a three-year term, provided, however, that of the board of directors is elected each year. The directors and alternate directors may be re-elected indefinitely.
 
Alternate directors will be summoned to exercise their functions in case of absence, vacancy or death of a regular director or until a new director is appointed.
 
 
253
 
 
The table below shows information about our regular directors and alternate directors as of October 26, 2020:
 
Directors (1)
Date of Birth
Position in Cresud
Term Expires (2)
Date appointed
Current Position Held Since
Eduardo S. Elsztain
01/26/1960
Chairman
06/30/20
10/31/17
1994
Saúl Zang
12/30/1945
First Vice-Chairman
06/30/20
10/31/17
1994
Alejandro G. Elsztain
03/31/1966
Second Vice-Chairman and CEO
06/30/22
10/31/16
1994
Gabriel A.G. Reznik
11/18/1958
Regular Director
06/30/21(2)
10/29/18
2003
Jorge O. Fernández
01/08/1939
Regular Director
06/30/21(2)
10/29/18
2003
Fernando A. Elsztain
01/04/1961
Regular Director
06/30/22
10/31/16
2004
Pedro D. Labaqui Palacio
02/22/1943
Regular Director
06/30/21(2)
10/29/18
2006
Alejandro G. Casaretto
10/15/1952
Regular Director
06/30/20
10/31/17
2008
Liliana Glikin
29/03/1953
Regular Director
06/30/22
10/30/19
2019
Alejandro Bartolome
09/12/1954
Regular Director
06/30/22
10/30/19
2019
Gabriela Macagni
13/01/1964
Regular Director
06/30/22
03/11/20
2020
Mariana R. Carmona
02/11/1961
Regular Director
06/30/23
10/26/20
2020
Gastón A. Lernoud
06/04/1968
Alternate Director
06/30/20
10/31/17
1999
Enrique Antonini
03/16/1950
Alternate Director
06/30/22
10/31/16
2007
Eduardo Kalpakian
03/03/1964
Alternate Director
06/30/22
10/31/16
2007
Iair Elsztain
05/03/1995
Alternate Director
06/30/22
03/11/20
2020
Ilan Elsztain
01/08/1992
Alternate Director
06/30/22
03/11/20
2020
 
(1) 
The business address of our management is Moreno 877, 23rd Floor, (C1091AAQ) Buenos Aires, Argentina.
 
(2) 
Term expires at the annual ordinary shareholders’ meeting.
 
Liliana Glikin, Alejandro Bartolome, Graciela Macagni, Enrique Antonini and Eduardo Kalpakian, qualify as independent, in accordance with the CNV Rules.
 
The following is a brief biographical description of each member of our board of directors:
 
Eduardo Sergio Elsztain. Mr. Elsztain has been engaged in the real estate business for more than twenty-five years. He is the chairman of the board of Directors of Cresud, IRSA Propiedades Comerciales S.A. (IRSA CP), IRSA, IDB Development Corporation Ltd, Discount Investment Corporation Ltd., Banco Hipotecario S.A., BrasilAgro Companhia Brasileira de Propriedades Agrícolas Ltda., Austral Gold Ltd., Consultores Assets Management S.A., among other companies. He also Chairs IRSA Foundation, is a member of the World Economic Forum, the Council of the Americas, the Group of 50 and the Argentine Business Association (AEA), among others. He is co-founder of Endeavor Argentina and serves as VicePresident of the World Jewish Congress. Mr. Eduardo Sergio Elsztain is Fernando Adrián Elsztain’s cousin and Alejandro Gustavo Elsztain’s brother.
 
Saúl Zang. Mr. Zang obtained a law degree from the Universidad de Buenos Aires. He is a member of the International Bar Association and of the Interamerican Federation of Lawyers. He was a founding partner of Zang, Bergel & Viñes Law Firm. Mr. Zang is Vice-chairman of Cresud, IRSA CP, Consultores Assets Management S.A. and other companies such as Fibesa S.A. and Chairman at Puerto Retiro S.A. He is also director of IDB Development Corporation Ltd., Discount Investment Corporation Ltd., Banco Hipotecario S.A., BrasilAgro Companhia Brasileira de Propriedades Agrícolas Ltda., BACS Banco de Crédito & Securitización S.A., Nuevas Fronteras S.A., and Palermo Invest S.A., among other companies.
 
Alejandro Gustavo Elsztain. Mr. Elsztain graduated as an Agricultural Engineer from the University of Buenos Aires. He then completed the Advanced Management Program at Harvard Business School in June 1999. He has been CEO of Cresud since 1994, currently serving as II Vice President of IRSA and Executive Vice President of IRSA CP. He is also director of BrasilAgro, a Brazilian agricultural company. He also serves as director of IDBD, President of Gav Yam and Mehadrin, and Vice President of PBC (Companies dedicated to the Real Estate and Fruit business in Israel Mr. Alejandro Gustavo Elsztain is brother of our Chairman, Eduardo Sergio Elsztain, cousin of Fernando Adrián Elsztain and father of Iair Elzstain and Ilan Elzstain.
 
 
254
 
 
Gabriel A. G. Reznik. Mr. Reznik obtained a degree in Civil Engineering from Universidad de Buenos Aires. He worked for IRSA since 1992 until May 2005 at which time he resigned. He had formerly worked for an independent construction company in Argentina. He is director of Banco Hipotecario S.A.
 
Jorge Oscar Fernández. Mr. Fernández obtained a degree in Economic Sciences from Universidad de Buenos Aires. He has performed professional activities at several banks, financial corporations, insurance firms and other companies related to financial services. He is also involved in many industrial and commercial institutions and associations.
 
Fernando Adrián Elsztain. Mr. Elsztain earned an architecture degree from Universidad de Buenos Aires. He has been engaged in the real estate business as a consultant and as managing officer of a real estate company. He is chairman of the Board of Directors of Palermo Invest S.A. and Nuevas Fronteras S.A. He is also a director of Hoteles Argentinos S.A. and Llao Llao Resorts S.A., and an alternate director of Banco Hipotecario S.A. and Puerto Retiro S.A. Mr. Fernando Adrián Elsztain is cousin of our Chairman, Eduardo Sergio Elsztain, and our director Alejandro Gustavo Elsztain.
 
Pedro Damaso Labaqui Palacio. Mr. Labaqui obtained a law degree from Universidad de Buenos Aires. He is also director of Bapro Medios de Pago S.A., permanent statutory auditor of Bayfe S.A. Fondos Comunes de Inversión, director and member of the Supervisory Committee of J. Minetti S.A., and Director of REM Sociedad de Bolsa S.A.
 
Alejandro Gustavo Casaretto. Mr. Casaretto obtained a degree in agricultural engineering from Universidad de Buenos Aires. He has served as our technical manager, farm manager, and technical coordinator since 1975.
 
Liliana Irene Glikin. Ms. Glikin has obtained a law degree from the Universidad de Buenos Aires and a journalist degree from the Journalism School of the “Circulo de la Prensa”. She is also law professor at the Universidad de Buenos Aires. She is partner and legal advisor in “Stolkiner y Asociados” firm.
 
Alejandro Mario Bartolome. Mr. Bartolomé has a degree in agronomy from the Universidad de Buenos Aires and also has a Master of Science from the Reading University, England. He is an entrepreneur and wine producer. He is co-founder and director of Don Mario, a company focus on genetics. He has worked as production manager and CEO of the Company.
 
Gabriela Macagni. Ms. Macagni has a degree in checmical engineering from the Technological Institute of Buenos Aires (ITBA) and postgraduate degrees in business from the Harvard Business School and the Stanford Business School. She started her career in 1987 as a consultant at Accenture. From 2015 to 2019 she served as independent director of Grupo Supervielle where she was a member of the Audit, Human Resources, Compliance and Corporate Governance Committees. She is currently a board member of Sofital S.A, a subsidiary of the Supervielle Group, and supervises the Superville Corporate Venture Fund. She is also a member of the ITBA board and trustee of the Asociación Civil Educativa San Andrés.
 
Mariana R. Carmona. Ms. Carmona has a degree on Psychology from the Universidad de Buenos Aires. In 1999 she founded the “Museo de los Niños” in the city of Buenos Aires, of which she is currently a director, and in 2004 she founded the “Museo de los Niños” in the city of Rosario. She is married with our chairman Eduardo S. Elsztain and she is the mother of Ilan, Iair and Ben Elsztain.
 
Gastón Armando Lernoud. Mr. Lernoud obtained a law degree in Universidad El Salvador in 1992. He obtained a Master in Corporate Law in Universidad de Palermo in 1996. He has been senior associate in Zang, Bergel & Viñes Law Firm until June 2002, when he joined Cresud as legal counsel.
 
Enrique Antonini. Mr. Antonini holds a degree in law from the School of Law of Universidad de Buenos Aires. He has been director of Banco Mariva S.A. since 1992 until today, and alternate director of Mariva Bursátil S.A. since 2015. He is a member of the Argentine Banking Lawyers Committee and the International Bar Association.
 
Eduardo Kalpakian. Mr. Kalpakian holds a degree in business from the Universidad de Belgrano. He has also an MBA from Universidad del CEMA. He has been director for 25 years of Kalpakian Hnos. S.A.C.I., a leading carpet manufacturer and flooring distributor in Argentina. Currently he is vice-chairman of such company’s board and CEO. He is also vice-chairman of the board of La Dormida S.A.A.C.E I.
 
 
255
 
Iair Elsztain. Mr. Elsztain is currently studying for a degree in industrial engineering at the UADE Faculty of Engineering. He previously served as general manager at Iaacob House Hostel. He has also interned at Olive Tree Venture Capital (Tel Aviv), an investment fund dedicated to companies in the technology and healthcare industry. Mr. Ilan Elsztain is the son of our chairman, Eduardo Sergio Elsztain, nephew of Alejandro Gustavo Elsztain and brother of Iair Elsztain.
 
Ilan Elsztain. Mr. Elsztain holds a degree in economics from the University of Buenos Aires. He has previosuly worked in various of our group companies: Avenida, Fibesa and IRSA Propiedades Comerciales. He is currently alternate director of CAMSA, where he conducts research. Mr. Ilan Elsztain is the son of our chairman, Eduardo Sergio Elsztain, nephew of Alejandro Gustavo Elsztain and brother of Iair Elsztain.
 
Employment contracts with certain members of our board of directors
 
We do not have written contracts with our directors. However, Eduardo S. Elsztain, Saul Zang, Alejandro G. Elsztain, Fernando A. Elsztain and Gaston Lernoud are employed by us under the Labor Contract Law No. 20,744.
 
Law No. 20,744 governs certain conditions of the labor relationship, including remuneration, protection of wages, hours of work, holidays, paid leave, maternity protection, minimum age requirements, protection of young workers and suspension and termination of the contract.
 
Senior Management
 
Senior management performs its duties in accordance with the instructions of our board of directors. There are no arrangements by which a person is selected as a member of our senior management.
 
The following table shows information about our current senior management of the Operations Center in Argentina (designated by the board of directors meeting):
 
Name
 
Date of Birth
Position
Current Position Held Since
Alejandro G. Elsztain
03/31/1966
CEO
1994
Carlos Blousson
09/21/1963
General Manager for Argentina and Bolivia Operations
2008
Matías I. Gaivironsky
02/23/1976
Chief Financial and Administrative Officer
2011
Alejandro Casaretto
10/15/1952
Chief Regional Agricultural Officer
2008
 
The following is a biographical description of each of our senior managers who are not directors:
 
Matías Iván Gaivironsky. Mr. Matías Gaivironsky obtained a degree in business administration from Universidad de Buenos Aires. He has a master’s degree in Finance from Universidad del CEMA. Since 1997 he has served in various positions at IRSA, IRSA CP and the Company, and was appointed Chief Financial Officer in December 2011 and in early 2016 he was appointed as Chief Financial and Administrative Officer. Previously, Mr. Gaivironsky acted as Chief Financial Officer of Tarshop S.A. until 2008. He is also director at Condor Hospitality REIT.
 
Carlos Blousson. Mr. Blousson obtained a degree in agricultural engineering from Universidad de Burnos Aires (Universidad de Buenos Aires). He has been working as our Chief Sales Officer since 1996. Prior to joining us, he worked as a futures and options operator at Vanexva Bursátil –Sociedad de Bolsa. Previously, he worked as a farmland manager and a technical advisor at Leucon S.A.
 
Executive Committee
 
Pursuant to our by-laws, our day-to-day business is managed by an executive committee consisting of a minimum of four and a maximum of seven directors and one alternate member, among which there should be the chairman, first vice-chairman and second vice-chairman of the board of directors. The current members of the Executive Committee are Messrs. Eduardo S. Elsztain, Saúl Zang, Alejandro Elsztain and Fernando A. Elsztain.
 
The executive committee is responsible for the management of the day-to-day business pursuant to authority delegated by our board of directors in accordance with applicable law and our by-laws. Our by-laws authorize the executive committee to:
 
● 
designate the managers and establish the duties and compensation of such managers;
 
● 
grant and revoke powers of attorney to attorneys-at-law on behalf of us;
 
 
256
 
 
● 
hire, discipline and fire personnel and determine wages, salaries and compensation of personnel;
 
● 
enter into contracts related to our business;
 
● 
manage our assets;
 
● 
enter into loan agreements for our business and set up liens to secure our obligations; and
 
● 
perform any other acts necessary to manage our day-to-day business.
 
Supervisory Committee
 
Our Supervisory Committee is responsible for reviewing and supervising our administration and affairs, and verifying compliance with the bylaws and the decisions adopted at shareholders’ meetings pursuant to the provision of the General Companies Law. The members of the Supervisory Committee are appointed at the annual general ordinary shareholders’ meeting for a term of one year. The Supervisory Committee is composed of three members and three alternate members.
 
The following table shows information about the members of our Supervisory Committee, who were elected in the annual general ordinary shareholders’ meeting which was held on October 26th, 2020:
 
Member
 
Date of Birth
Position
José Daniel Abelovich
07/20/1956
Member
Marcelo Héctor Fuxman
11/30/1955
Member
Noemí Ivonne Cohn
05/20/1959
Member
Roberto Daniel Murmis
04/07/1959
Alternate Member
Cynthia Deokmelian
06/08/1976
Alternate Member
Paula Sotelo
08/10/1971
Alternate Member
 
All members of the supervisory committee qualify as independent, in accordance with CNV Resolution No. 400/2002 Rules.
 
Set forth below is a brief biographical description of each member of our Supervisory Committee:
 
José Daniel Abelovich. Mr. Abelovich obtained a degree in accounting from the Universidad de Buenos Aires. He is a founding member and partner of Abelovich, Polano & Asociados S.R.L./firm member of Nexia International, a public accounting firm in Argentina. Formerly, he had been a manager of Harteneck, López y Cía/Coopers & Lybrand and has served as a senior advisor in Argentina for the United Nations and the World Bank. He is a member of the Supervisory Committees of IRSA, IRSA CP, Hoteles Argentinos S.A., Inversora Bolívar S.A., and Banco Hipotecario S.A, among other companies.
 
Marcelo Héctor Fuxman. Mr. Fuxman obtained a degree in accounting from the Universidad de Buenos Aires. He is a partner of Abelovich, Polano & Asociados S.R.L./firm member of Nexia International, a public accounting firm in Argentina. He is also a member of the Supervisory Committees of IRSA, IRSA CP, Inversora Bolívar S.A., and Banco Hipotecario S.A., among other companies.
 
Noemí Ivonne Cohn. Ms. Cohn obtained a degree in accounting from the Universidad de Buenos Aires. Ms. Cohn is a partner at Abelovich, Polano & Asociados S.R.L./firm member of Nexia International, public accounting firm in Argentina, and works in the audit area. Mrs. Cohn worked in the audit area in Harteneck, Lopez and Company, Coopers & Lybrand in Argentina and in Los Angeles, California. Mrs. Cohn is member of the Supervisory Committees of IRSA and IRSA CP, among other companies.
 
Roberto Daniel Murmis. Mr. Murmis holds a degree in accounting from the Universidad de Buenos Aires. Mr. Murmis is a partner at Abelovich, Polano & Asociados S.R.L/firm member of Nexia International, a public accounting firm in Argentina. Mr. Murmis worked as an advisor to the Public Revenue Secretariat, Argentine Ministry of Economy. Furthermore, he is a member of the Supervisory Committee of IRSA, IRSA CP, Futuros y Opciones S.A., and Llao Llao Resorts S.A., among other companies.
 
Cynthia Deokmelian. Mrs Deokmellian obtained a degree in accounting from Universidad de Buenos Aires. She is a Director of the Audit department of Abelovich, Polano y Asociados S.R.L. / Nexia International, an accounting firm in Argentina. Mrs. Deokmellian worked in the Audit department of KPMG in Argentina for more than 23 years.
 
Paula Sotelo. Ms. Sotelo obtained a degree in accounting from Universidad de Buenos Aires. She is a Director of the Audit department of Abelovich, Polano y Asociados S.R.L. / Nexia International, an accounting firm in Argentina, Ms. Sotelo worked for KPMG in Argentina and also New York. 
 
 
257
 
 
 
KEY EMPLOYEES
 
There are no key employees.
 
B. COMPENSATION
 
Compensation of directors
 
Under the Argentine Law, if the compensation of the members of the Board of Directors is not established in the by-laws of the Company, it should be determined by the shareholders’ meeting. The maximum amount of total compensation to the members of the Board of Directors, including compensation for technical or administrative permanent activities, cannot exceed 25% of the earnings of the Company. That amount should be limited to 5% when there is no distribution of dividends to shareholders and will be increased proportionally tothe distribution, in accordance with the formulas and scales set forth under the CNV Rules. When one or more directors perform special commissions or technical or administrative activities, and there are no earnings to distribute or they are reduced, the shareholding meeting shall approve compensation in excess of the above metioned limits.
 
The compensation of our directors for each fiscal year is determined pursuant to Argentine law, and taking into consideration whether the directors performed technical or administrative activities and our fiscal year’s results. Once the amount is determined, it is considered at the shareholders’ meeting.
 
At our shareholders’ meeting held on October 26, 2020, a compensation for an aggregate amount of ARS 62.2 millionwas approved for all of our directors for the fiscal year ended June 30, 2020.
 
Compensation of Supervisory Committee
 
Our shareholders’ meeting held on October 26, 2019 further approved by majority vote a compensation for an aggregate amount of ARS 1.6 millionto our Supervisory Committee for the fiscal year ended June 30, 2020.
 
Compensation of Senior Management
 
Our senior management is paid a fixed amount established by taking into consideration their background, capacity and experience and an annual bonus which varies according to their individual performance and our results.
 
The total and aggregate compensation paid to our senior management of the Operations Center in Argentina and the Agricultural Business for the fiscal year 2020, was ARS 26.1 million.
 
Compensation of the Audit Committee
 
The members of our Audit Committee do not receive any additional compensation other than that received for their services as members of our board of directors.
 
Capitalization Program for our executive staff
 
We have a defined contribution plan covering the members of our management team. The Plan became effective on January 1, 2006. Employees may begin participation voluntarily on monthly enrollment dates. Participants may make pre-tax contributions to the Plan of up to 2.5% of their monthly salary, or the “Base Contributions”, and pretax contributions of up to 15% of their annual bonuses, or “Extraordinary Contributions”. Under the Plan, we match employee contributions to the plan at a rate of 200% for Base Contributions and 300% for Extraordinary Contributions.
 
Contribution expense was ARS 51 million and ARS 60 million for the fiscal years ended June 30, 2020 and 2019, respectively. Employee contributions are held in a mutual fund. Contributions we make on behalf of our employees are held temporarily in a company account until the trust is set up. Individual participants may direct the trustee to invest their accounts in authorized investment alternatives. Participants or their assignees, as the case may be, may have access to 100% of our contributions under the following circumstances:
 
1. ordinary retirement in accordance with applicable labor regulations;
 
2. total or permanent incapacity or disability; or
 
3. death. 
 
In case of resignation or unjustified termination, the beneficiary may redeem the amounts contributed by us only if he or she has participated in the Plan for at least five years. 
 
 
258
 
 

Long Term Incentive Program
 
The Shareholders’ Meetings held on October 31, 2011, October 31, 2012, and October 31, 2013, ratified the resolutions approved thereat as regards the incentive plan for the Company’s executive officers, up to 1% of its shareholders’ equity by allocating the same number of own treasury stock (the “Plan”), and delegated on the Board of Directors the broadest powers to fix the price, term, form, modality, opportunity and other conditions to implement such plan. In this sense and in accordance with the new Capital Markets Law, the Company has made the relevant filing with the CNV and pursuant to the comments received from such entity, it has made the relevant amendments to the Plan which, after the CNV had stated to have no further comments, were explained and approved at the Shareholders’ Meeting held on November 14, 2014, where the broadest powers were also delegated to the Board of Directors to implement such plan.
 
The Company has developed a medium and long term incentive and retention stock program for its management team and key employees under which share-based contributions were calculated based on the annual bonus for the years 2011, 2012, 2013 and 2014.
 
The beneficiaries under the Plan are invited to participate by the Board of Directors and their decision to access the Plan was voluntary.
 
In the future, the Participants or their successors in interest will have access to 100% of the benefit (Cresud’s shares contributed by the Company) in the following cases:
 
 
if an employee resigns or is dismissed for no cause, he or she will be entitled to the benefit only if 5 years have elapsed from the moment of each contribution.
 
 
retirement.
 
 
total or permanent disability.
 
 
death.
 
While participants are part of the program and until the conditions mentioned above are met to receive the shares corresponding to the contributions based on the 2011 to 2013 bonus, participants will receive the economic rights corresponding to the shares assigned to them. As provided underthe plan, the shares of stock corresponding to the 2014 bonus were delivered in April 2015; moreover, an amount equivalent to one salary was delivered in the form of shares of stock to those employees who did not participate in the plan and who had discharged services for a term of two yeARS
 
The shares allocated to the Plan by the Company are shares purchased in 2009, which the Shareholders’ Meeting held on October 31, 2011, has specifically decided to allocate to the program.
 
On October 30, 2019, the shareholders’ meeting approved the implementation of a new incentive plan for directors, management and employees based on the granting of shares for the long term remuneration of its executives, directors and employees, which accomplish certain requirements in terms of seniority and internal category. In that sense, the shareholders approved a capital increase for up to 1% of the capital stock at the time of the execution of the plan intended. This increase will, consequently, be subscribed and integrated to the extent that the new shares issued to the beneficiaries of the plan are allocated.
 
DIC’s current CEO of the Operations Center in Israel, has a stock option plan which includes 5,310,000 options, that will be given in five series, and which may be exercised for 5,310,000 ordinary shares, par value NIS per share of DIC. DIC’s CEO has exercised the first stage and as of June 2019 holds 4,248,000 options. DIC’s CFO of the Operations Center in Israel, has a stock option plan which includes 621,362 options, par value NIS per share of DIC, which 372,816 of the said options were exercised by him and as of June 2019 holds 248,546 options.
 
DIC’s newly appointed CEO of the Operations Center in Israel, will get a stock option plan which includes 2,500,000 options, that will be given in five series over a period of 5 years from the beginning of his term, and which may be exercised for 2,500,000 ordinary shares, par value NIS 1 per share of DIC.
 
 
259
 
 
Long Term Incentive Plan based on Shares
 
On October 2, 2017, the Shareholders approved the creation of the Long Term Incentive Plan based on Shares (or “ILPA Plan”). By the terms of the ILPA Plan, participants will be entitled to receive a number of shares if they remain in the Company during certain period of time and comply with certain key performance indicators (“KPIs”). The terms of the ILPA Plan determine that the Board of Directors will have broad powers to implement the ILPA Plan and take all necessary measures for its implementation.
 
The shares to be granted under the ILPA Plan may not exceed at any time the maximum and cumulative amount of 2% of the shares issued by the Company.
 
The first award of incentives was approved by the Board of Directors on June 18, 2018, the date on which the First ILPA Program was approved and the beneficiaries, the number of shares to be delivered, the vesting period and the KPIs to be reached were defined.
 
The vesting period for the first ILPA Program is between October 2, 2017 and October 2, 2019 and the participants were selected among those who acted as company’s employees at the beginning of the vesting period considering their position in the company and its related remuneration as of that date.
 
Certain KPIs must be achieved for shares to be delivered to participants, in addition to remain in the Company until the end of the vesting period. One of the KPIs is to reach a certain percentage of valuation in the price of AGRO3 shares during the vesting period: If this percentage is not reached, the participants will not be entitled to receive any share. In the event that the KPI for the valuation of the shares is fulfilled, the number of shares to be delivered will vary in 3 ranges depending on the level of achievement of another 3 KPI, in addition to being adjusted by the dividends per share distributed during the vesting period, as well as an increase in a fixed amount if the value of the share is above the floor value.
 
The fair value of the benefit was estimated at ARS 0.10. In the initial measurement of the fair value of the benefit, the price of the AGRO3 per share was considered on the date of granting and the probable quotation of the share price is projected at the end of the vesting period based on the past performance of the price per share in a period of 1 year and 4 months (compatiblewith the period between the granting in June 2018 and the end of the vesting period in October 2018). Considering the volatility of the AGRO3 share, the probability of the price per share at the end of the vesting period was determined to reach the value necessary to comply with the KPI.
 
The maximum number of shares to be issued is 447,127 (granted on June 18, 2018 and available on June 30, 2019). During the period, there were no cancellations or shares issued to the beneficiaries and the amount of shares will be adjusted by the dividends per share distributed during the vesting period.
 
To determine the number of shares and the amount of the remuneration expense, the Company determines for each year the estimated amount of shares to be delivered based on its best estimate of the amount of each of the 3 KPIs which do not depend on the price of the shares and the dividends to be paid in the same vesting period. The amount of the expense is adjusted based on said estimate and the effects recognized prospectively. The estimated expense is recognized as of the granting in June 2018 ratably during the vesting period between October 2, 2017 and October 2, 2019.
 
In the year ended June 30, 2020, compensation expenses and remuneration charges are ARS 45.2 million (ARS 19.7 million and ARS 53.7 million as of June 30, 2019 and 2018, respectively) and the accumulated amount is ARS 77.1 million.
 
C. BOARD PRACTICES
 
For information about the date of expiration of the current term of office and the period during which each director has served in such office see “Item 6. Directors, Senior Management and employees – A. Directors and Senior Management.”
 
Benefits upon Termination of Employment
 
There are no contracts providing for benefits to directors upon termination of employment, other than those described under the following sections: (i) Item 6 “Directors, Senior Management and Employees – B. Compensation – Capitalization Plan and (ii) Item 6 “Directors, Senior Management and Employees – B. Compensation – Mid and Long Term Incentive Program.
 
 
260
 
 
Internal Control
 
Management uses the Internal Control-Integrated Framework issued by the Committee of Sponsoring Organizations of the Treadway Commission (the “COSO Report”) to assess effectiveness of internal control over financial reporting.
 
The COSO Report sets forth that internal control is a process, effected by an entity’s board of directors, management and other personnel, designed to provide reasonable assurance regarding the achievement of the entity’s objectives in the following categories:
 
- 
Effectiveness and efficiency of operations
 
- 
Reliability of financial reporting
 
- 
Compliance with applicable laws and regulations
 
Based on the above, the Company’s internal control system involves all levels of the company actively involved in exercising control:
 
- 
the board of directors, by establishing the objectives, principles and values, setting the tone at the top and making the overall assessment of results;
 
- 
the management of each area is responsible for internal control in relation to objectives and activities of the relevant area, i.e. the implementation of policies and procedures to achieve the results of the area and, therefore, those of the entity as a whole;
 
- 
the other personnel plays a role in exercising control, by generating information used in the control system or taking action to ensure control.
 
Audit Committee
 
In accordance with the Capital Markets Law No. 26.831 and the Rules of the CNV, our board of directors has established an audit committee which focus on assisting the board in exercising its duty of care, compliance with disclosure requirements, supervise the operation of the internal control systems and the administrative-accounting system, supervise the application of the policies regarding information on the company's risk management, ethical conduct of our businesses, monitoring the sufficiency of our financial statements, our compliance with the laws, independence and capacity of independent auditors and performance of audit duties both by our internal audit and our external auditors and issue a well-founded opinion regarding transactions with related parties in the cases established by this law. These responsibilities are meant to comply with the duties assigned by Law 26.831, the Technical Rules of the CNV, and other applicable laws.
 
On October 26, 2020, out board of directors appointed Messrs. José Daniel Abelovich, Marcelo Héctor Fuxman and Noemí Ivonne Cohn as Regular Statutory Auditors and Messrs. Roberto Daniel Murmis, Cynthia Deokmelian and Paula Sotelo as Alternate Statutory Auditors for a term of one fiscal year.
 
Remuneration Committee
 
The meeting held on October 26, 2020, approved by majority of votes a budget of ARS 503,000, taking into account the effect of inflation considering the eventual hiring of advisors / consultants and trainings.
 
D. EMPLOYEES
 
Operations Center in Argentina
 
As of June 30, 2020, we had 3,185 employees.
 
As of such date, we had 1,035 employees in our Agricultural Business in Argentina, including our employees, FyO and SACPSA but not those of Agro-Uranga S.A. Approximately 62% are under collective labor agreements.
 
We employ 362 people in our International Agricultural businesses, composed of 314 employees of Brasilagro, 27 employees in the companies located in Paraguay, 21 employees in the companies located in Bolivia.
 
 
261
 
 
Our Real Estate Business had 1,496 employees. Our Development and Sale of Properties and Other Non-Shopping Mall Businesses segment had 11 employees, The Shopping Mall segment had 784 employees including 365 under collective labor agreements. Our Hotels segment had 701 employees with 560 represented by the Tourism, Hotels and Gastronomy Union from the Argentine Republic (Unión de Trabajadores del Turismo, Hoteleros y Gastronómicos de la República Argentina) (UTHGRA).
 
The following table shows the number of employees in the Company’s various businesses as of the dates mentioned below:
 

   
 
Urban Business
 
 
   
   
   
 
 
Agricultural Business(1)
 
 
 
Sales and Developments(2)
 
 
 
Shopping Mall(3)
 
 
 
Hotels(4)
 
 
 
Shared Service Center(3)
 
 
 
Corporate Areas
 
 
 
Total
 
 
June 30, 2018
  1,304 
  31 
  928 
  812 
  191 
  115 
  3,381 
June 30, 2019
  1,360 
  12 
  865 
  832 
  194 
  107 
  3,370 
June 30, 2020
  1,397 
  11 
  784 
  701 
  188 
  104 
  3,185 
(1) Agricultural Business includes CRESUD, FyO, SACPSA, and from this fiscal year we also include in this disclosure the employees of BrasilAgro, Cresca and Palmeira S.A.
(2) As of March 2019, we were no longer administrators of Consorcio Libertador S.A. and Consorcio Maipu 1300 S.A
(3) On December 2018, the concession of the Buenos Aires Design shopping mall ended.
(4) Includes Hotel Intercontinental, Libertador Hotel and Llao Llao.
 
Operation Center in Israel
 
The following table shows the number of employees as of June 30, 2020 of our Israeli operating center divided by company:
 
 
 
As of June 30,
 
 
 
2020
 
 
2019
 
 
2018
 
IDBD
  - 
  1 
  1 
DIC
  32 
  39 
  39 
Shufersal (1)
  14,800 
  15,762 
  15,155 
Cellcom
  2,961 
  3,901 
  3,988 
Elron
  11 
  13 
  13 
Epsilon
  45 
  45 
  50 
IDB Tourism
  637 
  615 
  855 
Modiin
  4 
  1 
  1 
PBC(2)
  223 
  552 
  614 
Mehadrin(3)
  457 
  - 
  - 
(1) Includes Gydrom’s and New Pharm’s employees.
(2) Includes Gav-Yam’s, Ispro’s, Nave’s, Hon’s y Mehadrin’s employees.
(3) In 2019 and 2018 included in PBC.
 
 
 
262
 
 
E. SHARE OWNERSHIP 
 
The following table sets forth the amount and percentage of our shares beneficially owned by our directors, Supervisory Committee and senior management as of June 30, 2020:(2) 
 
 
 
 
Share ownership
 
Name
Position
 
Number of Shares
 
 
Percentage
 
Directors
 
 
 
 
 
 
 
Eduardo Sergio Elsztain (1)
Chairman
  185,229,897 
  36.93%
Saúl Zang
First vice-chairman
  5,513,462 
  1.10%
Alejandro Gustavo Elsztain
Second vice- chairman / Chief Executive Officer
  10,012,430 
  2.00%
Gabriel A. G. Reznik
Director
  - 
  - 
Jorge Oscar Fernández
Director
  273,883 
  0.05%
Fernando Adrián Elsztain
Director
  - 
  - 
Pedro Damaso Labaqui Palacio
Director
  3,840 
  0.00%
Daniel Elias Mellicovsky
Director
  - 
  - 
Alejandro Gustavo Casaretto
Director/Regional manager of Agricultural Real Estate
  135,413 
  0.03%
Alejandro Mario Bartolome
Director
  - 
  - 
Gabriela Macagni
Director
  - 
  - 
Liliana Rene Glikin
Director
  - 
  - 
Gastón Armando Lernoud
Alternate Director
  26,157 
  0.01%
Enrique Antonini
Alternate Director
  - 
  - 
Eduardo Kalpakian
Alternate Director
  - 
  - 
Ilan Elsztain
Alternate Director
  20,903 
  0.00%
Iair Elsztain
Alternate Director
  602 
  0.00%
 
    
    
Senior Management
 
    
    
Matias Gaivironsky
Chief Financial and Administrative Officer
  83,723 
  0.02%
Carlos Blousson
Chief Executive Officer of the International Operation
  - 
  - 
 
    
    
Supervisory Committee
 
    
    
José Daniel Abelovich
Member
  - 
  - 
Marcelo Héctor Fuxman
Member
  - 
  - 
Noemí Ivonne Cohn
Member
  - 
  - 
Roberto Daniel Murmis
Alternate member
  - 
  - 
Alicia Graciela Rigueira
Alternate member
  - 
  - 
Sergio Leonardo Kolaczyk
Alternate member
  - 
  - 
 
    
    
Executive Committee
 
    
    
Eduardo Sergio Elsztain
Member
  176,560,007 
  35.20%
Saúl Zang
Member
  5,513,462 
  1.10%
Alejandro Gustavo Elsztain
Member
  10,012,430 
  2.00%
 
(1)
Includes (i) 73,372,351 shares beneficially owned by IFISA, for which Mr. Eduardo S. Elsztain may be deemed beneficial owner, (ii) 920 common shares owned by Consultores Venture Capital Uruguay S.A. for which Mr. Eduardo S. Elsztain may be deemed beneficial owner, iii) 103,087,210 common shares owned by Agroninvestment S.A. for which Mr. Eduardo S. Elsztain may be deemed beneficial owner, iv) 100,352 common shares directly owned by Mr. Eduardo S. Elsztain, and v) 8,669,690 shares of which IFISA retains voting power and right of first refusal until 02/18/2021.
 
(2)
On October 26, 2020, Cresud’s annual meeting of shareholders was held. For more information see section “Directors and Senior Management”.
 
Option Ownership
 
No options to purchase shares have been granted to our Directors, Senior Managers, members of the Supervisory Committee, or Audit Committee.
 
Employees’ Participation in our share Capital
 
There are no arrangements for involving our employees in our capital stock or related to the issuance of options, common shares or securities other than those described under the following sections: (i) “Item 6 - Directors, Senior Management and Employees – B. Compensation – Capitalization Program for our executive staff” and (ii) “Item 6 - Directors, Senior Management and Employees – B. Compensation – Long Term Incentive Program”.
 
 
263
 
 
Item 7. Major shareholders and related party transactions
 
A. MAJOR SHAREHOLDERS
 
Information about Major Shareholders
 
Share Ownership
 
The following table sets forth information regarding ownership of our capital stock by each person known to us to own beneficially at least 5% of our common shares, ANSES (The Argentine Social Security National Agency) and all our directors and officers as a group.
 
 
 
Share Ownership as of June 30, 2020
 
Shareholder
 
Number of Shares
 
 
Percentage
 
Eduardo Sergio Elsztain (1)(2)
  185,229,897 
  36.93%
Directors and officers(3)
  16,070,413 
  3.20%
ANSES
  19,273,045 
  3.84%
Total
  220,573,355 
  43.97%
(1) 
Eduardo S. Elsztain is the Chairman of the board of directors of IFIS Limited, a corporation organized under the laws of Bermuda and Inversiones Financieras del Sur S.A., a corporation organized under the laws of Uruguay. Mr. Elsztain holds (through companies controlled by him and proxies) most of the voting power in IFIS Ltd., which owns 100% of IFISA.
(2) 
As a result, Mr. Elsztain may be deemed beneficial owner of 36.93% of our total shares, which includes (i) 73,372,351 common shares beneficially owned by IFISA, for which Mr. Eduardo S. Elsztain may be deemed beneficial owner, (ii) 940 common shares owned by Consultores Venture Capital Uruguay S.A. for which Mr. Eduardo S. Elsztain may be deemed beneficial owner, iii) 103,087,210 common shares owned by Agroninvestment S.A. for which Mr. Eduardo S. Elsztain may be deemed beneficial owner, iv) 100,352 common shares directly owned by Mr. Eduardo S. Elsztain and v) 8,669,890 shares of which IFISA retains voting power and right of first refusal over until 02/18/2021.
(3) 
Includes only direct ownership of our Directors and Senior Management, other than Mr. Eduardo S. Elsztain.
 
 
As of June 30,
 
 
 
2020
 
 
2019
 
 
2018
 
 
2017
 
 
2016
 
Eduardo S. Elsztain(1)(2)
  36.93%
  36.38%
  34.74%
  30.8%
  30.9%
Newfoundland Capital Management(3)
  0.82%
  10.97%
  9.0%
  - 
  - 
Macquarie Investment Management(3)
  4.83%
  5.0%
  - 
  - 
  - 
Senvest Management LLC(3)
  0.00%
  0.0%
  0.7%
  3.3%
  4.8%
Directors and officers(4)
  3.20%
  3.0%
  2.8%
  2.8%
  2.9%
ANSES
  3.84%
  3.7%
  3.6%
  3.6%
  3.6%
(1) 
Eduardo S. Elsztain is the Chairman of the board of directors of IFIS Limited, a corporation organized under the laws of Bermuda and Inversiones Financieras del Sur S.A., a corporation organized under the laws of Uruguay. Mr. Elsztain holds (through companies controlled by him and proxies) most of the voting power in IFIS Ltd., which owns 100% of IFISA.
(2) 
As a result, Mr. Elsztain may be deemed beneficial owner of 36.93% of our total shares, which includes (i) 73,372,351 common shares beneficially owned by IFISA, for which Mr. Eduardo S. Elsztain may be deemed beneficial owner, (ii) 940 common shares owned by Consultores Venture Capital Uruguay S.A. for which Mr. Eduardo S. Elsztain may be deemed beneficial owner, iii) 103,087,210 common shares owned by Agroninvestment S.A. for which Mr. Eduardo S. Elsztain may be deemed beneficial owner, iv) 100,352 common shares directly owned by Mr. Eduardo S. Elsztain and v) 8,669,890 shares of which IFISA retains voting power and right of first refusal over until 02/18/2021.
(3) 
According to the Form filed with the SEC.
(4) 
Includes only direct ownership of our Directors and Senior Management, other than Mr. Eduardo S. Elsztain.
 
Difference in Voting Rights
 
Our major shareholders do not have different voting rights.
 
Arrangements for change in control
 
There are no arrangements that may at a subsequent date in a change in control.
 
Securities held in the host country
 
As of June 30, 2020, our total issued and outstanding capital stock outstanding consisted of 501,642,804 common shares. As of June 30, 2020, there were approximately 40,431,202 Global Depositary Shares (representing 404,312,020 of our common shares, or 80.60% of all of our outstanding shares held) in the United States by approximately 37 registered holders of Global Depositary Shares.
 
As of June 30, 2020, our directors and senior officers controlled, directly or indirectly, approximately 38.4% of our common shares. As a result, these shareholders have, and will continue to have, significant influence on the election of our directors and the outcome of any action requiring shareholder approval.
 
 
264
 
 
B. RELATED PARTY TRANSACTIONS
 
A related party transaction is any transaction entered into directly or indirectly by us or any of our subsidiaries that is material based on the value of the transaction to: (a) us or any director, officer or member of our management or shareholders; (b) any entity in which any person described in clause (a) is interested; or (c) any person who is connected or related to any person described in clause (a).
 
Offices and Shopping Mall Leases
 
We rent office space for our executive offices located at the Intercontinental Plaza tower at Moreno 877, floor 24, City of Buenos Aires, Argentina which IRSA CP has owned since December 2014. We also rent an office space that IRSA CP owns at the Abasto Shopping Mall.
 
The offices of Eduardo S. Elsztain, the chairman of our board of directors and our controlling shareholder, are located at Bolivar 108, City of Buenos Aires, Argentina. This property has been rented to a company controlled by family members of Mr. Elsztain and to a company controlled by Fernando A. Elsztain, one of our directors and the cousin of Mr. Eduardo S. Elsztain, and members of his family.
 
In addition, we, IRSA, BACS Banco de Crédito y Securitización S.A. (“BACS”), BHN Sociedad de Inversión S.A., BHN Seguros Generales S.A. and BHN Visa S.A. rent offices owned by IRSA CP in different buildings.
 
Furthermore, we also lease various stores, stands, storage space or advertising spaces in IRSA CP’s shopping malls to third parties and related parties such as Banco Hipotecario S.A.
 
Lease agreements entered into with affiliates have included similar provisions and amounts to those included in agreements with unaffiliated third parties.
 
On August 29, 2019, DIC’s Audit Committee approved entering into an agreement with IDBD, PBC, Gav-Yam and Elron to divide the uses and expenses at the joint offices to which the companies would move their offices in the ToHa project on Totzeret Ha’aretz Street in Tel Aviv, pursuant to a tenancy agreement that the companies entered into with Gav-Yam and Amot Hashkaot Ltd. for the tenancy of offices and parking spaces for the period beginning July 1, 2019, and ending upon the expiration of 15 years or upon the expiration of the two option periods (of five years each).
 
Agreement for the Exchange of Corporate Services with IRSA and IRSA CP
 
Considering that each of IRSA, IRSA CP and us have operations that overlap to a certain extent, our board of directors deemed it advisable to implement alternatives designed to reduce certain fixed costs of our combined activities and to mitigate their impact on our operating results while seizing and optimizing the individual efficiencies of each of them in the different areas comprising the management of operations.
 
To such end, on June 30, 2004, IRSA, IRSA CP and we entered into a Master Agreement for the Exchange of Corporate Services, or the “Framework Agreement,” which has been amended several times in line with evolving operating requirements. The goal of the Framework Agreement is to increase efficiency in the distribution and deployment of corporate resources and reduce operating costs. The Framework Agreement had an initial term of additional 24 months and is renewable automatically for 24-month term, unless terminated by any of the parties upon prior notice.
 
The Framework Agreement currently provides for the exchange and sharing of services among the following areas: Corporate Human Resources; Administration and Finance; Planning; Institutional Relations; Compliance; Shared Services Center; Safety; Legal Affairs – Corporate; Technical; Infrastructure and Services; Purchases and Hiring; Proceedings and Permits; Corporate Environment and Quality; Investments; Rental Offices; Bolívar; Real Estate Business Board of Directors to be Distributed; Attorneys-in–Fact; General Management Department to be Distributed; Board of Directors’ Safety; Real Estate Business Management; and Real Estate Business Human Resources and Accounting and Reporting.
 
Annually, a review of the criteria used in the determination of pricing for corporate services, as well as the bases of cost distribution and supporting documentation used in the aforementioned process. The risk management and audit area coordinate the review, which, in turn, periodically delegated the review to an external consultant. The operations described above allow IRSA, IRSA CP and us to keep our strategic and commercial decisions fully independent and confidential, with cost and profit apportionment allocated on the basis of operating efficiency and equity, without any one company benefiting at the expense of the others.
 
 
265
 
 
Hospitality Services
 
We and our related parties hire, on certain occasions, hotel services and lease conference rooms for events to Nuevas Fronteras S.A., Hoteles Argentinos S.A. and Llao Llao Resorts S,A., subsidiaries of IRSA, all on arm’s-length terms and conditions.
 
Financial and Service Operations
 
We work with several financial entities in Argentina for operations including, but not limited to, credit, investment, purchase and sale of securities and financial derivatives. Such entities include Banco Hipotecario S.A. and its subsidiaries. Furthermore, Banco Hipotecario and BACS usually act as underwriters in capital market transactions we undertake. In addition, we invest from time to time our cash fund in mutual funds managed by BACS Administradora de Activos S.A. S.G.F.C.I., which is a subsidiary of Banco Hipotecario S.A., among other entities.
 
Donations to Fundación IRSA and Fundación Museo de los Niños
 
Fundación IRSA is a non-profit charity that seeks to support and generate initiatives concerning education, the promotion of corporate social responsibility and the entrepreneurial spirit of young adults. It carries out corporate volunteer programs and fosters donations from our employees. The main members of Fundación IRSA’s board of directors are: Eduardo S. Elsztain (President); Saúl Zang (Vice President I); Alejandro Elsztain (Vice President II); Mariana C. de Elsztain (Secretary); Oscar Marcos Barylka (Director) and Marcos Slipakoff (Treasurer). It finances its activities with donations from us, IRSA, IRSA CP and other related companies.
 
On October 31, 1997, IRSA CP entered into an agreement with Fundación IRSA, whereby 3,800 square meters of the developed area at Abasto Shopping Mall was granted under a gratuitous bailment agreement for a term of 30 years. Subsequently, on October 29, 1999, Fundación IRSA assigned free of cost all the rights of use over such space and its respective obligations to Fundación Museo de los Niños.
 
On November 29, 2005, IRSA CP signed another agreement with Fundación Museo de los Niños granting under gratuitous bailment 2,670 square meters of the developed area at Alto Rosario shopping mall for a term of 30 yeARS
 
Fundación Museo de los Niños is a non-profit institution created by the founders of Fundación IRSA and its members are the same as those of Fundación IRSA.
 
Fundación Museo de los Niños has used these spaces to set up Abasto Shopping Mall and Museo de los Niños and Rosario, two interactive learning centers intended for children and adults. The agreements described above establish that the payment of common charges and direct expenses related to the services performed by these spaces must be borne by Fundación Museo de los Niños.
 
Borrowings
 
In the ordinary course of our business, we enter into loan agreements or credit facilities with related companies. The loans under these loan agreements and credit facilities accrue interest at prevailing market rates.
 
Credit line granted to IRSA by IRSA CP
 
On April 1, 2019, as amended on May 13, 2020, IRSA CP granted a line of credit to IRSA and its subsidiaries that do not consolidate with IRSA PC in a principal amount up to USD180,000,000 on the following terms: (1) the credit line may be funded in U.S. dollars or in Pesos; (2) up to three year term to maturity not extendable without our consent; and (3) interest payable: (i) fo U.S. dollar funded, at a rate equal to the yield on IRSA’s existing local bonds due 2020, or, if IRSA’s 2020 bonds are early redeemed or otherwise cancelled, at an interest rate equal to the yield on local bonds issued by us plus 50 basis points, and  (ii) for pesos funded, at Badlar rate plus 9.625%. The interest rate is readjusted quarterly and applied to the outstanding loan balances and to new disbursements in such quarter.
 
Purchase of financial assets
 
We usually invest excess cash in instruments that may include those issued by related companies, acquired at issuance or from unrelated third parties in secondary market transactions.
 
 
266
 
 
Legal Services
 
We receive legal services from Estudio Zang, Bergel & Viñes, of which Saúl Zang was a founding partner. Mr. Zang is a member of our board of directors and those of certain related companies. See “Directors, Senior Management and Employees—Directors and Senior Management—Board of Directors.”
 
Purchases and sales of properties
 
In the ordinary course of our business, we may acquire from or sell to our related parties certain real estate properties used for rental purposes or otherwise, subject to our Audit Committee’s approval. OurAudit Committee must render an opinion as to whether the terms of these transactions can reasonably be expected to have been obtained by us in a comparable transaction on arm’s-length basis with a unrelated parties. In addition, if our Audit Committee so requires, valuation reports by independent specialist third parties must be obtained.
 
Investment Properties transferred to IRSA CP
 
On November 1, 2018, IRSA sold to IRSA CP 14,213 square meters of gross leasable area of the building “Catalinas” in the City of Buenos Aires, Argentina.
 
The Catalinas building will consist of a total of 35,208 square meters of gross leasable area including 30 office floors and 316 underground parking spaces, and is currently under construction. The purchase price of the sale was USD 60,305,674. In previous transactions, IRSA has sold 16,194 square meters of gross leasable area in the Catalinas building to IRSA CP. IRSA’s Audit Committee approved the sale to IRSA CP.
 
Farmland Lease Agreement San Bernardo
 
We lease a farmland located in the Province of Córdoba, from San Bernardo de Córdoba S.A., pursuant to a lease agreement effective as of January 2019, continuing the lease held in August 2015. The leased farmland has an extension of 12,590 hectares.
 
The rent to be paid is the equivalent in Pesos of 2,5kg of beef per hectare per year. The beef price will be set, taking into account the price per kilo of beef determined by the Indice de Novillo del Mercado de Liniers quoted on Mercado de Hacienda de Liniers, the previous week of the payment date. In addition, the parties have agreed a prize of 33% of the net margin of any category that is terminated or rebreed in other establishments or destinations, except the direct sales.
 
Consulting Agreement
 
Pursuant to the terms of the Consulting Agreement with Consultores Asset Management effective as of November 7, 1994, as amended from time to time and by the last amendment dated in September, 2017 in which certain adjustments were implemented to the purpose of the agreement by virtue of the broadness of Cresud’s business, Consultores Asset Management provides us advisory services on matters related to capital investments in all aspects of the agricultural, real estate, financing and hotels business, among others. One of our shareholders and the Chairman of our board of directors is the owner of 85% of the capital stock of Consultores Asset Management and our First Vice Chairman of the board of directors holds the remaining 15% of its capital stock.
 
Pursuant to the terms of the Consulting Agreement, Consultores Asset Management provides us with the following services:
 
advises with respect to the investment of our capital in all aspects of operations in agricultural, real estate, financing, hotels, etc, matters and business proposals;
 
acts on our behalf in such transactions, negotiating the prices, conditions, and other terms of each operation; and
 
gives advice regarding securities investments with respect to such operations.
 
Under the Consulting Agreement, we pay Consultores Asset Management for its services, an annual fee equal to 10% of our annual after-tax net income. During fiscal year 2019, no results were recognized for this concept. On January 10, 2019, the deferred fees for the 2012-2016 period and the accrued fees from 2017 to July 2018 were canceled for the total amount of ARS 1,130. The payment was made one third in cash, one third with IRSA shares and one third with IRSA CP shares, both owned by the Company.
 
 
267
 
 
The Consulting Agreement is subject to termination by either party upon not less than 60 days prior written notice. If we terminate the Consulting Agreement without cause, we will be liable to Consultores Asset Management for twice the average of the amounts of the management fee paid to Consultores Asset Management for the two fiscal years prior to such termination.
 
Investment in Dolphin Netherlands B.V.
 
IRSA has invested in Dolphin Netherlands B.V., through its subsidiaries. Dolphin Fund Ltd is an investment fund controlled indirectly by our Chairman, Eduardo S. Elsztain. Dolphin Netherlands B.V. is incorporated in the Netherlands and is a subsidiary of Dolphin Fund Ltd. Such investment was made in order to carry out IRSA’s investment in IDBD. IRSA agreed with Dolphin Netherlands B.V. not to pay any fee to Dolphin Fund Ltd related to this investment.
 
Loan between Dolphin Netherlands B.V. and IDBD
 
Dolphin Netherlands B.V. has granted a series of subordinated loans to IDBD, which have the following characteristics: (i) they are subordinated, including in the case of insolvency, to all current or future debts of IDBD; (ii) they will be reimbursed after payment of all the debts to their creditors; (iii) they accrue interest at a rate of 0.5%, which is added to the amount of the principal and will be payable only on the date the subordinated debt is repaid; (iv) Dolphin Netherlands B.V. will not have a right to participate or vote in the meetings with IDBD creditors with respect to the subordinated debt; (v) as from January 1, 2016, Dolphin Netherlands B.V. has the right, at its own discretion, to convert the debt balance into IDBD shares, in whole or in part, including the accrued interest; and (vi) should Dolphin Netherlands B.V. opt to exercise the conversion of the debt into shares, the debt will be converted on a basis so that Dolphin Netherlands B.V. will receive IDBD shares according to a share price that will be 10% less than the average market price over the 30 days prior to the date the conversion option is exercised. In the event there is no market price per share, the price will be determined in accordance with an average of three valuations made by external or independent experts, who shall be chosen by mutual consent and, in the event of a lack of mutual consent, they will be chosen by the President of the Institute of Certified Public Accountants in Israel.
 
On August 30, 2019, IRSA’s Board of Directors approved the subscription of a commitment with Dolphin Netherlands B.V. to make capital contributions of up to NIS 210,000,000, according to a schedule of commitments made by Dolphin Netherlands B.V. between September 2019 and September 2021 with IDB Development Corporation Ltd.
 
Dolphin Netherlands B.V. has agreed to make contributions in IDBD (subject to the occurrence of certain events) on the following terms: (i) NIS 70,000,000 was contributed immediately; (ii) NIS 70,000,000 to be contributed by September 2, 2020 and (iii) NIS 70,000,000 to be contributed by September 2, 2021. According to the agreement between Dolphin Netherlands B.V. and IDBD, those contributions may be considered as capital contributions resulting in the issuance of new IDBD shares in favor of Dolphin Netherlands B.V. or may be granted in the form of a subordinated loan. As a subsequent event, on September 7, 2020, the Company reported that, regarding the capital contributions committed for September 2, 2020 and 2021, it considers that there are doubts regarding the fulfilment of the previous conditions established to make said contributions. Therefore, it has resolved not to make the corresponding payment for this year.
 
 
Loan between Dolphin Netherlands and Yad Leviim Ltd.
 
 
On October 23, 2020, Dolphin Netherlands has granted a loan to Yad Leviim Ltd. for a term of 60 days, in a principal amount of USD 16,250,000 at a rate interest of 5% per year. Yad Leviim Ltd. is a company controlling by Eduardo Elsztain.
 
 
Acquisition of DIC Shares from IDBD
 
On September 23, 2016, we acquired from IDBD 8,888,888 shares of DIC for NIS 100 million (approximately USD 26.6 million), equivalent to the 6.3% of the outstanding shares of DIC. In March 2017, such shares were transferred to Dolphin Netherlands B.V., who then transferred then to Dolphin IL Investment Ltd.
 
 
268
 
 
In August 2017, Dolphin Netherlands B.V. made a non-binding offer to acquire all the remaining shares of DIC held by IDBD through a subsidiary of ours. In September 2017, IDBD announced that, after negotiations with the DIC Independent Committee, such non-binding offer was accepted. On November 22, 2017, through Dolphin IL Investment Ltd., we acquired all the remaining shares of DIC owned by IDBD. The transaction price was approximately NIS 16.6 per share, which includes the payment of NIS 70 million in cash by Dolphin IL Investment Ltd. to IDBD. The consideration to be paid by Dolphin IL Investment Ltd. was financed by IDBD, with guarantee of the shares purchased, without any recourse to us, for five years, with possibilities of extension for three additional years in installments of one year each, which will accrue interest at an initial rate of 6.5% per year, which will increase by 1% per year in case of extension. Additionally, guarantees. IDBD, to holders of IDBD bonds and their creditors through pledges of different priorities over the DIC shares that were the subject of the acquisition. In addition, a first priority pledge of 9,636,097 (equivalent to 6.8%) of the shares of DIC held by Dolphin IL Investment Ltd. was granted in favor of IDBD and a second priority pledge of such shares was granted in favor of IDBD’s creditors.
 
This transaction had no effect on our consolidation structure and was accounted for as an equity purchase generating a reduction in the attributable equity to Dolphin Netherlands B.V. of ARS 114 million. The proposal was approved by the Committee of Independent Directors formed for the purposes of this transaction and IRSA’s Audit Committee. IRSA’s Audit Committee was consulted pursuant to Section 72 of the Capital Markets Law, and issued an no objection opinion objections regarding this transaction.
 
In July 2018, Tyrus S.A. (a wholly-owned subsidiary of IRSA) acquired 2,062,000 shares of DIC at a price of NIS 9.70 per share.
 
Assignment of Shares of Cellcom
 
On January 22, 2018 DIC assigned, pursuant to a loan agreement, 5% of the shares of Cellcom (the “Assigned Shares”) to two of its affiliates, in equal parts (the “Israeli Shareholders”). The assignment was effective until December 31, 2018 and it is automatically extended for consecutive one-year terms until the loan agreement is terminated. DIC has the right to terminate the loan agreement at any time and receive all or part of the Assigned Shares. The Israeli Shareholders cannot transfer the Assigned Shares without the consent of DIC. Pursuant to the loan agreement, the Israeli Shareholders have the right to appoint 10% of Cellcom’s directors. The Israeli Shareholders and the designated director(s) will vote with DIC on all resolutions and the economic rights of such shares will remain in the possession of DIC. The Assigned Shares are pledged in favor of DIC.
 
Transfer of Tax Credits
 
Sociedad Anónima Carnes Pampeanas S.A. (a company controlled by Cresud) and Cresud, assigned credits to IRSA CP and other related parties corresponding to value added tax export refunds related to such companies’ business activity.
 
For further information regarding related party transactions see Note 32 to our Audited Financial Statements.
 
C. INTERESTS OF EXPERTS AND COUNSEL
 
This section is not applicable.
 
Item 8. Financial Information
 
A. AUDITED CONSOLIDATED STATEMENTS AND OTHER FINANCIAL INFORMATION
 
See Item 18 for our Audited Consolidated Financial Statements.
 
Legal or arbitration proceedings
 
We are not engaged in any material litigation or arbitration and no material litigation or claim is known to us to be pending or threatened against us, other than those described below.
 
Litigation with Exagrind S.A.
 
Exagrind S.A. filed a lawsuit against Inversiones Ganaderas S.A. (IGSA) (a former subsidiary merged with the Company ) and Tali Sumaj on claims for damages and losses produced by a fire in one of the Company’s farms, “San Rafael” farm, which is close to Exagrind’s property, Tali Sumaj, in the Province of Catamarca, Argentina. The fire took place on September 6, 2000. There is a lien on the property and Exagrind S.A. requested that the measure be extended with an attachment of bank accounts. This ruling has been challenged and to date the accounts have not been attached. Moreover there is another judicial filed labeled “Exagrind S.A. Estancia San Rafael c/ Inversiones Ganaderas S.A. s/ Incidente de extension de responsabilidad” (147/11) wherein Exagrid S.A. requested an injunction against Cresud, which has not been implemented. Notwithstanding the forgoing, this measure was appealed by Cresud and to date the accounts have not been attached. 
 
 
269
 
 
 
On December 2017, the first instance judgment was rendered, pursuant to which, Cresud was sentenced to pay damages to the plaintiff. Notwithstanding, the amount of the damages will be determined at the time of execution of such ruling. On April 4, 2018, court granted us an appeal. On June 2020 the appeal filed by the company was rejected and from which the following grounds arise 1. That the damaging event was caused by the risk or vice of the thing in light by virtue of the provisions of article 113 of the previous CC, considering that the risky activity was proven as the creator of the damage, understanding that the risk itself determines the responsibility and with it the danger of generating fire in the field that in his opinion was proven and originated in Tai Sumaj. 2. That the determination of the amount of damage requires an evidentiary point of view, therefore, it is understood that it must be determined at the execution stage, rejecting the appeal of the opponent in this regard. 3. Granted de appeal of the plaintiff in relation to the active rate for the use of justice from the date of the harmful event to the effective payment, being that the judge of 1st instance had set from the date of the sentence to the effective payment. This sentence was not appealed
 
In addition, the Company is involved in several legal proceedings, including tax, labor, civil, administrative and other matters for which the Company has not established provisions based on the information assessed to date. In the opinion of management, the ultimate disposition of any threatened or pending matters, either individually or collectively, will not have a material adverse effect on the consolidated financial position, liquidity and results of operations of the Company. For ease of presentation, the Company has categorized these matters between those arising out of our agricultural and agro-industrial activities and those arising out of our investment and development properties business activities.
 
IRSA’s and IRSA CP’ legal or arbitration proceedings
 
Set- forth below is a description of certain material legal proceedings to which we are a party. The company is not a party to any significant litigation or arbitration and we are not aware of any significant litigation or claim that is pending or imminent against the company outside of what is described below.
 
Operations Center in Argentina
 
Set forth below is a description of certain material legal proceedings to which we are a party. We are not engaged in any other material litigation or arbitration and no other material litigation or claim is known to us to be pending or threatened against us or our subsidiaries. Nevertheless, we may be involved in other litigation from time to time in the ordinary course of business.
 
Puerto Retiro
 
On November 18, 1997, in connection with our acquisition of our subsidiary Inversora Bolívar, we indirectly acquired 35.2% of the capital stock of Puerto Retiro. Inversora Bolívar had purchased such common shares of Puerto Retiro from Redona Investments Ltd. N.V. in 1996. In 1999, we, through Inversora Bolívar, increased our interest in Puerto Retiro to 50.0% of its capital stock. On April 18, 2000, Puerto Retiro was served notice of a filing made by the Argentine government, through the Ministry of Defense, seeking to extend the bankruptcy of Indarsa to the Company. Upon filing of the complaint, the bankruptcy court issued an order restraining the ability of Puerto Retiro to dispose of, in any manner, the real property it had purchased in 1993 from Tandanor. Puerto Retiro appealed the restraining order which was confirmed by the Court on December 14, 2000.
 
 
270
 
 
In 1991, Indarsa had purchased 90% of Tandanor, a former government-owned company, which owned a piece of land near Puerto Madero of approximately 8 hectares, divided into two parcels: Planta 1 and 2. After the purchase of Tandanor by Indarsa, in June 1993, Tandanor sold “Planta 1” to Puerto Retiro, for a sum of USD18 million pursuant to a valuation performed by J.L. Ramos, a well-known real estate brokerage firm in Argentina. Indarsa failed to pay to the Argentine government the price for its purchase of the stock of Tandanor, and as a result the Ministry of Defense requested the bankruptcy of Indarsa. Since the only asset of Indarsa was its holding in Tandanor, the Argentine government is seeking to extend Indarsa’s bankruptcy to other companies or individuals which, according to its view, acted as a single economic group. In particular, the Argentine government has requested the extension of Indarsa’s bankruptcy to Puerto Retiro which acquired Planta 1 from Tandanor.
 
The deadline for producing evidence in relation to these legal proceedings has expired. The parties have submitted their closing arguments and are awaiting a final judgment. However, the judge has delayed his decision until a final judgment in the criminal proceedings against the former Defense Minister and former directors of Indarsa has been delivered. It should be noticed, regarding the abovementioned criminal procedure, that on February 23, 2011 it was resolved to declare its expiration, and to dismiss certain defendants. However, this resolution is not final because it was appealed. We cannot give you any assurance that we will prevail in this proceeding, and if the plaintiff’s claim is upheld by the courts, all of the assets of Puerto Retiro would likely be used to pay Indarsa’s debts and our investment in Puerto Retiro, would be lost. As of June 30, 2016, we had not established any reserve with respect of this contingency.
 
Currently Puerto Retiro S.A., has a plot of 8.3 hectares, which is affected by a zoning regulation defined as U.P. that prevents the property from being used for any purpose other than strictly port activities. The Company was involved in a bankruptcy extension lawsuit initiated by the National Government, to which the Board is totally alien. La Gerencia y los asesores legales del Grupo, estiman que existen argumentos técnicos legales suficientes para considerar que el pedido de extensión de quiebra será rechazado por el tribunal. Sin embargo, dado el estado actual de la causa, la resolución es incierta.
 
In the context of the criminal case, the complaining party denounced puerto Retiro S.A.’s failure to comply with the precautionary measure decreed at criminal headquarters consisting in the prohibition of innovating and contracting with respect to the property subject to civil action. Following this complaint, Tribunal Oral Federal No. 5 formed an incident and ordered and executed the closure of the property where the location contracts (a helipad and a mooring) were being fulfilled in order to enforce the above measure. A raíz de dicha circunstancia, se tomó conocimiento de que las actuaciones se giraron a la Cámara Penal para la asignación de juzgado para que se investigue la posible comisión de un delito de desobediencia. A la fecha de emisión de los presentes estados financieros no ha habido novedades sobre el avance de esta causa
 
In the face of the evolution of the legal cases affecting it and based on the reports of its legal advisors, the Directorate of Puerto Retiro has decided to record in the 2019 financial year a forecast equivalent to 100% of the book value of its investment property, without prejudice that it will reverse in case of finally obtaining a favorable judgment in the actions brought.
 
Tandanor has filed a civil action against Puerto Retiro and the people charged in the referred criminal case looking forward to be reimbursed from all the losses which have arisen upon the fraud committed. On March 7, 2015 Puerto Retiro responded filing certain preliminary objections, such as limitation, lack of information to respond the lawsuit, lack of legitimacy (active and passive). On July 12, 2016 Puerto Retiro was legally notified of the decision adopted by the Tribunal Oral Federal No. 5 related to the preliminary objections above mentioned. Two of them were rejected –lack of information and lack of legitimacy (passive). We filed an appeal with regard to this decision, which was rejected. The other two objections would be considered in the verdict.
 
On September 7, 2018, Court read its verdict, according to which the preliminary objection of limitation filed by Puerto Retiro was successful. Nevertheless, in the criminal procedure –where Puerto Retiro is not a party- Court ordered the seizure confiscation (“decomiso”) of the land known as “Planta 1”. This Court’s verdict is not final, as it is subject to further appeals Puerto Retiro filed an appeal with regard to the confiscation of Planta I. This appeal has not yet been decided.
 
 
271
 
 
On December 27, 2018, an action for annulment was filed against the judgment that ordered the confiscation of the property named “Planta 1”. On March 1, 2019 we were notified of the “in limine” rejection of the action for annulment filed. Subsequently, on March 8, 2019, a motion for restitution was filed against said resolution. On March 19, 2019, we were notified of the Court’s decision that rejected the replacement and declared the appeal filed in a subsidiary inadmissible. On March 22, 2019, a complaint was filed for appeal denied (before the Federal Criminal Cassation Chamber), the caul was granted, which is why the appeal filed is currently pending. In that sense, in April the appeal was maintained and subsequently, its foundations were expanded.
 
On 21 February 2020, an electronic document was received from the Federal Court of Criminal notifying the decision rejecting the appeals brought by Puerto Retiro against the verdict of the Federal Oral Court 5 that provided for the confiscation of the property Plant I and the distribution of costs in the order caused as regards the exception for the limitation of civil action brought by Puerto Retiro to which the Oral Court took place. Against that decision of appeal, Puerto Retiro was brought in a timely and form of Federal Extraordinary Appeal. In addition, Federal Criminal Cassation Chamber upheld the above limitation period by rejecting, to that effect, the appeal brought by the National State and Tandanor.
 
In the face of the evolution of the legal cases affecting it and based on the reports of its legal advisors, the Management of Puerto Retiro has decided to record a impairment equivalent to 100% of the book value of its investment property, without prejudice to the reversal of the same in the event that a favorable judgment is obtained in the actions brought.
 
Arcos del gourmet
 
IRSA CP has been named as a party in a case titled “Federación de Comercio e Industria de la Ciudad de Buenos Aires y Otros c/ Gobierno de la Ciudad Autónoma de Buenos Aires s/ Amparo.” The plaintiff filed a petition for injunctive relief against the local government claiming that the Arcos del Gourmet project lacked the necessary environmental approvals and did not meet zoning requirements. On August 29, 2014, the lower court rendered a decision dismissing the case. This resolution was appealed but affirmed in December 2014. Therefore, on December 18, 2014, the “Arcos” Project was opened to the public, and currently is operating normally. Notwithstanding, the plaintiff appeared before the Superior Court of the City of Buenos Aires to request the review of the case based on constitutional matters allegedly at issue. On July 4, 2017, the Superior Court ordered the Appeals Court to review the case on certain grounds. The Appeals Court rendered a new sentence on February 14 th, 2019. This new sentence rules that Arcos del Gourmet has to yield a portion of land to build a green park. Arcos del Gourmet filed an appeal before the Superior Court. This appeal has not yet been decided.
 
On May 18, 2015, we were notified that the AABE, revoked the concession agreement granted to IRSA CP’s subsidiary Arcos del Gourmet S.A., through Resolution No. 170/2014. On June 2, 2015, IRSA CP filed before the AABE a request to declare the notification void, as certain formal proceedings required under Argentine law were not complied with by the AABE. Furthermore, IRSA CP filed an administrative appeal requesting the dismissal of the revocation of the concession agreement and a lawsuit seeking to declare Resolution No. 170/2014 void. IRSA CP also filed a lawsuit in order to judicially pay the monthly rental fees of the property. As of the date of this annual report, the “Distrito Arcos” shopping mall continues to operate normally.
 
On February 14, 2019, the Chamber decided to condemn the Government of the City of Buenos Aires (“GCBA”) and Arcos, providing for the partial annulment of resolution 157 / APRA / 14 at the point that it did not consider appropriate for Arcos to transfer 65% of the land for use and public utility with unrestricted access and destined "especially and preferably to the generation of new landscaped green spaces". Consequently, it was resolved that the GCBA must issue an administrative act that provides for this assignment. If it does not do so, Arcos must also comply with said assignment, either on the premises where the commercial center is currently located, be it totally or partially on land adjacent to the area. Failing to do this, Arcos del Gourmet S.A. (“Arcos”) must pay, prior to the realization of an expert report to be ordered in the execution stage, the sum of money necessary in order for the Administration to proceed to the search for a property with the objective of fulfilling the aforementioned purpose. If none of the aforementioned forms of compliance are specified, the power to order will be expedited - prior intervention of the relevant experts and / or technical departments of the corresponding GCBA - the demolition of the necessary works in order to comply with the ordered assignment.
 
 
272
 
 
Against that judgment, an appeal for local unconstitutionality was filed on March 11, 2019 and a federal extraordinary appeal on March 15, 2019. After the relevant transfers were made, the Chamber decided to reject the appeal for unconstitutionality raised, which is why on May 29, 2019, a complaint was lodged due to an appeal of unconstitutionality denied. Said appeal is pending before the Superior Court of Justice of the City of Buenos Aires. On June 10, 2019, said the Court urged Arcos to accompany additional documentation. This documentation consists of provisions dictated by different departments of the Government of the City of Buenos Aires. Such intimation was fulfilled in a timely manner.
 
Due to all of the foregoing, the Company’s legal advisors consider that, although the outcome of the complaint is still uncertain, even if it is unfavorable, there is a low probability that the demolition of the works carried out in the Property is definitively ordered.
 
Caballito
 
On July 20, 2020 IRSA CP has been notified of the filing of a protection action (amparo) that is processed before the Administrative and Tax Litigation Jurisdiction of the City of Buenos Aires, Court 24, Secretariat 47 where the plaintiff has requested the nullity of: 1) Administrative act that grants the certificate of environmental aptitude and 2) Administrative act that registered the plans of the work called –Caballito Chico– located on Avellaneda 1400, City of Buenos Aires, because it is understood that they contain defects in their essential elements, for being violative of the provisions contained in the Urban Planning Code and of the complementary regulations in force at the time of initiating the process and for causing irreparable damage to the environment and rights of collective incidence. The transfer was answered by the precautionary measure and by the substantive action. The transfer of said presentation was answered. On August 13, 2020, the following precautionary measure was decreed that orders: a) the suspension of the effects of the administrative acts granted by the CCA (DI-2018-1865-DGEVA and that registered the plans and; b) the stoppage of construction work carried out on the property located at Avellaneda 1400, City of Buenos Aires. The issuance of said precautionary measure was appealed. On October 1, 2020, the Chamber confirmed the precautionary measure. The Government of the City of Buenos Aires appealed the measure by filing a Constitutional Challenge.
 
Other Litigation
 
As of July 5, 2006, the Administración Federal de Ingresos Públicos (“AFIP”) filed a preliminary injunction with the Federal Court for Administrative Proceedings against IRSA CP for an aggregate amount of ARS 3.7 million, plus an added amount, provisionally estimated, of ARS 0.9 million for legal fees and interest. The main dispute is about the income tax due for admission rights. In thefirst instance, AFIP pleaded for a general restraining order. On November 29, 2006, the Federal Court issued an order substituting such restraining order for an attachment on the parcel of land located in Caballito neighborhood, City of Buenos Aires, where IRSA CP is planning to develop a shopping center. As of June 30, 2011, under court proceedings, the building was subject to a legal attachment for ARS 36.8 million. On December 12, 2012, the legal attachment was lifted and accredited in the file concerned in February 2013.
 
After we sold the Edificio Costeros, dique II, on November 20, 2009, we requested an opinion to the Argentine Antitrust Authority as to whether it was necessary to report this transaction. The Argentine Antitrust Authority advise us that it was required to notify the transaction. We challenged this decision, but it was confirmed. On December 5, 2011, we notified the transaction and on April 30, 2013 the transaction was approved by the Argentine Antitrust Authority by Resolution No 38, as a result of that this legal proceeding was concluded.
 
On January 15, 2007 we were notified of two claims filed against us before the Argentine Antitrust Authority, one by a private individual and the other one by the licensee of the shopping center, both opposing the acquisition from the province of Córdoba of a property known as Ex-Escuela Gobernador Vicente de Olmos. On February 1, 2007 we responded the claims. On June 26, 2007, the Argentine Antitrust Authority notified us that it has initiated a summary proceeding to determine whether the completion of the transaction breaches the Antitrust Law. On November 3, 2015 the transaction was approved by the Argentine Antitrust Authority by Resolution No 544, as a result of that this legal proceeding was concluded.
 
On December 3, 2009, IRSA CP filed a request for the Argentine Antitrust Authority’s opinion regarding IRSA CP’s acquisition of common shares of Arcos del Gourmet S.A. The Argentine Antitrust Authority advised the parties that the transaction had to be notified. On December, 2010 the transaction was filed with the Argentine Antitrust Authority. On October 31, 2016 the transaction was approved by the Argentine Antitrust Authority by Resolution No 322, as a result of that this legal proceeding was concluded.
 
 
273
 
 
On April 11, 2011, Quality Invest requested the Argentine Antitrust Authority opinion regarding Quality Invest’s acquisition Property of a warehouse owned by Nobleza Piccardo located in San Martín, Province of Buenos Aires. The Argentine Antitrust Authority stated that there was an obligation to notify the situation, but Quality Invest filed an appeal against this decision. Subsequently, the Court of Appeals confirmed the Argentine Antitrust Authorities’ decision regarding the obligation to notify and, therefore, on February 23, 2012, the transaction was filed. On March 8, 2016 the transaction was approved by the Argentine Antitrust Authority by Resolution No 27, as a result of that this legal proceeding was concluded.
 
On August 23, 2011, IRSA CP notified the Argentine Antitrust Authority the direct and indirect acquisition of common shares of NARSF, the transaction involved the direct acquisition of 33.33% of NARSF and 16.66% through our controlled vehicle Torodur S.A. On November 18, 2014 the transaction was approved by the Argentine Antitrust Authority by Resolution No 235, as a result of that this legal proceeding was concluded.
 
On June 16, 2012, we sold to Cabaña Don Francisco S.A. certain Costeros Dique IV’s functional units, to be used for office space, and complementary units to be used for parking. In addition, we assigned upon the purchaser all rights and interests arising from lease agreements involving the conveyed units. As a result, an advisory opinion was requested from the Argentine Antitrust Authority as to the need to report such transaction. The Argentine Antitrust Authority resolved that the transaction was exempt from report on May 21, 2014, so this legal process was finished.
 
On December 7, 2012, we notified the Argentine Antitrust Authority of the acquisition of 50% of the common shares of EHSA, which owns 50% of the common shares of La Rural, which operates a convention mall (Predio Ferial de Palermo); on July 25, 2017 the transaction was approved by the Argentine Antitrust Authority. See “Item 3. Key Information—Risk Factors—Risk Relating to Our Business—Our business is subject to extensive regulation and additional regulations may be imposed in the future.”
 
On February 28, 2018, Ogden Argentina S.A. notified the Argentine Antitrust Authority the acquisition of common shares of ALG Golf Center S.A., the transaction involved the direct acquisition of 60% of ALG Golf Center S.A. Ogden Argentina S.A is indirectly controlled by IRSA CP. As of the date of this annual report the transaction is being analyzed by the Argentine Antitrust Authority.
 
For more information see “Item. 3(d) Risk Factors—Risk related to our Business—Our business is subject to extensive regulation and additional regulations may be imposed in the future.”
 
Operations Center in Israel
 
  As of the date of this Annual Report, we are analyzing together with our local and international advisors the judicial decision, alternatives and course of action. For more information see “IRSA’s Recent Developments - Corporate Information: IDBD”.
 
Litigation against IDBD
 
In recent years, there has been a tendency to initiate class actions and social liability actions in the field of corporate and securities law in Israel. Considering these issues and the financial position of IDBD and its structure of corporate participation, claims for significant amounts could be filed against IDBD, including in relation to its financial position and cash flow and the operations that were carried out or were not completed, including in relation to the arguments and claims of the majority shareholders that took place in IDBD.
 
 
274
 
 
IDBD has been maintaining negotiations with creditors in order to restructure its financial debt in favorable terms. Due to lack of agreement, on September 17, 2020, a petition was submitted in the District Court in Tel-Aviv-Jaffa (“The Court”) on the subject of granting of an order for the opening of proceedings by the Trustee for the holders of the Company’s Bonds (Series 9) (“The petition”). Within the framework of the petition, the Court was requested to grant an order for the opening of proceedings for the Company pursuant to Section 18 of the Insolvency and Economic Rehabilitation Law, 5778 – 2018 (“The Law”); to instruct the appointment of a trustee for the Company according to law. On September 21, 2020, the holders of the bonds (Series 14) of IDB Development (“IDB Development’s bonds (Series 14)”) approved making the entire uncleared balance of IDB Development's bonds (Series 14) repayable immediately. On September 22, 2020, the Company submitted its initial response to the Petition in the Court, in which it argues that the good of the company and all its creditors is to exhaust the negotiations with the controlling shareholder and its creditors during a short interim period in order to try and maximize the value of its assets, for the benefit of the creditors and the company, and avoid costs and additional harmful consequences. In addition, the response of Dolphin Netherlands B.V. (the controlling shareholder of the Company) was also submitted, as were responses by the Trustees for the bondholders (Series 15 and Series 14) of the Company to the Petition. It should be mentioned that in tandem to his response, the Trustee of bondholders (Series 14) of the company submitted petitions for the enforcement of a lien and for the appointment of a receiver as well as an urgent petition for the setting of a hearing on the said petitions for a receivership, together with the hearing on the petition, which was set for September 24, 2020. On September 25, 2020, the Court enacted the insolvency and liquidation of IDBD and appointed a trustee for its shares and the appointment of a custodian over the shares of DIC and Clal. Regarding the individual financial statements, the investment in IDBD and DIC as of June 30, 2020 is valued at zero. For more information, refer to “IRSA´s Recent Developments- Corporate Information: IDBD” Arbitration proceedings relating to the acquisition of control in IDBD.
 
 
 
275
 
 
Litigation against Clal Insurance and its subsidiaries
 
This exposure is particularly increased in the areas of long-term savings and long-term health insurance in which Clal Insurance is engaged, due to the fact that in those areas some of the policies were issued decades ago, whereas today, due to the significant regulatory changes, and due to the development in case law and in Israeli authorities’ position, the aforementioned policies may be interpreted differently, on a retroactive basis, and may be subject to different interpretations than those which were in practice at the time when they were made. Moreover, the policies in the aforementioned segments have been in effect for decades, meaning that exposure exists to the possibility that in cases where the customer’s claim is accepted and a new interpretation is provided for the terms of the policy, the future profitability of Clal Insurance with respect to its existing policy portfolio might be affected. This is in addition to the possible compensation that could be given to customers due to past activity.
 
Alongside these aspects, during 2015 amendments were made to reflect a significant reform in the field of approving an insurance program, which allows Israeli authorities, under certain conditions, to order the insurer to stop introducing an insurance policy or to order an insurer to make a change to an insurance policy, even with regard to policies that have already been marketed by the insurer. It is not possible to foresee to what extent insurers are exposed to claims in connection with the provisions of the policy, the manner of implementing Israeli authorities’ powers pursuant to the insurance policy reform and its implications, which may be raised by means of a procedural mechanism provided in the Israeli Class Actions Law.
 
There are claims that have been recognized as class action suits, claims for which there are pending motions to have them certified as class action suits, and other claims. These claims include, mainly, claims for improper actions, not in accordance with applicable laws or licenses, or breaches of agreements with customers, or damages (especially misleading a customer, or a negligent misrepresentation), causing damage, either monetary or non-monetary, to customers. A significant amount of these claims also include claims for charging excessive premiums and payment of lower than called for insurance compensation. In addition, there are pending motions to have claims certified as derivative actions.
 
Sale of shares of Clal
 
On August 21, 2013, on the background of concerns about the ability of the previous controlling shareholders of IDBD (Dankner Group) to meet the requirements to have control over an insurance company, the Commissioner required that IDBD transfer 51% of the shares in Clal to Mr. Moshe Terry (“the Trustee”) and to grant the Trustee an irrevocable power of attorney with regard to the voting of such shares in Clal.
 
On November 27, 2013, and as part of the debt arrangement in IDBH, the Commissioner set forth an outline to enable the change of control in IDBD (as part of the debt arrangement), whereby the Commissioner would not view such change of control as being a breach of the Supervision of Financial Services (Insurance) Law, 1981 (the “Insurance Law”), subject to certain conditions, including terms whereby if by December 31, 2014 a control permit for Clal Insurance had not been obtained for the new controlling shareholders in IDBD, or, an agreement for the sale of the controlling stake in Clal Insurance had not been signed, then the Trustee will be authorized to sell the Clal Insurance shares it holds. Both groups that had submitted proposals in the debt arrangement process (including the Dolphin Group) approved such outline.
 
On December 30, 2014, the Commissioner sent an additional letter setting a term by which IDBD’s control over and equity interests in Clal were to be sold and giving directions as to the Trustee’s continuity in office, among other aspects. For more information, please see “Regulation and government supervision–Legal Framework–Operations Center in Israel–Concentration Law.
 
 
276
 
 
In addition, in June 2015, an application for an Israeli court to approve the commencement of a class action against IDBD, IDBD’s directors (some of which are also our directors), Dolphin Fund Ltd. and C.A.A Extra Holdings Ltd. was filed by individuals who argue that IDBD’s shareholders and board of directors acted in concert to frustrate the sale of shares of Clal to JT Capital Fund. The applicants argue that this caused them material damages as under the terms of the debt restructuring of IDBD’s holding company, IDBH. with its creditors, they would have been entitled to receive a larger payment had the above mentioned sale been consummated. Furthermore, they alleged that the 2014 and 2015 subscription rights offerings of IDBD discriminated against the minority shareholders. On March 21, 2016, the respondents filed a motion to dismiss this class action application. On June 2, 2016, the Court partially accepted this motion, and ordered the applicants to file an amended class action application that would include only the arguments and remedies with respect to the said Clal transaction. On August 2, 2016, the respondents filed a motion to appeal (regarding the decision not to dismiss the arguments concerning the Clal transaction) and, on August 14, 2016, the applicants filed an appeal (regarding the decision to dismiss the arguments concerning the subscription rights offering) both before the Israeli Supreme Court.
 
Following the dismissal of the appeal proceedings by the Supreme Court, the applicants filed, in January 2018, a motion of appeal to summarily dismiss the appeal filed by the respondents, in which the Court ordered the striking out the motion to approve for causes of action which fall under the exemption condition which was included in the amendment to the Debt Arrangement, pertaining to damage which was allegedly caused due to prejudice of rights, by virtue of the undertaking of the controlling shareholder and the former controlling shareholder to perform a tender offer for IDBD’s shares in accordance with the Debt Arrangement, the applicants filed an amended motion to approve the claim as a class action.
 
Dolphin, IDBD and IDBD’s directors filed a detailed joint answer on May 7, 2018. The preliminary hearing is scheduled for November 28, 2019.
 
In July 2019, the Applicants filed a motion (in partial agreement) for withdrawal from the proceeding against the Respondents. In light of C.A.A and IDBD's former controlling shareholder refusal to the Applicants withdrawal from the proceeding without an order for expenses, the Court has set a time for filing arguments on the expenses by September 10, 2019, insofar as no agreement will be reached by that date.
 
For more details regarding the sale of Clal shares, please see the Insurance section above.
 
Litigation against Cellcom and its subsidiaries
 
In the normal course of business, claims have been filed against Cellcom by its customers. These are mostly motions for approval as class actions, primarily concerning allegations of illegal collection of funds, unlawful conduct or breach of license, or breach of agreements with customers, causing monetary and non-monetary damage to them. Others related to claims regarding non-ionizing radiation from cellular handsets and claims in respect of sites belonging to Cellcom.
 
Class action against IDBD regarding the sale of DIC
 
On October 3, 2108, IDBD was served with an action and a motion to approve that action as a class action filed with the District Court in Tel Aviv Yafo (jointly – the “Motion”). The Motion was initiated by an applicant alleging to hold shares in DIC (the “Applicant”), against IDBD, against Dolphin IL, against Mr. Eduardo Elsztain, the controlling shareholder of IDBD, who serves as chairman of IDBD and DIC board of directors; against directors serving in IDBD who have an interest in the Controlling Person; and against the Official Receiver of the state of Israel. Seeking an injunction to annul the sale of shares of DIC to Dolphin and to appoint a trustee to hold those shares while the action is pending. The applicant claims that the sale was not in compliance with the provisions of the Concentration Law, in addition the plaintiff is seeking an order for payment of monetary damages to the shareholders of DIC of between NIS 58 and 73 million.
 
The main allegation is that IDBD continues to be the controlling person in DIC even after the completion of the sale of the shares of DIC to Dolphin IL and that IDBD continues to be the controlling shareholder of DIC and that is controlling shareholder Mr. Elsztain (in his capacity as chairman of the board of directors and controlling person of DIC as well), had a personal interest separate from the interest of the minority shareholders in DIC, and that he and IDBD breached the duty of good faith and the duty of care toward DIC, this being, allegedly, due to the fact that the decision regarding the preferred alternative for complying with the Concentration Law’s provisions was not brought before DIC’s shareholder’s meeting. The Applicant further alleges deprivation of the minority shareholders in DIC.
 
 
277
 
 
We plan to vigorously defend this motion as we understand that the sale of the holdings in the shares of DIC by IDBD to Dolphin IL, IDBD complies with the provisions of the Concentration Law.
 
Class actions against DIC regarding exit of the DIC’s share from indexes
 
On October 2, 2018, DIC was served with an action and a motion to approve that action as class action, which had been filed with the District Court of Tel Aviv-Yafo (jointly – the “Motion”) against the DIC, against Mr. Eduardo Elsztain, against directors serving in DIC who have an interest in the controlling person of DIC, and against additional directors and officers serving in DIC, in connection with the exit of DIC’s share on February 1, 2018 from thee TA90 and TA 125 indices of the TASE, whereon it had been traded on the Tel Aviv Stock Exchange Ltd. up to that date (the “Indexes”) by an applicant alleging to have held DIC’s shares prior to February 1, 2018 and thereafter.
 
In the Motion, allegations were made, inter alia, against the respondents’ conduct, regarding the failure to actively act to preserve DIC’s share on the Indexes once the public’s holdings therein did not meet the threshold which had been prescribed and had entered into force on that date, with the alleged causes of action being deprivation of the minority and breach of the Controlling Person’s duty of good faith and decency, as well as the breach of the respondents’ duties of trust and care toward DIC.
 
The Court is requested, inter alia, to approve the action as a class action and to charge the Respondents with compensating the members of the group according to the damage caused estimated at approximately NIS 17.6 million. DIC hold that such allegations are meritless and will vigorously defend this motion.
 
Derivative claim against DIC regarding performance of a prohibited distribution
 
In May 2019, DIC received a claim and a motion to approve it as a derivative claim (jointly: the “Motion”), which had been filed with the District Court of Tel Aviv-Yafo (the “Court”), against Dolphin IL; against directors who hold office in DIC (the “Respondents”); and against DIC (as a formal respondent), by a petitioner claiming to hold debentures of DIC (Series J), on the grounds of performance of a prohibited distribution, with respect to a dividend distribution in cash in the amount of approximately NIS 40 million, and a payment in kind dividend (debentures (Series I) of IDB Development) in the amount of approximately NIS 64 million, which was performed by DIC in February 2019 (jointly: the “Distribution”), and regarding self-purchases of shares which were performed by DIC (from the date of the resolution regarding the distribution) in the amount of approximately NIS 36 million, in accordance with a purchase plan, which was approved by DIC’s board of directors in January 2019 (the “Self-Purchases”). 
 
In the motion, the Court was requested, inter alia, to declare and to determine that the distribution and the self-purchases did not fulfill the profit test (a test which constitutes a condition for a distribution in accordance with section 302 of the Companies Law, 5759-1999), and that they constitute a prohibited distribution, and to order the respondents to compensate DIC for the damages which it has incurred due to the prohibited distribution, with the damages allegedly caused by the respondents being estimated at a total of NIS 140 million. The Court is also requested to order Dolphin IL to repay to DIC the dividend amount which it received in the distribution, in the amount of NIS 85 million (in accordance with its rate of holding in DIC). DIC hold that such allegations are meritless and will vigorously defend this motion.
 
Legal proceedings relating to IDBD liquidation and the receivership over DIC shares
 
On September 17, 2020, a petition was submitted in the District Court in Tel-Aviv-Jaffa (the “Court”) on the subject of the granting of an order for the opening of proceedings by the Trustee for the holders of the IDBD's Debentures (Series 9). Within the framework of the petition, the Court was requested to grant an order for the opening of proceedings for IDBD pursuant to Section 18 of the Insolvency and Economic Rehabilitation Law, 5778 – 2018 (the “Law"); to instruct the appointment of a trustee for IDBD pursuant to Section 33 of the Law and to afford him the authorities that are determined in Sections 41 – 56 of the Law, whilst expropriating the authorities that are held by the IDBD’s bodies pursuant to Section 43 of the Law, and also to give the trustee all of the other authorities that are required for the purpose of the execution of his role pursuant to the provisions of the Law;To give any appropriate and required remedy in the circumstances of the case pursuant to the Court's judgment.
 
 
278
 
 
On September 25, 2020 the Court issued a judgement pursuant to which an order was awarded for the opening of proceedings against IDBD as well as an order for its liquidation. Pursuant to the judgment, a trustee was appointed to IDBD, and the Court determined that the trustee’s authorities will be as specified in sections 41 - 56 of the Law. The Court also appointed temporary receivers for the DIC shares constituting approximately 70.2% of the issued share capital of DIC, which are pledged in favor of the holders of IDBD’s debentures (Series 14), and other temporary receivers for the assets which are pledged in favor of the holders of IDBD’s debentures (Series 15) (which are, approximately 5% of the issued share capital of Clal and the consideration in respect of additional 3.5% of Clal shares)
 
On October 12, 2020, the Court ruled that the trustee appointed for IDBD, shall be appointed as temporary receiver for DIC shares constituting approximately 12% of the issued share capital of DIC, which are pledged in favor of IDBD (the Court determined in its decision that the trustee’s appointment is also subject to the approval thereof by the Ministry of Communications).
 
On October 13, 2020, the Court accepted the appointment of the temporary receivers for the assets which are pledged in favor of the holders of IDBD’s debentures (Series 14), as permanent receivers (the “Permanent Receivers”).
 
On October 14, 2020, the Court approved the petition of the Permanent Receivers to publish an invitation for the submission of offers for the purchase of the Permanent Receivers' shares (approx. 70% of DIC’s issued share capital), which invited the offerors to also include an offer for the purchase of the trustee's shares (i.e.- approx 12% of DIC’s issued share capital), without this constituting a condition for the submission of an offer for the purchase of the receivers' shares.
 
Dividend policy
 
Pursuant to Argentine law, the distribution and payment of dividends to shareholders is valid only if they result from net and realized earnings of the company pursuant to annual audited financial statements approved by the shareholders. The approval, amount and payment of dividends are subject to the approval by our shareholders at our annual ordinary shareholders meeting. The approval of dividends requires the affirmative vote of a majority of the shares entitled to vote at the meeting.
 
In accordance with Argentine law and our by-laws, net and realized profits for each fiscal year are allocated as follows:
 
● 
5% of such net profits is allocated to our legal reserve, until such reserve amounts to 20% of our capital stock;
 
● 
a certain amount determined at a shareholders’ meeting is allocated to compensation of our directors and the members of our supervisory committee; and
 
● 
additional amounts are allocated for the payment of dividends or to optional reserve funds, or to establish reserves for whatever other purpose our shareholders determine.
 
The following table sets forth the total and per share amounts paid as dividends on each fully paid-in share for the fiscal years mentioned. The amounts stated in pesos correspond to nominal pesos on their respective dates of payment and refers to our unconsolidated dividends. See “Item 3. Key Information—Local Exchange Market and Exchange Rates.”
 
Fiscal year
 
Dividend Paid stated in terms of the measuring unit current as of June, 30, 2019
 
 
Dividend per share paid stated in terms of the measuring unit current as of June 30, 2019
 
 
Dividend paid stated in terms of the measuring unit current as of the date of the each corresponding Shareholders’ meeting (1)
 
 
Dividend per share paid stated in terms of the measuring unit current as of the date of the each corresponding Shareholders’ meeting (1)
 
 
 
(in million of ARS )
 
 
(ARS )
 
 
(in million of ARS )
 
 
(ARS )
 
2018 
  1,065,000 
  2.123 
  395,000 
  0.787 
2019 
   
   
   
   
2020 
   
   
   
   
 
(1) The decisions made on the basis of years’ results prior to the application of IAS 29, are not subject to revision.
 
279
 
 
B. SIGNIFICANT CHANGES
 
Shareholders’ meeting: Our 2020 annual meeting of shareholders was held on October 26, 2020 and it was decided, among oters: (1) Distribution of share dividends. The meeting approved by majority of votes:
1. to allocate the net income for the fiscal year for ARS 1,900,624,275.32 to (i) the legal reserve for ARS 95,031,214 and (ii) the remaining balance amounting to ARS 1,805,593,061.32 to the absorption of unappropriated retained earnings, comprised by (a) the aggregate of prior fiscal year adjustments amounting to ARS 814,138,722.68, (b) the aggregate of the negative effect from other changes in the subsidiaries shareholders’ equity amounting to ARS 60,919,391.76; and (c) partially, the effect of the distribution of shares approved by the meeting held on October 30, 2019 of ARS 1,511,974,676.17 on the unappropriated retained earnings;2.not to distribute dividends as a result of the absorption of losses; (2) Appointment of regular directors and alternate directors for a term of three fiscal years. See ITEM 6. Directors, Senior Management and Employees”; (3) The meeting approved by majority of votes the sum of ARS 62,180,000 as total compensation payable to the Board of Directors for the fiscal year ended June 30, 2020 and (i) to allocate and distribute such compensation in due course in accordance with the specific duties discharged by its members; (ii) to make monthly advance payments of fees contingent upon the resolution to be adopted at the next ordinary shareholders’ meeting.; (4) The meeting approved by majority of votes to ratify the resolutions adopted by the meeting held on October 30, 2019 as regards the implementation of the incentive plan for employees, management and directors of the Company and to provide that 1% (one per cent) allocated to such plan to be calculated based on the capital outstanding as of the time of implementation and/or execution of the plan, be paid in with reserves – thus allocating such shares as bonus to the beneficiaries of the plan- and/or paid in with contributions made by the beneficiaries, all in accordance with the provisions set forth in Section 68 of the Capital Market Law No. 26,831; (5) The meeting approved by majority of votes a compensation of ARS 15,300,333 for the tasks developed by the certifying accountant for the fiscal year ended June 30, 2020; (6) The meeting approved by majority of votes a budget of ARS 503,000, taking into account the effect of inflation considering the eventual hiring of advisors / consultants and trainings.
 
Item 9. The Offer and Listing
 
A. OFFER AND LISTING DETAILS
 
The following summary provides information concerning our share capital and briefly describes all material provisions of our bylaws and the Argentine Corporation Law.
 
Stock Exchanges in which our securities are listed
 
Our common shares are listed on the ByMA under the trading symbol “CRES” and on NASDAQ under the trading symbol “CRESY.” As of June 30, 2020 our outstanding capital stock consisted of 501,642,804 common shares, ARS 1.00 par value per share.
 
As of that date of this annual report: (1) we had no other shares of any class or series issued and outstanding; and (2) there are no outstanding convertible notes to acquire our shares. Our common shares have one vote per share. All outstanding shares are validly issued, fully paid and non assessable. As of June 30, 2020, there were approximately 9,728 holders of our common shares. 
 
Price history of our stock on the ByMA and NASDAQ
 
Our common shares are listed and traded on ByMA under the ticker “CRES.” Since March 1997, our ADRs, each presenting 10 common shares, have been listed on the NASDAQ under the trading symbol “CRESY.” The Bank of New York is the depositary with respect to the ADRs.
 
The following chart shows, for the period indicated, the maximum and minimum closing listed prices of our common shares on the ByMA and of our ADS on the NASDAQ.
 
 
280
 
 
B. PLAN OF DISTRIBUTION
 
This item is not applicable.
 
C. MARKETS
 
Argentine Securities Markets
 
In December 2012, the Argentine government enacted Capital Markets Law No 26,831, which sets out the rules governing capital markets, its participants, and the rules by which securities traded therein are subject to regulation and monitoring by the CNV. In September 2013, the CNV issued General Resolution No. 622/2013 (the “CNV Rules”) a new set of rules further implementing and administering the requirements of the Capital Markets Law. On May 9, 2018, the Argentine Chamber of Deputies approved Law No. 27,440 called “Ley de Financiamiento Productivo”, which creates a new financing regime for MiPyMEs and modifies Capital Markets Law No. 26,831, Investment Funds Law No. 24,083 and Law No. 23,576, among others, as well as certain related tax provisions, and establishes regulations for derivative instruments, all with the aim of achieving a modern and transparent financial regulatory framework that contributes to the development of the Argentine economy. On May 21, 2018, the Argentine Government issued Decree No. 471/2018, which regulates certain aspects of the Capital Markets Law as amended by Law No. 27,440.
 
The Capital Markets Law, as currently in effect, sets forth, the following key goals and principles:
 
Promoting the participation of small investors, employee unions, industry groups and trade associations, professional associations and all public savings entities in the capital markets, promoting mechanisms designed to promote domestic savings and channel such funds toward the development of production;
 
Strengthening mechanisms to prevent abuses and protect small investors;
 
Promoting access to the capital market by small and medium-sized companies;
 
Using state-of-the-art technology to foster creation of an integrated capital market through mechanisms designed to achieve interconnection of computer systems among trading markets;
 
Encouraging simpler trading procedures available to users to increase liquidity and competitiveness to develop favorable conditions for transaction execution;
 
Reducing systemic risk in the Argentine capital markets through actions and resolutions aimed at implementing international best practices;
 
Promoting the integrity and transparency of the Argentine capital markets; and
 
Promoting financial inclusion.
 
The CNV is a self-administered agency of the Argentine Government with jurisdiction covering the territory of Argentina, governed by the provisions of the Capital Markets Law, and the CNV Rules among other related statutory regulations. The relationship of the CNV and the Argentine Executive branch is maintained through the Ministerio de Finanzas (Ministry of Finance), which hears any appeals filed against decisions made by the CNV, notwithstanding any other legal actions and remedies contemplated in the Capital Markets Law.
 
The CNV supervises and regulates the authorized markets in which the securities and the collective investment products are traded, the corporations authorized in the public offer regime, and all the other players authorized to operate in the public offer regime, as the registered agents, the trading agents, the financial advisors, the underwriters and distributors, the brokers, the settlement and clearing agents, the managers of collective investment products, the custodians of collective investment products, the collective depositories, and the risk rating agencies, among others. Argentine institutional investors and insurance companies are regulated by separate government agencies, whereas financial institutions are regulated mainly by the Central Bank.
 
 
281
 
 
Before offering securities to the public in Argentina, an issuer must meet certain requirements established by the CNV with regard to its assets, operating history and management. Only securities offerings approved by the CNV may be listed on a stock exchange. However, CNV approval does not imply certification as to the quality of the securities or the solvency of the issuer issuers oflisted securities are required to file unaudited quarterly financial statements and audited annual financial statements prepared in accordance with IFRS, as issued by the IASB (excluding financial institutions under the supervision of the Central Bank, insurance companies under the supervision of the Insurance Superintendence and medium and small enterprises) and various other periodic reports with the CNV and the stock exchange on which their securities are listed. In addition, issuers must report to the CNV and the relevant stock exchange any event related to the issuer and its shareholders that may affect materially the value of the securities traded.
 
In Argentina, debt and equity securities traded on an exchange must, unless otherwise instructed by their shareholders, be deposited with a Central Securities Depository based in Argentina. Currently the only depositary authorized to act in accordance with the Capital Markets Law and CNV Rules is Caja de Valores S.A., a corporation owned by ByMA which provides central depositary facilities, as well as acting as a clearinghouse for securities trading and as a transfer and paying agent for securities transactions.
 
Law No. 27,440 streamlines the regulation of mutual funds, public offerings of securities, of negotiable obligations and regulation of intermediaries and securities markets, while incorporating a long-awaited regulation for derivative instruments and the margins and guarantees that cover them. Below is a summary of the main amendments to the Capital Markets Law introduced by Law No. 27,440:
 
Eliminates the CNV’s power to appoint supervisors with veto power over resolutions adopted by an issuer’s board of directors without a judicial order.
 
Grants the CNV the power to issue regulations to mitigate situations of systemic risk, set maximum fees to be received by securities exchanges, create or modify categories of agents, encourage the simplification of the negotiation of securities and promote the transparency and integrity of the capital markets, while prohibiting the CNV from denying an issuer’s public offer authorization request solely because of opportunity, merit or convenience.
 
Empowers the CNV to regulate private offerings of securities.
 
Grants federal commercial courts jurisdiction to review resolutions or sanctions issued by the CNV.
 
Strengthens due process guarantees in favor of persons on entities sanctioned by the CNV and increases the amount of the fines, between ARS 100,000 and ARS 100 million, which can be increased up to five times the benefits perceived with the infraction.
 
Returns functions such as supervision, inspection and control of agents and operations, to the stock exchanges and clearing houses without this implying delegation of the powers of the CNV.
 
Allows the CNV to regulate and set ownership limits of authorized markets to restrict control concentration.Preemptive rights may be exercised through the placement procedure determined in a public offering prospectus, instead of the procedure set forth in the Argentine General Companies Law. Preemptive right holders have the right to subscribe for newly issued shares in proportion to their shareholding prior to the capital increase. The subscription price for the newly issued shares may not be less than the public offering price. In order to use the public offering regime for a preemptive rights offering the issuer must (i) have an express provision in its bylaws adopting this regime in lieu of the regime set forth in the Argentine General Companies Law; and (ii) the issuer’s shareholders must approve any issuance of equity securities or convertible debt securities.
 
Eliminates share accretion rights, unless expressly provided for in a listed company’s bylaws.
 
Allows foreign entities to participate in all shareholder meetings through authorized agents.
 
Establishes guidelines to set the offer price in a mandatory tender offer.
 
Allows the offeror to freely set the offer price in a voluntary tender offer.
 
 
282
 
 
Information regarding the BYMA(1)
 
 
 
As of June 30,
 
 
 
 
2020
 
 
2019
 
Market capitalization (in billions of ARS ) 
  2,252 
  9,099 
Average daily trading volume(2) (in millions of ARS ) 
  1,528 
  1,252 
Number of listed companies(3) 
  89 
  96 
(1) Reflects Merval historical data.
(2) During the month of June.
(3) Includes companies that received authorization for listing.
 
Although companies may list all of their capital stock on the ByMA, in many cases a controlling block is retained by the listed company’s shareholders, resulting in a relatively small percentage of many companies’ stock being available for active trading by the public.
 
As of June 30, 2020, approximately 89 companies had equity securities listed on, or being transitioned to the ByMA. The Argentine securities markets generally have substantially more volatility than securities markets in the United States and certain developed countries. The S&P Merval index experienced a 44.9% increase in calendar year 2016, a 77.7% increase in 2017, 0.8% increase in 2018, 39.6% increase in 2019. In order to avoid large fluctuations in securities prices of traded securities, the ByMA operates a system pursuant to which the negotiation of a particular security is suspended for 15 minutes when the price of the security registers a variation between 10% and 15% and between 15% and 20%, during any trading session. Any additional 5% variation in the price of the security results in additional 10 minutes successive suspension periods.
 
NASDAQ Stock Market
 
Our ADRs are listed and traded in the NASDAQ Global Market under the trading symbol “CRESY”.
 
D. SELLING SHAREHOLDERS
 
This item is not applicable.
 
E. DILUTION
 
This item is not applicable.
 
F. EXPENSES OF THE ISSUE
 
This item is not applicable.
 
Item 10. Additional Information
 
A. SHARE CAPITAL
 
This item is not applicable.
 
B. MEMORANDUM AND ARTICLES OF ASSOCIATION
 
Our Corporate Purpose
 
Our legal name is Cresud Sociedad Anónima Comercial, Inmobiliaria, Financiera y Agropecuaria. We were incorporated under the laws of Argentina on December 31, 1936 as a sociedad anónima (Stock Corporation) and were registered with Public Registry on February 19, 1937 under number 26, on page 2, book 45 of National by-laws Volume. Pursuant to our by-laws, our term of duration expires on June 6, 2082.
 
Pursuant to article 4 of our by-laws our purpose is to perform the following activities:
  
 
commercial activities with respect to cattle and products pertaining to farming and animal husbandry;
 
 
real estate activities with respect to urban and rural properties;
 
 
financial activities, except for those regulated by Law No. 21,526 of financial entities;
 
 
farming and animal husbandry activities, for properties owned by us or by third parties; and
 
 
agency and advice activities for which there is not required a specific qualifying title.
 
 
283
 
 
Limited Liability
 
Shareholders’ liability for losses is limited to their equity interest in us. Notwithstanding the foregoing, under the Argentine Corporation Law No. 19,550, shareholders who voted in favor of a resolution that is subsequently declared void by a court as contrary to Argentine law or a company’s by-laws (or regulation, if any) may be held jointly and severally liable for damages to such company, other shareholders or third parties resulting from such resolution. In addition, a shareholder who votes on a business transaction in which the shareholder’s interest conflicts with that of the company may be liable for damages under the Argentine Corporation Law, but only if the transaction would not have been validly approved without such shareholder’s vote.
 
Capitalization
 
We may increase our share capital upon authorization by our shareholders at an ordinary shareholders’ meeting. Capital increases must be registered with the Public Registry, and published in the Official Gazette (Boletín Oficial). Capital reductions may be voluntary or mandatory and must be approved by the shareholders at an extraordinary shareholders’ meeting (asamblea extraordinaria). Reductions in capital are mandatory when losses have depleted reserves and exceeded 50% of capital. As of June 30, 2020 our share capital consisted of 501,642,804 common shares.
 
Our bylaws provide that preferred stock may be issued when authorized by the shareholders at an extraordinary shareholders’ meeting (asamblea extraordinaria) and in accordance with applicable regulations. Such preferred stock may have a fixed cumulative dividend, with or without additional participation in our profits, resolved by the shareholders’ meetings. We currently do not have outstanding preferred stock.
 
Preemptive Rights and Increases of Share Capital
 
Pursuant to our by-laws and Argentine Corporation Law No. 19,550, in the event of an increase in our share capital, each of our existing holders of our common shares has a preemptive right to subscribe for new common shares in proportion to such holder’s share ownership. For any shares of a class not preempted by any holder of that class, the remaining holders of the class will be entitled to accretion rights based on the number of shares they purchased when they exercised their own preemptive rights. Rights and accretion rights must be exercised simultaneously within 30 days following the time in which notices to the shareholders of a capital increase and of the rights to subscribe thereto are published for three days in the Official Gazzette (Boletín Oficial) and a widely circulated newspaper in Argentina. Pursuant to the Argentine Corporation Law No. 19,550, such 30-day period may be reduced to 10 days by a decision of our shareholders adopted at an extraordinary shareholders’ meeting (asamblea extraordinaria).
 
Additionally, the Argentine Corporation Law No. 19,550 permits shareholders at an extraordinary shareholders’ meeting (asamblea extraordinaria) to suspend or limit the preemptive rights relating to the issuance of new shares in specific and exceptional cases in which the interest of the Company requires such action and, additionally, under the following specific conditions:
 
 
the issuance is expressly included in the list of matters to be addressed at the shareholders’ meeting; and
 
 
the shares to be issued are to be paid in-kind or in exchange for payment under pre-existing obligations.
 
Furthermore, Article 12 of the Negotiable Obligations Law No. 23,576 permits shareholders at an extraordinary shareholders’ meeting (asamblea extraordinaria) to suspend preemptive subscription rights for the subscription of convertible notes under the above-mentioned conditions. Preemptive rights may also be eliminated, so long as a resolution providing so has been approved by at least 50% of the outstanding capital stock with a right to decide such matters and so long as the opposition to such resolution does not surpass 5% of the share capital. Accretion rights may be eliminated and reduce the term for the exercise of the preemptive rights to no less than 10 days, when the company executes a underwriting agreement with an intermediary agent for its subsequent distribution to the public.
 
 
284
 
 
In addition, Section 62 bis of the Capital Markets Law No. 26,831, as amended, sets forth that in case of capital increase of shares or convertible notes offer through public offering and subject to the two conditions indicated as follow, the preemptive right as set out in Section 194 of the Argentine Corporations Law No. 19,550 and Section 11 of Negotiable Obligations Law No. 23,576 shall be exercised exclusively through the placement’s proceeding determined in the public offering prospect. The owners of the shares and the convertible notes, beneficiaries of the preemptive right, shall have priority in the adjudication up to the amount of the shares that correspond to them according to their ownership. The referred two conditions are: (i) the inclusion of the disposition in the bylaws of the company and (ii) the approval of the shareholders’ meeting that approves the issuance of the shares and the convertible bonds. Unless the bylaws dispose otherwise, the accretion right shall not be applicable.
 
Shareholders’ Meetings and Voting Rights
 
Our bylaws provide that shareholders’ meetings may be called by our board of directors or by our Supervisory Committee or at the request of the holders of shares representing no less than 5% of the common shares. Any meetings called at the request of shareholders must be held within 30 days after the request is made. Any shareholder may appoint any person as its duly authorized representative at a shareholders meeting, by granting a proxy. Co-owners of shares must have single representation.
 
In general, the following matters can be considered only at an extraordinary shareholders’ meeting (asamblea extraordinaria):
  
 
matters that may not be approved at an ordinary shareholders’ meeting;
 
 
the amendment of our bylaws;
  
 
reductions in our share capital;
 
 
redemption, reimbursement and amortization of our shares;
  
 
mergers, and other corporate changes, including dissolution and winding-up;
 
 
limitations or suspensions to preemptive rights to the subscription of the new shares; and
 
 
issuance of debentures, convertible negotiable obligations and bonds that do not qualify as notes (obligaciones negociables).
 
In accordance with our by-laws, ordinary and special shareholders’ meetings (asamblea extraordinaria) are subject to a first and second quorum call, the second to occur upon the failure of the first. The first and second notice of ordinary shareholders’ meetings may be made simultaneously. In the event that both are made on the same day, the second must occur at least one hour after the first. If simultaneous notice was not given, the second notice must be given within 30 days after the failure to reach quorum at the first. Such notices must be given in compliance with applicable regulations. In the case of special shareholders’ meetings the second call must be made within 30 days after the failure to reach the quorum of the first by giving appropriate notice according to applicable regulations.
 
A quorum for an ordinary shareholders’ meeting on the first call requires the presence of a number of shareholders holding a majority of the shares entitled to vote and, on the second call, the quorum consists of the number of shareholders present, whatever that number. Decisions at ordinary shareholders’ meetings must be approved by a majority of the votes validly exercised by the shareholders.
 
A quorum for an special shareholders’ meeting (asamblea extraordinaria) on the first call requires the presence of persons holding 60% of the shares entitled to vote and, on the second call, the quorum consists of the number of shareholders present, whatever that number. Decisions at special shareholders’ meeting (asamblea extraordinaria) generally must be approved by a majority of the votes validly exercised.
 
However, pursuant to the Argentine Corporation Law No. 19,550, all shareholders’ meetings, whether convened on a first or second quorum call, require the affirmative vote of the majority of shares with right to vote in order to approve the following decisions:
 
 
advanced winding-up of the company;
 
 
transfer of the domicile of the company outside of Argentina;
 
 
fundamental change to the purpose of the company;
 
 
total or partial mandatory repayment by the shareholders of the paid-in capital; and
 
 
285
 
 
 
a merger or a spin-off, when our company will not be the surviving company.
 
Holders of common shares are entitled to one vote per share. Owners of common shares represented by ADRs exercise their voting rights through the ADR Depositary, who acts upon instructions received from such shareholders and, in the absence of instructions, votes in the same manner as our majority of the shareholders present in the shareholders’ meeting.
 
The holders of preferred stock may not be entitled to voting rights. However, in the event that no dividends are paid to such holders for their preferred stock, the holders of preferred stock are entitled to voting rights. Holders of preferred stock are also entitled to vote on certain special matters, such as a transformation of the corporate type, early dissolution, change to a foreign domicile, fundamental change in the corporate purposes, total or partial replacement of capital losses, mergers in which our company is not the surviving entity, and spin-offs. The same exemption will apply in the event the preferred stock is traded on any stock exchange and such trading is suspended or canceled. Note that the Company has not outstanding preferred stock.
 
Dividends and Liquidation Rights
 
The Argentine Corporation Law No. 19,550 establishes that the distribution and payment of dividends to shareholders is valid only if they result from realized and net earnings of the company pursuant to an annual balance sheet approved by the shareholders. Our board of directors submits our financial statements for the previous fiscal year, together with the reports of our Supervisory Committee, to the Annual Ordinary Shareholders’ Meeting. This meeting must be held on or before October 31 of each year to approve the financial statements and decide on the allocation of our net income for the year under review. The distribution, amount and payment of dividends, if any, must be approved by the affirmative vote of the majority of the present votes with right to vote at the meeting.
 
The shareholders’ meeting may authorize payment of dividends on a quarterly basis provided no applicable regulations are violated. In that case, all and each of the members of the board of directors and the supervisory committee will be jointly and severally unlimitedly liable for the refund of those dividends if, as of the end of the respective fiscal year, the realized and net earnings of the company are not sufficient to allow the payment of dividends.
 
When we declare and pay dividends on the common shares, the holders of our ADRs, each representing the right to receive ten ordinary shares, outstanding on the corresponding registration date, are entitled to receive the dividends due on the common shares underlying the ADRs, subject to the terms of the Deposit Agreement dated March 18, 1997 executed by and between us, The Bank of New York, as depositary and the eventual holders of ADRs. The cash dividends are to be paid in Pesos and, except under certain circumstances, are to be converted by the Depositary into U.S. Dollars at the exchange rate prevailing at the conversion date and are to be paid to the holders of the ADRs net of any applicable fee on the dividend distribution, costs and conversion expenses, taxes and public charges.
 
Dividends may be lawfully paid only out of our retained earnings determined by reference to the financial statements prepared in accordance with Argentine GAAP. In accordance with the Argentine Corporation Law 19,550, net income is allocated in the following order: (i) 5% is retained in a legal reserve until the amount of such reserve equals 20% of the company’s outstanding capital; (ii) dividends on preferred stock or common shares or other amounts may be retained as a voluntary reserve, contingency reserve or new account, or (iii) for any other purpose as determined by the company’s shareholders at an ordinary shareholders’ meeting.
 
Our legal reserve is not available for distribution. Under the applicable regulations of the CNV Rules, dividends are distributed pro rata in accordance with the number of shares held by each holder within 30 days of being declared by the shareholders for cash dividends and within 90 days of approval in the case of dividends distributed as shares. The right to receive payment of dividends expires five years after the date on which they were made available to shareholders. The shareholders’ meeting may authorize payment of dividends on a quarterly basis provided no applicable regulations are violated. In such case, all and each of the members of the board of directors and the supervisory committee will be jointly and severally liable for the refund of those dividends if, atthe end of the respective fiscal year, the realized and net earnings of the company are not sufficient to allow for the payment of dividends.
 
 
286
 
 
When we declare and pay dividends on the common shares, the holders of our ADRs, each representing the right to receive ten ordinary shares, outstanding on the corresponding registration date, are entitled to receive the dividends due on the common shares underlying the ADRs, subject tothe terms of the Deposit Agreement dated March 18, 1997 executed by and between us, The Bank of New York, as depositary and the eventual holders of ADRs. The cash dividends are to be paid in Pesos and, except under certain circumstances, are to be converted by the Depositary into U.S. Dollars at the exchange rate prevailing at the conversion date and are to be paid to the holders of the ADRs net of any applicable fee on the dividend distribution, costs and conversion expenses, taxes and public charges.
 
Regardless the term for dividend’s payment established by CNV, regulations enacted by the Buenos Aires Stock Exchange set forth that cash dividends must be paid within 10 days after their approval by a shareholders’ meeting.
 
Approval of Financial Statements
 
Our fiscal year ends on June 30 of each year, after which we prepare an annual report which is presented to our board of directors and Supervisory Committee. The board of directors submits our financial statements for the previous fiscal year, together with the reports of our Supervisory Committee, to the annual ordinary shareholders’ meeting, which must be held within 120 days of the close of our fiscal year, in order to approve our financial statements and determine our allocation of net income for such year. At least 20 days before the ordinary shareholders’ meeting, our annual report must be available for inspection at our principal office.
 
Right of Dissenting Shareholders to Exercise Their Appraisal Right
 
Whenever certain actions are approved at an extraordinary shareholders’ meeting (asamblea extraordinaria) (such as the approval of a merger, a spin-off (except when the shares of the acquired company are publicly traded), a fundamental change of corporate purpose, a transformation from one type of corporation to another, a transfer of the domicile of our company outside of Argentina or, as a result of the action approved, the shares cease to be publicly traded) any shareholder dissenting from the adoption of any such resolution may withdraw from our company and receive the book value per share determined on the basis of our latest financial statements, whether completed or to be completed, provided that the shareholder exercises its appraisal rights within ten days following the shareholders’ meeting at which the resolution was adopted.
 
In addition, to have appraisal rights, a shareholder must have voted against such resolution or act within 15 days following the shareholders’ meeting if the shareholder was absent and can prove that he was a shareholder of record on the day of the shareholders meeting. Appraisal rights are extinguished with respect to a given resolution if such resolution is subsequently overturned at another shareholders’ meeting held within 75 days of the previous meeting at which the original resolution was adopted. Payment on the appraisal rights must be made within one year of the date of the shareholders’ meeting at which the resolution was adopted, except where the resolution involved a decision that our stock ceases to be publicly traded, in which case the payment period is reduced to 60 days from the date of the resolution.
 
Ownership Restrictions
 
The CNV Rules require that transactions that cause a person’s holdings of capital stock of a registered Argentine company, to hold 5% or more of the voting power, should be immediately notified to the CNV. Thereafter, every change in the holdings that represents a multiple of 5% of the voting power should also be notified.
 
Directors, senior managers, executive officers, members of the supervisory committee, and controlling shareholders of an Argentine company whose securities are publicly listed, should notify the CNV on a monthly basis, of their beneficial ownership of shares, debt securities, and call and put options related to securities of such companies and their controlling, controlled or affiliated companies.
 
Holders of more than 50% of the common shares of a company or who otherwise have voting control of a company, as well as directors, officers and members of the supervisory committee, must provide the CNV with annual reports setting forth their holdings in the capital stock of such companies and monthly reports of any change in their holdings.
 
 
287
 
 
Public acquisition offer
 
The main characteristics of the public acquisition offer regime established in the Capital Markets Law No. 26,831, as well as in the CNV Rules and in the Company’s Bylaws are detailed below. We recommend the investing public to read the Capital Markets Law No. 26,831, the CNV Rules and the Company’s Bylaws, in order to obtain an exhaustive knowledge of the regime and procedure of public acquisition offer applicable to the Company in particular.
 
According to the Capital Markets Law No. 26,831, any public offer to acquire shares with voting rights of a company whose shares are admitted to the public offering regime, whether voluntary or mandatory, must be carried out under the terms of the Capital Markets Law No. 26,831 and CNV Rules, with transparency rules and principles of protection for the investing public in the public offering regime.
 
In accordance with the CNV Rules, it is considered a public offer for the acquisition and/or exchange of securities for the market operation by which a human or legal entity, acting individually or in agreement with other person/s, offers acquire and/or exchange shares with the right to vote of a company admitted to the regime of public offering of shares, for a pre-fixed time, and subject to a special procedure of control of the terms and conditions of the offer.
 
Public acquisition offers shall (i) also include the holders of subscription rights or stock options, convertible debt securities or other similar securities that, directly or indirectly, may entitle the subscription, acquisition or conversion into shares with the right to vote; and (ii) be made for all of the shares with voting rights and other securities issued that give right to shares with the right to vote, and may not be subject to any condition.
 
Through General Resolution 779/2018, CNV regulated the regime of “public acquisition offers” introducing modifications to the CNV Rules, with the objective, among others, of:
 
Define the minimum content of the explanatory prospectuses of the public acquisition offer and/or exchange of securities.
 
Regulate the types of reports related to the fair price to be presented for the cases of public offers by takeovers and other mandatory public offers.
 
Specify the independence requirements that evaluators must meet and the minimum contents of the reports they issue.
 
Introduce the possibility of presenting guarantees on the offer by a foreign financial entity, with a branch or permanent representation in the Argentine Republic, and an insurance entity audited by the National Insurance Superintendence, in the latter case, upon agreement of the superintendence.
 
Establish the applicable terms for the publication of the announcement, the presentation of the authorization request to the CNV, the launching and liquidation of the public acquisition offer and the publication of the prospectus and information of results, in order to specify and limit the terms in the different stages of the process, in order to significantly reduce the time of its processing, for the benefit of investors.
 
Regulate the procedure to be followed in case of objection to the price, the consequences of non-compliance with the obligation to make a public offer of acquisition, and concerning the competing offers and assumptions of unnecessary launching of public procurement offers.
 
Voluntary public acquisition offer
 
CNV Rules establish that voluntary public acquisition offers may be made for the acquisition and/or exchange of shares of a company admitted to the regime of public offering of shares, for a number of securities equal to or less than the total, provided that the offeror is not in a situation that fits into a case of mandatory takeover bid. Voluntary public acquisition offer and/or exchange will be subject to the provisions established for mandatory offers, with the exception of the fair price. The price of the offer will be freely determined by the offeror, and the guidelines and criteria applied for its determination must be disseminated and, if applicable, the valuation report that have been taken into account must be published.
 
 
288
 
 
Mandatory takeover bid
 
Mandatory takeover bid according to the Capital Market Law No. 26,831
 
Capital Markets Law No. 26,831 establishes that it will be obliged to lunch a public offer of acquisition at an equitable price who, individually or through concerted action, has effectively reached a controlling stake in a company whose shares are admitted to the regime of the public offer.
 
For the Capital Markets Law No. 26,831, concerted action is the coordinated action of two or more persons, according to a formal or informal agreement or understanding, to actively cooperate in the acquisition, holding or disposition of shares or other securities or rights convertible into shares of stock. An entity whose negotiable securities are admitted to the public offering, acting through any of said persons, through any society or other associative form in general, or through other persons related to them, related to or under its control, or that they are holders of voting rights on behalf of them.
 
According to the Capital Markets Law No. 26,831, it is understood that a person has, individually or in concert with other persons a “control participation” when:
 
i. 
reach, directly or indirectly, a percentage of voting rights equal to or greater than fifty percent (50%) of the company, excluding from the calculation base the shares that, directly or indirectly, belong to the affected company ; or
 
ii. 
has reached an interest of less than fifty percent (50%) of voting rights of a company but acts as controlling party, in accordance with the term defined in this law.
 
The offer will be submitted to the CNV as soon as possible and at the most within one month after the close of the control participation.
 
Regime of residual shares
 
Public acquisition offer by “almost-total” control
 
According to the Capital Markets Law No. 26,831, when a limited company is subject to “almost-total” control:
 
a) 
Any minority shareholder may, at any time, intimate the controlling party so that the latter makes an offer to purchase all of the minority shareholders at an equitable price;
 
b) 
Within a period of six (6) months from the date in which it has been under “almost-total” control of another person, the latter may issue a unilateral declaration of will to acquire all of the remaining social capital held by third parties.
 
It is understood that almost any company is under total control over which another person or legal entity, either directly or through another or other companies in turn controlled by it, is the owner of ninety-five percent (95%) or more of the subscribed capital.
 
Holders of shares of any type or class, as well as holders of all other securities convertible into shares that are not of the controlling person or persons, are defined as minority shareholders.
 
Thus minority shareholders right only corresponds to those who prove ownership of their shares or other securities at the date when the company was subject to “almost-total” control; the legitimation is only transmitted to the successors.
 
The controlling company or person and the controlled company must notify the CNV and the market in which the controlled company lists its shares, the fact that it is in a situation of “almost-total” control, within the timeframe and conditions set out in the regulations. The existence of “almost-total” control can be verified by the CNV at the request of the minority shareholders. If this situation is verified, the CNV will notify the minority shareholders by the means it deems appropriate, and these will remain thereafter, authorized to intimate the controlling party so that it makes a purchase offer to all the minority shareholders.
 
These mechanisms are also applicable to the exercise of “almost-total” control shared or arranged between two or more entities, or between an entity and other person or legal entity, even though they are not part of the same group or are related to each other, provided that the exercise of that common control has characteristics of stability and so it is declared, assuming joint responsibility among all of them.
 
 
289
 
 
Voluntary withdrawal of the public offer regime
 
When a company, whose shares are admitted to the public offering regime, agrees to voluntarily withdraw it, it must follow the procedure established by the CNV and, likewise, must compulsorily lunch a public offer to acquire its shares, subscription rights, convertible notes or stock options.
 
The acquisition of own shares must be made with realized and liquid gains or with free reserves, when they are fully integrated, and for their amortization or disposal within the term of article 221 of the Corporation Law, the company must accredit before the CNV that it has the necessary liquidity and that the payment of the shares does not affect its solvency. If these points are not proved, and in the cases of corporate control, the obligation set forth herein will be the responsibility of the controlling company, which must prove the same points.
 
In turn, it must be subject to the following conditions:
 
a) 
It must be extended to all convertible notes into shares and other negotiable securities that give right to its subscription or acquisition.
 
b) 
It will not be necessary to extend the offer to those who have voted in favor of the retirement in the shareholder’ meeting, who must immobilize their values until the acceptance period determined by the regulations has elapsed.
 
c) 
The explanatory prospectus of the public takeover bid will clearly express this circumstance and will identify the tradable securities that have been immobilized, as well as the identity of their holders.
 
d) 
Comply with the rules of determination, information and objection and other provisions of the equitable price in accordance with the Capital Markets Law No. 26,831.
 
Registrations and Transfers
 
Our common shares are held in registered, book-entry form. The registry for our shares is maintained by Caja de Valores S.A. at its executive offices located at 25 de mayo 362, (C1002ABH) Buenos Aires, Argentina. Only those persons whose names appear on such share registry are recognized as owners of our common shares. Transfers, encumbrances and liens on our shares must be registered in our share registry and are only enforceable against us and third parties from the moment registration takes place.
 
Amendment to the by-laws.
 
On the shareholders’ meeting held on October 10, 2007, our shareholders decided to amend the following sections of the by-laws: (i) Section Thirteen in order to adapt the performance bonds granted by directors to current rules and regulations, and (ii) Section Sixteen in order to incorporate the possibility of holding remote board meetings pursuant the provisions of section 65 of Executive Branch Decree 677/01.
 
On the shareholders’ meeting held on October 31, 2012, our shareholders decided to amend the Section XVII of the by-laws in order to modify the quorum and majorities of the remote board meetings.
 
On the shareholder’s meeting held on October 31, 2014, our shareholders decided to amend the following sections of the by-laws: (i) Section First in order to comply with the Capital Markets Law No. 26,831 and (ii) Section Twenty-Four in order to incorporate the regulation of the shareholders’ meeting held with shareholders present or communicated through teleconference technologies.
 
On the shareholder’s meeting held on October 29, 2018 our shareholders decided to amend the following sections of the by-laws in order to adapt them to certain new legal provisions: (i) Section Eighth, establishing that if there is an Issuance of Shares, the shareholders’ preemptive right will be exercised as established in the prospect of the issuance; (ii) Section Eleventh, establishing the issuance of Negotiable Obligations may be decided by the Board of Directors; and (iii) Section Twenty-Second describing the duties of the Audit Committee as well as authorizing the Audit Committee to hold meeting via conference, teleconference of any other electronic means. Such amendments are pending of approval by the Public Registry of the City of Buenos Aires.
 
 
290
 
 
C. MATERIAL CONTRACTS
 
We do not have any material contract entered into outside the ordinary course of business other than some of the operations previously described under the Related Party Transactions, the Recent Developments and Our Indebtedness sections.
 
D. EXCHANGE CONTROLS
 
On September 1, 2019, the Argentine government issued Decree No. 609/2019, pursuant to which foreign exchange controls were temporarily imposed until December 31, 2019. On January 3, 2020, the Argentine government issued Decree No. 91/2019, which permanently extended the foreign exchange controls that expired on December 31, 2019. A consolidated text of the currently applicable exchange control regulations can be found in Communication “A” 6,844/2019, as amended, issued by the Central Bank on December 6, 2019. On December 27, 2019 and December 30, 2019, the Central Bank issued Communications “A” 6,854/2019 and “A” 6,856/2019, respectively, pursuant to which the exchange control regulations found in Communication “A” 6,844/2019 remain effective after December 31, 2019. A brief summary of the exchange control regulations in force as of the date of this Form Annual Report is set forth below.
 
Exports of Goods
 
Exporters of goods must repatriate, and settle in pesos through the foreign exchange market, the proceeds from exports cleared through customs after September 2, 2019. For operations with related parties and exports of certain goods, the regulations provide that exporters have 15 days from the time the export cleared customs, to settle the proceeds from such exports (i.e., convert the proceeds from the exports from foreign currently into Argentine pesos) in the foreign exchange market. For all other transactions, exporters have 180 days from the date the export cleared customs, to settle the proceeds from such exports in the foreign exchange market.
 
Sale of Non-Financial Assets
 
Proceeds in foreign currency from the sale of non-financial assets must be repatriated and settled in pesos in the foreign exchange market within five business days from the date of collection in Argentina or abroad, or the date of deposit of such amounts in foreign bank accounts.
 
Exports of Services
 
Exporters of services must repatriate, and settle in pesos through the foreign exchange market, the proceeds from their exports within five business days from the date of collection in Argentina or abroad, or the date of deposit of such amounts in foreign bank accounts.
 
Imports of Goods and Services
 
Importers of goods and/or services must obtain prior authorization from the Central Bank for the settlement of foreign currency-denominated debts in connection with the import of goods and services. Importers are exempt from such requirement for due or overdue payments in connection with the import of goods provided by non-resident related companies when such payments do not exceed the equivalent of USD 2 million per month per resident importer.
 
Foreign Assets
 
Prior authorization from the Central Bank is required for the acquisition of foreign assets (e.g., purchase of foreign currency, among others) and for derivative transactions by Argentine companies, Argentine local governments, Argentine mutual funds, trusts and other Argentine entities. Individuals must request authorization when the value of such assets exceed USD 200 (in the case of withdrawals from Argentine bank accounts) or USD 100 (in the case of cash purchases) in any calendar month.
 
External Financial Indebtedness
 
Borrowers must repatriate and settle in the foreign exchange market the proceeds from financial indebtedness incurred after September 1, 2019, as a condition for accessing the foreign exchange market to make debt service payments thereunder. Subject to compliance with requirements set forth in the regulations, access to the foreign exchange market will be granted for the repayment of principal or interest up to three business days in advance of the due date.
 
 
291
 
 
Communication “A” 7,030, and its amendments, establishes the prior agreement of the Central Bank, until October 31, 2020, for the cancellation of capital services of financial debts with abroad, provided that the creditor is a related counterparty.
 
Additionally, Communication "A" 7,106 established the requirement, for those who register scheduled capital maturities between October 15, 2020 and March 31, 2021 with creditors that are not related counterparties, to submit to the Central Bank a detail of a refinancing plan complying with certain criteria established in the said Communication. Specifically, the Central Bank will grant access to companies for an amount up to 40% of maturities and companies must refinance the rest for a term of at least 2 years. This, provided that the amount for which the exchange market would be accessed for the cancellation of principal exceeds the equivalent of USD 1,000,000 per calendar month, with some exceptions, expressly provided for by the regulation.
 
Indebtedness Between Residents
 
Prior authorization from the Central Bank is required for the payment of foreign currency-denominated obligations between Argentine residents after September 1, 2019. However, no prior authorization is required for the payment of foreign currency-denominated obligations to Argentine financial entities, including, among others, payments made in respect of credit cards.
 
Profits and Dividends
 
Prior authorization from the Central Bank is required for the transfer of profits and/or dividends outside of Argentina.
 
Non-Residents
 
Non-residents must obtain prior authorization from the Central Bank to access the foreign exchange market to purchase foreign currency, with limited exceptions.
 
Reporting Regime
 
In all cases, access to the foreign exchange market for the payment of financial or commercial debts will be granted to the extent that such debts were disclosed in accordance with the Central Bank’s reporting regime established through Communication “A” 6,401.
 
Outgoings
 
Outflow of funds
 
Through Communication “A” 7,001, as amended by Communication “A” 7,030, the Central Bank established certain restrictions to carry out sales of securities via the settlement of foreign currency and its transfer to depository institutions abroad. In this connection, in order to carry out any outflow of funds, the entity must:
 
(i) request the prior approval of the Central Bank; or
 
(ii) rely on an affidavit stating that the client did not carry out neither sales of securities via the settlement of foreign currency nor its transfer to foreign depository entities on the day that access to the foreign exchange market was requested and within 90 days prior to such request, as well as that the customer undertakes not to carry out such transactions from the date access to the foreign exchange market is requested and for the subsequent 90 calendar days.
 
The Central Bank Communication “A” 7,030 also establishes the prior approval of the Central Bank to carry out any outflow of funds through the foreign exchange market from May 29, 2020 onwards, with some exceptions.
 
In addition, Communication “A” 7,030, as amended, established the prior approval of the Central Bank for certain outflow of funds through the foreign exchange market, unless the entity has an affidavit from the client stating that at the time of access to the foreign exchange market:
 
(a) All of its local foreign currency holdings are deposited in accounts in financial institutions and that it did not have liquid external assets available at the beginning of the day that access to the foreign exchange market is requested for a higher amount equivalent to USD 100,000 (with some exceptions, expressly provided for by the regulation).
 
 
292
 
 
(b) Undertakes to settle in pesos through the foreign exchange market, within five working days of its availability, those funds received abroad resulting from the collection of loans granted to third parties, the collection of a term deposit or the sale of any type of asset, when the asset has been acquired, the deposit constituted or the loan granted after May 28, 2020.
 
Securities trading
 
Central Bank Communication “A” 7,106 established that non-residents will not be able to arrange sales of securities with settlement in foreign currency, except for sales of securities that have been acquired in Argentina with liquidation in foreign currency from September 16, 2020 and have remained in the non-resident's portfolio for a period not less than a year.
 
Nevertheless, this would not prevent non-residents from transferring abroad securities acquired in the country, and perform their sales abroad, in which case they would take into account the minimum holding term (or "parking") mentioned below.
 
In addition, the above-mentioned Communication established that transactions of securities arranged abroad and securities acquired abroad may not be settled in pesos in the country.
 
Nevertheless, we understand that the transactions of acquiring securities in pesos in the country with funds from abroad would not be forbidden, to the extent that the transaction is not documented abroad.
 
 
 
 
Purchase      
 
 
 
ARS
Dólar “MEP”
Blue chip swap
Receiver transfer
 
ARS
No minimum tenure period (MTP)
No MTP
No MTP
15 days of MTP**
 
Dólar MEP
3 days of MTP
No MTP
No MTP
3 days of MTP
Sale
Blue chip swap
3 days of MTP
No MTP
No MTP
3 days of MTP
 
Issuer Transfer
3 days of MTP *
No MTP
No MTP
3 days of MTP
 
*Except in cases where accreditation in the depositary agent is the product of the primary placement of marketable securities issued by the national treasury.
**Unless they are shares and/or Cedears with negotiations in markets regulated by the CNV.
 
E. Money Laundering
 
Argentine Law No. 25,246, as amended and/or complemented by Laws Nos. 26,087, 26,119, 26,268, 26,683, 26,831, 26,860 and 27,304 (the “Anti-Money Laundering Law”), categorizes money laundering as a crime, which is defined as the exchange, transfer, management, sale or any other use of money or other assets obtained through a crime, by a person who did not take part in such original crime, with the potential result that such original assets (or new assets resulting from such original assets) have the appearance of having been obtained through legitimate means. In spite of the fact that there is a specific amount for the money laundering category (ARS 300,000), the crimes committed for a lower amount are also punished, but the prison sentence is reduced.
 
After the enactment of Law No. 26,683, money laundering was included in the Penal Code as an independent crime against economic and financial order and it was split from the title “Concealment” as originally disposed. Therefore, money laundering is a crime which may be prosecuted independently. The Anti-Money Laundering Law created the Financial Information Unit, or “UIF,” is responsible for the analysis, treatment and procurement of information to prevent money laundering originating from, among others:
 
Crimes related to the traffic and illegal commercialization of drugs (Law No. 23,737);
 
Crimes related to arms traffic (Law No. 22,415);
 
Crimes related to illegal association or terrorist association;
 
Crimes committed by illegal associations organized to commit crimes for political or racial purposes;
 
Crimes against Public Administration;
 
Crimes of minor’s prostitution and child pornography; and
 
Crimes related to terrorism financing.
 
 
293
 
 
The UIF analyzes the information received from entities that have the obligation to report suspicious activities or operations and, as the case may be, inform the Public Ministry to carry out the investigations that may be considered relevant or necessary.
 
The UIF analyzes the information it receives and informs the Public Prosecutor as to whether it should carry out any investigations. Once the information is received, the UIF may request additional information and any undertake any action it deems useful for the fulfillment of its functions. In the context of the analysis, respondents may not rely on bank, tax, stock or professional secrecy, or contractual confidentiality commitments to oppose a request for information from the UIF. Once the analysis is completed, the UIF is empowered to (i) receive voluntary declarations, which in no case may be anonymous, (ii) require the collaboration of all State information services, which are required to provide it in the terms of the current procedural regulations, (iii) request the Public Prosecutor’s Office to require the competent judge to resolve the suspension of execution of any transaction, (iv) request the Public Prosecutor’s Office to require search warrants it deems useful for the investigation, (v) request the Public Ministry to manage all the legal means necessary to obtain information from any source or origin, and (vi) apply sanctions.
 
The anti-money laundering framework in Argentina also assigns information and control duties to certain private sector entities, such as banks, non-profit organizations, stock exchanges, and insurance companies, including the Central Bank. These regulations apply to many Argentine companies, including us. These obligations consist mainly of: (i) maintaining internal policies and procedures for money laundering prevention and financing of terrorism, including “know your client” procedures, as appropriate; (ii) reporting suspicious activity; and (iii) acting according to the Anti-Money Laundering Law with respect to the confidentiality of the information obtained from the clients. For that purpose, each entity involved must appoint an officer responsible for the monitoring and control under the Anti-Money Laundering Law.
 
As part of a more comprehensive modification of the rules that govern the scope of supervision of CNV, derived from the enactment of the revised Capital Markets Law and the CNV Rules, which established a new regime for the public offer of securities, CNV issued a revision of its rules to incorporate a new chapter of Anti-Money Laundering Laws including provisions related to the fulfillment of duties to be complied by “Agentes de Negociación,” “Agentes de Liquidación y Compensación,” “Agentes de Distribución y Colocación” and “Agentes de Administración de Productos de Inversión Colectiva,” each of which is considered mandatory under the terms of sections 4, 5 and 22 of article 20 of Law No. 25,246. Such agents are required to comply with Law No. 25,246 and its amendments, regulations enacted by UIF, including executive orders with reference to the decisions adopted by the United Nations Security Council in the fight against terrorism and to comply with the resolutions issued by the Ministry of Foreign Affairs, International Trade and Religion. Furthermore, “Agentes de Custodia de Productos de Inversión Colectiva (Sociedades Depositarias de Fondos Comunes de Inversión),” “Agentes de corretaje,” “Agentes de depósito colectivo” and listed companies with respect to contribution, irrevocable contributions or indebtedness made by a shareholder or a third person to become a shareholder in the future, are also reached by the resolution.
 
Each of these entities must send by internet (through the online application of CNV) their tax identification number. Additionally, in case of companies, the personal data of the “Compliance Officer” (both regular and alternate) must also be disclosed.
  
The CNV Rules provide that entities it regulates may only take action relating to public offerings of securities, stipulated, future or optional contracts of any nature and other instruments and financial products with registered, domiciled or domestic counterparties known to CNV or foreign counterparties in jurisdictions included on the list of cooperating countries provided in article 2º, subsection b) of Decree No. 589/2013.
 
Where a counterparty is not included in the referred list and is from a jurisdiction where it is regulated by an entity similar to CNV, validity of the transactions will be granted if the foreign regulator has signed a memorandum of understanding, cooperation and exchange of information with the CNV.
 
With the purpose of strengthening the requirements applicable to the grant of authorization to operate in the capital markets, additional requirements were established in connection with: (i) competence and capacity; (ii) moral integrity and honesty and (iii) solvency. Such requirements are subject to the appraisal of CNV and must be fulfilled by managers, directors, auditors and any other individual who performs duties or activities within the company.
 
 
294
 
 
Pursuant to Decree 360/2016 dated February 16, 2016, the Argentine government created the National Coordination Program for Combating Money Laundering and Terrorist Financing within the purview of the Ministry of Justice and Human Rights. Its purpose is to rearrange, coordinate and strengthen the anti-money laundering and anti-terrorist financing system at the national level, in light of the actual risks that could impact Argentina territory and the global requirements to be met under the scope of the obligations and international recommendations of the United Nations and FATF standards.
 
Moreover, Law No. 27,260, which introduced certain tax modifications and a new regime for residents to disclose undeclared assets, established that the UIF would now be within the purview of the Ministry of Economy and Finances. Nowadays, as a result of the reorganization of said ministry, the UIF depends on the Ministry of Finance. For its part, the UIF recently issued Resolution No. 4/2017, which requires certain specific due diligence procedures (commonly called “know your client”) to be performed when a national or foreign depositor opens a bank account for the purpose of investment.
 
On March 5, 2018, the UIF Resolution No. 21/2018 on guidelines for the management of risks of money laundering and financing of terrorism and on the minimum compliance to be adopted for the prevention of laundering was published in the Official Gazette. In line with UIF Resolution No. 30-E/17 addressed to the financial sector, UIF Resolution No. 21/2018 also moves from a formalistic compliance approach to a risk-based approach, in order to ensure that the measures implemented are commensurate with the risks identified. In this way, the obligated subjects must identify and evaluate their risks and, depending on this, adopt management and mitigation measures. In this framework, they are enabled to implement accredited technological platforms that allow carrying out procedures at a distance, without personal display of the documentation, without this conditioning the fulfillment of due diligence duties.
 
Likewise, it is reported that in August 2018, in accordance with Resolution No. 97/2018 of the UIF, the regulation of the Central Bank’s duty of cooperation with the UIF was approved to adapt said regulation to Resolution No. 30-E/2017.
 
In November 2018, the UIF published Resolution No. 134/2018, modified by Resolution No. 15/2019, which updates the list of people who should be considered “politically exposed” (PEP) in Argentina, considering the functions they perform or have performed, as well as its closeness or affinity relationship with third parties that perform or have performed in such functions.
 
On December 26, 2018, the UIF published Resolution No. 154/2018, which modified the current supervisory procedures through new adapted designs and in accordance with the international standards promoted by the FATF based on the risks. As a consequence, the UIF approved the “Risk-based supervision procedures of the Financial Information Unit”, which repeals the provisions of Annexes II, III and IV of UIF Resolution No. 104/2010, Article 7 and provisions of Annexes V and VI of UIF Resolution No. 165/2011 and Annex III of UIF Resolution No. 229/2014.
 
F. TAXATION
 
United States Taxation
 
The following summary describes the material United States Federal income tax consequences of the ownership of our common shares and ADSs as of the date hereof. The discussion set forth below is applicable to U.S. Holders (as defined below). Except where noted, this discussion deals only with U.S. Holders that hold our common shares or ADSs as capital assets. This summary does not represent a detailed description of the United States federal income tax consequences applicable to you if you are subject to special treatment under the United States federal income tax laws, including if you are:
 
● 
a bank;
 
● 
a dealer in securities or currencies;
 
● 
a financial institution;
 
● 
a regulated investment company;
 
● 
a real estate investment trust;
 
● 
an insurance company;
 
● 
a tax-exempt organization;
 
 
295
 
 
● 
a person holding our common shares or ADSs as part of a hedging, integrated or conversion transaction, constructive sale or straddle;
 
● 
a trader in securities that has elected the mark-to-market method of accounting for your securities;
 
 
● 
a person liable for alternative minimum tax;
 
● 
a person who owns or is deemed to own 10% or more of our stock (by vote or value);
 
● 
a person required to accelerate the recognition of any item of gross income with respect to our common shares or ADSs as a result of such income being recognized on an applicable financial statement;
  
● 
a partnership or other pass-through entity for United States federal income tax purposes; or
 
● 
a person whose “functional currency” is not the U.S. Dollar.
  
Furthermore, the discussion below is based upon the provisions of the Internal Revenue Code of 1986, as amended (the “Code”), and regulations, rulings and judicial decisions thereunder as of the date hereof, and such authorities may be repealed, revoked or modified so as to result in United States federal income tax consequences different from those discussed below. This summary does not contain a detailed description of all the United States federal income tax consequences to you in light of your particular circumstances and does not address the Medicare tax on net investment income, or the effects of any state, local or non-United States tax laws. In addition, this summary is based, in part, upon representations made by the depositary (the “Depositary”) to us and assumes that the deposit agreement governing the ADSs, and all other related agreements, will be performed in accordance with their terms.
 
As used herein, the term “U.S. Holder” means a beneficial owner of common shares or ADSs that is for United States federal income tax purposes:
  
● 
an individual citizen or resident of the United States;
 
● 
a corporation created or organized in or under the laws of the United States, any state thereof or the District of Columbia;
  
● 
an estate the income of which is subject to United States Federal income taxation regardless of its source; or
 
● 
a trust if it (1) is subject to the primary supervision of a court within the United States and one or more United States persons have the authority to control all substantial decisions of the trust or (2) has a valid election in effect under applicable United States Treasury regulations to be treated as a United States person.
 
 
If a partnership holds our common shares or ADSs, the tax treatment of a partner will generally depend on the status of the partner and the activities of the partnership. If you are a partner of a partnership holding our common shares or ADSs, you should consult your tax advisors.
 
IF YOU ARE CONSIDERING THE PURCHASE, OWNERSHIP OR DISPOSITION OF COMMON SHARES OR ADSS YOU SHOULD CONSULT YOUR OWN TAX ADVISOR CONCERNING THE UNITED STATES FEDERAL INCOME TAX CONSEQUENCES TO YOU AS WELL AS ANY CONSEQUENCES ARISING UNDER THE LAWS OF ANY OTHER TAXING JURISDICTION.
  
ADSs
 
In general, for United States federal income tax purposes, U.S. Holders of ADSs will be treated as the owners of the underlying common shares that are represented by the ADSs. Accordingly, deposits or withdrawals of our common shares by U.S. Holders for ADSs will not be subject to United States federal income tax.
 
 
 
296
 
 
Distributions on Common Shares or ADSs 
 
Subject to the discussion under “Passive Foreign Investment Company” below, the gross amount of distributions on our common shares or ADSs (including amounts withheld to reflect Argentine withholding taxes, if any) will be taxable as dividends to the extent paid out of our current or accumulated earnings and profits (as determined under United States federal income tax principles). Such income (including withheld taxes) will be includable in your gross income as ordinary income on the day actually or constructively received by you, in the case of common shares, or by the Depositary, in the case of ADSs. Such dividends will not be eligible for the dividends-received deduction allowed to corporations under the Code.
 
With respect to non-corporate United States investors, certain dividends received from a qualified foreign corporation may be subject to reduced rates of taxation. A foreign corporation is treated as a qualified foreign corporation with respect to dividends received from that corporation on common shares (or ADSs representing such common shares) that are readily tradable on an established securities market in the United States. United States Treasury Department guidance indicates that ourADSs (which are listed on the NASDAQ), but not our common shares, are readily tradable on an established securities market in the United States. Thus, we do not believe that dividends that we pay on our common shares that are not represented by ADSs currently meet the conditions required for these reduced tax rates. Non-corporate holders that do not meet a minimum holding period requirement during which they are not protected from the risk of loss or that elect to treat the dividend income as “investment income” pursuant to Section 163(d)(4) of the Code will not be eligible for the reduced rates of taxation regardless of our status as a qualified foreign corporation. In addition, the rate reduction will not apply to dividends if the recipient of a dividend is obligated to make related payments with respect to positions in substantially similar or related property. This disallowance applies even if the minimum holding period has been met. Non-corporate U.S. Holders should consult their own tax advisors regarding the application of these rules given their particular circumstances.
 
The amount of any dividend paid in Pesos will equal the U.S. Dollar value of the Pesos received calculated by reference to the exchange rate in effect on the date the dividend is actually or constructively received by you, in the case of common shares, or by the Depositary, in the case of ADSs, regardless of whether the Pesos are converted into U.S. Dollars. If the Pesos received are not converted into U.S. Dollars on the day of receipt, you will have a basis in the Pesos equal to their U.S. Dollar value on the date of receipt. Any gain or loss you realize on a subsequent conversion or other disposition of the Pesos will be treated as United States source ordinary income or loss.
 
Subject to certain significant conditions and limitations, Argentine tax withheld from dividends, if any, may be treated as foreign income tax eligible for credit or deduction against your United States federal income tax liability. For purposes of the foreign tax credit, dividends paid on the common shares or ADSs will be treated as income from sources outside the United States and will generally constitute passive category income. Further, in certain circumstances, if you have held ADSs or common shares for less than a specified minimum period during which you are not protected from risk of loss, or are obligated to make payments related to the dividends, you will not be allowed a foreign tax credit for foreign taxes imposed on dividends paid on ADSs or common shares. The rules governing the foreign tax credit are complex. Investors are urged to consult their tax advisors regarding the availability of the foreign tax credit under their particular circumstances.
 
To the extent that the amount of any distribution (including amounts withheld to reflect Argentine withholding taxes, if any) exceeds our current and accumulated earnings and profits for a taxable year, as determined under United States federal income tax principles, the distribution will first be treated as a tax-free return of capital, causing a reduction in the adjusted basis of the ADSs or common shares, and the balance in excess of adjusted basis will be taxed as capital gain recognized on a sale or exchange. However, we do not expect to keep earnings and profits in accordance with United States federal income tax principles. Therefore, you should expect that a distribution will generally be treated as a dividend (as discussed above).
 
Distributions of our common shares that are received as part of a pro rata distribution to all our shareholders generally will not be subject to United States federal income taxes.
 
 
 
297
 
 
Taxation of Capital Gains 
 
Subject to the discussion under “Passive Foreign Investment Company” below, upon the sale, exchange or other disposition of common shares or ADSs, you generally will recognize capital gain or loss equal to the difference between the U.S. Dollar value of the amount realized upon the sale, exchange or other disposition and the adjusted tax basis of the common shares or ADSs, determined in U.S. Dollars. The capital gain or loss will be long-term capital gain or loss if at the time of sale, exchange or other disposition you have held the common shares or ADSs for more than one year. Long-term capital gains of non-corporate U.S. Holders are eligible for reduced rates of taxation. The deductibility of capital losses is subject to limitations. Any gain or loss you recognize will generally be treated as United States source gain or loss. Consequently, you may not be able to use the foreign tax credit arising from any Argentine tax imposed on the disposition of common shares or ADSs unless such credit can be applied (subject to applicable limitations) against tax due on other income treated as derived from foreign sources.
 
Passive Foreign Investment Company
 
Based on the past and projected composition of our income and assets and the valuation of our assets, including goodwill, we do not believe we were a PFIC for United States federal income tax purposes for the taxable year ending June 30, 2020, and we do not currently expect to become a PFIC, although there can be no assurance in this regard. The determination of whether we are a PFIC is made annually. Accordingly, it is possible that we may be a PFIC in the current or any future taxable year due to changes in our asset or income composition or if our projections are not accurate. The volatility and instability of Argentina’s economic and financial system may substantially affect the composition of our income and assets and the accuracy of our projections. In addition, this determination is based on the interpretation of certain U.S. Treasury regulations relating to rental income, which regulations are potentially subject to differing interpretation.
 
In general, we will be a PFIC for any taxable year in which either (i) at least 75% of the gross income of our company for the taxable year is passive income or (ii) at least 50% of the value (determined on the basis of a quarterly average) of our assets is attributable to assets that produce or are held for the production of passive income. For this purpose, passive income generally includes dividends, interest, royalties and rents (other than royalties and rents derived in the active conduct of a trade or business and not derived from a related person), annuities and gains from assets that produce passive income. If we own at least 25% by value of the stock of another corporation, we will be treated for purposes of the PFIC tests as owning a proportionate share of the assets of the other corporation, and as receiving directly a proportionate share of the other corporation’s income.
 
If we are a PFIC for any taxable year during which you hold common shares or ADSs in our company, unless you make the mark-to-market election discussed below, you will be subject to special tax rules discussed below.
 
If we are a PFIC for any taxable year during which you hold our common shares or ADSs, you will be subject to special tax rules with respect to any “excess distribution” received and any gain realized from a sale or other disposition, including a pledge, of such common shares or ADSs. Distributions received in a taxable year that are greater than 125% of the average annual distributions received during the shorter of the three preceding taxable years oryour holding period for the common shares or ADSs will be treated as excess distributions. Under these special tax rules (i) the excess distribution or gain will be allocated ratably over your holding period for the common shares or ADSs, (ii) the amount allocated to the current taxable year, and any taxable year prior to the first taxable year in which we were a PFIC, will be treated as ordinary income, and (iii) the amount allocated to each other year will be subject to tax at the highest tax rate in effect for that year and the interest charge generally applicable to underpayments of tax will be imposed on the resulting tax attributable to each such year.
 
If we are a PFIC for any taxable year during which you hold our common shares or ADSs and any of our non-United States subsidiaries is also a PFIC, you would be treated as owning a proportionate amount (by value) of the common shares of the lower tier PFIC for purposes of the application of these rules. You are urged to consult your tax advisors about the application of the PFIC rules to any of our subsidiaries.
 
In addition, non-corporate U.S. Holders will not be eligible for reduced rates of taxation on any dividends received from us if we are a PFIC in the taxable year in which such dividends are paid or in the preceding taxable year.
 
 
298
 
 
In certain circumstances, in lieu of being subject to the excess distribution rules discussed above, you may make an election to include gain on the stock of a PFIC as ordinary income under a mark-to-market method provided that such stock is regularly traded on a qualified exchange. Under current law, the mark-to-market election is only available for stock traded on certain designated United States exchanges and foreign exchanges which meet certain trading, listing, financial disclosure and other requirements to be treated as a qualified exchange under applicable United States Treasury regulations. Consequently, the mark-to-market election may be available to you with respect to the ADSs because the ADSs are listed on the NASDAQ, which constitutes a qualified exchange under the regulations, although there can be no assurance that the ADSs will be regularly traded. You should note that only the ADSs and not the common shares are listed on the NASDAQ. The common shares are listed on the ByMA. Consequently, the ByMA would need to meet the trading, listing, financial disclosure and other requirements of the United States Treasury regulations. The ADSs or common shares would also need to be regularly traded on such exchanges in order for the ADSs or common shares to be potentially eligible for the mark-to-market election.
 
If we are a PFIC in any taxable year in which you hold our common shares or ADSs, but you do not make a mark-to-market election until a subsequent taxable year, you will be subject to special rules in the taxable year of the election. You should consult your own tax advisors regarding the application of the mark-to-market election in your particular situation.
 
If you make an effective mark-to-market election, you will include in income each year that we are a PFIC as ordinary income, rather than capital gain, the excess, if any, of the fair market value of your common shares or ADSs at the end of the taxable year over your adjusted tax basis in the common shares or ADSs and will be permitted an ordinary loss in respect of the excess, if any, of the adjusted tax basis of such common shares or ADSs over their fair market value at the end of each such taxable year, but only to the extent of the net amount previously included in income as a result of the mark-to-market election. Your basis in the common shares or ADSs will be adjusted to reflect any such income or loss amounts. Any gain or loss on the sale of the common shares or ADSs will be ordinary income or loss, except that such loss will be ordinary loss only to the extent of the previously included net mark-to-market gain.
 
If you make a mark-to-market election it will be effective for the taxable year for which the election is made and all subsequent taxable years unless the common shares or ADSs are no longer regularly traded on a qualified exchange or the Internal Revenue Service consents to the revocation of the election. Mark-to-market inclusions and deductions will be suspended during taxable years in which we arenot a PFIC, but would resume if we subsequently become a PFIC. You are urged to consult your own tax advisor about the availability of making such a mark-to-market election, and whether making the election would be advisable in your particular circumstances.
 
Alternatively, a United States investor that owns common shares or ADSs in a PFIC can sometimes avoid the rules described above by electing to treat the company as a “qualified electing fund” under Section 1295 of the Code. This option is not available to you because we do not intend to comply with the requirements necessary to permit you to make this election.
 
A U.S. Holder who owns common shares or ADSs during any year that we are a PFIC must generally file IRS Form 8621.
 
You should consult your own tax advisors concerning the United States federal income tax consequences of holding the common shares or ADSs if we are considered a PFIC in any taxable year.
 
Argentine Personal Assets Tax
 
Amounts paid on account of the Argentine personal assets tax, if any, will not be eligible as a credit against your United States federal income tax liability, but may be deductible subject to applicable limitations in the Code.
 
Information Reporting and Backup Withholding
 
In general, information reporting requirements will apply to dividends on common shares or ADSs and to the proceeds from the sale, exchange or other disposition of common shares or ADSs that are paid to you within the United States (and in certain cases, outside the United States), unless you are an exempt recipient. Backup withholding may apply to such payments if you fail to provide a correct taxpayer identification number or certification of exempt status or fail to report in full dividend and interest income.
 
 
299
 
 
Backup withholding is not an additional tax. Any amounts withheld under the backup withholding rules will be allowed as a refund or a credit against your United States federal income tax liability provided you timely furnish the required information to the Internal Revenue Service.
 
Argentine Taxation
 
The following discussion is a summary of certain Argentine tax considerations associated with an investment in, ownership or disposition of, the common shares or the ADSs by (i) an individual holder that is resident in Argentina, (ii) an individual holder that is neither domiciled nor resident in Argentina, (iii) a legal entity organized under the laws of Argentina, (iv) a permanent establishment in Argentina of a foreign entity and (v) a legal entity that is not organized under the laws of Argentina, that does not have a permanent establishment in Argentina and is not otherwise doing business in Argentina on a regular basis. The discussion is for general information only and is based on current Argentine tax laws. Moreover, while this summary is considered to be a correct interpretation of existing laws in force as of the date of this filing, no assurance can be given that the courts or administrative authorities responsible for the administration of such laws will agree with this interpretation or that changes in such laws or interpretations will not occur.
 
PROSPECTIVE INVESTORS ARE URGED TO CONSULT THEIR OWN TAX ADVISOR REGARDING THE PARTICULAR TAX CONSEQUENCES ARISING UNDER ANY TAXING JURISDICTION.
 
Income Tax
 
Law No. 27,430, enacted on December 27, 2017 and published in the Official Gazette on December 29, 2017, introduced several amendments to Income Tax Law No. 20,628, among others, a corporate tax rate reduction in two phases. For fiscal years beginning on or after January 1, 2018 until December 31, 2019, there is a reduction of the tax rate from 35% to 30%. Beginning on or after January 1, 2020 the tax rate will be further reduced to 25%.
 
Additionally, a withholding of 7% or 13% is established for the fiscal years mentioned above, on the dividends distributed by local entities in favor of their shareholders provided they are resident individuals or undivided estates, or are foreign beneficiaries.
 
Taxation of Dividends
 
Dividends distributions which source are profits generated in fiscal years beginning before January 1, 2018, whether in cash, in shares or in kind, are not subject to income tax withholding except for the application of the “Equalization Tax” described below.
 
An income tax withholding will be applied to the amount of dividends distributed in excess of a company’s net taxable income determined in accordance with general income tax regulations for the fiscal years preceding the date of the distribution of such dividends (the “Equalization Tax”). The legislation requires that companies withhold 35% of the amount of distributed dividends in excess of the net taxable income of such distribution, as determined in accordance with the Income Tax Law No. 20,628. Dividends distributed by an Argentine company are not subject to this tax to the extent that those dividends arise from dividend income or other distributions received by such company from other Argentine companies.
 
Dividend distributions made in kind (other than cash) will be subject to the same tax rules as cash dividends. Stock dividends on fully paid shares are not subject to Equalization Tax.
 
Equalization Tax will not be applicable on profits generated from fiscal years beginning on or after January 1, 2018.
 
Dividends distributions, other than stock dividends, which source are profits generated in fiscal years beginning on or after January 1, 2018, whether in cash, in shares or in kind, made by local entities to resident individuals, resident undivided estates and foreign beneficiaries are subject to a withholding tax at a rate of 7% and at a rate of 13% from fiscal years beginning on or after January 1, 2020.
 
On December 23, 2019. Law No. 27,541 was published in the Official Gazette which introduced modifications to the income tax, as well as suspended the modification of the tax rate fron 7% to 13% until the fiscal years starting on January 1, 2021, inclusive.
 
Certain tax treaties contemplate the application of a ceiling tax rate on dividends (i.e. 10% on gross dividends).
 
 
300
 
 
Taxation of Capital Gains
 
Resident individuals
 
Capital gains obtained by resident individuals or undivided estates situated in Argentina from the sale or disposition of common shares and other securities are subject to income tax at a 15% rate on net income, unless such securities were traded in stock exchange under the supervision of the CNV, in which case an exemption applies.
 
Losses arising from the sale, exchange or other disposition of common shares or ADSs can be applied only to offset such capital gains arising from the sale, exchange or other disposition of these securities, for a five-year carryover period.
 
Foreign beneficiaries
 
Capital gains of Argentine source (as it is the case of both Cresud’s ADSs and shares) obtained by non-Argentine individuals or non-Argentine entities from the sale, exchange or other disposition of shares are subject to income tax at a 15% rate on the net capital gain or at a 13.5% rate on the gross price at the seller’s election. Notwithstanding, Law No. 27,430 established an exemption for foreign beneficiaries participating in the sale of publicly traded shares traded in stock exchanges under the supervision of the CNV. Said Law also established an exemption for capital gains derived from the sale, exchange or other disposition of share certificates issued abroad that represent shares issued by Argentine companies (i.e. ADRs). The exemptions will apply only if the foreign beneficiaries do not reside in, and the funds do not arise from, “non-cooperating” jurisdictions for tax transparency purposes.
 
The sale of an equity interest in a foreign entity could represent a taxable indirect transfer of Argentine assets (including shares), if (i) the value of the Argentine assets exceed 30% of the transaction’s overall value, and (ii) the equity interest sold (in the foreign entity) exceeds 10%. The tax will also be due if any of these thresholds were met during the twelve month period prior to the sale.
 
The applicable rate is generaly 15% on the net capital gain or at a 13.5% rate on the gross price at the seller’s election, of the proportional value that corresponds to the Argentine assets.
 
The indirect transfer of Argentine assets within the same economic group would also not trigger taxation, provided the requirements set by regulations have been met.
 
Argentine entities
 
Capital gains obtained by Argentine entities (in general entities organized or incorporated under Argentine law, certain traders and intermediaries, local branches of non-Argentine entities, sole proprietorships and individuals carrying on certain commercial activities in Argentina) derived from the sale, exchange or other disposition of shares or ADSs are subject to income tax at the rate of 35%, 30% or 25% as have been mentioned above. Law No. 27,541, published in the Official Gazette on December 23, 2019, suspended the modification of the tax rate from 30% to 25% until fiscal years starting on January 1, 2021 inclusive.
 
Losses arising from the sale, exchange or other disposition of shares or ADSs can be applied only to offset such capital gains arising from the sale, exchange or other disposition of these securities, for a five-year carryover period.
 
WE RECOMMEND PROSPECTIVE INVESTORS TO CONSULT THEIR OWN TAX ADVISOR REGARDING THE PARTICULAR TAX CONSEQUENCES CONCERNING THE SALE OR OTHER DISPOSITIONS OF SHARES AND ADSs.
 
Value Added Tax
 
The sale, exchange, disposition, or transfer of common shares or ADSs is not subject to value added tax. Dividend distributions are not levied with value added tax either.
 

 
 
301
 
 
Tax on Personal Assets 
 
Argentine entities, such as us, have to pay the Tax on Personal Assets (“TAP”) corresponding to Argentine and foreign individuals and foreign entities for the holding of our shares at December 31 of each year. The applicable tax rate is 0.50% for fiscal years starting in 2019, inclusive. The tax is levied on the proportional net worth value (“valor patrimonial proporcional” in Spanish), or the book value, of the shares arising from the last balance sheet of the Argentine entity calculated under Argentine GAAP. Pursuant to the TAP Law, the Argentine company is entitled to seek reimbursement of such paid tax from the applicable Argentine domiciled individuals and/or foreign domiciled shareholders.
 
Turnover Tax
 
The gross turnover tax is a local tax; therefore, the rules of the relevant provincial jurisdiction should be considered, which may levy this tax on the purchase and sale, exchange or other disposition of common shares or ADSs, and/or the collection of dividends at an average rate between 6% and 10%, unless an exemption is applicable. In the particular case of the City of Buenos Aires, any transaction involving common shares and/or the collection of dividends and revaluations is exempt from this tax.
 
To date, there is no withholding regime provided for foreign holders of common shares and ADS.
 
Stamp Tax
 
Stamp taxes may apply in the City of Buenos Aires and in certain Argentine provinces in case transfer of common shares or ADSs is performed or executed in such jurisdictions by means of written agreements.
 
Other Taxes
 
There are no Argentine federal inheritance or succession taxes applicable to the ownership, transfer or disposition of our common shares or ADSs. The province of Buenos Aires established a tax on free transmission of assets, including inheritance, legacies, donations, etc. Free transmission of our shares could be subject to this tax at rates that vary from 1.6% to 8.8%, depending on the value of the transferred assets and the relationship between the transferor and the transferee.
 
In the case of litigation regarding the shares before a court of the City of Buenos Aires, a 3% court fee would be charged, calculated on the basis of the claim.
 
Tax treaties
 
Argentina has signed tax treaties for the avoidance of double taxation currently in force with Australia, Belgium, Bolivia, Brazil, Canada, Chile, Denmark, Finland, France, Germany, Italy, Mexico, the Netherlands, Norway, Russia, Spain, Sweden, Switzerland, the United Arab Emirates, the United Kingdom and Uruguay. Tax treaties between Argentina and China, Japan, Luxemburg, Qatar and Turkey and Austria havebeen signed, but the treaties have not yet been ratified by their respective governments. There is currently no tax treaty or convention in effect between Argentina and the United States. It is not clear when, if ever, a treaty will be ratified or enteredinto effect. As a result, the Argentine tax consequences described in this section will apply, without modification, to a holder of our common shares or ADSs that is a U.S. resident. Foreign shareholders located in certain jurisdictions with a tax treaty in force with Argentina may be (i) exempted from the payment of the personal assets tax and (ii) entitled to apply for reduced withholding tax rates on payments to be made by Argentine parties.
 
 G. DIVIDENDS AND PAYING AGENTS
 
This section is not applicable
 
H. STATEMENT BY EXPERTS
 
This section is not applicable.
 
 
302
 
 
I. DOCUMENTS ON DISPLAY
 
We file annual, quarterly and other information with the SEC. You may read and copy any document that we file at the public reference rooms of the SEC at 450 Fifth Street, N.W., Washington, D.C. 20549 and 500 West Madison Street, Suite 1400, Chicago, Illinois 60661 and www.sec.gov. You may obtain information on the operation of the public reference rooms by calling the SEC at 1-800-SEC-0330. Our Internet address is http://www.cresud.com.ar. It should be noted that nothing on our website should be considered part of this annual report on Form 20-F. You may request a copy of these filings at no cost, by writing or calling the office at +54 (11)-4814-7800.
 
J. SUBSIDIARY INFORMATION
 
This section is not applicable.
 
Item 11. Quantitative and Qualitative Disclosures about Market Risk
 
In the normal course of business, we are exposed to foreign exchange risk, interest rate risks and other price risk, primarily related to changes in exchange rates and interest rates. We manage our exposure to these risks through the use of various financial instruments, none of which are entered into for trading purposes. We have established policies and procedures governing the use of financial instruments, specifically as they relate to the type and volume of such financial instruments. For further information on our market risks, please see Note 5 to our Audited Consolidated Financial Statements.
 
Item 12. Description of Securities Other than Equity Securities
 
A. Debt Securities
 
This item is not applicable
 
B. Warrants and Rights
 
This item is not applicable
 
C. Other Securities
 
This item is not applicable
 
D. American Depositary Shares
 
The Bank of New York Mellon, as depositary for the ADSs (the “Depositary”) collects its fees for delivery directly from investors depositing shares or surrendering ADSs for the purpose of withdrawal. The Depositary also collects taxes and governmental charges from the holders of ADSs. The Depositary collects these fees and charges by deducting those fees from the amounts distributed or by selling a portion of distributable property to pay the fees (after attempting by reasonable means to notify the holder prior to such sale).
 
The Depositary has agreed to reimburse or pay on our behalf, certain reasonable expenses related to our ADS program and incurred by us in connection with the program (such as NASDAQ listing fees, legal and accounting fees incurred with preparation of Form 20-F and ongoing SEC compliance and listing requirements, distribution of proxy materials, investor relations expenses, etc).
 
The amounts the Depositary reimbursed or paid are not perforce related to the fees collected by the depositary from ADS holders.
 
We agree to pay the fees, reasonable expenses and out-of-pocket charges of the Depositary and those of any registrar only in accordance with agreements in writing entered into between the Depositary and the Company from time to time. The Depositary shall present its statement for such charges and expenses to the Company once every three months. The charges and expenses of the custodian are for the sole account of the Depositary.
 
 
303
 
 
The following charges shall be incurred by any party depositing or withdrawing shares or by any party surrendering receipts or to whom receipts are issued (including, without limitation, issuance pursuant to a stock dividend or stock split declared by us or an exchange regarding the receipts or deposited securities or a distribution of receipts), whichever applicable: (1) taxes and othergovernmental charges, (2) such registration fees as may from time to time be in effect for the registration of transfers of shares generally on the share register of the Company or foreign registrar and applicable to transfers of shares to the name of theDepositary or its nominee or the custodian or its nominee on the making of deposits or withdrawals hereunder, (3) such cable, telex and fax transmission expenses as are expressly provided in the deposit agreement, (4) such expenses as are incurred by the Depositary in the conversion of foreign currency (5) a fee of USD5.00 or less per 100 ADS (or portion there of), (6) a fee of USD0.02 or less per ADS (or portion) for any cash distribution made pursuant to the deposit agreement including, but not limited to, and (7) a fee for the distribution of securities, such fee being in an amount equal to the fee for the execution and delivery of ADS referred to above which would have been charged as a result of the deposit of such securities, but which securities are instead distributed by the Depositary to owners.
 
 
304
 
 
PART II
 
Item 13. Defaults, Dividend Arrearages and Delinquencies 
 
This section is not applicable.
 
Item 14. Material Modifications to the Rights of Security Holders and Use of Proceeds 
 
A. This section is not applicable.
 
B. This section is not applicable. 
 
C. This section is not applicable.
 
D. This section is not applicable. 
 
E. This section is not applicable.
 
Item 15. Controls and Procedures
 
A. Disclosure Controls and Procedures
 
We maintain disclosure controls and procedures that are designed to ensure that information required to be disclosed in the reports we file or submit under the Exchange Act is recorded, processed, summarized and reported within the time periods specified in the SEC’s rules and forms, and that such information is accumulated and communicated to management, including our Chief Executive Officer and Chief Financial and Administrative Officer, to allow our management to make timely decisions regarding required disclosure. Any controls and procedures, no matter how well designed and operated, can provide only reasonable assurance of achieving the desired control objective. In connection with the preparation of this Annual Report on Form 20-F, we carried out an evaluation under the supervision and with the participation of members of our management team, including our Chief Executive Officer and Chief Financial and Administrative Officer, of the effectiveness of the design and operation of our disclosure controls and procedures (as defined in Rules 13a-15(e) and 15d-15(e) under the Exchange Act) as of June 30, 2020. Based upon this evaluation our Chief Executive Officer and Chief Financial and Administrative Officer concluded that our disclosure controls and procedures as of the end of the period covered by this Annual Report on Form 20-F were effective at the reasonable assurance level.
 
B. Management’s Annual Report on Internal Control Over Financial Reporting
 
Our management is responsible for establishing and maintaining adequate Internal Control over Financial Reporting (as defined in Rules 13a-15(f) and 15d-15(f) under the Exchange Act). Our Internal Control over Financial Reporting includes a series of procedures designed to provide reasonable assurance regarding the reliability of financial reporting and the preparation of Consolidated Financial Statements for external purposes, in accordance with International Financial Reporting Standards and includes those policies and procedures that (1) pertain to the maintenance of records that, in reasonable detail, accurately and fairly reflect the transactions and dispositions of our assets, (2) provide reasonable assurance that transactions are recorded as necessary to permit preparation of Consolidated Financial Statements in accordance with International Financial Reporting Standards and that a company’s receipts and expenditures are being made only in accordance with authorizations of our management and directors, and (3) provide reasonable assurance regarding prevention or timely detection of unauthorized acquisition, use, or disposition of our assets that could have a material effect on our Consolidated Financial Statements.
 
Because of its inherent limitations, Internal Control over Financial Reporting may not prevent or detect misstatements. Also, projections of any evaluation of effectiveness to future periods are subject to the risk that controls may become inadequate because of changes in conditions, or that the degree of compliance with policies and procedures may deteriorate.
 
Management assessed the effectiveness of our Internal Control over Financial Reporting as of June 30, 2020. In making this assessment, management used the criteria set forth by the Committee of Sponsoring Organizations of the Treadway Commission (COSO) in Internal Control–Integrated Framework (2013). Based on this evaluation, management concluded that our Internal Control over Financial Reporting was effective as of June 30, 2020.
 
 
305
 
 
C. Attestation Report of the Registered Public Accounting Firm
 
The effectiveness of the Company’s internal control over financial reporting as of June 30, 2020 has been audited by Price Waterhouse & Co S.R.L, Buenos Aires Argentina- member firm of PricewaterhouseCoopers International Limited, an independent registered public accounting firm, as stated in their report which appears herein. 
 
D. Changes in Internal Control Over Financial Reporting
 
During the fiscal year ended June 30, 2019, we implemented the Consolidation module of the BPC (Business Planning and Consolidation) application by SAP and accordingly we have updated our internal controls over financial reporting, as necessary, to accommodate modifications to our accounting and financial reporting processes and to take advantage of enhanced automated controls provided by this new system.
 
There have been no changes in our internal control over financial reporting during the fiscal year ended June 30, 2020 that have materially affected, or are reasonably likely to materially affect, our internal control over financial reporting.
 
Item 16. Reserved
 
Item 16A. AUDIT COMMITTEE FINANCIAL EXPERT
 
In our annual ordinary shareholders’ meeting held on October 31, 2003, the audit committee was unanimously approved. Pursuant to this plan, the board of directors had to appoint the members of the audit committee who hold expertise in corporate administration, finance and accounting.
 
Our board of directors established an audit committee which would assist the Board in exercising its duty of care on disclosure requirements, the enforcement of accounting policies, management of our business risks, the management of our internal control systems, ethical conduct of our businesses, monitoring the sufficiency of our financial statements, our compliance with laws, independence and capacity of independent auditors and performance of our internal audit and our external auditors. Also, according to the applicable regulations, we may request to our audit committee to render its opinion in certain transactions, and its conditions, as is the case of related party transactions, as may be reasonably considered adequate according to normal market conditions.
 
As of March 11, 2020 our board of directors appointed Liliana Glikin, María Gabriela Macagni and Alejandro Mario Bartolome, all of them independent members, as members of the audit committee. The board of directors named María Gabriela Macagni as the financial expert in accordance with the relevant SEC rules. We have a fully independent audit committee as per the standards provided in Rule 10(A)-3(b)(1).
 
Item 16B. CODE OF ETHICS
 
We have adopted a code of ethics that applies to our directors, officers and employees. Our code of ethics is posted in our website www.cresud.com.ar. On July 25, 2005, our Code of Ethics was amended by our Board of Directors. The amendment was reported in a report on Form 6-K on August 1, 2005.
 
If we make any substantive amendment to the code of ethics or grant any waivers, including any implicit waiver to any of its provision, we will disclose the nature of such amendment or waiver in a report on Form 6-K or in our next annual report on Form 20-F and we will post it in our website.
 
Item 16C. PRINCIPAL ACCOUNTANT FEES AND SERVICE
 
Audit Fees
 
During the fiscal years ended June 30, 2020 and 2019, we were billed a total amount of ARS 47.6 million and ARS 58.5 million respectively in the Agricultural Business and in the Operation Center in Argentina of the Urban Properties and Investment Business, and NIS 6.8 million and NIS 5.5 million for the fiscal years 2020 and 2019 respectively, in the Operation Center in Israel, for professional services rendered by our principal accountants for the audit of our annual Audited Consolidated Financial Statements, performance of the audit of internal controls over financial reporting of the company and other services normally provided in connection with regulatory filings or engagements.
 
 
306
 
 
Audit-Related Fees
 
During the fiscal year ended June 30, 2020 and 2019 we were billed a total amount of ARS 8.2 million and ARS 2.3 million for professional services rendered by our principal accountants mainly in connection with the review of equity offering transactions forms and debt prospectus.
 
Tax Fees
 
During the fiscal year ended June 30, 2020 and 2019 we were billed a total amount of ARS 0.3 million and ARS 2.0 million in the Agricultural Business and in the Operation Center in Argentina of the Urban Properties and Investment Business, and during the fiscal year ended June 30, 2020 and 2019, we were billed a total amount of NIS 0.3 million in both years in the Operation Center in Israel, for professional services rendered by our principal accountants for tax compliance, tax advice and tax planning.
 
All Other Fees
 
During the fiscal year ended June 30, 2020 and June 30, 2019 we were billed for professional services rendered by our principal accountants, including fees mainly related to statutory certifications and training seminaries, a total amount of ARS 11.0 million and ARS 3.9 million, respectively in the Agricultural Business and in the Operation Center in Argentina of the Urban Properties and Investment Business, and NIS 0.5 million in both years, in the Operation Center in Israel.
 
Audit Committee Pre-Approval Policies and Procedures
 
Our audit committee approves, in advance, the engagement of auditors and their fees for audit and non-audit services pursuant to paragraph (c)(7)(i)(c) of Rule 2-01 of Regulation S-X.
 
Our Audit Committee pre-approves all services, fees and services provided by the external auditors to ensure auditors’ independence. One of the main tasks of the Audit Committee is to give its opinion in relation to the appointment of the external auditors, proposed by the Board of Directors to the General Shareholder’s Meeting. In order to accomplish such task, the Audit Committee shall:
 
Require any additional and complementary documentation related to this analysis;
 
Verify the independence of the external auditors;
 
Analyze different kinds of services that the external auditor would provide to the company. This description must also include an estimate of the fees payable for such services, specifically in order to maintain the principle of independence;
 
Inform the fees billed by the external auditor, separating the services related to audit services and other special services that could be not included in the audit services previously mentioned.
 
Analyze and supervise the working plan of the external auditors considering the business’ reality and the estimated risks;
 
Propose adjustments (if necessary) to such working plan;
 
Hold meetings with the external auditors in order to: (a) analyze the difficulties, results and conclusions of the proposed working plan; (b) analyze eventual possible conflicts of interests, related party transactions, compliance with the legal framework and information transparency; and
 
Evaluate the performance of external auditors and their opinion regarding our Financial Statements.
 
Item 16D. EXEMPTION FROM THE LISTING STANDARDS FOR AUDIT COMMITTEES
 
This section is not applicable.
 
Item 16.E. PURCHASES OF EQUITY SECURITIES BY THE ISSUER AND AFFILIATED PURCHASERS
 
On August 22, 2019 our Board of Directors decided to initiate a new shares repurchase plan (the “2019 Plan”), under the terms of Article 64 of the Capital Markets Law and the rules of the CNV, for a maximum amount of the investment up to ARS300 million. Such repurchases were made with our liquid and realized profits and free reserves. As of the date of this annual report, we have not repurchased shares through this plan.
 
 
307
 
 
Our 2019 annual meeting of shareholders was held on October 30, 2019 and it was decided, among others, the distribution of own shares in portfolio to the shareholders in proportion to their shareholdings for up to the amount of 13,000,000 ordinary shares of 1 vote per share and NV ARS1 each, which constitutes 0.026 shares per common share and 0.26 by ADR.
 
As of June 30, 2020, we own our shares in an amount equal to 0.45% of our capital stock.
 
Item 16F. CHANGE IN REGISTRANT’S CERTIFYING ACCOUNTANT
 
This section is not applicable.
 
Item 16G. CORPORATE GOVERNANCE
 
Compliance with NASDAQ listing standards on corporate governance
 
Significant differences between our corporate governance practices and U.S. companies’ practices under NASDAQ Rules:
 
Our corporate governance practices are governed by the applicable Argentine law; particularly, the Argentine Corporations Law, the Capital Markets Law and the rules of the CNV, as well as by our by-laws.
 
We have securities that are registered with the Securities and Exchange Commission and are listed on the NASDAQ, and are therefore subject to corporate governance requirements applicable to NASDAQ-listed non-US companies (a “NASDAQ-listed” company).
 
Pursuant to NASDAQ Rule 5615(a)(3), NASDAQ -listed non-U.S. companies that are categorized as “Foreign Private Issuers” may follow home country corporate governance practices in lieu of certain of the corporate governance requirements provided in NASDAQ Rules, provided that the foreign private issuer complies with certain mandatory sections of NASDAQ Rules, discloses each requirement that it does not follow and describes the home country practice followed in lieu of such requirement. The requirements of the NASDAQ Rules and the Argentine corporate governance practices that we follow in lieu thereof are described below:
 
 
308
 
 
 
 
 
NASDAQ Standards for U.S. companies
Cresud’S Corporate Practices
Rule 5250(d) - Distribution of Annual and Interim Reports.
In lieu of the requirements of Rule 5250(d), we follow Argentine law, which requires that companies issue publicly a Spanish language annual report, including annual Audited Consolidated Financial Statements prepared in accordance with generally accepted accounting principles in Argentina, by filing such annual report with the CNV and the stock exchange in which the securities are listed, within 70 calendar days following the close of our fiscal year. Interim reports must be filed with the CNV and the stock exchange in which the securities are listed within 42 calendar days following the close of each fiscal quarter. We provide our shareholders a copy of the annual and interim financial reports upon request. English language translations of our annual reports and interim reports are filed with the SEC on Form 20-F and Form 6-K, respectively. We also send the English language translation of our annual report and quarterly press releases on its website. Furthermore, under the terms of the Deposit Agreement, dated as of March 18, 1997, among us, The Bank of New York Mellon, as depositary, and owners of ADSs issued thereunder, we are required to furnish The Bank of New York Mellon with, among other things, English language translations of their annual reports. Annual reports are available for inspection by ADR holders at the offices of The Bank of New York located at, 240 Greenwich Street, New York, NY 10286, New York, New York. Finally, Argentine law requires that 20 calendar days before the date of a shareholders’ meeting, the board of directors must provide to our shareholders, at our executive office or through electronic means, all information relevant to the shareholders’ meeting, including copies of any documents to be considered by the shareholders (which includes the annual report).
Rule 5605(b)(1) - Majority of Independent Directors.
In lieu of the requirements of Rule 5605(b)(1), we follow Argentine law which does not require that a majority of the board of directors be comprised of independent directors. Argentine law instead requires that public companies in Argentina, such as, us must have a sufficient number of independent directors to be able to form an audit committee of at least three members, the majority of which must be independent pursuant to the criteria established by the CNV.
Rule 5605(b)(2) - Executive Sessions of the Board of Directors.
In lieu of the requirements of Rule 5605(b)(2), we follow Argentine law which does not require independent directors to hold regularly scheduled meetings at which only such independent directors are present (i.e., executive sessions). Our board of directors as a whole is responsible for monitoring our affairs. In addition, under Argentine law, the board of directors may approve the delegation of specific responsibilities to designated directors or non-director managers of the Company. Also, it is mandatory for public companies to form a supervisory committee (composed of “syndics”) which is responsible for monitoring our legal compliance under Argentine law and compliance with our by-laws. Finally, our audit committee has regularly scheduled meetings and, as such, such meetings will serve a substantially similar purpose as executive sessions.
Rule 5605(d)(B) - Compensation of Officers.
In lieu of the requirements of Rule 5605(d)(B), we follow Argentine law which does not require companies to form a compensation committee comprised solely of independent directors. For the determination of the compensation of the chief executive officer andall other executive officers no decision of a majority of independent directors or a compensation committee comprised solely of independent directors is required under Argentine law. Under Argentine law, the board of directors is the corporate body responsible for determining the compensation of the chief executive officer and all other executive officers, so long as they are not directors. In addition, under Argentine law, the audit committee shall give its opinion about the reasonableness of management’s proposals on fees and option plans for our directors or managers.
Rule 5605(e) - Nomination of Directors.
In lieu of the requirements of Rule 5605(e), we follow Argentine law which requires that directors be nominated directly by the shareholders at the shareholders’ meeting and that they be selected and recommended by the shareholders themselves. Under Argentine law, it is the responsibility of the ordinary shareholders’ meeting to appoint and remove directors and to set their compensation.
Rule 5605(c)(1) - Audit Committee Charter.
In lieu of the requirements of Rule 5605(c)(1), we follow Argentine law which requires that audit committees have a charter but does not require that companies certify as to the adoption of the charter nor does it require an annual review and assessment thereof. Argentine law instead requires that companies prepare a proposed plan or course of action with respect to those matters which are the responsibility of our audit committee. Such plan or course of action could, at the discretion of our audit committee, include a review and assessment of the audit committee charter. We believe that we are in compliance with the requirements for audit committee charters provided for in the Sarbanes Oxley Act.
Rule 5605(c)(2) - Audit Committee Composition.
Argentine law does not require that companies have an audit committee comprised solely of independent directors and it is equally not customary business practice in Argentina to have such a committee. Argentine law instead requires that companies establish an audit committee with at least three members comprised of a majority of independent directors as defined by Argentine law. Nonetheless, although not required by Argentine law, we have a three member audit committee comprised of entirely independent directors in accordance with Rule 10(A)-3(b)(1) of the General rules and regulations promulgated under the Securities Exchange Act of 1934, as independence is defined in Rule 10(A)-3(b)(1). Further, Argentinelaw does not require companies to identify or designate a financial expert. As such, Although all the members of the audit committee have large corporate experience, as of the date of this annual report, the Board of Directors have not named designated a financial expert in accordance with the relevant SEC ruleson the audit committee. Although it is noted that all members of the audit committee have had significant corporate experience. In addition, we have a supervisory committee (“comisión fiscalizadora”) composed of three ‘syndics’ which are in charge of monitoring the legality, under Argentine law, of the actions of our board of directors and the conformity of such actions with our by-laws.
Rule 5620(c) - Quorum.
In lieu of the requirements of Rule 4350(f), we follow Argentine law and our bylaws, which distinguish between ordinary meetings and extraordinary meetings and both of them can be celebrated using teleconference technology, as long as the regulations related to accreditation, registration and quorum are complied with and the simultaneity of the shareholders and immediately of the process of verbal communication and issuance of votes is guaranteed. The supervisory committee shall state the regularity of the resolutions adopted. The board of directors shall establish the rules and technical matters related to remote participation pursuant to the current rules and in conformity with the National Exchange Commission regulations. Shareholders physically present at the time and those using teleconference technologies will be taken into consideration for the quorum. In connection with ordinary meetings, a quorum consists of a majority of stocks entitled to vote. If no quorum is present at the first meeting, a second meeting may be called, in which the shareholders present or communicated through teleconference technologies, regardless of their number, constitute a quorum. Resolutions may be adopted by an absolute majority of the votes present or communicated through teleconference technologies. Argentine law, and our bylaws, requires in connection with extraordinary meetings, that a quorum consist of 60% of the stock entitled to vote. However, if such quorum is not present at the first meeting, our bylaws provide that a second meeting may be called and maybe held with the number of shareholders present or communicated through teleconference technologies. In both ordinary and extraordinary meetings, decisions are adopted by an absolute majority of votes present at the meeting or communicated through teleconference technologies, except for certain fundamental matters (such as mergers and spin-offs (when we are not the surviving entity and the surviving entity is not listed on any stock exchange), anticipated liquidation, change in its domicile outside of Argentina, total or partial recapitalization of its statutory capital following a loss, any transformation in our corporate legal form or a substantial change in our corporate purpose, or the issue of bonds) which require an approval by vote of the majority of all the stock entitled to vote (all stock being entitled to only one vote).
Rule 5620(b) -- Solicitation of Proxies.
In lieu of the requirements of Rule 5620(b), we follow Argentine law which requires that notices of shareholders’ meetings be published, for five consecutive days, in the Official Gazette and in a widely published newspaper in Argentina no earlier than 45 calendar days prior to the meeting and at least 20 calendar days prior to such meeting. In order to attend a meeting and be listed on themeeting registry, shareholders are required to submit evidence of their book-entry share account held at Caja de Valores S.A. up to three business days prior to the scheduled meeting date. If entitled to attend the meeting, a shareholder may be represented by proxy (properly executed and delivered with a certified signature) granted to any other person, with the exception of a director, syndic, member of the Supervisory Committee, manager or employee of the issuer, which are prohibited by Argentine law from acting as proxies. In addition, our ADS holders receive, prior to the shareholders’ meeting, a notice listing the matters on the agenda, a copy of the annual report and a voting card.
Rule 5630(s) -- Conflicts of Interest
In lieu of the requirements of Rule 5630(a), we follow Argentine law which requires that related party transactions be approved by the audit committee when the transaction exceeds one percent (1%) of the corporation’s net worth, measured pursuant to the last audited balance sheet. Directors can contract with the corporation only on an arm’s length basis. If the contract is not in accordance with prevailing market terms, such transaction must be pre-approved by the board of directors (excluding the interested director). In addition, under Argentine law, a shareholder is required to abstain from voting on a business transaction in which its interests may be in conflict with the interests of the company. In the event such shareholder votes on such business transaction and such business transaction would not have been approved without such shareholder’s vote, such shareholder may be liable to the company for damages and the resolution may be declared void.
 
 
309
 
 
Item 16H. MINE SAFETY DISCLOSURES
 
This section is not applicable.
 
 
310
 
 
PART III
 
Item 17. Financial Statements
  
We have responded to Item 18 in lieu of responding to this Item.
 
Item 18. Financial Statements
 
Reference is made to pages F-1 through F-131
 
Index to Financial Statements (see page F-1).
 
Item 19. Exhibits
 
Exhibit No.
Description of Exhibit
1.1(1)
By-laws (Estatutos) of the registrant, which serve as the registrant’s articles of incorporation and by-laws, and an English translation thereof.
1.2(4)
English translation of the amendment to the bylaws.
1.3(9)
Amended and restated English translation of the bylaws.
1.4(10)
Amended and restated English translation of the bylaws.
1.5(14)
Amended and restated English translation of the bylaws.
2.1(7)
 
Indenture dated September 7, 2011, among us, as issuer, the Bank of New York Mellon, as trustee, co-registrar, principal paying agent and transfer agent, Banco Santander Rio, S.A., as registrar, paying agent, transfer agent and representative of the trustee in Argentina, and The Bank of New York Mellon (Luxembourg) S.A., as Luxembourg Paying and Transfer Agent, for the issuance of the USD 60,000,000, 7.50% Fourth Series, Class VIII Senior Notes Due 2014.
2.2(11)
 
Indenture, dated July 20, 2010, between IRSA Inversiones y Representaciones Sociedad Anónima as Issuer, The Bank of New York Mellon as Trustee, Co-Registrar, Principal Paying Agent and Transfer Agent, and Banco Santander Río S.A. as Registrar, Paying Agent, Transfer Agent and Representative of the Trustee in Argentina, with respect to IRSA Inversiones y Representaciones S.A.’s USD400,000,000 Global Note Program, pursuant to which USD150,000,000 aggregate principal amount of IRSA Inversiones y Representaciones Sociedad Anónima’s 11.500% Notes due 2020, Series No. 2, were issued.
2.3(11)
 
First Supplemental Indenture, dated March 28, 2016, between IRSA Inversiones y Representaciones Sociedad Anónima as Issuer and The Bank of New York Mellon as Trustee, Co-Registrar, Principal Paying Agent and Transfer Agent to the Indenture, dated July 20, 2010, between IRSA Inversiones y Representaciones Sociedad Anónima as Issuer, The Bank of New York Mellon as Trustee, Co-Registrar, Principal Paying Agent and Transfer Agent, and Banco Santander Río S.A. as Registrar, Paying Agent, Transfer Agent and Representative of the Trustee in Argentina, with respect to IRSA Inversiones y Representaciones Sociedad Anónima’s USD400,000,000 Global Note Program, pursuant to which USD150,000,000 aggregate principal amount of IRSA Inversiones y Representaciones Sociedad Anónima’s 11.500% Notes due 2020, Series No. 2, were issued.
2.4(11)
 
Indenture, dated March 23, 2016, between IRSA Propiedades Comerciales S.A. as Issuer, The Bank of New York Mellon as Trustee, Co-Registrar, Principal Paying Agent and Transfer Agent, and Banco Santander Río S.A. as Registrar, Paying Agent, Transfer Agent and Representative of the Trustee in Argentina, with respect to IRSA Propiedades Comerciales S.A.’s USD500,000,000 Global Note Program, pursuant to which USD360,000,000 aggregate principal amount of IRSA Propiedades Comerciales S.A.’s 8.750% Notes due 2023, Series No. 2, were issued.
2.5(11)
 
First Supplemental Indenture, dated March 23, 2016, between IRSA Propiedades Comerciales S.A., as Issuer and The Bank of New York Mellon, as Trustee, Co-Registrar, Principal Paying Agent and Transfer Agent, The Bank of New York Mellon (Luxembourg) S.A., as Luxembourg Paying Agent and Luxembourg Transfer Agent and Banco Santander Río S.A., as Registrar, Paying Agent, Transfer Agent and Representative of the Trustee in Argentina to the Indenture, dated March 23, 2016, between IRSA Propiedades Comerciales S.A. as Issuer, The Bank of New York Mellon as Trustee, Co-Registrar, Principal Paying Agent and Transfer Agent, and Banco Santander Río S.A. as Registrar, Paying Agent, Transfer Agent and Representative of the Trustee in Argentina, with respect to IRSA Propiedades Comerciales S.A.’s USD500,000,000 Global Note Program, pursuant to which USD360,000,000 000 aggregate principal amount of IRSA Propiedades Comerciales S.A.’s 8.750% Notes due 2023, Series No. 2, were issued.
4.1(1)
Consulting Agreement among Cresud S.A.C.I.F. y A. and Dolphin Fund Management S.A. dated October 25, 1994.
4.1.1(12) 
(English Summary) Amendment to the Consulting Agreement by and among Cresud and Consultores Assets Management S.A., dated September 8, 2017.
4.2(2)
Agreement for the exchange of Corporate Service between we, IRSA and IRSA CP, dated June 30, 2004.
4.3(4)
English translation of the Amendment to the Agreement for the exchange of Corporate Service among, IRSA and IRSA CP and us, dated August 23, 2007.
4.4(5)
English translation of the Third Agreement for the Implementation of the Amendment to the Corporate Services Master Agreement, dated November 27, 2009.
4.5(6)
Amendment to the Agreement for the exchange of Corporate Service between we, IRSA and IRSA CP, dated March 12, 2010.
4.6(7)
English translation of the Forth Agreement for the Implementation of the Amendment to the Corporate Services Master Agreement, dated July 11, 2011.
4.7(8)
English translation of the Fifth Agreement for the Implementation of the Amendment to the Corporate Services Master Agreement, dated October 15, 2012.
4.8(9)
English translation of the Sixth Agreement for the Implementation of the Amendment to the Corporate Services Master Agreement dated November 12, 2013.
4.9(9)
English translation of the Second Amendment to the Exchange of Operating Services Agreement between the Company, Cresud and IRSA CP dated February 24, 2014.
4.10(10)
English translation of the Seventh Agreement for the Implementation of the Amendment to the Corporate Services Master Agreement dated February 18, 2015.
4.11(11)
English translation of the Eighth Agreement for the Implementation of the Amendment to the Corporate Services Master Agreement dated November 12, 2015.
4.12(12)
English translation of the Ninth Agreement for the Implementation of the Amendment to the Corporate Services Master Agreement dated May 5, 2017
4.13(13)
English translation of the Tenth Agreement for the Implementation of the Amendment to the Corporate Services Master Agreement dated June 29, 2018.
4.14
English translation of the Eleventh Agreement for the Implementation of the Amendment to the Corporate Services Master Agreement dated June 28, 2019.
8.1
List of Subsidiaries.
11.1(3)
Code of Ethics.
12.1
Certification pursuant to Section 302 of the Sarbanes-Oxley Act of 2002 for Chief Executive Officer.
12.2
Certification pursuant to Section 302 of the Sarbanes-Oxley Act of 2002 for Chief Financial Officer.
13.1
Certification pursuant to 18 U.S.C. 1350, as adopted pursuant to Section 906 of the Sarbanes-Oxley Act of 2002 for Chief Executive Officer.
13.2
Certification pursuant to 18 U.S.C. 1350, as adopted pursuant to Section 906 of the Sarbanes-Oxley Act of 2002 for Chief Financial Officer.
99.1
Summary of investment properties by type as of June 30, 2020 (in accordance with Regulation S-X 12-28 (1)).
 
(1) Incorporated herein by reference to the exhibit to the registrant’s registration statement on Form F-1 (File No. 333-06548) filed with the SEC on March 3, 1997.
(2) Incorporated herein by reference to the report statement on Form 6-K (File No. 333-06548) filed with the SEC on July 1, 2004.
(3) Incorporated herein by reference to the registrant’s report on Form 6-K (File No. 333-06548) filed with the SEC on August 1, 2005.
(4) Incorporated herein by reference to the annual report on Form 20-F (File No. 333-06548) filed with the SEC on December 27, 2007.
(5) Incorporated herein reference to the annual report on Form 20-F (File No. 001-29190) filed with the SEC on December 30, 2009.
(6) Incorporated herein reference to the annual report on Form 20-F (File No. 001-29190) filed with the SEC on December 30, 2010.
(7) Incorporated herein reference to the annual report on Form 20-F (File No. 001-29190) filed with the SEC on December 28, 2011.
(8) Incorporated herein reference to the annual report on Form 20-F (File No. 001-29190) filed with the SEC on October 30, 2012.
(9) Incorporated herein reference to the annual report on Form 20-F (File No. 001-29190) filed with the SEC on October 31, 2014.
(10) Incorporated herein reference to the annual report on Form 20-F (File No. 001-29190) filed with the SEC on November 17, 2015.
(11) Incorporated herein by reference to the annual report on Form 20-F (File No. 001-29190) filed with the SEC on November 1, 2016.
(12) Incorporated herein by reference to the annual report on Form 20-F (File No. 001-29190) filed with the SEC on October 31, 2017.
(13) Incorporated herein by reference to the annual report on Form 20-F (File No. 001-29190) filed with the SEC on October 31, 2018.
(14) Incorporated herein by reference to the annual report on Form 20-F (File No. 001-29190) filed with the SEC on October 31, 2019.
 
SIGNATURES
 
The registrant hereby certifies that it meets all of the requirements for filing on Form 20-F and that it has duly caused and authorized the undersigned to sign this annual report on its behalf.
 
 
Cresud SOCIEDAD ANÓNIMA COMERCIAL INMOBILIARIA FINANCIERA Y AGROPECUARIA
 
 
 
Date: November 16, 2020
By:
/s/ Matías I. Gaivironsky
 
 
Name Matías I. Gaivironsky
 
 
Title Chief Financial and Administrative Officer
 

 
 
311
 
 
INDEX TO THE CONSOLIDATED FINANCIAL STATEMENTS
 
Report of Independent Registered Public Accounting Firm
F-2
Glossary of terms
F-4
Consolidated Statements of Financial Position
F-5
Consolidated Statements of Income and Other Comprehensive Income
F-6
Consolidated Statements of Changes in Shareholders’ Equity
F-7
Consolidated Statements of Cash Flows
F-10
Notes to Consolidated Financial Statements:
 
Note 1 - The Group's business and general information
F-11
Note 2 - Summary of significant accounting policies
F-13
Note 3 - Significant judgments, key assumptions and estimates
F-33
Note 4 - Acquisitions and disposals
F-34
Note 5 - Financial risk management and fair value estimates
F-44
Note 6 - Segment information
F-55
Note 7 - Information about the main subsidiaries
F-65
Note 8 - Investments in associates and joint ventures
F-66
Note 9 - Investment properties
F-69
Note 10 - Property, plant and equipment
F-74
Note 11 - Trading properties
F-74
Note 12 - Intangible assets
F-75
Note 13 - Rights of use of assets
F-76
Note 14 - Biological assets
F-77
Note 15 - Inventories
F-79
Note 16 - Financial instruments by category
F-79
Note 17 - Trade and other receivables
F-83
Note 18 - Cash flow information
F-84
Note 19 - Shareholders’ Equity
F-86
Note 20 - Trade and other payables
F-87
Note 21 - Provisions
F-87
Note 22 - Borrowings
F-90
Note 23 - Income tax
F-92
Note 24 - Leases
F-95
Note 25 - Revenues
F-96
Note 26 - Costs
F-97
Note 27 - Expenses by nature
F-97
Note 28 - Other operating results, net
F-98
Note 29 - Financial results, net
F-98
Note 30 - Earnings per share
F-99
Note 31 - Employee benefits and share-based payments
F-99
Note 32 - Related party transactions
F-101
Note 33 - Cost of sales and services provided
F-106
Note 34 - Foreign currency assets and liabilities
F-107
Note 35 - Groups of assets and liabilities held for sale
F-107
Note 36 - Results from discontinued operations
F-108
Note 37 - Economic framework of the Group's business
F-108
Note 38 - Subsequent events
F-111
Schedule I
 
 
F-1
 
 
Report of Independent Registered Public Accounting Firm
 
To the Board of Directors and Shareholders of
Cresud Sociedad Anónima, Comercial, Inmobiliaria, Financiera y Agropecuaria
 
Opinions on the Financial Statements and Internal Control over Financial Reporting
 
We have audited the accompanying consolidated statements of financial position of Cresud Sociedad Anónima, Comercial, Inmobiliaria, Financiera y Agropecuaria and its subsidiaries (the “Company”) as of June 30, 2020 and 2019, and the related consolidated statements of income and other comprehensive income, changes in shareholders’ equity and cash flows for each of the three years in the period ended June 30, 2020, including the related notes and the summary of investment properties by type as of June 30, 2020 listed in the index appearing under Item 19 (99.1) (collectively referred to as the “consolidated financial statements”). We also have audited the Company’s internal control over financial reporting as of June 30, 2020, based on criteria established in Internal Control - Integrated Framework (2013) issued by the Committee of Sponsoring Organizations of the Treadway Commission (COSO).
 
In our opinion, the consolidated financial statements referred to above present fairly, in all material respects, the financial position of the Company as of June 30, 2020 and 2019, and the results of its operations and its cash flows for each of the three years in the period ended June 30, 2020 in conformity with International Financial Reporting Standards as issued by the International Accounting Standards Board. Also in our opinion, the Company maintained, in all material respects, effective internal control over financial reporting as of June 30, 2020, based on criteria established in Internal Control - Integrated Framework (2013) issued by the COSO.
 
Basis for Opinions
 
The Company's management is responsible for these consolidated financial statements, for maintaining effective internal control over financial reporting, and for its assessment of the effectiveness of internal control over financial reporting, included in the accompanying Management’s Annual Report on Internal Control over Financial Reporting appearing under Item 15. Our responsibility is to express opinions on the Company’s consolidated financial statements and on the Company's internal control over financial reporting based on our audits. We are a public accounting firm registered with the Public Company Accounting Oversight Board (United States) (PCAOB) and are required to be independent with respect to the Company in accordance with the U.S. federal securities laws and the applicable rules and regulations of the Securities and Exchange Commission and the PCAOB.
 
We conducted our audits in accordance with the standards of the PCAOB. Those standards require that we plan and perform the audits to obtain reasonable assurance about whether the consolidated financial statements are free of material misstatement, whether due to error or fraud, and whether effective internal control over financial reporting was maintained in all material respects.
 
Our audits of the consolidated financial statements included performing procedures to assess the risks of material misstatement of the consolidated financial statements, whether due to error or fraud, and performing procedures that respond to those risks. Such procedures included examining, on a test basis, evidence regarding the amounts and disclosures in the consolidated financial statements. Our audits also included evaluating the accounting principles used and significant estimates made by management, as well as evaluating the overall presentation of the consolidated financial statements. Our audit of internal control over financial reporting included obtaining an understanding of internal control over financial reporting, assessing the risk that a material weakness exists, and testing and evaluating the design and
 
  

 
 
 
F-2
 
 
operating effectiveness of internal control based on the assessed risk. Our audits also included performing such other procedures as we considered necessary in the circumstances. We believe that our audits provide a reasonable basis for our opinions.
 
Emphasis of Matter
 
As discussed in Note 1 to the consolidated financial statements, in September 2020, the Company’s subsidiary IDBD entered into a liquidation process. These financial statements do not include any adjustments related to the loss of control over IDBD and all other entities in the Israel Operations Center.
 
As discussed in Note 37 to the consolidated financial statements, there are significant uncertainties related to the impact of the current economic context and COVID-19. Management’s evaluation of the events and conditions and management’s plans to mitigate these matters are also described in Note 37.
 
Definition and Limitations of Internal Control over Financial Reporting
 
A company’s internal control over financial reporting is a process designed to provide reasonable assurance regarding the reliability of financial reporting and the preparation of financial statements for external purposes in accordance with generally accepted accounting principles. A company’s internal control over financial reporting includes those policies and procedures that (i) pertain to the maintenance of records that, in reasonable detail, accurately and fairly reflect the transactions and dispositions of the assets of the company; (ii) provide reasonable assurance that transactions are recorded as necessary to permit preparation of financial statements in accordance with generally accepted accounting principles, and that receipts and expenditures of the company are being made only in accordance with authorizations of management and directors of the company; and (iii) provide reasonable assurance regarding prevention or timely detection of unauthorized acquisition, use, or disposition of the company’s assets that could have a material effect on the financial statements.
 
Because of its inherent limitations, internal control over financial reporting may not prevent or detect misstatements. Also, projections of any evaluation of effectiveness to future periods are subject to the risk that controls may become inadequate because of changes in conditions, or that the degree of compliance with the policies or procedures may deteriorate.
 
  
/s/ PRICE WATERHOUSE & Co. S.R.L
                                                      (Partner)
/s/ Walter Rafael Zablocky
Buenos Aires, Argentina
November 16, 2020

 
We have served as the Company’s auditor since 1995.
 
 
F-3
 
Glossary of terms
 
The following are not technical definitions, but help the reader to understand certain terms used in the wording of the notes to the Group´s Consolidated Financial Statements.
 
Terms
 
Definitions
Acres
 
Agropecuaria Acres del Sud S.A.
Adama
 
Adama Agricultural Solutions Ltd.
Agropecuarias SC
 
Agropecuarias Santa Cruz de la Sierra S.A.
BACS
 
Banco de Crédito y Securitización S.A.
Baicom
 
Baicom Networks S.A.
Bartan
 
Bartan Holdings and Investments Ltd.
BYMA
 
Buenos Aires Stock Exchange
BASE
 
Buenos Aires Stock Exchange
BCRA
 
Central Bank of the Argentine Republic
BHSA
 
Banco Hipotecario S.A.
BMBY
 
Buy Me Buy You
BNSA
 
Boulevard Norte S.A.
Brasilagro
 
Brasilagro-Companhia Brasileira de Propriedades Agrícolas
CAMSA
 
Consultores Assets Management S.A.
Carnes Pampeanas
 
Sociedad Anónima Carnes Pampeanas S.A.
Cellcom
 
Cellcom Israel Ltd.
IFRIC
 
International Financial Reporting Standards Interpretation Committee
Clal
 
Clal Holdings Insurance Enterprises Ltd.
CNV
 
National Securities Commission
CODM
 
Chief Operating Decision Maker
Condor
 
Condor Hospitality Trust Inc.
Cresud, “the Company”, “us”
 
Cresud S.A.C.I.F. y A.
Cyrsa
 
Cyrsa S.A.
DFL
 
Dolphin Fund Ltd.
DIL
 
Dolphin IL Investment Ltd.
DIC
 
Discount Investment Corporation Ltd.
DN B.V.
 
Dolphin Netherlands B.V.
Dolphin
 
Dolphin Fund Ltd. and Dolphin Netherlands B.V.
ECLSA
 
E-Commerce Latina S.A.
USA
 
United States of America
Efanur
 
Efanur S.A.
EHSA
 
Entertainment Holdings S.A.
Electra
 
Electra Consumer Products Ltd.
ENUSA
 
Entretenimiento Universal S.A.
ERSA
 
Emprendimiento Recoleta S.A.
Financial Statements
 
Unaudited Condensed Interim Consolidated Financial Statements
Annual Financial Statements
 
Consolidated Financial Statements as of June 30, 2019
ETH
 
C.A.A. Extra Holdings Ltd.
CPF
 
Collective Promotion Funds
Gav-Yam
 
Gav-Yam, Bayside Land Corporation Ltd
Gav-Yam
 
Gav-Yam Bayside Land Corporation Ltd.
GCBA
 
Autonomous City of Buenos Aires Government
Golan
 
Golan Telecom Ltd.
HASAU
 
Hoteles Argentinos S.A.U.
IASB
 
International Accounting Standards Board
IDBT
 
IDB Tourism (2009) Ltd.
IDBD
 
IDB Development Corporation Ltd.
IDBG
 
IDB Group Investment Inc.
IDBH
 
IDB Holdings Corporation Ltd.
IFISA
 
Inversiones Financieras del Sur S.A.
CPI
 
Consumer Price Index
IRSA
 
IRSA Inversiones y Representaciones S.A.
ISPRO
 
ISPRO the Israel properties rental Corp. Ltd.
IRSA CP
 
IRSA Propiedades Comerciales S.A.
ISPRO
 
Ispro The Israeli Properties Rental Corporation Ltd.
Israir
 
Israir Airlines & Tourism Ltd.
Lipstick
 
Lipstick Management LLC
LRSA
 
La Rural S.A.
Metropolitan
 
Metropolitan 885 Third Avenue Leasehold LLC
NASDAQ
 
National Association of Securities Dealers Automated Quotation
New Lipstick
 
New Lipstick LLC
IAS
 
International Accounting Standards
IFRS
 
International Financial Reporting Standards
MPIT
 
Minimum Presumed Income Tax
NCN
 
Non-convertible notes
NIS
 
New Israeli Shekel
NFSA
 
Nuevas Fronteras S.A.
NPSF
 
Nuevo Puerto Santa Fe S.A.
NYSE
 
New York Stock Exchange
OASA
 
Ogden Argentina S.A.
Ombú
 
Ombú Agropecuaria S.A.
PAMSA
 
Panamerican Mall S.A.
PBC
 
Property & Building Corporation Ltd.
PBEL
 
PBEL Real Estate Ltd.
Puerto Retiro
 
Puerto Retiro S.A.
Quality
 
Quality Invest S.A.
Rock Real
 
Rock Real Estate Partners Limited
Shufersal
 
Shufersal Ltd.
SRA
 
Sociedad Rural Argentina
Tarshop
 
Tarshop S.A.
TASE
 
Tel Aviv Stock Exchange
Tender offers
 
Share repurchase commitment
TGLT
 
TGLT S.A.
Tyrus
 
Tyrus S.A.
 
 
F-4
Cresud Sociedad Anónima,
Comercial, Inmobiliaria, Financiera y Agropecuaria
 
Consolidated Statements of Financial Position
as of June 30, 2020 and 2019
(All amounts in millions of Argentine Pesos, except otherwise indicated)
 
 
Note
  06.30.20 
  06.30.19 
ASSETS
 
    
    
Non-current assets
 
    
    
Investment properties
9
  230,167 
  335,016 
Property, plant and equipment
10
  59,956 
  54,106 
Trading properties
11
  4,856 
  7,855 
Intangible assets
12
  28,192 
  26,018 
Right-of-use assets
13
  21,928 
  - 
Biological assets
14
  1,759 
  1,805 
Other assets
 
  - 
  31 
Investments in associates and joint ventures
8
  75,128 
  44,870 
Deferred income tax assets
23
  927 
  772 
Income tax and MPIT credits
 
  63 
  273 
Restricted assets
16
  1,936 
  4,547 
Trade and other receivables
17
  27,326 
  21,730 
Investment in financial assets
16
  3,515 
  4,129 
Financial assets at fair value through profit or loss
16
  - 
  5,972 
Derivative financial instruments
16
  164 
  153 
Total non-current assets
 
  455,917 
  507,277 
Current assets
 
    
    
Trading properties
11
  2,316 
  523 
Biological assets
14
  2,773 
  3,795 
Inventories
15
  9,070 
  6,403 
Restricted assets
16
  6,209 
  6,261 
Income tax and MPIT credits
 
  306 
  559 
Groups of assets held for sale
35
  43,816 
  11,498 
Trade and other receivables
17
  43,717 
  38,452 
Investment in financial assets
16
  18,192 
  45,134 
Financial assets at fair value through profit or loss
16
  3,377 
  16,666 
Derivative financial instruments
16
  321 
  162 
Cash and cash equivalents
16
  100,926 
  89,304 
Total current assets
 
  231,023 
  218,757 
TOTAL ASSETS
 
  686,940 
  726,034 
SHAREHOLDERS’ EQUITY
 
    
    
Shareholders' equity (according to corresponding statement)
 
  25,159 
  24,042 
Non-controlling interest
 
  96,994 
  103,159 
TOTAL SHAREHOLDERS' EQUITY
 
  122,153 
  127,201 
LIABILITIES
 
    
    
Non-current liabilities
 
    
    
Borrowings
22
  320,418 
  397,414 
Deferred income tax liabilities
23
  49,469 
  57,192 
Trade and other payables
20
  2,986 
  2,830 
Provisions
21
  3,091 
  11,478 
Employee benefits
 
  447 
  189 
Lease liabilities
 
  15,194 
  - 
Derivative financial instruments
16
  74 
  1,470 
Payroll and social security liabilities
 
  247 
  197 
Total non-current liabilities
 
  391,926 
  470,770 
Current liabilities
 
    
    
Trade and other payables
20
  35,823 
  32,299 
Borrowings
22
  98,389 
  80,384 
Provisions
21
  2,443 
  2,477 
Group of liabilities held for sale
35
  23,649 
  8,137 
Payroll and social security liabilities
 
  4,685 
  3,802 
Income tax and MPIT liabilities
 
  824 
  699 
Lease liabilities
 
  5,661 
  - 
Derivative financial instruments
16
  1,387 
  265 
Total Current liabilities
 
  172,861 
  128,063 
TOTAL LIABILITIES
 
  564,787 
  598,833 
TOTAL SHAREHOLDERS' EQUITY AND LIABILITIES
 
  686,940 
  726,034 
 
The accompanying notes are an integral part of these Consolidated Financial Statements.
 
PRICE WATERHOUSE & CO. S.R.L.
 
 
(Socio)
 
)
 
 
 
)
C.P.C.E.C.A.B.A. T° 1 F° 17
Dr. Mariano C. Tomatis
Contador Público (UBA)
C.P.C.E.C.A.B.A. T° 241 F° 118
 
 
José Daniel Abelovich
Síndico Titular
Por Comisión Fiscalizadora
 
 



F-5
Cresud Sociedad Anónima,
Comercial, Inmobiliaria, Financiera y Agropecuaria
 
Consolidated Statements of Income and Other Comprehensive Income
for the fiscal years ended June 30, 2020, 2019 and 2018
(All amounts in millions of Argentine Pesos, except otherwise indicated)
 

Note
  06.30.20 
  06.30.19 
  06.30.18 
Revenues
25
  121,256 
  110,741 
  93,266 
Costs
26
  (83,971)
  (75,384)
  (62,078)
Initial recognition and changes in the fair value of biological assets and agricultural products at the point of harvest
 
  2,827 
  2,305 
  1,674 
Changes in the net realizable value of agricultural products after harvest
 
  657 
  (43)
  532 
Gross profit
 
  40,769 
  37,619 
  33,394 
Net gain / (loss) from fair value adjustment of investment properties
 
  30,992 
  (37,746)
  18,971 
Gain from disposal of farmlands
 
  838 
  665 
  1,656 
General and administrative expenses
27
  (12,267)
  (12,152)
  (10,876)
Selling expenses
27
  (16,348)
  (13,976)
  (13,489)
Impairment of associates
 
  (2,470)
  - 
  - 
Other operating results, net
28
  2,770 
  1,101 
  3,657 
Management fees
 
  (211)
  - 
  (1,456)
Profit / (Loss) from operations
 
  44,073 
  (24,489)
  31,857 
Share of profit / (loss) of associates and joint ventures
8
  8,662 
  (7,328)
  (3,452)
Profit / (Loss) from operations before financing and taxation
 
  52,735 
  (31,817)
  28,405 
Finance income
29
  1,463 
  1,775 
  1,476 
Finance cost
29
  (25,683)
  (22,571)
  (26,377)
Other financial results
29
  (18,667)
  5,981 
  (22,168)
Inflation adjustment
29
  177 
  (457)
  (321)
Financial results, net
29
  (42,710)
  (15,272)
  (47,390)
Profit / (Loss) before income tax
 
  10,025 
  (47,089)
  (18,985)
Income tax
23
  (8,107)
  (780)
  9,964 
Profit / (Loss) for the year from continuing operations
 
  1,918 
  (47,869)
  (9,021)
Profit from discontinued operations after income tax
36
  18,085 
  7,140 
  36,441 
Profit / (Loss) for the year
 
  20,003 
  (40,729)
  27,420 
 
    
    
    
 
    
    
    
Other comprehensive income / (loss):
 
    
    
    
Items that may be reclassified subsequently to profit or loss:
 
    
    
    
Currency translation adjustment
 
  5,232 
  (3,113)
  6,417 
Revaluation surplus
 
  614 
  1,111 
  316 
Change in the fair value of hedging instruments net of income taxes
 
  (102)
  19 
  (40)
Items that may not be reclassified subsequently to profit or loss:
 
    
    
    
Actuarial loss from defined benefit plans
 
  (137)
  (66)
  (60)
Other comprehensive income / (loss) for the year from continuing operations
 
  5,607 
  (2,049)
  6,633 
Other comprehensive income for the year from discontinued operations
 
  5,810 
  1,245 
  10,059 
Total other comprehensive income / (loss) for the year
 
  11,417 
  (804)
  16,692 
Total comprehensive income / (loss) for the year
 
  31,420 
  (41,533)
  44,112 
Total comprehensive income / (loss) from continuing operations
 
  7,525 
  (49,918)
  (2,389)
Total comprehensive income from discontinued operations
 
  23,895 
  8,385 
  46,501 
Total comprehensive income / (loss) for the year
 
  31,420 
  (41,533)
  44,112 
Profit / (Loss) for the year attributable to:
 
    
    
    
Equity holders of the parent
 
  3,929 
  (26,796)
  6,106 
Non-controlling interest
 
  16,074 
  (13,933)
  21,314 
Profit / (Loss) from continuing operations attributable to:
 
    
    
    
Equity holders of the parent
 
  (2,368)
  (28,334)
  (9,492)
Non-controlling interest
 
  4,286 
  (19,535)
  471 
Total comprehensive income / (loss) attributable to:
 
    
    
    
Equity holders of the parent
 
  2,421 
  (27,078)
  5,775 
Non-controlling interest
 
  28,999 
  (14,455)
  38,337 
Profit / (Loss) per share attributable to equity holders of the parent:
 
    
    
    
Basic
 
  (7.87)
  (54.79)
  12.29 
Diluted
 
  (7.63)
  (54.79)
  11.82 
Profit per share from continuing operations attributable to equity holders of the parent:
 
    
    
    
Basic
 
  (4.81)
  (57.94)
  (19.11)
Diluted
 
  (4.81)
  (57.94)
  (19.11)
 
            The accompanying notes are an integral part of these Consolidated Financial Statements.
 
PRICE WATERHOUSE & CO. S.R.L.
 
 
(Socio)
 
)
 
 
 
)
C.P.C.E.C.A.B.A. T° 1 F° 17
Dr. Mariano C. Tomatis
Contador Público (UBA)
C.P.C.E.C.A.B.A. T° 241 F° 118
 
 
José Daniel Abelovich
Síndico Titular
Por Comisión Fiscalizadora
 
 



F-6
Cresud Sociedad Anónima,
Comercial, Inmobiliaria, Financiera y Agropecuaria
 
Consolidated Statements of Changes in Shareholders’ Equity
for the fiscal years ended June 30, 2020, 2019 and 2018
(All amounts in millions of Argentine Pesos, except otherwise indicated)
 
 
 
 Attributable to equity holders of the parent
 
 
 
 
 
 
 
 
 
 Share capital
 
 
 Treasury shares
 
 
 Inflation adjustment of share capital and treasury shares (i)
 
 
 Share premium
 
 
 Additional paid-in capital from treasury shares
 
 
 Legal reserve
 
 
 Special reserve Resolution CNV 609/12 (ii)
 
 
 Other reserves (iii)
 
 
 Retained earnings
 
 
 Subtotal
 
 
 Non-controlling interest
 
 
 Total Shareholders' equity
 
Balance as of June 30, 2019
  486 
  16 
  9,786 
  10,592 
  91 
  373 
  5,179 
  36,427 
  (38,908)
  24,042 
  103,159 
  127,201 
Adjustments previous years (IFRS 9 and 15) (Note 2.2)
  - 
  - 
  - 
  - 
  - 
  - 
  - 
  - 
  (814)
  (814)
  (1,352)
  (2,166)
Restated balance as of June 30, 2019
  486 
  16 
  9,786 
  10,592 
  91 
  373 
  5,179 
  36,427 
  (39,722)
  23,228 
  101,807 
  125,035 
Profit for the year
  - 
  - 
  - 
  - 
  - 
  - 
  - 
  - 
  3,929 
  3,929 
  16,074 
  20,003 
Other comprehensive (loss) / income for the year
  - 
  - 
  - 
  - 
  - 
  - 
  - 
  (1,508)
  - 
  (1,508)
  12,925 
  11,417 
Total comprehensive income for the year
  - 
  - 
  - 
  - 
  - 
  - 
  - 
  (1,508)
  3,929 
  2,421 
  28,999 
  31,420 
As resolved by Ordinary and Extraordinary Shareholders' Meeting held on October 30, 2019
    
    
    
    
    
    
    
    
    
    
    
    
  - Treasury shares distribution
  13 
  (13)
  - 
  - 
  - 
  - 
  - 
  1,512 
  (1,512)
  - 
  - 
  - 
Reserve for share-based payments
  - 
  - 
  - 
  - 
  (1)
  - 
  - 
  (3)
  - 
  (4)
  (7)
  (11)
Loss absorption
  - 
  - 
  - 
  - 
  - 
  - 
  (4,409)
  (34,997)
  39,406 
  - 
  - 
  - 
Other changes in equity
  - 
  - 
  - 
  - 
  - 
  - 
  - 
  - 
  (61)
  (61)
  211 
  150 
Changes in non-controlling interest
  - 
  - 
  - 
  - 
  - 
  - 
  - 
  (425)
  - 
  (425)
  4,815 
  4,390 
Capitalization of irrevocable contributions
  - 
  - 
  - 
  - 
  - 
  - 
  - 
  - 
  - 
  - 
  31 
  31 
Incorporation by business combination
  - 
  - 
  - 
  - 
  - 
  - 
  - 
  - 
  - 
  - 
  7,442 
  7,442 
Decrease due to loss of control (Note 4 (j))
  - 
  - 
  - 
  - 
  - 
  - 
  - 
  - 
  - 
  - 
  (43,301)
  (43,301)
Dividends distribution to non-controlling interest
  - 
  - 
  - 
  - 
  - 
  - 
  - 
  - 
  - 
  - 
  (3,003)
  (3,003)
Balance as of June 30, 2020
  499 
  3 
  9,786 
  10,592 
  90 
  373 
  770 
  1,006 
  2,040 
  25,159 
  96,994 
  122,153 
 
(i) Includes Ps. 1 and Ps. 1 of inflation adjustment of Treasury shares as of June 30, 2020 and 2019, respectively.
(ii) Related to CNV General Resolution N° 609/12. See Note 19.
(iii) Group’s other reserves for the year ended June 30, 2020 were as follows:
 
 
 
 Cost of treasury shares
 
 
 Changes in non-controlling interest
 
 
 Reserve for currency translation adjustment
 
 
 Reserve shared-based compensation
 
 
 Revaluation surplus
 
 
 Special reserve
 
 
 Reserve for the acquisition of securities issued by the Company
 
 
 Other comprehensive income from subsidiaries
 
 
 Other reserves from subsidiaries
 
 
 Total other reserves
 
Balance as of June 30, 2019
  (1,664)
  (2,776)
  960 
  4,549 
  483 
  34,997 
  (218)
  87 
  9 
  36,427 
Other comprehensive (loss) / income for the year
  - 
  - 
  328 
  (1,565)
  - 
  - 
  (271)
  - 
  - 
  (1,508)
Total comprehensive income for the year
  - 
  - 
  328 
  (1,565)
  - 
  - 
  (271)
  - 
  - 
  (1,508)
As resolved by Ordinary and Extraordinary Shareholders' Meeting held on October 30, 2019
    
    
    
    
    
    
    
    
    
    
  - Treasury shares distribution
  1,512 
  - 
  - 
  - 
  - 
  - 
  - 
  - 
  - 
  1,512 
Reserve for share-based payments
  2 
  - 
  - 
  - 
  (5)
  - 
  - 
  - 
  - 
  (3)
Loss absorption
  - 
  - 
  - 
  - 
  - 
  (34,997)
  - 
  - 
  - 
  (34,997)
Other changes in equity
  - 
  (93)
  - 
  - 
  16 
  - 
  19 
  - 
  58 
  - 
Changes in non-controlling interest
  - 
  (425)
  - 
  - 
  - 
  - 
  - 
  - 
  - 
  (425)
Balance as of June 30, 2020
  (150)
  (3,294)
  1,288 
  2,984 
  494 
  - 
  (470)
  87 
  67 
  1,006 
 
             The accompanying notes are an integral part of these Consolidated Financial Statements.
 
PRICE WATERHOUSE & CO. S.R.L.
 
 
(Socio)
 
)
 
 
 
)
C.P.C.E.C.A.B.A. T° 1 F° 17
Dr. Mariano C. Tomatis
Contador Público (UBA)
C.P.C.E.C.A.B.A. T° 241 F° 118
 
 
José Daniel Abelovich
Síndico Titular
Por Comisión Fiscalizadora
 
 



F-7
Cresud Sociedad Anónima,
Comercial, Inmobiliaria, Financiera y Agropecuaria
 
Consolidated Statements of Changes in Shareholders’ Equity
for the fiscal years ended June 30, 2020, 2019 and 2018
(All amounts in millions of Argentine Pesos, except otherwise indicated)
 
 
 
 Attributable to equity holders of the parent
 
 
 
 
 
 
 
 
 
 Share capital
 
 
 Treasury shares
 
 
 Inflation adjustment of share capital and treasury shares (i)
 
 
 Share premium
 
 
 Additional paid-in capital from treasury shares
 
 
 Legal reserve
 
 
 Special reserve Resolution CNV 609/12 (ii)
 
 
 Other reserves (iii)
 
 
 Retained earnings
 
 
 Subtotal
 
 
 Non-controlling interest
 
 
 Total Shareholders' equity
 
Balance as of June 30, 2018
  482 
  20 
  9,786 
  10,592 
  91 
  373 
  5,179 
  6,124 
  20,589 
  53,236 
  123,218 
  176,454 
Adjustments previous years (IFRS 9 and 15) (Note 2,2)
  - 
  - 
  - 
  - 
  - 
  - 
  - 
  - 
  (201)
  (201)
  (135)
  (336)
Restated balance as of June 30, 2018
  482 
  20 
  9,786 
  10,592 
  91 
  373 
  5,179 
  6,124 
  20,388 
  53,035 
  123,083 
  176,118 
Loss for the year
  - 
  - 
  - 
  - 
  - 
  - 
  - 
  - 
  (26,796)
  (26,796)
  (13,933)
  (40,729)
Other comprehensive loss for the year
  - 
  - 
  - 
  - 
  - 
  - 
  - 
  (282)
  - 
  (282)
  (522)
  (804)
Total comprehensive income for the year
  - 
  - 
  - 
  - 
  - 
  - 
  - 
  (282)
  (26,796)
  (27,078)
  (14,455)
  (41,533)
As resolved by Ordinary and Extraordinary Shareholders' Meeting held on October 29, 2018
    
    
    
    
    
    
    
    
    
    
    
    
  - Results distribution
  - 
  - 
  - 
  - 
  - 
  - 
  - 
  32,531 
  (32,531)
  - 
  - 
  - 
Purchase own shares in portfolio
  (17)
  17 
  - 
  - 
  - 
  - 
  - 
  (1,228)
  - 
  (1,228)
  - 
  (1,228)
Distribution of dividends in shares
  21 
  (21)
  - 
  - 
  - 
  - 
  - 
  - 
  - 
  - 
  (535)
  (535)
Reserve for share-based payments
  - 
  - 
  - 
  - 
  - 
  - 
  - 
  16 
  - 
  16 
  80 
  96 
Changes in non-controlling interest
  - 
  - 
  - 
  - 
  - 
  - 
  - 
  (703)
  - 
  (703)
  (775)
  (1,478)
Reversal by sale of investment properties
  - 
  - 
  - 
  - 
  - 
  - 
  - 
  (31)
  31 
  - 
  - 
  - 
Dividends distribution to non-controlling interest
  - 
  - 
  - 
  - 
  - 
  - 
  - 
  - 
  - 
  - 
  (4,246)
  (4,246)
Irrevocable contributions
  - 
  - 
  - 
  - 
  - 
  - 
  - 
  - 
  - 
  - 
  7 
  7 
Balance as of June 30, 2019
  486 
  16 
  9,786 
  10,592 
  91 
  373 
  5,179 
  36,427 
  (38,908)
  24,042 
  103,159 
  127,201 
 
(i) Includes Ps. 1 and Ps. 1 of inflation adjustment of Treasury shares as of June 30, 2019 and 2018, respectively.
(ii) Related to CNV General Resolution N° 609/12. See Note 19.
(iii) Group’s other reserves for the year ended June 30, 2019 were as follows:
 
 
 
 Cost of treasury shares
 
 
 Changes in non-controlling interest
 
 
 Reserve for currency translation adjustment
 
 
 Reserve shared-based compensation
 
 
 Revaluation surplus
 
 
 Special reserve
 
 
 Reserve for the acquisition of securities issued by the Company
 
 
 Other comprehensive loss from subsidiaries
 
 
 Other reserves from subsidiaries
 
 
 Total other reserves
 
Balance as of June 30, 2018
  (1,917)
  (2,073)
  5,459 
  467 
  196 
  3,947 
  87 
  (51)
  9 
  6,124 
Other comprehensive (loss) / income for the year
  - 
  - 
  (910)
  - 
  795 
  - 
  - 
  (167)
  - 
  (282)
Total comprehensive (loss) / income for the year
  - 
  - 
  (910)
  - 
  795 
  - 
  - 
  (167)
  - 
  (282)
As resolved by Ordinary and Extraordinary Shareholders' Meeting held on October 29, 2018
    
    
    
    
    
    
    
    
    
    
  - Results distribution
  - 
  - 
  - 
  - 
  - 
  32,531 
  - 
  - 
  - 
  32,531 
Purchase own shares in portfolio
  (1,228)
  - 
  - 
  - 
  - 
  - 
  - 
  - 
  - 
  (1,228)
Distribution of dividends in shares
  1,481 
  - 
  - 
  - 
  - 
  (1,481)
  - 
  - 
  - 
  - 
Reserve for share-based payments
  - 
  - 
  - 
  16 
  - 
  - 
  - 
  - 
  - 
  16 
Changes in non-controlling interest
  - 
  (703)
  - 
  - 
  - 
  - 
  - 
  - 
  - 
  (703)
Reversal by sale of investment properties
  - 
  - 
  - 
  - 
  (31)
  - 
  - 
  - 
  - 
  (31)
Balance as of June 30, 2019
  (1,664)
  (2,776)
  4,549 
  483 
  960 
  34,997 
  87 
  (218)
  9 
  36,427 
 
             The accompanying notes are an integral part of these Consolidated Financial Statements.
 
PRICE WATERHOUSE & CO. S.R.L.
 
 
(Socio)
 
)
 
 
 
)
C.P.C.E.C.A.B.A. T° 1 F° 17
Dr. Mariano C. Tomatis
Contador Público (UBA)
C.P.C.E.C.A.B.A. T° 241 F° 118
 
 
José Daniel Abelovich
Síndico Titular
Por Comisión Fiscalizadora
 
 



F-8
Cresud Sociedad Anónima,
Comercial, Inmobiliaria, Financiera y Agropecuaria
 
Consolidated Statements of Changes in Shareholders’ Equity
for the fiscal years ended June 30, 2020, 2019 and 2018
(All amounts in millions of Argentine Pesos, except otherwise indicated)
 
 
 
 Attributable to equity holders of the parent
 
 
 
 
 
 
 
 
 
 
 
 
 Share capital
 
 
 Treasury shares
 
 
 Inflation adjustment of share capital and treasury shares (i)
 
 
 Share premium
 
 
 Additional paid-in capital from treasury shares
 
 
 Legal reserve
 
 
 Special reserve Resolution CNV 609/12 (ii)
 
 
 Other reserves (iii)
 
 
 Retained earnings
 
 
 Subtotal
 
 
 Non-controlling interest
 
 
 Total Shareholders' equity
 
 
 
 
Balance as of June 30, 2017
  499 
  3 
  9,786 
  10,592 
  89 
  286 
  5,179 
  7,113 
  19,477 
  53,024 
  97,860 
  150,884 
 
 
 
Profit for the year
  - 
  - 
  - 
  - 
  - 
  - 
  - 
  - 
  6,106 
  6,106 
  21,314 
  27,420 
 
 
 
Other comprehensive (loss) / income for the year
  - 
  - 
  - 
  - 
  - 
  - 
  - 
  (331)
  - 
  (331)
  17,023 
  16,692 
 
 
 
Total comprehensive (loss) / income for the year
  - 
  - 
  - 
  - 
  - 
  - 
  - 
  (331)
  6,106 
  5,775 
  38,337 
  44,112 
As resolved by Ordinary and Extraordinary Shareholders' Meeting held on October 31, 2017
    
    
    
    
    
    
    
    
    
    
    
    
    
- Legal reserve
  - 
  - 
  - 
  - 
  - 
  87 
  - 
  - 
  (87)
  - 
  - 
  - 
    
- Cash dividends
  - 
  - 
  - 
  - 
  - 
  - 
  - 
  - 
  (1,065)
  (1,065)
  - 
  (1,065)
    
- Reserve for new developments
  - 
  - 
  - 
  - 
  - 
  - 
  - 
  3,947 
  (3,947)
  - 
  - 
  - 
    
Purchase own shares in portfolio
  (17)
  17 
  - 
  - 
  - 
  - 
  - 
  (1,779)
  - 
  (1,779)
  - 
  (1,779)
    
Changes of interest in subsidiaries
  - 
  - 
  - 
  - 
  - 
  - 
  - 
  - 
  - 
  - 
  17 
  17 
    
Share of changes in subsidiaries' equity
  - 
  - 
  - 
  - 
  - 
  - 
  - 
  (2,833)
  105 
  (2,728)
  - 
  (2,728)
    
Reserve for share-based payments
  - 
  - 
  - 
  - 
  - 
  - 
  - 
  7 
  - 
  7 
  113 
  120 
    
Equity incentive plan granted
  - 
  - 
  - 
  - 
  2 
  - 
  - 
  - 
  - 
  2 
  - 
  2 
    
Loss of control in subsidiary
  - 
  - 
  - 
  - 
  - 
  - 
  - 
  - 
  - 
  - 
  (16,765)
  (16,765)
    
Changes in non-controlling interest
  - 
  - 
  - 
  - 
  - 
  - 
  - 
  - 
  - 
  - 
  9,000 
  9,000 
    
Dividends distribution to non-controlling interest
  - 
  - 
  - 
  - 
  - 
  - 
  - 
  - 
  - 
  - 
  (5,371)
  (5,371)
    
Capitalized contributions
  - 
  - 
  - 
  - 
  - 
  - 
  - 
  - 
  - 
  - 
  17 
  17 
    
Issuance of capital
  - 
  - 
  - 
  - 
  - 
  - 
  - 
  - 
  - 
  - 
  7 
  7 
    
Acquisition of non-controlling interest
  - 
  - 
  - 
  - 
  - 
  - 
  - 
  - 
  - 
  - 
  3 
  3 
    
Balance as of June 30, 2018
  482 
  20 
  9,786 
  10,592 
  91 
  373 
  5,179 
  6,124 
  20,589 
  53,236 
  123,218 
  176,454 
    
 
(i) Includes Ps. 1 and Ps. 1 of inflation adjustment of Treasury shares as of June 30, 2018 and 2017, respectively.
(ii) Related to CNV General Resolution N° 609/12. See Note 19.
(iii) Group’s other reserves for the year ended June 30, 2018 were as follows:
 
 
 
 Cost of treasury shares
 
 
 Changes in non-controlling interest
 
 
 Reserve for currency translation adjustment
 
 
 Reserve shared-based compensation
 
 
 Revaluation surplus
 
 
 Special reserve
 
 
 Reserve for the acquisition of securities issued by the Company
 
 
 Other comprehensive income from subsidiaries
 
 
 Other reserves from subsidiaries
 
 
 Total other reserves
 
Balance as of June 30, 2017
  (138)
  760 
  5,848 
  460 
  - 
  - 
  87 
  9 
  87 
  7,113 
Other comprehensive (loss) / income for the year
  - 
  - 
  (389)
  - 
  196 
  - 
  - 
  - 
  (138)
  (331)
Total comprehensive (loss) / income for the year
  - 
  - 
  (389)
  - 
  196 
  - 
  - 
  - 
  (138)
  (331)
As resolved by Ordinary and Extraordinary Shareholders' Meeting held on October 31, 2017
  - 
  - 
  - 
  - 
  - 
  - 
  - 
  - 
  - 
  - 
- Reserve for new developments
  - 
  - 
  - 
  - 
  - 
  3,947 
  - 
  - 
  - 
  3,947 
Purchase own shares in portfolio
  (1,779)
  - 
  - 
  - 
  - 
  - 
  - 
  - 
  - 
  (1,779)
Share of changes in subsidiaries' equity
  - 
  (2,833)
  - 
  - 
  - 
  - 
  - 
  - 
  - 
  (2,833)
Reserve for share-based payments
  - 
  - 
  - 
  7 
  - 
  - 
  - 
  - 
  - 
  7 
Balance as of June 30, 2018
  (1,917)
  (2,073)
  5,459 
  467 
  196 
  3,947 
  87 
  9 
  (51)
  6,124 
 
            The accompanying notes are an integral part of these Consolidated Financial Statements.
 
PRICE WATERHOUSE & CO. S.R.L.
 
 
(Socio)
 
)
 
 
 
)
C.P.C.E.C.A.B.A. T° 1 F° 17
Dr. Mariano C. Tomatis
Contador Público (UBA)
C.P.C.E.C.A.B.A. T° 241 F° 118
 
 
José Daniel Abelovich
Síndico Titular
Por Comisión Fiscalizadora
 
 



F-9
Cresud Sociedad Anónima,
Comercial, Inmobiliaria, Financiera y Agropecuaria
 
Consolidated Statements of Cash Flows
for the fiscal years ended June 30, 2020, 2019 and 2018
(All amounts in millions of Argentine Pesos, except otherwise indicated)
 
 
Note
  06.30.20 
  06.30.19 
  06.30.18 
Operating activities:
 
    
    
    
Net cash generated from operating activities before income tax paid
17
  33,536 
  19,922 
  11,716 
Income tax paid
 
  (650)
  (730)
  (1,686)
Net cash generated from continuing operating activities
 
  32,886 
  19,192 
  10,030 
Net cash generated from discontinued operating activities
 
  2,848 
  6,354 
  14,120 
Net cash generated from operating activities
 
  35,734 
  25,546 
  24,150 
Investing activities:
 
    
    
    
(Increase) / Decrease of interest in associates and joint ventures
 
  - 
  (996)
  (576)
Acquisition of subsidiaries, net of funds acquire
 
  (544)
  672 
  733 
Decrease in cash due to deconsolidation of subsidiaries
 
  - 
  - 
  (344)
Capital contributions to associates and joint ventures
 
  (2,852)
  (31)
  - 
Acquisition, improvements and advance payments for the development of investment properties
 
  (4,389)
  (6,430)
  (4,729)
Proceeds from sales of investment properties
 
  13,402 
  1,462 
  887 
Acquisitions and improvements of property, plant and equipment
 
  (6,116)
  (6,940)
  (6,557)
Advance payments
 
  (79)
  (9)
  (51)
Acquisition of intangible assets
 
  (4,043)
  (4,022)
  (1,668)
Proceeds from sales of property, plant and equipment
 
  3,382 
  31 
  51 
Net decrease / (increase) of restricted assets, net
 
  6,494 
  1,909 
  (7,226)
Dividends collected from associates and joint ventures
 
  2,033 
  1,556 
  739 
Proceeds from sales of interest held in associates and joint ventures
 
  5,049 
  8,377 
  96 
Proceeds from loans granted
 
  - 
  240 
  1,612 
Acquisition of investment in financial assets
 
  (12,837)
  (57,996)
  (78,493)
Proceeds from disposal of investments in financial assets
 
  36,619 
  78,765 
  73,775 
Interest collected from financial assets
 
  728 
  - 
  - 
Dividends received
 
  107 
  (24)
  367 
Proceeds / (Payments) from other assets acquisition
 
  28 
  - 
  (297)
Loans granted to related parties
 
  (165)
  (6)
  (1,065)
Loans granted
 
  (922)
  (130)
  (280)
Advanced proceeds from sales of farmlands
 
  - 
  206 
  300 
Farmlands sale advance
 
  - 
  - 
  209 
Proceeds from liquidation of associate
 
  - 
  - 
  29 
Cash incorporated by business combination, net of cash paid
 
  1,961 
  - 
  - 
Net cash generated from / (used in) continuing investing activities
 
  37,856 
  16,634 
  (22,488)
Net cash (used in) / generated from discontinued investing activities
 
  2,455 
  (6,082)
  (9,065)
Net cash generated from / (used in) investing activities
 
  40,311 
  10,552 
  (31,553)
Financing activities:
 
    
    
    
Borrowings and issuance of non-convertible notes
 
  47,777 
  55,708 
  47,023 
Payment of borrowings and non-convertible notes
 
  (72,590)
  (54,274)
  (45,233)
Obtaining / (Payment) of short term loans, net
 
  (2,459)
  2,248 
  1,661 
Interest paid
 
  (21,909)
  (20,059)
  (14,266)
Repurchase of own shares
 
  - 
  (1,228)
  (1,784)
Repurchase of non-convertible notes
 
  (13,644)
  (8,291)
  (1,329)
Capital contributions from non-controlling interest in subsidiaries
 
  - 
  2,761 
  791 
Acquisition of non-controlling interest in subsidiaries
 
  (602)
  (7,200)
  (1,634)
Capital distribution to subsidiaries non-controlling interest
 
  - 
  - 
  (89)
Proceeds from sales of non-controlling interest in subsidiaries
 
  379 
  13 
  6,933 
Loans received from associates and joint ventures, net
 
  - 
  - 
  143 
Issuance of capital in subsidiaries
 
  - 
  - 
  - 
Dividends paid to subsidiaries non-controlling interest
 
  (1,997)
  (2,138)
  (4,363)
Proceeds from derivative financial instruments, net
 
  (3,928)
  (726)
  (4)
Payment from derivative financial instruments
 
  - 
  - 
  (147)
Charge for issue of shares and other equity instrument in subsidiaries
 
  1,897 
  - 
  40 
Payment of seller financing
 
  - 
  (4)
  (224)
Net cash (used in) /generated from continuing financing activities
 
  (67,076)
  (33,190)
  (12,482)
Net cash generated from / (used in) discontinued financing activities
 
  (5,548)
  7,455 
  8,473 
Net cash (used in) / generated from financing activities
 
  (72,624)
  (25,735)
  (4,009)
Net (decrease) / increase in cash and cash equivalents from continuing activities
 
  3,666 
  2,636 
  (24,940)
Net (decrease) / increase in cash and cash equivalents from discontinued activities
 
  (245)
  7,727 
  13,528 
Net (decrease) / increase in cash and cash equivalents
 
  3,421 
  10,363 
  (11,412)
Cash and cash equivalents at beginning of the year
17
  89,304 
  85,938 
  73,012 
Cash and cash equivalents reclassified as held-for-sale
 
  (450)
  (242)
  (856)
Foreign exchange gain / (loss) and inflation adjustment on cash and changes in fair value of cash equivalents
 
  8,651 
  (6,755)
  25,194 
Cash and cash equivalents at the end of the year
 
  100,926 
  89,304 
  85,938 
 
             The accompanying notes are an integral part of these Consolidated Financial Statements.
 
PRICE WATERHOUSE & CO. S.R.L.
 
 
(Socio)
 
)
 
 
 
)
C.P.C.E.C.A.B.A. T° 1 F° 17
Dr. Mariano C. Tomatis
Contador Público (UBA)
C.P.C.E.C.A.B.A. T° 241 F° 118
 
 
José Daniel Abelovich
Síndico Titular
Por Comisión Fiscalizadora
 
 



F-10
Cresud Sociedad Anónima,
Comercial, Inmobiliaria, Financiera y Agropecuaria
 
Notes to Consolidated Financial Statements
(Amounts in millions, except otherwise indicated)
 
1.
The Group’s business and general information
 
Cresud was founded in 1936 as a subsidiary of Credit Foncier, a Belgian company primarily engaged in providing rural and urban loans in Argentina and administering real estate holdings foreclosed by Credit Foncier. Credit Foncier was liquidated in 1959, and as part of such liquidation, the shares of Cresud were distributed to Credit Foncier’s shareholders. From the 1960s through the end of the 1970s, the business of Cresud shifted exclusively to agricultural activities.
 
In 2002, Cresud acquired a 19.85% interest in IRSA, a real estate company related to certain shareholders of Cresud. In 2009, Cresud increased its ownership percentage in IRSA to 55.64% and IRSA became Cresud’s direct principal subsidiary.
 
Cresud and its subsidiaries are collectively referred to hereinafter as the Group.
 
Main shareholders of the Company are jointly Inversiones Financieras del Sur S.A. and Agroinvestment S.A. Both entities are companies incorporated in Uruguay and belong to the same controlling group and ultimate beneficiary.
 
The Board of Directors has approved these Financial Statements for issuance on November 16, 2020.
 
As of June 30, 2020, the Group operates in two major lines of business: (i) agricultural business and (ii) urban properties and investments business, which is divided into two operations centers: (a) Operations Center in Argentina and (b) Operations Center in Israel. They are developed through several operating companies and the main ones are listed below (Note 7):
 
 
 
(i)
See Note 4 for more information about the change within the Operations Center in Israel.
 
 
 
F-11
Cresud Sociedad Anónima,
Comercial, Inmobiliaria, Financiera y Agropecuaria
 
 
Agricultural Business
 
Within the agricultural business, the Group, through Cresud, engaged in the operation of crop production, cattle feeding, raising, fattening and slaughtering, milk production, sugarcane production, brokerage activities and sale of supplies. The Group currently has agricultural operations and investments in Argentina, Brazil, Uruguay, Paraguay and Bolivia.
 
Cresud's shares are listed on the BYMA (BYMA: CRES) and the NASDAQ (NASDAQ: CRESY). The shares of our subsidiary Brasilagro are listed and traded on both the Novo Mercado del BOVESPA (SAO: AGRO3) and the NYSE (NYSE: LND).
 
Urban Properties and Investments Business
 
Operations Center in Argentina
 
The activities of the Operations Center in Argentina are mainly developed through IRSA and its principal subsidiary, IRSA CP. Through IRSA and IRSA CP, the Group owns, manages and develops 14 shopping malls across Argentina, a portfolio of offices and other rental properties in the Autonomous City of Buenos Aires, and it entered the United States of America (“USA”) real estate market in 2009, mainly through the acquisition of non-controlling interests in office buildings and hotels. Through IRSA or IRSA CP, the Group also develops residential properties for sale. The Group, through IRSA, is also involved in the operation of branded hotels. The Group uses the term “real estate” indistinctively in these Consolidated Financial Statements to denote investment, development and/or trading properties activities. IRSA CP's shares are listed and traded on both the BYMA (BYMA: IRCP) and the NASDAQ (NASDAQ: IRCP). IRSA's shares are listed on the BYMA (BYMA: IRSA) and the NYSE (NYSE: IRSA).
 
The activities of the Group’s “Others” segment is carried out mainly through BHSA, where IRSA holds, directly or indirectly, a 29.91% interest. BHSA is a commercial bank offering a wide variety of banking activities and related financial services to individuals, small and medium-sized companies and large corporations, including the provision of mortgaged loans. BHSA's shares are listed on the BYMA (BYMA: BHIP).
 
Operations Center in Israel
 
The activities of the Operations Center in Israel are mainly developed through the subsidiaries, IDBD and DIC, whose activities correspond to one of the Israeli largest and most diversified conglomerates, which are involved, through its subsidiaries and other investments, in several markets and industries, including real estate, supermarkets, insurance, telecommunications, and others; controlling or holding an equity interest in companies such as Clal (Insurance), Cellcom (Telecommunications), Shufersal (Supermarkets), PBC (Real Estate), among others. IDBD is listed in the TASE as a “Debentures Company” in accordance with Israeli law, since some series of bonds are traded in that Exchange. DIC shares are listed in the TASE.
 
IDBD and DIC have certain restrictions and financial agreements in relation to their financial debt, including their debentures and loans with banks and financial institutions. Regarding IDBD's financial position, its cash flow and its ability to meet its financial debt commitments, the following should be considered:
 
As of June 30, 2020, IDBD had a deficit in shareholders’ equity, ongoing negative cash flows from continuing operating activities and a low credit rating, which circumstance may cast significant doubt about IDBD´s ability to continue operating as a going concern. IDBD´s cash flow required to meet its liabilities, including short-term liabilities is based on the realization of assets wich the realization date is not under IDBD´s control. These assets include the current price of Clal’s shares and the impact thereof on swap transaction deposits and the fact that IDBD shall receive, among others, the proceeds from the sale of private investments which are directly owned by IDBD.
 
As of June 30, 2020, the aggregate principal amount of the (i) IDBD Series 9 Bonds was NIS 901 million (“Series 9”), (ii) IDBD Series 14 Bonds was NIS 889 million collateralized by DIC shares owned directly or indirectly by IDBD representing 70% of the share capital of DIC (“Series 14”), (iii) IDBD Series 15 Bonds was NIS 238 million collateralized by shares of Clal representing 5% of the share capital of Clal (“Series 15”).
 
In July 2019 and in June 2020, each of debenture holders (Series 9 and Series 14) and debenture holders (Series 15), respectively, decided to appoint a representative and legal and economic advisor, inter alia, in order to maintain contact with IDBD and / or third parties and to examine proposals that will be presented to the bondholders in connection with the repayment of IDBD's obligations towards the bondholders and to evaluate IDBD’s financial position and the remedies which may be available to the debenture holders.
 
In June 2020, general meetings of the holders of IDBD's debentures were convened (all of the series, each series separately), where a resolution on the agenda was not to convene a general meeting on the agenda of which would be the making of the debentures repayable immediately. The meetings of the debenture holders (Series 9 and Series 15), each decided to pass the said resolution; The meeting of the debenture holders (Series 14), decided not to pass the said resolution, and a later stage to instruct the trustee for debenture holders (Series 14) to postpone the date of the said meeting to September 17, 2020;
 
In July 2020, Dolphin Netherlands and the controlling interest therein, Mr. Eduardo Elsztain committed vis-à-vis the generality of the debenture holders in IDBD, that subject to defined terms and conditions, during a certain period of time, some transactions will not be executed and/or initiated and/or promoted, and that subject to the provisions of the law, the power of control in corporations that are controlled by the controlling interest in IDBD will not be operated in order to promote any of those actions, unless notification has been delivered in writing to the trustees for debenture holders (Series 9, 14 and 15), at least 14 business days in advance.
 
On August 31, 2019, IDBD 's Audit Committee and the Board of Directors approved the acceptance of an irrevocable commitment by Dolphin Netherlands B.V. (“Dolphin Netherland”), the controlling interest in IDBD, to make capital injections into IDBD in an overall amount of NIS 210 million, in three equal annual payments on September 2 in each of the years 2019 to 2021, which would be made in consideration for shares in IDBD or as a subordinated loan on similar terms to the subordinated loans that had been provided by the controlling interest.
 
 
 
 
 
F-12
Cresud Sociedad Anónima,
Comercial, Inmobiliaria, Financiera y Agropecuaria
 
 
In August 2020, IDBD received a letter from Dolphin Netherlands stating, inter alia, that given the fact that some of IDBD's bondholders are expected to include in their agenda for the bondholder's meetings, a proposal to make the outstanding balances of their bonds immediately due and payable, in preparation for the additional inflow of NIS 70 million scheduled for September 2, 2020, Dolphin Netherlands would examine its undertaking towards IDBD, taking into account the questions that arise from IDBD’s bondholders conducts and intentions. To the said Dolphin Netherlands' letter was attached a letter from IRSA to Dolphin Netherlands, according to which, among other things, IRSA will consider the validity of its undertaking to Dolphin Netherlands to transfer to it (in accordance with Dolphin Netherlands request) the amounts required for Dolphin Netherlands to meet its commitment to carry out the capital injections into IDBD on September 2, 2020, as aforementioned.
 
IDBD responded to Dolphin Netherlands’ and IRSA’s letters, noting that, among other things, Dolphin Netherlands' commitment (dated August 29, 2019) towards IDBD is binding and irrevocable, and that there is no basis for not making the capital injections into IDBD, due to other events related to IDBD’s bondholders, which do not fall within the scope of the events listed in the wording of the commitment as expropriating the validity of Dolphin Netherlands' commitment. In addition, it was also mentioned in IDBD’s response letter, that failure to make the payments into IDBD is not acceptable and will leave IDBD with no other choice than to use all its power and rights according to the law to enforce Dolphin Netherlands' commitment as well as IRSA’s undertaking.
 
Following the above mentioned, on September 13, 2020, IDBD submitted a statement of claim against Dolphin Netherlands and against IRSA, in which it has sought to require them to pay it an amount of NIS 70 million (with the addition of linkage differentials and interest in accordance with the law). In tandem with the submission of the lawsuit, as aforesaid, IDBD submitted an urgent petition for placing temporary attachments (in the presence of one party) on Dolphin Netherlands and IRSA (which was not accepted by the Court in the presence of one party and which has been passed on for the respondents to respond to the petition).
 
On June 2, 2020, IDBD received a draft proposal from Dolphin IL for IDBD and for the trustees for IDBD’s debentures (Series 9, 14 and 15) for the strengthening of IDBD 's capital structure, by way of an arrangement between Dolphin, IDBD and the debenture holders, based on an economic contribution to IDBD on Dolphin IL's part, together with a full or partial (as the case may be) redemption of the generality of IDBD's debentures;On June 21, 2020, IDBD received an updated proposal in relation to the abovementioned proposal and on June 28, 2020, Dolphin IL approached each of the trustees for the debentures with a request to put said proposal, with slight amendments, on the agenda of meetings of the debenture holders.
 
On July 6, 2020, the Meeting of debenture holders (Series 9) decided to order the trustee for debenture holders (Series 9) not to accept Dolphin IL's offer; On July 7, 2020, the Meeting of the debenture holders (Series 14) decided to negotiate for a fixed period of one month in connection with Dolphin IL's proposal, and on July 8, 2020, the Meeting of debenture holders (Series 15) made a similar decision.
 
On September 2, 2020 IDBD received an updated offer from Dolphin IL which was addressed to it and to IDBD’s debenture holders (Series 9, 14 and 15);On September 9, 2020, Dolphin IL updated the commercial terms of its proposal for debenture holders (Series 9), and on September 16, 2020, IDBD received binding offers to debenture holders (Series 14) and debenture holders (Series 15), for the purchase of DIC shares pledged in favor of debenture holders (Series 14) of IDBD, as part of an agreed realization process.
 
As no agreement has been reached, on September 17, 2020, the Series 9 trustee submitted to the District Court in Tel-Aviv-Jaffa (the "Court") a petition to grant an order for the opening of proceedings for IDBD pursuant to the Insolvency and Economic Rehabilitation Law, 5778 – 2018 and to instruct the appointment of a trustee for IDBD pursuant to Section 43 and to grant the trustee any and all authority over the decision making of IDBD.
 
On September 21, 2020, the Series 14 bond holders approved the immediate fully payment of the remaining balances of such serie.
 
On September 22, 2020, IDBD and Dolphin Netherlands B.V. submitted an initial response to the Petition, arguing that it is in the best interest of IDBD and its creditors to exhaust the negotiations among the controlling shareholder and its creditors during a short period with the aim to maximize the value of its assets, avoid costs and additional negative effects.
 
In addition, responses by the Series 14 trustee and the Series 15 trustee were filed requesting the enforcement of liens and the appointment of a receiver as well as an urgent hearing, which was scheduled for September 24, 2020.
 
On September 25, 2020, the Court resolved that IDBD is insolvent and therefore it resolved to grant all three orders requested and accordingly, issued an order for the initiation of proceedings and liquidation of IDBD, and has appointed a liquidator to IDBD and interim receivers over the Pledged DIC and Clal Shares.
 
 Under IFRS 10 “Consolidated Financial Statements” (“IFRS 10”), an investor controls an investee if and only if the investor has all the following: a) power over the investee; b) exposure, or rights, to variable returns from its involvement with the investee; and c) the ability to use its power over the investee to affect the amount of the investor’s returns. Based on the facts and circumstances outlined above, our management believe that, as from September 25, 2020, IRSA lost control over IDBD and DIC (as this term is defined by IFRS 10). Accordingly, our investment in IDBD and DIC will be deconsolidated in our financial statements as of and for the three-month period ended September 30, 2020.
 
The assets and liabilities from the Israel Business Center have been consolidated line by line in these financial statements, totaling a net value attributable to the controlling shareholders of Ps. 2,006  as of june 30, 2020. In addition negative currency translation adjustment reserve amounting to Ps. 1,537 will be expensed upon deconsolidation.
 
The assets and liabilities consolidated in this financial statement are as follow:
Current assets: Ps. 188,619
Non-current assets: Ps. 255,865
Current liabilities: Ps. 101,927
Non-current liabilities: Ps. 299,150
Total equity: Ps. 43,407
Equity Attributable to equity holders of the parent: Ps. 2,006
 
The commitments and other restrictions resulting from the indebtedness of IDBD and DIC have no effect on IRSA since said indebtedness has no recourse against IRSA, nor has IRSA guaranteed it with its assets.
 
2. Summary of significant accounting policies
 
2.1. Basis of preparation of the Consolidated Financial Statement
 
(a) Basis of preparation
 
These Consolidated Financial Statements have been prepared in accordance with IFRS issued by IASB and interpretations issued by the IFRIC. All IFRS applicable as of the date of these Consolidated Financial Statements have been applied.
 
IAS 29 "Financial Reporting in Hyperinflationary Economies" requires that the financial statements of an entity whose functional currency is one of a hyperinflationary economy be expressed in terms of the current unit of measurement at the closing date of the reporting period, regardless of whether they are based on the historical cost method or the current cost method. To do so, in general terms, the inflation produced from the date of acquisition or from the revaluation date, as applicable, must be calculated in the non-monetary items. This requirement also includes the comparative information of the financial statements.
 
In order to conclude on whether an economy is categorized as hyper-inflationary in the terms of IAS 29, the standard details a series of factors to be considered, including the existence of an accumulated inflation rate in three years that is approximate or exceeds 100%. Accumulated inflation in Argentina in the last three years is over 100%. It is for this reason that, in accordance with IAS 29, Argentina must be considered a country with high inflation economy starting July 1, 2018.
 
In addition, Law No. 27,468 (published in the Official Gazette on December 4, 2018), amended Section 10 of Law No. 23,928, as amended, and established that the derogation of all the laws or regulations imposing or authorizing price indexation, monetary restatement, cost variation or any other method for strengthening debts, taxes, prices or rates of goods, works or services, does not extend to financial statements, as to which the provisions of Section 62 of the General Companies Law No. 19,550 (1984 revision), as amended, shall continue to apply. Moreover, the referred law repealed Decree No. 1269/2002 dated July 16, 2002, as amended, and delegated to the Argentine Executive Branch the power to establish, through its controlling agencies, the effective date of the referred provisions in connection with the financial statements filed with it. Therefore, under General Resolution 777/2018 (published in the Official Gazette on December 28, 2018) the Argentine Securities Commission (CNV) ordered that issuers subject to its supervision shall apply the inflation adjustment to reflect the financial statements in terms of the measuring unit current at the end of the reporting period set forth in IAS 29 in their annual, interim and special financial statements closed on or after December 31, 2018. Thus, these financial statements have been reported in terms of the measuring unit current as of June 30, 2020 accordingly to IAS 29.
 
Pursuant to IAS 29, the financial statements of an entity whose functional currency is that of a high inflationary economy should be reported in terms of the measuring unit current as of the reporting date of the financial statements. All the amounts included in the statement of financial position which are not stated in terms of the measuring unit current as of the date of the financial statements should be restated applying the general price index. All items in the statement of income should be stated in terms of the measuring unit current as of the date of the financial statements, applying the
 
 
 
F-13
Cresud Sociedad Anónima,
Comercial, Inmobiliaria, Financiera y Agropecuaria
 
 
 changes in the general price index occurred from the date on which the revenues and expenses were originally recognized in the financial statements.
 
Adjustment for inflation in the initial balances has been calculated considering the indexes reported by the FACPCE based on the price indexes published by the Argentine Institute of Statistics and Census (INDEC).
 
The principal inflation adjustment procedures are the following:
 
Monetary assets and liabilities that are already recorded at the measuring unit as of the balance sheet’s closing date are not restated because they are already stated in terms of the measuring unit current as of the date of the financial statements.
Non-monetary assets, and liabilities and equity component are recorded at restated cost as of the balance sheet date.
All items in the statement of income are restated applying the relevant conversion factors.
The effect of inflation in the Company’s net monetary position is included in the statement of income under Financial results, net, in the item “Inflation adjustment”.
Comparative figures have been adjusted for inflation following the procedure explained in the previous paragraphs.
 
Upon initially applying inflation adjustment, the equity accounts were restated as follows:
 
Capital was restated as from the date of subscription or the date of the most recent inflation adjustment for accounting purposes, whichever is later.
The resulting amount was included in the “Comprehensive Inflation adjustment of share capital and treasury shares adjustment” account.
Other comprehensive income / (loss) was restated as from each accounting allocation.
The other reserves in the statement of income were restated from the initial application date, i.e., June 30, 2016.
In relation to the inflation index to be used and in accordance with the FACPCE Resolution No. 539/18, it will be determined based on the Wholesale Price Index (IPIM) until 2016, considering for the months of November and December 2015 the average variation of Consumer Price indices (CPI) of the Autonomous City of Buenos Aires, because during those two months there were no national IPIM measurements. Then, from January 2017, the National Consumer Price Index (National CPI) will be considered. The tables below show the evolution of these indices in the last two fiscal years and as of June 30, 2020 according to official statistics (INDEC) following the guidelines described in Resolution 539/18:
 
Price variation
 
June 30, 2018
 
 
June 30, 2019
 
 
June 30, 2020
 
 
Cumulative as of June 30,2020 (3 years)
 
Annual
  29%
  56%
  43%
  128%
 
As a consequence of the aforementioned, these financial statements as of June 30, 2020 were restated in accordance with IAS 29.
 
IDBD and DIC report their quarterly and annual results following the Israeli regulations, whose legal deadlines are after the deadlines in Argentina and since IDBD and DIC fiscal years end differently from IRSA, the results of operations from IDBD and DIC are consolidated with a lag of three months and adjusted for the effects of significant transactions taking place in such period. For these reasons, it is possible to obtain the quarterly results of IDBD and DIC in time so that they can be consolidated by IRSA and reported to the CNV in its consolidated financial statements within the legal deadlines set in Argentina. This way, the Group's consolidated comprehensive income for the year ended June 30, 2020 includes the results of IDBD and DIC for the 12-month period from April 1, 2019 to March 31, 2020, adjusted for the significant transactions that occurred between April 1, 2020 and June 30, 2020.
 
(b) Current and non-current classification
 
The Group presents current and non-current assets, and current and non-current liabilities, as separate classifications in its Statement of Financial Position according to the operating cycle of each activity. Current assets and current liabilities include the assets and liabilities that are either realized or settled within 12 months from the end of the fiscal year.
 
All other assets and liabilities are classified as non-current. Current and deferred tax assets and liabilities (income tax liabilities) are presented separately from each other and from other assets and liabilities, classified as current and non-current, respectively.
 
 
 
F-14
Cresud Sociedad Anónima,
Comercial, Inmobiliaria, Financiera y Agropecuaria
 
 
(c) Presentation currency
 
The Consolidated Financial Statements are presented in millions of Argentine Pesos. Unless otherwise stated or the context otherwise requires, references to ‘Peso amounts’ or ‘Ps.’, are millions of Argentine Pesos, references to ‘US$’ or ‘US Dollars’ are millions of US Dollars, references to ‘Rs.’ are millions of Brazilian Reals and references to "NIS" are millions of New Israeli Shekel. As of June 30, 2020 and 2019, the exchange rate between the Argentine Peso and the NIS was Ps. 20.34 and Ps. 11.93 per NIS respectively.
 
(d) Fiscal year-end
 
The fiscal year begins on July 1st and ends on June 30 of each year.
 
(e) Accounting criteria
 
See Notes 2.2 through 2.31 with the accounting policies of each item.
 
(f) Reporting cash flows
 
The Group reports operating activities cash flows using the indirect method. Interest paid is presented within financing activities. Interest received is presented within investing activities. The acquisitions and disposals of investment properties are disclosed within investing activities as this most appropriately reflects the Group’s business activities. Cash flows in respect to trading properties are disclosed within operating activities because these items are sold in the ordinary course of business.
 
(g) Use of estimates
 
The preparation of Financial Statements at a certain date requires the Management to make estimations and evaluations affecting the amount of assets and liabilities recorded and contingent assets and liabilities disclosed at such date, as well as income and expenses recorded during the year. Actual results might differ from the estimates and evaluations made at the date of preparation of these Consolidated Financial Statements. The most significant judgments made by Management in applying the Group’s accounting policies and the major estimations and significant judgments are described in Note 3.
 
2.2 New accounting standards and amendments
 
The following standards and amendments have been issued by the IASB. Below we outline the standards and amendments that may potentially have an impact on the Group at the time of application.
 
Standards and amendments adopted by the Group
 
Standards and amendments
Description
 
Date of mandatory adoption for the Group in the year ended on
 
IFRS 16 "Leases".
Lessees are required to account for all leases under one single model in the balance sheet that is similar to the one used to account for financial leases under IAS 17, including two exceptions for the recognition of leases; low-cost asset leases and short-term leases. Accounting by the lessor has no significant changes.
 
  06-30- 2020 
 Amendment to IAS 28 “Investment in associates and joint ventures”
Requires the adoption of IFRS 9 regarding long-term investments that are essentially part of the net investment of an entity in an associate or joint venture.
 
  06-30- 2020 
Definition of Material - Amendments to IAS 1 and IAS 8
 The IASB has made modifications to IAS 1 “Presentation of Financial Statements” and IAS 8“Accounting policies, changes in accounting estimates and errors” which requires that the assessment of materiality be consistent for the application of IFRS.
 
  06-30-2020 
Defining a business - Amendments to IFRS 3
The new business definition requires that a business combination contribute significantly to creating products or services.
 
  06-30-2020 
Amendments to IAS 19- Plan amendment, curtailment or settlement.
Clarifies the accounting for defined benefit plan amendments, curtailments or settlements. The amendments require an entity to: (i) determine current service cost and net interest for the remainder of the period after a plan amendment, curtailment or settlement, using updated assumptions at the time of the amendment; (ii) recognize any reduction in a surplus immediately in gains or losses, as part of past service cost or a gain or loss on settlement. In other words, any surplus reduction must be recognized, even if that surplus was not previously recognized because of the impact of the asset ceiling; and (iii) separately recognize any change in the asset ceiling through other comprehensive income.
 
  06-30-2019 
 
 
 
 
F-15
Cresud Sociedad Anónima,
Comercial, Inmobiliaria, Financiera y Agropecuaria
 
 
                The adoption of these standards and amendments have not had a material impact for the Group, except for the following:
 
IFRS 16: Leases
 
                The standard establishes the criteria for recognition and valuation of leases for lessees and lessors. The changes incorporated mainly impact the tenant's accounting. IFRS 16 provides that the lessee recognizes an asset for the right of use and a liability at present value with respect to those contracts that meet the definition of lease agreements according to IFRS 16. In accordance with the standard, a lease agreement is one that provides the right to control the use of an identified asset for a specific period. In order for a company to have control over the use of an identified asset: a) it must have the right to obtain substantially all the economic benefits of the identified asset and b) it must have the right to direct the use of the identified asset.
 
The standard allows excluding the short-term contracts (under 12 months) and those in which the underlying asset has low value, such option has been adopted by the Group. Likewise, the Group has opted to recognize as consideration for the right of use, the amount of Ps. 16,797 as lease liabilities. The commitments under operating leases reported in our consolidated financial statements as of June 30, 2019, amounted to Ps. 18.395 (such difference mainly corresponds to the effect of the discount from future payments and the excluded short-term contracts).
 
Modification to IAS 28 “Investment in associates and joint ventures”
 
In accordance with the amendment to IAS 28, an entity shall implement the provisions of IFRS 9 to Long-term Investments that are essentially part of the entity's net investment in the associate or in the joint venture according to the definitions of said standard. The provisions of IFRS 9 shall apply to such investments with respect to the participation in the losses of an associate or a joint venture, as well as with respect to the recognition of the impairment of an investment in an associate or joint venture. In addition, when applying IFRS 9 to such long-term investments, the entity will make it prior to the adjustments made to the carrying amount of the investment in accordance with IAS 28.
 
The Group opted for an accounting policy where the currency translation adjustments arising from these loans are recorded as part of other comprehensive income.
 
The effect on retained earnings as of July 1, 2019 arising from the initial adoption of IFRS 16 and IAS 28 is as follows:
 
 
 
IFRS 16 impact
 
 
IAS 28 impact
 
 
Total
 
ASSETS
 
 
 
 
 
 
 
 
 
Non-current assets
 
 
 
 
 
 
 
 
 
Investment properties
  426 
  - 
  426 
Right-of-use assets
  16,374 
  - 
  16,374 
Investments in associates and joint ventures
  - 
  (1,979)
  (1,979)
Trade and other receivables
  81 
  - 
  81 
Total non-current assets
  16,881 
  (1,979)
  14,902 
Income tax and MPIT credit
  17 
  - 
  17 
Group of assets held for sale
  3,121 
  - 
  3,121 
Trade and other receivables
  (169)
  - 
  (169)
Total current assets
  2,969 
  - 
  2,969 
TOTAL ASSETS
  19,850 
  (1,979)
  17,871 
SHAREHOLDERS’ EQUITY
    
    
    
Shareholders' equity attributable to equity holders of the parent
    
    
    
Retained earnings
  (117)
  (697)
  (814)
Non-controlling interest
  (70)
  (1,282)
  (1,352)
TOTAL SHAREHOLDERS’ EQUITY
  (187)
  (1,979)
  (2,166)
LIABILITIES
    
    
    
Non-current liabilities
    
    
    
Lease liabilities
  12,221 
  - 
  12,221 
Total non-current liabilities
  12,221 
  - 
  12,221 
Current liabilities
    
    
    
Lease liabilities
  4,574 
  - 
  4,574 
Trade and other payables
  (68)
  - 
  (68)
Group of liabilities held for sale
  3,310 
  - 
  3,310 
Total current liabilities
  7,816 
  - 
  7,816 
TOTAL LIABILITIES
  20,037 
  - 
  20,037 
TOTAL SHAREHOLDERS’ EQUITY AND LIABILITIES
  19,850 
  (1,979)
  17,871 
 
The Group applied the cumulative effect approach, therefore, accumulated impact was recognized in retained earnings as of July 1, 2018. Comparative figures were not restated.
 
 
 
F-16
Cresud Sociedad Anónima,
Comercial, Inmobiliaria, Financiera y Agropecuaria
 
 
Standards and amendments not yet adopted by the Group
 
Standards and amendments
Description
 
Date of mandatory adoption for the Group in the year ended on
 
Covid-19- related lease concessions – Amendments to IFRS 16
As a result of the COVID-19 pandemic, lessees have been granted lease concessions. Such concessions may take a variety of forms, including forgiveness or deferral of rental payments. In May 2020, the IASB amended IFRS 16 – Leases, whereby lessees are permitted to account for the rent concessions as if they were not lease modifications. In several cases, this will result in such concessions being accounted for as variable rent payments within the term same period in which they are granted.
 
  06-30- 2021 
 Property, Plant and Equipment: Proceeds before Intended Use – Amendments to IAS 16
Amendment to IAS 16 – Property, Plant and Equipment (PP&E) prohibits deducting from the cost of an item of property, plant and equipment any proceeds from selling items produced while the entity is preparing the asset for its intended use. It also specifies that an entity is “testing whether an item of PPE is functioning properly” when it assesses its technical and physical performance. The financial performance of the asset is not relevant for such assessment.
 
  06-30- 2023 
Reference to the Conceptual Framework – Amendments to IFRS 3
Some minor amendments were made to IFRS 3 Business combinations to update references to the Conceptual Framework for financial information and add an exception to the recognition principles for liabilities and contingent liabilities within the scope of IAS 37, Provisions, Contingent liabilities and contingent assets and interpretation 21 Levies. The amendments also confirm that contingent assets should not be recognized on the acquisition date.
 
  06-30-2023 
Annual Improvements to IFRS 2018-2020
The following improvements were issued in May 2020:
IFRS 9 Financial instruments. The amendment clarifies which fees an entity includes when it applies the ‘10 per cent’ test in assessing whether to derecognize a financial liability.
IFRS 16 Leases. The amendment to Illustrative Example 13 removes from the example the illustration of the reimbursement of leasehold improvements by the lessor in order to resolve any potential confusion regarding the treatment of lease incentives that might arise.
IFRS 1 First-time adoption of International Financial Reporting Standards: Entities that have measured their assets and liabilities at the carrying amounts in their parents´ books are also allowed to measure cumulative translation differences using the amounts reported by their parents. This amendment will also apply to associated and joint ventures that have also taken the IFRS 1 exemption.
IAS 41: This amendment removes the requirement for entities to exclude taxation cash flows when measuring the fair value pursuant to IAS 41. This amendment is intended to align with the requirement in the standard to discount cash flows on a post-tax basis.
 
  06-30-2023 
 
The future adoption of these standards and amendments will not have a significant impact to the Group.
 
At the date of issuance of these consolidated financial statements, there are no other standards or modifications issued by the IASB that are not yet effective and are expected to have a significant effect on the Group.
 
2.3 Scope of consolidation
 
(a) Subsidiaries
 
Subsidiaries are all entities (including structured entities) over which the Group has control. The Group controls an entity when the Group is exposed to, or has rights to variable returns from its involvement with the entity and has the ability to affect those returns through its power over the entity. The Group also analyzes whether there is control when it does not hold more than 50% of the voting rights of an entity, but does have capacity to define its relevant activities because of de-facto control.
 
The Group uses the acquisition method of accounting to account for business combinations. The consideration transferred for the acquisition of a subsidiary is the fair value of the assets transferred, the liabilities incurred and the equity interests issued by the Group. Acquisition-related costs are expensed as incurred. Identifiable assets acquired and liabilities and contingent liabilities assumed in a business combination are measured initially at their fair values at the acquisition date.
 
The Group recognizes any non-controlling interest in the acquiree on an acquisition-by-acquisition basis either at fair value or at the non-controlling interest’s proportionate share of the acquirer’s net assets. The Group chooses the method to be used on a case-by-case basis.
 
The excess of the sum of the consideration transferred the amount of any non-controlling interest in the acquiree and the acquisition-date fair value of any previous equity interest in the acquiree over the fair value of the identifiable net assets acquired is recorded as goodwill. If the total of consideration transferred, non-controlling interest recognized and previously held interest measured is less than the fair value of the net assets of the subsidiary acquired in the case of a bargain purchase, the difference is recognized directly in the Statement of Income as “Bargain purchase gains”.
 
 
 
F-17
Cresud Sociedad Anónima,
Comercial, Inmobiliaria, Financiera y Agropecuaria
 
 
The Group conducts its business through several operating and investment companies, the principal are listed below:
 
Agricultural Business
 
 
 
 
 
% of ownership interest held by the Group
 
Name of the entity
Country
Principal activity
  06.30.20 
  06.30.19 
  06.30.18 
Cresud's direct equity interest in:
 
 
    
    
    
Brasilagro-CompanhIa Brasileira de Propriedades Agrícolas (1) (2)
Brazil
Agricultural
  33.55%
  43.29%
  43.29%
Sociedad Anónima Carnes Pampeanas S.A. (2)
Argentina
Agro-industrial
  100.00%
  100.00%
  100.00%
Futuros y Opciones.Com S.A.
Argentina
Brokerage
  50.10%
  50.10%
  50.10%
Helmir S.A.
Uruguay
Investment
  100.00%
  100.00%
  100.00%
IRSA Inversiones y Representaciones Sociedad Anónima (2)
Argentina
Real estate
  61.95%
  62.35%
  63.74%
Agropecuaria Santa Cruz S.A.
Uruguay
Investment
  100.00%
  100.00%
  100.00%
Brasilagro's direct equity interest in:
 
 
    
    
    
Araucária Ltda.
Brazil
Agricultural
  99.99%
  99.99%
  99.99%
Cajueiro Ltda.
Brazil
Agricultural
  99.99%
  99.99%
  99.99%
Ceibo Ltda.
Brazil
Agricultural
  99.99%
  99.99%
  99.99%
Cremaq Ltda.
Brazil
Agricultural
  99.99%
  99.99%
  99.99%
Engenho de Maracajú Ltda.
Brazil
Agricultural
  99.99%
  99.99%
  99.99%
Flamboyant Ltda.
Brazil
Agricultural
  99.99%
  99.99%
  99.99%
Jaborandi Agrícola Ltda.
Brazil
Agricultural
  99.99%
  99.99%
  99.99%
Jaborandi Propriedades Agrícolas S.A.
Brazil
Agricultural
  99.99%
  99.99%
  99.99%
Mogno Ltda.
Brazil
Agricultural
  99.99%
  99.99%
  99.99%
Palmeiras S.A.
Paraguay
Agricultural
  99.99%
  99.99%
  99.99%
Agropecuaria Morotí S.A.
Paraguay
Agricultural
  99.99%
  99.99%
  99.99%
Agrifirma S.A.
Brazil
Agricultural
  99.99%
  - 
  - 
Futuros y Opciones.Com. S.A.'s direct equity interest in:
 
 
    
    
    
Amauta Agro S.A. (3)
Argentina
Brokerage
  98.57%
  98.57%
  98.57%
FyO Acopio S.A. (3)
Argentina
Warehousing and brokerage
  98.57%
  98.57%
  98.57%
FyO Chile SPA
Chile
Brokerage
  100.00%
  100.00%
  100.00%
Agropecuaria Santa Cruz S.A.'s direct equity interest in:
 
 
    
    
    
Agropecuaria Acres del Sud S.A. (2)
Bolivia
Agricultural
  100.00%
  100.00%
  100.00%
Ombú Agropecuaria S.A.
Bolivia
Agricultural
  100.00%
  100.00%
  100.00%
Yatay Agropecuaria S.A.
Bolivia
Agricultural
  100.00%
  100.00%
  100.00%
Yuchán Agropecuaria S.A. (2)
Bolivia
Agricultural
  100.00%
  100.00%
  100.00%
Sedelor S.A.
Uruguay
Investment
  100.00%
  100.00%
  100.00%
Codalis S.A.
Uruguay
Investment
  100.00%
  100.00%
  100.00%
Alafox S.A.
Uruguay
Investment
  100.00%
  100.00%
  100.00%
 
(1)
The Group exercises “de facto control” over Brasilagro as a result of (i) the percentage and concentration of voting rights of the Group, as well as the potential voting rights of the warrants held by the Group, and the absence of other shareholders with significant voting rights, (ii) the absence of a voting agreement among the other shareholders to vote together as a group, (iii) the record of attendance to Shareholders’ Meetings and the record of votes casted by the other shareholders; and (iv) the effective control exercised by the Group to direct Brasilagro’s relevant activities through its seat in the Board of Directors. See Note 7 for further information regarding to Brasilagro.
(2)
Includes interest indirectly held through Helmir.
(3)
Includes interest directly held through Cresud.
 
Urban Properties and Investments Business
 
 
 
 
 
% of ownership interest held by the Group
 
Name of the entity
Country
Principal activity
  06.30.20 
  06.30.19 
  06.30.18 
IRSA's direct equity interest:
 
 
    
    
    
IRSA CP (1)
Argentina
Real estate
  80.65%
  83.80%
  86.34%
E-Commerce Latina S.A.
Argentina
Investment
  100.00%
  100.00%
  100.00%
Efanur S.A.
Uruguay
Investment
  100.00%
  100.00%
  100.00%
Hoteles Argentinos S.A.U.
Argentina
Hotel
  100.00%
  100.00%
  80.00%
Inversora Bolívar S.A.
Argentina
Investment
  100.00%
  100.00%
  100.00%
Llao Llao Resorts S.A. (2)
Argentina
Hotel
  50.00%
  50.00%
  50.00%
Nuevas Fronteras S.A.
Argentina
Hotel
  76.34%
  76.34%
  76.34%
Palermo Invest S.A.
Argentina
Investment
  100.00%
  100.00%
  100.00%
Ritelco S.A.
Uruguay
Investment
  100.00%
  100.00%
  100.00%
Tyrus S.A.
Uruguay
Investment
  100.00%
  100.00%
  100.00%
UT IRSA y Galerías Pacífico S.A. (2)
Argentina
Investment
  50.00%
  50.00%
  50.00%
IRSA CP's direct equity interest in:
 
 
    
    
    
Arcos del Gourmet S.A.
Argentina
Real estate
  90.00%
  90.00%
  90.00%
Emprendimiento Recoleta S.A.
Argentina
Real estate
  53.68%
  53.68%
  53.68%
Fibesa S.A. (3)
Argentina
Real estate
  100.00%
  100.00%
  100.00%
Panamerican Mall S.A.
Argentina
Real estate
  80.00%
  80.00%
  80.00%
Shopping Neuquén S.A.
Argentina
Real estate
  99.95%
  99.95%
  99.92%
Torodur S.A.
Uruguay
Investment
  100.00%
  100.00%
  100.00%
EHSA
Argentina
Investment
  70.00%
  70.00%
  70.00%
Centro de Entretenimiento La Plata
Argentina
Real estate
  100.00%
  100.00%
  100.00%
Pareto S.A.
Argentina
Design and software development
  69.69%
  69.69%
  - 
La Malteria
Argentina
Real estate
  - 
  100.00%
  - 
Tyrus S.A.'s direct equity interest in:
 
 
    
    
    
DFL and DN BV
Bermudas
Investment
  97.04%
  96.46%
  91.57%
IRSA International LLC
United States
Investment
  100.00%
  100.00%
  100.00%
Jiwin S.A.
Uruguay
Investment
  100.00%
  100.00%
  100.00%
Liveck S.A. (7)
Uruguay
Investment
  100.00%
  100.00%
  100.00%
Real Estate Investment Group V LP (REIG V)
Bermudas
Investment
  - 
  100.00%
  100.00%
Real Estate Strategies LLC
United States
Investment
  100.00%
  100.00%
  100.00%
 
 
 
F-18
Cresud Sociedad Anónima,
Comercial, Inmobiliaria, Financiera y Agropecuaria
 
 
 
 
 
 
 
% of ownership interest held by the Group
 
Name of the entity
Country
Principal activity
  06.30.20 
  06.30.19 
  06.30.18 
Efanur S.A.'s direct equity interest in:
 
 
    
    
    
Real Estate Investment Group VII LP (REIG VII)
Bermudas
Investment
  100.00%
  100.00%
  100.00%
DFL's direct equity interest in:
 
 
    
    
    
IDB Development Corporation Ltd.
Israel
Investment
  100.00%
  100.00%
  100.00%
Dolphin IL Investment Ltd.
Israel
Investment
  100.00%
  100.00%
  100.00%
DIL's direct equity interest in:
 
 
    
    
    
Discount Investment Corporation Ltd. (4)
Israel
Investment
  83.72%
  83.77%
  76.57%
IDBD's direct equity interest in:
 
 
    
    
    
IDB Tourism (2009) Ltd.
Israel
Tourism services
  100.00%
  100.00%
  100.00%
IDB Group Investment Inc
Israel
Investment
  100.00%
  100.00%
  100.00%
DIC's direct equity interest in:
 
 
    
    
    
Property & Building Corporation Ltd.
Israel
Real estate
  72.40%
  68.80%
  64.40%
Cellcom Israel Ltd. (5)
Israel
Telecommunications
  46.20%
  - 
  - 
Elron Electronic Industries Ltd.
Israel
Investment
  61.06%
  44.10%
  43.14%
Bartan Holdings and Investments Ltd.
Israel
Investment
  55.68%
  61.06%
  50.30%
Epsilon Investment House Ltd.
Israel
Investment
  68.75%
  55.68%
  55.68%
Mehadrin Ltd. (8)
Israel
Agricultural
  43.75%
  68.75%
  68.75%
PBC's direct equity interest in:
 
 
    
    
    
Gav-Yam Bayside Land Corporation Ltd. (6)
Israel
Real estate
  - 
  51.70%
  51.70%
Ispro The Israeli Properties Rental Corporation Ltd.
Israel
Real estate
  100.00%
  100.00%
  100.00%
Matam - Scientific Industries Center Haifa Ltd.
Israel
Real estate
  50.10%
  50.10%
  50.10%
Hadarim Properties Ltd.
Israel
Real estate
  100.00%
  100.00%
  100.00%
Property & Building (Commercial Centers) Ltd.
Israel
Real estate
  100.00%
  100.00%
  100.00%
PBC USA Investments Inc
United States
Real estate
  100.00%
  100.00%
  100.00%
 
(1)
Includes interest held through E-Commerce Latina S.A. and Tyrus S.A.
(2)
The Group has consolidated the investment in Llao Llao Resorts S.A. and UT IRSA and Galerías Pacífico considering its equity interest and a shareholder agreement that confers it majority of votes in the decision making process.
(3)
Includes interest held through Ritelco S.A. and Torodur S.A.
(4)
Includes Tyrus' equity interest.
(5)
DIC considers it exercises effective control over Cellcom because DIC is the group with the higher percentage of votes (47.2%) vis-à-vis other shareholders, also taking into account the historic voting performance in the Shareholders’ Meetings, as well as the evaluation of the holdings of the remaining shareholders, which are highly atomized.
(6)
Control was lost in September 30, 2018 (see Note 4.(k)).
(7)
Includes Tyrus’ and IRSA S.A.’s equity interests.
(8)
DIC considers that it exercises control because DIC is the group with the higher percentage of votes (43.75%) vis-à-vis other shareholders that are highly atomized.
 
Except for the aforementioned items, the percentage of votes does not differ from the stake.
 
The Group takes into account both quantitative and qualitative aspects in order to determine which non-controlling interests in subsidiaries are considered significant.
 
(b) Changes in ownership interests in subsidiaries without change of control
 
Transactions with non-controlling interests that do not result in loss of control are accounted for as equity transactions – i.e., as transactions with the owners in their capacity as owners. The recorded value corresponds to the difference between the fair value of the consideration paid and/or received and the relevant share acquired and/or transferred of the carrying value of the net assets of the subsidiary.
 
(c) Disposal of subsidiaries with loss of control
 
When the Group ceases to have control over a subsidiary, any retained interest in the entity is re-measured at its fair value at the date when control is lost, with changes in carrying amount recognized in profit or loss. The fair value is the initial carrying amount for the purposes of subsequently accounting for the retained interest as an associate, joint venture or financial asset. In addition, any amounts previously recognized in other comprehensive income in respect of that entity are accounted for as if the Group had directly disposed of the related assets or liabilities. This may mean that amounts previously recognized in other comprehensive income are reclassified to profit or loss.
 
(d) Associates
 
Associates are all entities over which the Group has significant influence but not control, usually representing an interest between 20% and at least 50% of the voting rights. Investments in associates are accounted for using the equity method of accounting, except as otherwise indicated as explained below. Under the equity method, the investment is initially recognized at cost, and the carrying amount is increased or decreased to recognize the investor’s share of the profit or loss of the investee after the date of acquisition. The Group’s investment in associates includes goodwill identified on acquisition.
 
As of each year-end or upon the existence of evidence of impairment, a determination is made, as to whether there is any objective indication of impairment in the value of the investments in associates. If this is the case, the Group calculates the amount of impairment as the difference between the recoverable amount of the Associates and its carrying value and recognizes the amount adjacent to "Share of profit / (loss) of associates and joint ventures " in the Statement of Income and Other Comprehensive Income.
 
 
 
F-19
Cresud Sociedad Anónima,
Comercial, Inmobiliaria, Financiera y Agropecuaria
 
 
Profit and losses resulting from transactions between the Group and the associate are recognized in the Group's financial statements only to the extent of the interests in the associates of the unrelated investor. Unrealized losses are eliminated unless the transaction reflects signs of impairment of the value of the asset transferred. The accounting policies of associates are modified to ensure uniformity within Group policies.
 
Note 8 includes summary financial information and other information of the Group's associates.
 
The Group takes into account quantitative and qualitative aspects to determine which investments in associates are considered significant.
 
(e) Joint arrangements
 
Joint arrangements are arrangements of which the Group and another party or parties have joint control bound by a contractual arrangement. Under IFRS 11, investments in joint arrangements are classified as either joint ventures or joint operations depending on the contractual rights and obligations each investor has rather than the legal structure of the joint arrangement. A joint venture is a joint arrangement whereby the parties that have joint control of the arrangement have rights to the net assets of the arrangement. A joint operation is a joint arrangement whereby the parties that have joint control of the arrangement have rights to the assets, and obligations for the liabilities, relating to the arrangement. The Group has assessed the nature of its joint arrangements and determined them to be joint ventures.
 
Investments in joint ventures are accounted for under the equity method. Under the equity method of accounting, interests in joint ventures are initially recognized in the Consolidated Statements of Financial Position at cost and adjusted thereafter to recognize the Group’s share of post-acquisition profits or losses and other comprehensive income in the Statements of Income and Other Comprehensive Income.
 
The Group determines at each reporting date whether there is any objective evidence that the investment in joint ventures is impaired. If this is the case, the Group calculates the amount of impairment as the difference between the recoverable amount of the joint venture and its carrying value and recognizes such difference in "Share of profit / (loss) of associates and joint ventures" in the Statements of Income.
 
2.4 Segment information
 
Operating segments are reported in a manner consistent with the internal reporting provided to the Chief Operating Decision-Maker (“CODM”), responsible for allocating resources and assessing performance. The operating segments are described in Note 6.
 
2.5 Foreign currency translation
 
(a) Functional and presentation currency
 
Items included in the Financial Statements of each of the Group’s entities are measured using the currency of the primary economic environment in which the entity operates (‘the functional currency’). The Consolidated Financial Statements are presented in Argentine Pesos, which is the Group’s presentation currency.
 
(b) Transactions and balances in foreign currency
 
Foreign currency transactions are translated into the functional currency using the exchange rates prevailing at the dates of the transactions. Foreign exchange gains and losses resulting from the settlement of such transactions and from the translation at year-end exchange rates of monetary assets and liabilities nominated in foreign currencies are recognized in the profit or loss for the year.
 
Foreign exchange gains and losses are presented in the Statement of Income within other financial income, as appropriate, unless they have been capitalized.
 
 
 
F-20
Cresud Sociedad Anónima,
Comercial, Inmobiliaria, Financiera y Agropecuaria
 
 
(c) Group companies
 
The results and financial position of all the Group entities (none of which has the currency of a hyperinflationary economy) that have a functional currency different from the presentation currency are translated into the presentation currency as follows:
 
(i)
assets, liabilities and goodwill for each Statement of Financial Position presented are translated at the closing rate at the date of that financial position;
(ii)
income and expenses for each Statement of Comprehensive Income are translated at average exchange rates (unless this average is not a reasonable approximation of the cumulative effect of the rates prevailing on the transaction dates, in which case income and expenses are translated at the rate on the dates of the transactions); and
(iii)
all resulting exchange differences are recognized in the Statement of Comprehensive Income.
 
The accounting policy of the Group consists in accounting for the translation difference of its subsidiaries by the “step-by-step” method according to IAS 21.
 
2.6  Investment properties
 
Investment properties are those properties owned either by the Group that are held to earn long-term rental income or for capital appreciation, or both and that are not occupied by the Group for its own operations. Investment property also includes property that is being constructed or developed for future use as investment property. The Group also classifies as investment properties land whose future use has not been determined yet. The Group’s investment properties primarily comprise the Group’s portfolio of shopping malls and offices, certain property under development and undeveloped land.
 
Where a property is partially owner-occupied, with the rest being held for rental income or capital appreciation, the Group accounts for the portions separately. The portion that is owner-occupied is accounted for as property, plant and equipment under IAS 16 “Property, Plant and Equipment” and the portion that is held for rental income or capital appreciation, or both, is treated as investment properties under IAS 40 “Investment Properties”.
 
Investment properties are measured initially at cost. Cost comprises the purchase price and directly attributable expenditures, such as legal fees, certain direct taxes, commissions and in the case of properties under construction, the capitalization of financial costs.
 
For properties under development, capitalization of costs includes not only financial costs, but also all costs directly attributable to works in process, from commencement of construction until it is completed and property is in condition to start operating.
 
Direct expenses related to lease contract negotiation (such as payment to third parties for services rendered and certain specific taxes related to execution of such contracts) are capitalized as part of the book value of the relevant investment properties and amortized over the term of the lease.
 
Borrowing costs associated with properties under development or undergoing major refurbishment are capitalized. The finance cost capitalized is calculated using the Group’s weighted average cost of borrowings after adjusting for borrowings associated with specific developments. Where borrowings are associated with specific developments, the amount capitalized is the gross interest incurred on those borrowings less any investment income arising on their temporary investment. Finance cost is capitalized from the commencement of the development work until the date of practical completion. Capitalization of finance costs is suspended if there are prolonged periods when development activity is interrupted. Finance cost is also capitalized on the purchase cost of land or property acquired specifically for redevelopment in the short term but only where activities necessary to prepare the asset for redevelopment are in progress.
 
After initial recognition, investment property is carried at fair value. Investment property that is being redeveloped for continuing use as investment property or for which the market has become less active continues to be measured at fair value. Investment properties under construction are measured at fair value if the fair value is considered to be reliably determinable. On the other hand, properties under construction for which the fair value cannot be determined reliably, but for which the Group expects it to be determinable when construction is completed, are measured at cost less impairment until the fair value becomes reliably determinable or construction is completed, whichever is earlier.
 
 
 
F-21
Cresud Sociedad Anónima,
Comercial, Inmobiliaria, Financiera y Agropecuaria
 
 
Fair values are determined differently depending on the type of property being measured.
 
Generally, fair value of owner occupied farmland, office buildings and land reserves is based on active market prices, adjusted, if necessary, for differences in the nature, location or condition of the specific asset. If this information is not available, the Group uses alternative valuation methods, such as recent prices on less active markets or discounted cash flow projections.
 
The fair value of the Group’s portfolio of Shopping Malls is based on discounted cash flow projections. This method of valuation is commonly used in the shopping mall industry in the region where the Group conducts its operations.
 
Fair value of office buildings in the Operations Center in Israel are based on discounted cash flow projections.
 
As required by CNV 576/10 Resolution, valuations are performed as of the financial position date by accredited external appraisers who have recognized professional qualifications and have recent experience in the location and category of the investment property being valued. These valuations form the basis for the carrying amounts in the Consolidated Financial Statements. The fair value of investment property reflects, among other things, rental income from current leases and other assumptions market participants would make when pricing the property under current market conditions.
 
Subsequent expenditures are capitalized to the asset’s carrying amount only when it is probable that future economic benefits associated with the expenditure will flow to the Group and the cost can be measured reliably. All other repairs and maintenance costs are expensed when incurred. When part of an investment property is replaced, the carrying amount of the replaced part is derecognized.
 
Changes in fair values are recognized in the Statement of Income under the line item “Net gain or (loss) from fair value adjustment of investment properties”.
 
Asset transfers, including assets classified as investments properties which are reclassified under other items or vice-versa, may only be carried out when there is a change of use evidenced by: a) commencement of occupation of real property by the Group, where investment property is transferred to property, plant and equipment; b) commencement of development activities for sale purposes, where investment property is transferred to property for sale; c) the end of Group occupation, where it is transferred from property, plant and equipment to investment properties; or d) commencement of an operating lease transaction with a third party, where properties for sale are transferred to investment property. The value of the transfer is the one that the property had at the time of the transfer and subsequently is valued in accordance with the accounting policy related to the item.
 
The Group may sell its investment property when it considers that such property no longer forms part of the lease business. The carrying value immediately prior to the sale is adjusted to the transaction price, and the adjustment is recorded in the Statement of Income and other comprehensive income in the line “Net gain from fair value adjustments of investment properties”.
 
Investment properties are derecognized when they are disposed of or when they are permanently withdrawn from use and no future economic benefits are expected to arise from their disposals. The disposal of properties is recognized when the significant risks and rewards have been transferred to the buyer. As for unconditional agreements, proceeds are accounted for when title to property passes to the buyer and the buyer intends to make the respective payment. In the case of conditional agreements, proceeds are accounted for when title to property passes to the buyer and the buyer intends to make the respective payment, and when the conditions the agreement is subject to have been met. Where consideration receivable for the sale of the properties is deferred, it is discounted to present value. The difference between the discounted amount and the amount receivable is treated as interest income and recognized over the period using the effective interest method. Direct expenses related to the sale are recognized in the line "Other operating results, net" in the Statement of Income at the time they are incurred.
 
2.7  Property, plant and equipment
 
This category primarily comprises, buildings or portions of a building used for administrative purposes, machines, computers, and other equipment, motor vehicles, furniture, fixtures and fittings and improvements to the Group’s corporate offices.
 
The Group has also several hotel properties. Based on the respective contractual arrangements with hotel managers and / or given their direct operators nature, the Group considers it retains significant exposure to the variations in the cash flows of the hotel operations, and accordingly, hotels are treated as owner-occupied properties and classified under "Property, plant and equipment".
 
 
 
F-22
Cresud Sociedad Anónima,
Comercial, Inmobiliaria, Financiera y Agropecuaria
 
 
All property, plant and equipment (“PPE”) is stated at acquisition cost less accumulated depreciation and impairment, if any. The acquisition cost includes expenditures, which are directly attributable to the acquisition of the items. For properties under development, capitalization of costs includes not only financial costs, but also all costs directly attributable to works in process, from commencement of construction until it is completed and the property is in conditions to start operating.
Subsequent costs are included in the asset’s carrying amount or recognized as a separate asset, as appropriate, only when it is probable that future economic benefits associated with the item will flow to the Group and the cost of the item can be measured reliably. Such costs may include the cost of improvements and replacement of parts as they meet the conditions to be capitalized. The carrying amount of those parts that are replaced is derecognized. Repairs and maintenance are charged as incurred in the Statement of Income. Depreciation, based on a component approach, is calculated using the straight-line method to allocate the cost over the assets’ estimated useful lives.
 
The remaining useful life as of June 30, 2020 is as follows:
 
Buildings and facilities
Between 5 and 50 years
Machinery and equipment
Between 3 and 24 years
Communication networks
Between 4 and 20 years
Others
Between 3 and 25 years
 
As of each fiscal year-end, an evaluation is performed to determine the existence of indicators of any decrease in recoverable value or useful life of assets. If there are any indicators, the recoverable amount and/or residual useful life of impaired asset(s) is estimated, and an impairment adjustment is made, if applicable. As of each fiscal year-end, the residual useful life of assets is estimated and adjusted, if necessary. The book amount of an asset is reduced to its recoverable value if the book value is greater than its estimated recoverable value.
 
Gains from the sale of these assets are recognized when the significant risks and rewards have transferred to the buyer. This will normally take place on unconditional exchange, generally when legal title passes to the buyer and it is probable that the buyer will pay. For conditional exchanges, sales are recognized when these conditions are satisfied.
 
Gains and losses on disposals are determined by comparing the proceeds, net of direct expenses related to such sales, with the carrying amount. Gains and losses from the disposal of farmlands are disclosed within “Gains from disposal of farmlands” in the Statements of Income. All other gains and losses from the disposal of property, plant and equipment items are recognized within “Other operating results, net” in the Statement of Comprehensive Income.
 
When assets of property, plant and equipment are transferred to investment property, the difference between the value at cost transferred and the fair value of the investment property is allocated to a reserve within equity.
 
Group's sugarcane fields are recognized as bearer plants under the definition included in IAS 41. For this reason, they are accounted as property, plant and equipment and are valued at amortized cost.
 
2.8  Leases
 
Leases are recorded pursuant to IFRS 16. The Group recognizes an asset for the right of use and a liability at present value with respect to those contracts that meet the definition of lease agreements according to IFRS 16. For the prior periods’ leases were classified at their inception as either operating or finance leases based on the economic substance of the agreement.
 
A Group company is the lessor
 
Properties leased out to tenants under operating leases are included in “Investment properties” in the Statement of Financial Position. See Note 2.25 for the recognition of rental income.
 
A Group company is the lessee
 
The Group has entered into some operating lease agreements, mainly related to agribusiness activities. By virtue of these contracts, the Group leases land open for agricultural exploitation during one or more crop seasons. The lease price is generally set at a fixed amount in dollars or at a certain number of quintals of soybeans (or equivalent measurement unit) during the entire lease term. Lease payments can be made in installments or in advance at the beginning of the lease. The lease costs are recognized in the Statements of Income in relation to the degree of ripeness of the harvest since the Group considers that this systematic base is more representative of the time pattern of the leases’ benefits.
 
Additionally, the Group maintains other operating leases not related to agricultural activity, mainly associated with the leasing of offices. Payments, including prepayments, made under operating leases (net of any incentives received from the lessor) are charged to the Statement of Income on a straight-line basis over the period of the lease.
 
 
 
F-23
Cresud Sociedad Anónima,
Comercial, Inmobiliaria, Financiera y Agropecuaria
 
 
The Group acquires certain specific assets (especially machinery, computer equipment and real property exploitation concessions) under leases pursuant to IFRS 16. Assets so acquired are recorded as an asset at the present value of the minimum future lease payments. Capitalized lease assets are depreciated over the shorter of the estimated useful life of the assets and the lease term. The finance charges are charged over the lease period so as to produce a constant periodic rate of interest on the remaining balance of the liability for each period.
 
Leases falling within the IFRS 16 exemption, where the Group acts as lessee are charged to results at the time they accrue. They mainly include contracts for less than one year and/or for non-material items.
 
2.9  Intangible assets
 
(a) Goodwill
 
Goodwill represents future economic benefits arising from assets that are not capable of being individually identified and separately recognized by the Group on an acquisition. Goodwill is initially measured as the difference between the fair value of the consideration transferred, plus the amount of non-controlling interest in the acquisition and, in business combinations achieved in stages, the acquisition-date fair value of the previously held equity interest in the acquisition; and the net fair value of the identifiable assets and liabilities assumed on the acquisition date.
 
Goodwill is not amortized but tested for impairment at each fiscal year-end, or more frequently if there is an indication of impairment.
 
For the purpose of impairment testing, assets are grouped at the lowest levels for which there are separately identifiable cash flows, referred to as cash-generating units (“CGU”). In order to determine whether any impairment loss should be recognized, the book value of CGU or CGU groups is compared against its recoverable value. Net book value of CGU and CGU groups include goodwill and assets with limited useful life (such as, investment properties, property, plant and equipment, intangible assets and working capital).
 
If the recoverable amount of the CGU is less than the carrying amount of the unit, the impairment loss is allocated first to reduce the carrying amount of any goodwill allocated to the unit and then to the other assets of the unit pro rata on the basis of the carrying amount of each asset in the unit. Impairment losses recognized for goodwill are not reversed in a subsequent period.
 
The recoverable amount of a CGU is the higher of the fair value less costs-to-sell and the value-in-use. The fair value is the amount at which a CGU may be sold in a current transaction between unrelated, willing and duly informed parties. Value-in-use is the present value of all estimated future cash flows expected to be derived from CGU or CGU groups.
 
Goodwill is assigned to the Group's cash generating units on the basis of operating segments. The recoverable amount of a cash-generating unit is determined based on fair value calculations. These calculations use the price of the CGU assets, they are compared with the book values, plus the goodwill assigned to each cash-generating unit.
 
No material impairment was recorded as a result of the analysis performed (Note 12).
 
(b) Computer software
 
Acquired computer software licenses are capitalized based on the costs incurred to acquire and bring to use the specific software. These costs are amortized over their estimated useful lives of three years. Costs associated with maintaining computer software programs are recognized as an expense as incurred.
 
(c) Branding and client relationships
 
This relates to the fair value of brands and client relationships arising at the time of the business combination with IDBD. They are subsequently valued at cost, less the accumulated amortization or impairment. Client relationships have an average twelve-year useful life, while one of the brands have an indefinite useful life and the other ten-year useful life.
 
(d) Right to receive future units under barter agreements
 
The Group also enters into barter transactions where it normally exchanges undeveloped parcels of land with third-party developers for future property to be constructed on the bartered land. The Group generally receives monetary assets as part of the transactions and/or a right to receive future units to be constructed by developers. Such rights are initially recognized at cost (which is the fair value of the land assigned) and are not adjusted later, unless there is any sign of impairment.
 
 
 
F-24
Cresud Sociedad Anónima,
Comercial, Inmobiliaria, Financiera y Agropecuaria
 
  
At each year-end, the Group reviews the carrying amounts of its intangible assets to determine whether there is any indication that those assets have suffered an impairment loss. If any of such signs exists, the recoverable amount of the asset is estimated in order to determine the extent, if any, of the impairment loss. For intangible assets with indefinite useful lives, the Group annually reviews the existence of an impairment, or more frequently if signs of impairment are identified.
 
2.10  Trading properties
 
Trading properties comprises those properties intended either for sale or in the process of construction for subsequent sale. Trading properties are carried at the lower of cost and net realizable value. Where there is a change in use of investment properties evidenced by the commencement of development with a view to sale, the properties are reclassified as trading properties at cost, which is the carrying value at the date of change in use. They are subsequently carried at the lower of cost and net realizable value. Cost comprises all costs of purchase, costs of conversion and other costs incurred in bringing the trading properties to their present location and condition.
 
2.11  Inventories
 
Inventories include assets held for sale in the ordinary course of the Group’s business activities, assets in production or construction process for sale purposes, and materials, supplies or other assets held for consumption in the process of producing sales and/or services.
 
Supplies used in the Group's agricultural activities comprise fertilizers, agrochemicals, vaccines, seeds, feed for livestock and other items. Harvested agricultural produce comprise harvested crops, and raw meat.
 
For the Group’s operations in Argentina and Brazil, harvested crops are perpetually measured at net realizable value until the point of sale because there is an active market for such products, there is a negligible risk that the produce will not be sold and there is a well-established practice in the industry of measuring the inventories at net realizable value. Changes in net realizable value are recognized in the Statements of Income in the year in which they arise under the line item “Changes in net realizable value of agricultural produce after harvest”.
 
Net realizable value is the estimated selling price in the ordinary course of business less selling expenses. It is determined on an ongoing basis, taking into account the product type and aging, based on the accumulated prior experience with the useful life of the product. The Group periodically reviews the inventory and its aging and books an allowance for impairment, as necessary.
 
The cost of consumable supplies, materials and other assets is determined using the weighted average cost method, the cost of inventories of mobile phones, related accessories and spare parts is priced under the moving average method, and the cost of the remaining inventories is priced under the first in, first out (FIFO) method.
 
Cost comprises all costs of purchase, costs of conversion and other costs incurred in bringing the inventories to their present location and condition. Inventories are recorded at the cash cost and the difference between that and the actual amount paid is treated as finance cost.
 
Inventories are measured at the lower of cost or net realizable value.
 
2.12  Biological assets and agriculture produce at the point of harvest
 
Biological assets comprise unharvested crops (mainly corn, wheat, soybeans and sunflower), sugarcane, livestock (breeding and dairy cattle and cattle held for sale or meat production) and other less significant biological assets such as sheep and tree plantations.
 
The Group distinguishes between consumable and bearer biological assets. Consumable biological assets are those assets that may be harvested as agricultural produce or sold as biological assets, for example livestock intended for the production of meat and/or livestock held for sale. Bearer biological assets are those assets capable of producing more than one harvest, for example sugarcane, dairy cattle and breeding cattle. Consumable biological assets are generally classified as current while bearer biological assets are generally classified as non-current.
 
Expenses relating to the agricultural activity include items such as planting, harvesting, irrigation, agrochemicals, fertilizers, veterinary services and others. The Group elected to capitalize all costs as part of the biological assets.
 
The line item “Cost of sales of biological assets and agricultural produce” within “Costs” in the Statements of Income represents the recognition as an expense of agricultural produce held in inventory, valued at either cost or net realizable value, as applicable, or biological assets valued at fair value less costs to sell. 
 
 
 
F-25
Cresud Sociedad Anónima,
Comercial, Inmobiliaria, Financiera y Agropecuaria
 
 
Either the fair value of a biological asset in its present location and condition is determined based on the present value of expected net cash flows from the biological asset discounted at a current market-determined pre-tax rate or the current quoted market price in the most relevant market.
 
Biological assets are measured at fair value less costs to sell on initial recognition and at each Statement of Financial Position date, except where fair value cannot be reliably measured. Cost approximates fair value when little or no biological transformation has taken place since the costs were originally incurred or the impact of biological transformation on price is not expected to be material. Costs to sell include all incremental costs directly attributable to the sale of the biological assets, excluding finance costs and income taxes.
 
Additionally, the Group’s costs of planting the sugarcane are accounted for as property, plant and equipment and are valued at amortized cost. The growing agricultural product of sugarcane is classified as a biological asset and valued at fair value less costs to sell.
 
The gain or loss arising from initial recognition of a) agricultural produce and b) biological assets at fair value less costs to sell and from a change in fair value less costs to sell of a biological asset is recognized in profit or loss in the year in which occur within the line item “Initial recognition and changes in fair value of biological assets and agricultural produce at the point of harvest”.
 
2.13  Financial instruments
 
The Group classifies financial assets in the following categories: those to be measured subsequently at fair value, and those to be measured at amortized cost. This classification depends on whether the financial asset is an equity investment or a debt investment.
 
Debt investments
 
A debt investment is classified at amortized cost only if both of the following criteria are met: (i) the objective of the Group’s business model is to hold the asset to collect the contractual cash flows; and (ii) the contractual terms give rise on specified dates to cash derived solely from payments of principal and interest due on the principal outstanding. The nature of any derivatives embedded in the debt investment are considered in determining whether the cash derives solely from payment of principal and interest due on the principal outstanding and are not accounted for separately.
 
If either of the two criteria mentioned in the previous paragraph is not met, the debt instrument is classified at fair value through profit or loss. The Group has not designated any debt investment as measured at fair value through profit or loss to eliminate or significantly reduce an accounting mismatch. Changes in fair values and gains from disposal of financial assets at fair value through profit or loss are recorded within “Financial results, net” in the Statement of Income.
 
Equity investments
 
All equity investments, which are neither subsidiaries nor associate companies nor joint venture of the Group, are measured at fair value. Equity investments that are held for trading are measured at fair value through profit or loss. For all other equity investments, the Group can make an irrevocable election at initial recognition to recognize changes in fair value through other comprehensive income rather than profit or loss. The Group decided to recognize changes in fair value of equity investments through changes in profit or loss.
At initial recognition, the Group measures a financial asset at its fair value plus, in the case of a financial asset not at fair value through profit or loss, transaction costs that are directly attributable to the acquisition of the financial asset. Transaction costs of financial assets carried at fair value though profit or loss are expensed in the Statement of Income.
 
In general, the Group uses the transaction price to ascertain the fair value of a financial instrument on initial recognition. In the other cases, the Group records a gain or loss on initial recognition only if the fair value of the financial instrument can be supported by other comparable transactions observable in the market for the same type of instrument or if based on a technical valuation that only inputs observable market data. Unrecognized gains or losses on initial recognition of a financial asset are recognized later on, only to the extent they arise from a change in factors (including time) that market participants would consider upon setting the price.
 
Gains/losses on debt instruments measured at amortized cost and not identified for hedging purposes are charged to income where the financial assets are derecognized or an impairment loss is recognized, and during the amortization process under the effective interest method. The Group is required to reclassify all affected debt investments when and only when its business model for managing those assets changes. 
 
 
 
F-26
Cresud Sociedad Anónima,
Comercial, Inmobiliaria, Financiera y Agropecuaria
 
 
The Group assesses at the end of each reporting period whether there is objective evidence that a financial asset or group of financial assets measured at amortized cost is impaired. A financial asset or a group of financial assets is impaired and impairment losses are incurred only if there is objective evidence of impairment as a result of one or more events that occurred after the initial recognition of the asset (a ‘loss event’) and that loss event (or events) can be reliably estimated. The amount of the loss is measured as the difference between the asset’s carrying amount and the present value of estimated future cash flows (excluding future credit losses that have not been incurred) discounted at the financial asset’s original effective interest rate.
 
Financial assets and liabilities are offset, and the net amount reported in the statement of financial position, when there is a legally enforceable right to offset the recognized amounts and there is an intention to settle on a net basis, or realize the asset and settle the liability simultaneously.
 
2.14  Derivative financial instruments and hedging activities and options
 
Derivative financial instruments are initially recognized at fair value. The method of recognizing the resulting gain or loss depends on whether the derivative is designated as a hedging instrument, and if so, the nature of the item being hedged.
 
The Group manages exposures to various risks using hedging instruments that provide coverage. The Group does not use derivative financial instruments for speculative purposes. To date, the Group has used put and call options, foreign currency future and forward contracts and interest rate swaps, as appropriate.
 
The Group’s policy is to apply hedge accounting where it is permissible under IFRS 9, practical to do so and its application reduces volatility, but transactions that may be effective hedges in economic terms may not always qualify for hedge accounting under IFRS 9.
 
Trading derivatives are classified as a current asset or liability on the Statement of Financial Position. Gains and losses on derivatives are classified according to their nature. Gains and losses on commodity derivatives are classified within the line item “Other operating income, net”. Gain and losses on all other derivatives are classified in the Statements of Income where the results of the items covered are recognized.
 
The fair values of financial instruments that are traded in active markets are computed by reference to market prices. The fair value of financial instruments that are not traded in an active market is determined by using valuation techniques. The Group uses its judgment to select a variety of methods and make assumptions that are mainly based on market conditions existing at the end as each reporting year.
 
2.15  Groups of assets and liabilities held for sale
 
Groups of assets and liabilities are classified as held for sale when the Group is expected to recover their value by means of a sale transaction (rather than through use) and where such sale is highly probable. Groups of assets and liabilities held for sale are valued at the lower of their net book value and fair value less selling costs.
 
2.16  Trade and other receivables
 
Trade receivables are recognized initially at fair value and subsequently measured at amortized cost using the effective interest method.
 
An allowance for doubtful accounts is recorded based on the expected loss of the receivables portfolio. Indicators of doubtful accounts include significant financial distress of the debtor, the debtor potentially filing a petition for reorganization or bankruptcy, or any event of default or past due account.
 
In the case of larger non-homogeneous receivables, the impairment provision is calculated on an individual basis.
 
The Group collectively evaluates smaller-balance homogeneous receivables for impairment. For that purpose, they are grouped on the basis of similar risk characteristics, and account asset type, collateral type, past-due status and other relevant factors are taken into account.
 
The amount of the allowance is the difference between the asset’s carrying amount and the present value of estimated future cash flows, discounted at the original effective interest rate. The carrying amount of the asset is reduced through the use of a separate account, and the amount of the loss is recognized in the Statements of Income within “Selling expenses”. Subsequent recoveries of amounts previously written off are credited against “Selling expenses” in the Statements of Income.
 
 
 
F-27
Cresud Sociedad Anónima,
Comercial, Inmobiliaria, Financiera y Agropecuaria
 
 
2.17  Other assets
 
Other assets are recognized initially at cost and subsequently measured at the acquisition cost or the net realizable value, the lower.
 
2.18  Trade and other payables
 
Trade payables are initially recognized at fair value and subsequently measured at amortized cost using the effective interest method.
 
2.19  Borrowings
 
Borrowings are recognized initially at fair value, net of transaction costs incurred. Borrowings are subsequently stated at amortized cost; any difference between the proceeds (net of transaction costs) and the redemption value is recognized as finance cost over the period of the borrowings using the effective interest method.
 
2.20  Provisions
 
Provisions are recognized when: (i) the Group has a present (legal or constructive) obligation as a result of past events; (ii) it is probable that an outflow of resources will be required to settle the obligation; and (iii) a reliable estimate of the amount of the obligation can be made. Provisions are not recognized for future operating losses.
 
The Group bases its accruals on up-to-date developments, estimates of the outcomes of the matters and legal counsel´s experience in contesting, litigating and settling matters. As the scope of the liabilities becomes better defined or more information is available, the Group may be required to change its estimates of future costs, which could have a material adverse effect on its results of operations and financial condition or liquidity.
 
Provisions are measured at the present value of the cash flows expected to be required to settle the obligation using a pre-tax rate that reflects current market assessments of the time value of money and the risks specific to the obligation. The increase in the provisions due to passage of time is recognized in the Statements of Income.
 
2.21  Irrevocable right of use of the capacity of underwater communication lines
 
Transactions carried out to acquire an irrevocable right of use of the capacity of underwater communication lines are accounted for as service contracts. The amount paid for the rights of use of the communication lines is recognized as “Prepaid expenses” under trade and other receivables, and is amortized over a straight-line basis during the period set forth in the contract (including the option term), which is the estimated useful life of such capacity.
2.22  Employee benefits
 
(a) Defined contribution plans
 
The Group operates a defined contribution plan, which is a pension plan under which the Group pays fixed contributions into a separate entity. The Group has no legal or constructive obligations to pay further contributions if the fund does not hold sufficient assets to pay all employees the benefits relating to employee service in the current year or prior periods. The contributions are recognized as employee benefit expense in the Statements of Income in the fiscal year they are due.
 
(b)  Termination benefits
 
Termination benefits are payable when employment is terminated by the Group before the normal retirement date, or whenever an employee accepts voluntary redundancy in exchange for these benefits. The Group recognizes termination benefits when it is demonstrably committed to either terminating the employment of current employees according to a detailed formal plan without possibility of withdrawal or as a result of an offer made to encourage voluntary termination as a result of redundancy.
 
(c) Bonus plans
 
The Group recognizes a liability and an expense for bonuses based on a formula that takes into consideration the profit attributable to the Company’s shareholders after certain adjustments. The Group recognizes a provision where contractually obliged or where there is a past practice that has created a constructive obligation.
 
 
 
 
F-28
Cresud Sociedad Anónima,
Comercial, Inmobiliaria, Financiera y Agropecuaria
 
 
(d) Defined benefit plans
 
The Group’s net obligation concerning defined benefit plans are calculated on an individual basis for each plan, estimating the future benefits employees have gained in exchange for their services in the current and prior periods. The benefit is disclosed at its present value, net of the fair value of the plan assets. Calculations are made on an annual basis by a qualified actuary.
 
(e) Share-based payments
 
The fair value of share-based payments is measured at the date of grant. The Group measures the fair value using the valuation technique that it considers to be the most appropriate to value each class of award. Methods used may include Black-Scholes calculations or other models as appropriate. The valuations take into account factors such as non-transferability, exercise restrictions and behavioral considerations.
 
The fair value of the share-based payment is expensed and charged to income under the straight-line method over the vesting period in which the right to the equity instrument becomes irrevocable (“vesting period”); such value is based on the best available estimate of the number of equity instruments expected to vest. Such estimate is revised if subsequent information available indicates that the number of equity instruments expected to vest differs from original estimates.
 
(f) Other long-term benefits
 
The net obligations of IDBD, DIC and its subsidiaries concerning employee long-term benefits, other than retirement plans, is the amount of the minimum future benefits employees have gained in exchange for their services in the current and prior periods. These benefits are discounted at their present values.
 
2.23  Current income tax, deferred income tax and minimum presumed income tax
 
Tax expense for the year comprises the charge for tax currently payable and deferred income. Income tax is recognized in the statements of income, except to the extent that it relates to items recognized in other comprehensive income or directly in equity, in which case, the tax is also recognized in other comprehensive income or directly in equity, respectively.
 
Current income tax expense is calculated on the basis of the tax laws enacted or substantially enacted at the date of the Statements of Financial Position in the countries where the Company and its subsidiaries operate and generate taxable income. The Group periodically evaluates positions taken in tax returns with respect to situations in which applicable tax regulation is subject to interpretation. The Group establishes provisions where appropriate on the basis of amounts expected to be paid to the tax authorities.
 
Deferred income tax is recognized, using the deferred tax liability method, on temporary differences arising between the tax bases of assets and liabilities and their carrying amounts in the Consolidated Financial Statements. However, deferred tax liabilities are not recognized if they arise from the initial recognition of goodwill; deferred income tax is not accounted for if it arises from initial recognition of an asset or liability in a transaction other than a business combination that at the time of the transaction affects neither accounting nor taxable profit or loss. Deferred income tax is determined using tax rates (and laws) that have been enacted or substantively enacted by the date of the Statements of Financial Position and are expected to apply when the related deferred income tax asset is realized or the deferred income tax liability is settled.
 
Deferred income tax assets are recognized only to the extent that it is probable that future taxable profit will be available, against which the temporary differences can be utilized. Deferred income tax is provided on temporary differences arising on investments in subsidiaries, joint ventures and associates, except for deferred income tax liabilities where the timing of the reversal of the temporary difference is controlled by the Group and it is probable that the temporary difference will not reverse in the foreseeable future.
 
Deferred income tax assets and liabilities are offset when there is a legally enforceable right to offset current tax assets against current tax liabilities and when the deferred income taxes assets and liabilities relate to income taxes levied by the same taxation authority on either the same taxable entity or different taxable entities where there is an intention to settle the balances on a net basis.
 
The Group is able to control the timing of dividends from its subsidiaries and hence does not expect taxable profit. Hence, deferred tax is recognized in respect of the retained earnings of overseas subsidiaries only if at the date of the Statements of Financial Position, dividends have been accrued as receivable a binding agreement to distribute past earnings in future has been entered into by the subsidiary or there are sale plans in the foreseeable future.
 
 
 
 
F-29
Cresud Sociedad Anónima,
Comercial, Inmobiliaria, Financiera y Agropecuaria
 
 
Entities in Argentina are subject to the Minimum Presumed Income Tax (“MPIT”). Pursuant to this tax regime, an entity is required to pay the greater of the income tax or the MPIT. The MPIT provision is calculated on an individual entity basis at the statutory asset tax rate of 1% and is based upon the taxable assets of each company as of the end of the year, as defined by Argentine law. Any excess of the MPIT over the income tax may be carried forward and recognized as a tax credit against future income taxes payable over a 10-year period. When the Group assesses that it is probable that it will use the MPIT payment against future taxable income tax charges within the applicable 10-year period, recognizes the MPIT as a current or non-current receivable, as applicable, within “Trade and other receivables” in the Statements of Financial Position.
 
The minimum presumed income tax was repealed by Law N ° 27,260 in its article 76 for the periods that begin as of January 1, 2019.
 
Regarding the above mentioned, considering the Instruction No. 2 of the Federal Administration of Public Revenues (AFIP), it is not appropriate to record the provision of the above mention tax, in the event that accounting and tax losses occur.
 
2.24  Cash and cash equivalents
 
Cash and cash equivalents include cash on hand, deposits held with banks, and other short-term liquid investments with original maturities of three months or less. Bank overdrafts are not included.
 
2.25  Revenue recognition
 
The group identifies contracts with customers and evaluates the goods and services committed therein to determine performance obligations and their classification between performance obligations that are satisfied at a given time or over time.
 
Revenue from satisfaction of performance obligations at a given time is recognized when the client obtains control of the committed asset or service considering whether there is a right to collection, if the client has the physical possession, if the client has the legal right and if they have the transferred the risks and benefits.
 
Additionally and in accordance with IFRS 15, the Group recognizes revenues over time from the sales of real estate developments in which there is no alternative use for the asset and the Group has the right to demand payment of the contract. When these conditions are not met, the income is recognized at the time of delivery or deed.
 
Revenue from satisfaction of performance obligations over time for real estate developments is recognized by measuring progress towards compliance with the obligation when it can be measured reliably. For this measurement, the Group uses the resourced method, that is, the effort consumed by the entity and determines the percentage of progress based on the estimate of the total development costs.
 
The Group's revenue is recognized at the probable value of the consideration to which it will be entitled in exchange for transferring the products or services to the customer which is not expected to suffer significant changes.
 
Agricultural activities
 
Revenue from Group’s agricultural activities comes primarily from sales of agricultural produce and biological assets, from provision of services related to the activity and from leases of farmlands.
 
The Group also provides agricultural-related (including but not limited to watering and feedlot services) and brokerage services to third parties. Revenue from services are recognized when services are effective rendered.
 
The Group also leases land to third parties under operating lease agreements. Lease income is recognized on a straight-line basis over the period of the lease.
 
Urban properties and investments activities
 
Rental and services - Shopping malls portfolio
 
Revenues derived from business activities developed in the Group’s shopping malls mainly include rental income under operating leases, admission rights, commissions and revenue from several complementary services provided to the Group’s lessees.
 
Rental income from shopping mall, admission rights and commissions, are recognized in the Statements of Income on a straight-line basis over the term of the leases. When lease incentives are granted, they are recognized as
 
 
 
F-30
Cresud Sociedad Anónima,
Comercial, Inmobiliaria, Financiera y Agropecuaria
 
 
an integral part of the net consideration for the use of the property and are therefore recognized on the same straight-line basis.
 
Contingent rents, i.e. lease payments that are not fixed at the inception of a lease, are recorded as income in the periods in which they are known and can be determined. Rent reviews are recognized when such reviews have been agreed with tenants.
 
The Group’s lease contracts also provide that common area maintenance charges and collective promotion funds of the Group’s shopping malls are borne by the corresponding lessees, generally on a proportionally basis. These common area maintenance charges include all expenses necessary for various purposes including, but not limited to, the operation, maintenance, management, safety, preservation, repair, supervision, insurance and enhancement of the shopping malls. The lessor is responsible for determining the need and suitability of incurring a common area expense. The Group makes the original payment for such expenses, which are then reimbursed by the lessees. The Group considers that it acts as a principal in these cases. Service charge income is presented separately from property operating expenses. Property operating expenses are expensed as incurred.
Rental and services - Offices and other rental properties
 
Rental income from offices and other rental properties include rental income from offices leased out under operating leases, income from services and expenses recovery paid by tenants.
 
Rental income from offices and other rental properties is recognized in the Statements of Income on a straight-line basis over the term of the leases. When lease incentives are granted, they are recognized as an integral part of the net consideration for the use of the property and are therefore recognized on the same straight-line basis.
 
A substantial portion of the Group’s leases requires the tenant to reimburse the Group for a substantial portion of operating expenses, usually a proportionate share of the allocable operating expenses. Such property operating expenses include necessary expenses such as property operating, repairs and maintenance, security, janitorial, insurance, landscaping, leased properties and other administrative expenses, among others. The Group manages its own rental properties. The Group makes the original payment for these expenses, which are then reimbursed by the lessees. The Group considers that it acts as a principal in these cases. The Group accrues reimbursements from tenants as service charge revenue in the period the applicable expenditures are incurred and is presented separately from property operating expenses. Property operating expenses are expensed as incurred.
 
Revenue from communication services and sale of communication equipment
 
Revenue derived from the use of the Group’s communication networks, including mobile phones, Internet services, international calls, fixed line calls, interconnection rates and roaming service rates and television, are recognized when the service is provided, proportionally to the extent the transaction has been realized, and provided all other criteria have been met for revenue recognition.
 
Revenue from the sale of mobile phone cards is initially recognized as deferred revenue and then recognized as revenue as they are used or upon expiration, whichever takes place earlier.
 
A transaction involving the sale of equipment to a final user normally also involves a service sale transaction. In general, this type of sale is performed without a contractual obligation by the client to consume telephone services for a minimum amount over a predetermined period. As a result, the Group records the sale of equipment separately of the performance obligations and recognizes revenue pursuant to the transaction value upon delivery of the equipment to the client. Revenue from telephone services is recognized and accounted for as they are provided over time. When the client is bound to make a minimum consumption of services during a predefined period, the contract formalizes a transaction of several elements and, therefore, revenue from the sale of equipment is recorded at an amount that should not exceed its fair value, and is recognized upon delivery of the equipment to the client and provided the criteria for recognition are met. The Group ascertains the fair value of individual elements, based on the price at which it is normally sold, after taking into account the relevant discounts.
 
Revenue derived from long-term contracts is recognized at the present value of future cash flows, discounted at market rates prevailing on the transaction date. Any difference between the original credit and its net present value is accounted for as interest income over the credit term.
 
Revenue from agricultural products
 
Revenue from agricultural products is recognized when the product is delivered and at the time all other criteria for revenue recognition have been met.
 
 
 
 
F-31
Cresud Sociedad Anónima,
Comercial, Inmobiliaria, Financiera y Agropecuaria
 
 
Revenue from supermarkets
 
Revenue from the sale of goods in the ordinary course of business is recognized at the fair value of the consideration collected or receivable, net of returns and discounts. When the credit term is short and financing is that typical in the industry, consideration is not discounted. When the credit term is longer than the industry’s average, in accounting for the consideration, the Group discounts it to its net present value by using the client’s risk premium or the market rate. The difference between the fair value and the nominal amount is accounted for under financial income. If discounts are granted and their amount can be measured reliably, the discount is recognized as a reduction of revenue.
 
Revenues from supermarkets have been recognized in discontinued operations (see Note 4.(p)).
 
2.26  Cost of sales
 
The cost of sales, includes the acquisition costs and the operational and management costs for shopping malls held by the Group as part of its real estate investments. The Group’s cost of sales in relation to the supply of communication services mainly includes the costs to purchase equipment, salaries and related expenses, service costs, royalties, ongoing license dues, interconnection and roaming expenses, cell tower lease costs, depreciation and amortization expenses and maintenance expenses directly related to the services provided.
 
The cost of sales of supermarkets, includes the acquisition costs for the products less discounts granted by suppliers, as well as all expenses associated with storing and handling inventories and is classified as discontinued operations.
 
2.27  Cost of borrowings and capitalization
 
The costs for general and specific loans that are directly attributable to the acquisition, construction or production of suitable assets for which a prolonged period is required to place them in the conditions required for their use or sale, are capitalized as part of the cost of those assets until the assets are substantially ready for use or sale. The general loan costs are capitalized according to the average debt rate of the Group. Foreign exchange differences for loans in foreign currency are capitalized if they are considered an adjustment to interest costs. The interest earned on the temporary investments of a specific loan for the acquisition of qualifying assets are deducted from the eligible costs to be capitalized. The rest of the costs from loans are recognized as expenses in the period in which they are incurred.
 
2.28  Share capital
 
Ordinary shares are classified as equity. Incremental costs directly attributable to the issue of new ordinary shares or options are shown in equity as a deduction, net of tax, from the proceeds.
 
When any Group’s subsidiary purchases the Company’s equity share capital (treasury shares), the consideration paid, including any directly attributable incremental costs (net of income taxes) is deducted from equity attributable to the Company’s equity holders until the shares are cancelled or reissued. When such ordinary shares are subsequently reissued, any consideration received, net of any directly attributable incremental transaction costs and related income tax effects, is included in equity.
 
Instruments issued by the Group that will be settled by the Company delivering a fixed number of its own equity instruments in exchange for a fixed amount of cash or another financial asset are classified as equity.
 
2.29  Comparability of information
 
The balances as of June 30, 2019 and 2018 that are disclosed for comparative purposes were restated in accordance with IAS 29, see Note 2.1. Certain items from prior fiscal years have been reclassified for consistency purposes. See Note 4. d. for the loss of control of Shufersal and Note 4.c for the loss of control of Gay-Yam.
 
During the years ended June 30, 2020, 2019 and 2018, the Argentine Peso suffered a decrease in its value compared to the US dollar and other currencies close to 66%, 45% and 73%, respectively, which has an impact on the comparability of the figures exposed in the financial statements, mainly due to the exposure to the exchange rate of our Income and costs of “offices” segment, and our assets and liabilities, nominated in foreign currency of the Argentine operations center, the aforementioned devaluation also had an effect on the total balances of the Israel operations center.
 
 
 
 
F-32
Cresud Sociedad Anónima,
Comercial, Inmobiliaria, Financiera y Agropecuaria
 
 
3.  Significant judgments, key assumptions and estimates
 
Not all of these significant accounting policies require management to make subjective or complex judgments or estimates. The following is intended to provide an understanding of the policies that management considers critical because of the level of complexity, judgment or estimations involved in their application and their impact on the Consolidated Financial Statements. These judgments involve assumptions or estimates in respect of future events. Actual results may differ from these estimates.
 
Estimation
Main assumptions
Potential implications
Main references
Business combination - Allocation of acquisition prices
Assumptions regarding timing, amount of future revenues and expenses, revenue growth, expected rate of return, economic conditions, and discount rate, among other.
Should the assumptions made be inaccurate, the recognized combination may not be correct.
Note 4 – Acquisitions and dispositions
Recoverable amounts of cash-generating units (even those including goodwill), associates and assets.
The discount rate and the expected growth rate before taxes in connection with cash-generating units.
The discount rate and the expected growth rate after taxes in connection with associates.
Cash flows are determined based on past experiences with the asset or with similar assets and in accordance with the Group’s best factual assumption relative to the economic conditions expected to prevail.
Business continuity of cash-generating units.
Appraisals made by external appraisers and valuators with relation to the assets’ fair value, net of realization costs (including real estate assets).
Should any of the assumptions made be inaccurate; this could lead to differences in the recoverable values of cash-generating units.
Note 10 – Property, plant and equipment
Note 12 – Intangible assets
Control, joint control or significant influence
Judgment relative to the determination that the Group holds an interest in the shares of investees (considering the existence and influence of significant potential voting rights), its right to designate members in the executive management of such companies (usually the Board of directors) based on the investees’ bylaws; the composition and the rights of other shareholders of such investees and their capacity to establish operating and financial policies for investees or to take part in the establishment thereof.
Accounting treatment of investments as subsidiaries (consolidation) or associates (equity method)
Note 2.3 – Scope of consolidation
Estimated useful life of intangible assets and property, plant and equipment
Estimated useful life of assets based on their conditions.
Recognition of accelerated or decelerated depreciation by comparison against final actual earnings (losses).
Note 10 – Property, plant and equipment
Note 12 – Intangible assets
Fair value valuation of investment properties
Fair value valuation made by external appraisers and valuators. See Note 10.
Incorrect valuation of investment property values
Note 9 – Investment properties
 
Income tax
The Group estimates the income tax amount payable for transactions where the Treasury’s Claim cannot be clearly determined.
Additionally, the Group evaluates the recoverability of assets due to deferred taxes considering whether some or all of the assets will not be recoverable.
Upon the improper determination of the provision for income tax, the Group will be bound to pay additional taxes, including fines and compensatory and punitive interest.
Note 23 – Taxes
Allowance for doubtful accounts
A periodic review is conducted of receivables risks in the Group’s clients’ portfolios. Bad debts based on the expiration of account receivables and account receivables’ specific conditions.
Improper recognition of charges / reimbursements of the allowance for bad debt.
Note 16 – Trade and other receivables
Level 2 and 3 financial instruments
Main assumptions used by the Group are:
 Discounted projected income by interest rate
 Values determined in accordance with the shares in equity funds on the basis of its Financial Statements, based on fair value or investment assessments.
 Comparable market multiple (EV/GMV ratio).
 Underlying asset price (Market price); share price volatility (historical) and market interest rate (Libor rate curve).
Incorrect recognition of a charge to income / (loss).
Note 16 – Financial instruments by category
 Probability estimate of contingent liabilities.
Whether more economic resources may be spent in relation to litigation against the Group, such estimate is based on legal advisors’ opinions.
Charge / reversal of provision in relation to a claim.
Note 21 – Provisions
Qualitative considerations for determining whether or not the replacement of the debt instrument involves significantly different terms
The entire set of characteristics of the exchanged debt instruments, and the economic parameters represented therein:
Average lifetime of the exchanged liabilities; Extent of effects of the debt terms (linkage to index; foreign currency; variable interest) on the cash flows from the instruments.
Classification of a debt instrument in a manner whereby it will not reflect the change in the debt terms, which will affect the method of accounting recording.
Note 16 – Financial instruments by category
(Financial liabilities)
Biological assets
Main assumptions used in valuation are yields, production costs, selling expenses, forwards of sales prices, discount rates.
Wrong recognition/valuation of biological assets. See sensitivities modeled on these parameters in Note 13.
Note 13 – Biological assets
 
 
 
 
 
F-33
Cresud Sociedad Anónima,
Comercial, Inmobiliaria, Financiera y Agropecuaria
 
 
4.
Acquisitions and disposals
 
Agricultural business
 
(a)
Sale and purchase of Farmlands
 
Acquisition of Serra Grande Farmland
 
On May 18, 2020, the Group through its subsidiary BrasilAgro purchased a farm in Baixa Grande do Ribeiro, Piauí of 4,500 hectares (of which 2,900 can be developed for crop production). The amount of the acquisition was set at BRL 25 million (equivalent ARS 316 million), with an initial payment of BRL 8 million (equivalent ARS 101 million). The balance will be cancelled in three annual installments.
 
Sale of Alto Taquari Farmland
 
On May 29, 2020, the Group through its subsidiary BrasilAgro has entered into a purchase-sale agreement for an area of 105 hectares of Alto Taquari farm. The total amount of the sale was 115,478 soybean bags per arable hectare equivalent BRL 11 million (equivalent ARS 139 million). The buyer made the initial payment of BRL 1,8 million (equivalent ARS 22 million). The remaining balance will be paid in five annual installments. The Company has recognized gains of BRL 8 million (equivalent ARS 100 million) as result of this transaction.
 
On October 29, 2019, the Group through its subsidiary BrasilAgro has entered into a purchase-sale agreement for an area of 85 hectares (65 are production hectares) of Alto Taquari farm, a rural property located in the municipality of Alto Taquari, for a total amount of BRL 5.5 (equivalent ARS 94 million). The same date, the buyer made the initial payment of 14,300 soybean bags per arable hectare equivalent BRL 1 million (equivalent ARS 18 million). The remaining balance will be paid in four annual installments. The Company has recognized gains of BRL 4 million (equivalent ARS 68 million) as result of this transaction.
 
On November 21, 2018, the Group through its subsidiary BrasilAgro has entered into a purchase-sale agreement for an area of 103 hectares of Alto Taquari farm. The total amount of the sale was 1,100 soybean bags per arable hectare equivalent to R$ 7 (equivalent to Ps. 114). The buyer made the initial payment of 22,656 soybeans bags equivalent to equivalent to R$ 1.5 (equivalent to Ps. 17); and the remaining balance will be paid in eight biannual installments. The Company has recognized gains of R$ 5 (equivalent to Ps. 91) as result of this transaction.
 
Jatobá
 
On June 30, 2020, the Group through its subsidiary BrasilAgro has entered into a purchase-sale agreement for an area of 1,875 hectares (1,500 are production hectares) of Jatobá farm. The total amount of BRL 45 million (equivalent ARS 567 million), of which BRL 5 million (equivalent ARS 63 million) were already collected. The remaining balance will be paid in six annual installments. The Company has recognized gains of BRL 32.8 million (equivalent ARS 413 million) as result of this transaction.
 
On July 11, 2019, the Group through its subsidiary BrasilAgro has entered into a purchase-sale agreement for an area of 1,134 hectares (893 are production hectares) of Jatobá Farmland, a rural property located in the municipality of Jaborandi – BA. The total amount of sale was 302 soybean bags per arable hectare equivalent or BRL 23 million (equivalent ARS 394 million). The buyer, on September 2, 2019 made the initial payment of 38,000 soybean bags per arable hectare equivalent BRL 3 million (equivalent ARS 45 million). The remaining balance will be paid in six annual installments. Handover of possession and gains as result of this transaction has recognized on September 30, 2019, approximately, BRL 17 million (equivalent ARS 272 million).
 
On June 2019, the Group through its subsidiary BrasilAgro has entered into a purchase-sale agreement for an area of 3,124 hectares of Jatobá Farm. The total amount of the sale was 285 soybean bags per arable hectare or R$ 47 (equivalent to Ps. 776). The buyer already made an initial payment of R$ 5 (equivalent to Ps. 83) and on July 31, 2019 had pay R$ 5 (equivalent to Ps. 83) more; and the remaining balance, equivalent to 563,844 soybeans bags, will be paid in six equal annual installments. This sale was accounted on June 30, 2019, the gain of this transaction amount R$ 36.5 (equivalent to Ps. 573).
 
On June 13, 2018, the Group, through its subsidiary BrasilAgro, entered into a sales agreement for a total area of 9,784 hectares (7,485 are production hectares) of the Jatobá Establishment, a rural property located in the Municipality of Jaborandi . On July 31, 2018, the buyer made the payment of the first installment of 300,000 bags of soybeans, equivalent to an amount of R$ 21 (equivalent to Ps. 223) according to the conditions set in the agreement, obtaining the transfer of the possession and thus recognizing the disposal of the farmland , for the value of 285 bags per useful hectare, equivalent R$ 123 (equivalent to $ 1,309).. The remaining balance will be paid in six annual installments. The group did not recognize the result of this operation since almost all of the hectares sold corresponded to the Investment Property, and therefore were valued at fair value.
 
 
 
F-34
Cresud Sociedad Anónima,
Comercial, Inmobiliaria, Financiera y Agropecuaria
 
 
La Suiza
 
On June 29, 2018 Cresud signed a deed with a non-related third party for the sale of a fraction of 10,000 hectares of livestock activity of "La Suiza". The total amount of the transaction was set at US$ 10, of which US$ 3 have been already paid. The remaining balance of US$ 7, guaranteed by a mortgage on the property, will be collected in 10 installments of the same amount ending on June 2023, which will accrue an annual interest of 4.5% on the remaining balances. The gain of the transaction amounts approximately to Ps. 380.
 
La Esmeralda
 
On July 20, 2017, we executed a purchase-sale agreement for all of “La Esmeralda” establishment consisting of 9,352 hectares devoted to agricultural and cattle raising activities in the 9 de Julio district, Province of Santa Fe, Argentina. On June 25, 2018, the Company has made effective with the sign of the deed and delivery of the property, the sale of "La Esmeralda" farm. The amount of the transaction was set at US$ 19, of which US$ 7 have been already paid. The balance, guaranteed with a mortgage on the property, will be collected in 4 installments of the same amount ending in April 2022, which will accrue an annual interest of 4% on the remaining balances. The gain from the sale amounts approximately to Ps. 686.
 
Araucária
 
On May 3, 2018, the Company through its subsidiary Brasilagro, has entered into a purchase-sale agreement for the partial sale 956 hectares (660 arable hectares) of Araucaria Farm, located in Mineiros, Brazil, for an amount of 1,208 soybean bags per arable hectare or Rs. 66.2 (equal to Ps. 639.2) (Rs./ha. 93,356). The company has recognized gains of Ps. 590 as result of this transaction.
 
(b)
Merger of BrasilAgro-Agrifirma, Purchase and Sale of BrasilAgro Shares
 
Sale of BrasilAgro’s shares
 
On January 20, 2020, the Company sold in the market 3,400,000 shares of its subsidiary BrasilAgro representatives of 6.30% of the share capital for an amount of USD 15.6 million (equivalent ARS 962 million).
 
Agrifirma
 
On January 27, 2020, and in accordance with the terms and conditions established in the Merger Agreement signed on November 22, 2019, Agrifirma Holding was merged by BrasilAgro and extinguished for all legal purposes, becoming BrasilAgro the controlling shareholder of Agrifirma Agropecuária owning 100% of the total voting share capital. The capital of BrasilAgro increased by BRL 115,586,580 from BRL 584,224,000 to BRL 699,810,577, through the issuance of 5,215,385 new common, registered, book-entry shares with no par value, which were subscribed and paid-up by the shareholders of Agrifirma Holding, in such manner that the share capital of BrasilAgro increased to 62,104,201 shares.
 
A subscription warrant was also issued in favor of AB Holdings, a shareholder of Agrifirma Holding, which will entitle AB Holding (or its permitted successors and assigns) to subscribe up to 654,487 new ordinary shares, registered with no par value of BrasilAgro, subject to the terms and conditions established in the Merger Agreement.
 
The merger was made upon exchange of shares and the initial exchange rate was BRL 31.50 per share of BrasilAgro based on the net worth of BrasilAgro and Agrifirma Holding, as of June 30, 2019 (taken into consideration, especially, the properties owned by BrasilAgro and Agrifirma Holding) as per the appraisal made by Deloitte Touche Tohmatsu Consultores Ltda., adjusted in view of the negotiations between the parties, in accordance with the Merger Agreement.
 
 
 
 
F-35
Cresud Sociedad Anónima,
Comercial, Inmobiliaria, Financiera y Agropecuaria
 
 
Below is a breakdown of the fair value of the assets acquired, liabilities assumed and minority interest of the acquisiton:
 
 
  03.31 20 
Fair value of identifiable assets and assumed liabilities:
    
Cash and cash equivalents
  16 
Trade and other receivables
  387 
Inventories
  22 
Biological assets
  74 
Taxes and contributions to recover
  45 
Group of assets held for sale
  362 
Property, plant and equipment
  3,365 
Trade and other payables
  (297)
Borrowings
  (1,884)
Taxes to pay
  (9)
Payroll and social security liabilities
  (43)
Provisions
  (1)
Deferred income tax liabilities
  (423)
Total identifiable net assets
  1,614 
Non-controlling interest
  - 
Key pending allocation
  63 
Total consideration
  1,677 
 
Acquisition of Brasilagro’s shares
 
On March 30, 2020, Cresud purchased in the market 19,100 ordinary shares of its subsidiary BrasilAgro, representing 0.03% of its issued capital, for an amount of ARS 6 million.
 
As a result of the above-mentioned sale and purchase of shares and the merger with Agrifirma, the Company reduced its equity interest in BrasilAgro from 43.17% to 33.55% of its issued capital.
 
On June 29, 2020, Cresud made a contribution in kind to the 100% its controlled subsidiary Helmir S.A. It corresponds to 18,576,400 ADRs of BrasilAgro Comphania de Propriedades Agrícolas, in which the Company currently participates as a shareholder. The total value was USD 69.7 million (equivalent to ARS 4,892 million). At the end of the fiscal year, the Cresud percentage, the percentage of direct ownership is 2.25% and the percentage of indirect ownership through Helmir is 31.30%. In this way, Cresud will continue to control BrasilAgro indirectly through its control of Helmir S.A.
 
Although Cresud maintains less than 50% of the voting rights, in accordance with IFRS, control may exist without a majority of voting rights.
  
Cresud exercises “de facto control” over BrasilAgro as a result of:
 
i) 
the percentage and concentration of voting rights of the Group and the absence of other shareholders with significant voting rights,
ii) 
the absence of a voting agreement among the other shareholders to vote together as a group,
iii) 
the record of attendance to Shareholders’ Meetings and the record of votes casted by the other shareholders; and
iv) 
the effective control exercised by the Group to direct Brasilagro’s relevant activities through its seat in the Board of Directors. See Note 7 for further information regarding to Brasilagro.
 
Therefore, Cresud will continue to consolidate BrasilAgro in its financial statements, after the business combination with Agrifirma.
 
Urban properties and investments business
 
Operations Center in Argentina
 
(b)
Distribution of a dividend in kind
 
On October 30, 2019, the General Ordinary Shareholders´ Meeting approved the distribution of a dividend in kind for an equivalent of Ps. 480 (representing Ps. 0.83 per share and equivalent of Ps. 589 at current currency as of June 30, 2020) payable in IRSA CP shares. For distribution, the quoted price of the IRSA CP share was taken as of October 29, 2019, which was Ps. 205 per share. The number of shares distributed amounts to 2,341,463. This transaction was accounted for in equity as a decrease in the net equity attributable to the parent company for an amount of Ps.504, restated as of the date of these financial statements. The stake of the Group in IRSA CP as at year-end is 80.65%.
 
 
 
 
F-36
Cresud Sociedad Anónima,
Comercial, Inmobiliaria, Financiera y Agropecuaria
 
 
On October 29, 2018 a General Ordinary and Extraordinary Shareholder’s meeting was held, whereby the distribution of a dividend in kind for an equivalent of Ps. 1,827 payable in shares of IRSA CP S.A. was resolved (representing Ps 2.44 per share and equivalent of Ps. 2,610 at current currency as of June 30, 2020). For the distribution, the value of IRSA CP share was taken as of October 26, 2018, which was Ps. 220 per share. The number of shares distributed amounted to 6,418,182. This transaction was accounted for as an equity transaction generating a decrease in the net equity attributable to the parent for Ps. 1,534, restated as of the date of these financial statements.
 
(c)
Sale of IRSA CP floors
 
On June 9, 2020, IRSA CP executed the assignment and transfer the right to sign a title deed, with delivery of possession, with respect to two medium-height floors in the tower under construction known as “200 Della Paolera”, located in the Catalinas district of the Autonomous City of Buenos Aires, covering a total area of approximately 2,430 sq. meters and 16 parking lots, located in the building.
 
The transaction price was set at approximately Ps. 1,165 million (USD 16.9 million), which has already been fully paid.
 
(d)
Condor Merger Agreement
 
On July 19, 2019, Condor executed a merger agreement. As per the contractual terms, each common share of Condor, with a par value of USD 0.01 per share, shall be cancelled prior to the merger and converted into the right to receive an amount in cash equivalent of USD 11.10 per common share. Additionally, pursuant to the terms and conditions of the merger agreement, each convertible Class E share shall be automatically cancelled and shall be converted into the right to receive an amount in cash equivalent of USD 10.00 per share.
 
The closing of the transaction, scheduled for March 23, 2020, has not yet taken place.
 
Condor is currently discussing with NexPoint Hospitality Trust the potential amendments to restructure the previously reported acquisition by merger of the company. No assurances may be given with respect to the outcome of such discussions. The Company will continue to review the options and reserves all its rights and remedies under the original merger agreement.
 
As of the date of presentation of these financial statements, the Group has 2,197,023 common shares and 325,752 Series E shares.
 
(e)
TGLT – Recapitalization Agreement
 
On August 8, 2019, we entered into certain arrangements with TGLT S.A. (“TGLT”) providing for collaboration in TGLT’s financial restructuring and recapitalization. We participated in the recapitalization agreement whereby TGLT committed: (i) to make a public offer to subscribe Class A preferred shares at a subscription price of USD 1.00 per TGLT share; (ii) to make a public offering of new Class B preferred shares which may be subscribed by (a) the exchange for ordinary shares of TGLT, at an exchange ratio of one Class B preferred share for every 6.94 ordinary shares of the Company and / or (b) the exchange for convertible notes, at an exchange ratio of a Class B preferred share for each USD 1.00 of convertible notes (including accumulated and unpaid interests under the existing convertible notes); and (iii) to grant an option to subscribe new Class C preferred shares in a public offer for cash to be carried out if: (a) the public offer of Class A and Class B preferred shares are consummated and (b) a minimum number of option holders have exercised that option at a subscription price per Class C preferred share of USD 1.00 (or its equivalent in pesos).
 
Likewise, IRSA CP signed as a holder of convertible notes of TGLT an agreement for deferment of payment of interest payable as of February 15, 2019 and August 15, 2019 until November 8, 2019 and an option agreement which may be subscribed Class C preferred shares.
 
Finally, supporting the recapitalization plan, IRSA CP signed with TGLT a subscription commitment for Class A preferred shares under Class A Public Offer to make a contribution in kind of shares of the company La Maltería SA, 100% of its ownership, for an amount up to USD 24 million and promised to exchange its convertible negotiable obligations into preferred Class B shares.
 
In turn, on November 22, 2019, TGLT held a bondholders of convertible negotiable obligations meeting in order to consider the modification of different clauses of the indenture in force at that date, and in line with what was agreed in the recapitalization agreement , IRSA CP voted in favor of the modifications.
 
 
 
 
F-37
Cresud Sociedad Anónima,
Comercial, Inmobiliaria, Financiera y Agropecuaria
 
 
Under the agreements described above, the successful consummation of the offer by TGLT, and having reached the thresholds of consent of the holders of convertible notes of TGLT, on December 11, 2019, the Company concluded the envisaged process in the recapitalization agreement and related documents through the subscription of preferred Class A shares, integrating them in kind through the contribution of the shares of the company La Maltería SA, 100% of their ownership and, likewise, proceeded to the exchange of the convertible note - including deferred interest and accrued interest from August 15, 2019 to December 11, 2019 - in preferred Class B shares.
 
During the fiscal year 2020, preferred shares were converted into ordinary shares, which is why IRSA CP begin to have significant influence, considering TGLT S.A. as an associate company.
 
(f)
Sale of Tarshop
 
On February 14, 2019, IRSA CP sold its entire stake in Tarshop to BHSA. Following this acquisition, BHSA became the holder of 100% of the capital stock of said company.
 
The loss recognized for this transaction was approximately Ps. 177, restated as of the date of these financial statements.
 
(g)
Purchase of equity interest in HASAU (owner of Libertador Hotel)
 
On February 28, 2019, the Group reported the acquisition, from an unrelated third party, of the twenty percent (20%) of HASAU for an amount of US$ 1.2. As a result of this acquisition, IRSA holds 100% of HASAU's share capital. This transaction was accounted for as an equity transaction generating a decrease in the net equity attributable to the controlling shareholders by Ps. 3 restated at the date of these financial statements.
 
Operations Center in Israel
 
(h)
Partial sale of Clal
 
Sales and Swap transactions
 
On May 1, 2017, August 30, 2017, January 1, 2018, May 3, 2018, August 30, 2018, and January 2, 2019, continuing with the instructions given by the Israel Capital Market, Insurance and Savings Commission, IDBD sold 5% of its stake in Clal on each occasion and 4.5% on the last one respectively, with a subsequent swap transaction with a 2- year expiration term for each transaction. The consideration for the transactions amounted to approximately NIS 944.5, which is partially restricted according to these agreements until the swap expires. These transactions did not meet the de-recognition criteria so the Group maintains the asset as “Financial assets available for sale” and accounted for the loans as a financial liability.
 
On December 16, 2019, Clal made a public capital increase for 12,066,000 shares at a price of NIS 53.87 per share. IDBD did not take part in such transaction.
 
Additionally, on that date, IDBD sold 200,000 Clal shares at a price of NIS 53.95 per share, representing 0.3% of the new capital stock.
 
On December 18, 2019, IDBD sold 617,017 Clal shares at an average price of NIS 53.77 per share, representing 0.9% of the issued capital stock.
 
Furthermore, a swap transaction carried out by IDBD involving 2,771,309 shares expired in December 2019. The closing price was NIS 52.25 per share.
 
A swap transaction involving 751,000 shares expired within the January-March 2020 period. The closing price was NIS 45.09 per share.
 
Other sales agreements
 
On May 2, 2019, continuing with the instructions given by the Israel Capital Market, Insurance and Savings Commission, IDBD entered into sales agreements with two unrelated parties (the “Buyers”), according to which each of the Buyers will acquire Clal shares representing 4.99% of its share capital at a cash price of NIS 47.7 per share (approximately Ps. 602 per share). In addition, they were granted an option to acquire additional Clal shares for approximately 3% of the issued capital, for a period of 120 days (subject to obtaining a holding permit) at a price of NIS 50 per share.
 
 
 
 
F-38
Cresud Sociedad Anónima,
Comercial, Inmobiliaria, Financiera y Agropecuaria
 
 
Additionally on the same day, IDBD also entered into an agreement with a third unrelated buyer (the "Additional Buyer"), according to which the Additional Buyer will receive an option from IDBD, valid for a period of 50 days, to acquire approximately 4.99% of Clal shares (and not less than 3%), at a price of NIS 47.7 per share (approximately Ps. 602 per share). Subject to the exercise of the option by the Additional Buyer, the price will be paid 10% in cash and the rest through a loan that will be provided to the Additional Buyer by IDBD and / or by a related entity and / or by a banking corporation and / or financial institution, under the agreed conditions.
 
The aforementioned agreements include, among others, a commitment by the Buyers and the Additional Buyer to not sell the shares acquired during an agreed period of 24 months. It is clarified that each of the Buyers and the Additional Buyer have declared and committed to IDBD that there are no agreements or understandings between them regarding the joint ownership of Clal shares that are subject to the aforementioned agreements.
 
The total amount of Clal shares that can be acquired by the three buyers mentioned above, to the extent that the three agreements are completed and the options are exercised, represents approximately 18% of Clal's share capital.
 
As of the date of these financial statements, all previously agreed sales transactions have been consummated.
 
On June 28 and July 6, 2020, IDBD sold 4,791,618 Clal shares held by it through swap transactions, at an average price of approximately NIS 30 per share, representing 7.1% of the capital stock.
 
Additionally, on September 3, 2020, IDBD sold 2,376,527 Clal shares at an average price of NIS 32,475 per share, for a total amount of NIS 77.2 million, representing 3.5% of Clal´s capital stock.
 
As a result of the aforementioned transactions, as of this date, IDBD´s holding in Clal represents 4.99% of its capital stock. It no longer has swap transactions and, accordingly, it is no longer considered as Clal interested party within the context of Israel´s Securities Regulations.
 
On February 4, 2020, Dolphin furnished to the financial entities through which IDB carried out the swap transactions of Clal shares in August and November 2018, guarantees of approximately NIS 11 million, which shall be part of the committed deposits that IDB undertook as part of the terms of such transactions. Furthermore, on February 18, it deposited further guarantees in the amount of NIS 9 million. Following the last sale described above, the guarantees were returned.
 
(i)
Distribution of dividends in kind by PBC. Purchase of Mehadrin shares and acquisition of control
 
On December 10, 2019, PBC distributed its entire holding in Mehadrin as a dividend in kind and, as a result, DIC holds, directly, a 31.4% interest in Mehadrin. As a consequence of such transaction, Mehadrin became an associate.
 
In January and February 2020, DIC purchased approximately 8.8% of Mehadrin’s capital stock, for a total cost of NIS 39 (approximately Ps. 712); therefore, the interest in Mehadrin has increased from 31.4% to approximately 40.2%. Such acquisitions resulted in DIC obtaining control over Mehadrin, by the end of February, as it has the majority votes while the remaining equity interests are distributed among several shareholders.
 
Additionally, from April to June 2020, DIC purchased an additional 3.5% interest in Mehadrin for NIS 14 (approximately Ps. 277), increasing its interest to 43.7%.
 
Following the taking of control, as mentioned above, since March 9, 2020, the Group has consolidated the operations of this company.
 
Below is a detail of incorporated net assets and income from such transaction. The process for the assessment of the fair value of incorporated net assets has been significantly completed as of June 30, 2020 and it is expected to conclude in the first months of the fiscal year ending June 30, 2021. However, the Management does not foresee any material adjustments to the incorporated net assets detailed below:
 
 
 
F-39
Cresud Sociedad Anónima,
Comercial, Inmobiliaria, Financiera y Agropecuaria
 
 
 
 
  03.31.2020 
Fair value of identifiable assets and liabilities incurred
    
Investment properties
  244 
Property, plant and equipment
  6,108 
Intangible assets
  57 
Investments in associates and joint ventures
  1,879 
Restricted assets
  164 
Income tax receivables
  146 
Trade and other receivables
  10,211 
Rights of use
  4,019 
Derivative financial instruments
  37 
Inventories
  2,503 
Borrowings
  (7,363)
Deferred income tax liabilities
  (945)
Trade and other payables
  (4,711)
Lease liabilities
  (2,119)
Provisions
  (56)
Employee benefits
  (128)
Salaries and social security liabilities
  (201)
Income Tax
  (18)
Cash and cash equivalents
  2,612 
TOTAL IDENTIFIABLE NET ASSETS
  12,439 
Non-controlling interest
  (7,443)
Negative goodwill (*)
  (376)
Write-off of Investments in associates
  3,908 
Cash and cash equivalents
  712 
TOTAL CONSIDERATION
  4,620 
 
(*) Included in “Other operating income, net”
 
(j)
Partial sale of equity interests in Gav-Yam
 
On July 1, 2019, PBC sold approximately 11.7% of Gav-Yam´s capital stock by private agreements. Following this transaction, PBC´s interest in Gav-Yam decreased from 51.7% to 40%. The consideration received for such sale was NIS 46 (approximately $ 6,949, restated as of the date of these financial statements).
 
Furthermore, on September 1, 2019, PBC sold an additional 5.14%, approximately, of Gav-Yam shares and, as a result, PBC´s interest in Gav-Yam decreased from 40% to 34.9%. As a consequence of such sales, PBC forfeited its right to nominate the majority members of the Board of Directors and to appoint or remove key management members. Accordingly, PBC has lost its control over Gav-Yam and has de-consolidated such investment since such date.
 
Below are the details of the sale:
 
 
  09.30.2019 
Cash received
  14,261 
Remediation of the fair value of the remaining interest
  32,165 
Total
  46,426 
Net assets disposed including goodwill
  (28,128)
Gain from the sale of a subsidiary, net of taxes (*)
  18,298 
 
(*) Said results are disclosed within discontinued operations, under the caption "other operating results, net"
 
 
 
F-40
Cresud Sociedad Anónima,
Comercial, Inmobiliaria, Financiera y Agropecuaria
 
 
The following table details the net assets disposed:
 
 
  09.30.2019 
Investment properties
  155,846 
Property, plant and equipment
  1,061 
Intangible assets
  3,281 
Right-of-use assets
  42 
Investments in associates and joint ventures
  4,396 
Restricted assets
  378 
Trade and other receivables
  1,157 
Investments in financial assets
  13,544 
Trading properties
  155 
Income tax credit
  190 
Cash and cash equivalents
  10,623 
TOTAL ASSETS
  190,673 
Borrowings
  95,443 
Lease liabilities
  42 
Deferred income tax liabilities
  21,151 
Trade and other payables
  2,398 
Employee benefits
  21 
Salaries and social security liabilities
  63 
Income tax and MPIT liabilities
  125 
TOTAL LIABILITIES
  119,243 
Non-controlling interest
  43,301 
Net assets written off including business key
  28,128 
 
On January 12, 2020, PBC received a communication from the Ministry of Justice of Israel questioning the loss of control of Gav-Yam in September 2019 and, accordingly, raising its objections to observance by PBC of the concentration law in Israel.
 
In May 2020, PBC agreed to sell approximately 4.96% of Gav-Yam´s capital stock to an unrelated third party. Therefore, its interest in Gav-Yam decreased from 34.9% to 29.9% after the consummation of the sales transaction and it was thus able to overcome the questioning from the Ministry of Justice of Israel.
 
(k)
Changes in equity interest in Shufersal and loss of control
 
On December 24, 2017, DIC sold Shufersal shares, decreasing its stake from 53.30% to 50.12%. The consideration with respect to the sale of the shares amounted to NIS 169.5 (equivalent to Ps. 2,148). Both transactions were accounted for as an equity transaction generating an increase in equity attributable to the controlling company for
Ps. 727 and Ps. 976, respectively.
 
On June 16, 2018, DIC announced the sale of a percentage of its stake in Shufersal to institutional investors which was completed on June 21, 2018. The percentage sold amounted to 16.56% and the net amount of the consideration was approximately NIS 848 (equivalent to Ps. 13,845), consequently DIC lost control of Shufersal, so the Group deconsolidated the subsidiary at that date.
 
Below are the details of the sale:
 
 
  06.30.2018 
Cash received
  14,275 
Remediation of the fair value of the remaining interest
  29,271 
Total
  43,546 
Net assets disposed including goodwill
  (18,902)
Gain from the sale of a subsidiary, net of taxes (*)
  24,644 
 
(*) Includes Ps. 5,856 as a result of the sale and Ps. 18,789 as a result of the re-measurement at the fair value of the new stake, both included in discontinued operations.
 
 
 
F-41
Cresud Sociedad Anónima,
Comercial, Inmobiliaria, Financiera y Agropecuaria
 
 
The following table details the net assets disposed:
 
 
  06.30.2018 
Investment properties
  10,332 
Property, plant and equipment
  64,484 
Intangible assets
  16,203 
Investments in associates and joint ventures
  892 
Restricted assets
  203 
Trade and other receivables
  32,516 
Investments in financial assets
  280 
Derivative financial instruments
  51 
Inventories
  13,955 
Cash and cash equivalents
  12,404 
TOTAL ASSETS
  151,320 
Borrowings
  47,383 
Deferred income tax liabilities
  6,244 
Trade and other payables
  53,306 
Provisions
  1,025 
Employee benefits
  2,812 
Salaries and social security liabilities
  5,322 
Income tax and MPIT liabilities
  17 
TOTAL LIABILITIES
  116,109 
Non-controlling interest
  16,309 
Net assets disposed including goodwill
  18,902 
 
Additionally, on November 27, 2018, DIC sold 7.5% of the total shares of Shufersal to institutional investors for a consideration of NIS 416 million (approximately Ps. 7,266). After this transaction, the group holding went down to 26.02% approximately. The profit for this sale was NIS 27 (approximately Ps. 430). See Note 34 regarding the sale of the entire equity interest.
 
(l)
Interest increase in Cellcom
 
On June 27, 2018, Cellcom increased its capital stock in consideration for a gross amount of NIS 280 (approximately Ps. 4,918). DIC participated in such increase and disbursed NIS 145.9 (approximately Ps. 2,561) for 6,314,200 shares.
 
Furthermore, in December 2018, DIC exercised 1.5 million options (Series 1) held by it in Cellcom, for an amount of NIS 31 million (approximately Ps. 527). In December 2019 and February 2020, DIC purchased Cellcom shares for NIS 19 million (approximately Ps. 357). As a consequence of the exercise of the options and the acquisition, DIC interest in Cellcom increased by 0.9%. These transactions were accounted for as equity transactions generating a decrease in the net equity attributable to the controlling company by Ps. 226, restated as of the date of these financial statements.
 
Additionally, on December 5, 2019, Cellcom increased its capital stock with the participation of DIC that purchased almost 50% of the shares issued. The consideration paid amounted to NIS 307 (approximately Ps. 6,011 as of such date). Cellcom issued an aggregate number of 30,600,000 common shares, 7,038,000 Series 3 Options and 6,426,000 Series 4 Options at a price of NIS 1.021 per unit (each unit will represent 100 common shares, 23 Series 3 Options and 21 Series 4 Options).
 
Following the participation of DIC in such issue, the interest percentage was 46.2% of the issued capital stock and approximately 48.5% of the Company´s voting rights (directly and by means of agreements executed with other shareholders of the Company).
 
(m)
Sale of IDBT subsidiary
 
On August 14, 2018, IDBT´s Board of Directors approved an agreement to sell 50% of a subsidiary of IDBT, entrusted with tourism operations for Israir, for a total price of NIS 26 (approximately Ps. 506), which transaction was consummated on December 31, 2018. Such transaction does not affect the intention to sell IDBT in its entirety. The Group evaluated maintaining the criteria to classify the investment as a discontinued operation pursuant to IFRS 5.
 
 
 
 
F-42
Cresud Sociedad Anónima,
Comercial, Inmobiliaria, Financiera y Agropecuaria
 
(n)
Agreement to sell plot of land in USA
 
In July 2019, a subsidiary of IDBG signed an agreement to sell a plot of land next to the Tivoli project in Las Vegas for a consideration of US$ 18 million. At this stage, no assurances may be given that the sales transaction will be completed.
(o)
Sale of Real Estate
 
In October 2018, a subsidiary of Ispro signed an agreement for the sale of all of its rights in real estate area of approximately 29 dunams (equivalent to 1 hectare), in which there are 12,700 square meters in the northern industrial zone in Yavneh for NIS 86 million, (equivalent to Ps.6,439). Such agreement has already been executed.
 
(p)
 Interest increase in PBC
 
In December 2018 and February 2019, DIC acquired an additional 4.40% of PBC in the market for NIS 81 million (equivalent to Ps.1,435). The present transactions were accounted for as equity transactions, generating an increase in net equity attributable to the controlling company for Ps. 101, restated as of the date of these financial statements. See Note 35
 
(q)
Repurchase of own shares by DIC
 
In December 2018, DIC's Board of Directors approved a plan to buy back DIC shares, for a period of one year, until December 2020 amounting up to NIS 120 million (approximately Ps.2,498). Acquisition of securities shall be carried out in accordance with market opportunities, dates, prices and quantities, as determined by the management of DIC, in such a way that in any event, the public holdings shall be, at any time, at least 10.1% of the total issued share capital of DIC.
 
Since December 2018 as of the fiscal year-end date, DIC acquired 12.2 million shares for a total amount of NIS 119 million (approximately Ps. 2,040). Additionally, in December 2018, minority shareholders of DIC exercised DIC Series 6 options for an amount of NIS 9 million (approximately Ps.174).
 
As a result of the operations described above, the participation of Dolphin IL in DIC increased approximately by 5.4%. The present transactions were accounted for as equity transactions generating a decrease in the equity attributable to the controlling company for Ps. 133, restated as of the date of these financial statements.
 
(r)
Interest increase in Elron
 
In November and December 2018, DIC acquired an additional 9.2% of Elron in the market for NIS 31 million (equivalent to Ps. 557). Additionally, in June 2020, Elron issued shares to the market and third parties unrelated to the Group acquired an interest in the Company in consideration for NIS 26. These transactions were accounted for as an equity transaction generating a decrease in the equity attributable to the controlling company for Ps. 64.
 
(s)
Interest increase in DIC
 
On July 5, 2018, Tyrus acquired 2,062,000 of DIC’s shares in the market for a total amount of NIS 20 million (equivalent to Ps. 490), which represent 1.35% of the Company’s outstanding shares at such date. As a result of this transaction, the Group’s equity interest has increased from 76.57% to 77.92%. This transaction was accounted for as an equity transaction generating an increase in the net equity attributable to the controlling company by Ps. 46, restated as of the date of these financial statements.
 
Considering was what mentioned in note 4.G. above, the stake of the Group in DIC is approximately 83.77% considering the repurchase of treasury shares.
 
(t)
Early payment of Ispro bonds
 
In August 2019, the Audit Committee and the Board of Directors of Ispro approved the full advance payment of (Tranche B) corporate bonds, traded on the TASE. The aggregate amount was NIS 131 (approximately Ps. 2,465 restated as of the date of these financial statements). The prepayment of these corporate bonds caused Ispro to become a reporting company for TASE and not a listed company.
 
 
 
F-43
Cresud Sociedad Anónima,
Comercial, Inmobiliaria, Financiera y Agropecuaria
 
 
(u)
Agreement for the sale of Ispro
 
On January 26, 2020, PBC executed an agreement for the sale of all Ispro shares and the rights over the loans granted by the shareholders to ISPRO in consideration for NIS 885. The consummation of the transaction is subject to approval by the Commissioner of Competition pursuant to the Law on Economic Competition, which must be given within a term of 150 days following the execution of the agreement. For this reason, the Group has reclassified the assets and liabilities as available for sale.
 
At the time of the execution of the agreement, the buyer made a deposit of NIS 15 into an account and undertook to deposit an additional amount of NIS 40, following completion of the due diligence process.
 
On March 23, 2020, the buyer contacted PBC and requested a postponement of the dates specified in the sales agreement. PBC informed the buyer that its request would be considered without detrimentally affecting PBC´s rights and obligations pursuant to the agreement. On March 26, 2020, that is, the date of completion of the due diligence process, the buyer defaulted on its obligation to deposit the second payment installment in an amount of NIS 40, into a trust account.
 
PBC demanded the buyer to cure its default and immediately deposit the second payment installment and proceed with the closing of the transaction in accordance with its terms, without this entailing a limitation on its rights and obligations and any consideration available for the buyer pursuant to the agreement and under the law, until April 20, 2020. Since non-compliance was not occurred until April 20, 2020, the agreement was terminated.
 
In April 2020, PBC executed an agreement with another buyer for NIS 800 involving all ISPRO shares and the rights over the loans granted by PBC to ISPRO. As a consequence of the agreement for the sale of ISPRO´s shares, the Group has reclassified net assets totaling Ps. 15,473 as “Group of Assets available for Sale”. Income to be recognized at the time of the consummation of the transaction shall be NIS 47 (equivalent of Ps. 842 as of the current fiscal year-end).
 
(v)
Cellcom- Golan Telecom Agreement
 
In February 2020, Cellcom, the shareholders of Golan Telecom and Golan Telecom executed a binding memorandum of understanding for the acquisition of Golan Telecom entire capital stock, for a total amount of NIS 590, payable in 2 installments (NIS 413 at the closing date of the transaction and NIS 177 within a term of 3 years following such closing date). Cellcom shall issue and deposit the Company´s shares for 8.2 million, with a trustee into a trust account (“Shares held in Trust”), as collateral.
 
The transaction provides for standard conditions and representations and is subject to a due diligence process to be performed by Cellcom and the relevant regulatory authorizations and approvals from material third parties. The parties shall carry out negotiations regarding a detailed agreement; however, they are bound to the memorandum of understanding, regardless of whether the agreement may be executed or not. In the event the conditions for the closing of the transaction were not satisfied before December 31, 2020, the memorandum of understanding or the detailed agreement, as applicable, shall be terminated.
 
See Note 40 for further information about the execution of the agreement and the grant of the respective approvals.
 
 
5.
Financial risk management and fair value estimates
 
The Group's activities expose it to a variety of financial risks: market risk (including foreign currency risk, interest rate risk, indexing risk due to specific clauses and other price risks), credit risk, liquidity risk and capital risk. Within the Group, risk management functions are conducted in relation to financial risks associated to financial instruments to which the Group is exposed during a certain period or as of a specific date.
 
The general risk management policies of the Group seek both to minimize adverse potential effects on the financial performance of the Group and to manage and control the financial risks effectively. The Group uses financial instruments to hedge certain risk exposures when deemed appropriate based on its internal management risk policies, as explained below.
 
 
 
F-44
Cresud Sociedad Anónima,
Comercial, Inmobiliaria, Financiera y Agropecuaria
 
 
Given the diversity of characteristics in the activities conducted under its business and operations center, the Group has decentralized the risk management policies based on two significant line of business: (i) agricultural business and (ii) urban properties and investments business, which is divided into two: (a) Argentina and (b) Israel, in order to identify and properly analyze the various types of risks to which each of the subsidiaries is exposed.
 
The Group’s main financial instruments in the agricultural business and urban properties and investments business of the Operation Center in Argentina comprise cash and cash equivalents, receivables, payables, interest bearing assets and liabilities, other financial liabilities, other investments and derivative financial instruments. The Group manages its exposure to key financial risks in accordance with the Group’s risk management policies.
 
The Group’s management framework includes policies, procedures, limits and allowed types of derivative financial instruments. The Group has established a Risk Committee, comprising members of senior management and a member of the Audit Committee, which reviews and oversees management’s compliance with these policies, procedures and limits and has overall accountability for the identification and management of risk across the Group.
 
Given the diversity of the activities conducted by the Operations Center in Israel of the urban properties and investments business (IDBD, DIC and its subsidiaries), and the resulting risks, IDBD and DIC manage the exposure to their own key financial risks and those of its wholly-owned subsidiaries (except for IDB Tourism) in conformity with a centralized risk management policy, with the non-wholly owned IDBD and DIC subsidiaries being responsible for establishing the risk policy, taking action to cover market risks and managing their activities in a decentralized way. Both IDBD and DIC as holding and each subsidiary are responsible for managing their own financial risks in accordance with agreed global guidelines. The Chief Financial Officers of each entity are responsible for managing the risk management policies and systems, the definition of hedging strategies, insofar as applicable and based on any restriction that may be apply as a result of financial debt, the supervision of its implementation and the answer to such restrictions. The management framework includes policies, procedures, limits and allowed types of derivative financial instruments.
 
This section provides a description of the principal risks that could have a material adverse effect on the Group’s strategy, performance, results of operations and financial condition. The risks facing the businesses, set out below, do not appear in any particular order of potential materiality or probability of occurrence.
 
The analysis of sensitivities to market risks included below are based on a change in one factor while holding all other factors constant. In practice, this is unlikely to occur, and changes in some of the factors may be correlated – for example, changes in interest rate and changes in foreign currency rates.
 
This sensitivity analysis provides only a limited, point-in-time view. The actual impact on the Group’s financial instruments may differ significantly from the impact shown in the sensitivity analysis.
 
(a)
Market risk management
 
Market risk is the risk that the market prices, the fair value or the future cash flows of financial instrument instruments with which the Group operates will fluctuate due to changes in market prices. The Group’s market risks arise from open positions in foreign currencies, interest-bearing assets and liabilities, commodity price risks and equity securities of certain companies, to the extent that these are exposed to market value movements. The Group sets limits on the exposure to these risks that may be accepted, which are monitored on a regular basis.
 
Foreign Exchange risk and associated derivative financial instruments
 
The Group publishes its Consolidated Financial Statements in Argentine pesos but conducts operations and holds positions in other currencies. As a result, the Group is exposed to foreign currency exchange risk through exchange rate movements, which affect the value of the Group’s foreign currency positions. Foreign exchange risk arises when future commercial transactions or recognized assets or liabilities are denominated in a currency that is not the entity’s functional currency.
 
The Group's activities are carried out as follows:
 
1)
Agricultural business: The commercial and/or agro-industrial activities of the Group's subsidiaries are primarily developed in Argentina and have as functional currency the Argentine Peso. The agricultural activities of the Group’s subsidiaries are primarily developed in Argentina, Brazil and Bolivia, where the functional currencies are the respective local currencies.
 
 
 
 
F-45
Cresud Sociedad Anónima,
Comercial, Inmobiliaria, Financiera y Agropecuaria
 
 
2)
Urban properties and investments business:
 
Operation Center in Argentina: The real estate, commercial and/or financial activities of the Group’s subsidiaries from the operations center in Argentina have the Argentine Peso as functional currency. An important part of the business activities of these subsidiaries is conducted in that currency, thus not exposing the Group to foreign exchange risk. Other Group's subsidiaries have other functional currencies, principally US Dollar. In the ordinary course of business, the Group, through its subsidiaries, transacts in currencies other than the respective functional currencies of the subsidiaries. These transactions are primarily denominated in US Dollars and New Israeli Shekel.
Operation Center in Israel: Real estate, business and/or financial activities of IDBD subsidiaries in the operations center in Israel are developed mainly in Israeli currency, although some operations, mostly borrowing, are expressed in United States’ dollars, thereby exposing IDBD to a foreign currency risk.
 
An important part of the business activities of these subsidiaries is conducted in above-mentioned local currencies, thus not exposing the Group to foreign exchange risk. Net financial position exposure to the functional currencies is managed on a case-by-case basis, partly by entering into foreign currency derivative instruments and/or by borrowings in foreign currencies, or other methods, considered adequate by the Management, according to circumstances.
 
Financial instruments are considered sensitive to foreign exchange rates only when they are not in the functional currency of the entity that holds them. The following tables shows the net carrying amounts of the Company’s financial instruments nominated in US$, broken down by the functional currencies in which the Company operates for the years ended June 30, 2019 and 2018. The amounts are presented in Argentine Pesos, the presentation currency of the Group:
 
1)
Agricultural business
 
 
 
Net monetary position (Liability) / Asset
 
 
  06.30.20 
  06.30.19 
Functional currency
 
US$
 
 
US$
 
Argentine Peso
  (31,328)
  (25,618)
Brazilian Reais
  180 
  332 
Bolivian Peso
  (103)
  (110)
Total
  (31,251)
  (25,396)
 
The Group estimates that, other factors being constant, a 10% appreciation of the US dollar against the respective functional currencies at year-end would result in a lower gain before income tax for the years ended June 30, 2020 and 2019 for an amount of Ps. 3,125 and Ps. 2,539, respectively. A 10% depreciation of the US dollar against the functional currencies would have an equal and opposite effect on the Statements of Income.
 
On the other hand, the Group also uses derivative instruments, such as future foreign exchange contracts to manage its exposure to foreign exchange risk. As of June 30, 2020, the Group has future exchange contracts pending for an amount of Ps. 16 (asset) and Ps. 178 (liability). As of June 30, 2019, , the Group has future exchange contracts pending for an amount of Ps. 44 (asset) and Ps. 36 (liability).
 
2)
Urban properties and investments business
 
Operation Center in Argentina
 
 
 
Net monetary position (Liability) / Asset
 
 
  06.30.20 
  06.30.19 
Functional currency
 
US$
 
 
NIS
 
 
US$
 
 
NIS
 
Argentine Peso
  (38,397)
  - 
  (21,134)
  - 
Uruguayan Peso
  152 
  - 
  (274)
  - 
Total
  (38,245)
  - 
  (21,408)
  - 
 
The Group estimates that, other factors being constant, a 10% appreciation of the US Dollar against the respective functional currencies at year-end for the Operations Center in Argentina would result in a net additional loss before income tax for the years ended June 30, 2020 and 2019 for an amount of Ps. 1,497 and Ps. 2,140, respectively. A 10% depreciation of the US Dollar against the functional currencies would have an equal and opposite effect on the statements of income.
 
On the other hand, the Group also uses derivatives, such as future exchange contracts, to manage its exposure to foreign currency risk. As of June 30, 2020 and 2019 the Group has future exchange contracts pending for an amount of US$ 95 and US$ 22, respectively.
 
 
 
F-46
Cresud Sociedad Anónima,
Comercial, Inmobiliaria, Financiera y Agropecuaria
 
 
Operation Center in Israel
 
As of June 30, 2020 and 2019, the net position of financial instruments in US Dollars, which exposes the Group to the foreign currency risk amounts to Ps. (1,324) and Ps. (11,895), respectively. The Group estimates that, other factors being constant, a 10% appreciation of the US Dollar against the Israeli currency would increase loss before income tax for the year ended June 30, 2020 for an amount of Ps. 498 (Ps. 868 loss in 2019).
 
Interest rate risk
 
The Group is exposed to interest rate risk on its investments in debt instruments, short-term and long-term borrowings and derivative financial instruments.
 
The primary objective of the Group’s investment activities is to preserve principal while at the same time maximizing yields without significantly increasing risk. To achieve this objective, the Group diversifies its portfolio in accordance with the limits set by the Group. The Group maintains a portfolio of cash equivalents and short-term investments in a variety of securities, including both government and corporate obligations and money market funds.
 
The Group’s interest rate risk principally arises from long-term borrowings (Note 21). Borrowings issued at variable rates expose the Group to cash flow interest rate risk. Borrowings issued at fixed rates expose the Group to fair value interest rate risk.
 
The Group manages this risk by maintaining an appropriate mix between fixed and floating rate interest bearing liabilities. These activities are evaluated regularly to determine that the Group is not exposed to interest rate fluctuations that could adversely affect its ability to meet its financial obligations and to comply with its borrowing covenants.
 
The Group occasionally manages its cash flow interest rate risk exposure by different hedging instruments, including but not limited to interest rate swap, depending on each particular case. For example, interest rate swaps have the economic effect of converting borrowings from floating rates to fixed rates or vice versa.
 
The interest rate risk policy is approved by the Board of Directors. Management analyses the Group’s interest rate exposure on a dynamic basis. Various scenarios are simulated, taking into consideration refinancing, renewal of existing positions and alternative financing sources. Based on these scenarios, the Group calculates the impact on profit and loss of a defined interest rate shift. The scenarios are run only for liabilities that represent the major interest-bearing positions. Trade payables are normally interest-free and have settlement dates within one year. The simulation is done on a regular basis to verify that the maximum potential loss is within the limits set by management.
 
Note 22 shows a breakdown of the Group’s fixed-rate and floating-rate borrowings per currency denomination and functional currency of the subsidiary that holds the loans for the fiscal years ended June 30, 2020 and 2019.
 
1)
Agricultural business
 
The Group estimates that, other factors being constant, a 1% increase in floating rates at year-end would increase net loss before income tax for the years ended June 30, 2020 and 2019 in the amount of Ps. 44.0 and Ps. 32.8, respectively. A 1% decrease in floating rates would have an equal and opposite effect on the Statement of Income.
 
2)
Urban properties and investments business
 
Operation Center in Argentina
 
The Group estimates that, other factors being constant, a 1% increase in floating rates at year-end would increase net loss before income tax for the years ended June 30, 2020 and 2019 in the amount of Ps. 30.9 and Ps. 31.2, respectively. A 1% decrease in floating rates would have an equal and opposite effect on the Statement of Income.
 
As of June 30, 2020 and 2019, 95.2% and 94.1% of the Group’s long-term financial loans in this operation center have a fixed interest rate so that IRSA is not significantly exposed to the fluctuation risk of the interest rate.
 
Operation Center in Israel
 
IDBD and DIC manage the exposure to the interest rate risk in a decentralized way and it is monitored regularly by different management offices in order to confirm that there are no adverse effects over their ability to meet their financial obligations and to comply with their borrowings covenants.
 
As of June 30, 2020 and 2019, the 99.4% and 97.1%, respectively, of the Group’s long-term financial borrowings in this operations center are at fixed interest rate, therefore, the Group is not significantly exposed to the interest rate fluctuation risk.
 
 
 
F-47
Cresud Sociedad Anónima,
Comercial, Inmobiliaria, Financiera y Agropecuaria
 
 
The Group estimates that, other factors being constant, a 1% increase in floating rates at year-end would increase net loss before income tax for the year ended June 30, 2020, in approximately Ps. 56 (approximately Ps. 139 in 2019). A 1% decrease in floating rates would have an equal and opposite effect on the Statement of Income.
 
Commodity price risk and associated derivative financial instruments
 
The Group’s agricultural activities expose it to specific financial risks related to commodity prices. Prices for commodities have historically been cyclical, reflecting overall economic conditions and changes in capacity within the industry, which affect the profitability of entities engaged in the agricultural industry.
 
Generally, the Group uses derivative instruments to hedge risks arising out of its agricultural business operations. The Group uses a variety of commodity-based derivative instruments to manage exposure to price volatility stemming from its integrated crop production activities. These instruments consist mainly of crop forwards, future contracts and put and call option contracts. Contract positions are designed to ensure that the Group will receive a defined minimum price for certain quantities of its production. The Group combines option contracts with future contracts only as a means of reducing the exposure towards the decrease in commodity prices, as being a producer means that the price is uncertain until the time the products are harvested and sold. The Group manages maximum and minimum prices for each commodity and the idea is to choose the best spot price at which to sell.
 
The Group generally covers up to 49.9% of its crop production in order to finance its operating costs. The hedge consists of taking positions on purchased puts or sold futures and calls that assure a fixed exit price. In the past, the Group has never kept a short position greater than its crop inventories and does not intend to. On the other hand, it is not the Group’s current intention to be exposed in a long derivative position in excess of its actual production.
 
The following tables show the outstanding positions for each type of derivative contract for the years ended June 30, 2020 and 2019:
 
 
   06.30.20                          
Type of derivative contract
 
Tons
 
 
Margin
 
 
Premium paid or (collected)
 
 
Derivatives at fair value
 
 
Gain / (Loss) for valuation at fair value at year-end
 
Forward:
    
    
    
    
    
Sales
    
    
    
    
    
Corn
  152,531 
  70 
  - 
  (23)
  7 
Soybeans
  86,421 
  60 
  - 
  (23)
  227 
Wheat
  18,500 
  10 
  - 
  3 
  - 
Livestock
  54,450 
  - 
  - 
  - 
  (19)
Cotton
  893 
  - 
  - 
  13 
  - 
Ethanol
  600 
  - 
  - 
  - 
  (8)
Purchase
    
    
    
    
    
Corn
  46,480 
  (21)
  - 
  8 
  - 
Soybeans
  16,665 
  22 
  - 
  5 
  - 
Wheat
  17,700 
  (3)
  - 
  1 
  - 
Options:
    
    
    
    
    
Sale put
    
    
    
    
    
Corn
  40,265 
  - 
  - 
  (23)
  (24)
Soybeans
  35,572 
  - 
  - 
  (5)
  47 
Cotton
  625 
  - 
  - 
  (5)
  - 
Livestock
  - 
  - 
  - 
  - 
  (1)
Purchase put
    
    
    
    
    
Corn
  - 
  - 
  - 
  (7)
  - 
Soybeans
  1,000 
  - 
  - 
  (5)
  - 
Sale call
    
    
    
    
    
Corn
  89,700 
  52 
  (5)
  31 
  - 
Soybeans
  4,500 
  2 
  (17)
  28 
  - 
Wheat
  8,000 
  4 
  - 
  3 
  - 
Purchase call
    
    
    
    
    
Wheat
  - 
  - 
  5 
  (5)
  - 
Soybeans
  - 
  - 
  9 
  (4)
  - 
Total
  573,902 
  196 
  (8)
  (8)
  229 
 
 
 
 
 
F-48
Cresud Sociedad Anónima,
Comercial, Inmobiliaria, Financiera y Agropecuaria
 
 
 
 
     06.30.19                       
Type of derivative contract
 
Tons
 
 
Margin
 
 
Premium paid or (collected)
 
 
Derivatives at fair value
 
 
Gain / (Loss) for valuation at fair value at year-end
 
Forward:
    
    
    
    
    
Sales
    
    
    
    
    
Corn
  123,905 
  35 
  - 
  (40)
  (47)
Soybeans
  184,592 
  129 
  - 
  (51)
  (29)
Wheat
  26,200 
  9 
  - 
  - 
  - 
Livestock
  6,930 
  - 
  - 
  - 
  - 
Cotton
  423 
  - 
  - 
  4 
  - 
Ethanol
  1,500 
  - 
  - 
  - 
  5 
Purchase
    
    
    
    
    
Corn
  86,262 
  (2)
  - 
  4 
  4 
Soybeans
  61,284 
  (21)
  - 
  6 
  6 
Wheat
  4,100 
  (1)
  - 
  (1)
  (1)
Options:
    
    
    
    
    
Sale put
    
    
    
    
    
Corn
  25,949 
  - 
  - 
  (21)
  (9)
Soybeans
  54,407 
  - 
  - 
  (66)
  106 
Wheat
  - 
  - 
  1 
  - 
  (1)
Cotton
  1,473 
  - 
  - 
  (1)
  - 
Livestock
  16,500 
  - 
  - 
  (1)
  - 
Purchase put
    
    
    
    
    
Corn
  - 
  - 
  (1)
  - 
  1 
Wheat
  - 
  - 
  (1)
  - 
  1 
Sale call
    
    
    
    
    
Corn
  108,900 
  54 
  6 
  14 
  4 
Soybeans
  131,765 
  52 
  (1)
  24 
  26 
Wheat
  14,400 
  2 
  (1)
  4 
  6 
Purchase call
    
    
    
    
    
Corn
  - 
  - 
  (1)
  (9)
  3 
Soybeans
  - 
  - 
  (8)
  - 
  - 
Total
  848,590 
  257 
  (6)
  (134)
  75 
 
Gains and losses on commodity-based derivative instruments were Ps. 229 (gain) and Ps. 75 (gain) for the years ended June 30, 2020 and 2019, respectively. These gains and losses are included in “Other operating results, net” in the Statements of Income.
 
Crops future contracts fair values are computed with reference to quoted market prices on future exchanges.
 
Risk of fluctuations of the Consumer Price Index ("CPI") of Israel
 
The Operations Center in Israel has financial liabilities indexed by the Israeli CPI.
 
Net financial position exposure to the Israeli CPI fluctuations is managed in a decentralized way on a case-by-case basis, by entering into different derivative financial instruments, as the case may be, or by other methods, considered adequate by the Management, based on the circumstances.
 
As of June 30, 2020, 36.9% of the loans are affected by the evolution of the CPI. A 1% increase in the CPI would generate a loss of Ps. 1,033 (Ps.1,502 for 2019) and a decrease of 1% generates a profit of Ps. 1,054 (Ps.1,519 for 2019).
 
Other price risks
 
The Group is exposed to equity securities price risk or derivative financial instruments because of investments held in entities that are publicly traded, which were classified on the Consolidated Statements of Financial Position at “fair value through profit or loss”. The Group regularly reviews the prices evolution of these equity securities in order to identify significant movements.
 
As of June 30, 2020 and 2019 the total value of Group’s investments in shares and derivative financial instruments of public companies amounts to Ps. 19,385 and Ps. 7,984, respectively.
 
In the Operations Center in Israel the investment in Clal is classified on the Statements of Financial Position at “fair value through profit or loss” and represents the most significant IDBD’s exposure to price risk. Neither IDBD or DIC has used hedging against these risks (Note 15). IDBD and DIC regularly review the prices evolution of these equity securities in order to identify significant movements.
 
 
 
F-49
Cresud Sociedad Anónima,
Comercial, Inmobiliaria, Financiera y Agropecuaria
 
   
The Group estimates that, other factors being constant, a 10% decrease in quoted prices of equity securities and in derivative financial instruments portfolio at year-end would generate a loss before income tax for the year ended June 30, 2020, of Ps. 1,938 (Ps. 798 in 2019) for the Operations Center in Argentina and a loss before income tax for the year ended June 30, 2020, of Ps. 431 (Ps. 2,551 in 2019) for the Operations Center in Israel. An increase of 10% on these prices would have an equal and opposite effect in the Statement of Income.
 
(b)
Credit risk management
 
The credit risk arises from the potential non-performance of contractual obligations by the parties, with a resulting financial loss for the Group. Credit limits have been established to ensure that the Group deals only with approved counterparties and that counterparty concentration risk is addressed and the risk of loss is mitigated. Counterparty exposure is measured as the aggregate of all obligations of any single legal entity or economic entity to the Group.
 
The Group is subject to credit risk arising from deposits with banks and financial institutions, investments of surplus cash balances, the use of derivative financial instruments and from outstanding receivables. The credit risk is managed on a country-by-country basis. Each local entity is responsible for managing and analyzing the credit risk.
 
The Group’s policy in each operations center is to manage credit exposure from deposits, short-term investments and other financial instruments by maintaining diversified funding sources in various financial institutions. All the institutions that operate with the Group are well known because of their experience in the market and high credit quality. The Group places its cash and cash equivalents, investments, and other financial instruments with various high credit quality financial institutions, thus mitigating the amount of credit exposure to any one institution. The maximum exposure to credit risk is represented by the carrying amount of cash and cash equivalents and short-term investments in the Statements of Financial Position.
 
1)
Agricultural business
 
The Group’s primary objective for holding derivative financial instruments is to manage currency exchange rate risk and interest rate risk and commodities prices. The Group generally enters into derivative transactions with high-credit-quality counterparties and, by policy, limits the amount of credit exposure to each counter party. The amounts subject to credit risk related to derivative instruments are generally limited to the amounts, if any, by which counterparty’s obligations exceed the obligations that the Group has with that counterparty. The credit risk associated with derivative financial instruments is representing by the carrying value of the assets positions of these instruments.
 
The Group’s policy is to manage credit risks associated with trade and other receivables within defined trading limits. All Group’s significant counterparties have internal trading limits. The Group’s customers are distinguished between those customers arising out of the investment and development properties activities of the Group from those arising out of its agricultural and agro-industrial operations. These two groups of customers are monitored separately due to their distinct characteristics.
 
Trade receivables from agriculture and agro-industrial activities are primarily derived from the sale of commodities, raw milk, cattle, and sugarcane; receivables from feedlot operations and raw meat products; receivables from the lease of farmland properties; receivables from the sale of farmland properties; and, other receivables from ancillary activities. Trade receivables from agriculture and agro-industrial activities represent 9% and 4% of the Group’s total trade receivables as of June 30, 2020 and 2019, respectively. In contrast with the investment and development properties activities of the Group, the Group’s agribusiness is conducted through several international subsidiaries. The Group has subsidiaries in Argentina, Brazil, Bolivia and Paraguay. However, Argentina and Brazil together concentrate more than 96% and 94% of the Group’s grain production for the years ended June 30, 2020 and 2019, respectively. For the years ended June 30, 2020 and 2019, the grain production in Bolivia has not been significant representing only 3% and 6% of the total Group’s crop sales, respectively. Each country has its own established market for the respective grain production. Generally, the entire country’s grain production is sold in the domestic market to well-known multinational exporters such as Molinos, Cargill or Bunge, and/or local exporters. Prices for grains are also generally based on the market prices quoted in the domestic markets, which normally take as reference the prices in international grain exchanges such as the Chicago Board of Trade.
 
For the years ended June 30, 2020 and 2019, 47% and 44% of sales of crops in Argentina and Brazil were sold to well-known exporters. The Group performs credit evaluations of its customers and generally does not require collateral. Although sales are highly concentrated, the Group does not believe that significant credit risk exists at the reporting period due to the high credit rating of these customers.
 
The Group concentrates its cattle production in Argentina where it is entirely sold in the domestic market. The main buyers are slaughterhouses and supermarkets and are well dispersed. Prices in the cattle market in Argentina are basically fixed by local supply and demand. The principal market is the Liniers Market in Buenos Aires, which provides a standard in price formation for the rest of the domestic markets. Live animals are sold by auction on a daily basis in the
 
 
 
F-50
Cresud Sociedad Anónima,
Comercial, Inmobiliaria, Financiera y Agropecuaria
 
 
market, whereas prices are negotiated by kilogram of live weight and are mainly determined by local supply and demand. Some supermarkets and meat packers establish their prices by kilogram of processed meat. In these cases, processing yields influences the final price.
 
The Group’s sugarcane production is based in Brazil and to a lesser extent in Bolivia. Brazil concentrates the 100% and 97% of the Group's total sugarcane production as of June 30, 2020 and 2019, respectively. Currently, the group has two supply agreements of sugarcane. One of them is with Brenco Companhia Brasileira de Energía Renovable (ETH) and the other one Aparecería IV with Agroserra - Agro Pecuária e Industria, in the municipality of São Raimundo das Mangabeiras. Sales to ETH amounted to Ps. 1,320 and Ps. 1,173 and from Agroserra amounted to Ps. 1,757 and Ps. 1,392 during fiscal years ended June 30, 2020 and 2019, respectively. Thus, total sales amounted to Ps. 3,077 and Ps. 2,565 in fiscal year ended June 30, 2020 and 2019, representing 12% and 14% of consolidated agricultural business revenues of the Group of each fiscal year. Although sales are agreed, the Group do not believe that there is a significant collection risk as of the date of year fiscal year, considering the rating of ETH and Agroserra.
 
The Company does not expect any significant losses resulting from the non-performance of the counterparties in any of the business lines.
 
The maximum exposure to Group’s credit risk is represented by the carrying amount of each financial asset in the Statement of Financial Position after deducting any impairment allowance. The Group’s overall exposure of credit risk arising from trade receivables is set out in Note 16.
 
2)
Urban properties and investments business
 
Operation Center in Argentina
 
Trade receivables related to leases and services provided by the Group represent a diversified tenant base and account for 94.2% and 99.1% of the Group’s total trade receivables of the operations center as of June 30, 2020 and 2019, respectively. The Group has specific policies to ensure that rental contracts are transacted with counterparties with appropriate credit quality. The majority of the Group’s shopping mall, offices and other rental properties’ tenants are well recognized retailers, diversified companies, professional organizations, and others. Owing to the long-term nature and diversity of its tenancy arrangements, the credit risk of this type of trade receivables is considered to be low. Generally, the Group has not experienced any significant losses resulting from the non-performance of any counterpart to the lease contracts and, as a result, the allowance for doubtful accounts balance is low. Individual risk limits are set based on internal or external ratings in accordance with limits set by the Group. If there is no independent rating, risk control assesses the credit quality of the customer, taking into account its past experience, financial position, actual experience and other factors.
Based on the Group’s analysis, the Group determines the size of the deposit that is required from the tenant at inception. Management does not expect any material losses from non-performance by these counterparties (see details on Note 16).
 
On the other hand, property receivables related to the sale of trading properties represent 5.8% and 0.9% of the Group’s total trade receivables as of June 30, 2020 and 2019, respectively. Payments on these receivables have generally been received when due. These receivables are generally secured by mortgages on the properties. Therefore, the credit risk on outstanding amounts is considered very low.
 
Operation Center in Israel
 
IDBD’s and DIC’s primary objective for holding derivative financial instruments is to manage currency exchange rate risk and interest rate risk. IDBD and DIC generally enters into derivative transactions with high-credit-quality counterparties and, by policy, limits the amount of credit exposure to each counterparty. The amounts subject to credit risk related to derivative instruments are generally limited to the amounts, if any, by which counterparty’s obligations exceed the obligations that IDBD has with that counterparty. The credit risk associated with derivative financial instruments is representing by the carrying value of the assets positions of these instruments.
 
IDBD and DIC’s policy is to manage credit exposure to trade and other receivables within defined trading limits. All IDBD’s significant counterparties have internal trading limits.
 
Trade receivables from investment and development property activities are primarily derived from leases and services from shopping malls, offices and other rental properties; receivables from the sale of trading properties and investment properties (primarily undeveloped land and non-retail rental properties). IDBD and DIC have a large customer base and is not dependent on any single customer. The credits for sales from the activities of telecommunications and supermarkets do not present large concentrations of credit risk, not depending on a few customers and with most of their transactions in cash or with credit cards (Note 16).
 
 
 
 
F-51
Cresud Sociedad Anónima,
Comercial, Inmobiliaria, Financiera y Agropecuaria
 
 
(c)
Liquidity risk management
 
The Group is exposed to liquidity risks, including risks associated with refinancing borrowings as they mature the risk that borrowing facilities are not available to meet cash requirements, and the risk that financial assets cannot readily be converted to cash without loss of value. Failure to manage liquidity risks could have a material impact on the Group’s cash flow and Statements of Financial Position. Prudent liquidity risk management implies maintaining sufficient cash, the availability of funding through an adequate amount of committed credit facilities and the ability to close out market positions. Due to the dynamic nature of the underlying businesses, the Group aims to maintain flexibility in funding its existing and prospective debt requirements by maintaining diversified funding sources.
 
Each business (or operation center, as appropriate) monitors its current and projected financial position using several key internally generated reports: cash flow; debt maturity; and interest rate exposure. The Group also undertakes sensitivity analysis to assess the impact of proposed transactions, movements in interest rates and changes in property values on the key profitability, liquidity and balance sheet ratios.
 
The debt of each operation center and the derivative positions are continually reviewed to meet current and expected debt requirements. Each operation center maintains a balance between longer-term and shorter-term financings. Short-term financing is principally raised through bank facilities and overdraft positions. Medium- to longer-term financing comprises public and private bond issues, including private placements. Financing risk is spread by using a variety of types of debt. The maturity profile is managed in accordance with each operation center needs, by spreading the repayment dates and extending facilities, as appropriate.
 
The tables below show financial liabilities, including each operation center derivative financial liabilities groupings based on the remaining period at the Statements of Financial Position to the contractual maturity date. The amounts disclosed in the tables are the contractual undiscounted cash flows and as a result, they do not reconcile to the amounts disclosed on the Statements of Financial Position. However, undiscounted cash flows in respect of balances due within 12 months generally equal their carrying amounts in the Statements of Financial Position, as the impact of discounting is not significant. The tables include both interest and principal flows.
 
Where the interest payable is not fixed, the amount disclosed has been determined by reference to the existing conditions at the reporting date.
 
1)
Agricultural business
 
 
  06.30.20                                 
 
 
 Less than 1 year
 
 
 Between 1 and 2 years
 
 
 Between 2 and 3 years
 
 
 Between 3 and 4 years
 
 
 More than 4 years
 
 
Total
 
Trade and other payables
  6,313 
  123 
  188 
  54 
  101 
  6,779 
Borrowings
  21,628 
  14,944 
  9,041 
  296 
  289 
  46,198 
Finance lease obligations
  790 
  515 
  335 
  270 
  1,074 
  2,984 
Derivative financial instruments
  243 
  19 
  - 
  - 
  - 
  262 
Total
  28,974 
  15,601 
  9,564 
  620 
  1,464 
  56,223 
 
 
      06.30.19                              
 
 
 Less than 1 year
 
 
 Between 1 and 2 years
 
 
 Between 2 and 3 years
 
 
 Between 3 and 4 years
 
 
 More than 4 years
 
 
Total
 
Trade and other payables
  5,844 
  44 
  39 
  33 
  80 
  6,040 
Borrowings (excluding finance lease liabilities)
  17,451 
  6,966 
  2,279 
  7,952 
  472 
  35,120 
Finance lease obligations
  11 
  - 
  - 
  - 
  332 
  343 
Derivative financial instruments
  229 
  - 
  - 
  - 
  - 
  229 
Total
  23,535 
  7,010 
  2,318 
  7,985 
  884 
  41,732 
 
2)
Urban properties and investments business
 
Operation Center in Argentina
 
 
    06.30.20    
 
 
 Less than 1 year
 
 
 Between 1 and 2 years
 
 
 Between 2 and 3 years
 
 
 Between 3 and 4 years
 
 
 More than 4 years
 
 
Total
 
Trade and other payables
  1,546 
  156 
  69 
  219 
  1 
  1,991 
Borrowings
  38,402 
  3,283 
  27,280 
  65 
  216 
  69,246 
Finance lease obligations
  53 
  49 
  51 
  54 
  1,291 
  1,498 
Derivative financial instruments
  83 
  28 
  6 
  - 
  - 
  117 
Total
  40,084 
  3,516 
  27,406 
  338 
  1,508 
  72,852 
 
 
 
 
F-52
Cresud Sociedad Anónima,
Comercial, Inmobiliaria, Financiera y Agropecuaria
 
 
 
 
     06.30.19                                
 
 
 Less than 1 year
 
 
 Between 1 and 2 years
 
 
 Between 2 and 3 years
 
 
 Between 3 and 4 years
 
 
 More than 4 years
 
 
Total
 
Trade and other payables
  2,198 
  334 
  146 
  2 
  386 
  3,066 
Borrowings (excluding finance lease liabilities)
  13,110 
  19,562 
  3,787 
  2,475 
  21,871 
  60,805 
Purchase obligations
  1,827 
  - 
  - 
  - 
  - 
  1,827 
Finance lease obligations
  16 
  6 
  1 
  - 
  - 
  23 
Derivative financial instruments
  19 
  11 
  6 
  1 
  - 
  37 
Total
  17,170 
  19,913 
  3,940 
  2,478 
  22,257 
  65,758 
 
Operation Center in Israel
 
 
   06.30.20                                
 
 
 Less than 1 year
 
 
 Between 1 and 2 years
 
 
 Between 2 and 3 years
 
 
 Between 3 and 4 years
 
 
 More than 4 years
 
 
Total
 
Trade and other payables
  25,507 
  346 
  61 
  20 
  20 
  25,954 
Borrowings
  53,289 
  54,401 
  94,044 
  43,051 
  123,016 
  367,801 
Finance lease obligations
  5,238 
  4,026 
  2,854 
  1,806 
  6,588 
  20,512 
Purchase obligations
  5,695 
  854 
  590 
  - 
  - 
  7,139 
Derivative financial instruments
  20 
  - 
  - 
  - 
  - 
  20 
Total
  89,749 
  59,627 
  97,549 
  44,877 
  129,624 
  421,426 
 
 
 
     06.30.19                                
 
 
 Less than 1 year
 
 
 Between 1 and 2 years
 
 
 Between 2 and 3 years
 
 
 Between 3 and 4 years
 
 
 More than 4 years
 
 
Total
 
Trade and other payables
  21,615 
  426 
  204 
  - 
  - 
  22,245 
Borrowings (excluding finance lease liabilities)
  67,151 
  54,850 
  58,112 
  91,233 
  196,123 
  467,469 
Finance lease obligations
  34 
  34 
  1 
  - 
  - 
  69 
Purchase obligations
  4,282 
  1,365 
  750 
  495 
  - 
  6,892 
Derivative financial instruments
  34 
  - 
  - 
  - 
  - 
  34 
Total
  93,116 
  56,675 
  59,067 
  91,728 
  196,123 
  496,709 
 
See Note 21 for a description of the commitments and restrictions related to loans and the ongoing renegotiations.
(d)
Capital risk management
 
The capital structure of the Group consists of shareholders’ equity and net borrowings. The type and maturity of the Group’s borrowings are analyzed further in Note 21. The Group’s equity is analyzed into its various components in the Statement of Changes in Equity.
 
Capital is managed so as to promote the long-term success of the business and to maintain sustainable returns for shareholders.
 
The Group seeks to manage its capital requirements to maximize value through the mix of debt and equity funding, while ensuring that Group entities continue to operate as going concerns, comply with applicable capital requirements and maintain strong credit ratings.
 
The Group assesses the adequacy of its capital requirements, cost of capital and gearing (i.e., debt/equity mix) as part of its broader strategic plan. The Group continuously reviews its capital structure to ensure that (i) sufficient funds and financing facilities are available to implement the Group’s property development and business acquisition strategies, (ii) adequate financing facilities for unforeseen contingencies are maintained, and (iii) distributions to shareholders are maintained within the Group’s dividend distribution policy. The Group also protects its equity in assets by obtaining appropriate insurance.
 
The Group’s strategy is to maintain key financing metrics (net debt to total equity ratio or gearing and debt ratio) in order to ensure that asset level performance is translated into enhanced returns for shareholders whilst maintaining an appropriate risk reward balance to accommodate changing financial and operating market cycles.
 
The following tables details the Group’s key metrics in relation to managing its capital structure. The ratios are within the ranges previously established by the Group’s strategy.
 
1)
Agricultural business
 
 
  06.30.20 
  06.30.19 
Gearing ratio (i)
  63.03%
  57.02%
Debt ratio (ii)
  251.91%
  218.38%
 
(i) Calculated as total debt over total capital (including equity plus total debt).
(ii) Calculated as total debt over total properties at fair value (including trading properties, properties, plant and equipment, investment properties, farmland rights to receive units under barter agreements).
 
 
 
F-53
Cresud Sociedad Anónima,
Comercial, Inmobiliaria, Financiera y Agropecuaria
 
 
Urban properties and investments business
 
Operation Center in Argentina
 
 
  06.30.20 
  06.30.19 
Gearing ratio (iii)
  49.57%
  40.80%
Debt ratio (iv)
  44.42%
  47.54%
 
Operation Center in Israel
 
 
  06.30.20 
  06.30.19 
Gearing ratio (iii)
  82.63%
  83.68%
Debt ratio (iv)
  244.57%
  149.40%
 
(iii) 
Calculated as total of borrowings over total borrowings plus equity attributable equity holders of the parent company.
(iv) 
Calculated as total borrowings over total properties (including trading properties, property, plant and equipment, investment properties and rights to receive units under barter agreements).
 
(e)
Other non-financial risks
 
Nature risks
 
The Group’s revenue arising from agricultural activities depends significantly on the ability to manage biological assets and agricultural produce. The ability to manage biological assets and agricultural produce may be affected by unfavorable local weather conditions and natural disasters. Weather conditions such as floods, droughts, hail, windstorms and natural disasters such as fire, disease, insect infestation and pests are examples of such unpredictable events. The Group manages this risk by locating its farmlands in different geographical areas. The Group has not taken out insurance for this kind of risks. The occurrence of severe weather conditions or natural disasters may affect the growth of our biological assets, which in turn may have a material adverse effect on the Group’s ability to harvest agricultural produce in sufficient quantities and in a timely way.
 
6.
Segment information
 
IFRS 8 requires an entity to report financial and descriptive information about its reportable segments, which are operating segments or aggregations of operating segments that meet specified criteria. Operating segments are components of an entity about which separate financial information is available that is evaluated regularly by the CODM. According to IFRS 8, the CODM represents a function whereby strategic decisions are made and resources are assigned. The CODM function is carried out by the President of the Group, Mr. Eduardo S. Elsztain. In addition, two responsibility levels have been established for resource allocation and assessment of results of the two operations centers, through executive committees in Argentina and Israel.
 
Segment information is reported from the perspective of products and services: (i) agricultural business and (ii) urban properties and investment business. In addition, this last segment is reported (ie., divided) from the geographic point of view in two Operations Centers to manage its global interests: Argentina and Israel. Within each operations center, the Group considers separately the various activities being developed, which represent reporting operating segments given the nature of its products, services, operations and risks. Management believes the operating segment clustering in each operations center reflects similar economic characteristics in each region, as well as similar products and services offered, types of clients and regulatory environments.
 
As from fiscal year 2018 the CODM reviews the operating income/loss of each business excluding the amounts related to management fees, being such amount reviewed at an aggregate level outside each business. Additionally, the CODM reviews certain corporate expenses associated with each business in an aggregate manner and separately from each of the segments, such expenses have been disclosed in the "Corporate" segment of each operation center.
 
Below is the segment information prepared as follows:
 
Agricultural business
 
 
Agricultural production: segment consists of planting, harvesting and sale of crops as wheat, corn, soybeans, cotton and sunflowers; the sale of grain derivatives, such as flour and oil, breeding, purchasing and/or fattening of free-range cattle for sale to meat processors and local livestock auction markets.; agricultural services; leasing of the Group's farms to third parties; and planting, harvesting and sale of sugarcane
 
Land transformation and sales: comprises gains from the disposal and development of farmlands activities.
 
Corporate: includes corporate expenses related to agricultural business.
 
Other segments: includes, principally, slaughtering and processing in the meat refrigeration plant; and brokerage activities, among others.
 
 
 
F-54
Cresud Sociedad Anónima,
Comercial, Inmobiliaria, Financiera y Agropecuaria
 
 
Urban properties and investments business
 
 
Operation Center in Argentina includes the assets and operating results of the following segments:
 
o
Shopping Malls: includes results principally comprised of lease and service revenues related to rental of commercial space and other spaces in the shopping malls of the Group.
o
Offices: includes the operating results from lease revenues of offices, other rental spaces and other service revenues related to the office activities.
o
Sales and developments: includes the operating results of the development, maintenance and sales of undeveloped parcels of land and/or trading properties. Real estate sales results are also included.
o
Hotels: includes the operating results mainly comprised of room, catering and restaurant revenues.
o
International: includes assets and operating profit or loss from business related to associates Condor (hotels) and New Lipstick (offices).
o
Corporate: includes the expenses related to the corporate activities of the Operations Center in Argentina.
o
Others: primarily includes the entertainment activities through La Arena and La Rural S.A. and the financial activities carried out by BHSA and Tarshop.
 
As of fiscal year 2018, the CODM also reviews the office business as a single segment and the entertainment business in an aggregate and separate manner from offices, including that concept in the "Others" segment.
 
The CODM periodically reviews the results and certain asset categories and assesses performance of operating segments of this operations center based on a measure of profit or loss of the segment composed by the operating income plus the share of profit / (loss) of joint ventures and associates. The valuation criteria used in preparing this information are consistent with IFRS standards used for the preparation of the Consolidated Financial Statements, except for the following:
 
 
Operating results from joint ventures are evaluated by the CODM applying proportional consolidation method. Under this method, the profit/loss generated and assets are reported in the Statement of Income line-by-line based on the percentage held in joint ventures rather than in a single item as required by IFRS. Management believes that the proportional consolidation method provides more useful information to understand the business return. On the other hand, the investment in the joint venture La Rural S.A. is accounted for under the equity method since this method is considered to provide more accurate information in this case.
 
Operating results from Shopping Malls and Offices segments do not include the amounts pertaining to building administration expenses and collective promotion funds (“FPC”, as per its Spanish acronym) as well as total recovered costs, whether by way of expenses or other concepts included under financial results (for example default interest and other concepts). The CODM examines the net amount from these items (total surplus or deficit between building administration expenses and FPC and recoverable expenses).
 
Revenues for each reporting segments derive from a large and diverse client base and, therefore, there is no revenue concentration in any particular segment.
 
 
Operation Center in Israel includes the assets and operating results of the following segments:
 
o
Real Estate: segment in which, through PBC, the Group operates rental properties and residential properties in Israel, USA and other parts of the world and carries out commercial projects in Las Vegas, USA. In this fiscal year, the Company lost control over Gav-Yam. Income was reclassified to discontinued operations and no longer forms part of this segment in this fiscal year. Such effect was reclassified in the comparative information. As of September 2018, Gav-Yam started to be valued as an associate.
o
Supermarkets: segment in which, through Shufersal, the Group operated a supermarket chain in Israel. Upon the loss of control in 2018 this segment was reclassified to discontinued operations and presented as an associate since 2019. Due to the loss of control, it was reclassified to discontinued operations and no longer forms part of the segment for fiscal year 2018.
o
Telecommunications: includes Cellcom whose main activities include the provision of mobile phone services, fixed line phone services, data and Internet and television, among others.
o
Insurance: includes the investment in Clal, insurance company which main activities includes pension and social security insurance, among others. As stated in Note 18, the Group does not have control over Clal; therefore, the business is reported in a single line as a financial asset held for sale and valued at fair value.
o
Corporate: includes the expenses related with the activities of the holding companies.
o
Others: includes other diverse business activities, such as technological developments, tourism, oil and gas assets, electronics, sale of fruits and others.
 
The CODM periodically reviews the results and certain asset categories and assesses performance of operating segments of this operations center based on a measure of profit or loss of the segment composed by the operating
 
 
 
F-55
Cresud Sociedad Anónima,
Comercial, Inmobiliaria, Financiera y Agropecuaria
 
 
income plus the share of profit / (loss) of associates and joint ventures. The valuation criteria used in preparing this information are consistent with IFRS standards used for the preparation of the Consolidated Financial Statements.
 
Goods and services exchanged between segments are calculated on the basis of established prices. Intercompany transactions between segments, if any, are eliminated.
 
Within the agricultural business, the majority of revenue is derived from operating segments in Argentina and Brazil, where most operating assets are located. .
 
Within the Operations Center in Argentina, most revenue from its operating segments is derived from, and their assets are located in, Argentina, except for the share of profit / (loss) of associates included in the “International” segment located in USA.
 
Within the urban properties and investment business in the operations center in Israel, most revenue from its operating segments are derived from and their assets are located in Israel, except for certain earnings from the Real Estate segment, which are generated from activities outside Israel, mainly in USA.
 
Within the agricultural business and the urban properties and investments business from the operations center in Argentina, the assets categories reviewed by the CODM are investment properties, property, plant and equipment, trading properties, inventories, biological assets, right to receive future units under barter agreements, investment in joint ventures and associates and goodwill. The aggregate of these assets, classified by business segment, are disclosed as “segment assets”. Assets are allocated to each segment based on the operations and/or their physical location.
 
 
 
F-56
Cresud Sociedad Anónima,
Comercial, Inmobiliaria, Financiera y Agropecuaria
 
 
                Below is a summarized analysis of the lines of business of the Group for the year ended June 30, 2020:
 
 
             06.30.20                                                 
 
 
 
 
    Urban Properties and Investment business (II)       
 
 
 
 
 
 
 
 
 
 
 
 
 
 
 
 
 
 
 
 
 Agricultural business (I)
 
 
 Operations Center in Argentina
 
 
 Operations Center in Israel
 
 
 Subtotal
 
 
 Total segment information
 
 
 Joint ventures (i)
 
 
 Discontinued operations (ii)
 
 
 Adjustments (iii)
 
 
 Elimination of inter-segment transactions and non-reportable assets / liabilities (iv)
 
 
 Total Statement of Income / Financial Position
 
Revenues
  26,259 
  11,138 
  81,637 
  92,775 
  119,034 
  (60)
  - 
  3,100 
  (818)
  121,256 
Costs
  (22,283)
  (2,755)
  (56,296)
  (59,051)
  (81,334)
  53 
  - 
  (3,230)
  540 
  (83,971)
Initial recognition and changes in the fair value of biological assets and agricultural products at the point of harvest
  2,623 
  - 
  - 
  - 
  2,623 
  - 
  - 
  - 
  204 
  2,827 
Changes in the net realizable value of agricultural products after harvest
  657 
  - 
  - 
  - 
  657 
  - 
  - 
  - 
  - 
  657 
Gross profit / (loss)
  7,256 
  8,383 
  25,341 
  33,724 
  40,980 
  (7)
  - 
  (130)
  (74)
  40,769 
Gain from disposal of farmlands
  838 
  - 
  - 
  - 
  838 
  - 
  - 
  - 
  - 
  838 
Net gain / (loss) from fair value adjustment of investment properties
  780 
  33,464 
  (2,989)
  30,475 
  31,255 
  (263)
  - 
  - 
  - 
  30,992 
General and administrative expenses
  (1,419)
  (2,150)
  (8,764)
  (10,914)
  (12,333)
  15 
  - 
  - 
  51 
  (12,267)
Selling expenses
  (2,610)
  (1,232)
  (12,544)
  (13,776)
  (16,386)
  19 
  - 
  - 
  19 
  (16,348)
Impairment of associates
  - 
  - 
  (2,470)
  (2,470)
  (2,470)
  - 
  - 
  - 
  - 
  (2,470)
Other operating results, net
  1,662 
  (48)
  1,127 
  1,079 
  2,741 
  18 
  - 
  17 
  (6)
  2,770 
Management fees
  - 
  - 
  - 
  - 
  - 
  - 
  - 
  (211)
  - 
  (211)
Profit / (loss) from operations
  6,507 
  38,417 
  (299)
  38,118 
  44,625 
  (218)
  - 
  (324)
  (10)
  44,073 
Share of profit of associates and joint ventures
  127 
  7,047 
  1,299 
  8,346 
  8,473 
  169 
  - 
  - 
  20 
  8,662 
Segment profit / (loss)
  6,634 
  45,464 
  1,000 
  46,464 
  53,098 
  (49)
  - 
  (324)
  10 
  52,735 
 
    
    
    
    
    
    
  - 
    
    
    
Reportable assets
  37,070 
  157,987 
  451,267 
  609,254 
  646,324 
  (671)
  - 
  - 
  41,287 
  686,940 
Reportable liabilities
  - 
  - 
  (403,184)
  (403,184)
  (403,184)
  - 
  - 
  - 
  (161,603)
  (564,787)
Net reportable assets
  37,070 
  157,987 
  48,083 
  206,070 
  243,140 
  (671)
  - 
  - 
  (120,316)
  122,153 
 
 
 
 
F-57
Cresud Sociedad Anónima,
Comercial, Inmobiliaria, Financiera y Agropecuaria
 
 
                Below is a summarized analysis of the lines of business of the Group for the year ended June 30, 2019:
 
 
              30.10.19                                             
 
 
 
 
  Urban Properties and Investment business (II)         
 
 
 
 
 
 
 
 
 
 
 
 
 
 
 
 
 
 
 
 
 Agricultural business (I)
 
 
 Operations Center in Argentina
 
 
 Operations Center in Israel
 
 
 Subtotal
 
 
 Total segment information
 
 
 Joint ventures (i)
 
 
 Discontinued operations (ii)
 
 
 Adjustments (iii)
 
 
 Elimination of inter-segment transactions and non-reportable assets / liabilities (iv)
 
 
 Total Statement of Income / Financial Position
 
Revenues
  19,061 
  15,056 
  73,537 
  88,593 
  107,654 
  (93)
  - 
  3,706 
  (526)
  110,741 
Costs
  (16,165)
  (3,201)
  (52,426)
  (55,627)
  (71,792)
  67 
  - 
  (3,855)
  196 
  (75,384)
Initial recognition and changes in the fair value of biological assets and agricultural products at the point of harvest
  2,035 
  - 
  - 
  - 
  2,035 
  - 
  - 
  - 
  270 
  2,305 
Changes in the net realizable value of agricultural products after harvest
  (43)
  - 
  - 
  - 
  (43)
  - 
  - 
  - 
  - 
  (43)
Gross profit / (loss)
  4,888 
  11,855 
  21,111 
  32,966 
  37,854 
  (26)
  - 
  (149)
  (60)
  37,619 
Gain from disposal of farmlands
  665 
  - 
  - 
  - 
  665 
  - 
  - 
  - 
  - 
  665 
Net gain from fair value adjustment of investment properties
  - 
  (39,477)
  892 
  (38,585)
  (38,585)
  839 
  - 
  - 
  - 
  (37,746)
General and administrative expenses
  (1,525)
  (2,668)
  (8,031)
  (10,699)
  (12,224)
  17 
  - 
  - 
  55 
  (12,152)
Selling expenses
  (1,717)
  (1,085)
  (11,192)
  (12,277)
  (13,994)
  7 
  - 
  - 
  11 
  (13,976)
Other operating results, net
  819 
  (659)
  742 
  83 
  902 
  193 
  - 
  17 
  (11)
  1,101 
Management fees
  - 
  - 
  - 
  - 
  - 
  - 
  - 
  - 
  - 
  - 
Profit / (loss) from operations
  3,130 
  (32,034)
  3,522 
  (28,512)
  (25,382)
  1,030 
  - 
  (132)
  (5)
  (24,489)
Share of profit / (loss) of associates and joint ventures
  11 
  (6,183)
  (150)
  (6,333)
  (6,322)
  (1,006)
  - 
  - 
  - 
  (7,328)
Segment profit / (loss)
  3,141 
  (38,217)
  3,372 
  (34,845)
  (31,704)
  24 
  - 
  (132)
  (5)
  (31,817)
 
    
    
    
    
    
    
    
    
    
    
Reportable assets
  34,597 
  111,717 
  535,565 
  647,282 
  681,879 
  (592)
  - 
  - 
  44,747 
  726,034 
Reportable liabilities
  - 
  - 
  (461,015)
  (461,015)
  (461,015)
  - 
  - 
  - 
  (137,818)
  (598,833)
Net reportable assets
  34,597 
  111,717 
  74,550 
  186,267 
  220,864 
  (592)
  - 
  - 
  (93,071)
  127,201 
 
 
 
 
F-58
Cresud Sociedad Anónima,
Comercial, Inmobiliaria, Financiera y Agropecuaria
 
 
            Below is a summarized analysis of the lines of business of the Group for the year ended June 30, 2018:
 

                    06.30.18                                 

 
 
 
  Urban Properties and Investment business (II)                
 
 
 
 
 
 
 
 
 
 
 
 
 
 
 

 
 Agricultural business (I)
 
 
 Operations Center in Argentina
 
 
 Operations Center in Israel
 
 
 Subtotal
 
 
 Total segment information
 
 
 Joint ventures (i)
 
 
 Adjustments (iii)
 
 
 Elimination of inter-segment transactions and non-reportable assets / liabilities (iv)
 
 
 Total Statement of Income / Financial Position
 
Revenues
  15,393 
  13,872 
  60,057 
  73,929 
  89,322 
  (111)
  4,387 
  (332)
  93,266 
Costs
  (13,096)
  (2,822)
  (41,935)
  (44,757)
  (57,853)
  69 
  (4,445)
  151 
  (62,078)
Initial recognition and changes in the fair value of biological assets and agricultural products at the point of harvest
  1,530 
  - 
  - 
  - 
  1,530 
  4 
  - 
  140 
  1,674 
Changes in the net realizable value of agricultural products after harvest
  532 
  - 
  - 
  - 
  532 
  - 
  - 
  - 
  532 
Gross profit / (loss)
  4,359 
  11,050 
  18,122 
  29,172 
  33,531 
  (38)
  (58)
  (41)
  33,394 
Net gain from fair value adjustment of investment properties
  216 
  19,809 
  - 
  19,809 
  20,025 
  (1,054)
  - 
  - 
  18,971 
Loss from disposal of farmlands
  1,656 
  - 
  - 
  - 
  1,656 
  - 
  - 
  - 
  1,656 
General and administrative expenses
  (1,381)
  (2,335)
  (7,233)
  (9,568)
  (10,949)
  40 
  - 
  33 
  (10,876)
Selling expenses
  (1,753)
  (1,126)
  (10,639)
  (11,765)
  (13,518)
  16 
  - 
  13 
  (13,489)
Other operating results, net
  1,541 
  (56)
  2,136 
  2,080 
  3,621 
  42 
  (2)
  (4)
  3,657 
Management fees
  - 
  - 
  - 
  - 
  - 
  - 
  (1,456)
  - 
  (1,456)
Profit / (loss) from operations
  4,638 
  27,342 
  2,386 
  29,728 
  34,366 
  (994)
  (1,516)
  1 
  31,857 
Share of (loss) / profit of associates and joint ventures
  37 
  (4,227)
  (422)
  (4,649)
  (4,612)
  1,160 
  - 
  - 
  (3,452)
Segment profit / (loss)
  4,675 
  23,115 
  1,964 
  25,079 
  29,754 
  166 
  (1,516)
  1 
  28,405 
 
    
    
    
    
    
    
    
    
    
Reportable assets
  30,755 
  152,860 
  563,654 
  716,514 
  747,269 
  592 
  - 
  49,183 
  797,044 
Reportable liabilities
  - 
  - 
  (479,056)
  (479,056)
  (479,056)
  - 
  - 
  (141,534)
  (620,590)
Net reportable assets
  30,755 
  152,860 
  84,598 
  237,458 
  268,213 
  592 
  - 
  (92,351)
  176,454 
 
(i) 
Represents the equity value of joint ventures that were proportionately consolidated for information by segment purposes.
(ii) 
Includes Ps. (130), Ps. (149) and Ps. (58) corresponding to Expenses and FPC and Ps. 0, Ps. (336) and Ps. (1,456) to management fees, as of June 30, 2020 and 2018, respectively.
(iv) 
Includes deferred income tax assets, income tax and MPIT credits, trade and other receivables, investment in financial assets, cash and cash equivalents and intangible assets except for rights to receive future units under barter agreements, net of investments in associates with negative equity which are included in provisions in the amount of Ps. 17, Ps. 8,658 and Ps. 5,453, as of June 30, 2020, 2019 and 2018, respectively.
 
 
 
 
F-59
Cresud Sociedad Anónima,
Comercial, Inmobiliaria, Financiera y Agropecuaria
 
 
Agriculture line of business:
 
The following tables present the reportable segments of the agriculture line of business:
 

   06.30.20

 
 Agricultural production
 
 
 Land transformation and sales
 
 
 Corporate
 
 
 Others
 
 
 Total Agricultural business
 
Revenues
  17,186 
  - 
  - 
  9,073 
  26,259 
Costs
  (14,676)
  (25)
  - 
  (7,582)
  (22,283)
Initial recognition and changes in the fair value of biological assets and agricultural products at the point of harvest
  2,613 
  - 
  - 
  10 
  2,623 
Changes in the net realizable value of agricultural products after harvest
  657 
  - 
  - 
  - 
  657 
Gross profit / (loss)
  5,780 
  (25)
  - 
  1,501 
  7,256 
Gain from disposal of farmlands
  - 
  838 
  - 
  - 
  838 
Net gain from fair value adjustment of investment properties
  - 
  780 
  - 
  - 
  780 
General and administrative expenses
  (953)
  (3)
  (177)
  (286)
  (1,419)
Selling expenses
  (1,815)
  (1)
  - 
  (794)
  (2,610)
Other operating results, net
  454 
  962 
  - 
  246 
  1,662 
Management fees
  - 
  - 
  - 
  - 
  - 
Profit / (loss) from operations
  3,466 
  2,551 
  (177)
  667 
  6,507 
Share of profit of associates
  55 
  - 
  - 
  72 
  127 
Segment profit / (loss)
  3,521 
  2,551 
  (177)
  739 
  6,634 
 
  - 
    
    
    
    
Investment properties
  4,129 
  - 
  - 
  - 
  4,129 
Property, plant and equipment
  20,886 
  179 
  - 
  54 
  21,119 
Investments in associates
  419 
  - 
  - 
  293 
  712 
Other reportable assets
  7,283 
  331 
  - 
  3,496 
  11,110 
Reportable assets
  32,717 
  510 
  - 
  3,843 
  37,070 
 
From all of the Group’s revenues corresponding to Agricultural Business, Ps.18,167 are originated in Argentina and Ps. 8,092 in other countries, principally in Brazil for Ps. 7,278.
 
From all of the Group’s assets included in the segment corresponding to Agricultural Business, Ps. 13,269 are located in Argentina and Ps. 23,801 in other countries, principally in Brazil for Ps. 18.912.
 
 
     06.30.19
 
 
 Agricultural production
 
 
 Land transformation and sales
 
 
 Corporate
 
 
 Others
 
 
 Total Agricultural business
 
Revenues
  11,100 
  - 
  - 
  7,961 
  19,061 
Costs
  (9,466)
  (24)
  - 
  (6,675)
  (16,165)
Initial recognition and changes in the fair value of biological assets and agricultural products at the point of harvest
  2,029 
  - 
  - 
  6 
  2,035 
Changes in the net realizable value of agricultural products after harvest
  (43)
  - 
  - 
  - 
  (43)
Gross profit / (loss)
  3,620 
  (24)
  - 
  1,292 
  4,888 
Gain from disposal of farmlands
  - 
  665 
  - 
  - 
  665 
Net gain from fair value adjustment of investment properties
  - 
  - 
  - 
  - 
  - 
General and administrative expenses
  (959)
  (3)
  (274)
  (289)
  (1,525)
Selling expenses
  (1,026)
  (1)
  - 
  (690)
  (1,717)
Other operating results, net
  428 
  244 
  - 
  147 
  819 
Management fees
  - 
  - 
  - 
  - 
  - 
(Loss) / Profit from operations
  2,063 
  881 
  (274)
  460 
  3,130 
Share of profit / (loss) of associates
  57 
  - 
  - 
  (46)
  11 
Segment (loss) / profit
  2,120 
  881 
  (274)
  414 
  3,141 
 
    
    
    
    
    
Investment properties
  2,634 
  - 
  - 
  - 
  2,634 
Property, plant and equipment
  20,219 
  149 
  - 
  767 
  21,135 
Investments in associates
  391 
  - 
  - 
  23 
  414 
Other reportable assets
  8,472 
  - 
  - 
  1,942 
  10,414 
Reportable assets
  31,716 
  149 
  - 
  2,732 
  34,597 
 
From all of the Group’s revenues corresponding to Agricultural Business, Ps. 12,680 are originated in Argentina and Ps. 6,381 in other countries, principally in Brazil for Ps. 5,923.
 
From all of the Group’s assets included in the segment corresponding to Agricultural Business, Ps. 13,765 are located in Argentina and Ps. 20,832 in other countries, principally in Brazil for Ps. 18,974.
 
 
 
F-60
Cresud Sociedad Anónima,
Comercial, Inmobiliaria, Financiera y Agropecuaria
 
 
 
    06.30.18                  
 
  Agricultural production  
  Land transformation and sales  
  Corporate  
  Others  
  Total Agricultural business  
Revenues
  9,096 
  - 
  - 
  6,297 
  15,393 
Costs
  (7,388)
  (36)
  - 
  (5,672)
  (13,096)
Initial recognition and changes in the fair value of biological assets and agricultural products at the point of harvest
  1,539 
  - 
  - 
  (9)
  1,530 
Changes in the net realizable value of agricultural products after harvest
  532 
  - 
  - 
  - 
  532 
Gross profit / (loss)
  3,779 
  (36)
  - 
  616 
  4,359 
Net gain from fair value adjustment of investment properties
  - 
  216 
  - 
  - 
  216 
Loss from disposal of farmlands
  - 
  1,656 
  - 
  - 
  1,656 
General and administrative expenses
  (878)
  (2)
  (225)
  (276)
  (1,381)
Selling expenses
  (1,322)
  - 
  - 
  (431)
  (1,753)
Other operating results, net
  (20)
  1,457 
  - 
  104 
  1,541 
Management fees
  - 
  - 
  - 
  - 
  - 
Profit / (Loss) from operations
  1,559 
  3,291 
  (225)
  13 
  4,638 
Share of profit / (loss) of associates
  39 
  - 
  - 
  (2)
  37 
Segment profit / (loss)
  1,598 
  3,291 
  (225)
  11 
  4,675 
 
    
    
    
    
    
Investment properties
  2,052 
  - 
  - 
  - 
  2,052 
Property, plant and equipment
  19,620 
  131 
  - 
  605 
  20,356 
Investments in associates
  316 
  - 
  - 
  91 
  407 
Other reportable assets
  7,073 
  - 
  - 
  867 
  7,940 
Reportable assets
  29,061 
  131 
  - 
  1,563 
  30,755 
 
From all of the Group’s revenues corresponding to Agricultural Business, Ps. 11,296 are originated in Argentina and Ps. 4,097 in other countries, principally in Brazil for Ps. 3,743.
 
From all of the Group’s assets included in the segment corresponding to Agricultural Business, Ps. 11,735 are located in Argentina and Ps. 19,020 in other countries, principally in Brazil for Ps. 17,128.
 
(I)
Urban properties and investments line of business
 
Below is a summarized analysis of the lines of business of Group’s operations center in Argentina for the fiscal years ended June 30, 2020, 2019 and 2018:
 
 
 
06.30.20
 
 
 
 Shopping Malls
 
 
 Offices
 
 
 Sales and developments
 
 
 Hotels
 
 
 International
 
 
 Corporate
 
 
 Others
 
 
 Total
 
Revenues
  5,935 
  2,358 
  735 
  2,021 
  11 
  - 
  78 
  11,138 
Costs
  (567)
  (144)
  (690)
  (1,244)
  (12)
  - 
  (98)
  (2,755)
Gross profit / (loss)
  5,368 
  2,214 
  45 
  777 
  (1)
  - 
  (20)
  8,383 
Net gain from fair value adjustment of investment properties
  (2,105)
  22,756 
  12,179 
  - 
  - 
  - 
  634 
  33,464 
General and administrative expenses
  (829)
  (220)
  (228)
  (365)
  (110)
  (282)
  (116)
  (2,150)
Selling expenses
  (709)
  (85)
  (197)
  (230)
  - 
  - 
  (11)
  (1,232)
Other operating results, net
  (38)
  (30)
  (27)
  (20)
  - 
  - 
  67 
  (48)
Management fees
  - 
  - 
  - 
  - 
  - 
  - 
  - 
  - 
Profit / (Loss) from operations
  1,687 
  24,635 
  11,772 
  162 
  (111)
  (282)
  554 
  38,417 
Share of profit / (loss) of associates and joint ventures (**)
  - 
  - 
  - 
  - 
  7,377 
  - 
  (330)
  7,047 
Segment profit / (loss)
  1,687 
  24,635 
  11,772 
  162 
  7,266 
  (282)
  224 
  45,464 
 
    
    
    
    
    
    
    
    
Investment and trading properties
  49,109 
  61,284 
  32,171 
  - 
  307 
  - 
  1,442 
  144,313 
Property, plant and equipment
  225 
  1,130 
  - 
  1,943 
  - 
  - 
  - 
  3,298 
Investment in associates and joint ventures (*)
  - 
  - 
  532 
  - 
  2,004 
  - 
  6,738 
  9,274 
Other reportable assets
  111 
  122 
  753 
  26 
  - 
  - 
  90 
  1,102 
Reportable assets
  49,445 
  62,536 
  33,456 
  1,969 
  2,311 
  - 
  8,270 
  157,987 
 
From all the revenues corresponding to the Operations Center in Argentina, Ps. 11,127 are originated in Argentina, and Ps. 11 in the U.S. No external client represents 10% or more of revenue of any of the reportable segments.
 
From all of the assets corresponding to the Operations Center in Argentina segments, Ps. 155,377 are located in Argentina and Ps. 2,886 in other countries, principally in USA for Ps. 2, 311 and Uruguay for Ps. 575.
 
 
 
F-61
Cresud Sociedad Anónima,
Comercial, Inmobiliaria, Financiera y Agropecuaria
 
 
 
 
 
  06.30.19
 
 
 
 Shopping Malls
 
 
 Offices
 
 
 Sales and developments
 
 
 Hotels
 
 
 International
 
 
 Corporate
 
 
 Others
 
 
 Total
 
Revenues
  8,541 
  2,239 
  1,119 
  2,953 
  14 
  - 
  190 
  15,056 
Costs
  (776)
  (153)
  (527)
  (1,588)
  (6)
  - 
  (151)
  (3,201)
Gross profit
  7,765 
  2,086 
  592 
  1,365 
  8 
  - 
  39 
  11,855 
Net gain from fair value adjustment of investment properties
  (40,582)
  747 
  726 
  - 
  6 
  - 
  (374)
  (39,477)
General and administrative expenses
  (945)
  (206)
  (283)
  (492)
  (110)
  (519)
  (113)
  (2,668)
Selling expenses
  (530)
  (99)
  (119)
  (316)
  - 
  - 
  (21)
  (1,085)
Other operating results, net
  (109)
  (40)
  (286)
  114 
  (24)
  - 
  (314)
  (659)
Management fees
  - 
  - 
  - 
  - 
  - 
  - 
  - 
  - 
Profit / (Loss) from operations
  (34,401)
  2,488 
  630 
  671 
  (120)
  (519)
  (783)
  (32,034)
Share of profit / (loss) of associates and joint ventures
  - 
  - 
  (37)
  - 
  (3,679)
  - 
  (2,467)
  (6,183)
Segment profit / (loss)
  (34,401)
  2,488 
  593 
  671 
  (3,799)
  (519)
  (3,250)
  (38,217)
 
    
    
    
    
    
    
    
    
Investment and trading properties
  50,104 
  31,432 
  27,777 
  - 
  90 
  - 
  1,062 
  110,465 
Property, plant and equipment
  260 
  136 
  - 
  2,024 
  180 
  - 
  - 
  2,600 
Investment in associates and joint ventures
  - 
  - 
  443 
  - 
  (7,222)
  - 
  4,895 
  (1,884)
Other reportable assets
  113 
  123 
  184 
  26 
  - 
  - 
  90 
  536 
Reportable assets
  50,477 
  31,691 
  28,404 
  2,050 
  (6,952)
  - 
  6,047 
  111,717 
 
From all the revenues corresponding to the Operations Center in Argentina, included in the segments Ps. 14,563 are originated in Argentina, Ps. 478 are originated in Uruguay and Ps. 14 are originated in USA. No external client represents 10% or more of revenue of any of the reportable segments.
 
From all of the assets corresponding to the Operations Center in Argentina segments, Ps. 117,932 are located in Argentina and Ps. (6,370) in other countries, principally in USA for Ps. (6,952) and Uruguay for Ps. 582.
 

 
06.30.18
 


 
 Shopping Malls
 
 
 Offices
 
 
 Sales and developments
 
 
 Hotels
 
 
 International
 
 
 Corporate
 
 
 Others
 
 
 Total
 
Revenues
  9,750 
  1,332 
  300 
  2,446 
  - 
  - 
  44 
  13,872 
Costs
  (829)
  (124)
  (149)
  (1,672)
  - 
  - 
  (48)
  (2,822)
Gross profit / (loss)
  8,921 
  1,208 
  151 
  774 
  - 
  - 
  (4)
  11,050 
Net gain from fair value adjustment of investment properties
  6,266 
  5,843 
  7,338 
  - 
  - 
  - 
  362 
  19,809 
General and administrative expenses
  (854)
  (216)
  (198)
  (487)
  (118)
  (385)
  (77)
  (2,335)
Selling expenses
  (607)
  (143)
  (58)
  (311)
  - 
  - 
  (7)
  (1,126)
Other operating results, net
  (105)
  (24)
  138 
  (40)
  (58)
  - 
  33 
  (56)
Management fees
  - 
  - 
  - 
  - 
  - 
  - 
  - 
  - 
Profit / (Loss) from operations
  13,621 
  6,668 
  7,371 
  (64)
  (176)
  (385)
  307 
  27,342 
Share of profit / (loss) of associates and joint ventures
  - 
  - 
  4 
  - 
  (4,425)
  - 
  194 
  (4,227)
Segment profit / (loss)
  13,621 
  6,668 
  7,375 
  (64)
  (4,601)
  (385)
  501 
  23,115 
 
    
    
    
    
    
    
    
    
Investment and trading properties
  89,983 
  28,142 
  25,166 
  - 
  - 
  - 
  1,334 
  144,625 
Property, plant and equipment
  213 
  120 
  - 
  2,135 
  198 
  - 
  - 
  2,666 
Investment in associates and joint ventures
  - 
  - 
  447 
  - 
  (3,869)
  - 
  8,251 
  4,829 
Other reportable assets
  129 
  122 
  189 
  27 
  - 
  - 
  273 
  740 
Reportable assets
  90,325 
  28,384 
  25,802 
  2,162 
  (3,671)
  - 
  9,858 
  152,860 
 
From all the revenues corresponding to the Operations Center in Argentina, the 100% are originated in Argentina. No external client represents 10% or more of revenue of any of the reportable segments.
 
From all of the assets corresponding to the Operations Center in Argentina segments, Ps. 155,890 are located in Argentina and Ps. (2,987) in other countries, principally in USA for Ps. (3,672) and Uruguay for Ps. 685 million.
 
 
 
F-62
Cresud Sociedad Anónima,
Comercial, Inmobiliaria, Financiera y Agropecuaria
 
 
Below is a summarized analysis of the lines of business of Group’s Operations Center in Israel for the years ended June 30, 2020, 2019 and 2018:
 
 
 
  06.30.20
 
 
 
 Real Estate
 
 
 Supermarkets
 
 
 Telecommunications
 
 
 Insurance
 
 
 Corporate
 
 
 Others
 
 
 Total
 
Revenues
  12,954 
  - 
  64,838 
  - 
  - 
  3,845 
  81,637 
Costs
  (6,787)
  - 
  (47,231)
  - 
  - 
  (2,278)
  (56,296)
Gross profit
  6,167 
  - 
  17,607 
  - 
  - 
  1,567 
  25,341 
Net gain from fair value adjustment of investment properties
  (2,989)
  - 
  - 
  - 
  - 
  - 
  (2,989)
General and administrative expenses
  (812)
  - 
  (5,519)
  - 
  (1,071)
  (1,362)
  (8,764)
Selling expenses
  (223)
  - 
  (11,887)
  - 
  - 
  (434)
  (12,544)
Impairment of associates
  (2,470)
  - 
  - 
  - 
  - 
  - 
  (2,470)
Other operating results, net
  (296)
  - 
  501 
  - 
  (48)
  970 
  1,127 
Profit / (Loss) from operations
  (623)
  - 
  702 
  - 
  (1,119)
  741 
  (299)
Share of profit/ (loss) of associates and joint ventures
  1,495 
  1,063 
  (265)
  - 
  - 
  (994)
  1,299 
Segment profit / (loss)
  872 
  1,063 
  437 
  - 
  (1,119)
  (253)
  1,000 
 
    
    
    
    
    
    
    
Reportable assets
  152,941 
  28,090 
  140,025 
  3,377 
  17,911 
  108,923 
  451,267 
Reportable liabilities
  (146,331)
  - 
  (106,076)
  - 
  (111,649)
  (39,128)
  (403,184)
Net reportable assets
  6,610 
  28,090 
  33,949 
  3,377 
  (93,738)
  69,795 
  48,083 
 
No external client represents 10% or more of the revenue of any of the reportable segments. From all assets corresponding to the Operations Center in Israel segments, Ps. 82,707 are located in USA
(Ps. 74,170 in 2019 and Ps. 77,664 in 2018), Ps. 0 (Ps. 1,979 in 2019 and Ps. 2,333 in 2018) in India and the remaining are located in Israel.
 
 
 
06.30.19
 
 
 
 Real Estate
 
 
 Supermarkets
 
 
 Telecommunications
 
 
 Insurance
 
 
 Corporate
 
 
 Others
 
 
 Total
 
Revenues
  14,392 
  - 
  57,506 
  - 
  - 
  1,639 
  73,537 
Costs
  (9,121)
  - 
  (42,424)
  - 
  - 
  (881)
  (52,426)
Gross profit
  5,271 
  - 
  15,082 
  - 
  - 
  758 
  21,111 
Net gain from fair value adjustment of investment properties
  892 
  - 
  - 
  - 
  - 
  - 
  892 
General and administrative expenses
  (707)
  - 
  (4,779)
  - 
  (1,058)
  (1,487)
  (8,031)
Selling expenses
  (197)
  - 
  (10,562)
  - 
  - 
  (433)
  (11,192)
Other operating results, net
  - 
  - 
  397 
  - 
  - 
  345 
  742 
Management fees
  - 
  - 
  - 
  - 
  - 
  - 
  - 
Profit / (Loss) from operations
  5,259 
  - 
  138 
  - 
  (1,058)
  (817)
  3,522 
Share of profit / (loss) of associates and joint ventures
  37 
  717 
  - 
  - 
  - 
  (904)
  (150)
Segment profit / (loss)
  5,296 
  717 
  138 
  - 
  (1,058)
  (1,721)
  3,372 
 
    
    
    
    
    
    
    
Reportable assets
  303,425 
  23,013 
  109,380 
  22,638 
  41,536 
  35,573 
  535,565 
Reportable liabilities
  (235,553)
  - 
  (84,800)
  - 
  (126,585)
  (14,077)
  (461,015)
Net reportable assets
  67,872 
  23,013 
  24,580 
  22,638 
  (85,049)
  21,496 
  74,550 
 
 
 
  06.30.18
 
 
 
 Real Estate
 
 
 Supermarkets
 
 
 Telecommunications
 
 
 Insurance
 
 
 Corporate
 
 
 Others
 
 
 Total
 
Revenues
  9,497 
  - 
  49,066 
  - 
  - 
  1,494 
  60,057 
Costs
  (5,957)
  - 
  (35,189)
  - 
  - 
  (789)
  (41,935)
Gross profit
  3,540 
  - 
  13,877 
  - 
  - 
  705 
  18,122 
Net gain from fair value adjustment of investment properties
  - 
  - 
  - 
  - 
  - 
  - 
  - 
General and administrative expenses
  (578)
  - 
  (4,594)
  - 
  (854)
  (1,207)
  (7,233)
Selling expenses
  (200)
  - 
  (10,059)
  - 
  - 
  (380)
  (10,639)
Other operating results, net
  256 
  - 
  772 
  - 
  1,141 
  (33)
  2,136 
Management fees
  - 
  - 
  - 
  - 
  - 
  - 
  - 
Profit / (Loss) from operations
  3,018 
  - 
  (4)
  - 
  287 
  (915)
  2,386 
Share of profit / (loss) of associates and joint ventures
  158 
  - 
  - 
  - 
  - 
  (580)
  (422)
Segment profit / (loss)
  3,176 
  - 
  (4)
  - 
  287 
  (1,495)
  1,964 
 
    
    
    
    
    
    
    
Reportable assets
  298,031 
  29,579 
  110,723 
  27,247 
  47,432 
  50,642 
  563,654 
Reportable liabilities
  (231,693)
  - 
  (86,280)
  - 
  (155,567)
  (5,516)
  (479,056)
Net reportable assets
  66,338 
  29,579 
  24,443 
  27,247 
  (108,135)
  45,126 
  84,598 
 
 
 
 
F-63
Cresud Sociedad Anónima,
Comercial, Inmobiliaria, Financiera y Agropecuaria
 
7.
Information about the main subsidiaries
 
The Group conducts its business through several operating subsidiaries and holdings. The Group considers that the subsidiaries below are the ones with non-controlling interests material to the Group.
 
 
 
Direct interest of non-controlling interest % (1)
 
 
Current assets
 
 
Non-current assets
 
 
Current liabilities
 
 
Non-current liabilities
 
 
Net assets
 
 
Book value of non-controlling interests
 
 
  As of June 30, 2020                               
Subsidiaries with direct participation of Cresud
 
 
 
 
 
 
 
 
 
 
 
 
 
 
 
 
 
 
 
 
 
IRSA
  37.67%
  205,717 
  421,482 
  143,384 
  361,16 
  122,655 
  65,528 
Subsidiaries with indirect participation of Cresud
    
    
    
    
    
    
    
Brasilagro
  66.45%
  21,976 
  8,338 
  5,121 
  7,903 
  17,29 
  11,489 
Elron
  38.94%
  3,377 
  3,966 
  509 
  142 
  6,692 
  4,149 
PBC
  27.60%
  79,327 
  112,404 
  26,138 
  118,789 
  46,804 
  19,263 
Cellcom (2)
  53.80%
  54,777 
  79,796 
  31,386 
  74,691 
  28,496 
  17,92 
Mehadrin
  56.25%
  13,038 
  17,839 
  13,954 
  3,336 
  13,587 
  8,136 
IRSA CP
  16.73%
  14,925 
  129,578 
  16,423 
  52,507 
  75,573 
  4,089 
 
 
  As of June 30, 2019                               
Subsidiaries with direct participation of Cresud
 
 
 
 
 
 
 
 
 
 
 
 
 
 
 
 
 
 
 
 
 
IRSA
  37.65%
  201,916 
  476,445 
  105,704 
  450,001 
  122,656 
  76,813 
Brasilagro
  56.71%
  7,075 
  18,856 
  3,595 
  5,252 
  17,084 
  - 
Subsidiaries with indirect participation of Cresud
    
    
    
    
    
    
    
Elron
  38.94%
  4,521 
  3,77 
  529 
  69 
  7,693 
  4,624 
PBC
  31.20%
  63,904 
  236,44 
  25,708 
  208,515 
  66,121 
  47,766 
Cellcom (2)
  55.90%
  45,957 
  59,076 
  27,278 
  57,524 
  20,231 
  12,777 
IRSA CP
  14.73%
  24,563 
  91,203 
  5,797 
  51,924 
  58,045 
  3,113 
 
 
 
Revenues
 
 
Net income / (loss)
 
 
Total comprehensive income / (loss)
 
 
Total comprehensive income / (loss) attributable to non-controlling interest
 
 
Cash of operating activities
 
 
Cash of investing activities
 
 
Cash of financial activities
 
 
Net Increase (decrease) in cash and cash equivalents
 
 
Dividends distribution to non-controlling shareholders
 
 
  Year ended June 30, 2020                                         
Subsidiaries with direct participation of Cresud
 
 
 
 
 
 
 
 
 
 
 
 
 
 
 
 
 
 
 
 
 
 
 
 
 
 
 
IRSA
  95,793 
  23,731 
  14,182 
  9,482 
  31,113 
  40,644 
  (76,125)
  (4,368)
  (2,283)
Subsidiaries with indirect participation of Cresud
    
    
    
    
    
    
    
    
    
Brasilagro
  7,605 
  2,368 
  (2,701)
  (1,795)
  1,295 
  (706)
  9 
  598 
  - 
Elron
  - 
  (1,774)
  (1,864)
  5,540 
  (776)
  350 
  874 
  448 
  - 
PBC
  12,31 
  12,648 
  12,165 
  19,586 
  6,328 
  23,872 
  (20,243)
  9,957 
  1,684 
Cellcom (2)
  56,076 
  (2,068)
  (2,100)
  534 
  14,914 
  (7,425)
  (6,323)
  1,166 
  - 
Mehadrin
  1,952 
  106 
  123 
  251 
  246 
  (70)
  (246)
  (70)
  17 
IRSA CP
  8,563 
  18,153 
  18,405 
  1,064 
  4,890 
  (2,879)
  (3,561)
  (1,550)
  663 
 
 
  Year ended June 30, 2019                                         
Subsidiaries with direct participation of Cresud
 
 
 
 
 
 
 
 
 
 
 
 
 
 
 
 
 
 
 
 
 
 
 
 
 
 
 
IRSA
  99,713 
  (38,371)
  (2,025)
  (2,848)
  27,041 
  11,189 
  (27,754)
  10,476 
  (3,330)
Brasilagro
  5,798 
  1,995 
  (342)
  - 
  849 
  (356)
  (417)
  76 
  - 
Subsidiaries with indirect participation of Cresud
    
    
    
    
    
    
    
    
    
Elron
  - 
  (1,056)
  (909)
  2,122 
  (1,012)
  207 
  1,338 
  533 
  - 
PBC
  18,061 
  6,953 
  7,575 
  5,23 
  9,081 
  1,072 
  2,926 
  13,079 
  2,337 
Cellcom (2)
  47,535 
  (1,524)
  (1,538)
  (1,352)
  10,025 
  (8,614)
  1,666 
  3,077 
  - 
IRSA CP
  14,537 
  (25,923)
  (25,923)
  (150)
  5,588 
  (4,958)
  (2,631)
  (2,001)
  1,008 

(1)
Corresponds to the direct interest from the Group.
(2)
DIC considers it exercises effective control over Cellcom because DIC is the group with the higher percentage of votes vis-à-vis other shareholders, also taking into account the historic voting performance in the Shareholders’ Meetings.
 
Restrictions, commitments and other relevant issues
 
Analysis of the impact of the Concentration Law
 
On December 2013, was published in the Official Gazette of Israel the Promotion of Competition and Reduction of Concentration Law N°, 5774-13 (‘the Concentration Law’) which has material implications for IDBD, DIC and its investors, including the disposal of the controlling interest in Clal. In accordance with the provisions of the law, the structures of companies that make public offer of their securities are restricted to two layers of public companies.
 
In November 2017, Dolphin IL, a subsidiary of Dolphin Netherlands B.V. acquired all the shares owned by IDBD in DIC (See note 4). Thus, the section required by the aforementioned law for the year 2017 is completed.
 
 
 
F-64
Cresud Sociedad Anónima,
Comercial, Inmobiliaria, Financiera y Agropecuaria
 
 
Prior to December 31, 2019 the Group lost control over Gav-Yam and in March 2020 it acquired control over Mehadrin, thus complying with the above-mentioned law.
 
Dolphin arbitration process
 
There is an arbitration process going on between Dolphin and ETH (previous shareholder of IDBD) in relation to certain issues connected to the control obtainment of IDBD (mainly regarding who had the right of purchase and the price of the acquisition). In the arbitration process the parties have agreed to designate Eyal Rosovshy and Giora Erdinas to promote a mediation. On August 17, 2017, a mediation hearing was held and the parties failed to reach an agreement. On January 31, 2018, the parties agreed to follow the process in court. As of the date of presentation of these Consolidated Financial Statements, there have been no other developments in the process and it is still pending resolution. Management, based on the opinion of its legal advisors, considers that the resolution of the present litigation will not have an adverse effect for Dolphin.
 
8.
Investments in associates and joint ventures
 
Changes of the Group’s investments in associates and joint ventures for the fiscal years ended June 30, 2019 and 2018 were as follows:
 
 
  06.30.20 
  06.30.19 
Beginning of the year
  36,212 
  52,739 
Adjustment of previous years (IFRS 9 and IAS 28)
  (1,979)
  - 
Share-holding increase in associates and joint ventures
  2,774 
  697 
Capital contribution
  2,852 
  163 
Share of profit / (loss)
  8,812 
  (7,328)
Decrease for control obtainment (Note 4)
  - 
  (153)
Currency translation adjustment
  9 
  (429)
Cash dividends (i)
  (1,846)
  (1,734)
Sale of associates
  - 
  (7,178)
Capital reduction
  (106)
  (672)
Other comprehensive loss
  (1,244)
  - 
Deconsolidation (ii)
  29,176 
  - 
Reclassification to held-for-sale
  (2,070)
  - 
Incorporation by business combination
  2,517 
  212 
Others
  4 
  (105)
End of the year (iii)
  75,111 
  36,212 
 
(i)
See Note 32.
(ii)
Includes Ps. (17) and Ps. (8,658) reflecting interests in companies with negative equity as of June 30, 2020 and 2019, respectively, which are disclosed in “Provisions” (see Note 21).
 
Below is a detail of the investments and the values of the stake held by the Group in associates and joint ventures for the years ended as of June 30, 2020 and 2019, as well as the Group's share of the comprehensive results of these companies for the years ended on June 30, 2020, 2019 and 2018:
 

 
% of ownership interest held
 
 
Value of Group's interest in equity
 
 
Group's interest in comprehensive income
 
Name of the entity
  06.30.20 
  06.30.19 
  06.30.18 
  06.30.20 
  06.30.19 
  06.30.20 
  06.30.19 
  06.30.18 
 
    
    
    
    
    
    
    
    
New Lipstick
  49.96%
  49.96%
  49.90%
  467 
  (8,658)
  7,633 
  (3,199)
  (5,292)
BHSA (1)
  29.91%
  29.91%
  29.91%
  4,073 
  4,451 
  (380)
  (2,411)
  416 
Condor (2)
  18.89%
  18.89%
  28.10%
  1,481 
  1,392 
  120 
  39 
  596 
PBEL
  45.00%
  45.40%
  45.40%
  - 
  1,979 
  - 
  (117)
  416 
Shufersal (5)
  26.02%
  26.02%
  33.56%
  28,111 
  23,013 
  5,215 
  297 
  - 
Quality (3)
  50.00%
  50.00%
  50.00%
  2,101 
  1,869 
  185 
  (583)
  876 
La Rural S.A.
  50.00%
  50.00%
  50.00%
  203 
  101 
  102 
  144 
  (44)
TGLT
  30.50%
  - 
  - 
  2,059 
  - 
  (116)
  - 
  - 
Cresca S.A. (4)
  50.00%
  50.00%
  50.00%
  21 
  20 
  (16)
  18 
  1 
Mehadrin
  45.41%
  45.41%
  45.41%
  - 
  4,845 
  - 
  (111)
  1,276 
Gav-Yam
  34.90%
  - 
  - 
  27,277 
  - 
  (786)
  - 
  - 
Other associates and joint ventures
  - 
  - 
  - 
  9,318 
  7,200 
  (3,136)
  (1,834)
  2,368 
Total associates and joint ventures
    
    
    
  75,111 
  36,212 
  8,821 
  (7,757)
  613 
 
 
 
F-65
Cresud Sociedad Anónima,
Comercial, Inmobiliaria, Financiera y Agropecuaria
 
 
The following is additional information about the Group's investments in associates and joint ventures:
 



   
 
Last financial statement issued
 
Name of the entity
Place of business / Country of incorporation
Main activity
 
Common shares 1 vote
 
 
Share capital (nominal value)
 
 
Income / (loss) for the year
 
 
Shareholders' equity
 
 
 
 
 
 
 
 
 
 
 
 
 
 
 
 
New Lipstick
United States
Real Estate
  N/A 
  - 
  (*) 179 
  (*) (31) 
BHSA (1)
Argentina
Financing
  448,689,072 
  (***) 1,500 
  (***) (1,272) 
  (***) 13,186 
Condor (2)
United States
Hotel
  2,245,100 
  (*) 232 
  (*) (9) 
  (*) 86 
PBEL
India
Real Estate
  (**) 1 
  (**) (2) 
  (**) - 
  (**) (2) 
Shufersal (5)
Israel
Retail
  123,917,650 
  (**) 1,399 
  (**) 310 
  (**) 1,930 
Mehadrin
Israel
Agriculture
  N/A 
  N/A 
  N/A 
  N/A 
Gav-Yam
Israel
Real Estate
  639,727 
  (**) 1,356 
  (**) 411 
  (**) 3,496 
Quality (3)
Argentina
Real Estate
  163,039,244 
  326 
  370 
  4,140 
La Rural S.A.
Argentina
Event organization and others
  714,498 
  1 
  224 
  327 
TGLT
Argentina
Real Estate
  279,502,813 
  925 
  (311)
  6,004 
 
N/A: Not applicable.
 
(1)
BHSA is a commercial bank of comprehensive services that offers a variety of banking and financial services for individuals, small and medium business and large companies. The market price of the share is 8.45 pesos per share. The effect of the treasury shares in the BHSA portfolio is considered for the calculation.
(2)
Condor is an investment company focused on US hotels. The price of its shares as of June 30, 2020 is US$ 4.07 per share
(3)
Quality is dedicated to the exploitation of the San Martín property (former property of Nobleza Piccardo S.A.I.C. and F.).
(4)
Cresca is a joint venture between the Company and Carlos Casado S.A. with agricultural operations in Paraguay.
(5)
Shufersal is a company that has supermarkets and pharmacies in Israel, the market price of the share is NIS 22,59 as of June 30, 2019.
 
(*) 
Amounts presented in millions of US dollars under USGAAP. Condor’s year-end falls on December 31, so the Group estimates their interest will a three-month lag including any material adjustments, if any.
(**) 
Amounts in millions of NIS.
(***) 
Amounts as of June 30, 2020, prepared in accordance with BCRA’ regulations. For the purpose of the valuation of the investment in the Company, the adjustments necessary to adequate the Financial Statements to IFRS have been considered
 
New Lipstick
 
On August 7, 2020, as a consequence of negotiations conducted in the context of an increased lease price effective as of May 2020, as set forth in the lease (hereinafter, “Ground Lease”), Metropolitan (a company where IRSA holds, indirectly, a 49.96% interest) executed an agreement with the Ground Lease lessor to conclude the relationship and terminate the ground lease, abandoning the administration of the building. As a consequence of the foregoing, Metropolitan derecognised the liability associated to the ground lease, as well as all assets and liabilities associated to the building and the administration. Pursuant to such agreement, Metropolitan was fully released from liability except for (i) claims for liabilities prior to June 1, 2020, from those persons who performed works or rendered services in the Building or for Metropolitan and (ii) claims from persons who had an accident in the property after August 7, 2020.
 
Gav-Yam
 
Considering that, on June 30, 2020, the market value of Gav-Yam was lower than its carrying value, PBC management considered whether there may be signs of impairment of the investment in such company. Based on the management´s review, with the assistance of external advisors, PBC considered that there was no evidence of investment impairment. Some of the factors considered are listed below:
 
The price of Gav-Yam shares has been significantly volatile since mid-March 2020; therefore, the fact that the market cap of the company was lower than the carrying value as of June 30, 2020 has not been considered as tantamount to a significant or sustained decrease;
On August 4, 2020, Aharon Frenkel purchased approximately 8.6% of Gav-Yam´s capital stock at a value of NIS 2,091/share, which circumstance reinforces the management´s conclusions;
Gav-Yam income as of March 31, 2020 and June 30, 2020 show that Gav-Yam is a stable company with a high quality and wide-ranging client portfolio.
 
 
 
F-66
Cresud Sociedad Anónima,
Comercial, Inmobiliaria, Financiera y Agropecuaria
 
 
Set out below is summarized financial information of the associates and joint ventures considered material to the Group:
 
 
 
Current assets
 
 
Non-current assets
 
 
Current liabilities
 
 
Non-current liabilities
 
 
Net assets
 
 
% of ownership interest held
 
 
Interest in associates / joint ventures
 
 
Goodwill and others
 
 
Book value
 
 
 
As of June 30, 2020
 
Associates
 
 
 
 
 
 
 
 
 
 
 
 
 
 
 
 
 
 
 
 
 
 
 
 
 
 
 
BHSA
  76,869 
  43,610 
  102,290 
  4,629 
  13,560 
  29.91%
  4,056 
  17 
  4,073 
Gav-Yam
  41,963 
  165,878 
  19,791 
  117,752 
  70,298 
  34.90%
  24,534 
  2,743 
  27,277 
Shufersal
  73,348 
  187,032 
  91,899 
  129,224 
  39,257 
  26.02%
  10,213 
  17,898 
  28,111 
 
    
    
    
    
    
    
    
    
    
Joint ventures
    
    
    
    
    
    
    
    
    
Quality Invest (ii)
  4 
  5,525 
  87 
  1,302 
  4,140 
  50.00%
  2,070 
  31 
  2,101 
 
 
 
As of June 30, 2019
 
Associates
 
 
 
 
 
 
 
 
 
 
 
 
 
 
 
 
 
 
 
 
 
 
 
 
 
 
 
BHSA
  87,812 
  31,989 
  89,513 
  15,287 
  15,001 
  29.91%
  4,487 
  35 
  4,451 
PBEL
  3,173 
  853 
  632 
  12,128 
  (8,734)
  45.00%
  (3,930)
  5,910 
  1,980 
Shufersal
  51,741 
  89,475 
  54,708 
  54,794 
  31,714 
  26.02%
  8,253 
  14,761 
  23,014 
 
    
    
    
    
    
    
    
    
    
Joint ventures
    
    
    
    
    
    
    
    
    
Quality Invest (ii)
  24 
  4,921 
  118 
  1,152 
  3,675 
  50.00%
  1,838 
  32 
  1,870 
Mehadrin
  11,890 
  15,318 
  13,068 
  3,719 
  10,421 
  45.41%
  4,733 
  112 
  4,846 
 
 
 
Revenues
 
 
Net income / (loss)
 
 
Total comprehensive income / (loss)
 
 
Dividends distributed to non-controlling shareholders
 
 
Cash of operating activitie
 
 
Cash of investment activities
 
 
Cash of financial activities
 
 
Net increase / (decrease) in cash and cash equivalents
 
 
 
Year ended June 30, 2020 (i)
 
Associates
 
 
 
 
 
 
 
 
 
 
 
 
 
 
 
 
 
 
 
 
 
 
 
 
BHSA
  13,033 
  (1,272)
  (1,272)
  - 
  4,656 
  37 
  (3,465)
  1,228 
Gav-Yam
  11,551 
  6,765 
  5,456 
  3,587 
  5,086 
  (5,723)
  15,869 
  15,232 
Shufersal
  218,000 
  5,046 
  4,500 
  1,435 
  21,874 
  (2,709)
  (13,793)
  5,372 
 
    
    
    
    
    
    
    
    
Joint ventures
    
    
    
    
    
    
    
    
Quality Invest (ii)
  4 
  5,525 
  87 
  1,302 
  4,140 
  1 
  2,070 
  31 
 
 
 
Year ended June 30, 2019 (i)
 
Associates
 
 
 
 
 
 
 
 
 
 
 
 
 
 
 
 
 
 
 
 
 
 
 
 
BHSA
  24,306 
  2,426 
  2,426 
  358 
  11,348 
  (2,917)
  (7,209)
  1,222 
PBEL
  12 
  (260)
  (319)
  - 
  57 
  239 
  (306)
  (10)
Shufersal
  165,640 
  3,165 
  3,148 
  2,448 
  4,457 
  (11,530)
  1,396 
  (5,677)
 
    
    
    
    
    
    
    
    
Joint ventures
    
    
    
    
    
    
    
    
Quality Invest (ii)
  35 
  (1,167)
  (1,167)
  - 
  (124)
  - 
  124 
  - 
Mehadrin
  17,330 
  775 
  819 
  - 
  671 
  (277)
  (1,262)
  (868)
 
(i)
Information under GAAP applicable in the associate and joint ventures´ jurisdiction.
(ii)
In March 2011, Quality acquired an industrial plant located in San Martín, Province of Buenos Aires. The facilities are suitable for multiple uses. On January 20, 2015, Quality agreed with the Municipality of San Martin on certain re zoning and other urban planning matters (“the Agreement”) to surrender a non-significant portion of the land and a monetary consideration of Ps. 40 million, payable in two installments of Ps. 20 each, the first of which was actually paid on June 30, 2015. In July 2017, the Agreement was amended as follows: 1) a revised zoning plan must be submitted within 120 days as from the amendment date, and 2) the second installment of the monetary considerations was increased to Ps. 71 million payables in 18 equal monthly installments. On March 8, 2018, it was agreed with the well-known Gehl Study (Denmark) - Urban Quality Consultant - the elaboration of a Master Plan, generating a modern concept of New Urban District of Mixed Uses.
(iii)
Information under BCRA Standards except for the book value of the interest in the associate, goodwill and others.
 
BHSA
 
BHSA is subject to certain restrictions on the distribution of profits, as required by BCRA regulations.
 
As of June 30, 2020, BHSA has a remnant of 35.2 million Class C treasury shares of a par value of Ps. 1 received in 2009 as a result of certain financial transactions. The Annual Shareholders' Meeting decided to allocate 35.1 million of such shares to an employee compensation plan pursuant to Section 67 of Law 26,831. The remaining shares belong to third party holders of Stock Appreciation Rights, who have failed to produce the documentation required for redemption purposes. As of June 30, 2020, considering the effect of such treasury shares, the Group’s interest in BHSA amounts to 29.91%.
 
The Group estimated that the value in use of its investment in BHSA as of June 30, 2020 and 2019 amounted to Ps. 5,933, Ps. 5,521, respectively. The value in use was estimated based on the present value of future business cash flows. The main assumptions used were the following:
 
The Group considered 7 years as the horizon for the projection of BHSA cash flows.
The “Private BADLAR” interest rate was projected based on internal data and information gathered from external advisors.
 
 
 
F-67
Cresud Sociedad Anónima,
Comercial, Inmobiliaria, Financiera y Agropecuaria
 
 
The projected exchange rate was estimated in accordance with internal data and external information provided by independent consultants.
The discount rate used to discount actual dividend flows was 13.82% in 2020 and 14.37% in 2019.
The sensitivity to a 1% increase in the discount rate would be a reduction in the value in use of Ps. 536 for 2020 and of Ps.503 for 2019.
Puerto Retiro (joint venture):
 
At present, this 8.3-hectare plot of land, is affected by a zoning regulation defined as U.P. which prevents the property from being used for any purposes other than strictly port activities.
 
Puerto Retiro was involved in a judicial bankruptcy action brought by the National Government. The current Board of Directors would not be held personally liable with regard to this action. Management and legal counsel of the Company believe that there are sufficient legal and technical arguments to consider that the petition for extension of the bankruptcy case will be dismissed by the court. However, in view of the current status of the action, its result cannot be predicted.
 
Moreover, Tandanor filed a civil action against Puerto Retiro S.A. and the other defendants in the criminal case for violation of Section 174 (5) based on Section 173 (7) of the Criminal Code of Argentina. Such action seeks -on the basis of the nullity of the decree that approved the bidding process involving the Dársena Norte property- the restitution of the property and a reimbursement in favor of Tandanor for all such amounts it has allegedly lost as a result of a suspected fraudulent transaction involving the sale of the property. Puerto Retiro has presented the allegation on the merit of the evidence, highlighting that the current shareholders of Puerto Retiro did not participate in any of the suspected acts in the criminal case since they acquired the shares for consideration and in good faith several years after the facts told in the process. Likewise, it was emphasized that the company Puerto Retiro is foreign to the bidding / privatization carried out for the sale of Tandanor shares. On September 7, 2018, the Oral Federal Criminal Court No. 5 rendered a decision. According to the sentence read by the president of the Court, Puerto Retiro won the preliminary objection of limitation filed in the civil action. However, in the criminal case, where Puerto Retiro is not a party, it was ordered, among other issues, the confiscation (“decomiso”) of the property owned by Puerto Retiro known as Planta I. The grounds of the Court`s judgment were read on November 11, 2018. From that moment, all the parties were able to present the appeals. Given this fact, an extraordinary appeal was filed, which was rejected, and as a result, a complaint was filed for a rejected appeal, which was granted. Consequently, the appeal is under study in the Argentine Supreme Court of Justice.
 
In the criminal action, the claimant reported the violation by Puerto Retiro of the injunction ordered by the criminal court consisting in an order to stay (“prohibición de innovar”) and not to contract with respect to the property disputed in the civil action. As a result of this complaint, the Federal Oral Court No. 5 formed an incident and ordered and executed the closure of the property where the lease agreements were being executed (a heliport and a mooring), in order to enforce compliance with the measure before mentioned. As a result of this circumstance, it was learned that the proceedings were turned over to the Criminal Chamber for the allocation of the court to investigate the possible commission of a crime of disobedience. As of the date of issuance of these financial statements there has been no news about the progress of this cause.
 
Faced with the evolution of the legal cases that affect it and based on the reports of its legal advisors, Puerto Retiro Management has decided to register in fiscal year 2019 an allowance equivalent to 100% of the book value of its investment property, without prejudice to reverse it when a favorable ruling is obtained in the interposed actions.
 
9.
Investment properties
 
Changes in the Group’s investment properties according to the fair value hierarchy for the years ended June 30, 2020 and 2019 were as follows:
 
 
 
06.30.20
 
 
06.30.19
 
 
 
  Level 2
 
 
 Level 3
 
 
 Level 2
 
 
 Level 3
 
Fair value at the beginning of the year
  45,415 
  289,601 
  38,116 
  325,559 
Reclassifications of previous periods (IFRS 16)
  - 
  426 
  - 
  - 
Currency translation adjustment
  (670)
  53,460 
  59 
  (3,001)
Additions
  3,621 
  1,838 
  5,165 
  6,446 
Additions of capitalized leasing costs
  4 
  16 
  11 
  4 
Depreciation of capitalized leasing costs (i)
  (6)
  (9)
  (9)
  (4)
Transfers
  6,116 
  (28,781)
  849 
  1,135 
Disposals
  (1,740)
  (13,412)
  (2,122)
  (3,676)
Balance incorporated by business combination
  - 
  244 
  - 
  - 
Deconsolidation
  (1,694)
  (155,846)
  - 
  - 
Capitalized finance costs
  - 
  - 
  217 
  16 
Net gain / (loss) from fair value adjustment
  28,523 
  3,061 
  3,129 
  (36,878)
Fair value at the end of the year
  79,569 
  150,598 
  45,415 
  289,601 
 
(i)
Amortization charges of capitalized leasing costs were included in “Costs” in the Statements of Income (Note 27)
(ii)
Ps. 1,694 corresponde a La Maltería y Ps. 155,846 a Gav-Yam.
 
 
 
F-68
Cresud Sociedad Anónima,
Comercial, Inmobiliaria, Financiera y Agropecuaria
 
 
The following is the balance by type of investment property of the Group as of June 30, 2020 and 2019:
 
 
  06.30.20 
  06.30.19 
Leased out farmland
  4,129 
  2,633 
Rental properties
  191,175 
  287,149 
Undeveloped parcels of land
  27,534 
  33,713 
Properties under development
  7,329 
  11,521 
Total
  230,167 
  335,016 
 
Certain investment property assets of the Group have been mortgaged or restricted to secure some of the Group’s borrowings and other payables. Book amount of those properties amounts to Ps. 18,171 and Ps. 15,510 as June 30, 2020 and 2019, respectively.
 
The following amounts have been recognized in the Statements of Income:
 
 
  06.30.20 
  06.30.19 
  06.30.18 
Rental and services income
  22,131 
  30,504 
  27,869 
Direct operating expenses
  (8,983)
  (8,385)
  (7,699)
Development expenses
  121 
  (87)
  (4,206)
Net realized gain from fair value adjustment of investment property
  1,080 
  822 
  527 
Net unrealized gain / (loss) from fair value adjustment of investment property
  30,380 
  (38,568)
  23,554 
 
See Note 5 (liquidity schedule) for detail of contractual commitments related to investment properties.
 
Valuation processes
 
The Group’s investment properties were valued at each reporting date by independent professionally qualified appraisers who hold a recognized relevant professional qualification and have experience in the locations and segments of the investment properties appraised. For all investment properties, their current use equates to the highest and best use.
 
Each business (or operations center, as appropriate) has a team, which reviews the appraisals performed by the independent appraisers (the “review team”). The review team: i) verifies all major and important assumptions relevant to the appraisal in the valuation report from the independent appraisers; ii) assesses property valuation movements compared to the valuation report from the prior period; and iii) holds discussions with the independent appraisers.
 
Changes in Level 2 and 3 fair values, if any, are analyzed at each reporting date during the valuation discussions between the review team and the independent appraisers. In the case of the Operations Center in Argentina, the Board of Directors ultimately approves the fair value calculation for recording into the Financial Statements. In the case of the Operations Center in Israel, the appraisals are examined by Israel Management and reported to the Financial Statements Committee.
 
Valuation techniques used for the estimation of fair value of the investment property
 
Agricultural business
 
For all leases of agricultural land with a total valuation of Ps. 4,193 and Ps. 5,598 for fiscal years ended on June 30, 2020 and 2019, respectively, the valuation was determined using comparable values. Sale prices of comparable properties are adjusted considering the specific aspects of each property, the most relevant premise being the price per hectare.
 
Urban properties and investments business
 
Argentina operations center
 
The Group has defined valuation techniques according to the characteristics of each property and the type of market in which these assets are located, in order to maximize the use of observable information available for the determination of fair value.
 
For the Shopping Malls there is no liquid market for the sale of properties with these characteristics that can be taken as a reference of value. Likewise, the Shopping Malls, being a business denominated in pesos, are highly related to the fluctuation of macroeconomic variables in Argentina, the purchasing power of individuals, the economic cycle of Gross Domestic Product (GDP) growth, the evolution of inflation, among others. Consequently, the methodology adopted by the Group for the valuation of Shopping Malls is the discounted cash flow model (“DCF”), which allows the volatility of the Argentine economy to be taken into account and its correlation with the revenue streams of the Malls and the inherent risk of the Argentine macroeconomy. The DCF methodology contemplates the use of certain unobservable
 
 
 
F-69
Cresud Sociedad Anónima,
Comercial, Inmobiliaria, Financiera y Agropecuaria
 
valuation assumptions, which are determined reliably based on the information and internal sources available at the date of each measurement. These assumptions mainly include the following:
 
 
Future cash flow projected income based on the current locations, type and quality of the properties, backed by the lease agreements that the Company has signed with its tenants. The Company's revenues are equal to the higher of: i) a Minimum Insured Fixed Value (“VMA”) and ii) a percentage of the tenant's sales in each Shopping Mall. Accordingly, estimates of the evolution of the Gross Domestic Product (“GDP) and the Inflation of the Argentine economy, as provided by an external consultant were used to estimate the evolution of tenant sales, which have a high correlation with these macroeconomic variables. These macroeconomic projections were contrasted with the projections prepared by the International Monetary Fund (“IMF”), the Organization for Economic Cooperation and Development (“OECD”) and with the Survey of Market Expectations (“REM”), which consists of a Survey prepared by the Central Bank of Argentina (BCRA) aimed to local and foreign specialized analysts in order to allow a systematic follow-up of the main short and medium term macroeconomic forecasts on the evolution of the Argentine economy.
The income from all Shopping Malls was considered to grow with the same elasticity in relation to the evolution of the GDP and the projected inflation. The specific characteristics and risks of each Shopping Mall are captured through the use of the historical average EBITDA Margin of each of them.
Cash flows from future investments, expansions or improvements in Shopping Mall were not contemplated.
Terminal value: a perpetuity calculated from the cash flow of the last year of useful life was considered.
The cash flow for concessions was projected until the termination date of the concession stipulated in the current contract.
Given the prevailing inflationary context and the volatility of certain macroeconomic variables, a reference long term interest rate in pesos is not available to discount the projected cash flows from shopping malls. Consequently, the projected cash flows were dollarized through the future ARS / US$ exchange rate curve provided by an external consultant, which are contrasted to assess their reasonableness with those of the IMF, OECD, REM and the On-shore Exchange Rate Futures Market (ROFEX). Finally, dollarized cash flows were discounted with a long-term dollar rate, the weighted average capital cost rate (“WACC”), for each valuation date.
The estimation of the WACC discount rate was determined according to the following components:
 
a) 
United State Governments Bonds risk-free rate;
b) 
Industry beta, considering comparable companies from the United States, Brazil, Chile and Mexico, in order to contemplate the Market Risk on the risk-free rate;
c) 
Argentine country risk considering the EMBI + Index; and
d) 
Cost of debt and capital structure, considering that information available from the Argentine corporate market (“blue chips”) was determined as a reference, since sovereign bonds have a history of defaults. Consequently, and because IRSA CP, based on its representativeness and market share represents the most important entity in the sector, we have taken its indicators to determine the discount rate.
For offices, other rental properties and plot of lands, the valuation was determined using transactions of comparable market assets, since the market for offices and land banks in Argentina is liquid and has market transactions that can be taken as reference. These values are adjusted to the differences in key attributes such as location, property size and quality of interior fittings. The most significant input to the comparable market approach is the price per square meter that derives from the supply and demand in force in the market at each valuation date.
 
Since September 2019, the real estate market has faced certain changes in terms of its operation as a consequence of the implementation of regulations applicable to the foreign exchange market. In general terms, the measure adopted on September 1, 2019 by the BCRA sets forth that exporters of goods and services should settle foreign currency from abroad in the local exchange market 5 days after the collection of such funds, at the latest. Furthermore, it provides that legal entities residing in Argentina may buy foreign currency without restrictions for imports or payments of debts on the maturity date thereof, although they shall apply for the BCRA´s prior authorization for the purposes of: buying foreign currency in order to form external assets, prepaying debts, making remittances of profits and dividends abroad or transferring funds abroad. Likewise, pursuant to such regulations, access to the market by natural persons for the purchase of dollars was restricted. Afterwards, the BCRA implemented stricter measures, further limiting access to the foreign exchange market (see Note 39 to these consolidated financial statements).
 
At present, purchase and sales transactions for office buildings may be settled in Pesos (by using an implicit foreign exchange rate higher than the official one) or in dollars. However, due to the restrictions applicable to access to dollars to which market participant are subject (most of them are domestic companies and local subsidiaries of foreign companies, all of them subject to the foreign exchange restrictions described above), the chances that a natural person or legal entity may obtain the funds required to execute a transaction in dollars are remote. Consequently, the most probable scenario is that any sale of office buildings/reserves be settled in Pesos at an implicit foreign exchange rate higher than the official one. This is evidenced by the transactions consummated by the Company prior to and after the closing of these financial statements. (See Note 4 and Note 39 to the consolidated financial statements). Therefore, the
 
 
 
F-70
Cresud Sociedad Anónima,
Comercial, Inmobiliaria, Financiera y Agropecuaria
 
 
                Company has valued its office buildings and land reserves as of the fiscal year-end taking into account the circumstances described above, which represents a gain with respect to the values previously recorded.
 
In certain situations, it is complex to determine reliably the fair value of developing properties. In order to assess whether the fair value of a developing property can be determined reliably, management considers the following factors, among others:
● The provisions of the construction contract.
● The stage of completion.
● Whether the project / property is standard (typical for the market) or non-standard.
● The level of reliability of cash inflows after completion.
● The specific development risk of the property.
● Previous experience with similar constructions.
● Status of construction permits.
 
There were no changes in the valuation techniques during the year.
 
Israel operations center
 
Valuations were performed using the DCF method. The discount rates used by appraisers in Israel are mainly in the range of 7% - 9% and are established taking into account the type of property, purpose, location, the level of rent compared to the market price and quality of the tenants.
 
When determining the value of office buildings, buildings aimed at to the technology sector and commercial spaces (mainly located in the city center and in high-tech office parks with high-quality tenants), the discount rates mainly used are between 7% to 9%, while for workshop, storage and industry buildings (mainly located in peripheral areas of the city) they are valuated using a discount rate between 7.75% -9%.
 
There were no changes in valuation techniques during the years ended June 30, 2020 and 2019.
 
The following table presents information regarding the fair value measurements of investment properties using significant unobservable inputs (Level 3):
 
 
 
 
    
    
    
  Sensitivity (i)                
 
 
 
    
    
    
    06.30.20      
    06.30.19      
 
Description
 
 
Valuation technique
 
 
Parameters
 
 
Range fiscal year 2019 / (2018)
 
 
Increase
 
 
Decrease
 
 
Increase
 
 
Decrease
 
 
Rental properties in Israel - Offices (Level 3)
 
 
Discounted cash flows
 
 
Discount rate
 
 
7.50% to 9.75% /
 
  (406)
  539 
    
 
 
 
    
    
    
 
 (7.00% to 9.00% )
 
    
    
  (3,816)
  4,353 
    
    
 
Weighted average rental value per square meter (m2) per month, in NIS
 
 
NIS 77 / (NIS 63)/
 
  366 
  (366)
    
    
    
    
    
    
    
    
    
    
    
    
    
    
    
    
  6,713 
  (6,713)
 
Rental properties in Israel - Commercial use (Level 3)
 
 
Discounted cash flows
 
 
Discount rate
 
 
7.50% to 7.80% /
 
  (198)
  261 
    
    
    
    
    
 
 (7.00% to 9.00%)
 
    
    
  (1,931)
  2,207 
    
    
 
Weighted average rental value per square meter (m2) per month, in NIS
 
 
NIS 41 / (NIS 87)
 
  165 
  (165)
    
    
    
    
    
    
    
    
    
    
    
    
    
    
    
    
  3,047 
  (3,047)
 
Rental properties in Israel - Industrial use (Level 3)
 
 
Discounted cash flows
 
 
Discount rate
 
  N/A 
  N/A 
  N/A 
    
    
    
    
    
 
(7.75% to 9.00%)
 
    
    
  (717)
  815 
    
    
 
Weighted average rental value per square meter (m2) per month, in NIS
 
 
N/A / (NIS 31)
 
  N/A 
  N/A 
    
    
    
    
    
    
    
    
    
    
    
    
    
    
    
    
  1,731 
  (1,731)
 
Rental properties in USA - HSBC Building (Level 3)
 
 
Discounted cash flows
 
 
Discount rate
 
  4.75% / (6.25%)
  (6,059)
  7,507 
  (2,181)
  2,31 
    
    
 
Weighted average rental value per square meter (m2) per month, in US$
 
 $US 79 /(US$ 73)
  6,284 
  (6,284)
    
    
    
    
    
    
    
    
    
    
    
    
    
    
    
    
  4,772 
  (4,772)
 
Rental properties in USA - Las Vegas project (Level 3)
 
 
Discounted cash flows
 
 
Discount rate
 
  6.50% / (8.50%)
  (1,792)
  2,512 
  (467)
  493 
    
    
 
Weighted average rental value per square meter (m2) per month, in US$
 
 $US 25 /(US$ 33)
  (1,307)
  1,307 
    
    
    
    
    
    
    
    
    
    
    
    
    
    
    
    
  586 
  (586)
 
Shopping Malls in Argentina (Level 3)
 
 
Discounted cash flows
 
 
Discount rate
 
  12.18% / (12.10% )
  (4,252)
  5,207 
  (4,668)
  5,821 
    
    
 
Growth rate
 
  2.3% / (3%)
  2,027 
  (1,655)
  2,195 
  (1,761)
    
    
 
Inflation
 
  (*) 
  8,852 
  (7,282)
  4,088 
  (3,742)
    
    
 
Devaluation
 
  (*) 
  (4,115)
  5,030 
  (4,338)
  6,237 
 
Plot of land in Argentina (Level 3)
 
 
Comparable with incidence adjustment
 
 
Value per square meter (m2)
 
 
Ps. 30,148 / (Ps. 14,312)
 
  2,159 
  (2,159)
  1,336 
  (1,336)
    
    
 
% of incidence
 
  30% / (30%)
  7,196 
  (7,196)
  4,458 
  (4,458)
 
Properties under development in Israel (Level 3)
 
 
Estimated fair value of the investment property after completing the construction
 
 
Weighted average construction cost per square meter (m2) in NIS
 
 
5,787 NIS/m2 /
 
    
    
    
    
    
    
    
 
 (5,787 NIS/m2)
 
    
    
    
    
    
    
 
Annual weighted average discount rate
 
 
7.00% to 9.00% /
 
  (1,307)
  1,307 
    
    
    
    
    
 
(7.00% to 9.00%)
 
    
    
  (918)
  918 
 
  
(*) 
For the next 5 years, an average AR$ / US$ exchange rate with an upward trend was considered, starting at Ps. 59.81 (corresponding to the year ended June 30, 2020) and arriving at Ps.243.89. In the long term, a nominal devaluation rate of 2.1% calculated based on the quotient between inflation in Argentina and the United States is assumed. The considered inflation shows a downward trend, which starts at 47.9% (corresponding to the year ended June 30, 2020) and stabilizes at 23.2% after 5 years.
 
(i) 
Considering an increase or decrease of: 100 points for the discount and growth rate in Argentina, 10% for the incidence and inflation, 10% for the devaluation, 50 points for the discount rate of Israel and USA, and 1% for the value of the m2.
 
 
 
F-71
Cresud Sociedad Anónima,
Comercial, Inmobiliaria, Financiera y Agropecuaria
 
 
10.
Property, plant and equipment
 
Changes in the Group’s property, plant and equipment for the years ended June 30, 2018 and 2017 were as follows:
 
 
 
 Owner occupied farmland (i)
 
 
 Bearer plant (v)
 
 
 Buildings and facilities
 
 
 Machinery and equipment
 
 
 Communication networks
 
 
 Others (ii)
 
 
 Total
 
Balance as of June 30, 2018
  18,198 
  1,166 
  4,900 
  763 
  21,383 
  5,663 
  52,073 
Costs
  20,035 
  1,450 
  11,690 
  2,322 
  87,309 
  10,920 
  133,726 
Accumulated depreciation
  (1,837)
  (284)
  (6,790)
  (1,559)
  (65,926)
  (5,257)
  (81,653)
Net book amount at June 30, 2018
  18,198 
  1,166 
  4,900 
  763 
  21,383 
  5,663 
  52,073 
 
    
    
    
    
    
    
    
Currency translation adjustment
  (545)
  (55)
  89 
  96 
  (550)
  (364)
  (1,329)
Additions
  793 
  582 
  549 
  147 
  4,599 
  2,353 
  9,023 
Transfers
  652 
  - 
  950 
  19 
  - 
  - 
  1,621 
Disposals
  (436)
  - 
  (1)
  (3)
  (43)
  (24)
  (507)
Depreciation charge (iii)
  (229)
  (294)
  (510)
  (140)
  (3,792)
  (1,810)
  (6,775)
Balance as of June 30, 2019
  18,433 
  1,399 
  5,977 
  882 
  21,597 
  5,818 
  54,106 
 
    
    
    
    
    
    
    
Costs
  20,498 
  1,978 
  13,278 
  2,581 
  91,315 
  12,884 
  142,534 
Accumulated depreciation
  (2,065)
  (579)
  (7,301)
  (1,699)
  (69,718)
  (7,066)
  (88,428)
Net book amount at June 30, 2019
  18,433 
  1,399 
  5,977 
  882 
  21,597 
  5,818 
  54,106 
 
    
    
    
    
    
    
    
Additions
  761 
  312 
  507 
  82 
  3,417 
  1,775 
  6,854 
Disposals
  (120)
  - 
  (64)
  (6)
  (3,197)
  (111)
  (3,498)
Desconsolidation
  - 
  - 
  (423)
  (594)
  - 
  (44)
  (1,061)
Incorporation by business combination
  7,151 
  - 
  1,614 
  377 
  - 
  332 
  9,474 
Currency translation adjustment
  (887)
  (238)
  447 
  189 
  3,551 
  1,229 
  4,291 
Transfers
  (1,336)
  (2)
  (1,141)
  (34)
  377 
  (378)
  (2,514)
Depreciation charge (i)
  (271)
  (343)
  (477)
  (107)
  (4,631)
  (1,867)
  (7,696)
Balance as of June 30, 2020
  23,731 
  1,128 
  6,440 
  789 
  21,114 
  6,754 
  59,956 
 
    
    
    
    
    
    
    
Costs
  30,627 
  1,885 
  13,554 
  4,743 
  100,931 
  13,563 
  165,303 
Accumulated depreciation
  (6,896)
  (757)
  (7,114)
  (3,954)
  (79,817)
  (6,809)
  (105,347)
Net book amount at June 30, 2020
  23,731 
  1,128 
  6,440 
  789 
  21,114 
  6,754 
  59,956 
 
(i) On January 9, 2017, the INRA released a report declaring that Las Londras farm (4565 ha.), with a book value of Ps. 540 as of June 30, 2020, is within the area of the “Guarayos Forestry Reserve” and establishes that the property of Agropecuaria Acres del Sud S.A. should be reduced to 50 hectares, while the remaining acreage would be reverted upon as a fiscal land once the process is concluded. It should be noted that the report is preliminary and is subject to appeal by the interested parties. The Company exercising its rights presented an administrative filing and within the associations of producers that the company is part of. Recently a census was ordered in the affected area, but no definitive resolution was issued to delimit the reservation. At the same time, a claim was made to our sellers to respond for eviction by virtue of the declarations and guarantees granted at the time of the sale of the property.
(ii) Includes furniture and fixtures and vehicles.
(iii) Amortization charge was recognized in the amount of Ps. 5,909 and Ps. 5,631 under "Costs", in the amount of Ps. 784 and Ps. 409 under "General and administrative expenses" and Ps. 1,533 and Ps. 114 under "Selling expenses" as of June 30, 2019 and 2018, respectively in the Statements of Income (Note 27) and Ps. 738 and Ps. 583 were capitalized as part of biological assets’ cost. In addition, a charge of Ps. 912 and Ps. 2,200 was recognized under "Discontinued operations" as of June 30, 2020 and 2019, respectively.
(iv) See Note 4. Includes other non-significant business combinations.
(v) Corresponds to the plantation of sugarcane with a useful life of more than one year.
 
11.
Trading properties
 
Changes in the Group’s trading properties for the fiscal years ended June 30, 2020 and 2019 were as follows:
 
 
 
 Completed properties
 
 
 Properties under development (i)
 
 
 Undeveloped properties
 
 
 Total
 
As of June 30, 2018
  5,846 
  12,124 
  4,116 
  22,086 
IFRS 15 adjustments
  (1,558)
  (6,767)
  - 
  (8,325)
Additions
  - 
  3,603 
  61 
  3,664 
Currency translation adjustment
  (633)
  (499)
  (217)
  (1,349)
Transfers
  3,470 
  (2,803)
  (614)
  53 
Impairment
  - 
  - 
  (46)
  (46)
Capitalized finance costs
  - 
  17 
  - 
  17 
Disposals
  (4,439)
  (3,283)
  - 
  (7,722)
As of June 30, 2019
  2,686 
  2,392 
  3,300 
  8,378 
Additions
  24 
  1,640 
  563 
  2,227 
Capitalized finance costs
  - 
  93 
  - 
  93 
Currency translation adjustment
  302 
  33 
  543 
  878 
Transfers
  1,238 
  (990)
  (33)
  215 
Desconsolidation
  - 
  (155)
  - 
  (155)
Disposals
  (2,226)
  (2,185)
  (53)
  (4,464)
As of June 30, 2020
  2,024 
  828 
  4,320 
  7,172 
 
 
  06.30.20 
  06.30.19 
Non-current
  4,856 
  7,855 
Current
  2,316 
  523 
Total
  7,172 
  8,378 
 
 
 
 
F-72
Cresud Sociedad Anónima,
Comercial, Inmobiliaria, Financiera y Agropecuaria
 
 
 
(i) 
Includes Zetol and Vista al Muelle plots of land, which have been mortgaged to secure Group's borrowings. The net book value amounted to Ps. 407 as of June 30, 2020 and 2019, respectively. Additionally, the Group has contractual obligations not provisioned related to these plot of lands committed when certain properties were acquired or real estate projects were approved, and amount to Ps. 432 and Ps. 578, respectively. Both projects are expected to be completed in 2029.
 
12.
Intangible assets
 
Changes in the Group’s intangible assets for the years ended June 30, 2020 and 2019 were as follows:
 
 
 
 Goodwill business
 
 
 Trademarks
 
 
 Licenses
 
 
 Customer relations
 
 
 Information systems and software
 
 
 Contracts and others (iii) (iv)
 
 
 Total
 
Balance as of June 30, 2018
  7,105 
  6,842 
  2,615 
  5,117 
  3,742 
  2,575 
  27,996 
Costs
  7,105 
  7,265 
  9,718 
  15,399 
  6,995 
  6,753 
  53,235 
Accumulated depreciation
  - 
  (423)
  (7,103)
  (10,282)
  (3,253)
  (4,178)
  (25,239)
Net book amount at June 30, 2018
  7,105 
  6,842 
  2,615 
  5,117 
  3,742 
  2,575 
  27,996 
 
    
    
    
    
    
    
    
Assets incorporated by business combination (i)
  - 
  - 
  - 
  - 
  31 
  - 
  31 
Impairment
  (184)
  - 
  - 
  - 
  - 
  - 
  (184)
Currency translation adjustment
  (189)
  (200)
  (97)
  (312)
  (87)
  53 
  (832)
Transfers
  - 
  - 
  - 
  - 
  3 
  (3)
  - 
Additions
  - 
  - 
  - 
  15 
  1,531 
  2,190 
  3,736 
Disposals
  - 
  - 
  - 
  - 
  (61)
  - 
  (61)
Depreciation charge (i)
  - 
  (125)
  (216)
  (1,669)
  (1,305)
  (1,353)
  (4,668)
Balance as of June 30, 2019
  6,732 
  6,517 
  2,302 
  3,151 
  3,854 
  3,462 
  26,018 
 
Costs
  6,732 
  7,064 
  9,621 
  15,102 
  8,412 
  8,993 
  55,924 
Accumulated depreciation
  - 
  (547)
  (7,319)
  (11,951)
  (4,558)
  (5,531)
  (29,906)
Net book amount at June 30, 2019
  6,732 
  6,517 
  2,302 
  3,151 
  3,854 
  3,462 
  26,018 
 
    
    
    
    
    
    
    
Additions
  - 
  - 
  - 
  - 
  1,572 
  2,965 
  4,537 
Disposals
  - 
  - 
  - 
  (18)
  (137)
  - 
  (155)
Deconsolidation
  (3,259)
  - 
  - 
  - 
  (22)
  - 
  (3,281)
Transfers
  1 
  - 
  - 
  - 
  9 
  (64)
  (54)
Assets incorporated by business combination
  11 
  - 
  - 
  38 
  19 
  - 
  68 
Currency translation adjustment
  2,336 
  1,233 
  397 
  432 
  665 
  692 
  5,755 
Depreciation charge (i)
  - 
  (122)
  (279)
  (1,128)
  (1,705)
  (1,462)
  (4,696)
Balance as of June 30, 2020
  5,821 
  7,628 
  2,420 
  2,475 
  4,255 
  5,593 
  28,192 
 
    
    
    
    
    
    
    
Costs
  5,821 
  8,421 
  11,289 
  23,731 
  8,043 
  13,751 
  71,056 
Accumulated depreciation
  - 
  (793)
  (8,869)
  (21,256)
  (3,788)
  (8,158)
  (42,864)
Net book amount at June 30, 2020
  5,821 
  7,628 
  2,420 
  2,475 
  4,255 
  5,593 
  28,192 
 
(i)
Amortization charge was recognized in the amount of Ps. 343 and Ps. 1,052 under "Costs", in the amount of Ps. 1, 653 and Ps. 2,265 under "General and administrative expenses" and Ps. 2,700 and Ps. 2,238 under "Selling expenses" as of June 30, 2020 and 2019, respectively in the Statements of Income (Note 27). In addition, a charge of Ps. 529 was recognized under "Discontinued operations" as of June 30, 2019.
 
The goodwill assigned to real estate in Israel amounts to NIS 268 (Ps. 5,451 at the exchange rate at the end of the financial year 2020), the one assigned to supermarkets amounted to NIS 192 and the assigned to Israel real state amounted to NIS 113. The rest is goodwill that is allocated to the real estate segment of Argentina.
 
Goodwill impairment test
 
The Group performs an annual impairment test of the goodwill. For fiscal year 2020, the recoverable value obtained for said test corresponding to the CGUs where the goodwill is assigned (Israel's Telecommunications) was calculated based on the fair value (market value) minus the costs of sale.
 
For the fiscal year 2019, based on the significant decrease in the market value of Cellcom and its results in the last financial year, caused by the greater competition in the cell phone market in Israel as a result of the entry of new competitors, the Group calculated the recoverable value at the end of the year of the telecommunications CGU based on the value in use of the assets. This test resulted in the goodwill attributable to Cellcom for an amount of Ps. 4,569 (NIS 268) being recoverable.
 
The value in use as of June 30, 2019, was determined by an independent appraiser and was estimated at Ps. 84,159 (NIS 4,936).
 
 
 
F-73
Cresud Sociedad Anónima,
Comercial, Inmobiliaria, Financiera y Agropecuaria
 
 
The cash flow was calculated based on the budgets approved by management covering a period of 5 years. Subsequent cash flows were estimated based on the long-term growth rate. The main data and assumptions used in the calculation of the value in use were the following:
 
 
  06.30.19 
Net value of the CGU net of taxes
 
NIS 294
 
Value of the net operating assets of the telecommunications CGU of Israel (including brands and excluding goodwill)
 
NIS 3,668
 
Value of goodwill of the CGU
 
NIS 268
 
Annual discount rate after tax
  8.5%
Long-term growth rate
  1.5%
Long-term market share
  25%
ARPU (average monthly income per user) during the representative term (excludes income from international hosting and roaming)
 
NIS 55.50
 
The recoverable amount of the CGU would be equal to the book value in the scenarios in which the relevant variables are the following, in the event that the rest of the variables remain constant:
 
Annual net discount rate after taxes
  9.20%
ARPU (average monthly income per user) during the representative term (excludes income from international hosting and roaming)
 
NIS 53
 
 
13.
Rights of use of assets
 
Below is the composition of the rights of use of the Group´s assets as of June 30, 2020 and June 30, 2019:
 
 
  06.30.20 
  06.30.19 
Farmland
  2,027 
  - 
Offices, shopping malls and other buildings
  4,116 
  - 
Communication networks
  11,004 
  - 
Machinery and equipment
  34 
  - 
Others
  4,747 
  - 
Right-of-use assets
  21,928 
  - 
 
    
    
Non-current
  21,928 
  - 
Total
  21,928 
  - 
 
Changes in the Group´s rights of use during the fiscal year ended June 30, 2020, were as follows:
 
 
  06.30.20 
IFRS 16 initial adjustments
  16,374 
Additions (i)
  8,859 
Disposals
  (4)
Transfer
  164 
Previsions
  69 
Amortization charges
  (5,388)
Currency translation adjustment
  1,779 
Deconsolidation
  (42)
Valorization
  117 
Total saldo al cierre
  21,928 
 
(i) Includes incorporation by business combination
 
Depreciation charge for rights of use is detailed below:
 
 
  06.30.20 
  06.30.19 
Farmland
  254 
  - 
Offices, shopping malls and other buildings
  538 
  - 
Communication networks
  3,155 
  - 
Others
  1,018 
  - 
Depreciation charge of right-of-use assets
  4,965 
  - 
 
Other charges to income related to rights of use were as follows:
 
 
  06.30.20 
Right-of-use interests
  (134)
Results from short-term leases
  19,610 
Results from variable leases not recognized as lease liabilities
  797 
 
 The average discount rate and the term of liability for lease recognized as of June 30, 2020 are detailed below:
 
 
Agricultural business
 
 
Operations Center Argentina
 
 
Operations Center Israel
 
 
Average discount rate
 
 
Maturity date
 
 
Average discount rate
 
 
Maturity date
 
 
Average discount rate
 
 
Maturity date
 
  6.9%
  2022-2050 
  10,61%
  2023-2041 
  3%
  2022-2090 
 
 
 
 
 
F-74
Cresud Sociedad Anónima,
Comercial, Inmobiliaria, Financiera y Agropecuaria
 
14.
Biological assets
 
Changes in the Group’s biological assets and their allocation to the fair value hierarchy for the years ended June 30, 2020 and 2019 were as follows:
 
 
 
Agricultural business
 
 
 
Sown land-crops
 
 
Sugarcane fields
 
 
Breeding cattle and cattle for sale
 
 
Dairy cattle
 
 
Other cattle
 
 
Others
 
 
Total
 
 
Level 1
 
 
Level 3
 
 
Level 3
 
 
Level 2
 
 
Level 2
 
 
Level 2
 
 
Level 1
 
Balance as of June 30, 2018
  131 
  587 
  1,003 
  2,164 
  - 
  124 
  33 
  4,042 
 
    
    
    
    
    
    
    
    
Non-current (Production)
  - 
  - 
  - 
  1,944 
  - 
  35 
  33 
  2,012 
Current (Consumable)
  131 
  587 
  1,003 
  220 
  - 
  89 
  - 
  2,030 
Balance as of June 30, 2018
  131 
  587 
  1,003 
  2,164 
  - 
  124 
  33 
  4,042 
 
    
    
    
    
    
    
    
    
Purchases
  - 
  - 
  - 
  134 
  - 
  336 
  - 
  470 
Changes by transformation
  (131)
  131 
  - 
  - 
  - 
  - 
  - 
  - 
Initial recognition and changes in the fair value of biological assets (i)
  - 
  1,635 
  552 
  (10)
  - 
  111 
  - 
  2,288 
Decrease due to harvest
  - 
  (7,338)
  (2,435)
  - 
  - 
  - 
  - 
  (9,773)
Sales
  - 
  - 
  - 
  (707)
  - 
  (3)
  - 
  (710)
Consumptions
  - 
  - 
  - 
  (6)
  - 
  (384)
  (4)
  (394)
Costs for the year
  140 
  6,743 
  2,002 
  832 
  - 
  18 
  5 
  9,740 
Foreign exchange gain / (loss)
  - 
  3 
  (29)
  (37)
  - 
  - 
  - 
  (63)
Balance as of June 30, 2019
  140 
  1,761 
  1,093 
  2,370 
  - 
  202 
  34 
  5,600 
 
Non-current (Production)
  - 
  - 
  - 
  1,744 
  - 
  27 
  34 
  1,805 
Current (Consumable)
  140 
  1,761 
  1,093 
  626 
  - 
  175 
  - 
  3,795 
Balance as of June 30, 2019
  140 
  1,761 
  1,093 
  2,370 
  - 
  202 
  34 
  5,600 
 
    
    
    
    
    
    
    
    
Transfers
  (145)
  145 
  - 
  - 
  - 
  - 
  - 
  - 
Purchases
  - 
  - 
  - 
  176 
  - 
  110 
  - 
  286 
Initial recognition and changes in the fair value of biological assets (i)
  - 
  1,312 
  1,243 
  182 
  - 
  77 
  - 
  2,814 
Decrease due to harvest
  - 
  (9,520)
  (3,448)
  - 
  - 
  - 
  - 
  (12,968)
Sales
  - 
  - 
  - 
  (1,608)
  - 
  (1)
  - 
  (1,609)
Consumptions
  - 
  - 
  - 
  (4)
  - 
  (359)
  (7)
  (370)
Costs for the period year
  439 
  7,544 
  2,369 
  1,074 
  - 
  - 
  5 
  11,431 
Incorporation by business combination
  - 
  62 
  - 
  - 
  - 
  - 
  - 
  62 
Foreign exchange gain / (loss)
  (191)
  (233)
  (229)
  (61)
  - 
  - 
  - 
  (714)
Balance as of June 30, 2020
  243 
  1,071 
  1,028 
  2,129 
  - 
  29 
  32 
  4,532 
 
    
    
    
    
    
    
    
    
Non-current (Production)
  - 
  - 
  - 
  1,700 
  - 
  27 
  32 
  1,759 
Current (Consumable)
  243 
  1,071 
  1,028 
  429 
  - 
  2 
  - 
  2,773 
Balance as of June 30, 2020
  243 
  1,071 
  1,028 
  2,129 
  - 
  29 
  32 
  4,532 
 
(i)
Biological assets with a production cycle of more than one year (that is, cattle) generated “Initial recognition and changes in fair value of biological assets” amounting to Ps. 259 and Ps. 101 for the fiscal years ended June 30, 2020 and 2019, respectively. For the fiscal years ended June 30, 2020 and 2019, amounts of Ps. 271 and Ps. (93), was attributable to price changes, and amounts of Ps. (12) and Ps. 194, was attributable to physical changes generated by production result, respectively.
 
Crops and oilseeds
 
The Group’s crops generally include crops and oilseeds (corn, wheat, soybean and sunflower) as well as peanut. The Group measures biological assets that have attained significant biological growth at fair value less costs to sell. The Group measures biological assets that have not attained significant biological growth or when the impact of biological transformation on price is not expected to be material, at cost less any impairment losses, which approximates fair value.
 
Sugarcane
 
The Group’s sugarcane production is based in Brazil and to a lesser extent in Bolivia. This crop’s production requires specific weather conditions (tropical and subtropical climates. The Group recognizes these crops at a fair value net of costs of sales from the moment of planting.
 
Fair value of biological assets
 
When an active market exists for biological assets, the Group uses the quoted market price in the principal market as a basis to determine the fair value of its biological. Live cattle is measured at fair value less cost to sell, based on market quoted at an auction involving cattle of the same age, breed and genetic merit adjusted, if applicable, to reflect any difference. When there is no active market or market-determined prices are not available, (for example, unharvested crops with significant growth or growing agricultural produce of sugarcane), the Group determines the fair value of a biological asset based on discounted cash flows models.
 
 
 
 
F-75
Cresud Sociedad Anónima,
Comercial, Inmobiliaria, Financiera y Agropecuaria
 
 
These models require the input of highly subjective assumptions including observable and unobservable data. The not observable information is determined based on the best information available for example, by reference to historical information of past practices and results, statistics and agricultural information and other analytical techniques. Key assumptions utilized in this method include future market prices, estimated yields at the point of harvest and estimated future costs of harvesting and other costs.
 
Market prices are generally determined by reference to observable data in the principal market for the agricultural produce. Harvesting costs and other costs are estimated based on historical and statistical data. Yields are estimated based on several factors including the location of the farmland and soil type, environmental conditions, infrastructure and other restrictions and growth at the time of measurement. Yields are subject to a high degree of uncertainty and may be affected by several factors out of the Group’s control including but not limited to extreme or unusual weather conditions, plagues and other crop diseases.
 
The key assumptions discussed above are highly sensitive. Reasonable shifts in assumptions including but not limited to increases or decreases in prices, costs and discount factors used may result in a significant increase or decrease to the fair value of biological assets recognized at any given time. Cash flows are projected based on estimated production. Estimates of production in themselves are dependent on various assumptions, in addition to those described above, including but not limited to several factors such as location, environmental conditions and other restrictions. Changes in these estimates could materially impact on estimated production, and could therefore affect estimates of future cash flows used in the assessment of fair value. The valuation models and their assumptions are reviewed periodically, and, if necessary, adjusted.
 
As of June 30 of each year, the Group’s biological assets that are subject to a valuation model include unharvested crops and sugarcane plantations.
 
During years ended June 30, 2020 and 2019, there have been no transfers between the several tiers used in estimating the fair value of the Group’s biological assets, or reclassifications among their respective categories.
 
The fair value less estimated point of sale costs of agricultural produce at the point of harvest amount to Ps. 12,981 and Ps. 9,790 for the years ended June 30, 2020 and 2019, respectively.
 
When no quoted prices are available in an active market, the Group uses a range of valuation models. The following table presents main parameters:
 
    
    
    
    
  Sensitivity (i)
    
    
    
    
  06.30.20      
  06.30.19      
 
Description
 
 
Valuation technique
 
 
 Parameters
 
 
 Range fiscal year 2018
 
 
Increase
 
 
 Decrease
 
 
Increase
 
 
 Decrease
 
 
Cattle (Level 2)
 
 
Comparable market prices
 
 
Price per livestock head/kg and per category
 
    
 
 
 
 
 
 
 
 
 
 
 
 
 
Sown land-crops (Level 3)
 
 
Discounted cash flows
 
 
Yields - Operating costs - Selling expenses - Future of sale prices
 
 
Argentina
 
 
 
 
 
 
 
 
 
 
 
 
 
    
    
    
 
Yields: 0.61 - 11.05 tn./ha.
 
  86 
  (86)
  177 
  (177)
    
    
    
 
Future of sale prices: 9,283 - 19,964 $/tn
 
  123 
  (123)
  239 
  (239)
    
    
    
 
Operating cost: 2,126 - 20,781 $/ha
 
  (51)
  51 
  (99)
  99 
    
    
    
 
Bolivia:
 
    
    
    
    
    
    
    
 
Yields: 5.00 tn./ha.
 
  - 
  - 
  9 
  (9)
    
    
    
 
Future of sale prices: 160 US$/tn.
 
  - 
  - 
  19 
  (19)
    
    
    
 
Operating cost: 56 US$./ha.
 
  - 
  - 
  (10)
  10 
 
Sugarcane fields (Level 3)
 
 
Discounted cash flows
 
 
Yields - Operating costs - Selling expenses - Future of sale prices - Discount rate
 
 
Brazil:
 
    
    
    
    
    
    
    
 
Yields: 84.40 tn/ha
 
  142 
  (142)
  176 
  (176)
    
    
    
 
Future of sale prices: 94.04 Rs./tn.
 
  207 
  -207 
  256 
  (256)
    
    
    
 
Operating cost: 60.16 Rs./tn.
 
  (160)
  160 
  (199)
  199 
    
    
    
 
Bolivia:
 
    
    
    
    
    
    
    
 
Yields: 65 - 104 tn./ha.
 
  13 
  (13)
  - 
  - 
    
    
    
 
Future of sale prices: 22.56 US$/tn
 
  27 
  (27)
  (3)
  3 
    
    
    
 
Operating cost: 445 - 461 US$/ha.
 
  (15)
  15 
  3 
  (3)
 
(i) Sensitivities for the biological assets measured at Level 3 have been modeled considering a 10% change in the indicated variable, all else being equal.
 
As of June 30, 2020 and 2019, the better and maximum use of biological assets shall not significantly differ from the current use.
 
 
 
 
F-76
Cresud Sociedad Anónima,
Comercial, Inmobiliaria, Financiera y Agropecuaria
 
 
15.
Inventories
 
Breakdown of Group’s inventories as of June 30, 2020 and 2019 are as follows:
 
 
  06.30.20 
  06.30.19 
Crops
  2,697 
  2,929 
Materials and supplies
  1,675 
  1,426 
Seeds and fodders
  275 
  300 
Sugarcane
  4 
  - 
Beef
  - 
  149 
Agricultural inventories
  4,651 
  4,804 
Good for resale and supplies
  - 
  3 
Telephones and others communication equipment
  1,714 
  1,569 
Fruit
  2,705 
  - 
Others
  - 
  27 
Total inventories
  9,070 
  6,403 
 
As of June 30, 2020 and 2019 the cost of inventories recognized as expense amounted to Ps. 18,714 and Ps. 14,135, respectively and have been included in “Costs” in the Statements of Income.
 
16.
Financial instruments by category
 
The following note presents the financial assets and financial liabilities by category and a reconciliation to the corresponding line in the Consolidated Statements of Financial Position, as appropriate. Since the line items “Trade and other receivables” and “Trade and other payables” contain both financial instruments and non-financial assets or liabilities (such as prepayments, trade receivables, trade payables in-kind and tax receivables and payables), the reconciliation is shown in the columns headed “Non-financial assets” and “Non-financial liabilities”. Financial assets and liabilities measured at fair value are assigned based on their different levels in the fair value hierarchy
 
IFRS 9 defines the fair value of a financial instrument as the amount for which an asset could be exchanged, or a financial liability settled, between knowledgeable, willing parties in an arm’s length transaction. All financial instruments recognized at fair value are allocated to one of the valuation hierarchy levels of IFRS 7. This valuation hierarchy provides for three levels.
 
In the case of Level 1, valuation is based on quoted prices (unadjusted) in active markets for identical assets and liabilities that the Company can refer to at the date of valuation.
 
In the case of Level 2, fair value is determined by using valuation methods based on inputs directly or indirectly observable in the market. If the financial instrument concerned has a fixed contract period, the inputs used for valuation must be observable for the whole of this period.
 
In the case of Level 3, the Group uses valuation techniques not based on inputs observable in the market. This is only permissible insofar as no market data is available. The inputs used reflect the Group’s assumptions regarding the factors which market players would consider in their pricing.
 
The Group’s Finance Division has a team in place in charge of estimating the valuation of financial assets required to be reported in the Consolidated Financial Statements, including the fair value of Level-3 instruments. The team directly reports to the Chief Financial Officer ("CFO"). The CFO and the valuation team discuss the valuation methods and results upon the acquisition of an asset and, as of the end of each reporting period.
 
According to the Group’s policy, transfers among the several categories of valuation are recognized when occurred, or when there are changes in the prevailing circumstances requiring the transfer.
 
 
 
F-77
Cresud Sociedad Anónima,
Comercial, Inmobiliaria, Financiera y Agropecuaria
 
 
Financial assets and financial liabilities as of June 30, 2020 are as follows:
 
 
   
 
 Financial assets at fair value through profit or loss
 
   
   
   
 
 
 Financial assets at amortized cost (i)
 
 
 Level 1
 
 
 Level 2
 
 
 Level 3
 
 
 Subtotal financial assets
 
 
 Non-financial assets
 
 
 Total
 
June 30, 2020
 
 
 
 
 
 
 
 
 
 
 
 
 
 
 
 
 
 
 
 
 
Assets as per Statement of Financial Position
 
 
 
 
 
 
 
 
 
 
 
 
 
 
 
 
 
 
 
 
 
Trade and other receivables (excluding the allowance for doubtful accounts and other receivables) (Note 17)
  57,759 
  - 
  - 
  - 
  57,759 
  17,134 
  74,893 
Investment in financial assets:
    
    
    
    
    
    
    
- Equity securities in public companies
  - 
  574 
  230 
  - 
  804 
  - 
  804 
- Equity securities in private companies
  - 
  - 
  - 
  2,909 
  2,909 
  - 
  2,909 
- Deposits
  956 
  61 
  - 
  - 
  1,017 
  - 
  1,017 
 - Bonds
  - 
  7,823 
  1,444 
  - 
  9,267 
  - 
  9,267 
 - Mutual funds
  - 
  4,455 
  - 
  - 
  4,455 
  - 
  4,455 
 - Others
  - 
  2,213 
  810 
  232 
  3,255 
  - 
  3,255 
Derivative financial instruments:
    
    
    
    
    
    
    
 - Crops options contracts
  - 
  86 
  - 
  - 
  86 
  - 
  86 
 - Crops future contracts
  - 
  15 
  - 
  - 
  15 
  - 
  15 
 - Foreign-currency options contracts
  - 
  - 
  - 
  - 
  - 
  - 
  - 
 - Foreign-currency future contracts
  - 
  16 
  128 
  - 
  144 
  - 
  144 
 - Swaps
  - 
  - 
  17 
  - 
  17 
  - 
  17 
 - Warrants
  - 
  - 
  - 
  142 
  142 
  - 
  142 
 - Others
  61 
  - 
  20 
  - 
  81 
  - 
  81 
Restricted assets (ii)
  8,145 
  - 
  - 
  - 
  8,145 
  - 
  8,145 
Financial assets held for sale
    
    
    
    
    
    
    
 - Clal
  - 
  3,377 
  - 
  - 
  3,377 
  - 
  3,377 
Cash and cash equivalents (excluding bank overdrafts):
    
    
    
    
    
    
    
 - Cash on hand and at bank
  27,031 
  - 
  - 
  - 
  27,031 
  - 
  27,031 
 - Short-term investments
  63,765 
  10,130 
  - 
  - 
  73,895 
  - 
  73,895 
Total assets
  157,717 
  28,750 
  2,649 
  3,283 
  192,399 
  17,134 
  209,533 
 
 
   
 
Financial liabilities at fair value
 
   
   
   
 
 
Financial liabilities at amortized cost
 
 
 Level 1
 
 
 Level 2
 
 
 Level 3
 
 
Subtotal financial liabilities
 
 
Non-financial liabilities
 
 
Total
 
June 30, 2020
 
 
 
 
 
 
 
 
 
 
 
 
 
 
 
 
 
 
 
 
 
Liabilities as per Statement of Financial Position
 
 
 
 
 
 
 
 
 
 
 
 
 
 
 
 
 
 
 
 
 
Trade and other payables (Note 20)
  30,928 
  - 
  - 
  - 
  30,928 
  7,881 
  38,809 
Borrowings (excluding finance lease liabilities) (Note 22)
  418,807 
  - 
  - 
  - 
  418,807 
  - 
  418,807 
Finance lease obligations (Note 22)
  - 
  - 
  - 
  - 
  - 
  - 
  - 
Derivative financial instruments:
    
    
    
    
    
    
    
 - Crops options contracts
  - 
  71 
  - 
  - 
  71 
  - 
  71 
 - Crops futures contracts
  - 
  37 
  - 
  - 
  37 
  - 
  37 
 - Crops options contracts
  - 
  171 
  50 
  - 
  221 
  - 
  221 
 - Swaps
  - 
  - 
  95 
  - 
  95 
  - 
  95 
 - Forwards
  - 
  - 
  61 
  - 
  61 
  - 
  61 
 - Others
  - 
  - 
  956 
  20 
  976 
  - 
  976 
Total liabilities
  449,735 
  279 
  1,162 
  20 
  451,196 
  7,881 
  459,077 
 
Financial assets and financial liabilities as of June 30, 2019 were as follows
 
 
   
 
 Financial assets at fair value through profit or loss
 
   
   
   
 
 
 Financial assets at amortized cost (i)
 
 
 Level 1
 
 
 Level 2
 
 
 Level 3
 
 
 Subtotal financial assets
 
 
 Non-financial assets
 
 
 Total
 
June 30, 2019
 
 
 
 
 
 
 
 
 
 
 
 
 
 
 
 
 
 
 
 
 
Assets as per Statement of Financial Position
 
 
 
 
 
 
 
 
 
 
 
 
 
 
 
 
 
 
 
 
 
Trade and other receivables (excluding the allowance for doubtful accounts and other receivables) (Note 17)
  49,341 
  - 
  - 
  - 
  49,341 
  13,547 
  62,888 
Investment in financial assets:
    
    
    
    
    
    
    
- Equity securities in public companies
  - 
  1,367 
  197 
  - 
  1,564 
  - 
  1,564 
- Equity securities in private companies
  - 
  - 
  - 
  2,610 
  2,610 
  - 
  2,610 
- Deposits
  5,301 
  51 
  - 
  - 
  5,352 
  - 
  5,352 
 - Bonds
  - 
  22,430 
  1,518 
  966 
  24,914 
  - 
  24,914 
 - Mutual funds
  - 
  10,289 
  - 
  - 
  10,289 
  - 
  10,289 
 - Others
  - 
  3,411 
  623 
  500 
  4,534 
  - 
  4,534 
Derivative financial instruments:
    
    
    
    
    
    
    
 - Crops futures contracts
  - 
  13 
  - 
  - 
  13 
  - 
  13 
 - Swaps
  - 
  - 
  16 
  - 
  16 
  - 
  16 
 - Warrants
  - 
  - 
  - 
  136 
  136 
  - 
  136 
 - Crops options contracts
  - 
  46 
  - 
  - 
  46 
  - 
  46 
 - Foreign-currency options contracts
  - 
  43 
  - 
  - 
  43 
  - 
  43 
 - Foreign-currency future contracts
  - 
  3 
  41 
  - 
  44 
  - 
  44 
 - Others
  - 
  - 
  17 
  - 
  17 
  - 
  17 
Restricted assets (ii)
  10,808 
  - 
  - 
  - 
  10,808 
  - 
  10,808 
Financial assets held for sale
    
    
    
    
    
    
    
 - Clal
  - 
  22,638 
  - 
  - 
  22,638 
  - 
  22,638 
Cash and cash equivalents (excluding bank overdrafts):
    
    
    
    
    
    
    
 - Cash on hand and at bank
  10,142 
  - 
  - 
  - 
  10,142 
  - 
  10,142 
 - Short-term investments
  74,873 
  4,289 
  - 
  - 
  79,162 
  - 
  79,162 
Total assets
  150,465 
  64,580 
  2,412 
  4,212 
  221,669 
  13,547 
  235,216 
 
 
 
F-78
Cresud Sociedad Anónima,
Comercial, Inmobiliaria, Financiera y Agropecuaria
 
 
 
 
Financial liabilities at amortized cost (i)
 
  Financial liabilities at fair value      
 
Subtotal financial liabilities
 
 
Non-financial liabilities
 
 
Total
 
 
 
 
 
 
 Level 1
 
 
 Level 2
 
 
 Level 3
 
 
 
 
 
 
 
 
 
 
June 30, 2019
 
 
 
 
 
 
 
 
 
 
 
 
 
 
 
 
 
 
 
 
 
 
Liabilities as per Statement of Financial Position
 
 
 
 
 
 
 
 
 
 
 
 
 
 
 
 
 
 
 
Trade and other payables (Note 20)
  26,444 
  - 
  - 
  - 
  26,444 
  8,685 
  35,129 
Borrowings (excluding finance lease liabilities) (Note 22)
  477,432 
  - 
  - 
  - 
  477,432 
  - 
  477,432 
Finance lease obligations (Note 22)
  366 
  - 
  - 
  - 
  366 
  - 
  366 
Derivative financial instruments:
    
    
    
    
    
    
    
 - Crops futures contracts
  - 
  103 
  - 
  - 
  103 
  - 
  103 
 - Foreign-currency contracts
  - 
  36 
  - 
  - 
  36 
  - 
  36 
 - Crops options contracts
  - 
  89 
  - 
  - 
  89 
  - 
  89 
 - Swaps
  - 
  - 
  192 
  - 
  192 
  - 
  192 
 - Others
  - 
  - 
  1,246 
  69 
  1,315 
  - 
  1,315 
Total liabilities
  504,242 
  228 
  1,438 
  69 
  505,977 
  8,685 
  514,662 
 
(i) The fair value of financial assets and liabilities at their amortized cost does not differ significantly from their book value, except for borrowings (Note 22).
(ii) Corresponds to deposits in guarantee and escrows.
 
Liabilities carried at amortized cost also include liabilities under finance leases where the Group is the lessee and which therefore have to be measured in accordance with IAS 17 “Leases”. The categories disclosed are determined by reference to IFRS 9. Finance leases are excluded from the scope of IFRS 7 “Financial Instruments Disclosures”. Therefore, finance leases have been shown separately
 
The following are details of the book value of financial instruments recognized, which were offset in the statements of financial position:
 


    06.30.20           
    06.30.19           


 
 
 Gross amounts offset
 
 
 Net amount presented
 
 
 Gross amounts recognized
 
 
 Gross amounts offset
 
 
 Net amount presented
 
Financial assets
    
 
 
 
 
 
 
    
 
 
 
 
 
 
Trade and other receivables (excluding the allowance for doubtful accounts and other receivables)
  60,296 
  (2,537)
  57,759 
  51,753 
  (2,412)
  49,341 
Financial liabilities
    
    
    
    
    
    
Trade and other payables
  33,465 
  (2,537)
  30,928 
  28,856 
  (2,412)
  26,444 
 
Income, expense, gains and losses on financial instruments can be assigned to the following categories:
 
 
 
 Financial assets and liabilities at amortized cost
 
 
 Financial assets and liabilities at fair value through profit or loss 
 
 
 Total
 
June 30, 2020
 
 
 
 
 
 
 
 
 
Interest income
  1,059 
  - 
  1,059 
Interest earned on operating assets
  1,782 
  - 
  1,782 
Interest expenses
  (24,357)
  - 
  (24,357)
Foreign exchange loss 
  (10,197)
  - 
  (10,197)
Dividends income
  168 
  - 
  168 
Fair value gains financial assets at fair value through profit or loss
  - 
  (9,862)
  (9,862)
Gain from repurchase of Non-convertible Notes
  2,885 
  - 
  2,885 
Gain on financial instruments derived from commodities
  - 
  439 
  439 
Results from derivative financial instruments, net
  - 
  (1,493)
  (1,493)
Other financial income
  236 
  - 
  236 
Other financial results
  (1,439)
  - 
  (1,439)
Net result (i)
  (29,863)
  (10,916)
  (40,779)
 
 
 
 Financial assets and liabilities at amortized cost
 
 
 Financial assets and liabilities at fair value through profit or loss
 
 
 Total
 
June 30, 2019
 
 
 
 
 
 
 
 
 
Interest income
  983 
  - 
  983 
Interest earned on operating assets
  841 
  - 
  841 
Interest expenses
  (21,893)
  - 
  (21,893)
Foreign exchange loss
  2,633 
  - 
  2,633 
Dividends income
  97 
  - 
  97 
Fair value gains financial assets at fair value through profit or loss
  - 
  2,797 
  2,797 
Gain / (loss) from repurchase of Non-convertible Notes
  74 
  - 
  74 
Gain on financial instruments derived from commodities
  - 
  446 
  446 
Results from derivative financial instruments, net
  - 
  477 
  477 
Other financial income
  695 
  - 
  695 
Other financial results
  (971)
  - 
  (971)
Net result (i)
  (17,541)
  3,720 
  (13,821)
 
 
 
 
F-79
Cresud Sociedad Anónima,
Comercial, Inmobiliaria, Financiera y Agropecuaria
 
 
 
 
 
 Financial assets and liabilities at amortized cost
 
 
 Financial assets and liabilities at fair value through profit or loss
 
 
 Total
 
June 30, 2018
 
 
 
 
 
 
 
 
 
Interest income
  1,267 
  - 
  1,267 
Interest earned on operating assets
  156 
  - 
  156 
Interest expenses
  (19,564)
  - 
  (19,564)
Foreign exchange loss
  (19,587)
  - 
  (19,587)
Dividends income
  209 
  - 
  209 
Fair value loss in financial assets at fair value through profit or loss
  - 
  (1,834)
  (1,834)
Loss from repurchase of Non-convertible Notes
  (5,908)
  - 
  (5,908)
Results from derivative financial instruments, net
  - 
  (743)
  (743)
Loss from repurchase of Non-convertible Notes
  - 
  (4)
  (4)
Gain on financial instruments derived from commodities
  - 
  56 
  56 
Other financial results
  (1,078)
  - 
  (1,078)
Net result (i)
  (44,505)
  (2,525)
  (47,030)
 
Clal
 
Clal is a holding company that mainly operates in the insurance and pension markets and in segments of pension funds. The Company holds assets and other businesses (such as insurance agencies) and is one of the largest insurance groups in Israel. Clal mainly develops its activities in three operating segments: long-term savings, general insurance and health insurance.
 
Given that IDBD failed to meet the requirements set forth to have control over an insurance company, on August 21, 2013, the Commissioner required that IDBD granted an irrevocable power of attorney to Mr. Moshe Tery ("the Trustee") for the 51% of the shareholding capital and vote interests in Clal, thus transferring control over that investee. From such date, IDBD recognized its equity interest in Clal as a financial asset held for sale, at fair value through profit or loss.
 
On December 30, 2014, the Commissioner sent an additional letter setting a term by which IDBD’s control over and equity interests in Clal were to be sold and giving directions as to the Trustee’s continuity in office, among other aspects. Refer to Note 4 and Note 40 of these financial statements for the sale of Clal shares.
 
The following table presents the changes in Level 3 financial instruments as of June 30, 2020 and 2019:
 
 
 
 Derivative financial instruments - Forwards
 
 
 Investments in financial assets - Private companies' securities
 
 
 Investments in financial assets - Others
 
 
 Investments in financial assets - Warrants
 
 
 Total
 
Balance as of June 30, 2018
  (51)
  2,597 
  2,064 
  - 
  4,610 
Additions and acquisitions
  - 
  172 
  - 
  - 
  172 
Transfer to level 1 (ii)
  - 
  153 
  (197)
  103 
  59 
Currency translation adjustment
  - 
  (65)
  (31)
  19 
  (77)
Gains and losses recognized in the year (i)
  (18)
  (247)
  (370)
  14 
  (621)
Balance as of June 30, 2019
  (69)
  2,610 
  1,466 
  136 
  4,143 
Additions and acquisitions
  - 
  35 
  - 
  - 
  35 
Transfer to level 1 (ii)
  - 
  - 
  - 
  351 
  351 
Currency translation adjustment
  (7)
  476 
  106 
  245 
  820 
Write off
  - 
  - 
  (977)
  (610)
  (1,587)
Gains and losses recognized in the year (i)
  56 
  (212)
  (363)
  20 
  (499)
Balance as of June 30, 2020
  (20)
  2,909 
  232 
  142 
  3,263 
 
(i)
Included within “Financial results, net” in the Statements of income.
(ii)
The Group transferred a financial asset measured at fair value from level 3 to level 1, because it began trading in the stock exchange.
 
During the fiscal year ended June 30, 2020 and 2019, shares of private companies were transferred from level 3 to level 1 when they began trading. When there are no quoted prices available in an active market, fair values (especially derivative instruments) are based on recognized valuation methods. The Group uses a range of valuation models for the measurement of Level 2 and Level 3 instruments, details of which may be obtained from the following table.
 
 
 
F-80
Cresud Sociedad Anónima,
Comercial, Inmobiliaria, Financiera y Agropecuaria
 
 
 
Description
Pricing model / method
Parameters
Fair value hierarchy
 
Range
 
Interest rate swaps
Cash flows - Theoretical price
Interest rate futures contracts and cash flows
Level 2
  - 
Investments in financial assets - Other private companies’ securities (*)
Cash flow / NAV - Theoretical price
Projected revenue discounted at the discount rate
The value is calculated in accordance with shares in the equity funds on the basis of their Financial Statements, based on fair value or investments assessments.
Level 3
  1 - 3.5 
Investments in financial assets - Others
Discounted cash flows - Theoretical price
Projected revenue discounted at the discount rate
The value is calculated in accordance with shares in the equity funds on the basis of their Financial Statements, based on fair value or investment assessments.
Level 3
  1 - 3.5 
Derivative financial instruments Forwards
 
Theoretical price
Underlying asset price and volatility
Level 2 and 3
  - 
 
(*) An increase in the discount rate would decrease the value of investments in private companies, while an increase in projected revenues would increase their value.
 
As of June 30, 2020, there have been no changes to the economic or business circumstances affecting the fair value of the financial assets and liabilities of the group.
 
17.
Trade and other receivables
 
Group’s trade and other receivables as of June 30, 2020 and 2019 were as follows:
 
 
  06.30.20 
  06.30.19 
Trade, leases and services receivable
  45,922 
  42,794 
Less: allowance for doubtful accounts
  (3,850)
  (2,706)
Total trade receivables
  42,072 
  40,088 
Prepaid expenses
  11,839 
  8,462 
Guarantee deposits
  3 
  3 
Tax credits
  1,548 
  1,632 
Borrowings granted, deposits, and other balances
  7,642 
  4,192 
Others
  7,939 
  5,805 
Total other receivables
  28,971 
  20,094 
Total trade and other receivables
  71,043 
  60,182 
 
    
    
Non-current
  27,326 
  21,730 
Current
  43,717 
  38,452 
Total
  71,043 
  60,182 
 
Book amounts of Group's trade and other receivables in foreign currencies are detailed in Note 34.
 
The fair value of current receivables approximates their respective carrying amounts because, due to their short-term nature, the effect of discounting is not considered significant.
 
Trade accounts receivables are generally presented in the Statements of Financial Position net of allowances for doubtful accounts. Impairment policies and procedures by type of receivables are discussed in detail in Note 2. Movements on the Group’s allowance for doubtful accounts were as follows
 
 
  06.30.20 
  06.30.19 
Beginning of the year
  2,706 
  1,861 
IFRS 15 adjustments
  - 
  194 
Recoveries (i)
  (113)
  (92)
Used during the year
  (720)
  (472)
Additions (i)
  1,081 
  806 
Currency translation adjustment
  1,103 
  646 
Deconsolidation
  (20)
  - 
Incorporation by business combination
  (180)
  - 
Transfer to / from assets available for sale
  18 
  - 
Inflation adjustment
  (25)
  (237)
End of the year
  3,850 
  2,706 
 
(i)
The creation and release of the provision for impaired receivables have been included in “Selling expenses” in the Statements of Income (Note.27).
 
The Group’s trade receivables comprise several classes. The maximum exposure to credit risk at the reporting date is the carrying amount of each class of receivables (see Note 5). The Group also has receivables from related parties neither of them is due nor impaired.
 
 
 
F-81
Cresud Sociedad Anónima,
Comercial, Inmobiliaria, Financiera y Agropecuaria
 
 
Due to the distinct characteristics of each type of receivables, an aging analysis of past due unimpaired and impaired receivables is shown by type and class, as of June 30, 2020 and 2019 (a column of non-past due receivables is also included so that the totals can be reconciled with the amounts appearing on the Statement of Financial Position):
 
 
 
Expired
 
 
 
 
 
 
 
 
 
 
 
 
 
 
 
Up to 3 months
 
 
From 3 to 6 months
 
 
Over 6 months
 
 
Not past due
 
 
Allowance
 
 
Total
 
 
% of representation
 
Leases and services
  599 
  67 
  115 
  2,622 
  787 
  4,190 
  9.2%
Consumer financing
  - 
  - 
  - 
  - 
  16 
  16 
  0.0%
Sale of properties and developments
  189 
  5 
  5 
  5,606 
  1 
  5,806 
  12.6%
Sale of communication equipment
  - 
  - 
  - 
  13,674 
  468 
  14,142 
  30.8%
Telecommunication services
  1,485 
  - 
  447 
  12,240 
  2,535 
  16,707 
  36.4%
Agricultural products
  1,571 
  264 
  122 
  3,027 
  43 
  5,027 
  10.9%
Securities to deposit
  3 
  - 
  - 
  31 
  - 
  34 
  0.1%
Total as of 06.30.20
  3,847 
  336 
  689 
  37,200 
  3,850 
  45,922 
  100%
 
 
 
Expired
 
 
 
 
 
 
 
 
 
 
 
 
 
 
 
Up to 3 months
 
 
From 3 to 6 months
 
 
Over 6 months
 
 
Not past due
 
 
Allowance
 
 
Total
 
 
% of representation
 
Agricultural products
  91 
  - 
  19 
  1,561 
  32 
  1,703 
  4.0%
Shopping leases and services
  344 
  15 
  13 
  780 
  21 
  1,173 
  2.7%
Office leases and services
  420 
  124 
  176 
  2,758 
  472 
  3,950 
  9.2%
Hotel leases and services
  - 
  - 
  - 
  147 
  - 
  147 
  0.3%
Consumer financing
  - 
  - 
  - 
  - 
  23 
  23 
  0.1%
Sale of communication equipment
  - 
  - 
  - 
  14,234 
  204 
  14,438 
  33.7%
Sale of properties and developments
  86 
  14 
  14 
  6,883 
  26 
  7,023 
  16.4%
Telecommunication services
  1,604 
  - 
  495 
  10,310 
  1,928 
  14,337 
  33.6%
Total as of 06.30.19
  2,545 
  153 
  717 
  36,673 
  2,706 
  42,794 
  100%
  
18.
Cash flow information
 
Following is a detailed description of cash flows generated by the Group’s operations for the years ended June 30, 2020, 2019 and 2018.
 
 
Note
  06.30.20 
  06.30.19 
  06.30.18 
(Loss) / Profit for the period
 
  20,003 
  (40,729)
  27,420 
Profit from discontinued operations
 
  (18,085)
  (7,140)
  (36,441)
Adjustments for:
 
    
    
    
Income tax
23
  8,107 
  780 
  (9,964)
Amortization and depreciation
27
  16,425 
  10,822 
  9,741 
(Gain) / Loss from disposal of property, plant and equipment
 
  - 
  (3)
  4 
Net (gain) / loss from fair value adjustment of investment properties
 
  (30,992)
  37,746 
  (18,971)
Share-based compensation
 
  211 
  63 
  89 
Net gain / (loss) from fair value adjustment of financial assets
 
  1,026 
  (419)
  (1,199)
Loss from disposal of property, plant and equipment
 
  - 
  (3)
  - 
Loss from disposal of intangible assets
 
  - 
  (13)
  - 
Disposal of intangible assets by TGLT agreement
 
  - 
  - 
  (3)
Gain / (Loss) from disposal of subsidiary and associates
 
  247 
  (983)
  (860)
Loss from disposal of trading properties
 
  - 
  (639)
  - 
Impairment of other assets
 
  2,470 
  317 
  - 
Financial results, net
 
  41,973 
  13,239 
  37,705 
Provisions and allowances
 
  1,271 
  1,491 
  2,365 
Share of loss / (profit) of associates and joint ventures
 
  (8,662)
  7,328 
  3,452 
Loss from revaluation of receivables arising from the sale of farmland
 
  - 
  - 
  (200)
(Gain) / Loss from repurchase of Non-convertible Notes
 
  1 
  - 
  3 
Changes in net realizable value of agricultural products after harvest
 
  (657)
  43 
  (745)
Unrealized initial recognition and changes in fair value of biological assets and agricultural products at the point of harvest
 
  (3,333)
  (2,294)
  (1,869)
Unrealized gain from derivative financial instruments
 
  36 
  293 
  267 
Other operating results
 
  262 
  157 
  - 
Gain from disposal of farmlands
 
  (838)
  (665)
  (1,656)
Impairment of associates and joint ventures
 
  - 
  184 
  - 
Result from the revaluation of the participation held before the business combination
 
  (3,501)
  - 
  (93)
Granting Plan of actions
 
  - 
  - 
  3 
 
    
    
    
Changes in operating assets and liabilities:
 
    
    
    
Decrease in inventories
 
  722 
  (730)
  (1,025)
Decrease in trading properties
 
  930 
  1,392 
  1,265 
Increase in restricted assets
 
  (1,165)
  (203)
  - 
Increase in right-of-use assets
 
  (1,053)
  - 
  - 
Increase in lease liabilities
 
  59 
  - 
  - 
Decrease / (increase) in trade and other receivables
 
  10,826 
  2,473 
  82 
Decrease in trade and other payables
 
  (6,161)
  (3,562)
  1,212 
Decrease in salaries and social security liabilities
 
  (280)
  (16)
  296 
Decrease in provisions
 
  (1,603)
  (427)
  (525)
Decrease in biological assets
 
  5,188 
  1,263 
  1,572 
Net variation in derivative financial instruments
 
  109 
  157 
  (209)
 
    
    
    
Net cash generated by continuing operating activities before income tax paid
 
  33,536 
  19,922 
  11,716 
Net cash generated by discontinued operating activities before income tax paid
 
  2,848 
  6,354 
  14,120 
Net cash generated by operating activities before income tax paid
 
  36,384 
  26,276 
  25,836 
 
 
 
 
F-82
Cresud Sociedad Anónima,
Comercial, Inmobiliaria, Financiera y Agropecuaria
 
 
The following table shows balances incorporated as result of business combination / deconsolidation or reclassification of assets and liabilities held for sale of subsidiaries:
 
 
  06.30.20 
  06.30.19 
Investment properties
  155,602 
  (9,743)
Property, plant and equipment
  (7,776)
  (62,036)
Trading properties
  155 
  - 
Intangible assets
  3,232 
  (13,759)
Investments in associates and joint ventures
  2,517 
  (812)
Biological assets
  (74)
  - 
Deferred income tax
  1 
  (269)
Trade and other receivables
  (8,668)
  (26,404)
Right-of-use assets
  (3,977)
  - 
Investment in financial assets
  13,544 
  (6,329)
Derivative financial instruments
  (37)
  (51)
Inventories
  (2,170)
  (13,110)
Restricted assets
  214 
  (203)
Trade and other payables
  2,218 
  50,898 
Lease liabilities
  2,077 
  - 
Salaries and social security liabilities
  70 
  5,312 
Borrowings
  (87,016)
  46,804 
Provisions
  46 
  960 
Income tax and MPIT liabilities
  (99)
  16 
Deferred income tax liabilities
  (19,882)
  6,217 
Employee benefits
  107 
  2,790 
Net amount of non-cash assets incorporated / held for sale
  50,084 
  (19,719)
Cash and cash equivalents
  (4,393)
  (12,350)
Non-controlling interest
  50,745 
  16,296 
Goodwill
  347 
  164 
Net amount of assets incorporated / held for sale
  96,783 
  (15,609)
Interest held before acquisition
  - 
  (1,049)
Seller financing
  - 
  (84)
Foreign exchange losses
  - 
  602 
Fair value of interest held before business combination
  - 
  (1,259)
Net (outflow) inflow of cash and cash equivalents / assets and liabilities held for sale
  96,783 
  (17,399)
 
The following table shows a detail of significant non-cash transactions occurred in the years ended June 30, 2020, 2019 and 2018:
 
 
  06.30.20 
  06.30.19 
  06.30.18 
Dividends not collected
  (401)
  (300)
  (252)
Increase in investment properties through an increase in borrowings
  - 
  234 
  - 
Decrease in trade and other receivables through an increase in investments in subsidiaries, associates and joint ventures
  - 
  3,354 
  - 
Decrease in participation in subsidiaries, associates and joint ventures due to transient conversion differences
  (1,565)
  928 
  (4,185)
Increase in trade and other receivables through an increase in investments in associates and joint ventures
  - 
  - 
  16 
Increase in property, plant and equipment through a decrease in investment property
  - 
  20 
  - 
Increase in property, plant and equipment through an increase in trade and other payables
  739 
  853 
  1,921 
Decrease in trade and other receivable through an increase in investments in associates and joint venture
  - 
  - 
  447 
Registration of investment properties through a reduction of credits for sale and other credits
  - 
  574 
  77 
Increase in properties for sale through an increase in borrowings
  12 
  17 
  - 
Increase in properties for sale through a decrease in investment properties
  - 
  97 
  23 
Purchase of non-controlling interest through reduction of credits for sale and other credits
  711 
  1,048 
  - 
Decrease in associates and joint ventures through an increase in trade and other receivable
  - 
  1,198 
  - 
Changes in non-controlling interest through a decrease in trade and other receivables
  - 
  - 
  3,069 
Distribution of dividends to non-controlling shareholders pending payment
  1,761 
  (340)
  3,400 
Increase in property, plant and equipment through a business combination
  - 
  - 
  (2,004)
Increase in property, plant and equipment through increased borrowings
  - 
  6 
  20 
Increase in non-current trade and other receivables through an increase in current and non-current borrowings
  - 
  - 
  243 
Decrease in investments in associates and joint ventures through dividends pending collection
  - 
  - 
  24 
Increase of trading properties through an interest capitalization
  - 
  - 
  24 
Increase of investment properties through an interest capitalization
  - 
  - 
  40 
Decrease in associates and joint ventures through an increase in assets held for sale
  2,071 
  - 
  97 
Increase in investments in associates and joint ventures through a decrease in investments in financial assets
  - 
  - 
  9 
Dividend payment through increased business debt
  - 
  - 
  17 
Transfers of property, plant and equipment to investment properties
  - 
  - 
  (1,269)
Grants Action Plan
  - 
  - 
  3 
Increase in Investment Properties through an increase in Other reserves due to the difference between cost and fair value.
  - 
  - 
  47 
Increase in financial operations through a decrease in investments in associates and joint ventures
  - 
  - 
  144 
Increase in trading properties through an increase in trade and other payables
  - 
  - 
  137 
Increase in trading properties through a decrease in credits
  - 
  - 
  69 
Increase in investment properties through a decrease in trading properties
  - 
  - 
  785 
Increase in participation in subsidiaries, associates and joint ventures due to an increase in the reserve share-based payments
  (4)
  - 
  - 
Decrease in loans through a decrease in financial assets
  2,454 
  - 
  - 
Increase in investment properties through a decrease in financial assets
  278 
  - 
  - 
Increase in intangible assets through an increase in trade and other payabels
  494 
  - 
  - 
Increase in investment in associates through loss of control in subsidiaries
  1,335 
  - 
  - 
Distribution of dividends on shares
  589 
  - 
  - 
Acquisition of investment properties through a decrease in trade and other receivables
  28 
  - 
  - 
Issuance of Negotiable Obligations
  21 
  - 
  - 
Increase in investment properties through an increase in borrowings
  81 
  - 
  - 
Increase of use-rights through a decrease in property, plant and equipment
  - 
  - 
  - 
Increase in investments in financial assets through a decrease in investments in associates and joint ventures
  - 
  - 
  - 
Increase in investment in associates through a decrease in investments in financial assets
  854 
  - 
  - 
Increase in investments in financial assets through a decrease in investment properties
  1,188 
  - 
  - 
Dividends pending collection from associates and joint ventures
  - 
  - 
  - 
Increase in investments in financial assets through a decrease in investment properties
  - 
  - 
  - 
Increase in rights of use through an increase in lease liabilities - Adjustment of opening balances (IFRS 16)
  14,124 
  - 
  - 
Increase in rights of use through an increase in lease liabilities
  8,091 
  - 
  - 
 
 
 
F-83
Cresud Sociedad Anónima,
Comercial, Inmobiliaria, Financiera y Agropecuaria
 
 
19.
Shareholders’ Equity
 
Share capital and share premium
 
The Group's share capital is represented by ordinary shares with a nominal value of 1 peso per share and one vote each. No other activity has been recorded for the fiscal year ended June 30, 2020 in the capital accounts.
 
Inflation adjustment of share capital
 
The inflation adjustment related to share capital is allocated to an inflation adjustment reserve that forms part of shareholders' equity. The balance of this reserve could be applied only towards the issuance of common stock to shareholders of the Company
 
Treasury shares
 
On December 5, 2018, the Board of Directors of Cresud approved the repurchase of shares issued by the Company and established the terms and conditions for the acquisition of treasury shares, under the terms of Article 64 of Law No. 26,831 and the CNV rules, for up to a maximum amount of Ps. 429 million and up to 10% of the share capital in the form of ordinary shares or American Depositary Shares (“ADS”) representative of 10 shares each, up to daily limit of up to 25% of the average volume of daily transactions that the Company's shares have experienced, jointly in the listed markets, during the previous 90 business days, and at a maximum price of up to US$ 15.50 per ADS and up to a maximum value in pesos equivalent to the maximum price per ADS divided by 10 and multiplied by the value of the exchange rate of the National Bank of at each period. Also, on March 1, 2019, the Board of Directors of Cresud approved the extension of the repurchase term for a period of 30 days in addition to the timely approved.
 
On March 13, 2019, the above mention plan was completed and the Company acquired the equivalent of 6,394,009 common shares representing 99.97% of the approved program and 1.27% of Cresud's share capital, which correspond to 1,095,009 ordinary shares for a total of Ps. 74 and 529,900 ADRs (representing 5,299,000 ordinary shares) for a total of US$ 6.5 (equivalent to Ps. 354).
 
On March 14, 2019, the Board of Directors of Cresud approved a new repurchase of shares by the Company and established the terms and conditions for the acquisition of treasury shares by the Company, under the terms of Article 64 of the Law No. 26,831 and the CNV rules, for up to a maximum amount of Ps. 429 million and up to 10% of the share capital in the form of ordinary shares or ADS, up to a daily limit of up to 25% of the average volume of transactions daily that have experienced the shares of the Company, jointly in the markets that it quotes, during the previous 90 business days, and to a maximum of up to US$ 15.50 per ADS and up to a maximum value in pesos equivalent to the maximum price per ADS divided by 10 and multiplied by the value of the exchange rate of the National Bank of at each period. The repurchase period was set in up to 90 days, beginning the day following the date of publication of the information in the Daily Bulletin of the Buenos Aires Stock Exchange.
 
On June 26, 2019, the repurchase plan was completed, and the Company acquired the equivalent of 6,712,465 ordinary shares representing 99.96% of the approved program and 1.34% of Cresud's share capital which correspond to 3,824,035 ordinary shares for a total of Ps. 244 and 288,843 ADRs (representative of 2,888,430 ordinary shares) for a total of US$ 2.9 (equivalent to Ps. 184).
 
Legal reserve
 
According to Law N° 19,550, 5% of the profit of the year is destinated to constitute a legal reserve until it reaches the legal capped amounts (20% of total capital). This legal reserve is not available for dividend distribution and can only be released to absorb losses. The Group has not reached the legal limit of this reserve.
 
Special reserve
 
The CNV, through General Ruling N° 562/9 and 576/10, has provided for the application of Technical Resolutions N° 26 and 29 of the FACPCE, which adopt the IFRS, IASB for companies subject to the public offering regime ruled by Law 17,811, due to the listing of their shares or corporate notes, and for entities that have applied for authorization to be listed under the mentioned regime. The Group has applied IFRS, as issued by the IASB, for the first time in the year beginning July 1, 2012, with the transition date being July 1, 2011. Pursuant to CNV General Ruling N° 609/12, the Company set up a special reserve, to reflect the positive difference between the balance at the beginning of retained earnings disclosed in the first Financial Statements prepared according to IFRS and the balance at closing of retained earnings disclosed in the last Financial Statements prepared in accordance with previously effective accounting standards. The reserve recorded in due course amounted to Ps. 993, which as of June 30, 2018 were fully used to absorb the negative balances in the retained earnings account. During fiscal year ended June 30, 2018, the Company’s
 
 
 
F-84
Cresud Sociedad Anónima,
Comercial, Inmobiliaria, Financiera y Agropecuaria
 
 
Board of Directors decided to change the accounting policy of investment property from the cost method to the fair value method, as allowed by IAS 40.
 
For this reason, as of the transition date, figures have been modified and, hence, the special reserve as set forth by General Ruling CNV N° 609/12 has been increased to Ps. 3,625, which may only be reversed to be capitalized or to absorb potential negative balances under retained earnings.
 
Dividends
 
The Shareholders Meeting held on October 31, 2017, approved a distribution of dividends for Ps. 565, which were paid during the month of November 2017. During the year ended June 30, 2020 and 2018 there was no dividend distribution.
 
Distribution of treasury shares
 
In accordance with the resolutions Shareholders' Meeting held on October 30, 2019 and the provisions of the Board of Directors of Cresud on the same day, the distribution of treasury stock of the Company duly acquired by a company took place on November 13, 2019. The number of shares distributed was 13,000,000, which constitutes 0.026 shares per ordinary share and 0.26 per ADS, and a percentage of 2.59% of the capital of Ps. 502 and 2.66% of the net capital which exclude treasury shares of Ps. 499.
 
20.
Trade and other payables
 
Group’s trade and other payables as of June 30, 2019 and 2018 were as follows:
 
 
  06.30.20 
  06.30.19 
Trade
  22,650 
  19,672 
Sales, rental and services payments received in advance
  1,972 
  6,407 
Construction obligations
  407 
  1,331 
Accrued invoices
  1,221 
  1,705 
Deferred incomes
  142 
  - 
Admission rights
  1,017 
  - 
Deposits in guarantee
  101 
  - 
Total trade payables
  27,510 
  29,115 
Dividends payable to non-controlling shareholders
  355 
  569 
Taxes payable
  745 
  1,355 
Construction obligations
  - 
  1,451 
Management fees (Note 32)
  190 
  - 
Others
  10,009 
  2,639 
Total other payables
  11,299 
  6,014 
Total trade and other payables
  38,809 
  35,129 
 
    
    
Non-current
  2,986 
  2,830 
Current
  35,823 
  32,299 
Total
  38,809 
  35,129 
 
The fair value of payables approximates their respective carrying amounts because, due to their short-term nature, the effect of discounting is not considered significant. Fair values are based on discounted cash flows (Level 3).
 
21.
Provisions
 
The Group is subject to claims, lawsuits and other legal proceedings in the ordinary course of business, including claims from clients where a third party seeks reimbursement or damages. The Group’s responsibility under such claims, lawsuits and legal proceedings cannot be estimated with certainty. From time to time, the status of each major issue is evaluated and its potential financial exposure is assessed. If the potential loss involved in the claim or proceeding is deemed probable and the amount may be reasonably estimated, a liability is recorded. The Group estimates the amount of such liability based on the available information and in accordance with the provisions of the IFRS. If additional information becomes available, the Group will make an evaluation of claims, lawsuits and other outstanding proceeding, and will revise its estimates.
 
 
 
F-85
Cresud Sociedad Anónima,
Comercial, Inmobiliaria, Financiera y Agropecuaria
 
 
The following table shows the movements in the Group's provisions categorized by type:
 
 
 
 Legal claims (i)
 
 
 Investments in associates and joint ventures (ii)
 
 
 Site dismantling and remediation (iii)
 
 
 Onerous contracts (iv)
 
 
 Other provisions (v)
 
 
 Total
 
June 30, 2018
  2,344 
  5,453 
  367 
  - 
  2,122 
  10,286 
Additions
  659 
  17 
  - 
  - 
  272 
  948 
Recoveries
  (104)
  (7)
  - 
  - 
  - 
  (111)
Share of profit / (loss) of associates and joint ventures
  - 
  3,733 
  - 
  - 
  - 
  3,733 
Used during the year
  (339)
  - 
  (15)
  - 
  - 
  (354)
Inflation adjustment
  (106)
  - 
  - 
  - 
  - 
  (106)
Currency translation adjustment
  (27)
  (535)
  (10)
  - 
  131 
  (441)
As of June 30, 2019
  2,427 
  8,661 
  342 
  - 
  2,525 
  13,955 
Additions
  470 
  - 
  33 
  - 
  - 
  503 
Transfers
  (18)
  - 
  - 
  - 
  - 
  (18)
Incorporated by business combinations
  57 
  - 
  - 
  - 
  - 
  57 
Share of profit / (loss) of associates and joint ventures
  - 
  (7,461)
  - 
  - 
  - 
  (7,461)
Used during the year
  (698)
  (1,018)
  - 
  - 
  (181)
  (1,897)
Inflation adjustment
  (80)
  - 
  - 
  - 
  - 
  (80)
Currency translation adjustment
  369 
  (165)
  72 
  - 
  199 
  475 
As of June 30, 2020
  2,527 
  17 
  447 
  - 
  2,543 
  5,534 
 
 
  06.30.20 
  06.30.19 
Non-current
  3,091 
  11,478 
Current
  2,443 
  2,477 
Total
  5,534 
  13,955 
 
(i)
Additions and recoveries are included in "Other operating results, net"
(ii)
Corresponds to the equity interest in New Lipstick with negative equity in 2019 and Puerto Retiro in 2020 and 2019. Additions and recoveries are included in "Share of profit / (loss) of associates and joint ventures".
(iii)
The Group’s companies are required to recognize certain costs related to the dismantling of assets and remediation of sites from the places where such assets are located. The calculation of such expenses is based on the dismantling value for the current year, taking into consideration the best estimate of future changes in prices, inflation, etc. and such costs are capitalized at a risk-free interest rate. Volume projections for retired or built assets are recast based on expected changes from technological rulings and requirements.
(iv)
Provisions for other contractual obligations include a series of obligations resulting from a contractual liability or law, regarding which there is a high degree of uncertainty as to the terms and the necessary amounts to discharge such liability.
(v)
In November 2009, PBC’s Audit Committee and Board of Directors approved the agreement with Rock Real whereby the latter would look for and propose to PBC the acquisition of commercial properties outside Israel, in addition to assisting in the negotiations and management of such properties. In return, Rock Real would receive 12% of the net income generated by the acquired property. Pursuant to amendment 16 of the Israel Commercial Act 5759-1999, the agreement must be ratified by the Audit Committee before the third year after the effective date; otherwise, it expires. The agreement has not been ratified by the audit committee within such three-year term, so in January 2017 PBC issued a statement that hinted at the expiration of the agreement and informed that it would begin negotiations to reduce the debt. The parties have appointed an arbitrator that should render a decision on the dispute. The remaining corresponds to provisions related to investment properties.
 
Cresud
 
On February 23, 2016, a class action was filed against IRSA, the Company, some first-line managers and directors with the District Court of the USA for the Central District of California. The complaint, on behalf of people holding American Depositary Receipts of IRSA between November 3, 2014 and December 30, 2015, claims presumed violations to the US federal securities laws. In addition, it argues that defendants have made material misrepresentations and made some omissions related to IRSA’s investment in IDBD.
 
Such complaint was voluntarily waived on May 4, 2016 by the plaintiff and filed again on May 9, 2016 with the US District Court by the East District of Pennsylvania.
 
Furthermore, the Companies and some of its first-line managers and directors are defendants in a class action filed on April 29, 2016 with the US District Court of the East District of Pennsylvania. The complaint, on behalf of people holding American Depositary Receipts of the Company between May 13, 2015 and December 30, 2015, claims violations to the US federal securities laws. In addition, it argues that defendants have made material misrepresentations and made some omissions related to the IRSA’s investment in IDBD.
 
Subsequently, Cresud and IRSA requested that the complaint be moved to the district of New York, which request was later granted.
 
On December 8, 2016, the Court appointed the representatives of each presumed class as primary plaintiffs and the lead legal advisor for each of the classes. On February 13, 2017, the plaintiffs of both classes filed a document containing certain amendments. The Company and IRSA filed a petition requesting that the class action brought by IRSA’s shareholders should be dismissed. On April 12, 2017, the court suspended the class action filed by the Company’s shareholders until the Court decides on the petition of dismissal of such class action. Filing information on the motion to dismiss the collective remedy filed by shareholders of IRSA was completed on July 7, 2017.
 
 
 
F-86
Cresud Sociedad Anónima,
Comercial, Inmobiliaria, Financiera y Agropecuaria
 
 
On September 10, 2018, the New York Court issued an order granting the motion to dismiss the IRSA Case in its entirety.
 
On September 24, 2018, Plaintiff in the Cresud Case filed a document acknowledging that the Cresud Class Action complaint should be dismissed for the same reasons set forth in the Court’s September 10, 2018 order in the IRSA Case, subject to a right of appeal.
 
On October 9, 2018, the Plaintiff in the IRSA Case filed a notice of appeal to the United States Court of Appeals for the Second Circuit. On December 12, 2018, Plaintiff in the Cresud Case filed a notice of voluntary dismissal, with prejudice. On December 13, 2018, Plaintiff moved to dismiss the appeal of the IRSA Case in the Second Circuit upon agreement with IRSA and Cresud that the parties shall bear their own costs and fees in the litigation, including the appeal, and that no fees are due. Accordingly, the Second Circuit dismissed Plaintiff’s appeal on December 18, 2018.
 
The IRSA and Cresud case are fully resolved without any penalty for the Group.
 
Claims against Cellcom and its subsidiaries
 
In the ordinary course of business, Cellcom receives various consumer complaints, mainly through collective actions. They allege excess collections, breach of agreements with customers and failure to comply with established norms or licenses, which could cause harm to consumers.
 
In addition, the Company receives other claims from employees, subcontractors, suppliers and authorities, generally in relation to non-compliance with the provisions of the law with respect to payments upon termination of employment relationships, breach of contracts, violation of copyright and patents or disputes for payments demanded by the authorities.
 
Claims against PBC
 
On July 4, 2017, PBC was served notice from the tax authority of Israel of income tax official assessments based on a “better assessment” of taxes for the years 2012-2015, and concluded that PBC is required to pay approximately NIS 187 (including interest) since compensation of losses is not admitted.
 
In the opinion of legal advisors to PBC, the Company has sound arguments against the Revenue Administration’s position and will file its objection to it. As of the date of these Consolidated Financial Statements, there is no provision in relation to this claim.
 
DIC class action
 
On October 3, 2018 it was sent an action and a motion to approve that action as a class action (jointly – the "Motion"), which had been filed within the District Court of Tel Aviv Yafo (the "Court") against the Group; against Mr. Eduardo Elsztain, the controlling person of the Company (the "Controlling Person"), who serves as chairman of the Company's board of directors; against directors serving in the Group who have an interest in the Controlling Person; and against additional directors and officers serving in the Company (all jointly – the "Respondents"), in connection with the exit of the Company's share, on February 1, 2018, from the TA 90 and TA 125 indices, whereon it had been traded on the Tel Aviv Stock Exchange Ltd. up to that date (the "Indices"), by an applicant alleging to have held the Group's shares prior to February 1, 2018.
 
In the Motion, the Court is requested, inter alia, to approve the action as a class action and to charge the Respondents with compensating the members of the group according to the damage caused them. The estimated amount is approximately NIS 17.6 million.
 
The Company believes that it acted lawfully and as required in all that pertains to the subject of the Motion, and accordingly, after having preliminarily reviewed the Group's Motion, believes that it is unfounded.
 
IDBD class action
 
On October 3, 2018, an action and a motion to approve a class action had been filed with the District Court in Tel Aviv Yafo (jointly – the "Motion"). The Motion has been filed, against IDBD, against Dolphin IL, against Mr. Eduardo Elsztain and against the Official Receiver, and in it, the Court was requested to hold that the Transaction was not in compliance with the provisions of the Centralization Law, to appoint a trustee over DIC's shares owned by the respondents and to order the payment of monetary damages to the public shareholders in DIC for the alleged preservation of the pyramidal structure in IDBD, at a scope of between NIS 58 and NIS 73.
 
 
 
F-87
Cresud Sociedad Anónima,
Comercial, Inmobiliaria, Financiera y Agropecuaria
 
 
The bulk of the Applicant's allegations is that the Group continues to be the Controlling Person in DIC (potentially and effectively) even after the completion of the sale of DIC shares to DIL as described in Note 4 in the Annual Financial Statements (the “transaction”) and that the controlling person of IDBD (in his capacity as chairman of the Board of Directors and controlling person of DIC as well) had a personal interest separate from the personal interest of the minority shareholders in DIC, in the manner of implementation of the Centralization Law's provisions, and that he and the Group breached the duty of good faith and the duty of decency toward DIC, and additionally the controlling person of IDBD breached his duty of trust and duty of care toward DIC, this being, allegedly, due to the fact that the decision regarding the preferred alternative for complying with the Centralization Law's Provisions was not brought before DIC's general meeting. The Applicant further alleges deprivation of the minority shareholders in DIC.
 
Having preliminarily reviewed the Motion, the Management believes that it is unfounded and that once the transaction is consummated , IDBD complies with the provisions of the Concentration Law.
 
22.
Borrowings
 
The breakdown and the fair value of the Group borrowings as of June 30, 2019 and 2018 was as follows:
 
 
 
 Book value
 
 
Fair value
 
 
  06.30.20 
  06.30.19 
  06.30.20 
  06.30.19 
Non-convertible notes
  343,028 
  395,552 
  276,854 
  389,689 
Bank loans and others
  69,884 
  74,140 
  58,954 
  72,638 
Bank overdrafts
  4,283 
  1,431 
  3,233 
  1,431 
Other borrowings (i)
  1,612 
  6,675 
  6,506 
  9,235 
Total borrowings (ii)
  418,807 
  477,798 
  345,547 
  472,993 
 
    
    
    
    
Non-current
  320,418 
  397,414 
    
    
Current
  98,389 
  80,384 
    
    
Total
  418,807 
  477,798 
    
    
 
(i) Includes financial leases for Ps. 366 as of June 30, 2019.
(ii) Includes Ps. 311,674 and Ps. 393,641 as of June 30, 2020 and 2019, respectively, corresponding to the Operations Center in Israel.
 
As of June 30, 2020 and 2019, total borrowings include collateralized liabilities (seller financing, leases and bank loans) of Ps. 14,920 and Ps. 19,831, respectively. These borrowings are mainly collateralized by investment properties and property, plant and equipment of the Group (Notes 9 and 10).
 
Borrowings also include liabilities under finance leases where the Group is the lessee. Information regarding liabilities under finance leases is disclosed in Note 24.
 
The terms of the loans include standard covenants for this type of financial operations. As of the date of these financial statements, the Group has complied with the covenants contemplated in its respective loan agreements, with the exception of an IDBG loan, which was reclassified to current loans, since it breached a term that determined the IDBD debt rating (company that guaranteed that loan). The amount thereof is NIS 153.
 
The maturity of the Group's borrowings (excluding obligations under finance leases) is as follows:
 
 
  06.30.20 
  06.30.19 
 
    
    
Principal:
    
    
Less than one year
  96,414 
  75,709 
Between 1 and 2 years
  64,197 
  64,202 
Between 2 and 3 years
  110,333 
  48,517 
Between 3 and 4 years
  35,896 
  109,928 
Between 4 and 5 years
  32,328 
  41,489 
More than 5 years
  77,375 
  132,823 
 
  416,543 
  472,668 
Interest:
    
    
Less than one year
  1,962 
  4,329 
Between 1 and 2 years
  76 
  56 
Between 2 and 3 years
  89 
  54 
Between 3 and 4 years
  28 
  254 
Between 4 and 5 years
  44 
  27 
More than 5 years
  65 
  44 
 
  2,264 
  4,764 
Finance lease obligations
  - 
  366 
 
  418,807 
  477,798 
 
 
 
F-88
Cresud Sociedad Anónima,
Comercial, Inmobiliaria, Financiera y Agropecuaria
 
 
The following table shows a detail of evolution of borrowing during the years ended June 30, 2019 and 2018:
 
 
  06.30.20 
  06.30.19 
Balance at the beginning of the year
  477,798 
  488,156 
Borrowings
  47,777 
  55,708 
Payment of borrowings
  (72,590)
  (54,274)
Collection / (Payment) of short term loans, net
  (2,459)
  2,248 
Interests paid
  (21,909)
  (20,059)
Accrued interests
  24,357 
  21,893 
Cumulative translation adjustment and exchange differences, net
  74,853 
  (1,433)
Deconsolidation
  (95,443)
  8,751 
Changes in fair value of third-party loans
  - 
  (27)
Repurchase of non-convertible notes
  (13,644)
  (8,291)
Inflation adjustment
  (997)
  (14,601)
Incorporation by business combination
  1,884 
  - 
Transfer to / from assets available for sale
  (820)
  - 
Reclassifications and other movements
  - 
  (273)
Balance at the end of the year
  418,807 
  477,798 
 
The following tables shows a breakdown of Group’s borrowing by type of fixed-rate and floating-rate, per currency denomination and per functional currency of the subsidiary that holds the loans for the fiscal years ended June 30, 2020 and 2019.
 
 
  06.30.20                               
 
 
Argentine Peso
 
 
Brazilian Reais
 
 
Bolivian Peso
 
 
Uruguayan Peso
 
 
US Dollar
 
 
NIS
 
 
Total
 
Fixed rate:
 
 
 
 
 
 
 
 
 
 
 
 
 
 
 
 
 
 
 
 
 
Argentine Peso
  7,793 
  - 
  - 
  - 
  - 
  - 
  7,793 
Brazilian Reais
  - 
  1,594 
  - 
  - 
  - 
  - 
  1,594 
US Dollar
  86,26 
  110 
  - 
  517 
  146 
  (1,162)
  85,871 
Bolivian pesos
  - 
  - 
  - 
  - 
  - 
  1,424 
  1,424 
NIS
  - 
  - 
  - 
  - 
  - 
  176,617 
  176,617 
Subtotal fixed-rate borrowings
  94,053 
  1,704 
  - 
  517 
  146 
  176,879 
  273,299 
Floating rate:
  - 
    
    
    
    
    
    
Argentine Peso
  1,934 
  - 
  - 
  - 
  - 
  - 
  1,934 
Brazilian Reais
  - 
  4,877 
  - 
  - 
  - 
  - 
  4,877 
US Dollar
  3,902 
  - 
  - 
  - 
  - 
  - 
  3,902 
NIS
  - 
  - 
  - 
  - 
  - 
  134,795 
  134,795 
Subtotal floating rate borrowings
  5,836 
  4,877 
  - 
  - 
  - 
  134,795 
  145,508 
Total borrowings as per analysis
  99,889 
  6,581 
  - 
  517 
  146 
  311,674 
  418,807 
Finance lease obligations
  - 
  - 
  - 
  - 
  - 
  - 
  - 
Total borrowings as per Statement of Financial Position
  99,889 
  6,581 
  - 
  517 
  146 
  311,674 
  418,807 
 
 
  06.30.19                               
 
 
Argentine Peso
 
 
Brazilian Reais
 
 
Bolivian Peso
 
 
Uruguayan Peso
 
 
US Dollar
 
 
NIS
 
 
Total
 
Fixed rate:
 
 
 
 
 
 
 
 
 
 
 
 
 
 
 
 
 
 
 
 
 
Argentine Peso
  1,456 
  - 
  - 
  - 
  - 
  - 
  1,456 
Brazilian Reais
  - 
  2,265 
  - 
  - 
  - 
  - 
  2,265 
US Dollar
  71,803 
  6 
  - 
  449 
  121 
  11,896 
  84,275 
Bolivian pesos
  - 
  - 
  4 
  - 
  - 
  - 
  4 
NIS
  - 
  - 
  - 
  - 
  - 
  225,582 
  225,582 
Subtotal fixed-rate borrowings
  73,259 
  2,271 
  4 
  449 
  121 
  237,478 
  313,582 
Floating rate:
  - 
    
    
    
    
    
    
Argentine Peso
  1,086 
  - 
  - 
  - 
  - 
  - 
  1,086 
Brazilian Reais
  - 
  2,600 
  - 
  - 
  - 
  - 
  2,600 
US Dollar
  4,002 
  - 
  - 
  - 
  - 
  - 
  4,002 
NIS
  - 
  - 
  - 
  - 
  - 
  156,162 
  156,162 
Subtotal floating rate borrowings
  5,088 
  2,6 
  - 
  - 
  - 
  156,162 
  163,85 
Total borrowings as per analysis
  78,347 
  4,871 
  4 
  449 
  121 
  393,64 
  477,432 
Finance lease obligations
  366 
  - 
  - 
  - 
  - 
  - 
  366 
Total borrowings as per Statement of Financial Position
  78,713 
  4,871 
  4 
  449 
  121 
  393,64 
  477,798 
 
 
 
 
F-89
Cresud Sociedad Anónima,
Comercial, Inmobiliaria, Financiera y Agropecuaria
 
 
The following describes the debt issuances made by the Group for the years ended June 30, 2019, and 2018:
 





Interest



Entity
Class
Issuance / expansion date
Amount in original currency
Maturity date
rate
Principal payment
Interest payment
 
CRESUD
Class XXIII
feb-18
USD 113
02/16/2023
6.50% n.a.
At expiration
biannual
 
CRESUD
Class XXIV
nov-18
USD 73.6
11/14/2020
9.00% n.a.
At expiration
quarterly
 
CRESUD
Class XXV
jul-19
USD 59.6
07/11/2021
9.00% n.a.
At expiration
biannual
 
CRESUD
Class XXVI
jan-20
ARS 1,095
01/30/2021
Bladar +650pts
At expiration
quarterly
 
CRESUD
Class XXVII
jan-20
USD 5.7
07/30/2021
7.45% n.a.
At expiration
quarterly
 
CRESUD
Class XXVIII
jan-20
USD 27.5
04/30/2021
9% n.a.
At expiration
quarterly
 
PBC
SERIE I
jul-18
NIS 507
06/29/2029
3.95% n.a.
At expiration
Quarterly
(1)
PBC
SERIE j
may-19
NIS 515
12/31/2029
4.15% n.a.
At expiration
Annual
 
Gav - Yam
SERIE H
sep-17
NIS 424
06/30/2034
2.55% n.a.
Annual payments since 2019
biannual
(1) 
Gav - Yam
SERIE A
jul-18
NIS 320
10/31/2023
3.55% n.a.
Annual payments since 2021
biannual
(1)
Gav - Yam
SERIE H
sep-18
NIS 596
06/30/2024
2.55% n.a.
Annual payments since 2019
annual
(1) 
Gav - Yam
SERIE A
dic-18
NIS 351
10/31/2023
3.55% n.a.
Annual payments since 2021
biannual
 
Cellcom
SERIE L
jan-18
NIS 401
01/05/2028
2.5% n.a.
Annual payments since 2023
annual
(1)  
Cellcom
SERIE K
jul-18
NIS 220
07/05/2026
3.55% n.a.
Annual payments since 2021
annual
(1)  
Cellcom
SERIE K
dic-18
NIS 187
01/07/2026
3.55% n.a.
Annual payments since 2021
annual
 
Cellcom
SERIE L
dic-18
NIS 213
01/15/2028
2.50% n.a.
Annual payments since 2023
annual
 
IRSA
Class I 2nd tranch
aug-19
USD 85
11/15/2028
10.00% n.a.
At expiration
quarterly
 
IRSA
Class II
aug-19
CLP 31,503
08/06/2020
10.50% n.a.
At expiration
quarterly
(1)   
IDBD
Serie 15
nov-19
NIS 237
06/30/2022
4.70% n.a
Two payments
quarterly
 
IRSA
Class II
may-20
ARS 354
02/19/2021
Badlar.+ 0.6%n.a.
At expiration
quarterly
(1)
IRSA
Cass IV
may-20
USD 51
05/19/2021
7% n.a.
At expiration
quarterly
  
IRSA
Class V
may-20
USD 9
05/19/2022
9% n.a.
At expiration
quarterly
 
 
(1) Corresponds to an expansion of the series.
 
23.
Income tax
 
The Group’s income tax has been calculated on the estimated taxable profit for each year at the rates prevailing in the respective tax jurisdictions. The subsidiaries of the Group in the jurisdictions where the Group operates are required to calculate their income taxes on a separate basis; thus, they are not permitted to compensate subsidiaries’ losses against subsidiaries income.
 
Argentine tax reform
 
On December 27, 2017, the Argentine Congress approved the Tax Reform, through Law No. 27,430, which was enacted on December 29, 2017, and has introduced many changes to the income tax treatment applicable to financial income. The key components of the Tax Reform are as follows:
 
Dividends: Tax on dividends distributed by Argentine companies would be as follows: (i) dividends originated from profits obtained before fiscal year ending June 30, 2018 will not be subject to withholding tax; (ii) dividends derived from profits generated during fiscal years of the Company ending June 30, 2019 and 2020 paid to argentine individuals and/or foreign residents, will be subject to a 7% withholding tax; and (iii) dividends originated from profits obtained during fiscal year ending June 30, 2021 onward will be subject to withholding tax at a rate of 13%.
 
Income tax: Corporate income tax would be gradually reduced to 30% for fiscal years commencing after January 1, 2018 through December 31, 2019, and to 25% for fiscal years beginning after January 1, 2020, inclusive.
 
Presumptions of dividends: Certain facts will be presumed to constitute dividend payments, such as: i) withdrawals from shareholders, ii) shareholders private use of property of the company, iii) transactions with shareholders at values different from market values, iv) personal expenses from shareholders or shareholder remuneration without substance.
 
Revaluation of assets: The regulation establishes that, at the option of the companies, tax revaluation of assets is permitted for assets located in Argentina and affected to the generation of taxable profits. The special tax on the amount of the revaluation depends on the asset, being (i) 8% for real estate not classified as inventories, (ii) 15% for real estate classified as inventories, (iii) 5% for shares, quotas and equity interests owned by individuals and (iv) 10% for the rest of the assets. Once the option is exercised for a particular asset, all other assets in the same category must be revalued. The tax result that originates the revaluation is not subject to the income tax and the special tax on the revaluation amount will not be deductible from said tax. Through regulations (Decree 353/2018 and 613/2018, and General Resolution (AFP) 4287), the National Executive Power has been extending the date for the exercise of the option, based on the international context and the greater volatility that it is observed in the financial variables that affect the decision regarding the exercise of the option. The expiration of the term for the exercise of this option for companies with fiscal year end as of June 30, was July 31, 2019.
 
The Group has analyzed the impacts of the option mentioned above and has chosen for the application of the optional tax revaluation in some companies of the Group.
 
 
 
F-90
Cresud Sociedad Anónima,
Comercial, Inmobiliaria, Financiera y Agropecuaria
 
 
Tax inflation adjustment: Law 27,430 establishes the following rules for the application of the inflation adjustment in income tax: (i) the update of the cost for goods acquired or investments made in the fiscal years that begin as of January 1, 2018 (applicable to IRSA for the year end June 30, 2019), considering the percentage variations of the CPI provided by the National Institute of Statistics and Census (INDEC); and (ii) the application of the adjustment set forth in Title VI of the Income Tax Law when a percentage of variation -of the aforementioned index price - accumulated in thirty-six (36) months prior to the fiscal year end that is liquidated, is greater than 100%, or, with respect to the first, second and third year after its validity, this procedure will be applicable in case the accumulated variation of that index price, calculated from the beginning of the first of them and until the end of each year, exceeds 55%, 30% and 15% for the first, second and third year of application, respectively. At the end of this year, there has been an accumulative variation of 55.72% in the index price that exceeds the expected condition of 55% for the application of the adjustment in said first year. Consequently, the tax inflation adjustment has been applied and the cost of goods acquired during the year 2019 has been updated as established in article 58 of the Argentine Income Tax Law.
 
In addition, the argentine tax reform contemplates other amendments regarding the following matters: social security contributions, tax administrative procedures law, criminal tax law, tax on liquid fuels, and excise taxes, among others. As of the date of presentation of these Financial Statements, some aspects are pending regulation by the National Executive Power.
 
US tax reform
 
In December 2017, a bill was passed to reform the Federal Taxation Law in the United States. The reform included a reduction of the corporate tax rate from 35% to 21%, for the tax years 2018 and thereafter. The reform has impact in certain subsidiaries of the Group in the United States.
 
The details of the provision for the Group’s income tax, is as follows:
 
 
  06.30.20 
  06.30.19 
  06.30.18 
Current income tax
  (721)
  (1,938)
  (48)
Deferred income tax
  (7,252)
  1,079 
  10,229 
MPIT
  (134)
  79 
  (217)
Income tax
  (8,107)
  (780)
  9,964 
 
The statutory taxes rates in the countries where the Group operates for all of the years presented are:
 
Tax jurisdiction
 
Income tax rate
 
Argentina
  25% - 35%
Brazil
  25% - 34%
Uruguay
  0% - 25%
Bolivia
  25%
U.S.
  0% - 40%
Bermudas
  0%
Israel
  23% - 24%
 
Below is a reconciliation between income tax expense and the tax calculated applying the current tax rate, applicable in the respective countries, to profit before taxes for years ended June 30, 2020, 2019 and 2018:
 
 
  06.30.20 
  06.30.19 
  06.30.18 
Tax calculated at the tax rates applicable to profits in the respective countries
  (5,116)
  11,154 
  4,265 
Permanent differences:
    
    
    
Tax inflation adjustment
  (4,106)
  (5,826)
  - 
Share of profit / (loss) of associates and joint ventures
  1,724 
  (1,104)
  (575)
Unrecognized tax loss carry-forwards (i)
  (3,094)
  (4,255)
  (4,016)
Expiration of tax loss carry-forwards
  13 
  - 
  (164)
Provision for unrecoverability of tax loss carry-forwards
  (1,997)
  (3,184)
  (1,945)
Changes in fair value of financial instruments and sale of shares (ii)
  (1,684)
  74 
  (720)
Change of tax rate
  2,858 
  400 
  11,767 
Non-taxable profit
  150 
  - 
  - 
Non-deductible expenses
  (12)
  (26)
  (16)
Others
  (638)
  1,071 
  1,361 
Inflation adjustment permanent difference
  3,795 
  916 
  7 
Income tax from continuing operations
  (8,107)
  (780)
  9,964 
 
(i)
Corresponds mainly to holding companies in the Operations Center in Israel.
 
 
 
F-91
Cresud Sociedad Anónima,
Comercial, Inmobiliaria, Financiera y Agropecuaria
 
 
Deferred tax assets and liabilities of the Group as of June 30, 2020 and 2019 will be recovered as follows:
 
 
  06.30.20 
  06.30.19 
Deferred income tax assets to be recovered after more than 12 months
  15,748 
  12,806 
Deferred income tax assets to be recovered within 12 months
  1,207 
  2,425 
Deferred income tax assets
  16,955 
  15,231 
 
    
    
 
  06.30.20 
  06.30.19 
Deferred income tax liabilities to be recovered after more than 12 months
  (62,318)
  (51,537)
Deferred income tax liabilities to be recovered within 12 months
  (3,179)
  (20,114)
Deferred income tax liabilities
  (65,497)
  (71,651)
Total deferred income tax (liabilities) assets, net
  (48,542)
  (56,420)
 
The movement in the deferred income tax assets and liabilities during the years ended June 30, 2020 and 2019, without taking into consideration the offsetting of balances within the same tax jurisdiction, is as follows:
 
 
 
At the beginning
 
 
Business combinations and reclassification to other assets held for sale (i)
 
 
Foreign exchange gain
 
 
Charged to the Statement of Income (ii)
 
 
Reserve for changes of non-controlling interest
 
 
Deconsolidation (see Note 4 (l))
 
 
Use of tax loss carry-forwards
 
 
At the end
 
June 30, 2020
 
 
 
 
 
 
 
 
 
 
 
 
 
 
 
 
 
 
 
 
 
 
 
 
Assets
 
 
 
 
 
 
 
 
 
 
 
 
 
 
 
 
 
 
 
 
 
 
 
 
Trade and other payables
  5,766 
  (1)
  863 
  (834)
  - 
  - 
  (431)
  5,363 
Tax loss carry-forwards
  7,904 
  - 
  803 
  908 
  - 
  - 
  (83)
  9,532 
Others
  1,561 
  (3)
  149 
  276 
  77 
  - 
  - 
  2,060 
Subtotal assets
  15,231 
  (4)
  1,815 
  350 
  77 
  - 
  (514)
  16,955 
Liabilities
    
    
    
    
    
    
    
    
Investment properties and property, plant and equipment
  (61,085)
  (558)
  1,301 
  (8,904)
  - 
  204 
  14,973 
  (54,069)
Biological assets
  (514)
  - 
  73 
  (192)
  - 
  - 
  - 
  (633)
Trade and other receivables
  (889)
  - 
  - 
  (33)
  - 
  - 
  - 
  (922)
Investments
  (73)
  - 
  (80)
  59 
  - 
  - 
  - 
  (94)
Intangible assets
  (2,266)
  - 
  (510)
  383 
  - 
  - 
  - 
  (2,393)
Tax inflation adjustment
  (4,385)
  (33)
  - 
  (1,856)
  - 
  - 
  - 
  (6,274)
Borrowings
  (1,058)
  - 
  (282)
  386 
  - 
  - 
  - 
  (954)
Inventories
  (728)
  (3)
  134 
  (49)
  - 
  - 
  - 
  (646)
Others
  (653)
  (593)
  (543)
  2,459 
  - 
  - 
  (182)
  488 
Subtotal liabilities
  (71,651)
  (1,187)
  93 
  (7,747)
  - 
  204 
  14,791 
  (65,497)
(Liabilities) / Assets, net
  (56,420)
  (1,191)
  1,908 
  (7,397)
  77 
  204 
  14,277 
  (48,542)
 
 
 
 
At the beginning
 
 
Business combinations and reclassification to other assets held for sale (i)
 
 
Foreign exchange gain
 
 
Charged to the Statement of Income
 
 
Reclassification of opening amounts
 
 
Use of tax loss carry-forwards
 
 
At the end
 
June 30, 2019
 
 
 
 
 
 
 
 
 
 
 
 
 
 
 
 
 
 
 
 
 
Assets
 
 
 
 
 
 
 
 
 
 
 
 
 
 
 
 
 
 
 
 
 
Trade and other payables
  4,661 
  - 
  193 
  912 
  - 
  - 
  5,766 
Tax loss carry-forwards
  13,022 
  - 
  (309)
  (4,809)
  - 
  - 
  7,904 
Others
  2,029 
  - 
  (68)
  (687)
  287 
  - 
  1,561 
Subtotal assets
  19,712 
  - 
  (184)
  (4,584)
  287 
  - 
  15,231 
Liabilities
    
    
    
    
    
    
    
Investment properties and property, plant and equipment
  (69,039)
  - 
  1,059 
  7,839 
  64 
  (1,008)
  (61,085)
Biological assets
  (359)
  - 
  1 
  (156)
  - 
  - 
  (514)
Trade and other receivables
  (536)
  - 
  3 
  (356)
  - 
  - 
  (889)
Investments
  (30)
  - 
  (13)
  (30)
  - 
  - 
  (73)
Intangible assets
  (2,985)
  - 
  262 
  457 
  - 
  - 
  (2,266)
Tax inflation adjustment
  - 
  - 
  - 
  (4,385)
  - 
  - 
  (4,385)
Borrowings
  (1,286)
  - 
  93 
  135 
  - 
  - 
  (1,058)
Inventories
  (202)
  - 
  30 
  (556)
  - 
  - 
  (728)
Others
  (2,628)
  - 
  626 
  1,349 
  - 
  - 
  (653)
Subtotal liabilities
  (77,065)
  - 
  2,061 
  4,297 
  64 
  (1,008)
  (71,651)
(Liabilities) / Assets, net
  (57,353)
  - 
  1,877 
  (287)
  351 
  (1,008)
  (56,420)
 
 
 
 
F-92
Cresud Sociedad Anónima,
Comercial, Inmobiliaria, Financiera y Agropecuaria
 
 
Deferred income tax assets are recognized for tax loss carry-forwards to the extent that the realization of the related tax benefits through future taxable profits is probable. Tax loss carry-forwards may have expiration dates or may be permanently available for use by the Group depending on the tax jurisdiction where the tax loss carry forward is generated. Tax loss carry forwards in Argentina and Uruguay generally expire within 5 years, while in Israel they do not expire. Tax loss carry forward in Bolivia expire within 3 years. Tax loss carry forwards in Brazil do not expire. However, in Brazil, the taxable profit for each year can only be reduced by tax losses up to a maximum of 30%.
 
As of June 30, 2020, the Group's recognized tax loss carry forward prescribed as follows:
 
Jurisdiction
  06.30.20 
 
Date of generation
 
 
Due date
 
Argentina
  3 
  2016 
  2021 
Argentina
  11 
  2017 
  2022 
Argentina
  2,785 
  2018 
  2023 
Argentina
  1,186 
  2019 
  2024 
Argentina
  4,809 
  2020 
  2025 
Bolivia
  1 
  2011-2020 
 
Do not expire
 
Do not expire
  3,784 
    
    
Total cumulative tax loss carry-forwards
  12,579 
    
    
 
The Group assesses the realizability of deferred income tax assets, by considering whether it is probable that some portion or all of the deferred income tax assets will not be realized. In order to make this assessment, Management considers the scheduled reversal of deferred income tax liabilities, projected business and tax planning strategies.
 
On this basis, it is estimated that as of June 30, 2020, all deferred tax assets and tax credits will be realized.
 
The Group did not recognize deferred income tax assets (tax loss carry forwards) of Ps. 456,299 and Ps. 332,739
 as of June 30, 2020 and 2019, respectively. Although management estimates that the business will generate sufficient income, pursuant to IAS 12, management has determined that, as a result of the recent loss history and the lack of verifiable and objective evidence due to the subsidiary’s results of operations history, there is sufficient uncertainty as to the generation of sufficient income to be able to offset losses within a reasonable timeframe, therefore, no deferred tax asset is recognized in relation to these losses.
 
The Group did not recognize deferred income tax liabilities of Ps. 90 and Ps. 86 as of June 30, 2020 and 2019, respectively, related to their investments in foreign subsidiaries, associates and joint ventures. In addition, the withholdings and/or similar taxes paid at source may be creditable against the Group’s potential final tax liability.
 
On June 30, 2020 and 2019, the Group recognized a deferred liability in the amount of Ps. 906 and Ps. 938, respectively, related to the potential future sale of one of its subsidiaries shares.
 
IDBD and DIC assess whether it is necessary to recognize deferred tax liabilities for the temporary differences arising in relation to its investments in subsidiaries; in this respect, IDBD, DIC and PBC estimate that if each of them is required to dispose of its respective holdings in subsidiaries, they would not be liable to income tax on the sale and, for such reason, they did not recognize the deferred tax liabilities related to this difference in these Consolidated Financial Statements.
 
24.
Leases
 
The Group as lessee
 
Operating leases
 
In the ordinary course of business, the Group enters into several operating lease agreements. Group conducts a portion of its agricultural activities on land rented from third parties under operating lease contracts averaging a harvest year. Rent expense for the years ended as of June 30, 2020, 2019 and 2018 amounted to Ps. 645, Ps. 269.6 and Ps. 444, respectively and is included in the line item "Costs" in the Statement of Income.
 
The Group is also using land in the Province of Salta under rights of use agreement (the "Anta Agreement") for which the Group is currently paying a rent fee of 10% of the production. Rent expense paid for the years ended as of June 30, 2020, 2019 and 2018 amounted to Ps. 103, Ps. 73 and Ps. 91, respectively and is included in the line item "Costs" in the Statement of Income.
 
The Group leases property or spaces for administrative or commercial use both in Argentina and in Israel, under operating leases. The agreements entered into include several clauses, including but not limited, to fixed, variable or
 
 
 
F-93
Cresud Sociedad Anónima,
Comercial, Inmobiliaria, Financiera y Agropecuaria
 
 
adjustable payments. Some leases were agreed upon with related parties (Note 32). The amounts involved are not material for any of the periods filed.
 
The future aggregate minimum lease payments the Group will have to cancel under non-cancellable operating leases were as follows:
 
 
  06.30.20 
  06.30.19 
  06.30.18 
No later than 1 year
  2,428 
  9,825 
  5,750 
Later than 1 year and not later than 5 years
  5,410 
  15,160 
  11,118 
More than 5 years
  2,397 
  2,098 
  2,680 
 
  10,235 
  27,083 
  19,548 
 
The Group as lessor
 
Operating leases (Shopping malls, offices and other buildings)
 
In the segments Shopping malls and Offices and Others in the Operations Center in Argentina and in the segment Real Estate of the Operations Center in Israel, the Group enters into operating lease agreements typical in the business. Given the diversity of properties and lessees, and the various economic and regulatory jurisdictions where the Group operates, the agreements may adopt different forms, such as fixed, variable, adjustable leases, etc. For example, in the Operations Center in Argentina, operating lease agreements with lessees of Shopping malls generally include escalation clauses and contingent payments. In Israel, agreements tend to be agreed upon for fixed amounts, although in some cases they may include adjustment clauses. Income from leases are recorded in the Statement of Income under rental and service income in all of the filed periods.
 
Rental properties are considered to be investment property. Book value is included in Note 9. The future minimum proceeds generated from non-cancellable operating leases from Group’s Shopping malls, offices and other buildings are as follows:
 
 
  06.30.20 
  06.30.19 
  06.30.18 
No later than 1 year
  1,211 
  13,216 
  11,334 
Later than 1 year and not later than 5 years
  22,063 
  29,731 
  51,018 
More than 5 years
  10,673 
  21,360 
  18,625 
 
  33,947 
  64,307 
  80,977 
 
Operating leases (Farmlands)
 
From time to time, the Group leases certain farmlands. The leases have an average term of one crop year. Rental income is generally based on the market price of a particular crop multiplied by a fixed amount of tons per hectare leased or based on a fixed amount in dollars per hectare leased.
 
The future aggregate minimum lease proceeds under non-cancellable operating leases from the Group are as follows:
 
 
  06.30.20 
  06.30.19 
  06.30.18 
No later than 1 year
  122 
  87 
  60 
Later than 1 year and not later than 5 years
  148 
  241 
  160 
More than 5 years
  - 
  7 
  17 
 
  270 
  335 
  237 
 
Finance leases:
 
The Group does not act as a lessor in connection with finance leases.
 
25.
Revenues
 
 
  06.30.20 
  06.30.19 
  06.30.18 
Beef
  6,228 
  5,764 
  4,821 
Crops
  11,462 
  6,509 
  5,426 
Sugarcane
  3,177 
  2,652 
  2,049 
Cattle
  1,326 
  625 
  720 
Supplies
  1,046 
  766 
  420 
Dairy
  - 
  517 
  237 
Consignment
  596 
  576 
  269 
Advertising and brokerage fees
  736 
  929 
  387 
Agricultural rental and other services
  922 
  238 
  750 
Income from agricultural sales and services
  25,493 
  18,576 
  15,079 
Trading properties and developments
  5,529 
  8,079 
  4,336 
Communication services
  48,657 
  42,704 
  36,514 
Sale of communication equipment
  16,180 
  14,803 
  12,551 
Rental and services
  19,531 
  22,689 
  21,627 
Hotel operations, tourism services and others
  5,866 
  3,890 
  3,159 
Total revenues
  121,256 
  110,741 
  93,266 
 
 
 
 
F-94
Cresud Sociedad Anónima,
Comercial, Inmobiliaria, Financiera y Agropecuaria
 
 
26.
Costs
 
 
  06.30.20 
  06.30.19 
  06.30.18 
Other operative costs
  25 
  24 
  36 
Cost of property operations
  25 
  24 
  36 
Beef
  5,087 
  5,160 
  4,542 
Crops
  9,787 
  6,160 
  4,393 
Sugarcane
  2,993 
  2,311 
  1,948 
Cattle
  1,622 
  725 
  749 
Supplies
  837 
  790 
  332 
Dairy
  - 
  - 
  172 
Consignment
  653 
  133 
  67 
Advertising and brokerage fees
  464 
  397 
  307 
Agricultural rental and other services
  274 
  266 
  399 
Costs of agricultural sales and services
  21,717 
  15,942 
  12,909 
Trading properties and developments
  4,529 
  6,889 
  4,206 
Communication services
  35,136 
  31,782 
  26,684 
Sale of communication equipment
  12,128 
  10,643 
  8,505 
Rental and services
  6,934 
  7,639 
  7,280 
Hotel operations, tourism services and others
  3,502 
  2,465 
  2,458 
Total costs
  83,971 
  75,384 
  62,078 
 
27.
Expenses by nature
 
The Group disclosed expenses in the statements of income by function as part of the line items “Costs”, “General and administrative expenses” and “Selling expenses”. The following tables provide additional disclosure regarding expenses by nature and their relationship to the function within the Group as of June 30, 2020, 2019 and 2018.
 
 
 
 Production costs
 
 
 Costs (i)
 
 
 General and administrative expenses
 
 
 Selling expenses
 
 
 Total as of 06.30.20 
 
Leases, services charges and vacant property costs
  9 
  164 
  33 
  21 
  227 
Depreciation and amortization
  1,372 
  10,180 
  2,987 
  3,258 
  17,797 
Doubtful accounts
  - 
  89 
  - 
  967 
  1,056 
Advertising, publicity and other selling expenses
  - 
  515 
  - 
  2,475 
  2,990 
Taxes, rates and contributions
  46 
  687 
  135 
  1,329 
  2,197 
Maintenance and repairs
  88 
  4,680 
  600 
  428 
  5,796 
Fees and payments for services
  33 
  4,954 
  1,958 
  113 
  7,058 
Director's fees
  - 
  - 
  748 
  - 
  748 
Payroll and social security liabilities
  561 
  7,695 
  4,851 
  5,760 
  18,867 
Cost of sale of goods and services
  - 
  17,050 
  - 
  - 
  17,050 
Cost of sale of agricultural products and biological assets
  - 
  12,249 
  - 
  - 
  12,249 
Supplies and labors
  8,385 
  5,275 
  2 
  90 
  13,752 
Freights
  78 
  54 
  - 
  1,258 
  1,390 
Commissions and bank charges
  - 
  6 
  100 
  - 
  106 
Conditioning and clearance
  - 
  - 
  - 
  179 
  179 
Travel, library expenses and stationery
  48 
  50 
  76 
  25 
  199 
Interconnection and roaming expenses
  - 
  6,960 
  - 
  - 
  6,960 
Fees to other operators
  - 
  9,711 
  - 
  - 
  9,711 
Others
  811 
  3,652 
  777 
  445 
  5,685 
Total expenses by nature as of 06.30.20
  11,431 
  83,971 
  12,267 
  16,348 
  124,017 
 
 
 
 Production costs
 
 
 Costs (i)
 
 
 General and administrative expenses
 
 
 Selling expenses
 
 
 Total as of 06.30.19
 
Leases, services charges and vacant property costs
  10 
  174 
  57 
  404 
  645 
Depreciation and amortization
  583 
  6,680 
  1,792 
  2,350 
  11,405 
Doubtful accounts
  - 
  6 
  13 
  645 
  664 
Advertising, publicity and other selling expenses
  - 
  585 
  24 
  2,315 
  2,924 
Taxes, rates and contributions
  50 
  781 
  109 
  1,206 
  2,146 
Maintenance and repairs
  99 
  4,723 
  652 
  380 
  5,854 
Fees and payments for services
  30 
  7,332 
  2,812 
  200 
  10,374 
Director's fees
  - 
  - 
  1,000 
  - 
  1,000 
Payroll and social security liabilities
  517 
  7,185 
  4,578 
  5,018 
  17,298 
Cost of sale of goods and services
  - 
  18,024 
  - 
  - 
  18,024 
Cost of sale of agricultural products and biological assets
  - 
  7,503 
  - 
  - 
  7,503 
Supplies and labors
  7,994 
  5,134 
  1 
  44 
  13,173 
Freights
  61 
  36 
  - 
  655 
  752 
Commissions and bank charges
  - 
  73 
  80 
  3 
  156 
Conditioning and clearance
  - 
  - 
  - 
  121 
  121 
Travel, library expenses and stationery
  63 
  60 
  119 
  27 
  269 
Interconnection and roaming expenses
  - 
  6,064 
  - 
  - 
  6,064 
Fees to other operators
  - 
  8,950 
  31 
  - 
  8,981 
Others
  333 
  2,074 
  884 
  608 
  3,899 
Total expenses by nature as of 06.30.19
  9,740 
  75,384 
  12,152 
  13,976 
  111,252 
 
 
 
F-95
Cresud Sociedad Anónima,
Comercial, Inmobiliaria, Financiera y Agropecuaria
 
 
 
 
 
 Production costs
 
 
 Costs (i)
 
 
 General and administrative expenses
 
 
 Selling expenses
 
 
 Total as of 06.30.18 
 
Leases, services charges and vacant property costs
  4 
  123 
  49 
  347 
  523 
Depreciation and amortization
  500 
  5,852 
  1,552 
  2,337 
  10,241 
Doubtful accounts
  - 
  7 
  - 
  676 
  683 
Advertising, publicity and other selling expenses
  - 
  693 
  13 
  3,258 
  3,964 
Taxes, rates and contributions
  53 
  710 
  200 
  949 
  1,912 
Maintenance and repairs
  117 
  4,169 
  423 
  247 
  4,956 
Fees and payments for services
  13 
  5,418 
  2,310 
  192 
  7,933 
Director's fees
  - 
  - 
  753 
  - 
  753 
Food, beverage and other lodging expenses
  - 
  100 
  7 
  23 
  130 
Payroll and social security liabilities
  607 
  6,912 
  4,651 
  3,804 
  15,974 
Cost of sale of goods and services
  - 
  12,996 
  - 
  - 
  12,996 
Cost of sale of agricultural products and biological assets
  - 
  6,390 
  - 
  - 
  6,390 
Supplies and labors
  4,701 
  4,668 
  3 
  27 
  9,399 
Freights
  53 
  3 
  - 
  820 
  876 
Bank commissions and expenses
  - 
  - 
  24 
  - 
  24 
Conditioning and clearance
  - 
  - 
  - 
  153 
  153 
Travel, library expenses and stationery
  40 
  7 
  20 
  7 
  74 
Interconnection and roaming expenses
  - 
  5,241 
  - 
  - 
  5,241 
Fees to other operators
  - 
  6,499 
  - 
  - 
  6,499 
Others
  878 
  2,290 
  871 
  649 
  4,688 
Total expenses by nature as of 06.30.18
  6,966 
  62,078 
  10,876 
  13,489 
  93,409 
 
28.
Other operating results, net
 
 
  06.30.20 
  06.30.19 
  06.30.18 
Gain from commodity derivative financial instruments
  439 
  446 
  56 
(Loss) / Gain from disposal of associates
  (260)
  983 
  860 
Fair value of interest held before business combination
  - 
  - 
  1,259 
Currency translation adjustment reversal
  - 
  - 
  476 
Operating interest expense
  1,782 
  841 
  156 
Gain from agreement with TGLT
  - 
  - 
  189 
Contingencies
  (132)
  (101)
  1,052 
Donations
  (170)
  (286)
  (170)
Others (i)
  1,111 
  (782)
  (221)
Total other operating results, net
  2,770 
  1,101 
  3,657 
 
(i)
As of June 30, 2018, includes the favorable ruling of a trial in the Operations Center in Israel for an amount of approximately Ps. 1,165. Includes legal costs and expenses Includes legal costs and expenses.
 
29.
Financial results, net
 
 
  06.30.20 
  06.30.19 
  06.30.18 
Financial income
    
    
    
Interest income
  1,059 
  983 
  1,267 
Dividends income
  168 
  97 
  209 
Other financial income
  236 
  695 
  - 
Total financial income
  1,463 
  1,775 
  1,476 
Financial costs
    
    
    
Interest expenses
  (24,357)
  (21,893)
  (19,564)
Loss on debt swap (Note 21)
  - 
  - 
  (5,908)
Other financial costs
  (1,439)
  (971)
  (1,078)
Less: capitalized financial costs
  113 
  293 
  173 
Total financial costs
  (25,683)
  (22,571)
  (26,377)
Other financial results:
    
    
    
Exchange differences, net
  (10,197)
  2,633 
  (19,587)
Fair value results of financial assets and liabilities at fair value through profit or loss
  (9,862)
  2,797 
  (1,834)
Gain / (Loss) from repurchase of Non-convertible notes
  2,885 
  74 
  (4)
(Loss) / Gain from derivative financial instruments (except commodities)
  (1,493)
  477 
  (743)
Total other financial results
  (18,667)
  5,981 
  (22,168)
Inflation adjustment
  177 
  (457)
  (321)
Total financial results, net
  (42,710)
  (15,272)
  (47,390)
 
 
 
 
F-96
Cresud Sociedad Anónima,
Comercial, Inmobiliaria, Financiera y Agropecuaria
 
30.
Earnings per share
 
(a)
Basic
 
Basic earnings per share amounts are calculated in accordance with IAS 33, by dividing the profit attributable to equity holders of the Group by the weighted average number of ordinary shares outstanding during the year, excluding ordinary shares purchased by the Group and held as treasury shares.
 
 
  06.30.20 
  06.30.19 
  06.30.18 
Loss for the year from continuing operations attributable to equity holders of the parent
  (2,368)
  (28,334)
  (9,492)
Profit for the year from discontinued operations attributable to equity holders of the parent
  6,297 
  1,538 
  15,598 
Profit / (Loss) for the year attributable to equity holders of the parent
  3,929 
  (26,796)
  6,106 
Weighted average number of ordinary shares outstanding
  (499)
  489 
  497 
Basic earnings per share
  (7.87)
  (54.79)
  12.29 
 
(b)
Diluted
 
Diluted earnings per share amounts are calculated by adjusting the weighted average number of ordinary shares outstanding to assume conversion of all dilutive potential shares. As of June 30, 2018, the Group holds treasury shares associated with incentive plans with potentially dilutive effect, therefore, diluted earnings per share is as follows:
 
 
  06.30.18 
Loss for the year from continuing operations attributable to equity holders of the parent
  (9,492)
Profit for the year from discontinued operations attributable to equity holders of the parent
  15,598 
Profit for the year per share attributable to equity holders of the parent
  6,106 
Weighted average number of ordinary shares outstanding
  516 
Diluted earnings per share
  11.82 
 
Given that the results for the years ended June 30, 2019 and 2017 showed losses, there is no diluted effect of said results.
 
31.
Employee benefits and share-based payments
 
Incentive Plan
 
The Group has an equity incentive plan, created in September 30, 2011, which aims at certain selected employees, directors and top management of the Company, IRSA and IRSA CP (the “Participants”). Participation in the plan was voluntary and employees were invited to participate by the Board.
 
Under the Incentive Plan, entitle the Participants to receive shares ("Contributions") of the Company and IRSA, based on a percentage of their annual bonus for the years 2011, 2012 and 2013, providing they remain as employees of the Company for at least five years, among other conditions, required to qualify such Contributions (except in case of disability or death, where there is no time limit). Contributions shall be held by the Company and IRSA, and as the conditions established by the Plan are verified, such contributions shall be transferred to the Participants only when the employees retire from the Company. In spite of this, the economic rights of the shares in the portfolio assigned to said participants will be received by them.
 
As of June 30, 2020, 2019 and 2018, a reserve has been set up under Shareholders’ equity as a result of this Incentive Plan for Ps. 51, Ps. 50 and Ps. 90, respectively, based on the market value of the shares to be granted pertaining to the Group’s contributions, proportionately to the period already elapsed for the vesting of shares in the Incentive Plan and adjusted for the probability that any beneficiary leaves the Group before the term and/or the conditions required to qualify for the benefits of said plan are met at each fiscal year-end.
 
For the fiscal years ended June 30, 2018, the Group has incurred a charge related to the Incentive Plan of Ps. 30 and total cost was recorded considering that the vesting period has elapsed.
 
During the fiscal years ended June 30, 2020, 2019 and 2018, the Group granted 0.48, 0.52 and 0.45 million shares, respectively, corresponding to the Participants’ Contributions.
 
Movements in the number of matching shares outstanding under the incentive plan corresponding to the Company´s contributions are as follows
 
 
  06.30.20 
  06.30.19 
  06.30.18 
At the beginning
  4,966,463 
  5,485,194 
  5,834,676 
Granted
  (482,807)
  (518,731)
  (349,482)
Disposals
  - 
  - 
  - 
At the end
  4,483,656 
  4,966,463 
  5,485,194 
 
 
 
 
F-97
Cresud Sociedad Anónima,
Comercial, Inmobiliaria, Financiera y Agropecuaria
 
 
The fair value determined at the time of granting the plan after obtaining all the corresponding authorizations was Ps. 23.5 per share of IRSA and Ps. 16.45 per share of Cresud. This fair value was estimated by taking into account the market price of the shares of the Company on said date.
 
Defined contribution plan
 
The Group operates a defined contribution plan (the “Plan”) which covers certain selected managers from Argentina. The Plan was effective as from January 1, 2006. Participants can make pre-tax contributions to the Plan of up to 2.5% of their monthly salary (“Base Contributions”) and up to 15% of their annual bonus (“Extraordinary Contributions”). Under the Plan, the Group matches employee contributions to the plan at a rate of 200% for Base Contributions and 300% for Extraordinary Contributions.
 
All contributions are invested in funds administered outside of the Group. Participants or their assignees, as the case may be, will have access to the 100% of the Company contributions under the following circumstances:
 
 (i) ordinary retirement in accordance with applicable labor regulations;
(ii) total or permanent incapacity or disability;
(iii) death.
 
In case of resignation or termination without fair cause, the manager will receive the Group’s contribution only if he or she has participated in the Plan for at least 5 years.
 
Contributions made by the Group under the Plan amount to Ps. 51 and Ps. 60 for the fiscal years ended June 30, 2020 and 2019, respectively.
 
Share base plans associated with certain key members of the management - Israel
 
DIC and Cellcom have granted an options benefit plans to key management personnel. For the years ended June 30, 2020, 2019 and 2018, the Group has incurred an expense in relation to said benefit plans of Ps. 10, Ps. 63 and Ps. 66, respectively.
 
The following table shows the detail of the options pending at year-end:
 
 
 
DIC
 
 
Cellcom
 
Exercise price range of outstanding options
 
NIS 6.90 – 12.5
 
 
NIS 15.05 – 27.7
 
Average price of outstanding options
 
NIS 6.72
 
 
NIS 17.8
 
Amount of outstanding options
  2,124,000 
  759,332 
Average remaining useful life
 
4.43 years
 
 
3.4 years
 
 
The fair value of the options was calculated according to the Black-Scholes method, which included assumptions such as the value of the share at the date of granting the plan, expected volatility, expected life of the option or the risk-free rate.
 
Employee benefits - Israel
 
Benefits to hired employees include post-employment benefits, retirement benefits, share-based plans and other short and long-term benefits. The Group’s liabilities in relation to severance pay and/or retirement benefits of Israeli employees are calculated in accordance with Israeli laws.
 
 
 
June 30, 2020
 
 
June 30, 2019
 
 
June 30, 2018
 
Present value of unfunded obligations
  - 
  615 
  703 
Present value of funded obligations
  1,363 
  819 
  825 
Total present value of defined benefits obligations (post-employment)
  1,363 
  1,434 
  1,528 
Fair value of plan assets
  (936)
  (1,245)
  (1,316)
Recognized liability for defined benefits obligations
  427 
  189 
  212 
Liability for other long-term benefits
  793 
  682 
  33 
Total recognized liabilities
  1,220 
  871 
  245 
Assets designed for payment of employee benefits
  (773)
  (683)
  - 
Net position from employee benefits
  447 
  188 
  245 
 
Employee long-term incentive - Brasilagro
 
On October 2, 2017, the Shareholders approved the creation of the Long Term Incentive Plan based on Shares (or "ILPA Plan"). By the terms of the ILPA Plan, participants will be entitled to receive a number of shares if they remain in the Company during certain period of time and comply with certain key performance indicators ("KPIs"). The terms of
 
 
 
F-98
Cresud Sociedad Anónima,
Comercial, Inmobiliaria, Financiera y Agropecuaria
 
 
the ILPA Plan determine that the Board of Directors will have broad powers to implement the ILPA Plan and take all necessary measures for its implementation.
 
The shares to be granted under the ILPA Plan may not exceed at any time the maximum and cumulative amount of 2% of the shares issued by the Company.
 
The first award of incentives was approved by the Board of Directors on June 18, 2018, the date on which the First ILPA Program was approved and the beneficiaries, the number of shares to be delivered, the vesting period and the KPIs to be reached were defined.
 
The vesting period for the first ILPA Program is between October 2, 2017 and October 2, 2019 and the participants were selected among those who acted as company’s employees at the beginning of the vesting period considering their position in the company and its related remuneration as of that date.
 
Certain KPIs must be achieved for shares to be delivered to participants, in addition to remain in the Company until the end of the vesting period. One of the KPIs is to reach a certain percentage of valuation in the price of AGRO3 shares during the vesting period: If this percentage is not reached, the participants will not be entitled to receive any share. In the event that the KPI for the valuation of the shares is fulfilled, the number of shares to be delivered will vary in 3 ranges depending on the level of achievement of another 3 KPI, in addition to being adjusted by the dividends per share distributed during the vesting period, as well as an increase in a fixed amount if the value of the share is above the floor value.
 
The fair value of the benefit was estimated at Ps. 0.10. In the initial measurement of the fair value of the benefit, the price of the AGRO3 per share was considered on the date of granting and the probable quotation of the share price is projected at the end of the vesting period based on the past performance of the price per share in a period of 1 year and 4 months (compatible with the period between the granting in June 2018 and the end of the vesting period in October 2018). Considering the volatility of the AGRO3 share, the probability of the price per share at the end of the vesting period was determined to reach the value necessary to comply with the KPI.
 
To determine the number of shares and the amount of the remuneration expense, the Company determines for each year the estimated amount of shares to be delivered based on its best estimate of the amount of each of the 3 KPIs which do not depend on the price of the shares and the dividends to be paid in the same vesting period. The amount of the expense is adjusted based on said estimate and the effects recognized prospectively. The estimated expense is recognized as of the granting in June 2018 ratably during the vesting period between October 2, 2017 and October 2, 2019.
 
In the year ended June 30, 2020, compensation expenses and remuneration charges are Ps. 45.2 (Ps. 19.7 and Ps. 53.7 as of June 30, 2019 and 2018, respectively) and the accumulated amount is Ps. 77.1.
 
32.
Related party transactions
 
In the normal course of business, the Group conducts transactions with different entities or parties related to it. All transactions are carried out in accordance with market parameters.
 
Remunerations of the Board of Directors
 
The Act N° 19,550 provides that the remuneration of the Board of Directors, where it is not set forth in the Company’s by-laws, shall be fixed by the Shareholders' Meetings. The maximum amount of remuneration that the members of the Board are allowed to receive, including salary and other performance-based remuneration of permanent technical-administrative functions, may not exceed 25% of the profits.
 
Such maximum amount will be limited to 5% where no dividends are distributed to the Shareholders, and will be increased proportionately to the distribution, until reaching such cap where the total of profits is distributed.
 
Some of the Group's Directors are hired under the Employment Contract Act N° 20,744. This Act rules on certain conditions of the work relationship, including remuneration, salary protection, working hours, vacations, paid leaves, minimum age requirements, workmen protection and forms of suspension and contract termination. The remuneration of directors for each fiscal year is based on the provisions established by the Act N° 19,550, taking into consideration whether such directors perform technical-administrative functions and depending upon the results recorded by the Company during the fiscal year. Once such amounts are determined, they should be approved by the Shareholders’ Meeting.
 
 
 
 
F-99
Cresud Sociedad Anónima,
Comercial, Inmobiliaria, Financiera y Agropecuaria
 
 
Senior Management remuneration
 
The members of the Senior or Top Management are appointed and removed by the Board of Directors, and perform functions in accordance with the instructions delivered by the Board itself.
 
The Society’s Senior Management is composed of as follows:
 
Name
Date of birth
Position
Current position since
Alejandro G. Elsztain
03/31/1966
General Manager
1994
Carlos Blousson
09/21/1963
General Manager of Operations in Argentina and Bolivia
2008
Matías I. Gaivironsky
02/23/1976
Administrative and Financial Manager
2011
Alejandro Casaretto
10/15/1952
Regional Agricultural Manager
2008
 
The remuneration earned by Senior Management for their functions consists of an amount that is fixed taking into account the manager's backgrounds, capacity and experience, plus an annual bonus based on their individual performance and the Group's results. Members of the senior management participate in defined contributions and share-based incentive plans that are described in Note 30, respectively.
 
The aggregate compensation to the Senior Management of the Operations Center in Argentina for the year ended June 30, 2020 amounts to Ps. 15.
 
Corporate Service Agreement with IRSA and IRSA CP
 
Considering that IRSA, Cresud and IRSA CP have operating overlapping areas, the Board of Directors considered it convenient to implement alternatives that allow reducing certain fixed costs of its activity, in order to reduce its impact on operating results, taking advantage of and optimizing the individual efficiencies of each of the companies in the different areas that make up the operational administration.
 
For this purpose, on June 30, 2004, a Framework Agreement for the Exchange of Corporate Services (“Framework Agreement”) was signed, between IRSA, Cresud and IRSA CP, which was periodically modified, the last update being on June 28, 2019.
 
Under this Framework Agreement, corporate services are currently provided in the following areas: Corporate Human Resources, Administration and Finance, Planning, Institutional Relations, Compliance, Shared Services Center, Real Estate Business Administration, Directory to distribute Real Estate, HR Real Estate Business, Security, Corporate Legal Management, Corporate Environment, Technical Management Infrastructure and Services, Purchasing and Contracting, Management and Enabling, Investments, Government Affairs, Hotels, Fraud Prevention, Bolivar, Proxy, General Management to distribute, Directory Security.
 
Under this agreement, the companies entrusted to an external consultant the semiannual review and evaluation of the criteria used in the process of liquidating corporate services, as well as the distribution bases and supporting documentation used in the aforementioned process, through the preparation of a semi-annual report.
 
It should be noted that the operation under comment allows Cresud, IRSA and IRSA CP to maintain absolute independence and confidentiality in their strategic and commercial decisions, being the allocation of costs and benefits made on the basis of operational efficiency and equity, without pursuing individual economic benefits for each of the companies.
 
Offices and Shopping malls spaces leases
 
The offices of our President are located at 108 Bolivar, in the Autonomous City of Buenos Aires. The property has been rented to Isaac Elsztain e Hijos S.A., a company controlled by some family members of Eduardo Sergio Elsztain, our president, and to Hamonet S.A., a company controlled by Fernando A. Elsztain, one of our directors, and some of its family members.
 
In addition, Tarshop, BACS, BHN Sociedad de Inversión S.A., BHN Seguros Generales S.A. and BHN Visa S.A. rent offices owned by IRSA CP in different buildings.
 
Furthermore, we also let various spaces in our Shopping malls (stores, stands, storage space or advertising space) to third parties and related parties such us Tarshop S.A. and BHSA.
 
Lease agreements entered into with associates included similar provisions and amounts to those included in agreements with third parties.
 
 
 
 
F-100
Cresud Sociedad Anónima,
Comercial, Inmobiliaria, Financiera y Agropecuaria
 
 
Donations granted to Fundación IRSA and Fundación Museo de los Niños
 
Fundación IRSA is a non-profit charity institution that seeks to support and generate initiatives concerning education, the promotion of corporate social responsibility and the entrepreneurial spirit of the youth. It carries out corporate volunteering programs and fosters donations by the employees. The main members of Fundación IRSA's Board of Directors are Eduardo S. Elsztain (President), Saul Zang (Vice President I), Alejandro Elsztain (Vice President II) and Mariana C. de Elsztain (secretary). It funds its activities with the donations made by us, IRSA and IRSA CP. Fundación Museo de los Niños is a non-profit association, created by the same founders of Fundación IRSA and its Management Board is formed by the same members as Fundación IRSA.
 
Fundación Museo de los Niños acts as special vehicle for the development of "Museo de los Niños, Abasto" and "Museo de los Niños, Rosario". On October 29, 1999, our shareholders approved the award of the agreement “Museo de los Niños, Abasto” to Fundación Museo de los Niños.
 
On October 31, 1997, IRSA CP entered into an agreement with Fundación IRSA whereby it loaned 3,800 square meters of the area built in the Abasto Shopping Mall for a total term of 30 years, and on November 29, 2005, shareholders of IRSA CP approved another agreement entered into with Fundación Museo de los Niños whereby 2,670.11 square meters built in the Shopping Mall Alto Rosario were loaned for a term of 30 years. Fundación IRSA has used the available area to house the museum called “Museo de los Niños, Abasto” an interactive learning center for kids and adults, which was opened to the public in April 1999.
 
Legal services
 
The Group hires legal services from Estudio Zang, Bergel & Viñes, at which Saúl Zang was a founding partner and sits at the Board of Directors of the Group companies.
 
Hotel services
 
Our company and related parties sometimes rent from NFSA and Hoteles Argentinos S.A. hotel services and conference rooms for events.
 
Purchase-Sale of goods and/or services hiring
 
In the normal course of its business and with the aim of make resources more efficient, in certain occasions purchase and/or hire services which later sells and/or recover for companies or other related parties, based upon their actual utilization.
 
Sale of advertising space in media
 
Our company and our related parties frequently enter into agreements with third parties whereby we sell/acquire rights of use to advertise in media (TV, radio stations, newspapers, etc.) that will later be used in advertising campaigns. Normally, these spaces are sold and/or recovered to/from other companies or other related parties, based on their actual use.
 
Purchase-sale of financial assets
 
Cash surplus are usually invested in several instruments that may include those issued by related companies acquired at issuance or from unrelated third parties through transactions in the secondary market.
 
Investment in investment funds managed by BACS
 
The Group invests parts of liquid funds in mutual funds managed by BACS among other entities.
 
Borrowings
 
In the normal course of its activities, the Group enters into diverse loan agreements or credit facilities between the group’s companies and/or other related parties. These borrowings accrue interests at market rates.
 
Financial and service operations with BHSA
 
The Group works with several financial entities in the Argentine market for operations including, but not limited to, credit, investment, purchase and sale of securities and financial derivatives. Such entities include BHSA and its subsidiaries. BHSA and BACS usually act as underwriters in Capital Market transactions. In addition, we have entered into agreements with BHSA, who provides collection services for our shopping malls.
 
 
 
F-101
Cresud Sociedad Anónima,
Comercial, Inmobiliaria, Financiera y Agropecuaria
 
 
San Bernardo lease
 
The Company leased in January 2019 a farm in the Province of Córdoba owned by San Bernardo de Córdoba S.A. (formerly Isaac Elsztain e hijos S.C.A), continuing the lease held in August 2015, for a fraction of 12,590 hectares.
 
The lease was agreed for 12,590 hectares and the price was set at the amount of pesos equivalent to 2.5 kg of meat per hectare. The price of meat will be set taking into account the price per kilo of meat determined by the I.N.M.L (cattle index of the Liniers Market) reported on the website of said Market. Additionally, a production prize equivalent to 15% of the kilos produced in excess of 175,000 was agreed for the total of the existing property.
 
Consulting Agreement
 
In accordance with the terms of the Consulting Agreement, in force as from November 7, 1994, and its amendments, CAMSA provides us with advisory services on matters related to activities and investments included agricultural, real estate, financial and hotel operations, among others. An 85% of the capital stock of CAMSA is held by one of our shareholders and President of our Board of Directors, while the remaining 15% of the capital stock is owned by our First Vice President.
 
Based on the terms and conditions of the Consulting Agreement, CAMSA provides us with the following services:
 
● advise in relation to investing in all aspects of the agricultural business, real estate, financial, and hotel operations, among others, and business proposals;
● acts on behalf of our company in such transactions, negotiating prices, terms and conditions and other terms of each transaction; and
● provides advisory services on investments in securities related to such transactions.
 
As regards the Consulting Agreement, in consideration for its services we pay CAMSA an annual fee equal to 10% of our annual net income after tax. During fiscal year 2020, Ps. 221 was recognized in results for fee services. During fiscal year 2019, no charge was recognized. On January 10, 2019, the deferred fees for the 2012-2016 period and the accrued fees from 2017 to June 2018 corresponding to the management agreement signed with CAMSA for the total amount of Ps. 1,130 were paid. The payment was made approximately one third in cash, one third with shares of IRSA and one third with shares of IRSA CP, both owned by the Company.
 
The Consulting Agreement can be revoked by any of the parties upon prior written notice that should not exceed 60 days. If we revoke the Consulting Agreement without cause, we will be liable to pay CAMSA twice the average fee amounts paid for management services during the two fiscal years preceding such revocation.
 
The following is a summary presentation of the balances with related parties as of June 30, 2019 and 2018:
 
Item
  06.30.20 
  06.30.19 
Trade and other payables
  (326)
  (393)
Borrowings
  (209)
  (74)
Trade and other receivables
  1,050 
  1,780 
Investments in Financial Assets
  269 
  237 
Total
  784 
  1,550 
 
 
 
 
F-102
Cresud Sociedad Anónima,
Comercial, Inmobiliaria, Financiera y Agropecuaria
 
 
The following is a summary of the results with related parties for the years ended June 30, 2020, 2019 and 2018:
 
Related party
  06.30.20 
  06.30.19 
Description of transaction
 Agro Uranga S.A.
  - 
  13 
Sale of goods and / or services receivable
New Lipstick LLC
  16 
  14 
Reimbursement of expenses receivable
 
  (77)
  (63)
Loans payable
 
  - 
  1,258 
Loans granted
Condor
  269 
  237 
Public companies securities
 
  - 
  21 
Dividends receivables
Other associates and joint ventures (i)
  84 
  16 
Leases and/or rights of use receivable
 
  8 
  - 
Leases and/or rights of use payable
 
  - 
  1 
Shared-based compensation receivable
 
  (27)
  (11)
Loans payable
 
  - 
  1 
Loans granted
 
  203 
  - 
Sale of goods and / or services payable
 
  122 
  11 
Reimbursement of expenses
 
  (1)
  (6)
Reimbursement of expenses payable
Total associates and joint ventures
  597 
  1,492 
 
CAMSA and its subsidiaries
  (190)
  - 
Fees payable
 
  1 
  43 
Reimbursement of expenses receivable
BHN Vida
  (52)
  - 
Reimbursement of expenses payable
LRSA
  - 
  35 
Leases and/or rights of use receivable
 
  - 
  364 
Dividends receivables
IRSA Real Estate Strategies LP
  116 
  - 
Reimbursement of expenses
Taaman
  - 
  (17)
Leases and/or rights of use payable
PBS Real Estate Holdings S.R.L
  472 
  - 
Financial operations payable
Other related parties (ii)
  - 
  (93)
Other liabilities
 
  - 
  3 
Other receivables
 
  (53)
  - 
 
 
  - 
  (3)
Legal services payable
 
  18 
  - 
Leases and/or rights of use receivable
Total other related parties
  312 
  332 
 
IFISA
  6 
  - 
Financial operations receivable
Total Parent Company
  6 
  - 
 
Directors and Senior Management
  (135)
  (274)
 Fees payable
 
  4 
  - 
 
Total Directors and Senior Management
  (131)
  (274)
 
Total
  784 
  1,550 
 
 
(i) Includes Agrofy Global, BHSA, Lipstick, Tarshop, Mehadrin, Austral Gold Ltd., Cyrsa S.A., NPSF, Puerto Retiro, Shufersal and Quality.
(ii) Includes Estudio Zang, Bergel & Viñes, Lartiyrigoyen, SAMSA and Museo de los Niños.
 
Related party
  06.30.20 
  06.30.19 
  06.30.18 
Description of transaction
Agrofy S.A.
  - 
  3 
  13 
Management fees / Directory
Agro-Uranga S.A.
  - 
  - 
  7 
Sale of goods and/or services
Banco de Crédito y Securitización S.A.
  51 
  54 
  43 
Leases and/or rights of use
 
  (5)
  - 
  - 
Financial operations
Condor
  - 
  - 
  284 
Financial operations
Tarshop S.A.
  - 
  59 
  - 
Leases and/or rights of use
ISPRO-MEHADRIN
  - 
  30 
  296 
Sale of goods and/or services
Other associates and joint ventures
  9 
  59 
  67 
Leases and/or rights of use
 
  - 
  - 
  9 
Fees and remunerations
 
  (131)
  30 
  84 
Corporate services
 
  37 
  10 
  3 
Financial operations
Total associates and joint ventures
  (39)
  245 
  806 
 
CAMSA and its subsidiaries
  (211)
  - 
  (1,456)
Management fee
Taaman
  - 
  46 
  397 
Corporate services
Willi-Food International Ltd.
  - 
  - 
  364 
Corporate services
Other related parties (i)
  (4)
  31 
  27 
Leases and/or rights of use
 
  (23)
  (16)
  (23)
Fees and remunerations
 
  - 
  - 
  11 
Corporate services
 
  (4)
  (9)
  (9)
Legal services
 
  - 
  3 
  63 
Financial operations
 
  - 
  (33)
  (33)
Donations
Total other related parties
  (242)
  22 
  (659)
 
IFISA
  5 
  - 
  156 
Financial operations
Total Parent Company
  5 
  - 
  156 
 
Directors
  (30)
  (63)
  (40)
Compensation of Directors and senior management
 
  (406)
  (546)
  (480)
Fees and remunerations
Senior Management
  (17)
  (54)
  (64)
Compensation of Directors and senior management
Total Directors and Senior Management
  (453)
  (663)
  (584)
 
Total
  (729)
  (396)
  (281)
 
 
 
 
 
F-103
Cresud Sociedad Anónima,
Comercial, Inmobiliaria, Financiera y Agropecuaria
 
 
 
(i) Includes Estudio Zang, Bergel & Viñes, Isaac Elsztain e Hijos S.C.A., San Bernando de Córdoba S.A., Fundación IRSA, Hamonet, BHN Sociedad de Inversión, BACS Administradora de Activos S.A., BHN Seguros Generales S.A. and BHN Vida S.A.
 
The following is a summary of the transactions with related parties for the years ended June 30, 2020 and 2019:
 
Related party
  06.30.20 
  06.30.19 
Description of transaction
Manibil
  87 
  31 
Irrevocable contributions
Uranga Trading S.A.
  - 
  32 
Irrevocable contributions
Puerto Retiro
  17 
  27 
Irrevocable contributions
Quality
  47 
  73 
Irrevocable contributions
Total contributions
  151 
  163 
 
Uranga Trading S.A.
  - 
  12 
Dividends paid
Total dividends paid
  - 
  12 
 
Agro-Uranga S.A.
  25 
  28 
Dividends received
Shufersal
  400 
  663 
Dividends received
Nave by the sea
  - 
  47 
Dividends received
Banco Hipotecario
  - 
  113 
Dividends received
Condor
  32 
  114 
Dividends received
Emco
  16 
  86 
Dividends received
La Rural S.A.
  - 
  433 
Dividends received
Manaman
  - 
  106 
Dividends received
Mehadin
  - 
  141 
Dividends received
Nuevo Puerto Santa Fe S.A.
  38 
  14 
Dividends received
Gav-Yam
  1,334 
  - 
Dividends received
Total dividends received
  1,845 
  1,745 
 
TGLT S.A.
  1,394 
  - 
Compra y canje de acciones
Gav-Yam
  1,334 
  - 
Dividends received
Total other transactions
  2,728 
  - 
 
 
33.
Cost of goods sold and services provided
 
Description
 
Cost of sales and services from agricultural business (i)
 
 
Cost of sales and services from sales and services from urban properties and investment business (ii) (iii)
 
 
Total as of 06.30.20
 
 
Total as of 06.30.19
 
 
Total as of 06.30.18
 
Inventories at the beginning of the period / year
  7,164 
  10,170 
  17,334 
  29,624 
  34,392 
Adjustment previous periods (IFRS 15 and 9)
  - 
  - 
  - 
  (8,325)
  - 
Initial recognition and changes in the fair value of biological assets and agricultural products at the point of harvest
  2,038 
  - 
  2,038 
  1,275 
  689 
Changes in the net realizable value of agricultural products after harvest
  657 
  - 
  657 
  (43)
  43 
Deconsolidation
  - 
  (155)
  (155)
  (637)
  (14,360)
Capitalized finance costs
  - 
  12 
  12 
  17 
  24 
Currency translation adjustment
  (816)
  8,262 
  7,446 
  (1,935)
  12,290 
Acquisition for business combination
  - 
  - 
  - 
  - 
  848 
Transfers
  (355)
  98 
  (257)
  149 
  (700)
Harvest
  10,639 
  - 
  10,639 
  8,009 
  6,197 
Acquisitions and classifications
  8,274 
  57,605 
  65,879 
  66,811 
  49,286 
Consume
  (2,610)
  - 
  (2,610)
  (4,864)
  343 
Disposals due to sales
  - 
  (19)
  (19)
  - 
  (23)
Disposals due to advance in work in progress
  - 
  264 
  264 
  - 
  - 
Expenses incurred
  3,271 
  - 
  3,271 
  2,613 
  2,637 
Inventories at the end of the period / year
  (6,545)
  (11,855)
  (18,400)
  (17,334)
  (29,624)
Costs as of 06.30.20
  21,717 
  64,382 
  86,099 
  - 
  - 
Costs as of 06.30.19
  15,942 
  59,418 
  - 
  75,360 
  - 
Costs as of 06.30.18
  12,909 
  49,133 
  - 
  - 
  62,042 
 
(i) Includes biological assets (see Note 13.)
(ii) Includes trade properties (see Note 11).

 
 
 
F-104
Cresud Sociedad Anónima,
Comercial, Inmobiliaria, Financiera y Agropecuaria
 
 
34.
Foreign currency assets and liabilities
 
Book amounts of foreign currency assets and liabilities are as follows:
 
Item (3) / Currency
 
 Amount of foreign currency (2)
 
 
 Prevailing exchange rate (1)
 
 
 Total as of 06.30.20
 
 
 Total as of 06.30.19
 
Assets
 
 
 
 
 
 
 
 
 
 
 
 
Trade and other receivables
 
 
 
 
 
 
 
 
 
 
 
 
US Dollar
  66 
  70.26 
  4,617 
  4,584 
Euros
  11 
  78.87 
  880 
  196 
Trade and other receivables related parties
    
    
    
    
US Dollar
  4 
  70.26 
  299 
  217 
Total Trade and other receivables
    
    
  5,796 
  4,997 
Investment in financial assets
    
    
    
    
US Dollar
  55 
  70.26 
  3,870 
  5,428 
Pounds
  1 
  86.90 
  78 
  69 
Total Investment in financial assets
    
    
  3,948 
  5,497 
Derivative financial instruments
    
    
    
    
US Dollar
  1 
  70.26 
  82 
  61 
Total Derivative financial instruments
    
    
  82 
  61 
Cash and cash equivalents
    
    
    
    
US Dollar
  221 
  70.26 
  15,542 
  17,064 
Euros
  20 
  78.87 
  1,549 
  103 
Chilean Pesos
  - 
  - 
  - 
  1 
Total Cash and cash equivalents
    
    
  17,091 
  17,168 
Total Assets
    
    
  26,917 
  27,723 
 
    
    
    
    
Liabilities
    
    
    
    
Trade and other payables
    
    
    
    
US Dollar
  208 
  70.46 
  14,687 
  11,272 
Euros
  3 
  87.36 
  305 
  51 
Total Trade and other payables
    
    
  14,992 
  11,323 
Borrowings
    
    
    
    
US Dollar
  1,308 
  70.46 
  92,189 
  79,458 
Total Borrowings
    
    
  92,189 
  79,458 
Derivative financial instruments
    
    
    
    
US Dollar
  4 
  70.46 
  288 
  96 
Total Derivative financial instruments
    
    
  288 
  96 
Total Liabilities
    
    
  107,469 
  90,877 
 
(1) Exchange rate as of June 30, of each year according to Banco Nación Argentina records.
(2) Considering foreign currencies those that differ from each Group’s functional currency at each year-end.
(3) The Group uses derivative instruments as complement in order to reduce its exposure to exchange rate movements (see Note 15).
 
35.
Groups of assets and liabilities held for sale
 
As mentioned in Note 4, the investment in Israir has been reclassified to "Group of assets and liabilities held for sale".
 
Pursuant to IFRS 5, assets and liabilities held for sale have been valued at the lower between their carrying value and fair value less cost of sale. Given some assets’ carrying value was higher, an impairment loss of Ps. 465 has been recorded for the year ended June 30, 2017.
 
The following table shows the main assets and liabilities classified as held for sale:
 
 
  06.30.20 
  06.30.19 
Property, plant and equipment
  36,718 
  6,449 
Intangible assets
  1,370 
  136 
Investments in associates
  224 
  597 
Deferred income tax assets
  814 
  290 
Income tax credit
  3 
  - 
Inventories
  355 
  - 
Trade and other receivables
  2,621 
  3,003 
Cash and cash equivalents
  1,711 
  1,023 
Total group of assets held for sale
  43,816 
  11,498 
Trade and other payables
  10,392 
  4,845 
Salaries and social security liabilities 
  498 
  - 
Employee benefits
  386 
  290 
Deferred income tax liability
  1,981 
  51 
Provisions
  12 
  - 
Borrowings
  10,380 
  2,951 
Total group of liabilities held for sale
  23,649 
  8,137 
Total net financial assets held for sale
  20,167 
  3,361 
 
 
 
 
F-105
Cresud Sociedad Anónima,
Comercial, Inmobiliaria, Financiera y Agropecuaria
 
 
36.
Results from discontinued operations
 
As mentioned in Note 4., the investments in Israir, Ispro and others have been reclassified to "Group of assets and liabilities held for sale".
 
The following table shows the main assets and liabilities classified as held for sale:
 
 
  06.30.20 
  06.30.19 
  06.30.18 
 
Revenues 
  21,921 
  26,148 
  175,194 
 
Costs 
  (17,950)
  (17,336)
  (127,564)
 
Gross profit 
  3,971 
  8,812 
  47,630 
 
Net gain from fair value adjustment of investment properties
  - 
  3,990 
  5,529 
 
General and administrative expenses
  (1,198)
  (1,212)
  (3,299)
 
Selling expenses
  (977)
  (1,049)
  (32,990)
 
Other operating results, net (i)
  17,554 
  250 
  24,894 
 
Profit from operations 
  19,350 
  10,791 
  41,764 
 
Share of profit of associates and joint ventures
  150 
  289 
  320 
 
Profit before financial results and income tax
  19,500 
  11,080 
  42,084 
 
Financial income
  191 
  460 
  466 
 
Finance costs
  (1,720)
  (2,651)
  (2,901)
 
Other financial results
  115 
  (24)
  (102)
 
Financial results, net
  (1,414)
  (2,215)
  (2,537)
 
Profit before income tax
  18,086 
  8,865 
  39,547 
 
Income tax
  (1)
  (1,725)
  (3,106)
 
Profit for the period from discontinued operations
  18,085 
  7,140 
  36,441 
 
 
    
    
    
 
Profit for the period from discontinued operations attributable to:
    
    
 
    
Equity holders of the parent
  6,297 
  1,538 
  15,598 
 
Non-controlling interest
  11,788 
  5,602 
  20,843 
 
 
    
    
    
 
Profit per share from discontinued operations attributable to equity holders of the parent:
    
    
    
 
Basic 
  12.80 
  3.15 
  31.40 
 
Diluted
  12.29 
  3.02 
  30.21 
 
 
(i)
Includes the remediation, at fair value, of the residual holding in Gav-Yam.
 
37.
Economic framework of the Group’s business
 
The Company does business in a complex framework due to the macroeconomic conditions, whose main variables have recently shown high volatility, and also due to regulatory, social and political conditions, both at a national and international level.
 
Its operating income may be affected by the fluctuations in the inflation rate and in the exchange rate at which the peso is converted into other currencies, mainly the US dollar, the variations in interest rates, which have an impact on the cost of capital, the changes in governmental policies, capital controls and other local and international political or economic events.
 
                In December 2019, a novel strain of coronavirus (SARS-COV-2) causing a severe acute respiratory syndrome (“COVID-19”) was reported to have surfaced in Wuhan, China. COVID-19 has since spread across the world, including Argentina, and on March 11, 2020, the World Health Organization declared COVID-19 a pandemic. By early November approximately [1,284,519] cases of infections had been confirmed in Argentina. In response, countries have adopted extraordinary measures to contain the spread of the virus, including imposing travel restrictions and closing borders, requiring closures of non-essential businesses, instructing residents to practice social distancing, issuing stay-at-home orders, implementing quarantines and similar actions. The ongoing pandemic and these extraordinary government measures are disrupting global economic activity and resulting in significant volatility in global financial markets. According to the International Monetary Fund (“IMF”), the global economy has recently entered into a recession.
 
                The Argentine government has adopted multiple measures in response to the COVID-19 pandemic, including a nationwide mandatory lockdown that began on March 19, 2020 that has been extended several times, most recently through November 8, 2020. The government has also required during the last months the mandatory shutdown of businesses not considered essential. Finally, on November 6, 2020, the government announced the end of the mandatory lockdown for the AMBA (the “Área Metropolitana de Buenos Aires or “AMBA”) and the beginning of the new phase of social distancing. However, Coronavirus cases have risen over the last few months in several regions of the world and the rate of infections is still increasing. Lockdowns return to Europe as cases rise again. Spain, France and the UK have all recorded more than one million cases, and several others are seeing their highest number of new infections since the start of the pandemic.
 
 
 
 
F-106
Cresud Sociedad Anónima,
Comercial, Inmobiliaria, Financiera y Agropecuaria
 
 
 
                These measures have significantly affected Argentine companies, which have faced drops in income and the deterioration of their flow of payments. In this context, the Argentine Government announced several actions intended to tackle the financial crisis of the companies adversely affected by the COVID-19 pandemic. In addition to the stagnation of
the Argentine economy, there is an international crisis caused by the COVID-19 pandemic. In view of this scenario, a severe downturn in the Argentine economy is expected.
 
After several negotiations between the Argentine Government and the bondholders, the Argentine Government announced the execution of an agreement in principle with the main groups of bondholders in order to avoid the default. On August 28, 2020, the Government informed that the holders of 93.55% of the aggregate outstanding principal amount of all bonds have accepted a debt exchange and, on August 31, 2020, the Argentine Government obtained the consents required to exchange and/or amend 99.01% of the aggregate outstanding principal amount of all series of eligible bonds. As of the date of these financial statements, the new bonds are already being traded on the market.
 
However, the Government still faces the challenge of arriving at a successful renegotiation of the debt with the IMF. A favorable outcome for Argentina and the restructuring of its debt with the IMF would have a positive impact on the Argentine economy in the mid- and long-term. On the contrary, failure to reach an agreement with foreign private creditors might lead Argentina to default on its sovereign debt and, as a result, this situation may trigger restrictions on the companies’ ability to obtain new financing.
 
At a local level, the following circumstances may be noted:
 
In June 2020, the Estimador Mensual de Actividad Económica (“EMAE”) reported by the National Institute of Statistics and Census (Instituto Nacional de Estadísticas y Censos or INDEC) recorded a (12.3)% variation compared to the same month in 2019 and a (7.4)% variation compared to the previous month.
The market expectations survey prepared by the Central Bank in July 2020 called Relevamiento de Expectativas de Mercado (“REM”) forecasts that the retail inflation rate for 2020 will be 39.5%. The REM analysts foresee a (12.5)% decrease in the real GDP for 2020. In turn, they foresee a recovery in the economy for 2021 that will grow up to 5.6%. The economy is expected to grow during the third quarter of 2020 as the effects of the pandemic are perceived as transitory and economic recovery is expected to start soon.
The year-over-year inflation rate as of June 30, 2020 was 42.8%.
From July 2019 to June 2020, the peso depreciated 66% compared to the US dollar at the average wholesale exchange rate quoted by Banco de la Nación Argentina. In view of the foreign exchange restrictions in force since 2019, the gap between the official peso/US dollar exchange rate and the peso/US dollar exchange rate offered in the black market is almost 75%. This has an impact on the level of economic activity and detrimentally affects the reserves of the Argentine Central Bank. In addition, the current foreign exchange restrictions or those that may be imposed in the future may impair the Company’s ability to access the Sole Free FX Market (Mercado Único Libre de Cambio or MULC) to purchase the currency required to meet its financial obligations.
 
On September 15, 2020, the Argentine Central Bank issued Communication “A” 7106 which establishes, among other things, that entities with principal maturities falling due between October 15, 2020 and March 31, 2021 related to the issuance of foreign-currency denominated publicly-registered debt securities in Argentina by private sector clients or by the entities themselves, must submit to the Argentine Central Bank a refinancing plan based on the following criteria: (a) the net amount for which access to the foreign exchange is granted within the original terms must not exceed 40% of the principal amount due, and (b) the remaining principal amount must have been refinanced through new foreign debt with an average life of at least 2 years. Therefore, the Company is analyzing the impact of this provision in order to comply with the Central Bank’s requirements in due time and manner, if applicable.
 
Series I Non-convertible Notes having a par value of USD 181,518,707 and other bank debts shall become due on November 15, 2020.
 
COVID-19 Pandemic
 
As it arises from the ‘Economic framework of the Group’s business’ note, the COVID-19 pandemic is having an adverse impact on both the global and the Argentine economy and the Company’s business. Although the COVID-19 pandemic has had an impact nationwide on the business conducted by the Company, it is still too early to assess the total scope of its impact.
 
Below follows a description of the expected effects of the COVID-19 pandemic on the Company as of the date of these financial statements:
 
Agricultural business
 
The agricultural business of Cresud and its subsidiaries in Brazil, Paraguay and Bolivia continued to operate relatively normally; since the agricultural activity has been considered an essential activity in the countries where the Company operates. In any case, the effect of Covid-19 could cause changes in demand on a global scale and affect the prices of commodities in the international and local markets in the short term.
 
 
 
F-107
Cresud Sociedad Anónima,
Comercial, Inmobiliaria, Financiera y Agropecuaria
 
 
Urban properties and investments business
 
Operations Center in Argentina
 
As a consequence of the preventive and mandatory social isolation, shopping malls across the country have been closed since March 20, 2020. Only those stores engaged in essential activities remain open such as pharmacies, supermarkets and banks whereas some food and clothing stores are offering delivery services and selling products on WhatsApp. In May and June, these measures were relaxed and certain activities were resumed in some marketplaces in the Argentine provinces such as Salta, Mendoza, Santa Fe and Córdoba. Actually, the shopping malls Alto Noa, Mendoza Plaza, Alto Rosario, La Ribera and Córdoba Shopping reopened under strict health and safety protocols providing for reduced shopping hours, social distancing and access controls. The shopping mall in Neuquén was reopened in July 2020 whereas the Distrito Arcos shopping mall, a premium open-air outlet in the City of Buenos Aires, was reopened early in August 2020. As of this date, 44% of the square meters of the Company’s Shopping Malls are open. Nevertheless, the uncertainty posed by this situation may cause the closing of stores that have already opened.
As a result of the shopping mall closings, the Company has decided to differ the invoicing and collection of the Monthly Guaranteed Amount (Valor Mensual Asegurado or V.M.A.) until September 30, 2020, with some exceptions, and not to collect the collective promotion fund during such period in an attempt to prioritize its long-term relationship with the lessees. Additionally, an increase in the delinquency rate of some lessees has been noticed. The ensuing impact on shopping malls has been a 30.5% decrease in income from rentals and services compared to the previous fiscal year and an 83% decrease compared to the last quarter of the previous fiscal year. Moreover, the allowance for bad debts is Ps. 305 million for the fiscal year ended June 30, 2020 and Ps. 187 million for the last quarter of the fiscal year.
As regards the rental of offices, although most of the lessees are working remotely, they are open under strict health and safety protocols. As of this date, the Company has not experienced any collection difficulties.
La Rural, the Buenos Aires and Punta del Este Convention Centers and the DIRECTV Arena stadium, which are owned directly or indirectly by the Company, are also closed since March 20. All scheduled conferences have been suspended, most of the fairs and conventions were postponed, and most of the scheduled shows in the DIRECTV Arena stadium have been cancelled. The reopening date of these premises is uncertain as well as the future calendar of fairs, conventions and shows.
In order to reduce the risk of the virus spreading and protect public health, the Libertador hotels in the City of Buenos Aires and the Llao Llao hotel in the province of Río Negro are temporarily closed and it is still uncertain when they will reopen and go back to normal operations. As regards Hotel Intercontinental in the city of Buenos Aires, it is operating only under a contingency and emergency plan. The impact of all the above on these financial statements has been a 32% decrease in income compared to the previous fiscal year and a 100% decrease compared to the same quarter of the previous year.
 
Operation Center Israel
 
The COVID-19 pandemic has had a negative impact on the market valuation of IDBD, DIC and operating subsidiaries due to the sharp fall in prices. The mandatory shutdown lasted almost 10 days and was then relaxed under strict health and safety protocols. The effects on the operating businesses have been diverse:
 
o as regards supermarkets (Shufersal) and agriculture (Mahadrin), the impact has been positive in the short-term as these are considered essential activities;
o as concerns telecommunications (Cellcom), in particular the international roaming service, there has been a decrease in consumption keyed to a significant drop in international tourism. Cellcom has taken actions to reduce such negative effects by cutting back on expenses and investments during the coronavirus crisis period, including staff downsizing measures.
o In PBC, the activities and income from real estate transactions have been adversely affected by the economic situation and the bans on circulation. Consequently, PBC’s cash flow is expected to be somehow vulnerable although it is not possible to estimate as of this date to which extent PBC has made an assessment of its investment properties showing signs of impairment and, as a consequence, a reduction in the value of its properties of Ps. 2,989 has been accounted for.
 
As regards the Group’s financial debt:
 
IRSA must honor the following maturities within the next 12 months: Series II Non-convertible Notes, having a par value of US$ 71.4, due on July 20, 2020; Series II Non-convertible Notes, having a par value of CLP 31,502.6 (equivalent to US$ 41 approximately), due on August 6, 2020; Series I Non-convertible Notes, having a par value of US$ 181.5, due on November 15, 2020, Series III Non-convertible Notes, having a par value of Ps. 354 (equivalent to US$5), due on February 21, 2021, Series IV Non-convertible Notes, having a par value of US$ 51.3, due on May 21, 2021 and a bank debt in an amount equivalent to US$14.3.
 
 
 
F-108
Cresud Sociedad Anónima,
Comercial, Inmobiliaria, Financiera y Agropecuaria
 
 
Our subsidiary, IRSA CP, must honor the maturity of its Series IV Non-convertible Notes, having a par value of US$ 140, which will become due in September 2020 and a bank debt of US$ 23.
The short-term financial debts of our subsidiaries, IDBD-DIC, have a nominal value of US$ 202 (including non-convertible notes and borrowing from banks and financial entities). It should be noted that such commitments have no effects on IRSA because such indebtedness is without recourse against IRSA and is not guaranteed by IRSA’s assets as described in Note 1 to these interim consolidated condensed financial statements.
 
In May and July 2020, IRSA issued US$ 105.4 non-convertible notes in the local market intended to refinance its short-term debt. The proceeds of such issuances were used by the Company to repay its Non-convertible Notes due on July and August 2020.
 
The alternatives that the Company is considering to refinance the repayment of its Non-convertible Notes due in November 2020, February 2021 and June 2021 are a capital increase in an approximate amount of US$ 70 / US$ 100 resolved at the annual shareholders’ meeting held in October 30, 2019 and obtaining financing in the domestic or international capital markets through new issues of debt securities or liability management transactions in the range of US$ 40 and US$ 100, in addition to the transactions already conducted in May and July. In addition, IRSA has a long-standing relationship with banks of the local financial system that may supplement and diversify the Company’s sources of financing in addition to capital market financing. Moreover, as part of our strategy, the Company may sell a portion of its portfolio of assets (hotels and/or land reserves and offices through its subsidiary, IRSA CP) to generate additional funds.
 
Lastly, IRSA CP has granted IRSA a three-year credit facility up to US$ 180, of which US$ 53.4 were used by IRSA on June 30, 2020. IRSA may still use the remaining balance of such facility and receive dividends from such company in its capacity as controlling shareholder of 80.65% of its capital stock. It should be noted that IRSA CP’s cash and cash equivalents (including current financial investments) as of June 30, 2020 amount to US$ 155 and, following the fiscal year-end, it sold office assets worth US$ 128.6. Moreover, it is working on different financing alternatives in pesos with local banks (syndicated loans and/or bilateral loans) in estimated amounts equivalent to USD 50 and USD 100 to discharge its short-term obligations and it may eventually resort to debt transactions in the local capital market.
 
The final effects of the coronavirus outbreak and its impact on the country’s economy is unknown and cannot be reasonably foreseen. Nevertheless, although it has had significant effects in the short-run, it is not expected that they will affect the continuation of business. Although there are short-term economic impacts, it is foreseen that the Company will be able to continue meeting its financial commitments in the following twelve months.
 
The Company is closely monitoring the situation and taking all necessary actions to preserve human life and the Company’s businesses.
 
38.
Subsequent events
 
Sale of Bananal Farmland
 
In July 2020, Brasilagro sold 2,160 hectares (of which 1,714 hectares were useful for crop production) of the “Bananal” farmland (municipality Magalhães - BA).The establishment was in groups of assets held for sale due to a disagreement involving the tenant at the time of sale. The previous conditions recognized in the Purchase Agreement were fully met on July 31, 2020 after receipt of R $ 5.5 (equivalent to Ps. 84). The amount of the sale was set at BRL 28 (equivalent to Ps. 392). The face value of the sale is BRL 7.5 (equivalent to Ps. 112) was received. It is not expected to obtain a result from this operation since the asset was valuated at its fair value.
 
Issuance of Cresud Notes
 
On August 31, 2020, after the close of the fiscal year, the seventeenth Series of Notes public tender was carried out, within the framework of the Program approved by the Shareholders Meeting, for up to USD 500, being the liquidation date on June 9, 2020. The main characteristics of the issuance are detailed bellow:
 
- Series XXX: denominated in USD and payable in ARS at the applicable exchange rate, as defined in the issuance documents, with a nominal value of USD 25.0, maturing 36 months from the date of issuance. At a fixed rate of 3.5%, maturing 18 months from the date of issuance with quarterly payments and principal expiring at maturity. The issue price was 100.0% of Nominal Value.
 
 
 
F-109
Cresud Sociedad Anónima,
Comercial, Inmobiliaria, Financiera y Agropecuaria
 
Sale of floors in the Boston Tower
 
On July 15, 2020, IRSA CP entered into a preliminary sales agreement (with delivery of possession) with respect to a medium-height floor in the Boston tower located at Della Paolera 265, Catalinas district, City of Buenos Aires, covering a total area of approximately 1,063 sq. meters and 5 parking lots located in the building. The price of the transaction was Ps. 477.7 (US$ 6.7), which has been paid in full.
 
On August 26, 2020, IRSA CP executed a preliminary sales agreement (with delivery of possession) with respect to 5 floors in the Boston tower located at Della Paolera 265, Catalinas district, City of Buenos Aires, covering a total area of approximately 6,235 sq. meters and 25 parking lots located in the building. The price of the transaction was Ps. 2,562 million (US$ 34.7 million), which has been paid in full.
 
Bouchard Sale
 
On July 30, 2020, IRSA CP sold the entire “Bouchard 710” building, located in the Plaza Roma district of the City of Buenos Aires. The tower has a gross leasable area of 15,014 sq. meters divided into 12 floors for office use and 116 parking lots. The price of the transaction was approximately Ps. 6,300 million (US$ 87 million), which has been paid in full.
 
Issuance of IRSA Non-convertible Notes
 
On July 21, 2020, subsequently to the closing of the fiscal year, the Company issued USD 38.4 Non-convertible Notes in the local market through the following instruments:
 
Ps. 335.2 million (equivalent to USD 4.7 million) Series VI NCNs denominated and payable in Argentine pesos at a variable rate (Private Badlar) + 4.0%, with interest accruing on a quarterly basis. The principal amount is repayable in two installments: the first one -equal to 30% of the par value of the notes- payable on the date that is 9 (nine) months after the Issue and Settlement Date and the second installment -equal to 70% of the par value of the notes- payable on the relevant due date, i.e. July 21, 2021. Notes were issued at 100% of their par value.
 
US$ 33.7 million Series VII NCNs denominated in US$ and payable in Argentine pesos at the applicable exchange rate, at a fixed 4.0% rate, with interest accruing on a quarterly basis. Repayment of capital is due on January 21, 2021. Notes were issued at 100% of their par value. The proceeds will be used to refinance short-term indebtedness.
 
Payment of non-convertible notes
 
On July 20, 2020, the Company paid the twentieth interest installment and the principal installment of the US$ 75 Series II Non-convertible Notes issued on July 20, 2010.
 
On August 6, 2020, the Company paid the second interest installment and the principal installment of the US$ 47 Series II Non-convertible Notes issued on August 6, 2019.
 
Payment of IRSA CP’s Series IV Non-convertible Notes
 
On September 14, 2020, the aggregate principal amount of the Series IV Non-convertible Notes in the amount of Ps. 10,381 (US$ 140) and interest accrued as of such date in the amount of Ps. 134 (US$ 1.8) were paid.
 
Sale of remaining shares in Shufersal
 
On July 22, 2020, DIC accepted a private investors’ offer to purchase its aggregate shares in Shufersal, representing 26% of the capital stock, in the amount of NIS 1,456 million (NIS 23.5 per share). After the sale, DIC does no longer have any equity interest in such company.
Cellcom
 
On August 13, 2020, the Israeli Ministry of Communications approved the acquisition of Golan by Cellcom subject to certain conditions. It is worth noting that by such date the Antitrust Commissioner had already granted clearance.
 
On August 26, 2020, Cellcom informed that it completed the acquisition of Golan in consideration for approximately NIS 545 million in the aggregate, plus the cash equivalents held by Golan as of the closing date less its financial debts, which were paid in full by Cellcom to the Golan shareholders in cash. See information on the agreement in note 4 to these financial statements.
 
 
 
F-110
Cresud Sociedad Anónima,
Comercial, Inmobiliaria, Financiera y Agropecuaria
 
 
Sale of a subsidiary owned by Elron
 
On July 16, 2020, Elron, through the investment held by it in CartiHeal (2009) Ltd. (a company in which Elron holds a 27% interest approx.) ("CartiHeal"), entered into an agreement with Bioventus LLC (an international company engaged in the manufacture of medical devices, "Bioventus"), which is a current shareholder of CartiHeal, providing as follows:
 
● Bioventus will make an additional US$ 15 – US$ 20 investment in CartiHeal, at a company value of USD 180.
● Bioventus will be granted a call option to buy 100% of the shares in CartiHeal.
● CartiHeal will have a put option to sell 100% of its capital stock to Bioventus.
 
The call option may be exercised at any time after the investment is made. The put option may be exercised subject to pivotal clinical trial success, which includes the successful attainment of certain goals of the secondary trial, subject to obtaining the FDA’s approval of the Agili-C device of CartiHeal, which fully coincides with the success of the trial.
 
Sale of Clal Shares
 
On June 28 and July 6, 2020, IDBD sold 4,791,618 shares in Clal held by it through swap transactions, at an average price of NIS 30/share, representing 7.1% of the capital stock.
 
In addition, on September 3, 2020, IDBD sold 2,376,527 shares in Clal, representing 3.5% of its capital stock, at an average price of NIS 32.475/share, amounting to NIS 77.2 in the aggregate.
 
As a consequence of such transactions, IDBD’s current stake in Clal represents 4.99% of its capital stock and, as a result, IDBD is no longer regarded as an interested party in Clal under the Israeli Securities Regulations.
 
Increase in the interest held in PBC
 
In July 2020, DIC acquired 1.4% of PBC capital stock in consideration for NIS 18.
 
DIC notes repurchase plan
 
On August 20, 2020, DIC’s Board of Directors approved the extension of its notes repurchase plan (Series F and J) until December 31, 2020 up to NIS 300. Repurchases shall be made on the basis of market opportunities and the scope thereof shall be determined by the management.
 
IDBD financing agreement
 
On August 30, 2019, the Company's Board of Directors approved the signing of a commitment with Dolphin, to make capital contributions for up to the amount of NIS 210, according to the schedule of commitments assumed by Dolphin between September 2019 and September 2021 with IDBD.
 
Dolphin undertook to make contributions to IDBD subject to the occurrence of certain events in accordance with the following scheme: (i) NIS 70 to be contributed immediately; (ii) NIS 70 to be contributed until September 2, 2020 and (iii) NIS 70 to be contributed until September 2, 2021. According to Dolphin's agreement with IDBD, said contributions will have the character of capital contributions resulting in the issuance of new IDBD shares in favor of the parent company or may be granted in the form of a subordinated loan.
 
                On September 7, 2020, the Company communicated that, with respect to the capital contributions committed for September 2, 2020 and 2021, it considers that there are doubts regarding the fulfillment of the pre-conditions established for making such contributions. Accordingly, it has resolved not to make the contribution corresponding to 2020.
 
Exchange Offer - Issuance of Series XXXI and XXXII Notes
 
            As a consequence of the new restrictions on access to the Foreign Exchange Market, we launched an exchange offer on our Series XXIV Notes due on November 14, 2020 (the “Existing Notes”). The abovementioned restrictions to obtain United States dollars established under Communication “A” 7,106 apply for the purchase of foreign currency intended for repayment of principal maturing between October 15, 2020 and March 31, 2021 in respect of the issuance of foreign currency-denominated debt securities registered with official registries in Argentina by private sector clients or the entities themselves. For such purposes, all Eligible Holders (the “Eligible Holders”) were invited by us to Exchange the Existing Notes, Series XXIV Notes.
 
 
 
F-111
 
 
 
        On October 23, 2020, we announced Notes to be issued in exchange for the Existing Notes, Series XXIV Notes, as applicable, pursuant to the terms and methods for the exchange of the Existing Notes. The exchange offer consisted on the following two options for the bondholders terms:
 
(i)
A repayment of principal amount of Existing Notes tendered for Exchange, in cash in United States Dollars, in an amount resulting from dividing USD 29,442,160,00 by the total number of Existing Notes tendered in Exchange for the Series XXXI, always provided such quotient is less than or equal to USD 1 whereas if such quotient is higher than USD 1 the consideration shall be equal to USD 1 (“Principal Repayment”);which would represent at least 40% of the amount of the Existing Notes tendered and the remaining amount until reaching USD 1 of each USD 1 of the Existing Notes tendered for Exchange, in Series XXXI Notes. Series XXXI Notes to be issued at a fixed nominal interest rate of 9.00% per annum and maturing 3 (three) years after the Date of Issue and Settlement, with annual repayments, denominated and payable in United States Dollars, in a principal amount up to USD 44,163,240 to be paid in kind by tendering for exchange of the Existing Notes. In all cases, the sum of (i) and (ii) shall be the equivalent to USD 1 per each USD 1 of Existing Notes tendered for Exchange.; and
 
(ii)
A par for par exchange of notes Series XXXII for each Existing Notes presented to the Exchange. Series XXXII Notes to be issued at a nominal fixed interest rate of 9% per annum, maturing 24 (twenty-four) months after the Date of Issue and Settlement, denominated and payable in a principal amount up to USD 44,163,240, to be paid in kind by tendering for exchange the Existing Notes.
 
        For both options interest accrued on the Existing Notes until the Date of Settlement of the Exchange Offer will be paid in cash:
 
       Moreover, the Company offers an early exchange consideration equivalent to USD 0.02 per each USD 1 of Existing Notes tendered and accepted in exchange for Series XXXII Notes prior to the deadline to receive the consideration for early acceptance (the “Early Exchange Consideration”). Such consideration shall be paid in Pesos on the Date of Issue and Settlement as per the exchange rate reported by Communication “A” 3,500 of the Central Bank of Argentina on the business day next preceding the Exchange Expiration Date. For the purposes of receiving the Early Exchange Consideration, the Eligible Holders shall tender the Existing Notes in their possession on or before the Deadline to Receive the Early Exchange Consideration.
 
        On November 2, 2020, the Company announced the results of the Early Bird of Series XXXII Notes. As of October 30, 2020, deadline for accessing the Early Bird, exchange orders have been submitted for a total amount equivalent to USD 31,820,655 for Series XXXII Notes.
 
        All existing notes presented on or before the above mentioned deadline have been accepted by the Company and will be eligible to receive the consideration on the Issue and Settlement Date.
 
        As timely announced, the Exchange Offer would expire on November 5, 2020, unless it is extended by the Company. Finally, on November 6, 2020, the Company decided to extend the Exchange Offer, to November 10, 2020. This extension does not imply a modification to the economic terms of the Exchange Offer.
 
        On November 11, 2020, the Company reported the results of the Exchange Offer. Eligible holders have been presented for a total amount equivalent (for both Classes) to USD 65.075.746, representing 88.41% of the face value of the Existing Notes in Circulation, through the participation of 1,098 orders.
 
        SERIES XXXI Notes issuance:
 
        The Face Value of Existing Notes presented and accepted for the Exchange totaled USD 30,751,640 and the Nominal Value of Series XXXI Notes to be issued was USD 1,309,480. The maturity date will be November 12, 2023.
 
        According to the terms and subject to the conditions established in the Prospectus Supplement, Eligible Holders whose Existing Notes have been accepted for the Exchange by the Company, will receive for every USD 1 of Existing Notes submitted to the Exchange, the accrued interest of the Existing Notes until the settlement and issue date and the following:
 
        a. USD 0.95741755 in cash for each USD 1 of Existing Notes presented to the Exchange; and
 
        b. The remaining amount until completing USD 1 for each USD 1 of Existing Notes presented to the Exchange, in Series XXXI Notes.
 
        SERIES XXXII Notes Issuance:
 
        Face Value of Existing Notes presented and accepted for the Exchange totaled USD 34,324,106 and the Nominal Value of Series XXXII Notes to be issued is USD 34,324,106. The maturity date will be November 12, 2022.

              
 
F-112
 
 
 
                Exchange Offer- Issuance of Series VIII and IX Notes
 
                As a consequence of the new restrictions on access to the Foreign Exchange Market, IRSA launched an exchange offer on its Series I Notes due on November 15, 2020 (the “Existing Notes”). The abovementioned restrictions to obtain United States dollars established under Communication “A” 7,106 apply for the purchase of foreign currency intended for repayment of principal maturing between October 15, 2020 and March 31, 2021 in respect of the issuance of foreign currency-denominated debt securities registered with official registries in Argentina by private sector clients or the entities themselves. For such purposes, all Eligible Holders (the “Eligible Holders”) were invited by IRSA to Exchange the Existing Notes, Series I Notes.
 
                On October 22, 2020, IRSA announced Notes to be issued in exchange for the Existing Notes, Series I Notes, or through the Cash Subscription (the “Cash Subscription”), as applicable, pursuant to the terms and methods for the exchange of the Existing Notes. The exchange offer consisted on the following two options for the bondholders terms:
 
(i)
A repayment of principal amount of Existing Notes tendered for Exchange, in cash in United States Dollars, in an amount resulting from dividing USD 72,607,482.80 by the total number of Existing Notes tendered in Exchange for the Series VIII, always provided such quotient is less than or equal to USD 1 whereas if such quotient is higher than USD 1 the consideration shall be equal to USD 1 (“Principal Repayment”); which would represent at least 40% of the amount of the Existing Notes tendered and the remaining amount until reaching USD 1 of each USD1 of the Existing Notes tendered for Exchange, in Series VIII Notes. Series VIII Notes to be issued at a fixed nominal interest rate of 10.00% per annum and maturing 3 (three) years after the Date of Issue and Settlement, with annual repayments, denominated and payable in United States Dollars, in a principal amount up to USD 108,911224 to be paid in kind by tendering for exchange of the Existing Notes . In all cases, the sum of (i) and (ii) shall be the equivalent to USD1 per each USD1 of Existing Notes tendered for Exchange.; and
 
(ii)
A par for par exchange of notes Series IX for each Existing Notes presented to the Exchange. Series IX Notes to be issued at a nominal fixed interest rate of 10% per annum, maturing on March 1, 2023, denominated and payable in a principal amount up to USD 108,911,224, that may be increased up to the Maximum Aggregate Principal Amount (the “Maximum Aggregate Principal Amount”), to be paid in kind by tendering for exchange the Existing Notes, or by Subscription in Cash.
 
For both options interest accrued on the Existing Notes until the Date of Settlement of the Exchange Offer will be paid in cash:
 
                Moreover, the Company offers an early exchange consideration equivalent to USD 0.02 per each USD 1 of Existing Notes tendered and accepted in exchange for Series IX Notes prior to the deadline to receive the consideration for early acceptance (the “Early Exchange Consideration”). Such consideration shall be paid in Pesos on the Date of Issue and Settlement as per the exchange rate reported by Communication “A” 3500 of the Central Bank of Argentina on the business day next preceding the Exchange Expiration Date. For the purposes of receiving the Early Exchange Consideration, the Eligible Holders shall tender the Existing Notes in their possession on or before the Deadline to Receive the Early Exchange Consideration.
 
                On November 2, 2020, the Company, announced the results of the Early Bird of Series IX Notes. As of October 30, 2020, deadline for accessing the Early Bird, exchange orders have been submitted for a total amount equivalent to USD 70,971,181 for Series IX Notes.
 
                All existing notes presented on or before the above mentioned deadline have been accepted by the Company and will be eligible to receive the consideration on the Issue and Settlement Date.
 
                As timely announced, the Exchange Offer would expire on November 5, 2020, unless it is extended by the Company. Finally, on November 6, 2020, the Company decided to extend the Exchange Offer, to November 10, 2020. This extension does not imply a modification to the economic terms of the Exchange Offer.
 
                On November 11, 2020, IRSA reported the results of the Exchange Offer. Eligible holders have been presented for a total amount equivalent (for both Classes) to USD 178,458,188, representing 98.31% of the face value of the Existing Notes in Circulation, through the participation of 6,571 orders.
 
SERIES VIII Notes issuance:
 
                The Face Value of Existing Notes presented and accepted for the Exchange totaled USD 104,287,243 and the Nominal Value of Series VIII Notes to be issued was USD 31,679,760. The maturity date will be November 12, 2023.
 
                According to the terms and subject to the conditions established in the Prospectus Supplement, Eligible Holders whose existing notes have been accepted for the Exchange by the Company, will receive for every USD 1 of Existing Notes submitted to the Exchange, the accrued interest of the existing notes until the settlement and issue date and the following:
 
                        a. USD 0.69622593 in cash for each USD 1 of Existing Notes presented to the Exchange; and
 
                        b. The remaining amount until completing 1 USD for each 1 USD of Existing Notes presented to the Exchange, in Notes Series VIII.
 
SERIES IX Notes Issuance:
 
                Face Value of Existing Notes presented and accepted for the Exchange totaled USD 74,170,945 and the Nominal Value of Series IX Notes to be issued (together with the Face Value to be issued as a result of the cash subscription) is USD 80,676,505. The maturity date will be March 1, 2023.
 
Modifications to the Terms of the Existing Notes:
 
              Pursuant to the terms and conditions specified on the pricing supplement of the Existing Notes, and considering that consent has been obtained for an amount greater than 90% of the principal of the Existing Notes, the Company made the Non-Essential Proposed Modifications and / or the Essential Proposed Modifications, by means of which the terms and conditions of the existing notes will be modified and replaced.
 
                Consequently, by virtue of the implementation of the Proposed Non-Essential Modifications, the entire section of "Certain Commitments" and "Events of Default" was eliminated from the terms and conditions set forth in the prospectus supplements dated May 2, 2019 and dated July 25, 2019 corresponding to the Existing Notes.
 
                Additionally, pursuant to the implementation of the Proposed Essential Modifications, the following terms and conditions of the Existing Notes were modified and replaced:
 
                        - Expiration Date: It will be March 1, 2023.
 
                        - Interest Payment Dates: will be the same dates reported for Class IX in the Notice of Results.
 
                The terms and conditions of the Series I Notes are not modified by the Proposed Essential Modifications and the Proposed Non-Essential Modifications will maintain their full validity.
 
                The implementation of the Proposed Essential Modifications and the Proposed Non-Essential Modifications have been approved by the Company's Board of Directors, dated November 11, 2020.
 
                For more information, see "Proposed Modifications to Existing Notes" of the Prospectus and Exchange Supplement.
 
Series I Cancellation:
 
                In relation to the Exchange Offer ended on November 10, 2020, and as a result of the settlement of said Exchange, on November 12, 2020, the Company made a partial cancelation for a Nominal Value of USD 178,458,188 of Series I Notes, after the cancellation the Nominal Value under circulation will be USD 3,060,519.
 
Corporate Information: IDBD
 
IDBD has been maintaining negotiations with creditors in order to restructure its financial debt in favorable terms. As of June 30, 2020, the total balance of (i) IDBD’s Series 9 Bonds was NIS 901 million (the "Series 9"), (ii) IDBD's Series 14 Bonds were NIS 889 million guaranteed by IDBD’s 70% of DIC's shares (the “Series 14”), (iii) IDBD’s Series 15 Bonds were NIS 238 million guaranteed by 5% of Clal’s shares (the "Series 15"). Due to lack of agreement, on September 17, 2020, a petition was submitted in the District Court in Tel-Aviv-Jaffa (“The Court”) on the subject of granting of an order for the opening of proceedings by the Trustee for the holders of the Company's Bonds (Series 9) (“The petition”). Within the framework of the petition, the Court was requested to grant an order for the opening of proceedings for the Company pursuant to Section 18 of the Insolvency and Economic Rehabilitation Law, 5778 – 2018 (“The Law”); to instruct the appointment of a trustee for the Company according to law. On September 21, 2020, the holders of the bonds (Series 14) of IDB Development approved making the entire uncleared balance of IDB Development's bonds (Series 14) repayable immediately. On September 22, 2020, the Company submitted its initial response to the Petition in the Court, in which it argues that it is in the best interest of the company and all its creditors to exhaust the negotiations with the controlling shareholder and its creditors during a short period in order to try and maximize the value of its assets, for the benefit of the creditors and the company, and avoid costs and additional harmful consequences. In addition, the response of Dolphin Netherlands B.V. (the controlling shareholder of the Company) was also submitted, as were responses by the Trustees for the bondholders (Series 15 and Series 14) of the Company to the Petition. It should be mentioned that in tandem to his response, the Trustee of bondholders (Series 14) of the company submitted petitions for the enforcement of a lien and for the appointment of a receiver as well as an urgent petition for the setting of a hearing on the said petitions for a receivership, together with the hearing on the petition, which was set for September 24, 2020. On September 25, 2020, declared the insolvency and liquidation of IDBD and initiated liquidation proceedings. The Court appointed a trustee for the shares of IDBD and a custodian for the shares of DIC and Clal. We are analyzing together with our local and international advisors the decision, including alternatives and courses of action.
 
Boston Tower floor´s sale by IRSA CP
 
On November 5, 2020, IRSA CP has sold and transferred 4 floors of the Boston tower located at 265 Della Paolera Street, in the Catalinas district of the Autonomous City of Buenos Aires for a gross leasable area of approximately 3,892 sqm and 15 garage units located in the building. The transaction price was approximately USD 22.9 million (USD/sqm 5,570), which was paid in full. After this operation, IRSA CP owns 3 floors with an approximate location area of 3,266 m2 in addition to garage units and other complementary spaces.
On November 12, 2020, IRSA CP has sold and transferred three floors of the Boston tower located at 265 Della Paolera Street, in the Catalinas district of the Autonomous City of Buenos Aires for a gross leasable area of approximately 3,266 sqm, a retail store of approximately 225 sqm and 15 garage units located in the building. The transaction price was approximately USD 19.1 million (USD/sqm 5,490), which was paid in full. After this operation, IRSA CP has no remaining leasable area in the building, only keeping a space of the first basement.

 
 
 
F-113
Cresud Sociedad Anónima,
Comercial, Inmobiliaria, Financiera y Agropecuaria
 
 

NEW LIPSTICK, LLC AND SUBSIDIARY
  
 
CONSOLIDATED FINANCIAL STATEMENTS JUNE 30, 2020
 
 
 
F-114
NEW LIPSTICK, LLC AND SUBSIDIARY
 
TABLE OF CONTENTS

INDEPENDENT AUDITOR’S REPORT
F-116
CONSOLIDATED FINANCIAL STATEMENTS
F-119
        Consolidated Balance Sheet
F-119
        Consolidated Statement of Operations
F-120
        Consolidated Statement of Changes in Members’ Deficit
F-121
        Consolidated Statement of Cash Flow
F-122
        Notes to Consolidated Financial Statements
F-123
SUPPLEMENTAL INFORMATION
F-129
        Consolidating Balance Sheet
F-131
        Consolidating Statement of Operations
F-132

 
  
 
F-115
Daniel Abelovich
Ciro Polano
Marcelo Fuxman
Roberto Murmis
Noemí Cohn
 
INDEPENDENT AUDITOR’S REPORT
 
To the Members of
New Lipstick, LLC
 
Report on the Consolidated Financial Statements
 
We have audited the accompanying consolidated financial statements of New Lipstick, LLC and Subsidiary (a limited liability company) (the ‘Company’) as of June 30, 2020, which comprise the consolidated balance sheet and the consolidated statements of operations, changes in members’ deficit and cash flow for the year then ended, and the related notes to the consolidated financial statements.
 
 
Responsibilities of Management for the Consolidated Financial Statements
 
Management is responsible for the preparation and fair presentation of these consolidated financial statements in accordance with accounting principles generally accepted in the United States of America; this includes the design, implementation and maintenance of internal control relevant to the preparation and fair presentation of consolidated financial statements that are free from material misstatement, whether due to fraud or error.
 
Auditor’s Responsibilities for the Audit of the Consolidated Financial Statements
 
Our responsibility is to express an opinion on these consolidated financial statements based on our audit. We conducted our audit in accordance with auditing standards generally accepted in the United States of America. Those standards require that we plan and perform the audit to obtain reasonable assurance about whether the consolidated financial statements are free from material misstatement.
 
An audit involves performing procedures to obtain audit evidence about the amounts and disclosures in the consolidated financial statements. The procedures selected depend on the auditor’s judgment, including the assessment of the risks of material misstatement of the consolidated financial statements, whether due to fraud or error. In making those risk assessments, the auditor considers internal control relevant to the entity’s preparation and fair presentation of the consolidated financial statements in order to design audit procedures that are appropriate in the circumstances, but not for the purpose of expressing an opinion on the effectiveness of the entity’s internal control. Accordingly, we express no such opinion. An audit also includes evaluating the appropriateness of accounting policies used and the reasonableness of significant accounting estimates made by management, as well as evaluating the overall presentation of the consolidated financial statements.
 
We believe the audit evidence we have obtained is sufficient and appropriate to provide a basis for our audit opinion.
 
Opinion
 
In our opinion, the accompanying consolidated financial statements present fairly, in all material respects, the consolidated financial position of the Company as of June 30, 2020, and the results of its operations and its cash flows for the year then ended in accordance with accounting principles generally accepted in the United States of America.     
   
 
Abelovich, Polano & Asociados S.R.L. NEXIA is a member firm of the “Nexia International” network. Nexia International Limited does not deliver services in its own name or otherwise. Nexia International Limited and the member firms of the Nexia International network (including those members which trade under a name which includes the word NEXIA) are not part of a worldwide partnership. Member firms of the Nexia International network are independently owned and operated.
Nexia International Limited does not accept any responsibility for the commission of any act, or omission to act by, or the liabilities of, any of its members.
Nexia International Limited does not accept liability for any loss arising from any action taken, or omission, on the basis of the content in this document or any documentation and external links provided. The trade marks NEXIA INTERNATIONAL, NEXIA and the NEXIA logo are owned by Nexia International Limited and used under licence. References to Nexia or Nexia International are to Nexia International Limited
or to the “Nexia International” network of firms, as the context may dictate.
 
 
 
F-116
Daniel Abelovich
Ciro Polano
Marcelo Fuxman
Roberto Murmis
Noemí Cohn
 
 
Abelovich, Polano & Asociados S.R.L. NEXIA is a member firm of the “Nexia International” network. Nexia International Limited does not deliver services in its own name or otherwise. Nexia International Limited and the member firms of the Nexia International network (including those members which trade under a name which includes the word NEXIA) are not part of a worldwide partnership. Member firms of the Nexia International network are independently owned and operated.
Nexia International Limited does not accept any responsibility for the commission of any act, or omission to act by, or the liabilities of, any of its members.
Nexia International Limited does not accept liability for any loss arising from any action taken, or omission, on the basis of the content in this document or any documentation and external links provided. The trade marks NEXIA INTERNATIONAL, NEXIA and the NEXIA logo are owned by Nexia International Limited and used under licence. References to Nexia or Nexia International are to Nexia International Limited
or to the “Nexia International” network of firms, as the context may dictate.
 
 
 
F-117
 
 
Emphasis of Matter - Termination of the ground lease and abandoning of the administration of the building
 
We draw attention to Notes 5 and 6 of the consolidated financial statements which describe the effects of the termination of the ground lease and the abandonment of the administration of the building that occurred subsequent to the date of the accompanying consolidated financial statements.
 
Our opinion is not modified in respect of the above mentioned matters.
 
Other matters
 
As of June 30, 2020, the Company had a members’ deficit of $37,984,853. This deficit relates to the notes payable to the members described in Note 4.
 
The supplemental information presented on pages 13-14 is for additional analysis and is not a required part of the consolidated financial statements. Such information has not been subject to the audit procedures applied in the audit of the consolidated financial statements, and accordingly, we do not express an opinion or provide any assurance on it.
 
October 30, 2020
 
 
 
 
 
 
                                                                    (Partner)
Noemí I. Cohn
 
                        
 
 
F-118
 
NEW LIPSTICK, LLC AND SUBSIDIARY
 
 
 
CONSOLIDATED BALANCE SHEET
 
JUNE 30, 2020
 
ASSETS
 
06/30/2020 (Audited)
 
 
06/30/2019 (Unaudited)
 
 
 
 
 
 
 
 
Real estate, net
 $- 
 $122.374.260 
Cash and cash equivalents
  6.132.232 
  860.849 
Restricted cash
  - 
  3.711.128 
Tenant receivables, net
  48.794 
  361.278 
Prepaid expenses and other assets
  - 
  6.665.497 
Due from related party
  2.188.579 
  120.274 
Deferred rent receivable
  - 
  7.871.348 
Goodwill
    
  - 
Lease intangibles, net
  - 
  10.779.121 
 
    
    
 TOTAL ASSETS
 $8.369.605 
 $152.743.755 
 
    
    
LIABILITIES AND MEMBERS' DEFICIT
    
    
 
    
    
LIABILITIES
    
    
Accounts payable and accrued expenses
 $1.788.955 
 $1.720.601 
Notes payable to members
  44.275.534 
  42.904.739 
Note payable
  - 
  44.450.269 
Deferred ground rent payable
  - 
  246.100.408 
Due to related parties
  241.175 
  240.874 
Tenant security deposits
  - 
  872.682 
Deferred revenue
  48.794 
  567.572 
Lease intangibles, net
  - 
  30.940.147 
 
    
    
 TOTAL LIABILITIES
  46.354.458 
  367.797.292 
 
    
    
MEMBERS' DEFICIT
  (37.984.853)
  (215.053.537)
 
    
    
 TOTAL LIABILITIES AND MEMBERS' DEFICIT
 $8.369.605 
 $152.743.755 
  
The accompanying notes are an integral part of these consolidated financial statements.
 
 
 
F-119
 
NEW LIPSTICK, LLC AND SUBSIDIARY
 
 
 
CONSOLIDATED STATEMENT OF OPERATIONS
 
FOR THE YEAR ENDED JUNE 30, 2020
 
REVENUES:
 
 06/30/2020 (Audited)
 
 
 06/30/2019 (Unaudited)
 
 
 06/30/2018 (Unaudited)
 
Base rents
 $42.376.323 
 $42.591.305 
  42.640.302 
Tenant reimbursements
  8.868.733 
  7.851.478 
  7.672.918 
Other rental revenue
  252.478 
  385.239 
  50.029 
 
    
    
    
TOTAL REVENUES
  51.497.534 
  50.828.022 
  50.363.249 
 
    
    
    
EXPENSES:
    
    
    
Real estate taxes
  12.829.755 
  12.121.647 
  11.620.716 
Utilities
  2.335.535 
  2.393.263 
  2.381.489 
Janitorial
  1.819.490 
  1.813.184 
  1.776.052 
Insurance
  380.405 
  344.508 
  325.138 
Repairs and maintenance
  2.106.485 
  1.379.744 
  1.712.889 
Security
  1.228.882 
  1.149.765 
  1.014.923 
Goodwill
  - 
  5.422.615 
  0 
Bad debt
  - 
  - 
  30.593 
General and administrative
  3.868.430 
  3.067.133 
  2.827.316 
Management fees
  1.232.949 
  1.120.813 
  1.130.602 
Elevator
  328.939 
  364.581 
  302.620 
HVAC
  64.748 
  85.035 
  80.215 
Ground rent
  42.597.980 
  45.895.545 
  45.457.736 
Interest expense
  2.359.235 
  3.890.401 
  4.015.781 
Depreciation and amortization
  5.226.229 
  5.520.008 
  5.745.481 
Amortization of lease intangibles
  3.054.196 
  3.097.661 
  3.079.859 
 
    
    
    
TOTAL EXPENSES
  79.433.258 
  87.665.903 
  81.501.410 
OTHER INCOME
    
    
    
Gain on debt forgiveness
  40.196.070 
  - 
  20.000.000 
Gain due to cancelation of ground lease and loss of control over the building
  164.808.338 
  - 
  - 
 
    
    
    
 
    
    
    
NET LOSS
 $177.068.684 
 $(36.837.881)
 $(11.138.161)
 
The accompanying notes are an integral part of these consolidated financial statements.
 
 
F-120
 
NEW LIPSTICK, LLC AND SUBSIDIARY
 
 
 
CONSOLIDATED STATEMENT OF CHANGES IN MEMBERS’ DEFICIT
 
 FOR THE YEAR ENDED JUNE 30, 2020
 
Members' deficit - July 1, 2017 (unaudited)
 $(167.127.495)
 
    
Net loss
  (11.138.161)
Members' deficit - July 1, 2018 (Unaudited)
 $(178.265.656)
 
    
   Capital contribution
  50.000 
Net loss
  (36.837.881)
Members' deficit - June 30, 2019 (Unaudited)
 $(215.053.537)
 
    
Net Gain
  177.068.684 
Members' deficit - June 30, 2020 (Audited)
 $(37.984.853)

The accompanying notes are an integral part of these consolidated financial statements.
 

F-121
NEW LIPSTICK, LLC AND SUBSIDIARY 
 
 
CONSOLIDATED STATEMENT OF CASH FLOW
 
FOR THE YEAR ENDED JUNE 30, 2020
 
 
 
 06/30/2020 (Audited)
 
 
 06/30/2019 (Unaudited)
 
 
 06/30/2018 (Unaudited)
 
 
 
 
 
 
 
 
 
 
 
  CASH FLOWS FROM OPERATING ACTIVITIES:
 
 
 
 
 
 
 
 
 
 
 
 
 
 
 
 
 
 
 
Net result
 $177.068.684 
 $(36.837.881)
 $(11.138.161)
 
    
    
    
Adjustments to reconcile net loss to net
    
    
    
 cash provided by operating activities:
    
    
    
   Depreciation and amortization
  5.226.229 
  5.726.461 
  5.745.481 
   Bad debt
  - 
  - 
  30.593 
   Gain on debt forgiveness
  - 
  - 
  (20.000.000)
   Deferred rent receivable
  - 
  1.610.861 
  390.793 
   Amortization of above market leases
  - 
  1.407.363 
  1.407.364 
   Accretion of below market leases
  - 
  (2.363.408)
  (2.387.552)
   Accretion of above market ground lease
  - 
  (437.809)
  (437.809)
   Amortization of lease intangible assets
  3.054.196 
  (3.097.661)
  3.079.859 
     Deferred ground rent
  - 
  - 
  27.129.005 
   Amortization of loan costs
  - 
  231.355 
  - 
Gain on debt forgiveness
  (40.196.070)
  - 
  - 
Gain due to cancelation of ground lease and loss of control over the building
  (164.808.338)
  - 
  - 
Interest costs
  1.370.796 
  - 
  - 
Write-off of tenants receivable
  (727.423)
  - 
  - 
   Goodwill
  - 
  5.422.615 
  - 
(Increase) in operating assets:
    
    
    
     Tenant receivables
  1.039.907 
  3.265 
  18.195 
     Prepaid expenses and other assets
  6.665.497 
  (289.946)
  (510.810)
     Lease intangibles
  - 
  6.032.359 
  (281.225)
Restricted cash
  3.711.128 
  - 
  - 
Receivables from related party
  (2.068.305)
  - 
  - 
Increase (decrease) in operating liabilities:
    
    
    
     Accounts payable and accrued expenses
  9.628.400 
  (918.623)
  290.404 
     Deferred ground rent
  - 
  26.678.815 
  - 
     Tenant security deposits
  - 
  (52.174)
  (21.017)
     Deferred revenue
  - 
  246.138 
  (342.260)
Deferred rent receivable
  7.871.348 
  - 
  - 
Lease intangibles, net
  8.435.334 
  - 
  - 
 
    
    
    
TOTAL ADJUSTMENTS
  (160.797.301)
  40.199.611 
  14.111.021 
NET CASH PROVIDED BY OPERATING ACTIVITIES
  16.271.383 
  3.361.730 
  2.972.860 
 
    
    
    
  CASH FLOWS FROM INVESTING ACTIVITIES:
    
    
    
Capital expenditures
  - 
  (35.001)
  (1.418.777)
Repayment on notes payable
  (11.000.000)
  - 
  - 
NET CASH USED IN INVESTING ACTIVITIES
  (11.000.000)
  (35.001)
  (1.418.777)
 
    
    
    
  CASH FLOWS FROM FINANCING ACTIVITIES:
    
    
    
Payments on debt issuance costs
  - 
  (298.295)
  - 
Repayments to related parties
    
  - 
  (39.979)
Contribution from Members
  - 
  50.000 
  - 
Net change in restricted cash
  - 
  265.499 
  181.496 
Repayments on notes payable
  - 
  (5.989.372)
  - 
Borrowings from shareholders
  - 
  1.771.768 
  - 
NET CASH USED IN FINANCING ACTIVITIES
  - 
  (4.200.400)
  (1.108.941)
 
    
    
    
NET DECREASE IN CASH AND CASH EQUIVALENTS
  5.271.383 
  (873.671)
  445.142 
CASH AND CASH EQUIVALENTS AT BEGINNING OF YEAR
  860.849 
  1.734.520 
  1.289.378 
CASH AND CASH EQUIVALENTS AT END OF YEAR
 $6.132.232 
 $860.849 
 $1.734.520 
  SUPPLEMENTAL DISCLOSURE OF CASH FLOW INFORMATION:
    
    
    
  Cash paid for interest
    
 $4.126.052 
 $4.244.626 
 
 
 
 
F-122
 
 
NEW LIPSTICK, LLC AND SUBSIDIARY
 
 
NOTES TO CONSOLIDATED FINANCIAL STATEMENTS
JUNE 30, 2020
 
 
1.          
ORGANIZATION AND SUMMARY OF SIGNIFICANT ACCOUNTING POLICIES
 
Organization
 
New Lipstick, LLC (the “Company”) was organized as a Delaware limited liability company and commenced operations on November 3, 2010. The Company was formed among IRSA International, LLC (“IRSA”), Marciano Investment Group, LLC (“Marciano”), Avi Chicouri (“Avi”), Par Holdings, LLC (“Par”), and Armenonville, collectively (the “Members”). On December 15, 2010, Armenonville assigned 100 percent of its membership interest to Lomas Urbanas S.A. IRSA is a wholly-owned subsidiary of Tyrus S.A. (“TYRUS”), a wholly-owned subsidiary of IRSA Inversiones y RepresentacionesSociedad Anonima, a company whose shares are listed on the Buenos Aires and New York Stock exchanges. The Company wasformed in order to acquire 100% interest in Metropolitan 885 Third Avenue Leasehold LLC (“Metro 885”), its wholly-owned subsidiary.

Metro 885 was organized for the purpose of acquiring and operating a 34 story class A office tower more commonly known as the Lipstick Building, located at 885 Third Avenue in New York (the “Property”). Metro 885 leased the land which contains approximately 28,000 square feet. On July 9, 2007, the Company acquired the Property. The Property contains approximately 635,800 square feet of rentable space, consisting of rental and office spaces.
 
The Company operates under the guidelines of an Operating Agreement (the “Agreement”) entered into by the Members on November 15, 2010. The Company has adopted a fiscal year end of June 30. The manager of the Company is Lipstick Management, LLC (“LM”), a company affiliated with IRSA.
 
The Agreement calls for Class A and Class B Members’, Class A Members are IRSA, Marciano and Lomas Urbanas
S.A. and Class B members are Avi and PAR.
 
Class B Membership interests of any Class B Member shall be automatically converted, in whole and not in part, into an equal number of Class A Membership interests on the earlier to occur of the date on which LM certifies that all unreturned additional Class A capital contributions and all unreturned Class A capital contributions have been reduced to zero.
 
Any Class A Member, as defined in the Agreement, may transfer, directly or indirectly, any or all of its percentage interest as a Member in the Company to an unaffiliated third party, but the offering member must first offer the right of first offer (“ROFO”) to each of the Class A members by written notice specifying the cash price and the other terms and conditions of the offer. Upon receipt of the ROFO notice, each of the offeree members has the right, exercisable in ten (10) days, to accept or decline the offer.
 
The Company shall continue perpetually until dissolution, liquidation or termination. The liability of the members of the Company is limited to the members’ total contribution, plus any amounts guaranteed by the members.
 
The terms of the Agreement provide for initial capital contributions and percentage interests as follows:
 
 
 
Percentage of
 
Ownership 
 
 
Initial Capital
 
Contributions 
 
IRSA International, LLC
  49.0%
  15,417,925 
Marciano Investment Group, LLC
  42.0%
  13,215,365 
Lomas Urbanes S.A.
  2.27%
  714,259 
Avi Chicouri
  3.07%
  - 
Par Holdings, LLC
  3.66%
  - 
Total
  100.00%
  29,347,549 
 
F-123
NEW LIPSTICK, LLC AND SUBSIDIARY
NOTES TO CONSOLIDATED FINANCIAL STATEMENTS
JUNE 30, 2020
 
 
1.          
ORGANIZATION AND SUMMARY OF SIGNIFICANT ACCOUNTING POLICIES (CONTINUED)
 
Organization (continued)
 
In accordance with the Agreement, the members may be required to make additional capital contributions which are reasonably related to the operations and/or leasing of the Property and its activities. For the year ended June 30, 2020, there were no contributions made by any of the members.
 
Distributions of capital will be made to the Members at the times, and in aggregated amounts determined by the Board of Directors of the Company. There were no distributions for the year ended June 30, 2020.
 
The Company’s profits and losses are allocated to the members.
 
Principles of Consolidation
 
The consolidated financial statements include the accounts of New Lipstick, LLC and its wholly owned subsidiary, Metro 885, collectively referred to as the “Company”. All significant intercompany balances and transactions have been eliminated in consolidation.
 
Basis of Preparation
 
The Company prepares its consolidated financial statements on the accrual basis of accounting in accordance with accounting principles generally accepted in the United States of America (“U.S. GAAP”).
 
Use of Estimates
 
To prepare consolidated financial statements in conformity with U.S. GAAP, management makes estimates and assumptions that affect the reported amounts of assets and liabilities and disclosure of contingent assets and liabilities at the date of the consolidated financial statements and the reported amounts of revenues and expenses during the reporting period. Actual results could differ significantly from those estimates.
 
Cash and Cash Equivalents
 
The Company considers highly liquid investments purchased with maturities of three months or less upon acquisition to be cash equivalents
 
Concentration of Credit Risk
 
Financial instruments which potentially subject the Company to concentrations of credit risk consist principally of cash deposits in excess of the Federal Deposit Insurance Corporation insured limit of $250,000. As at June 30, 2020 cash deposits exceeded these insured limits.
 
Tenant Receivables, Net
 
The Company carries its tenant receivables at the amount due pursuant to lease agreements but uncollected, less an allowance for doubtful accounts. The Company continuously monitors collections from tenants and makes a provision for estimated losses based upon historical experience and any specific tenant collection issues that the Company has identified. As of June 30, 2020, the Company’s allowance for doubtful accounts was approximately $727,423. Account balances are charged off against the allowance after all means of collection have been exhausted and the potential for recovery is considered remote.
 
 
 
F-124
NEW LIPSTICK, LLC AND SUBSIDIARY
NOTES TO CONSOLIDATED FINANCIAL STATEMENTS
JUNE 30, 2020
 
 
1.          
ORGANIZATION AND SUMMARY OF SIGNIFICANT ACCOUNTING POLICIES (CONTINUED)
 
Revenue Recognition
 
The Company recognizes lease revenue on a straight–line basis over the terms of the lease agreements. Capitalized below market base values are accreted as an increase to base rents. Capitalized above market base values are amortized as a decrease to base rents.
 
The Company also receives reimbursements from tenants for certain costs as provided for in the lease agreements. These costs include real estate taxes, utilities, insurance, common area maintenance and other recoverable costs in excess of a base year amount. The reimbursements are recognized when the tenants are billed.
 
Deferred Ground Rent Payable
 
Ground rent expense is accounted for on a straight-line basis over the non-cancelable terms of the ground leases. All future minimum increases in the non-cancelable ground rents consist of either 2.5% or 3% annual increases through May 1, 2068.
 
No balance remain as of June 30, 2020 (see subsequent events)
 
Lease Intangibles
 
Leasing costs and commissions incurred in connection with leasing activities are capitalized and amortized on straight-line basis over the lives of the respective leases. Unamortized deferred leasing costs are charged to amortization expense upon early termination of the lease.
 
Above and below market lease and above market ground lease values were recorded on the Property’s reorganization date based on the present value (using an interest rate which reflected the risk associated with the leases acquired) of the difference between (i) the contractual amounts to be paid pursuant to the in-place leases and ground lease, and (ii) management’s estimate of fair market lease rates for the corresponding in-place leases and ground leases, measured over a period equal to the remaining non-cancelable term of the leases.
 
Above market lease values are capitalized as an asset and amortized as a decrease to rental income over the remaining terms of the respective leases on a straight line basis. Below market leases are capitalized as a liability and are amortized as in increase to rental income over the remaining terms of the respective leases on a straight- line basis.
 
The above market ground lease value is capitalized as a liability and amortized as a decrease in operating expenses over the remaining terms of the respective leases.
 
The aggregate value of in-place leases were measured based on the differences between (i) the Property valued with existing in-place leases adjusted to market rental rates, and (ii) the Property valued as if vacant, based upon management’s estimates. Factors considered by management in their analysis included an estimate of carrying costs during the expected lease-up periods considering current market conditions and costs to execute similar leases. In estimating carrying costs, management included real estate taxes, insurance and other operating expenses and estimates of lost rentals at market rates during the expected lease-up periods, which primarily were a year. Management also estimated costs to execute similar leases including leasing commissions, legal and other related expenses.
 
No balance remained as of June 30, 2020 (see subsequent events).
 
 
F-125
NEW LIPSTICK, LLC AND SUBSIDIARY
NOTES TO CONSOLIDATED FINANCIAL STATEMENTS
JUNE 30, 2020
 
 
1.          
ORGANIZATION AND SUMMARY OF SIGNIFICANT ACCOUNTING POLICIES (CONTINUED)
 
Income Taxes
 
The Company is treated as a partnership for federal income tax purposes and, accordingly, generally would not incur income taxes or have any unrecognized tax benefits. Instead, its earnings and losses are included in the personal tax returns of the members and taxed depending on the members’ personal tax situation. As a result, the consolidated financial statements do not reflect a provision for federal income taxes. The Company is no longer subject to U.S. Federal examinations by tax authorities for years before 2015.
 
The Company recognizes and measures tax positions taken or expected to be taken in its tax return based on their technical merit and assesses the likelihood that the positions will be sustained upon examination based on the facts, circumstances and information available at the end of each period. Interest and penalties on tax liabilities, if any, would be recorded in interest expense and other non-interest expense, respectively.
 
2. RELATED PARTY TRANSACTIONS
 
Guaranty of Management Fee
 
On April 20, 2011, LM entered into an agreement with the Company’s lender which provides that the Company would be directly responsible for certain fees that are payable to Herald Square Properties, LLC (“HSP”). HSP is a 49% owner in LM. The Company and LM are affiliated by a common 49% owner. These fees are based on a consulting agreement between LM and HSP. On December 1, 2015, the parties agreed to extend the agreement for an additional year for a fee of $3,700 per month. The parties have the right to terminate this agreement at any time upon (30 days written notice served to the other party). The total management fees in the accompanying consolidated statement of operations, amounted to approximately $719,000, of which approximately $7,400 is unpaid as of June 30, 2020.
 
Property Management Agreement
 
On May 3, 2011, the Company entered into an asset management agreement with LM. The Company is charged an asset management fee of 1.0% of its gross revenues. Asset management fees incurred by the Company to LM amounted to approximately $514,000 for the year ended June 30, 2020, of which approximately $40,000 is unpaid at June 30, 2020. Asset management fees are included in management fees in the accompanying consolidated statement of operations.
 
Operating Lease
 
Effective August 1, 2011, LM leased office space from the Company. The term of the agreement runs through November 30, 2026. The total amount of rental income earned for the year ended June 30, 2020 amounted to approximately $201,000.
 
Other Related Party Transactions
 
At June 30, 2020 the Company is owed the following balances from the following related parties for expenses paid on their behalf.
 
Due from related party:
 
 
 
    Lipstick Management LLC
 $120,274 
    IRSA International LLC
  2,068,305 
 
 $2,188,579 
 
 
 
F-126
NEW LIPSTICK, LLC AND SUBSIDIARY
NOTES TO CONSOLIDATED FINANCIAL STATEMENTS
JUNE 30, 2020
 
 
2.
RELATED PARTY TRANSACTIONS (CONTINUED)
 
Additionally, at June 30,2020, the amounts listed below represent expenses paid by the Company on behalf of related companies, which will be reimbursed by related companies.
 
Due to related parties:
 
 
 
  IRSA Inversiones y Representaciones
 
 
 
        Sociedad Anonima
 $240,874 
  IRSA International LLC
  301 
 
 $241,175 
 
3.
NOTE PAYABLE
 
Metro 885 used to have note agreements with Royal Bank of Canada (the “Lender”) which were amended and restated in 2010. The the amended note was $115,000,000 and bore interest at (i) the London Interbank Offers Rate (“LIBOR”) plus 400 basis points, or (ii) Prime Rate plus Prime rate Margin, if converted into a prime Rate Loan. The amended note provided for a maximum interest rate of 5.25% through February 29, 2012, and 6.25% from March 1, 2012 through August 31, 2015, and matured on August 1, 2017.
 
On September 15, 2017, the Company amended again its existing note agreement with the Lender. Upon entering into the amendment, the Company paid down $40,000,000 through two prepayments. The first prepayment of $20,000,000 occurred in September 2017, bringing the total principal down from approximately $113,100,000 outstanding on the note to approximately $93,100,000 as of September 30, 2017. The second prepayment of $20,000,000 occurred on October 15, 2017 and the Lender forgave $20,000,000 of principal bringing the total principal down to $53,100,000 as of June, 2018. The note bears interest at LIBOR plus 200 basis points. The note matured on April 30, 2020.
.
Pursuant to a cash management agreement with the Lender, all rents collected are required to be deposited in a clearing account and all funds are disbursed in accordance with the loan agreement, including the funding of all reserve accounts. In addition, after payment of debt service operating expenses and other expenses, $250,000 of the remaining cash flow in the cash management account is applied to the outstanding principal balance of the loan on a monthly basis. The note is collateralized by the property including all related facilities, amenities, fixtures, and personal property owned by the Company.
 
On March 4, 2019, Metro 885 renegotiated its debt, which was stipulated in US$ 11 million plus a contingent amount calculated on the purchase price of the option on a part of the land where the Lipstick building is built. The debt must be canceled before April 30, 2021.
 
On February 12, 2020 Metro 885 made the final payment on the $11,000,000 trigger amount associated with the contingent debt forgiveness, and Metro 885’s lender terminated the mortgage associated with the Property resulting in a gain on debt forgiveness of approximately $40,000,000. Metro 885 was not required to make any additional payments in excess of the $11,000,000 which was agreed to on March 4, 2019.
 
4.
NOTES PAYABLE TO MEMBERS
 
On August 15, 2017, the Company entered into notes payable with two Members, IRSA International, LLC and Marciano Investment Group, LLC. The notes payable are for the totalamount of $40,000,000, and originally matured on August 15, 2019, but was extended without a specif date but with the same terms.. The notes bear interest at LIBOR plus 200 basis points (2.16% at June 30, 2020). Interest expense related to these notes was approximately $1,371,000 for the year ended June 30,2020. There were no principal payments during the year ended June 30, 2020.
 
 
 
F-127
NEW LIPSTICK, LLC AND SUBSIDIARY
NOTES TO CONSOLIDATED FINANCIAL STATEMENTS
JUNE 30, 2020
 
 
4. 
NOTES PAYABLE TO MEMBERS (CONTINUED)
 
As of June 30, 2020, the balance of the notes including accrued interest amounted to approximately $44,276,000. Proceeds were contributed to the Company’s wholly owned subsidiary. The subsidiary recorded monies received as capital contribution and used the money to paydown the note payable with the bank (NOTE 3).
 
5. 
COMMITMENTS AND CONTINGENCIES
 
Litigation
 
The Company, from time to time, is involved in litigation arising during the ordinary course of business. Based on currently available information, management believes that the resolution of any potential claims will not have a material adverse effect on the Company’s consolidated operating results or financial position.
 
6.          
SUBSEQUENTS EVENTS
 
Subsequents adjusting events
 
On August 7, 2020, as a result of negotiations initiated in the context of the increase in the local levy from May 2020 established by the lease itself (hereinafter "Ground Lease"), signed an agreement with the owner of the Ground Lease in which the relationship is terminated and the lease is terminated, leaving the building management. For this reason, Metropolitan preceded eliminating as of June 30, 2020, the liability it had associated with the ground lease, as well as all the assets and liabilities associated with the building and the operation of the administration. The net effect amounted to $ 164.8 million that is included within ‘Other income’ in the consolidated Statement of Operations. Additionally to this, on the same date, the Company:
 
Reported that it has decided to stop facing the cost of renting land (Ground Lease) where the Lipstick Building is located in New York City, handing over the management of the property;
 
Signed an agreement with the owner of the Ground Lease to terminate the commercial relationship, leaving the administration of the building. For this reason, Metropolitan derecognised as of June 30, 2020, the liability associated with the ground lease, as well as all the assets and liabilities associated with the building and the operation of the administration.
 
Pursuant to such agreement, Metropolitan was fully released from liability except for (i) claims for liabilities prior to June 1, 2020, from those persons who performed works or rendered services in the Building or for Metropolitan and (ii) claims from persons who had an accident in the property after August 7, 2020.
 
 
 
F-128
 
 
 
SUPPLEMENTAL INFORMATION
 
 
 
F-129
 
 
 
NEW LIPSTICK, LLC AND SUBSIDIARY
 
CONSOLIDATED BALANCE SHEET
JUNE 30, 2020
 
 
 
 
ASSETS
 
Metro 885
 
 
New Lipstick
 
 
Consolidating Entries
 
 
Totals
 
 
 
 
 
 
 
 
 
 
 
 
 
 
Cash and cash equivalents
 $6,128,565 
 $3,667 
 $- 
 $6,132,232 
Restricted cash
  - 
  - 
  - 
  - 
Investment in Metro 885
  - 
  6,407,915 
  (6,407,915)
  - 
Tenant receivables, net
  48,794 
  - 
  - 
  48,794 
Due from related party
  2,068,305 
  120,274 
  - 
  2,188,579 
 
    
    
    
    
 TOTAL ASSETS
 $8,245,664 
 $6,531,856 
 $(6,407,915)
 $8,369,605 
 
    
    
    
    
LIABILITIES AND MEMBERS' DEFICIT
    
    
    
    
 
    
    
    
    
 
    
    
    
    
Accounts payable and accrued expenses
 $1,788,955 
 $- 
 $- 
 $1,788,955 
Notes payable to related parties
  - 
  44,275,534 
  - 
  44,275,534 
Due to related parties
  - 
  241,175 
  - 
  241,175 
Deferred revenue
  48,794 
  - 
  - 
  48,794 
 
    
    
    
    
 TOTAL LIABILITIES
  1,837,749 
  44,516,709 
  - 
  46,354,458 
 
    
    
    
    
MEMBERS' DEFICIT
  6,407,915 
  (37,984,853)
  (6,407,915)
  (37,984,853)
 
    
    
    
    
 TOTAL LIABILITIES AND MEMBERS' DEFICIT
 $8,245,664 
 $6,531,856 
 $(6,407,915)
 $8,369,605 
 
    
    
    
    
 
 
 

 
F-130
 
 
 
NEW LIPSTICK, LLC AND SUBSIDIARY
 
CONSOLIDATED STATEMENT OF OPERATIONS
JUNE 30, 2020
 
 
 
 
 
 
Metro 885
 
 
New Lipstick
 
 
Consolidating Entries
 
 
Totals
 
 
 
 
 
 
 
 
 
 
 
 
 
 
REVENUES:
 
 
 
 
 
 
 
 
 
 
 
 
Base rents, net
 $42,376,323 
 $- 
 $- 
 $42,376,323 
Tenant reimbursements
  8,868,733 
    
 
 
  8,868,733 
Other rental revenue
  252,478 
  - 
  - 
  252,478 
Investment loss
  - 
  178.450.375 
  (178.450.375)
  - 
 
    
    
    
    
TOTAL REVENUES
  51,497,534 
  178.450.375 
  (178.450.375)
  51,497,534 
 
    
    
    
    
EXPENSES:
    
    
    
    
Real estate taxes
 $12,829,755 
 $- 
 $- 
 $12,829,755 
Utilities
  2,332,135 
  3,400 
  - 
  2,335,535 
Janitorial
  1,819,490 
  - 
  - 
  1,819,490 
Insurance
  380,405 
  - 
  - 
  380,405 
Repairs and maintenance
  2,106,485 
  - 
  - 
  2,106,485 
Security
  1,228,882 
  - 
  - 
  1,228,882 
General and administrative
  3,860,935 
  7,495 
  - 
  3,868,430 
Management fees
  1,232,949 
  - 
  - 
  1,232,949 
Elevator
  328,939 
  - 
  - 
  328,939 
HVAC
  64,748 
  - 
  - 
  64,748 
Ground rent
  42,597,980 
  - 
  - 
  42,597,980 
Interest expense
  988,439 
  1,370,796 
  - 
  2,359,235 
Depreciation and amortization
  5,226,229 
  - 
  - 
  5,226,229 
Amortization of lease intangibles
  3,054,196 
  - 
  - 
  3,054,196 
 
    
    
    
    
TOTAL EXPENSES
  78,051,567 
  1,381,691 
  - 
  79,433,258 
OTHER INCOME
    
    
    
    
Gain on debt forgiveness
  40,196,070 
  - 
  - 
  40,196,070 
Management quitment
  164,808,338 
  - 
  - 
  164,808,338 
 
    
    
    
    
NET INCOME
 $178,450,375 
 $177,068,684 
 $(178,450,375)
 $177,068,684 
 
    
    
    
    
 
 
                                                                       
 
F-131
 
 
 
NEW LIPSTICK, LLC AND SUBSIDIARY
 
CONSOLIDATED STATEMENT OF OPERATIONS
JUNE 30, 2020