10-K 1 krc10k12312012.htm FORM 10-K KRC 10K 12.31.2012


UNITED STATES
SECURITIES AND EXCHANGE COMMISSION
Washington, D.C. 20549
FORM 10-K
(MARK ONE)
S
ANNUAL REPORT PURSUANT TO SECTION 13 OR 15(d) OF THE SECURITIES EXCHANGE ACT OF 1934
For the fiscal year ended December 31, 2012
OR
£
TRANSITION REPORT PURSUANT TO SECTION 13 OR 15(d) OF THE SECURITIES EXCHANGE ACT OF 1934
 For the transition period from                      to                     
Commission file number 1-12675 (Kilroy Realty Corporation)
Commission file number 000-54005 (Kilroy Realty, L.P.)
KILROY REALTY CORPORATION
KILROY REALTY, L.P.
(Exact name of registrant as specified in its charter)
 
 
 
 
Kilroy Realty Corporation
Maryland
95-4598246
 
(State or other jurisdiction of
incorporation or organization)
(I.R.S. Employer
Identification No.)
 
 
 
Kilroy Realty, L.P.
Delaware
95-4612685
 
(State or other jurisdiction of
incorporation or organization)
(I.R.S. Employer
Identification No.)
 
 
 
12200 W. Olympic Boulevard, Suite 200, Los Angeles, California 90064
(Address of principal executive offices) (Zip Code)
Registrant’s telephone number, including area code: (310) 481-8400
Securities registered pursuant to Section 12(b) of the Act:
Registrant
Title of each class
Name of each exchange on which registered
Kilroy Realty Corporation
Common Stock, $.01 par value
New York Stock Exchange
Kilroy Realty Corporation
6.875% Series G Cumulative Redeemable
Preferred Stock, $.01 par value
New York Stock Exchange
Kilroy Realty Corporation
6.375% Series H Cumulative Redeemable
Preferred Stock, $.01 par value
New York Stock Exchange
Securities registered pursuant to Section 12(g) of the Act:
Registrant
Title of each class
Kilroy Realty, L.P.
Common Units Representing Limited Partnership Interests

Indicate by check mark if the registrant is a well-known seasoned issuer, as defined in Rule 405 of the Securities Act.    
Kilroy Realty Corporation     Yes  x    No  £
Kilroy Realty, L. P. Yes x    No  £
Indicate by check mark if the registrant is not required to file reports pursuant to Section 13 or 15(d) of the Act.   
Kilroy Realty Corporation Yes £     No  x
Kilroy Realty, L. P. Yes £     No  x
Indicate by check mark whether the registrant (1) has filed all reports required to be filed by Section 13 or 15(d) of the Securities Exchange Act of 1934 during the preceding 12 months (or for such shorter period that the registrant was required to file such reports), and (2) has been subject to such filing requirements for the past 90 days. 
Kilroy Realty Corporation Yes  x    No  £
Kilroy Realty, L. P. Yes  x    No  £
Indicate by check mark whether the registrant has submitted electronically and posted on its corporate Web site, if any, every Interactive Data File required to be submitted and posted pursuant to Rule 405 of Regulation S-T (§232.405 of this chapter) during the preceding 12 months (or for such shorter period that the registrant was required to submit and post such files).    
Kilroy Realty Corporation Yes   x   No  £
Kilroy Realty, L. P. Yes   x   No  £
 
Indicate by check mark if disclosure of delinquent filers pursuant to Item 405 of Regulation S-K (§229.405 of this chapter) is not contained herein, and will not be contained, to the best of registrant’s knowledge, in definitive proxy or information statements incorporated by reference in Part III of this Form 10-K or any amendment to this Form 10-K.  x
Indicate by check mark whether the registrant is a large accelerated filer, an accelerated filer, a non-accelerated filer, or a smaller reporting company. See the definitions of “large accelerated filer,” “accelerated filer” and “smaller reporting company” in Rule 12b-2 of the Exchange Act.

Kilroy Realty Corporation
 
 
 
x Large accelerated filer
o Accelerated filer
o Non-accelerated filer
(Do not check if a smaller reporting company)
o Smaller reporting company
 
 
 
 
Kilroy Realty, L.P.
 
 
 
o Large accelerated filer
o Accelerated filer
x Non-accelerated filer
(Do not check if a smaller reporting company)
o Smaller reporting company
Indicate by check mark whether the registrant is a shell company (as defined in Rule 12b-2 of the Act).    
Kilroy Realty Corporation Yes  £    No  x
Kilroy Realty, L. P. Yes  £    No  x
The aggregate market value of the voting and non-voting shares of common stock held by non-affiliates of Kilroy Realty Corporation was approximately $2,382,187,648 based on the quoted closing price on the New York Stock Exchange for such shares on June 30, 2012.
The aggregate market value of the voting and non-voting common units of limited partnership interest held by non-affiliates of Kilroy Realty, L.P. was approximately $12,415,519 based on the quoted closing price on the New York Stock Exchange for Kilroy Realty Corporation shares on June 30, 2012.
As of February 11, 2013, 74,895,990 shares of Kilroy Realty Corporation's common stock, par value $.01 per share, were outstanding.
DOCUMENTS INCORPORATED BY REFERENCE
Portions of the Kilroy Realty Corporation's Proxy Statement with respect to its 2013 Annual Meeting of Stockholders to be filed not later than 120 days after the end of the registrant’s fiscal year are incorporated by reference into Part III of this Form 10-K.




EXPLANATORY NOTE
     This report combines the annual reports on Form 10-K for the year ended December 31, 2012 of Kilroy Realty Corporation and Kilroy Realty, L.P. Unless stated otherwise or the context otherwise requires, references to “Kilroy Realty Corporation” or the “Company,” “we,” “our,” and “us” mean Kilroy Realty Corporation, a Maryland corporation, and its controlled and consolidated subsidiaries, and references to “Kilroy Realty, L.P.” or the “Operating Partnership” mean Kilroy Realty, L.P., a Delaware limited partnership, and its controlled and consolidated subsidiaries.
     The Company is a real estate investment trust, or REIT, and the general partner of the Operating Partnership. As of December 31, 2012, the Company owned an approximate 97.6% common general partnership interest in the Operating Partnership. The remaining approximate 2.4% common limited partnership interests are owned by non-affiliated investors and certain directors and officers of the Company. As the sole general partner of the Operating Partnership, the Company exercises exclusive and complete discretion over the Operating Partnership's day-to-day management and control and can cause it to enter into certain major transactions including acquisitions, dispositions, and refinancings and cause changes in its line of business, capital structure, and distribution policies.
      There are a few differences between the Company and the Operating Partnership that are reflected in the disclosures in this Form 10-K. We believe it is important to understand the differences between the Company and the Operating Partnership in the context of how the Company and the Operating Partnership operate as an interrelated, consolidated company. The Company is a REIT, the only material asset of which is the partnership interests it holds in the Operating Partnership. As a result, the Company does not conduct business itself, other than acting as the sole general partner of the Operating Partnership, issuing equity from time to time and guaranteeing certain debt of the Operating Partnership. The Company itself is not directly obligated under any indebtedness, but guarantees some of the debt of the Operating Partnership. The Operating Partnership owns substantially all of the assets of the Company either directly or through its subsidiaries, conducts the operations of the Company's business and is structured as a limited partnership with no publicly-traded equity. Except for net proceeds from equity issuances by the Company, which the Company is required to contribute to the Operating Partnership in exchange for units of partnership interest, the Operating Partnership generates the capital required by the Company's business through the Operating Partnership's operations, by the Operating Partnership's incurrence of indebtedness or through the issuance of units of partnership interest.
     Noncontrolling interests and stockholders' equity and partners' capital are the main areas of difference between the consolidated financial statements of the Company and those of the Operating Partnership. The common limited partnership interests in the Operating Partnership are accounted for as partners' capital in the Operating Partnership's financial statements and, to the extent not held by the Company, as noncontrolling interests in the Company's financial statements. The Operating Partnership's financial statements reflect the noncontrolling interest in Kilroy Realty Finance Partnership, L.P. a Delaware limited partnership (the “Finance Partnership”). This noncontrolling interest represents the Company's 1% indirect general partnership interest in the Finance Partnership, which is directly held by Kilroy Realty Finance, Inc., a wholly-owned subsidiary of the Company. The differences between stockholders' equity, partners' capital and noncontrolling interests result from the differences in the equity issued by the Company and the Operating Partnership, and in the Company's noncontrolling interest in the Finance Partnership.
     We believe combining the annual reports on Form 10-K of the Company and the Operating Partnership into this single report results in the following benefits:
Combined reports better reflect how management and the analyst community view the business as a single operating unit;
Combined reports enhance investors' understanding of the Company and the Operating Partnership by enabling them to view the business as a whole and in the same manner as management;
Combined reports are more efficient for the Company and the Operating Partnership and result in savings in time, effort and expense; and
Combined reports are more efficient for investors by reducing duplicative disclosure and providing a single document for their review.
     To help investors understand the significant differences between the Company and the Operating Partnership, this report presents the following separate sections for each of the Company and the Operating Partnership:
consolidated financial statements;
the following notes to the consolidated financial statements:
Note 6, Secured and Unsecured Debt of the Company;
Note 7, Secured and Unsecured Debt of the Operating Partnership;
Note 9, Noncontrolling Interests on the Company's Consolidated Financial Statements;

1



Note 10, Stockholders' Equity of the Company;
Note 11, Preferred and Common Units of the Operating Partnership;
Note 19, Net Income Available to Common Stockholders Per Share of the Company;
Note 20, Net Income Available to Common Unitholders Per Unit of the Operating Partnership;
Note 22, Quarterly Financial Information of the Company (Unaudited);
Note 23, Quarterly Financial Information of the Operating Partnership (Unaudited);
Note 25, Pro Forma Results of the Company (Unaudited); and
Note 26, Pro Forma Results of the Operating Partnership (Unaudited);

“Item 7: Management's Discussion and Analysis of Financial Condition and Results of Operations - Liquidity and Capital Resources of the Company”; and

“Item 7: Management's Discussion and Analysis of Financial Condition and Results of Operations - Liquidity and Capital Resources of the Operating Partnership”.

     This report also includes separate sections under Item 9A. Controls and Procedures and separate Exhibit 31 and Exhibit 32 certifications for each of the Company and the Operating Partnership to establish that the Chief Executive Officer and the Chief Financial Officer of each entity have made the requisite certifications and that the Company and Operating Partnership are compliant with Rule 13a-15 or Rule 15d-15 of the Securities Exchange Act of 1934, as amended (the “Exchange Act”), and 18 U.S.C. §1350.


2



TABLE OF CONTENTS
 
 
  
PART I
 
 
 
 
Page
Item 1.
  
Item 1A.
  
Item 1B.
  
Item 2.
  
Item 3.
  
Item 4.
  
Mine Safety Disclosures
 
  
PART II
 
Item 5.
  
 
 
Item 6.
  
 
  
Item 7.
  
Item 7A.
  
Item 8.
  
Item 9.
  
Item 9A.
  
Item 9B.
  
 
  
PART III
 
Item 10.
  
Item 11.
  
Item 12.
  
Item 13.
  
Item 14.
  
 
  
PART IV
 
Item 15.
  
 
  
 




PART I

This document contains forward-looking statements within the meaning of Section 27A of the Securities Act of 1933, as amended, and Section 21E of the Exchange Act, including information concerning projected future occupancy and rental rates, lease expirations, debt maturity, potential investments, strategies such as capital recycling, development and redevelopment activity, projected construction costs, dispositions, future executive incentive compensation and other forward-looking financial data, as well as the discussion in “Item 7: Management's Discussion and Analysis of Financial Condition and Results of Operations-Factors That May Influence Future Results of Operations.” Forward-looking statements are based on our current expectations, beliefs and assumptions, and are not guarantees of future performance. Forward-looking statements are inherently subject to uncertainties, risks, changes in circumstances, trends and factors that are difficult to predict, many of which are outside of our control. Accordingly, actual performance, results and events may vary materially from those indicated in the forward-looking statements, and you should not rely on the forward-looking statements as predictions of future performance, results or outcomes. All forward-looking statements are based on currently available information and speak only as of the date on this report was filed with the Securities and Exchange Commission (the “SEC”).



4



ITEM 1.
BUSINESS
The Company

We are a self-administered REIT active in office submarkets along the West Coast. We own, develop, acquire and manage real estate assets, consisting primarily of Class A properties in the coastal regions of Los Angeles, Orange County, San Diego County, the San Francisco Bay Area and greater Seattle, which we believe have strategic advantages and strong barriers to entry. Class A properties encompass attractive and efficient buildings of high quality that are attractive to tenants, are well-designed and constructed with above-average material, workmanship and finishes and are well-maintained and managed. We qualify as a REIT under the Internal Revenue Code of 1986, as amended (the "Code").
Our portfolio of operating properties was comprised of the following office buildings at December 31, 2012.

 
Number of
Buildings
Rentable
Square Feet
Number of
Tenants
Percentage Occupied
Office Properties
114

 
13,249,780

 
530

 
92.8
%
 
During the fourth quarter of 2012 we disposed of our entire portfolio of 39 industrial properties and, as a result, no longer owned any industrial properties at December 31, 2012.
Our stabilized portfolio includes all of our properties with the exception of undeveloped land, development and redevelopment properties currently under construction or committed for construction, “lease-up” properties and properties held-for-sale. We define “lease-up” properties as properties we recently developed or redeveloped that have not yet reached 95% occupancy and are within one year following cessation of major construction activities. We define redevelopment properties as those projects for which we expect to spend significant development and construction costs on existing or acquired buildings pursuant to a formal plan, the intended result of which is a higher economic return on the property. Our stabilized portfolio also excludes our future development pipeline, which is comprised of nine potential development sites, including one office property moved from the stabilized portfolio to the development pipeline in the fourth quarter of 2012, representing 118.5 gross acres of undeveloped land.
As of December 31, 2012, the following properties were excluded from our stabilized portfolio:
 
Number of Properties
 
Estimated Rentable Square Feet (1)
Development properties under construction
4

 
1,416,000

Redevelopment properties under construction
1

 
410,000

Lease-up properties
1

 
98,000

________________________
(1) Estimated rentable square feet upon completion.
As of December 31, 2012, all of our properties and development and redevelopment projects are owned and all of our business is currently conducted in the state of California with the exception of ten office properties located in the state of Washington. We had no properties held-for-sale as of December 31, 2012.
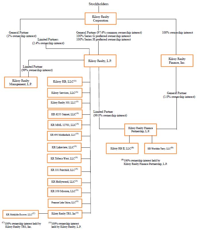
We own our interests in all of our office properties through the Operating Partnership and the Finance Partnership. We conduct substantially all of our operations through the Operating Partnership of which we owned a 97.6% general partnership interest as of December 31, 2012. The remaining 2.4% common limited partnership interest was owned by certain of our directors and executive officers and non-affiliated investors. Kilroy Realty Finance, Inc., a wholly-owned subsidiary of the Company, is the sole general partner of the Finance Partnership and owns a 1.0% general partnership interest. The Operating Partnership owns the remaining 99.0% limited partnership interest. We conduct substantially all of our development activities through Kilroy Services, LLC ("KSLLC"), which is a wholly-owned subsidiary of the Operating Partnership. With the exception of the Operating Partnership, all of the Company's subsidiaries are wholly-owned.


5



The following diagram illustrates our organizational structure as of December 31, 2012:



6



Available Information; Website Disclosure; Corporate Governance Documents
Kilroy Realty Corporation was incorporated in the state of Maryland on September 13, 1996 and Kilroy Realty, L.P. was organized in the state of Delaware on October 2, 1996. Our principal executive offices are located at 12200 W. Olympic Boulevard, Suite 200 Los Angeles, California 90064. Our telephone number at that location is (310) 481-8400. Our website is located at www.kilroyrealty.com. The information found on, or otherwise accessible through, our website is not incorporated into, and does not form a part of, this annual report on Form 10-K or any other report or document we file with or furnish to the SEC. All reports we will file with the SEC will be available free of charge via EDGAR through the SEC website at www.sec.gov. In addition, the public may read and copy materials we file with the SEC at the SEC's public reference room located at 100 F Street, N.E., Washington, D.C. 20549. All reports that we will file with the SEC will also be available free of charge on our website at www.kilroyrealty.com as soon as reasonably practicable after we file those materials with, or furnish them to, the SEC.
The following documents relating to corporate governance are also available free of charge on our website under “Investor Relations—Corporate Governance” and available in print to any security holder upon request:
 
Corporate Governance Guidelines;
Code of Business Conduct and Ethics;
Audit Committee Charter;
Executive Compensation Committee Charter; and
Nominating / Corporate Governance Committee Charter.
You may request copies of any of these documents by writing to:
Attention: Investor Relations
Kilroy Realty Corporation
12200 West Olympic Boulevard, Suite 200
Los Angeles, California 90064

Business and Growth Strategies
Growth Strategies.    We believe that a number of factors and strategies will enable us to continue to achieve our objectives of long-term sustainable growth in Net Operating Income (defined below) and FFO (defined below) as well as maximization of long-term stockholder value. These factors and strategies include:
 
the quality and location of our properties;
our ability to efficiently manage our assets as a low cost provider of commercial real estate through our seasoned management team possessing core capabilities in all aspects of real estate ownership, including property management, leasing, marketing, financing, accounting, legal, construction and development management;
our ability to capitalize on inflection points in a real estate cycle to add quality assets to our portfolio at substantial discounts to long-term value, through either acquisition, development or redevelopment;
our strong financial position that has and will continue to allow us to pursue attractive acquisition and development and redevelopment opportunities;
our access to development, redevelopment, acquisition, and leasing opportunities as a result of our extensive experience and significant working relationships with major West Coast property owners, corporate tenants, municipalities, and landowners given our over 65-year presence in the West Coast markets;
our capital recycling program (see “Item 7: Management’s Discussion and Analysis of Financial Condition and Results of Operations —Liquidity Sources” for additional information pertaining to the Company's capital recycling program and related 2012 property dispositions); and
our future development pipeline of undeveloped land sites.
“Net Operating Income” is defined as operating revenues (rental income, tenant reimbursements, and other property income) less property and related expenses (property expenses, real estate taxes, provision for bad debts, and ground leases) before depreciation. “FFO” is funds from operations as defined by the National Association of Real Estate Investment Trusts (“NAREIT”). See “Item 7: Management’s Discussion and Analysis of Financial Condition and Results of Operations —Results of Operations” and “—Non-GAAP Supplemental Financial Measures: Funds From Operations” for a reconciliation of these measures to generally accepted accounting principles (“GAAP”) net income available to common stockholders.

7



Operating Strategies.    We focus on enhancing long-term growth in Net Operating Income and FFO from our properties by:
maximizing cash flow from our properties through active leasing, early renewals, and effective property management;
structuring leases to maximize returns and internal growth;
managing portfolio credit risk through effective underwriting, including the use of credit enhancements and interests in collateral to mitigate portfolio credit risk;
managing operating expenses through the efficient use of internal management, leasing, marketing, financing, accounting, legal, and construction management functions;
maintaining and developing long-term relationships with a diverse tenant base;
managing our properties to offer the maximum degree of utility and operational efficiency to tenants;
building substantially all of our recent development projects to Leadership in Energy and Environmental Design (LEED) specifications, achieving gold or silver certification levels for several of our buildings, including the first LEED Platinum ground-up commercial development in San Francisco at 350 Mission Street;
actively pursuing LEED certification for over 3.2 million square feet of office space within our existing portfolio;
aggressively pursuing high-performance environmental building initiatives that create economic value for our tenants, shareholders and employees;
continuing to effectively manage capital improvements to enhance our properties’ competitive advantages in their respective markets and improve the efficiency of building systems;
enhancing our management team with individuals who have extensive regional experience and are highly knowledgeable in their respective markets; and
attracting and retaining motivated employees by providing financial and other incentives to meet our operating and financial goals.
Acquisition Strategies.    We believe we are well positioned to acquire properties and development and redevelopment opportunities as the result of our extensive experience, strong financial position, and ability to access capital. We continue to actively monitor our target markets and focus on acquiring additional high quality office properties and development and redevelopment opportunities that:
provide attractive yields and significant potential for growth in cash flow from property operations;
present growth opportunities in our existing or other strategic markets; and
demonstrate the potential for improved performance through intensive management, repositioning and leasing that should result in increased occupancy and rental revenues.
Development and Redevelopment Strategies.    We and our predecessors have developed office and industrial properties primarily located in California since 1947. As of December 31, 2012, our future development pipeline was comprised of nine potential development sites, representing 118.5 gross acres of undeveloped land on which we believe we have the potential to develop over two million rentable square feet of office space, depending upon economic conditions. Our strategy with respect to development is to:
maintain a disciplined approach by emphasizing pre-leasing, commencing development in stages, or phasing, and cost control;
continue to execute our build-to-suit philosophy in which we develop properties to be leased by specific committed tenants providing for lower-risk development;
be the premier provider of modern and collaborative office buildings on the West Coast;
reinvest capital from dispositions of nonstrategic assets into new state-of-the-market development and acquisition assets with higher cash flow and rates of return;
evaluate redevelopment opportunities in supply-constrained markets because such efforts generally achieve similar returns to new development with reduced entitlement risk and shorter construction periods; and
execute on our development projects under construction and our future development pipeline.
Redevelopment opportunities are those projects in which we spend significant development and construction costs on existing buildings pursuant to a formal plan, the intended result of which is a higher economic return on the property. We may engage in

8



the additional development or redevelopment of office properties when market conditions support a favorable risk−adjusted return on such development or redevelopment. We expect that our significant working relationships with tenants, municipalities, and landowners on the West Coast will give us further access to development and redevelopment opportunities. We cannot assure you that we will be able to successfully develop or redevelop any of our properties or that we will have access to additional development or redevelopment opportunities.
Financing Strategies.    Our financing policies and objectives are determined by our board of directors. Our goal is to limit our dependence on leverage and maintain a conservative ratio of debt-to-total market capitalization. As of December 31, 2012, our total debt as a percentage of total market capitalization was 34.7%, and our total debt and liquidation value of our preferred equity as a percentage of total market capitalization was 38.1%, both of which were calculated based on the quoted closing price per share of the Company's common stock of $47.37 on December 31, 2012 (see "Item 7: Management's Discussion and Analysis of Financial Condition and Results of Operations - Liquidity and Capital Resources of the Company - Capitalization" for additional information). Our financing strategies include:
maintaining financial flexibility, including a low secured to unsecured debt ratio, to maximize our ability to access a variety of both public and private capital sources;
maintaining a staggered debt maturity schedule in which the maturity dates of our debt are spread over several years to limit risk exposure at any particular point in the capital and credit market cycles;
completing financing in advance of the need for capital; and
managing interest rate exposure by generally maintaining a greater amount of fixed-rate debt as compared to variable-rate debt.
We utilize multiple sources of capital, including borrowings under our unsecured line of credit, proceeds from the issuance of public or private debt or equity securities and other bank and/or institutional borrowings, and dispositions of nonstrategic assets. There can be no assurance that we will be able to obtain capital as needed on terms favorable to us or at all. See the discussion under the caption “Item 7: Management’s Discussion and Analysis of Financial Condition and Results of Operations —Factors That May Influence Future Results of Operations” and “Item 1A: Risk Factors”.
Significant Tenants
As of December 31, 2012, our 15 largest tenants in terms of annualized base rental revenues represented approximately 34.1% of our total annualized base rental revenues, defined as annualized monthly contractual rents from existing tenants as of December 31, 2012. Annualized base rental revenue includes the impact of straight-lining rent escalations and the amortization of free rent periods and excludes the impact of the following: amortization of deferred revenue related tenant-funded tenant improvements, amortization of above/below market rents, amortization for lease incentives due under existing leases, and expense reimbursement revenue.
For further information on our 15 largest tenants and the composition of our tenant base, see “Item 2: Properties —Significant Tenants.”
Competition
We compete with several developers, owners, operators and acquirers of office and other commercial real estate, many of which own properties similar to ours in the same submarkets in which our properties are located. For further discussion of the potential impact of competitive conditions on our business, see “Item 1A: Risk Factors”.
Segment and Geographic Financial Information
For the year ended December 31, 2012, we only had one segment, our office properties segment. During the fourth quarter of 2012, we sold our entire portfolio of industrial properties and, as a result, no longer owned any industrial properties at December 31, 2012. For information about our office property revenues and long-lived assets and other financial information, see Note 18 to our consolidated financial statements included in this report and “Item 7: Management's Discussion and Analysis of Financial Condition and Results of Operations -Results of Operations.”
All of our properties are located and all of our business is currently conducted in the state of California with the exception of the ownership and operation of ten office properties located in the state of Washington.



9



Employees
As of December 31, 2012, we employed 201 people through the Operating Partnership, KSLLC, and Kilroy Realty TRS, Inc. We believe that relations with our employees are good.
Environmental Regulations and Potential Liabilities
Government Regulation Relating to the Environment. Many laws and governmental regulations relating to the environment are applicable to our properties, and changes in these laws and regulations, or their interpretation by agencies and the courts, occur frequently and may adversely affect us.
Existing conditions at some of our properties.    Independent environmental consultants have conducted Phase I or similar environmental site assessments on all of our properties. We generally obtain these assessments prior to the acquisition of a property and may later update them as required for subsequent financing of the property or as requested by a tenant. Site assessments are generally performed to American Society for Testing and Materials standards then-existing for Phase I site assessments and typically include a historical review, a public records review, a visual inspection of the surveyed site, and the issuance of a written report. These assessments do not generally include any soil samplings or subsurface investigations. Depending on the age of the property, the Phase I may have included an assessment of asbestos-containing materials. For properties where asbestos-containing materials were identified or suspected, an operations and maintenance plan was generally prepared and implemented.
Historical operations at or near some of our properties, including the presence of underground or above ground storage tanks, may have caused soil or groundwater contamination. In some instances, the prior owners of the affected properties conducted remediation of known contamination in the soils on our properties, and we do not believe that further clean-up of the soils is required. We are not aware of any such condition, liability, or concern by any other means that would give rise to material environmental liability. However, the assessments may have failed to reveal all environmental conditions, liabilities, or compliance concerns; there may be material environmental conditions, liabilities, or compliance concerns that arose at a property after the review was completed; future laws, ordinances, or regulations may impose material additional environmental liability; and environmental conditions at our properties may be affected in the future by tenants, third parties, or the condition of land or operations near our properties, such as the presence of underground storage tanks. We cannot be certain that costs of future environmental compliance will not have an adverse effect on our financial condition, results of operations, cash flow, the quoted trading price of our securities, and our ability to satisfy our debt service obligations and to pay dividends and distributions to security holders.

Use of hazardous materials by some of our tenants.    Some of our tenants handle hazardous substances and wastes on our properties as part of their routine operations. Environmental laws and regulations may subject these tenants, and potentially us, to liability resulting from such activities. We generally require our tenants in their leases to comply with these environmental laws and regulations and to indemnify us for any related liabilities. As of December 31, 2012, other than routine cleaning materials, approximately 5% of our tenants handled hazardous substances and/or wastes on less than 4% of the aggregate square footage of our properties as part of their routine operations. These tenants are primarily involved in the life sciences business. The hazardous substances and wastes are primarily comprised of diesel fuel for emergency generators and small quantities of lab and light manufacturing chemicals including, but not limited to, alcohol, ammonia, carbon dioxide, cryogenic gases, dichlorophenol, methane, naturalyte acid, nitrogen, nitrous oxide, and oxygen which are routinely used by life science companies. We are not aware of any material noncompliance, liability, or claim relating to hazardous or toxic substances or petroleum products in connection with any of our properties, and management does not believe that on-going activities by our tenants will have a material adverse effect on our operations.
Costs related to government regulation and private litigation over environmental matters.    Under applicable environmental laws and regulations, we may be liable for the costs of removal, remediation, or disposal of certain hazardous or toxic substances present or released on our properties. These laws could impose liability without regard to whether we are responsible for, or even knew of, the presence or release of the hazardous materials. Government investigations and remediation actions may have substantial costs, and the presence or release of hazardous substances on a property could result in governmental clean-up actions, personal injury actions, or similar claims by private plaintiffs.
Potential environmental liabilities may exceed our environmental insurance coverage limits or transactional indemnities.    We carry what we believe to be commercially reasonable environmental insurance. Our environmental insurance policies are subject to various terms, conditions and exclusions. Similarly, in connection with some transactions we obtain environmental indemnities that may not be honored by the indemnitors or may fail to address resulting liabilities adequately. Therefore, we cannot provide any assurance that our insurance coverage or transactional indemnities will be sufficient or that our liability, if any, will not have a material adverse effect on our financial condition, results of operations, cash flows, quoted trading price of our securities, and our ability to satisfy our debt service obligations and to pay dividends and distributions to security holders.

10




ITEM 1A
RISK FACTORS
The following section sets forth material factors that may adversely affect our business and operations. The following factors, as well as the factors discussed in “Item 7: Management’s Discussion and Analysis of Financial Condition and Results of Operations —Factors That May Influence Future Results of Operations” and other information contained in this report, should be considered in evaluating us and our business.
Risks Related to our Business and Operations
Global market and economic conditions may adversely affect our liquidity and financial condition and those of our tenants. In the United States, market and economic conditions continue to be challenging with stricter regulations and modest growth. While recent economic data reflects moderate economic growth in the United States, the cost and availability of credit may continue to be adversely affected by governmental budget and global economic factors. Concern about continued stability of the economy and credit markets generally, and the strength of counterparties specifically, has led many lenders and institutional investors to reduce and, in some cases, cease to provide funding to borrowers. Volatility in the U.S. and international capital markets and concern over a return to recessionary conditions in global economies, and in the California economy in particular, may adversely affect our liquidity and financial condition and the liquidity and financial condition of our tenants. If these market conditions continue, they may limit our ability and the ability of our tenants to timely refinance maturing liabilities and access the capital markets to meet liquidity needs.

All of our properties are located in California and Greater Seattle, Washington and we may therefore be susceptible to adverse economic conditions and regulations, as well as natural disasters, in those areas. Because all of our properties are concentrated in California and Seattle, Washington we may be exposed to greater economic risks than if we owned a more geographically dispersed portfolio. Further, within California, our properties are concentrated in Los Angeles, Orange County, San Diego County, and the San Francisco Bay Area, exposing us to risks associated with those specific areas. We are susceptible to adverse developments in the economic and regulatory environments of California and Greater Seattle, Washington (such as business layoffs or downsizing, industry slowdowns, relocations of businesses, increases in real estate and other taxes, costs of complying with governmental regulations or increased regulation and other factors) as well as adverse weather conditions and natural disasters that occur in these areas (such as earthquakes, wind, landslides, fires and other events). In addition, California is also regarded as more litigious and more highly regulated and taxed than many other states, which may reduce demand for office space in California.

Any adverse developments in the economy or real estate market in California and the surrounding region, or in Seattle, Washington or any decrease in demand for office space resulting from the California or Seattle regulatory or business environment could impact our ability to generate revenues sufficient to meet our operating expenses or other obligations, which would adversely impact our financial condition, results of operations, cash flows, the quoted trading price of the Company's common stock and of the Operating Partnership's publicly-traded notes and our ability to satisfy our debt service obligations and to pay dividends and distributions to our security holders.
Our performance and the market value of our securities are subject to risks associated with our investments in real estate assets and with trends in the real estate industry. Our economic performance and the value of our real estate assets and, consequently the market value of the Company's securities, are subject to the risk that our properties may not generate revenues sufficient to meet our operating expenses or other obligations. A deficiency of this nature would adversely impact our financial condition, results of operations, cash flows, the quoted trading price of our securities, and our ability to satisfy our debt service obligations and to pay dividends and distributions to our security holders.
Events and conditions applicable to owners and operators of real estate that are beyond our control and could impact our economic performance and the value of our real estate assets may include:
 
local oversupply or reduction in demand for office or other commercial space, which may result in decreasing rental rates and greater concessions to tenants;
inability to collect rent from tenants;
vacancies or inability to rent space on favorable terms or at all;
inability to finance property development and acquisitions on favorable terms or at all;
increased operating costs, including insurance premiums, utilities, and real estate taxes;
costs of complying with changes in governmental regulations;
the relative illiquidity of real estate investments;

11



changing submarket demographics;
the development of harmful mold or other airborne toxins or contaminants that could damage our properties or expose us to third-party liabilities; and
property damage resulting from seismic activity or other natural disasters.
        We depend upon significant tenants and the loss of a significant tenant could adversely affect our financial condition, revenues and results of operations. As of December 31, 2012, our 15 largest tenants represented approximately 34.1% of total annualized base rental revenues. See further discussion on the composition of our tenants by industry and our largest tenants under “Item 2: Properties -Significant Tenants.”
Our financial condition, results of operations, ability to borrow funds, and cash flows would be adversely affected if any of our significant tenants fails to renew its lease(s), renew its lease(s) on terms less favorable to us, or becomes bankrupt or insolvent or otherwise unable to satisfy its lease obligations.
Downturn in tenants' businesses may reduce our cash flows. For the year ended December 31, 2012, we derived approximately 99.2% of our revenues from continuing operations from rental income and tenant reimbursements. A tenant may experience a downturn in its business, which may weaken its financial condition and result in its failure to make timely rental payments or result in defaults under our leases. In the event of default by a tenant, we may experience delays in enforcing our rights as landlord and may incur substantial costs in protecting our investment.
 
The bankruptcy or insolvency of a major tenant also may adversely affect the income produced by our properties. If any tenant becomes a debtor in a case under federal bankruptcy law, we cannot evict the tenant solely because of the bankruptcy. In addition, the bankruptcy court might permit the tenant to reject and terminate its lease with us. Our claim against the tenant for unpaid and future rent could be subject to a statutory cap that might be substantially less than the remaining rent actually owed under the lease. Therefore, our claim for unpaid rent would likely not be paid in full. Any losses resulting from the bankruptcy of any of our existing tenants could adversely impact our financial condition, results of operations, cash flows, the quoted trading price of our securities, and our ability to satisfy our debt service obligations and to pay dividends and distributions to our security holders.

A large percentage of our tenants' operate in a concentrated group of industries and downturns in these industries could adversely affect our financial condition, revenues and results of operations. As of December 31, 2012, as a percentage of our annualized base rental revenue, 36% of our tenants operated in the technology and media industry, 19% in the finance, insurance and real estate industry, 15% in the professional, business and other services industry, and 11% in the education and health services industry (of which approximately 5% are in the for profit education sector). As we expand our acquisition and development activities in markets populated by high growth tenants in the technology and media industry, our tenant mix may become more concentrated, further exposing us to risks associated with that industry. For a further discussion of the composition of our tenants by industry, see “Item 2: Properties—Significant Tenants.” An economic downturn in any of these industries, or in any industry in which a significant number of our tenants currently or may in the future operate, could negatively impact the financial condition of such tenants and cause them to fail to make timely rental payments or default on lease obligations, fail to renew their leases or renew their leases on terms less favorable to us, become bankrupt or insolvent, or otherwise become unable to satisfy their obligations to us. As a result, a downturn in an industry in which a significant number of our tenants operate could adversely affect our financial conditions and result of operations.
We may be unable to renew leases or re-lease available space. We had office space representing approximately 7.2%, of the total square footage of our properties that was not occupied as of December 31, 2012. In addition, leases representing approximately 7.1% and 10.4% of the leased rentable square footage of our properties are scheduled to expire in 2013 and 2014, respectively. Above market rental rates on some of our properties may force us to renew or re-lease expiring leases at rates below current lease rates. As of December 31, 2012, we believe that the weighted average cash rental rates for our overall portfolio, including recently acquired properties, are approximately at the current average quoted market rental rates, and weighted average cash rental rates for leases scheduled to expire during 2013 are approximately 5% below the current average quoted market rental rates, although individual properties within any particular submarket presently may be leased at, above, or below the current market rental rates within that submarket. We cannot provide any assurance that leases will be renewed or that available space will be re-leased at rental rates equal to or above the current rental rates. If the average rental rates for our properties decrease or existing tenants do not renew their leases, our financial condition, results of operations, cash flows, the quoted trading price of our securities, and our ability to satisfy our debt service obligations and to pay dividends and distributions to our security holders could be adversely affected.
We are subject to governmental regulations that may affect the development, redevelopment, and use of our properties. We are subject to governmental regulations that may have a material adverse effect on our financial condition, results of operations,

12



cash flow, the quoted trading price of our securities, and our ability to satisfy our debt service obligations and to pay dividends and distributions to our security holders.
Our properties are subject to regulation under federal laws, such as the Americans with Disabilities Act of 1990 (the “ADA”) pursuant to which all public accommodations must meet federal requirements related to access and use by disabled persons, and state and local laws addressing earthquake, fire, and life safety requirements. Although we believe that our properties substantially comply with requirements under applicable governmental regulations, none of our properties have been audited or investigated for compliance by any regulatory agency. If we were not in compliance with material provisions of the ADA or other regulations affecting our properties, we might be required to take remedial action, which could include making modifications or renovations to properties. Federal, state, or local governments may also enact future laws and regulations that could require us to make significant modifications or renovations to our properties. If we were to incur substantial costs to comply with the ADA or any other regulations, our financial condition, results of operations, cash flows, the quoted trading price of our securities, and our ability to satisfy our debt service obligations and to pay dividends and distributions to our security holders could be adversely affected.
Our properties are subject to land use rules and regulations that govern our development, redevelopment, and use of our properties. Restrictions on our ability to develop, redevelop, or use our properties resulting from changes in the existing land use rules and regulations could have an adverse effect on our financial position, results of operations, cash flows, quoted trading price of our securities, our ability to satisfy our debt service obligations and to pay dividends and distributions to our security holders.

Our debt level reduces cash available for distribution and may expose us to the risk of default under our debt obligations. Payments of principal and interest on borrowings may leave us with insufficient cash resources to operate our properties or to pay in cash the distributions necessary to maintain the Company's REIT qualification. Our level of debt and the limitations imposed by our debt agreements may have substantial consequences to us, including the following:
 
we may be unable to refinance our indebtedness at maturity, or the refinancing terms may be less favorable than the terms of our original indebtedness;

cash flows may be insufficient to meet required principal and interest payments;

we may be forced to dispose of one or more of our properties, possibly on disadvantageous terms;

we may default on our obligations, and the lenders or mortgagees may foreclose on our properties that secure the loans and receive an assignment of rents and leases; and

our default under one mortgage loan could result in a default on other indebtedness with cross default provisions.
If one or more of these events were to occur, our financial condition, results of operations, cash flow, the quoted trading price of our securities, and our ability to satisfy our debt service obligations and to pay dividends and distributions to our security holders could be adversely affected. In addition, foreclosures could create taxable income without accompanying cash proceeds,
which could require us to borrow or sell assets to raise the funds necessary to meet the REIT distribution requirements discussed below, even if such actions are not on favorable terms. As of December 31, 2012, we had approximately $2.0 billion aggregate principal amount of indebtedness, $90.9 million of which is contractually due prior to December 31, 2013. Our total debt and preferred equity at December 31, 2012 represented 38.1% of our total market capitalization (which we define as the aggregate of our long-term debt, liquidation value of our preferred equity, and the market value of the Company's common stock and the Operating Partnership's common units of limited partnership interest, or common units). In January 2013, we repaid $83.1 million of the total amount contractually due prior to December 31, 2013. In addition, on January 14, 2013, the Operating Partnership issued $300.0 million of 3.8% senior unsecured notes due 2023 and used the proceeds from the offering to repay the remaining outstanding balance on the Operating Partnership's $500 million unsecured revolving credit facility. For calculation of our market capitalization and additional information on debt maturities see “Item 7: Management's Discussion and Analysis of Financial Condition and Results of Operations —Liquidity and Capital Resources of the Company—Capitalization and Liquidity Uses.”

The covenants in the Operating Partnership's revolving credit facility and term loan facility may limit our ability to make distributions to the holders of our common stock. The Operating Partnership's revolving credit facility and $150.0 million unsecured term loan facility contain financial covenants that could limit the amount of distributions payable by us on our common stock and preferred stock. We rely on cash distributions we receive from the Operating Partnership to pay distributions on our common stock and preferred stock and to satisfy our other cash needs, and the revolving credit facility and the term loan facility provide that the Operating Partnership may not, in any year, make partnership distributions to us or other holders of its partnership interests in an aggregate amount in excess of the greater of:
95% of the Operating Partnership's consolidated funds from operations (as similarly defined in each of the revolving credit facility and term loan facility agreements) for such year; and

13




an amount which results in distributions to us (excluding any preferred partnership distributions to the extent the same have been deducted from consolidated funds from operations for such year) in an amount sufficient to permit us to pay dividends to our stockholders that we reasonably believe are necessary to (a) maintain our qualification as a REIT for federal and state income tax purposes and (b) avoid the payment of federal or state income or excise tax.

In addition, the revolving credit facility and term loan facility provide that, if the Operating Partnership fails to pay any principal of or interest on any borrowings under the revolving credit facility or term loan facility, respectively, when due, then the Operating Partnership may make only those partnership distributions to us and other holders of its partnership interests necessary to enable us to make distributions to our stockholders that we reasonably believe are necessary to maintain our status as a REIT for federal and state income tax purposes. Any limitation on our ability to make distributions to our stockholders, whether as a result of these provisions in the revolving credit facility, the term loan facility or otherwise, could have a material adverse effect on the market value of our common stock and preferred stock.
A downgrade in our credit ratings could materially adversely affect our business and financial condition. The credit ratings assigned to the debt securities of the Operating Partnership and our preferred stock could change based upon, among other things, our results of operations and financial condition. These ratings are subject to ongoing evaluation by credit rating agencies, and we cannot assure you that any rating will not be changed or withdrawn by a rating agency in the future if, in its judgment, circumstances warrant. Moreover, these credit ratings do not apply to our common stock and are not recommendations to buy, sell or hold any other securities. If any of the credit rating agencies that have rated the debt securities of the Operating Partnership or our preferred stock downgrades or lowers its credit rating, or if any credit rating agency indicates that it has placed any such rating on a so-called “watch list” for a possible downgrading or lowering or otherwise indicates that its outlook for that rating is negative, it could have a material adverse effect on our costs and availability of capital, which could in turn have a material adverse effect on our financial condition, results of operations, cash flows and our ability to satisfy our debt service obligations and to make dividends and distributions on our common stock and preferred stock.
We face significant competition, which may decrease the occupancy and rental rates of our properties. We compete with several developers, owners, and operators of office and other commercial real estate, many of which own properties similar to ours in the same submarkets in which our properties are located but which have lower occupancy rates than our properties. Therefore, our competitors have an incentive to decrease rental rates until their available space is leased. As previously mentioned, as of December 31, 2012 we believe that the weighted average cash rental rates for our overall portfolio are approximately at the current average quoted market rental rates. If our competitors offer space at rental rates below the rates currently charged by us for comparable space, we may be pressured to reduce our rental rates below those currently charged in order to retain tenants when our tenant leases expire. As a result, our financial condition, results of operations, cash flow, the quoted trading price of our securities, and our ability to satisfy our debt service obligations and to pay dividends and distributions to our security holders may be adversely affected.
In order to maintain the quality of our properties and successfully compete against other properties, we must periodically spend money to maintain, repair, and renovate our properties, which reduces our cash flows. If our properties are not as attractive to current and prospective tenants in terms of rent, services, condition, or location as properties owned by our competitors, we could lose tenants or suffer lower rental rates. As a result, we may from time to time be required to make significant capital expenditures to maintain the competitiveness of our properties. There can be no assurances that any such expenditure would result in higher occupancy or higher rental rates, or deter existing tenants from relocating to properties owned by our competitors.
Potential casualty losses, such as earthquake losses, may not be covered by insurance and payment of such losses may adversely affect our financial condition and results of operations. We carry comprehensive liability, fire, extended coverage, rental loss, and terrorism insurance covering all of our properties. Management believes the policy specifications and insured limits are appropriate given the relative risk of loss, the cost of the coverage, and industry practice. We do not carry insurance for generally uninsurable losses such as loss from riots or acts of God. In addition, all of our properties are located in earthquake-prone areas. We carry earthquake insurance on our properties in an amount and with deductibles that management believes are commercially reasonable. However, the amount of our earthquake insurance coverage may not be sufficient to cover losses from earthquakes. We may also discontinue earthquake insurance on some or all of our properties in the future if the cost of premiums for earthquake insurance exceeds the value of the coverage discounted for the risk of loss. If we experience a loss that is uninsured or which exceeds policy limits, we could lose the capital invested in the damaged properties as well as the anticipated future cash flows from those properties. Further, if the damaged properties are subject to recourse indebtedness, we would continue to be liable for the indebtedness, even if the properties were irreparable.
We are subject to environmental and health and safety laws and regulations, and any costs to comply with, or liabilities arising under, such laws and regulations could be material. As an owner, operator, manager, acquirer and developer of real

14



properties, we are subject to environmental and health and safety laws and regulations. Certain of these laws and regulations impose joint and several liability, without regard to fault, for investigation and clean-up costs on current and former owners and operators of real property and persons who have disposed of or released hazardous substances into the environment. At some of the properties, there are asbestos-containing materials, or tenants routinely handle hazardous substances as part of their operations. In addition, historical operations, including the presence of underground storage tanks, have caused soil or groundwater contamination at or near some of the properties. Although we believe that the prior owners of the affected properties or other persons may have conducted remediation of known contamination at these properties, not all such contamination has been remediated. Unknown or unremediated contamination or the compliance with existing or new environmental or health and safety laws and regulations could require us to incur costs or liabilities that could be material. See "Item 1: Business — Environmental Regulations and Potential Liabilities."
 
We may be unable to complete acquisitions and successfully operate acquired properties. We continually evaluate the market of available properties and may continue to acquire office properties and undeveloped land when strategic opportunities exist. Our ability to acquire properties on favorable terms and successfully operate them is subject to the following risks:
 
we may potentially be unable to acquire a desired property because of competition from other real estate investors with significant capital, including both publicly traded REITs and institutional investment funds;

the possibility that, even if we enter into agreements for the acquisition of office properties, we may be unable to complete such acquisitions because they remain subject to customary conditions to closing including the completion of due diligence investigations to management's satisfaction;

we may be unable to finance acquisitions on favorable terms or at all;

we may spend more than budgeted amounts in operating costs or to make necessary improvements or renovations to acquired properties;

we may lease acquired properties at economic lease terms different than projected;

we may acquire properties that are subject to liabilities for which we may have limited or no recourse; and

we may be unable to complete an acquisition after making a nonrefundable deposit and incurring certain other acquisition related costs.
If we cannot finance property acquisitions on favorable terms or operate acquired properties to meet financial expectations, our financial condition, results of operations, cash flows, the quoted trading price of our securities, and our ability to satisfy our debt service obligations and to pay dividends and distributions to our security holders could be adversely affected.
We may be unable to successfully complete and operate acquired, developed, and redeveloped properties. There are significant risks associated with property acquisition, development, and redevelopment including the possibility that:
 
we may be unable to lease acquired, developed, or redeveloped properties at projected economic lease terms or within budgeted timeframes;

we may not complete development or redevelopment properties on schedule or within budgeted amounts;

we may expend funds on and devote management's time to acquisition, development, or redevelopment properties that we may not complete;

we may encounter delays or refusals in obtaining all necessary zoning, land use, and other required entitlements, and building, occupancy, and other required governmental permits and authorizations;

we may encounter delays, refusals, unforeseen cost increases, and other impairments resulting from third-party litigation; and

we may fail to obtain the financial results expected from properties we acquire, develop, or redevelop.
If one or more of these events were to occur in connection with our acquired properties, undeveloped land, or development or redevelopment properties under construction, we could be required to recognize an impairment loss. These events could also

15



have an adverse impact on our financial condition, results of operations, cash flow, the quoted trading price of our securities, and our ability to satisfy our debt service obligations and to pay dividends and distributions to our security holders.
 
While we historically have acquired, developed, and redeveloped office properties in California markets, over the past three years we have acquired ten properties in the state of Washington and may in the future acquire, develop, or redevelop properties for other uses and expand our business to other geographic regions where we expect the development or acquisition of property to result in favorable risk-adjusted returns on our investment. Presently, we do not possess the same level of familiarity with development of property types other than mixed-use, office, or with certain outside markets, which could adversely affect our ability to acquire, develop or redevelop properties or to achieve expected performance.
We could default on leases for land on which some of our properties are located. As of December 31, 2012, we owned eleven office buildings, located on various land parcels and regions, which we lease individually on a long-term basis. As of December 31, 2012, we had approximately 1.8 million aggregate rentable square feet, or 13.6% of our total stabilized portfolio, of rental space located on these leased parcels. In addition, we had ground lease obligations for the land at one redevelopment property encompassing approximately 98,000 rentable square feet. In 2012, we exercised our option to purchase this land for a purchase price of $27.5 million and we currently expect we will close the transaction in the second quarter of 2013. If we default under the terms of any particular lease, we may lose the ownership rights to the property subject to the lease. Upon expiration of a lease, we may not be able to renegotiate a new lease on favorable terms, if at all. The loss of the ownership rights to these properties or an increase of rental expense could have an adverse effect on our financial condition, results of operations, cash flow, the quoted trading price of our securities, and our ability to satisfy our debt service obligations and to pay dividends and distributions to our security holders.
Real estate assets are illiquid, and we may not be able to sell our properties when we desire. Our investments in our properties are relatively illiquid, limiting our ability to sell our properties quickly in response to changes in economic or other conditions. In addition, the Code generally imposes a 100% prohibited transaction tax on the Company on profits derived from sales of properties held primarily for sale to customers in the ordinary course of business, which effectively limits our ability to sell properties other than on a selected basis. These restrictions on our ability to sell our properties could have an adverse effect on our financial condition, results of operations, cash flow, the quoted trading price of our securities, and our ability to satisfy our debt service obligations and to pay dividends and distributions to our security holders.
We may invest in securities related to real estate, which could adversely affect our ability to pay dividends and distributions to our security holders. We may purchase securities issued by entities which own real estate and may, in the future, also invest in mortgages. In general, investments in mortgages are subject to several risks, including:
 
borrowers may fail to make debt service payments or pay the principal when due;

the value of the mortgaged property may be less than the principal amount of the mortgage note securing the property; and

interest rates payable on the mortgages may be lower than our cost for the funds used to acquire these mortgages.
Owning these securities may not entitle us to control the ownership, operation, and management of the underlying real estate. In addition, we may have no control over the distributions with respect to these securities, which could adversely affect our ability to pay dividends and distributions to our security holders.
Future terrorist activity or engagement in war by the United States may have an adverse effect on our financial condition and operating results. Terrorist attacks in the United States and other acts of terrorism or war, may result in declining economic activity, which could harm the demand for and the value of our properties. In addition, the public perception that certain locations are at greater risk for attack, such as major airports, ports, and rail facilities, may decrease the demand for and the value of our properties near these sites. A decrease in demand could make it difficult for us to renew or re-lease our properties at these sites at lease rates equal to or above historical rates. Terrorist activities also could directly impact the value of our properties through damage, destruction, or loss, and the availability of insurance for these acts may be less, and cost more, which could adversely affect our financial condition. To the extent that our tenants are impacted by future attacks, their businesses similarly could be adversely affected, including their ability to continue to honor their existing leases.
Terrorist acts and engagement in war by the United States also may adversely affect the markets in which our securities trade and may cause further erosion of business and consumer confidence and spending and may result in increased volatility in national and international financial markets and economies. Any one of these events may cause a decline in the demand for our office leased space, delay the time in which our new or renovated properties reach stabilized occupancy, increase our operating expenses, such as those attributable to increased physical security for our properties, and limit our access to capital or increase our cost of raising capital.

16



The enactment of the Dodd-Frank Wall Street Reform and Consumer Protection Act (“Dodd-Frank Act”) will subject us to substantial additional federal regulation. There are significant corporate governance and executive compensation-related requirements that have been, and will in the future be, imposed on publicly-traded companies under the Dodd-Frank Act. Several of these provisions require the SEC to adopt additional rules and regulations in these areas. For example, the Dodd-Frank Act requires publicly-traded companies to give stockholders a non-binding vote on executive compensation and so-called “golden parachute” payments, heightens certain independence standards for compensation advisers and authorizes the SEC to promulgate rules that would allow stockholders to nominate their own candidates for board seats using a registrant's proxy materials. Our efforts to comply with these requirements have resulted in, and are likely to continue to result in, an increase in expenses and a diversion of management's time from other business activities. In addition, if stockholders do not vote to approve our executive compensation practices and/or our equity plan amendments, these actions may interfere with our ability to attract and retain key personnel who are essential to our future success. Given the uncertainty associated with both the results of the existing Dodd-Frank Act requirements and the manner in which additional provisions of the Dodd-Frank Act will be implemented by various regulatory agencies and through regulations, the full extent of the impact that such requirements will have on our operations is unclear. Accordingly, the changes resulting from the Dodd-Frank Act may impact the profitability of business activities, require changes to certain business practices, or otherwise adversely affect our financial condition, results of operations, cash flows, the quoted trading price of the Company's common stock and of the Operating Partnership's publicly-traded notes and our ability to satisfy our debt service obligations and to pay dividends and distributions to our security holders.
Our property taxes could increase due to reassessment or property tax rate changes. We are required to pay some state and local taxes on our properties. In addition, the real property taxes on our properties may increase as our properties are reassessed by taxing authorities or as property tax rates change. For example, under a current California law commonly referred to as “Proposition 13,” property tax reassessment generally occurs as a result of a “change in ownership” of a property, as specially defined for purposes of those rules. Because the property taxing authorities may not determine whether there has been a “change in ownership” or the actual reassessed value of a property for a period of time after a transaction has occurred, we may not know the impact of a potential reassessment for a considerable amount of time following a particular transaction. Therefore, the amount of property taxes we are required to pay could increase substantially from the property taxes we currently pay or have paid in the past, including on a retroactive basis. In addition, from time to time voters and lawmakers have announced initiatives to repeal or amend Proposition 13 to eliminate its application to commercial and industrial property and/or introduce split tax roll legislation. Such initiatives, if successful, would increase the assessed value and/or tax rates applicable to commercial property in California, including our office properties. An increase in the assessed value of our properties or our property tax rates could adversely impact our financial condition, results of operations, cash flows, the quoted trading price of the Company's common stock and of the Operating Partnership's publicly-traded notes and our ability to satisfy our debt service obligations and to pay dividends and distributions to our security holders.
Our business could be adversely impacted if there are deficiencies in our disclosure controls and procedures or internal control over financial reporting. The design and effectiveness of our disclosure controls and procedures and internal control over financial reporting may not prevent all errors, misstatements or misrepresentations. While management will continue to review the effectiveness of our disclosure controls and procedures and internal control over financial reporting, there can be no guarantee that our internal control over financial reporting will be effective in accomplishing all control objectives all of the time. Deficiencies, including any material weakness, in our internal control over financial reporting which may occur in the future could result in misstatements of our results of operations, restatements of our financial statements, or otherwise adversely impact our financial condition, results of operations, cash flows, the quoted trading price of the Company's common stock and of the Operating Partnership's publicly-traded notes and our ability to satisfy our debt service obligations and to pay dividends and distributions to our security holders.
We face risks associated with security breaches through cyber attacks, cyber intrusions or otherwise, as well as other significant disruptions of our information technology (IT) networks and related systems. We face risks associated with security breaches, whether through cyber attacks or cyber intrusions over the Internet, malware, computer viruses, attachments to e-mails, persons inside our organization or persons with access to systems inside our organization, and other significant disruptions of our IT networks and related systems. The risk of a security breach or disruption, particularly through cyber attack or cyber intrusion, including by computer hackers, foreign governments and cyber terrorists, has generally increased as the number, intensity and sophistication of attempted attacks and intrusions from around the world have increased. Our IT networks and related systems are essential to the operation of our business and our ability to perform day-to-day operations (including managing our building systems), and, in some cases, may be critical to the operations of certain of our tenants. There can be no assurance that our efforts to maintain the security and integrity of these types of IT networks and related systems will be effective or that attempted security breaches or disruptions would not be successful or damaging. A security breach or other significant disruption involving our IT networks and related systems could adversely impact our financial condition, results of operations, cash flows, the quoted trading price of the Company's common stock and of the Operating Partnership's publicly-traded notes and our ability to satisfy our debt service obligations and to pay dividends and distributions to our security holders.
 

17



Risks Related to our Organizational Structure

Loss of our key personnel could harm our operations and adversely affect the quoted trading price of our securities The leadership and performance of our executive and senior officers, particularly John B. Kilroy, Jr., President and Chief Executive Officer, Jeffrey C. Hawken, Executive Vice President and Chief Operating Officer, Eli Khouri, Executive Vice President and Chief Investment Officer, Tyler H. Rose, Executive Vice President and Chief Financial Officer, and Justin W. Smart, Executive Vice President, Development and Construction Services, play a key role in the success of the Company. They are integral to the Company's success for many reasons, including that each has a strong national or regional reputation in our industry and investment community. In addition, they have significant relationships with investors, lenders, tenants and industry personnel, which benefit the Company. Our future performance will be substantially dependent on our ability to retain and motivate these individuals. The loss or limited availability of the services of our key personnel could materially and adversely affect our business, results of operations and financial condition and could be negatively perceived in the capital markets. 
Our growth depends on external sources of capital that are outside of our control and the inability to obtain capital on terms that are acceptable to us, or at all, could adversely affect our financial condition and results of operations. The Company is required under the Code to distribute at least 90% of its taxable income (subject to certain adjustments and excluding any net capital gain), and the Operating Partnership is required to make distributions to the Company to allow the Company to satisfy these REIT distribution requirements. Because of these distribution requirements, the Operating Partnership is required to make distributions to the Company, and we may not be able to fund future capital needs, including any necessary acquisition financing, from operating cash flow. Consequently, management relies on third-party sources of capital to fund our capital needs. We may not be able to obtain financing on favorable terms or at all. Any additional debt we incur will increase our leverage. Access to third-party sources of capital depends, in part, on general market conditions and the availability of credit, the market's perception of our growth potential, our current and expected future earnings, our cash flows and cash distributions, and the quoted trading price of our securities. If we cannot obtain capital from third-party sources, our financial condition, results of operations, cash flows, the quoted trading price of our securities, and our ability to satisfy our debt service obligations and to pay dividends and distributions to our security holders may be adversely affected.
Our common limited partners have limited approval rights, which may prevent us from completing a change of control transaction that may be in the best interests of all our security holders. The Company may not withdraw as the Operating Partnership's general partner or transfer its general partnership interest in the Operating Partnership without the approval of the holders of at least 60% of the units representing common limited partnership interests, including the common units held by the Company in its capacity as the Operating Partnership's general partner. In addition, the Company may not engage in a merger, consolidation, or other combination or the sale of substantially all of its assets or such similar transaction, without the approval of the holders of 60% of the common units, including the common units held by the Company in its capacity as the Operating Partnership's general partner. The right of our common limited partners to vote on these transactions could limit our ability to complete a change of control transaction that might otherwise be in the best interest of all our security holders.
In certain circumstances, our limited partners must approve our dissolution and the disposition of properties contributed by the limited partners. For as long as limited partners own at least 5% of all of the Operating Partnership's partnership interests, we must obtain the approval of limited partners holding a majority of the units representing common limited partnership interests before we may dissolve. As of December 31, 2012, limited partners owned approximately 2.4% of the Operating Partnership's partnership interests, of which 1.7% was owned by John B. Kilroy, Sr. and John B. Kilroy, Jr. In addition, we agreed to use commercially reasonable efforts to minimize the tax consequences to common limited partners resulting from the repayment, refinancing, replacement, or restructuring of debt, or any sale, exchange, or other disposition of any of our other assets. The exercise of one or more of these approval rights by the limited partners could delay or prevent us from completing a transaction that may be in the best interest of all our security holders.
The Chairman of our board of directors and our President and Chief Executive Officer each have substantial influence over our affairs. John B. Kilroy, Sr. is the Chairman of our board of directors and the father of John B. Kilroy, Jr., our President and Chief Executive Officer. Each is a member of our board of directors, and together, as of December 31, 2012, they beneficially owned approximately 2.9% of the total outstanding shares of the Company's common stock. The percentage of outstanding shares of common stock beneficially owned includes 281,210 shares of common stock, 412,936 restricted stock units that were vested and held by John B. Kilroy, Jr. at December 31, 2012, and assumes the exchange into shares of the Company's common stock of the 1,335,135 common units of the Operating Partnership held by Messrs. Kilroy (which are redeemable in exchange for, at the option of the Company, an equal number of shares of the Company's common stock).
Pursuant to the Company's charter, no stockholder may own, actually or constructively, more than 7.0% (by value or by number of shares, whichever is more restrictive) of the outstanding Company common stock without obtaining a waiver from the board of directors. The board of directors has waived the ownership limits with respect to John B. Kilroy, Sr., John B. Kilroy, Jr., members of their families, and some of their affiliated entities. These named individuals and entities may own either actually or constructively, in the aggregate, up to 19.6% of the Company's outstanding common stock, excluding Operating Partnership units

18



that are exchangeable into shares of Company common stock. Consequently, Messrs. Kilroy have substantial influence on the Company, and because the Company is the manager of the Operating Partnership, on the Operating Partnership, and could exercise their influence in a manner that is not in the best interest of our stockholders, noteholders or unitholders. Also, they may, in the future, have a substantial influence on the outcome of any matters submitted to our stockholders or unitholders for approval.
 
There are restrictions on the ownership of the Company's capital stock that limit the opportunities for a change of control at a premium to existing security holders. Provisions of the Maryland General Corporation Law, the Company's charter and bylaws, and the Operating Partnership's partnership agreement may delay, deter, or prevent a change of control of the Company, or the removal of existing management. Any of these actions might prevent our security holders from receiving a premium for their common shares or common units over the then-prevailing market price of the shares of the Company's common stock.
In order for the Company to qualify as a REIT under the Code its stock must be beneficially owned by 100 or more persons during at least 335 days of a taxable year of 12 months (other than the first year for which an election to be a REIT has been made) or during a proportionate part of a shorter taxable year. Also, not more than 50% of the value of the outstanding shares of the Company's stock may be owned, actually or constructively, by five or fewer individuals (as defined in the Code to include certain entities) during the last half of a taxable year (other than the first year for which an election to be a REIT has been made). The Company's charter contains restrictions on the ownership and transfer of its capital stock that are intended to assist the Company in complying with these requirements and continuing to qualify as a REIT. No single stockholder may own, either actually or constructively, absent a waiver from the board of directors, more than 7.0% (by value or by number of shares, whichever is more restrictive) of the Company's outstanding common stock. Similarly, absent a waiver from the board of directors, no single holder of the Company's 6.875% Series G Cumulative Redeemable Preferred stock (the “Series G Preferred Stock”) may actually or constructively own more than 9.8% (by value or by number of shares, whichever is more restrictive) of the Company's Series G Preferred Stock; and no single holder of the Company's 6.375% Series H Cumulative Redeemable Preferred stock (the “Series H Preferred Stock”) may actually or constructively own more than 9.8% (by value or by number of shares, whichever is more restrictive) of the Company's Series H Preferred Stock.
The constructive ownership rules under the Code are complex and may cause stock owned actually or constructively by a group of related individuals and/or entities to be owned constructively by one individual or entity. As a result, the acquisition of less than the applicable ownership limit of a particular class of the Company's capital stock could, nevertheless, cause that individual or entity, or another individual or entity, to constructively own stock in excess of, and thereby subject such stock to, the applicable ownership limit.
The board of directors may waive the ownership limits if it is satisfied that the excess ownership would not jeopardize the Company's REIT status and if it believes that the waiver would be in our best interest. The board of directors has waived the ownership limits with respect to John B. Kilroy, Sr., John B. Kilroy, Jr., members of their families, and some of their affiliated entities. These named individuals and entities may own either actually or constructively, in the aggregate, up to 19.6% of the Company's outstanding common stock, excluding common units that are exchangeable into shares of common stock. The board of directors has also waived the ownership limits with respect to the initial purchasers of the 4.25% Exchangeable Senior Notes due 2014 (the “4.25% Exchangeable Notes”) and certain of their affiliated entities to beneficially own up to 9.8%, in the aggregate, of the Company's common stock in connection with hedging the capped call transactions.
If anyone acquires shares in excess of any ownership limits, the transfer to the transferee will be void with respect to the excess shares, the excess shares will be automatically transferred to a trust for the benefit of a qualified charitable organization, and the purported transferee or owner will have no rights with respect to those excess shares.
The Company's charter contains provisions that may delay, deter, or prevent a change of control transaction. The following provisions of the Company's charter may delay or prevent a change of control over us, even if a change of control might be beneficial to our security holders, deter tender offers that may be beneficial to our security holders, or limit security holders' opportunity to receive a potential premium for their shares and/or units if an investor attempted to gain shares beyond the Company's ownership limits or otherwise to effect a change of control:
 
The Company's charter authorizes the board of directors to issue up to 30,000,000 shares of the Company's preferred stock, including convertible preferred stock, without stockholder approval. The board of directors may establish the preferences, rights, and other terms, including the right to vote and the right to convert into common stock any shares issued. The issuance of preferred stock could delay or prevent a tender offer or a change of control even if a tender offer or a change of control was in our security holder's interest. As of December 31, 2012, 8,000,000 shares of the Company's preferred stock were issued and outstanding, consisting of 4,000,000 shares of the Company's Series G Preferred Stock and 4,000,000 shares of the Company's Series H Preferred Stock; and


19



The Company's charter states that any director, or the entire board of directors, may be removed from office at any time, but only for cause and then only by the affirmative vote of the holders of at least two thirds of the votes of the Company's capital stock entitled to be cast in the election of directors.

The board of directors may change investment and financing policies without unitholder or stockholder approval, causing us to become more highly leveraged, which may increase our risk of default under our debt obligations.

We are not limited in our ability to incur debt. Our financing policies and objectives are determined by the board of directors. Our goal is to limit our dependence on leverage and maintain a conservative ratio of debt to total market capitalization. However, our organizational documents do not limit the amount or percentage of indebtedness, funded or otherwise, that we may incur. As of December 31, 2012, we had approximately $2.0 billion aggregate principal amount of indebtedness outstanding, which represented 34.7% of our total market capitalization. Our total debt and the liquidation value of our preferred equity as a percentage of total market capitalization was approximately 38.1% as of December 31, 2012. In addition, on January 14, 2013, the Operating Partnership issued $300.0 million of 3.8% senior unsecured notes due 2023. See “Item 7: Management's Discussion and Analysis of Financial Condition and Results of Operations —Liquidity and Capital Resources of the Company— Capitalization” for a calculation of our market capitalization. These ratios may be increased or decreased without the consent of our unitholders or stockholders. Increases in the amount of debt outstanding would result in an increase in our debt service, which could adversely affect cash flow and our ability to pay dividends and distributions to our security holders. Higher leverage also increases the risk of default on our obligations and limits our ability to obtain additional financing in the future.
We may issue additional common units and shares of capital stock without unitholder or stockholder approval, as applicable, which may dilute unitholder or stockholder investment. The Company may issue shares of our common stock, preferred stock, or other equity or debt securities without stockholder approval, including the issuance of shares to satisfy REIT dividend distribution requirements. Similarly, the Operating Partnership may offer its common or preferred units for contributions of cash or property without approval by its unitholders. Further, under certain circumstances, the Company may issue shares of our common stock in exchange for the Operating Partnership's outstanding 4.25% Exchangeable Notes. Existing security holders have no preemptive rights to acquire any of these securities, and any issuance of equity securities under these circumstances may dilute a unitholder's or stockholder's investment.
Sales of a substantial number of shares of the Company's securities, or the perception that this could occur, could result in decreasing the quoted trading price per share of the Company's common stock and of the Operating Partnership's publicly-traded notes. Management cannot predict whether future issuances of shares of the Company's common stock or the availability of shares for resale in the open market will result in decreasing the market price per share of the Company's common stock. As of December 31, 2012, 74,926,981 shares of the Company's common stock and 8,000,000 shares of the Company's preferred stock, consisting of 4,000,000 shares of Series G Preferred Stock and 4,000,000 shares of Series H Preferred Stock, were issued and outstanding.
 
As of December 31, 2012, the Company had reserved for future issuance the following shares of common stock: 1,826,503 shares issuable upon the exchange, at the Company's option, of the Operating Partnership's common units; 639,487 shares remained available for grant under our 2006 Incentive Award Plan (see Note 12 to our consolidated financial statements); 1,048,863 shares issuable upon settlement of RSUs; and 1,540,000 shares issuable upon exercise of outstanding options, as well as 4,800,796 shares potentially issuable under certain circumstances, in exchange for the 4.25% Exchangeable Notes. The Company has a currently effective registration statement registering 1,708,131 shares of our common stock for possible issuance to the holders of the Operating Partnership's common units. That registration statement also registers 306,808 shares of common stock held by certain stockholders for possible resale. The Company also has a currently effective registration statement registering the 4,800,796 shares of our common stock that may potentially be issued in exchange for the Operating Partnership's presently outstanding 4.25% Exchangeable Notes. Consequently, if and when the shares are issued, they may be freely traded in the public markets.
Risks Related to Taxes and the Company's Status as a REIT
Loss of the Company's REIT status would have significant adverse consequences to us and the value of the Company's common stock. The Company currently operates in a manner that is intended to allow it to qualify as a REIT for federal income tax purposes under the Code. If the Company were to lose its REIT status, the Company would face adverse tax consequences that would substantially reduce the funds available for distribution to its stockholders for each of the years involved because:
 
the Company would not be allowed a deduction for dividends paid to its stockholders in computing the Company's taxable income and would be subject to federal income tax at regular corporate rates;

the Company could be subject to the federal alternative minimum tax and possibly increased state and local taxes; and


20



unless entitled to relief under statutory provisions, the Company could not elect to be taxed as a REIT for four taxable years following the year during which the Company was disqualified.
In addition, if the Company failed to qualify as a REIT, it would not be required to make distributions to its stockholders. As a result of all these factors, the Company's failure to qualify as a REIT also could impair our ability to expand our business and raise capital and could adversely affect the value and quoted trading price of the Company's common stock.
Qualification as a REIT involves the application of highly technical and complex Code provisions for which there are only limited judicial and administrative interpretations. The complexity of these provisions and of the applicable Treasury regulations that have been promulgated under the Code is greater in the case of a REIT that, like the Company, holds its assets through a partnership. The determination of various factual matters and circumstances not entirely within our control may affect the Company's ability to continue to qualify as a REIT. For example, to qualify as a REIT, at least 95% of the Company's gross income in any year must be derived from qualifying sources. Also, the Company must make distributions to its stockholders aggregating annually at least 90% of the Company's net taxable income (excluding any net capital gains). In addition, legislation, new regulations, administrative interpretations, or court decisions may adversely affect the Company's security holders or the Company's ability to qualify as a REIT for federal income tax purposes or the desirability of an investment in a REIT relative to other investments. Although management believes that we are organized and operate in a manner to permit the Company to continue to qualify as a REIT, we cannot provide assurances that the Company has qualified or will continue to qualify as a REIT for tax purposes. We have not requested and do not plan to request a ruling from the IRS regarding the Company's qualification as a REIT.
 
To maintain the Company's REIT status, we may be forced to borrow funds during unfavorable market conditions. To qualify as a REIT, the Company generally must distribute to its stockholders at least 90% of the Company's net taxable income each year (excluding any net capital gains), and the Company will be subject to regular corporate income taxes to the extent that it distributes less than 100% of its net taxable income each year. In addition, the Company will be subject to a 4% nondeductible excise tax on the amount, if any, by which distributions it pays in any calendar year are less than the sum of 85% of its ordinary income, 95% of its net capital gains, and 100% of its undistributed income from prior years. To maintain the Company's REIT status and avoid the payment of federal income and excise taxes, the Operating Partnership may need to borrow funds and distribute or loan the proceeds to the Company so it can meet the REIT distribution requirements even if the then-prevailing market conditions are not favorable for these borrowings. These borrowing needs could result from differences in timing between the actual receipt of income and inclusion of income for federal income tax purposes, or the effect of nondeductible capital expenditures, the creation of reserves, or required debt or amortization payments.

If a transaction intended to qualify as a Section 1031 Exchange is later determined to be taxable, we may face adverse consequences. From time to time we dispose of properties in transactions that are intended to qualify as Section 1031 Exchanges. If the qualification of a transaction as a Section 1031 Exchange is successfully challenged and determined to be currently taxable, we generally would be required to pay taxes on any gain recognized upon the disposition of the property, including any interest and penalties, for the particular year in question, to the extent such amounts were not otherwise distributed to our stockholders. In such case, we would have less cash available to distribute to our stockholders and may be required to borrow funds in unfavorable conditions in order to pay such amounts. In addition, we may be required to amend our tax returns for the applicable year in question, including any information reports we sent to our stockholders.

Dividends payable by REITs, including us, generally do not qualify for the reduced tax rates available for some dividends. “Qualified dividends” payable to U.S. stockholders that are individuals, trusts and estates generally are subject to tax at preferential rates. Subject to limited exceptions, dividends payable by REITs are not eligible for these reduced rates and are taxable at ordinary income tax rates. The more favorable rates applicable to regular corporate qualified dividends could cause investors who are individuals, trusts and estates to perceive investments in REITs to be relatively less attractive than investments in the stocks of non-REIT corporations that pay dividends, which could adversely affect the value of the shares of REITs, including the shares of our capital stock.

The tax imposed on REITs engaging in “prohibited transactions” may limit our ability to engage in transactions which would be treated as sales for federal income tax purposes. A REIT's net income from prohibited transactions is subject to a 100% penalty tax. In general, prohibited transactions are sales or other dispositions of property, other than foreclosure property, held primarily for sale to customers in the ordinary course of business. Although we do not intend to hold any properties that would be characterized as held for sale to customers in the ordinary course of our business, unless a sale or disposition qualifies under certain statutory safe harbors, such characterization is a factual determination and no guarantee can be given that the IRS would agree with our characterization of our properties or that we will always be able to make use of the available safe harbors.

21




Complying with REIT requirements may cause us to forego otherwise attractive opportunities or liquidate otherwise attractive investments. To qualify as a REIT for federal income tax purposes, we must continually satisfy tests concerning, among other things, the sources of our income, the nature and diversification of our assets, the amounts we distribute to our stockholders and the ownership of our capital stock. If we fail to comply with one or more of the asset tests at the end of any calendar quarter, we must correct the failure within 30 days after the end of the calendar quarter or qualify for certain statutory relief provisions to avoid losing our REIT qualification and suffering adverse tax consequences. In order to meet these tests, we may be required to forego investments we might otherwise make or to liquidate otherwise attractive investments. Thus, compliance with the REIT requirements may hinder our performance and reduce amounts available for distribution to our stockholders.

Legislative or regulatory action could adversely affect us. In recent years, numerous legislative, judicial and administrative changes have been made to the federal income tax laws applicable to investments in REITs and similar entities. Additional changes to tax laws are likely to continue to occur in the future, and any such changes may impact our ability to qualify as a REIT, our tax treatment as a REIT or the tax treatment of our stockholders.


ITEM 1B.
UNRESOLVED STAFF COMMENTS
None.
 

22



ITEM 2.
PROPERTIES
General
As of December 31, 2012, our stabilized portfolio of properties was comprised of the following office properties.
 
Number of
Buildings
Rentable
Square Feet
Number of
Tenants
Percentage Occupied at December 31, 2012
Office Properties
114

 
13,249,780

 
530

 
92.8
%
During the fourth quarter of 2012 we disposed of our entire portfolio of industrial properties and, as a result, no longer owned any industrial properties at December 31, 2012 (see Note 17 to our consolidated financial statements included in this report for additional information).
Our stabilized portfolio includes all of our properties with the exception of undeveloped land, development and redevelopment properties currently under construction or committed for construction, “lease-up” properties and properties held-for-sale. We define “lease-up” properties as properties we recently developed or redeveloped that have not yet reached 95% occupancy and are within one year following cessation of major construction activities. We define redevelopment properties as those projects for which we expect to spend significant development and construction costs on existing or acquired buildings pursuant to a formal plan, the intended result of which is a higher economic return on the property. Our stabilized portfolio also excludes our future development pipeline, which is comprised of nine potential development sites, including one office property moved from the stabilized portfolio to the development pipeline in the fourth quarter of 2012, representing 118.5 gross acres of undeveloped land.
As of December 31, 2012, the following properties were excluded from our stabilized portfolio:
 
Number of Properties
 
Estimated Rentable Square Feet (1)
Development properties under construction
4
 
1,416,000

Redevelopment properties under construction
1
 
410,000

Lease-up properties
1
 
98,000

________________________
(1) Estimated rentable square feet upon completion.
As of December 31, 2012, all of our properties and development and redevelopment projects are owned and all of our business is currently conducted in the state of California with the exception of ten office properties located in the state of Washington. We own all of our properties through the Operating Partnership and the Finance Partnership. All our properties are held in fee, except for the 11 office buildings that are held subject to long-term ground leases for the land (See Note 15 to our consolidated
financial statements included in this report for additional information regarding our ground lease obligations). We had no properties held-for-sale as of December 31, 2012.
In general, the office properties are leased to tenants on a full service gross, modified gross or triple net basis. Under a full service gross lease, we are obligated to pay the tenant’s proportionate share of real estate taxes, insurance, and operating expenses up to the amount incurred during the tenant’s first year of occupancy (“Base Year”) or a negotiated amount approximating the tenant’s pro- rata share of real estate taxes, insurance, and operating expenses (“Expense Stop”). The tenant pays its pro-rata share of increases in expenses above the Base Year or Expense Stop. A modified gross lease is similar to a full service gross lease, except tenants are obligated to pay their proportionate share of certain operating expenses, usually electricity, directly to the service provider. In addition, some office properties, primarily in the greater Seattle region, are leased to tenants on a triple net basis, pursuant to which the tenants pay their proportionate share of real estate taxes, operating costs, and utility costs.
We believe that all of our properties are well maintained and do not require significant capital improvements. As of December 31, 2012, we managed all of our properties through internal property managers.













23



Office Properties
The following table sets forth certain information relating to each of the stabilized office properties owned as of December 31, 2012.
Property Location
No. of
Buildings
 
Year Built/
Renovated
 
Rentable
Square Feet
 
Percentage
Occupied at
12/31/12(1)
 
Annualized
Base Rent($000’s)(2)
 
Annualized Rent Per Square Foot(2)
Los Angeles and Ventura Counties
 
 
 
 
 
 
 
 
 
 
 
23925 Park Sorrento,
Calabasas, California
1
 
2001
 
11,789

 
100.0
%
 
$
421

 
$
35.71

23975 Park Sorrento,
Calabasas, California
1
 
2002
 
100,592

 
93.1
%
 
3,162

 
34.74

24025 Park Sorrento,
Calabasas, California
1
 
2000
 
102,264

 
74.9
%
 
2,821

 
36.81

26541 Agoura Road
Calabasas, California
1
 
1988
 
90,156

 
100.0
%
 
1,628

 
18.06

2240 E. Imperial Highway,
El Segundo, California
1
 
1983/2008
 
122,870

 
100.0
%
 
4,458

 
36.28

2250 E. Imperial Highway,
El Segundo, California
1
 
1983
 
298,728

 
100.0
%
 
10,144

 
34.29

2260 E. Imperial Highway,
El Segundo, California
1
 
1983/2012
 
298,728

 
100.0
%
 
10,405

 
34.83

909 Sepulveda Blvd.,
El Segundo, California
1
 
1972/2005
 
241,607

 
89.8
%
 
5,609

 
26.27

999 Sepulveda Blvd.,
El Segundo, California
1
 
1962/2003
 
128,504

 
94.4
%
 
2,768

 
24.40

3750 Kilroy Airport Way,
Long Beach, California(4)
1
 
1989
 
10,457

 
86.1
%
 
99

 
18.17

3760 Kilroy Airport Way,
Long Beach, California
1
 
1989
 
165,278

 
92.7
%
 
4,379

 
28.85

3780 Kilroy Airport Way,
Long Beach, California
1
 
1989
 
219,745

 
92.2
%
 
5,589

 
28.15

3800 Kilroy Airport Way,
Long Beach, California
1
 
2000
 
192,476

 
100.0
%
 
5,538

 
28.77

3840 Kilroy Airport Way,
Long Beach, California
1
 
1999
 
136,026

 
100.0
%
 
4,915

 
36.13

3900 Kilroy Airport Way,
Long Beach, California
1
 
1987
 
126,840

 
90.9
%
 
2,588

 
23.62

12100 W. Olympic Blvd.,
Los Angeles, California
1
 
2003
 
150,167

 
92.3
%
 
5,392

 
38.90

12200 W. Olympic Blvd.,
Los Angeles, California
1
 
2000
 
150,302

 
99.7
%
 
4,504

 
39.39

12233 W. Olympic Blvd.,
Los Angeles, California(21)
1
 
1980/2011
 
151,029

 
96.8
%
 
2,580

 
48.18

12312 W. Olympic Blvd,
Los Angeles, California(3)
1
 
1950/1997
 
78,000

 
100.0
%
 
1,475

 
18.91

6255 W. Sunset Blvd,
Los Angeles, California
1
 
1971/1999
 
321,883

 
85.2
%
 
7,911

 
30.26

1633 26th Street,
Santa Monica, California
1
 
1972/1997
 
44,915

 
100.0
%
 
1,271

 
28.30

2100/2110 Colorado Avenue,
Santa Monica, California
3
 
1992/2009
 
102,864

 
100.0
%
 
3,846

 
37.39

3130 Wilshire Blvd.,
Santa Monica, California
1
 
1969/1998
 
88,339

 
76.5
%
 
2,329

 
34.48

501 Santa Monica Blvd.,
Santa Monica, California
1
 
1974
 
73,115

 
85.1
%
 
2,201

 
40.31

2829 Townsgate Road,
Thousand Oaks, California
1
 
1990
 
81,067

 
90.6
%
 
1,977

 
27.46

Subtotal/Weighted Average—
Los Angeles and Ventura Counties

27
 
 
 
3,487,741

 
94.0
%
 
98,010

 
31.66

San Diego County
 
 
 
 
 
 
 
 
 
 
 
12225 El Camino Real,
Del Mar, California(5)
1
 
1998
 
60,148

 
73.4
%
 
1,472

 
33.36


24



Property Location
No. of
Buildings
 
Year Built/
Renovated
 
Rentable
Square Feet
 
Percentage
Occupied at
12/31/12(1)
 
Annualized
Base Rent($000’s)(2)
 
Annualized Rent Per Square Foot(2)
12235 El Camino Real,
Del Mar, California(5)
1
 
1998
 
54,673

 
81.0
%
 
1,608

 
36.31

12340 El Camino Real,
Del Mar, California(5)
1
 
2002
 
87,405

 
86.9
%
 
3,276

 
43.14

12390 El Camino Real,
Del Mar, California(5)
1
 
2000
 
72,332

 
100.0
%
 
3,069

 
42.43

12348 High Bluff Drive,
Del Mar, California(5)
1
 
1999
 
38,710

 
82.0
%
 
1,123

 
35.38

12400 High Bluff Drive,
Del Mar, California(5)
1
 
2004
 
208,464

 
100.0
%
 
9,897

 
47.48

3579 Valley Centre Drive,
Del Mar, California(12)
1
 
1999
 
52,375

 
79.0
%
 
1,572

 
37.99

3611 Valley Centre Drive,
Del Mar, California(20)
1
 
2000
 
130,178

 
80.0
%
 
4,373

 
44.79

3661 Valley Centre Drive,
Del Mar, California(5)
1
 
2001
 
129,752

 
99.4
%
 
3,870

 
32.53

3721 Valley Centre Drive,
Del Mar, California(5)
1
 
2003
 
114,780

 
100.0
%
 
3,767

 
32.82

3811 Valley Centre Drive,
Del Mar, California(6)
1
 
2000
 
112,067

 
100.0
%
 
5,199

 
46.39

6200 Greenwich Drive,
Governor Park, California(6)
1
 
1999
 
71,000

 
100.0
%
 
1,704

 
24.00

6220 Greenwich Drive,
Governor Park , California(5)
1
 
1996
 
141,214

 
100.0
%
 
4,286

 
30.35

15051 Avenue of Science,
I-15 Corridor, California(6)
1
 
2002
 
70,617

 
%
 

 

15073 Avenue of Science,
I-15 Corridor, California(6)
1
 
2002
 
46,759

 
%
 

 

15231 Avenue of Science,
I-15 Corridor, California(13)
1
 
2005
 
65,638

 
100.0
%
 
1,331

 
20.28

15253 Avenue of Science,
I-15 Corridor, California(6)
1
 
2005
 
37,437

 
100.0
%
 
610

 
16.29

15333 Avenue of Science,
I-15 Corridor, California(25)
1
 
2006
 
78,880

 
46.4
%
 
765

 
20.89

15378 Avenue of Science,
I-15 Corridor, California(22)
1
 
1990
 
68,910

 
61.8
%
 
660

 
15.49

15435 Innovation Drive,
I-15 Corridor, California(5)
1
 
2000
 
49,863

 
100.0
%
 
1,243

 
24.93

15445 Innovation Drive,
I-15 Corridor, California(5)
1
 
2000
 
51,500

 
100.0
%
 
1,318

 
25.59

13280 Evening Creek Drive South,
I-15 Corridor, California(5)
1
 
2008
 
41,665

 
67.0
%
 
598

 
21.41

13290 Evening Creek Drive South,
I-15 Corridor, California
1
 
2008
 
61,176

 
%
 

 

13480 Evening Creek Drive North,
I-15 Corridor, California(5)
1
 
2008
 
149,817

 
100.0
%
 
7,779

 
51.92

13500 Evening Creek Drive North,
I-15 Corridor, California(5)
1
 
2004
 
147,533

 
100.0
%
 
6,280

 
42.57

13520 Evening Creek Drive North,
I-15 Corridor, California(5)
1
 
2004
 
141,129

 
92.4
%
 
4,648

 
36.48

7525 Torrey Santa Fe,
56 Corridor, California(6)
1
 
2007
 
103,979

 
100.0
%
 
3,012

 
28.97

7535 Torrey Santa Fe,
56 Corridor, California(6)
1
 
2007
 
130,243

 
100.0
%
 
3,693

 
28.35

7545 Torrey Santa Fe,
56 Corridor, California(6)
1
 
2007
 
130,354

 
100.0
%
 
3,609

 
27.69

7555 Torrey Santa Fe,
56 Corridor, California(6)
1
 
2007
 
101,236

 
100.0
%
 
3,175

 
31.36

2355 Northside Drive,
Mission Valley, California(5)
1
 
1990
 
53,610

 
84.5
%
 
1,235

 
27.25

2365 Northside Drive,
Mission Valley, California(5)
1
 
1990
 
91,260

 
86.8
%
 
2,281

 
28.81


25



Property Location
No. of
Buildings
 
Year Built/
Renovated
 
Rentable
Square Feet
 
Percentage
Occupied at
12/31/12(1)
 
Annualized
Base Rent($000’s)(2)
 
Annualized Rent Per Square Foot(2)
2375 Northside Drive,
Mission Valley, California(5)
1
 
1990
 
51,516

 
100.0
%
 
1,429

 
28.84

2385 Northside Drive,
Mission Valley, California(5)
1
 
2008
 
88,795

 
76.5
%
 
2,135

 
31.43

2305 Historic Decatur Road,
Point Loma, California(16)
1
 
2009
 
103,900

 
100.0
%
 
3,980

 
38.31

10020 Pacific Mesa Blvd,
Sorrento Mesa, California(3)
1
 
2007
 
318,000

 
100.0
%
 
7,683

 
24.16

4910 Directors Place,
Sorrento Mesa, California(6)
1
 
2009
 
50,925

 
49.9
%
 
963

 
37.90

4921 Directors Place,
Sorrento Mesa, California(5)
1
 
2008
 
56,136

 
100.0
%
 
1,347

 
24.00

4939 Directors Place,
Sorrento Mesa, California(6)
1
 
2002
 
60,662

 
100.0
%
 
2,276

 
37.52

4955 Directors Place,
Sorrento Mesa, California(6)
1
 
2008
 
76,246

 
100.0
%
 
2,881

 
37.79

5005 Wateridge Vista Drive,
Sorrento Mesa, California(26)
1
 
1999
 
61,460

 
%
 

 

5010 Wateridge Vista Drive,
Sorrento Mesa, California(6)
1
 
1999/2012
 
111,318

 
100.0
%
 
3,552

 
31.91

10770 Wateridge Circle,
Sorrento Mesa, California(18)
1
 
1989
 
174,310

 
97.5
%
 
3,073

 
18.08

6055 Lusk Avenue,
Sorrento Mesa, California(3)
1
 
1997
 
93,000

 
100.0
%
 
1,554

 
16.71

6260 Sequence Drive,
Sorrento Mesa, California(6)
1
 
1997
 
130,536

 
100.0
%
 
1,269

 
9.72

6290 Sequence Drive,
Sorrento Mesa, California(6)
1
 
1997
 
90,000

 
100.0
%
 
2,098

 
23.31

6310 Sequence Drive,
Sorrento Mesa, California(6)
1
 
2000
 
62,415

 
100.0
%
 
1,133

 
18.15

6340 Sequence Drive,
Sorrento Mesa, California(6)
1
 
1998
 
66,400

 
100.0
%
 
1,341

 
20.20

6350 Sequence Drive,
Sorrento Mesa, California
1
 
1998
 
132,600

 
100.0
%
 
2,507

 
18.91

10390 Pacific Center Court,
Sorrento Mesa, California(6)
1
 
2002
 
68,400

 
100.0
%
 
2,771

 
40.51

10394 Pacific Center Court,
Sorrento Mesa, California(6)
1
 
1995
 
59,630

 
100.0
%
 
1,077

 
18.06

10398 Pacific Center Court,
Sorrento Mesa, California(6)
1
 
1995
 
43,645

 
100.0
%
 
698

 
15.99

10421 Pacific Center Court,
Sorrento Mesa, California(17)
1
 
1995/2002
 
75,899

 
100.0
%
 
1,076

 
14.18

10445 Pacific Center Court,
Sorrento Mesa, California(6)
1
 
1995
 
48,709

 
100.0
%
 
1,029

 
21.13

10455 Pacific Center Court,
Sorrento Mesa, California
1
 
1995
 
90,000

 
100.0
%
 
1,112

 
12.36

5717 Pacific Center Blvd,
Sorrento Mesa, California(3)
1
 
2001/2005
 
67,995

 
100.0
%
 
1,503

 
22.10

4690 Executive Drive,
UTC, California(8)
1
 
1999
 
47,212

 
100.0
%
 
1,134

 
24.02

9785 Towne Center Drive,
UTC, California(3)
1
 
1999
 
75,534

 
100.0
%
 
1,374

 
18.19

9791 Towne Center Drive,
UTC, California(3)
1
 
1999
 
50,466

 
100.0
%
 
916

 
18.15

Subtotal/Weighted Average—
San Diego County
59
 
 
 
5,250,413

 
90.7
%
 
139,364

 
29.39

Orange County
 
 
 
 
 
 
 
 
 
 
 
8101 Kaiser Blvd.
Anaheim, California
1
 
1988
 
59,790

 
61.0
%
 
848

 
23.26

2211 Michelson,
Irvine, California(19)
1
 
2007
 
271,556

 
94.0
%
 
9,704

 
38.51


26



Property Location
No. of
Buildings
 
Year Built/
Renovated
 
Rentable
Square Feet
 
Percentage
Occupied at
12/31/12(1)
 
Annualized
Base Rent($000’s)(2)
 
Annualized Rent Per Square Foot(2)
111 Pacifica,
Irvine Spectrum, California
1
 
1991
 
67,496

 
100.0
%
 
1,377

 
21.77

999 Town & Country,
Orange, California
1
 
1977/2009
 
98,551

 
100.0
%
 
2,919

 
29.62

Subtotal/Weighted Average—
Orange County
4
 
 
 
497,393

 
92.0
%
 
14,848

 
32.98

San Francisco
 
 
 
 
 
 
 
 
 
 
 
4100 Bohannon Drive,
Menlo Park, California(6)
1
 
1985
 
46,614

 
100.0
%
 
1,719

 
36.88

4200 Bohannon Drive,
Menlo Park, California(6)
1
 
1987
 
46,255

 
100.0
%
 
1,573

 
39.78

4300 Bohannon Drive,
Menlo Park, California(6)
1
 
1988
 
62,920

 
41.7
%
 
876

 
33.42

4400 Bohannon Drive,
Menlo Park, California(6)
1
 
1988
 
46,255

 
84.2
%
 
1,159

 
32.62

4500 Bohannon Drive,
Menlo Park, California(6)
1
 
1990
 
62,920

 
100.0
%
 
2,041

 
32.44

4600 Bohannon Drive,
Menlo Park, California(6)
1
 
1990
 
46,255

 
71.2
%
 
1,297

 
39.39

4700 Bohannon Drive,
Menlo Park, California(6)
1
 
1989
 
62,920

 
100.0
%
 
2,275

 
36.16

303 Second Street,
San Francisco, California
1
 
1988
 
740,047

 
95.5
%
 
26,232

 
37.26

100 First Street,
San Francisco, California
1
 
1988
 
466,490

 
98.3
%
 
19,118

 
42.80

250 Brannan Street,
San Francisco, California(5)
1
 
1907/2001
 
92,948

 
100.0
%
 
3,983

 
42.85

201 Third Street,
San Francisco, California
1
 
1983
 
332,893

 
99.5
%
 
13,024

 
40.40

301 Brannan Street,
San Francisco, California(5)
1
 
1909/1989
 
74,430

 
100.0
%
 
3,024

 
40.63

4040 Civic Center,
San Rafael, California
1
 
1979/1994
 
130,237

 
98.1
%
 
2,528

 
20.30

599 Mathilda,
Sunnyvale, California
1
 
2000
 
75,810

 
100.0
%
 
2,201

 
29.03

Subtotal/Weighted Average—
San Francisco
14
 
 
 
2,286,994

 
95.5
%
 
81,050

 
37.74

Greater Seattle
 
 
 
 
 
 
 
 
 
 
 
601 108th Avenue NE,
Bellevue, Washington(23)
1
 
2000
 
488,470

 
90.4
%
 
11,851

 
27.24

10900 NE 4th Street,
Bellevue, Washington
1
 
1983
 
416,755

 
90.5
%
 
12,691

 
33.68

10220 NE Points Drive,
Kirkland, Washington(3)
1
 
1987
 
49,851

 
96.3
%
 
1,222

 
25.71

10230 NE Points Drive,
Kirkland, Washington(3)
1
 
1988
 
98,982

 
100.0
%
 
2,661

 
27.28

10210 NE Points Drive,
Kirkland, Washington(3)
1
 
1990
 
84,641

 
69.2
%
 
1,428

 
24.38

3933 Lake Washington Blvd NE,
Kirkland, Washington(3)
1
 
1993
 
46,450

 
100.0
%
 
1,209

 
26.03

15050 N.E. 36th Street,
Redmond, Washington(3)
1
 
1998
 
122,103

 
100.0
%
 
3,130

 
25.63

837 N. 34th Street,
Lake Union, Washington(3)
1
 
2008
 
111,580

 
100.0
%
 
2,694

 
24.14

701 N. 34th Street,
Lake Union, Washington(24)
1
 
1998
 
138,995

 
98.7
%
 
2,541

 
18.51

801 N. 34th Street,
Lake Union, Washington(3)
1
 
1998
 
169,412

 
100.0
%
 
4,423

 
26.11

Subtotal/Weighted Average—
Greater Seattle
10
 
 
 
1,727,239

 
93.3
%
 
43,850

 
27.37

TOTAL/WEIGHTED AVERAGE
114
 
 
 
13,249,780

 
92.8
%
 
$
377,122

 
$
31.33


27



_________________
(1)
Based on all leases at the respective properties in effect as of December 31, 2012. Includes month-to-month leases as of December 31, 2012.
(2)
Annualized base rental revenue includes the impact of straight-lining rent escalations and the amortization of free rent periods and excludes the impact of the following: amortization of deferred revenue related tenant-funded tenant improvements, amortization of above/below market rents, amortization for lease incentives due under existing leases, and expense reimbursement revenue. Excludes month-to-month leases and vacant space as of December 31, 2012.
(3)
For these properties, the leases are written on a triple net basis.
(4)
For this property, leases of approximately 5,000 rentable square feet are written on a modified gross basis, and a lease of approximately 2,000 rentable square feet is written on a full service gross basis.
(5)
For these properties, the leases are written on a modified gross basis.
(6)
For these properties, the leases are written on a modified net basis.
(7)
For this property, a lease of approximately 20,000 rentable square feet is written on a modified net basis, and leases of approximately 17,000 rentable square feet are written on a modified gross basis. The remaining 6,000 rentable square feet is currently being marketed for lease.
(8)
For this property, leases of approximately 19,000 rentable square feet are written on a modified net basis, and leases of approximately 28,000 rentable square feet are written on a modified gross basis.
(9)
For this property, leases of approximately 15,000 rentable square feet are written on a full service gross basis, leases of approximately 42,000 rentable square feet are written on a triple net basis, and leases of approximately 18,000 rentable square feet are written on a modified net basis.
(10)
For this property, a lease of approximately 15,000 rentable square feet is written on a modified gross basis, and a lease of approximately 56,000 rentable square feet is written on a triple net basis.
(11)
For these properties, leases of approximately 142,000 rentable square feet are written on a modified net basis, and a lease of approximately 37,000 rentable square feet is written on a modified gross basis.
(12)
For this property, a lease of approximately 41,000 rentable square feet is written on a modified gross basis. The remaining 11,000 rentable square feet is currently being marketed for lease.
(13)
For this property, a lease of approximately 47,000 rentable square feet is written on a modified net basis. A lease of approximately 18,000 rentable square feet is written on a modified gross basis.
(14)
For this property, leases of approximately 30,000 rentable square feet are written on a modified gross basis.
(15)
For this property, a lease of approximately 70,000 rentable square feet is written on a modified net basis, and a lease of approximately 15,000 rentable square feet is written on a triple net basis.
(16)
For this property, leases of approximately 82,000 rentable square feet are written on a modified gross basis, and a lease of approximately 22,000 rentable square feet is written on a gross basis.
(17)
For this property, leases of approximately 76,000 rentable square feet are written on a modified net basis.
(18)
For this property, leases of approximately 123,000 rentable square feet are written on a modified net basis, and leases of 47,000 rentable square feet are written on a modified gross basis.
(19)
For this property, leases of approximately 217,000 rentable square feet are written on a direct expense stop basis, and leases of 38,000 rentable square feet are written on a full service gross basis.
(20)
For this property, leases of approximately 104,000 rentable square feet are written on a modified gross basis. The remaining 26,000 rentable square feet is currently being marketed for lease.
(21)
For this property, leases of approximately 105,000 rentable square feet are written on a full service gross basis, and leases of 41,000 rentable square feet are written on a modified gross basis.
(22)
For this property, a lease of approximately 69,000 rentable square feet is written on a modified net basis, and a lease of approximately 43,000 rentable square feet is written on a modified gross basis.
(23)
For this property, a lease of approximately 360,000 rentable square feet are written on a triple net basis, and leases of approximately 73,000 rentable square feet are written on a full service gross basis.
(24)
For this property, a lease of approximately 118,000 rentable square feet are written on a triple net basis, and leases of approximately 20,000 rentable square feet are written on a modified net basis.
(25)
For this property, leases of approximately 37,000 rentable square feet are written on a modified gross basis. Leases of approximately 38,000 rentable square feet were executed with two tenants during the fourth quarter of 2012. The new leases are expected to commence in the first and third quarters of 2013.
(26)
For this property, a lease of approximately 61,000 rentable square feet was executed with one tenant during the fourth quarter of 2012. The new lease is expected to commence in the third quarter of 2013.



Completed and In-Process Redevelopment Projects

During the year ended December 31, 2012, we completed the following redevelopment projects, which were added to our stabilized portfolio of operating properties:
 
 
Construction Period
 
 
 
 
Completed Redevelopment Projects
 
Start Date
 
Completion Date
 
Rentable Square Feet
 
% Leased
2260 E. Imperial Highway
El Segundo, California
(1)
 
3Q 2010
 
4Q 2012
 
299,000

 
100
%
5010 Wateridge Vista Drive
Sorrento Mesa, California
 
3Q 2011
 
4Q 2012
 
111,000

 
100
%
 
 
 
 
 
 
410,000

 
100
%
_______________________
(1) Cash rent for this property commenced in December 2012. Completion of remaining tenant improvements and physical occupancy are expected to continue through April 2013.

28




As of December 31, 2012, we had the following redevelopment projects in lease up or under construction.
 
 
Estimated Construction Period
 
 
 
 
 
 
In-Process Redevelopment Projects
 
Start Date
 
Estimated Compl. Date
 
Estimated Stabilization Date (1)
 
Estimated Rentable Square Feet
 
% Leased
 
 
 
 
 
 
 
 
 
 
 
Projects In Lease-Up (2)
 
 
 
 
 
 
 
 
 
 
3880 Kilroy Airport Way
Long Beach, California (3)
 
3Q 2011
 
4Q 2012
 
4Q 2013
 
98,000

 
50
%
Under Construction
 
 
 
 
 
 
 
 
 
 
360 Third Street
San Francisco, California (4)(5)

 
4Q 2011
 
1Q 2013
 
1Q 2014
 
410,000

 
75
%
 
 
 
 
 
 
 
 
508,000

 
70
%
_______________________
(1) Based on management's estimation of the earlier of stabilized occupancy (95%) or one year from the date of substantial completion.
(2) Lease-up properties represent properties recently redeveloped that have not reached 95% occupancy and are within one year following cessation of major construction activities.
(3) This property was 50% leased prior to any redevelopment activity, which occurred in two phases. Redevelopment on the first half was completed during the second quarter of
2012, and the tenant has taken occupancy of this space. Redevelopment on the second half was completed in the fourth quarter of 2012.
(4) Approximately 91% of this project is being redeveloped because approximately 9% of the project was leased and occupied by an existing tenant upon acquisition in December
2011. In July 2012, approximately 17% of the building was completed and the tenant has taken occupancy of the space. The remaining 74% of the building remains under
redevelopment. Redevelopment costs are capitalized only on the portion of the building that is under redevelopment and not occupied by tenants.
(5) During the fourth quarter of 2012, the Company exercised its option to acquire the land underlying the current ground lease for $27.5 million. We currently expect that the
transaction will close in the second quarter of 2013.
In-Process and Future Development Pipeline and Other Land Holdings
The following table sets forth certain information relating to our in-process development pipeline as of December 31, 2012.
 
 
 
 
Estimated Construction Period
 
 
 
 
 
 
In-Process Development Pipeline
 
Location
 
Start Date
 
Estimated Compl. Date
 
Estimated Stabilization Date (1)
 
Estimated Rentable Square Feet
 
% Leased
 
 
 
 
 
 
 
 
 
 
 
 
 
San Francisco Bay Area
 
 
 
 
 
 
 
 
 
 
 
 
690 E. Middlefield Road
 
Mountain View
 
2Q 2012
 
1Q 2015
 
1Q 2015
 
341,000

 
100%
331 Fairchild Drive
 
Mountain View
 
4Q 2012
 
4Q 2013
 
4Q 2013
 
88,000

 
100%
350 Mission Street (2)
 
San Francisco
 
4Q 2012
 
1Q 2015
 
4Q 2015
 
400,000

 
100%
555 N. Mathilda Avenue
 
Sunnyvale
 
4Q 2012
 
3Q 2014
 
3Q 2014
 
587,000

 
100%
 
 
 
 
 
 
 
 
 
 
1,416,000

 
100%
_______________________________________
(1) Based on management's estimation of the earlier of stabilized occupancy (95%) or one year from the date of substantial completion.
(2) Estimated rentable square feet reflects existing entitlements for 27-story office tower. The Company is currently pursuing entitlements to increase this project to a 30-story office
tower, which would increase the estimated rentable square feet and total estimated investment.


29



The following table sets forth certain information relating to our future development pipeline as of December 31, 2012.

Project
 
Location
  
Estimated Rentable Square Feet
Future Development Pipeline
 
 
 
 
San Francisco Bay Area
 
 
 
 
333 Brannan Street
 
San Francisco
 
170,000

 
 
 
 
 
Los Angeles
 
 
 
 
Columbia Square (1)
 
Hollywood
 
600,000

 
 
 
 
 
San Diego
 
 
  
 
9455 Towne Centre Drive (2)
 
San Diego
 
150,000

Carlsbad Oaks—Lots 4, 5, 7 & 8
 
Carlsbad
  
288,000

Pacific Corporate Center—Lot 8
 
Sorrento Mesa
  
170,000

Rancho Bernardo Corporate Center
 
I-15 Corridor
  
320,000 - 1,000,000

One Paseo (3)
 
Del Mar
  
500,000

Santa Fe Summit—Phase II and III
 
56 Corridor
  
600,000

Sorrento Gateway—Lot 2
 
Sorrento Mesa
  
80,000

Subtotal
 
 
  
2,108,000 - 2,788,000

_______________________________________
(1)
The Company is planning to redevelop an existing building encompassing approximately 100,000 rentable square feet and develop a mixed-use plan encompassing approximately 500,000 rentable square feet, which will include office, multi-family and retail components.
(2)
The Company is planning to demolish the existing two-story 45,195 rentable square foot office building at this site and pursue entitlements to build a new 5-story 150,000 rentable square foot office building.
(3)
Estimated rentable square feet reflects existing office entitlements. The Company is currently pursuing mixed-use entitlements for this project which would increase the estimated rentable square feet.

The following table sets forth certain information about our other land holdings as of December 31, 2012.

Other Land Holdings
 
 
Project
 
Gross Site Acreage
17150 Von Karman
Irvine, California
 
8.5

During the fourth quarter of 2011, the Company completed demolition of the industrial building at 17150 Von Karman. Simultaneously, the Company successfully obtained entitlements to reposition this site for residential use in preparation of a possible land sale. The Company's ultimate decision to sell this site and the timing of any potential future sale is dependent upon market conditions and other factors.


30



Significant Tenants
The following table sets forth information about our 15 largest tenants based upon annualized base rental revenues, as defined below, as of December 31, 2012.
Tenant Name
Annualized Base Rental Revenue(1)
 
Percentage of Total Annualized Base Rental Revenue(1)
 
Lease Expiration Date
 
(in thousands)
 
 
 
 
DIRECTV, LLC
$
23,377

 
6.2%
 
September 2027
Intuit, Inc.
15,193

 
4.0
 
Various(2)
Bridgepoint Education, Inc
15,105

 
4.0
 
Various(3)
Delta Dental of California
10,275

 
2.7
 
May 2015
CareFusion Corporation (9)
9,256

 
2.5
 
August 2017
AMN Healthcare, Inc.
8,192

 
2.2
 
July 2018
Adobe Systems, Inc. (9)
6,557

 
1.7
 
Various(4)
Fish & Richardson P.C.
6,071

 
1.6
 
October 2018
Wells Fargo (9)
5,346

 
1.4
 
Various(5)
Scripps Health
5,199

 
1.4
 
June 2021
BP Biofuels
5,128

 
1.4
 
Various(6)
Lucile Salter Packard Children's Hospital at Stanford
5,109

 
1.4
 
Various(7)
Epson America, Inc.
4,915

 
1.3
 
October 2019
Scan Health Plan (9)
4,505

 
1.2
 
June 2015
Avnet, Inc.
4,163

 
1.1
 
Various(8)
Total
$
128,391

 
34.1%
 
 
_______________________________________
(1)
Represents annualized contractual base rent calculated on a straight-line basis in accordance with GAAP, excluding the above/below market rent amortization and expense reimbursement revenue, for leases from which rental revenue is being recognized by us as of December 31, 2012. 
(2)
The Intuit Inc. leases, which contribute $1.7 million and $13.5 million expire in December 2012 and August 2017, respectively.
(3)
The Bridgepoint Education Inc. leases, which contribute $1.0 million, $6.3 million and $7.8 million expire in February 2017, July 2018 and September 2018, respectively.
(4)
The Adobe Systems Inc. leases, which contribute $1.6 million and $5.0 million expire in May 2013 and July 2020, respectively.
(5)
The Wells Fargo leases, which contribute $0.05 million, $0.1 million, $1.0 million, $0.3 million, $0.4 million, $1.4 million, $2.0 million, $0.05 million and $0.1 million expire in March 2013, January 2014, November 2014, August 2015, July 2016, September 2016, September 2017, February 2018 and February 2019, respectively.
(6)
The BP Biofuel leases, which contribute $2.8 million and $2.3 million expire in November 2015 and March 2017, respectively.
(7)
The Lucile Salter Packard Children's Hospital at Stanford leases, which contribute $0.4 million and $4.7 million expire in November 2015 and September 2020, respectively.
(8)
The Avnet Inc. leases, which contribute $3.8 million and $0.4 million expire in February 2013 and January 2018, respectively.
(9)
The Company has entered into leases with various affiliates of the tenant name listed above.


31



 The following pie chart sets forth the composition of our tenant base by industry and as a percentage of our annualized base rental revenue based on the Standard Industrial Classifications as of December 31, 2012.


32




Lease Expirations
The following table sets forth a summary of our lease expirations for each of the next ten years beginning with 2013, assuming that none of the tenants exercise renewal options or termination rights. See further discussion of our lease expirations under “Item 1A: Risk Factors”.
Lease Expirations (1)
Year of Lease Expiration
# of Expiring Leases
 
Total Square Feet
 
% of Total Leased Square Feet
 
Annualized Base Rent (000’s)(1)
 
% of Total Annualized Base Rent(1)
 
 Annualized Rent per Square Foot(1)
2013
94

 
855,902

 
7.1
%
 
$
22,524

 
6.0
%
 
$
26.32

2014
121

 
1,250,019

 
10.4
%
 
36,098

 
9.6
%
 
28.88

2015
151

 
2,124,976

 
17.7
%
 
65,432

 
17.4
%
 
30.79

2016
74

 
808,217

 
6.7
%
 
21,119

 
5.6
%
 
26.13

2017
99

 
1,951,623

 
16.2
%
 
58,162

 
15.4
%
 
29.80

2018
52

 
1,281,765

 
10.6
%
 
49,569

 
13.1
%
 
38.67

2019
31

 
902,246

 
7.5
%
 
31,315

 
8.3
%
 
34.71

2020
30

 
1,200,994

 
10.0
%
 
36,562

 
9.7
%
 
30.44

2021
18

 
445,767

 
3.7
%
 
14,960

 
4.0
%
 
33.56

2022
8

 
128,076

 
1.1
%
 
5,153

 
1.4
%
 
40.23

2023 and beyond
16

 
1,088,198

 
9.0
%
 
36,228

 
9.5
%
 
33.29

Total(2)
694

 
12,037,783

 
100.0
%
 
$
377,122

 
100.0
%
 
$
31.33

_______________________

(1)
Annualized base rent includes the impact of straight-lining rent escalations and the amortization of free rent periods and excludes the impact of the following:  amortization of deferred revenue related tenant-funded tenant improvements, amortization of above/below market rents, amortization for lease incentives due under existing leases, and expense reimbursement revenue.  Additionally, the underlying leases contain various expense structures including full service gross, modified gross and triple net. Amounts represent percentage of total portfolio annualized contractual base rental revenue.
(2)
The information presented for all lease expiration activity reflects leasing activity through December 31, 2012 for our stabilized portfolio. For leases that have been renewed early or space that has been re-leased to a new tenant, the expiration date and annualized base rent information presented takes into consideration the renewed or re-leased lease terms. Excludes space leased under month-to-month leases, vacant space, and lease renewal options not executed as of December 31, 2012.


Secured Debt
As of December 31, 2012, the Operating Partnership had nine outstanding mortgage notes payable, which were secured by certain of our properties. Our secured debt represents an aggregate indebtedness of approximately $553.9 million. See additional information regarding our secured debt in “Item 7: Management’s Discussion and Analysis of Financial Condition and Results of Operations —Liquidity and Capital Resources—Liquidity Sources,” Notes 6 and 7 to our consolidated financial statements, and Schedule III—Real Estate and Accumulated Depreciation included with this report. Management believes that, as of December 31, 2012, the value of the properties securing the applicable secured obligations in each case exceeded the principal amount of the outstanding obligation.

ITEM 3.
LEGAL PROCEEDINGS
We and our properties are subject to routine litigation incidental to our business. As of December 31, 2012, we are not a defendant in, and our properties are not subject to, any legal proceedings that we believe, if determined adversely to us, would have a material adverse effect upon our financial condition, results of operations, or cash flows.

ITEM 4.
MINE SAFETY DISCLOSURES
None.

 

33



PART II

ITEM 5.
MARKET FOR KILROY REALTY CORPORATION'S COMMON EQUITY, RELATED STOCKHOLDER MATTERS AND ISSUER PURCHASES OF EQUITY SECURITIES
The Company's common stock is traded on the New York Stock Exchange (“NYSE”) under the symbol “KRC.” As of the date this report was filed, there were approximately 65 registered holders of the Company's common stock. The following table illustrates the high, low, and closing prices by quarter, as well as dividends declared, during 2012 and 2011 as reported on the NYSE.
 
2012
High

 
Low

 
Close

 
Per Share Common
Stock Dividends
Declared

First quarter
$
46.61

 
$
37.92

 
$
46.61

 
$
0.3500

Second quarter
48.58

 
44.84

 
48.41

 
0.3500

Third quarter
49.88

 
44.78

 
44.78

 
0.3500

Fourth quarter
47.52

 
42.47

 
47.37

 
0.3500

2011
High

 
Low

 
Close

 
Per Share Common
Stock Dividends
Declared

First quarter
$
39.24

 
$
36.61

 
$
38.83

 
$
0.3500

Second quarter
41.94

 
38.04

 
39.49

 
0.3500

Third quarter
41.58

 
30.01

 
31.30

 
0.3500

Fourth quarter
38.57

 
29.25

 
38.07

 
0.3500

The Company pays distributions to common stockholders quarterly each January, April, July, and October at the discretion of the board of directors. Distribution amounts depend on our FFO, financial condition, capital requirements, the annual distribution requirements under the REIT provisions of the Code, and such other factors as the board of directors deems relevant.

MARKET FOR KILROY REALTY, L.P.'S COMMON EQUITY, RELATED STOCKHOLDER MATTERS AND ISSUER PURCHASES OF EQUITY SECURITIES
There is no established public trading market for the Operating Partnership’s common units. As of the date this report was filed, there were 24 holders of record of common units (including through the Company’s general partnership interest).
The following table reports the distributions per common unit declared during the years ended December 31, 2012 and 2011.
2012
 
Per Unit Common
Unit Distribution
Declared

First quarter
 
$
0.3500

Second quarter
 
0.3500

Third quarter
 
0.3500

Fourth quarter
 
0.3500

2011
 
Per Unit Common
Unit Distribution
Declared

First quarter
 
$
0.3500

Second quarter
 
0.3500

Third quarter
 
0.3500

Fourth quarter
 
0.3500

During 2012 and 2011, the operating partnership redeemed 10,000 and 5,000 common units, respectively, for the same number of shares of the Company’s common stock.

34





PERFORMANCE GRAPH
The following line graph compares the change in cumulative stockholder return on shares of the Company's common stock to the cumulative total return of the NAREIT All Equity REIT Index, the Standard & Poor’s 500 Stock Index, and the SNL REIT Office Index for the five-year period ended December 31, 2012. We include an additional index, the SNL REIT Office Index, to the performance graph since management believes it provides additional information to investors about our performance relative to a more specific peer group. The SNL REIT Office Index is a published and widely recognized index that comprises 19 office equity REITs, including us. The graph assumes the investment of $100 in us and each of the indices on December 31, 2007 and, as required by the SEC, the reinvestment of all distributions. The return shown on the graph is not necessarily indicative of future performance.



35



ITEM 6.
SELECTED FINANCIAL DATA - KILROY REALTY CORPORATION     

The following tables set forth selected consolidated financial and operating data on an historical basis for the Company.  The following data should be read in conjunction with our financial statements and notes thereto and “Item 7: Management's Discussion and Analysis of Financial Condition and Results of Operations” included below in this report.

The consolidated balance sheet data as of December 31, 2012 and 2011 and the consolidated statement of operations data for the years ended December 31, 2012, 2011 and 2010 have been derived from the historical consolidated financial statements of Kilroy Realty Corporation audited by Deloitte & Touche LLP, an independent registered public accounting firm.  The consolidated balance sheet data as of December 31, 2010, 2009 and 2008 and the consolidated statement of operations data for the years ended December 31, 2009 and 2008 have been derived from the historical consolidated financial statements of Kilroy Realty Corporation and adjusted for the impact of subsequent accounting changes requiring retrospective application, if any.
Kilroy Realty Corporation Consolidated
(in thousands, except share, per share, square footage and occupancy data)
 
 
Year Ended December 31,
 
2012
 
2011
 
2010
 
2009
 
2008
Statements of Operations Data:
 
 
 
 
 
 
 
 
 
Total revenues from continuing operations
$
404,912

 
$
337,629

 
$
254,994

 
$
230,571

 
$
244,294

Income (loss) from continuing operations
5,447

 
(3,728
)
 
(427
)
 
15,569

 
28,181

Income from discontinued operations
271,654

 
71,217

 
20,313

 
22,446

 
18,730

Net income available to common stockholders
249,826

 
50,819

 
4,512

 
21,794

 
29,829

Per-Share Data:
 
 
 
 
 
 
 
 
 
Weighted average common shares outstanding-basic
69,639,623

 
56,717,121

 
49,497,487

 
38,705,101

 
32,466,591

Weighted average common shares outstanding-diluted
69,639,623

 
56,717,121

 
49,497,487

 
38,732,126

 
32,540,872

(Loss) income from continuing operations available to common stockholders per common share-basic
$
(0.24
)
 
(0.35
)
 
(0.33
)
 
(0.02
)
 
0.37

(Loss) income from continuing operations available to common stockholders per common share-diluted
$
(0.24
)
 
(0.35
)
 
(0.33
)
 
(0.02
)
 
0.37

Net income available to common stockholders per share-basic
$
3.56

 
0.87

 
0.07

 
0.53

 
0.91

Net income available to common stockholders per share-diluted
$
3.56

 
0.87

 
0.07

 
0.53

 
0.91

Dividends declared per common share
$
1.40

 
1.40

 
1.40

 
1.63

 
2.32

 

36



 
December 31,
 
2012
 
2011
 
2010
 
2009
 
2008
Balance Sheet Data:
 
 
 
 
 
 
 
 
 
Total real estate held for investment, before accumulated depreciation and amortization
$
4,757,394

 
$
3,798,690

 
$
3,216,871

 
$
2,520,083

 
$
2,475,596

Total assets
4,616,084

 
3,446,795

 
2,816,565

 
2,084,281

 
2,102,918

Total debt
2,040,935

 
1,821,286

 
1,427,776

 
972,016

 
1,142,348

Total noncontrolling interest - preferred units(1)

 
73,638

 
73,638

 
73,638

 
73,638

Total preferred stock
192,411

 
121,582

 
121,582

 
121,582

 
121,582

Total equity(2)
2,235,933

 
1,327,482

 
1,117,730

 
883,838

 
714,886

Other Data:
 
 
 
 
 
 
 
 
 
Funds From Operations(3)
$
165,455

 
$
136,173

 
$
106,639

 
$
107,159

 
$
113,972

Cash flows provided by (used in):
 
 
 
 
 
 
 
 
 
Operating activities
180,724

 
138,256

 
119,827

 
124,965

 
144,481

Investing activities
(706,506
)
 
(634,283
)
 
(701,774
)
 
(50,474
)
 
(93,825
)
Financing activities
537,705

 
485,964

 
586,904

 
(74,161
)
 
(52,835
)
Property Data:
 
 
 
 
 
 
 
 
 
Office Properties:
 
 
 
 
 
 
 
 
 
Rentable square footage
13,249,780

 
11,421,112

 
10,395,208

 
8,708,466

 
8,650,126

Occupancy
92.8
%
 
90.1
%
 
87.5
%
 
80.6
%
 
86.2
%
Industrial Properties:
 
 
 
 
 
 
 
 
 
Rentable square footage
(4) 
 
3,413,354

 
3,602,896

 
3,654,463

 
3,718,663

Occupancy
(4) 
 
100.0
%
 
93.9
%
 
88.2
%
 
96.3
%
_______________________
(1)
Represents the redemption value, less issuance costs of our issued and outstanding 1,500,000 Series A Preferred Units. The Series A Preferred Units were redeemed in 2012. See Note 9 in our consolidated financial statements included in this report for additional information.
(2)
Includes the noncontrolling interest of the common units of the Operating Partnership.
(3)
The Company calculates FFO in accordance with the White Paper on FFO approved by the Board of Governors of NAREIT. The White Paper defines FFO as net income or loss calculated in accordance with GAAP, excluding extraordinary items, as defined by GAAP, gains and losses from sales of depreciable real estate and impairment write-downs associated with depreciable real estate, plus real estate-related depreciation and amortization (excluding amortization of deferred financing costs and depreciation of non-real estate assets), and after adjustment for unconsolidated partnerships and joint ventures.
    
Management believes that FFO is a useful supplemental measure of the Company's operating performance. The exclusion from FFO of gains and losses from the sale of operating real estate assets allows investors and analysts to readily identify the operating results of the assets that form the core of the Company's activity and assists in comparing those operating results between periods. Also, because FFO is generally recognized as the industry standard for reporting the operations of REITs, it facilitates comparisons of operating performance to other REITs. However, other REITs may use different methodologies to calculate FFO, and accordingly, the Company's FFO may not be comparable to all other REITs.
    
Implicit in historical cost accounting for real estate assets in accordance with GAAP is the assumption that the value of real estate assets diminishes predictably over time. Since real estate values have historically risen or fallen with market conditions, many industry investors and analysts have considered presentations of operating results for real estate companies using historical cost accounting alone to be insufficient. Because FFO excludes depreciation and amortization of real estate assets, management believes that FFO along with the required GAAP presentations provides a more complete measurement of the Company's performance relative to its competitors and a more appropriate basis on which to make decisions involving operating, financing, and investing activities than the required GAAP presentations alone would provide.
    
However, FFO should not be viewed as an alternative measure of the Company's operating performance since it does not reflect either depreciation and amortization costs or the level of capital expenditures and leasing costs necessary to maintain the operating performance of the Company's properties, which are significant economic costs and could materially impact the Company's results from operations.
    
Noncash adjustments to arrive at FFO were as follows: noncontrolling interest in earnings of the Operating Partnership, depreciation and amortization of real estate assets, and net gain (loss) from dispositions of operating properties. For additional information, see "Item 7: Management's Discussion and Analysis of Financial Condition and Results of Operations -Non-GAAP Supplemental Financial Measure: Funds From Operations” including a reconciliation of the Company's GAAP net income available for common stockholders to FFO for the periods presented.
(4)
We sold all of our industrial properties during the fourth quarter of 2012.


37



SELECTED FINANCIAL DATA - KILROY REALTY, L.P.

The following tables set forth selected consolidated financial and operating data on an historical basis for the Operating Partnership. The following data should be read in conjunction with our financial statements and notes thereto and “Item 7: Management's Discussion and Analysis of Financial Condition and Results of Operations” included below in this report.

The consolidated balance sheet data as of December 31, 2012 and 2011 and the consolidated statement of operations data for the years ended December 31, 2012, 2011 and 2010 have been derived from the historical consolidated financial statements of Kilroy Realty, L.P. audited by Deloitte & Touche LLP, an independent registered public accounting firm.  The consolidated balance sheet data as of December 31, 2010, 2009 and 2008 and the consolidated statement of operations data for the years ended December 31, 2009 and 2008 have been derived from the historical consolidated financial statements of Kilroy Realty, L.P. and adjusted for the impact of subsequent accounting changes requiring retrospective application, if any.

Kilroy Realty, L.P. Consolidated
(in thousands, except unit, per unit, square footage and occupancy data)

 
Year Ended December 31,
 
2012
 
2011
 
2010
 
2009
 
2008
Statements of Operations Data:
 
 
 
 
 
 
 
 
 
Total revenues from continuing operations
$
404,912

 
$
337,629

 
$
254,994

 
$
230,571

 
$
244,294

Income (loss) from continuing operations
5,447

 
(3,728
)
 
(427
)
 
15,569

 
28,181

Income from discontinued operations
271,654

 
71,217

 
20,313

 
22,446

 
18,730

Net income available to common unitholders
255,375

 
51,764

 
4,528

 
22,618

 
31,478

Per Unit Data:
 
 
 
 
 
 
 
 
 
Weighted average common units outstanding-basic
71,403,258

 
58,437,444

 
51,220,618

 
40,436,196

 
34,531,779

Weighted average common units outstanding-diluted
71,403,258

 
58,437,444

 
51,220,618

 
40,463,221

 
34,606,060

(Loss) income from continuing operations available to common unitholders per common unit-basic
(0.24
)
 
(0.36
)
 
(0.33
)
 
(0.02
)
 
0.39

(Loss) income from continuing operations available to common unitholders per common unit-diluted
(0.24
)
 
(0.36
)
 
(0.33
)
 
(0.02
)
 
0.39

Net income available to common unitholders per unit-basic
3.56

 
0.86

 
0.07

 
0.53

 
0.90

Net income available to common unitholders per unit-diluted
3.56

 
0.86

 
0.07

 
0.53

 
0.90

Distributions declared per common unit
1.40

 
1.40

 
1.40

 
1.63

 
2.32

 

38



 
December 31,
 
2012
 
2011
 
2010
 
2009
 
2008
Balance Sheet Data:
 
 
 
 
 
 
 
 
 
Total real estate held for investment, before accumulated depreciation and amortization
$
4,757,394

 
$
3,798,690

 
$
3,216,871

 
$
2,520,083

 
$
2,475,596

Total assets
4,616,084

 
3,446,795

 
2,816,565

 
2,084,281

 
2,102,918

Total debt
2,040,935

 
1,821,286

 
1,427,776

 
972,016

 
1,142,348

Series A redeemable preferred units (1)

 
73,638

 
73,638

 
73,638

 
73,638

Total preferred capital
192,411

 
121,582

 
121,582

 
121,582

 
121,582

Total capital (2)
2,235,933

 
1,327,482

 
1,117,730

 
883,838

 
714,886

Other Data:
 
 
 
 
 
 
 
 
 
Cash flows provided by (used in):
 
 
 
 
 
 
 
 
 
    Operating activities
180,724

 
138,256

 
119,827

 
124,965

 
144,481

    Investing activities
(706,506
)
 
(634,283
)
 
(701,774
)
 
(50,474
)
 
(93,825
)
    Financing activities
537,705

 
485,964

 
586,904

 
(74,161
)
 
(52,835
)
Property Data:
 
 
 
 
 
 
 
 
 
Office Properties:
 
 
 
 
 
 
 
 
 
    Rentable square footage
13,249,780

 
11,421,112

 
10,395,208

 
8,708,466

 
8,650,126

    Occupancy
92.8
%
 
90.1
%
 
87.5
%
 
80.6
%
 
86.2
%
Industrial Properties:
 
 
 
 
 
 
 
 
 
    Rentable square footage
(3) 
 
3,413,354

 
3,602,896

 
3,654,463

 
3,718,663

    Occupancy
(3) 
 
100.0
%
 
93.9
%
 
88.2
%
 
96.3
%
_______________________
(1)
Represents the redemption value, less issuance costs of the Operating Partnership's issued and outstanding 1,500,000 Series A Preferred Units. All Series A Preferred Units were redeemed in 2012. See Note 9 in our consolidated financial statements included in this report for additional information.
(2)
Includes the noncontrolling interests in consolidated subsidiaries.
(3)
We sold all of our industrial properties during the fourth quarter of 2012.


39



ITEM 7.
MANAGEMENT’S DISCUSSION AND ANALYSIS OF FINANCIAL CONDITION AND RESULTS OF OPERATIONS    
The following discussion relates to our consolidated financial statements and should be read in conjunction with the financial statements and notes thereto appearing elsewhere in this report. The results of operations discussion is combined for the Company and the Operating Partnership because there are no material differences in the results of operations between the two reporting entities.
Forward-Looking Statements

Statements contained in this “Item 7: Management's Discussion and Analysis of Financial Condition and Results of Operations” that are not historical facts may be forward-looking statements, including statements or information concerning projected future occupancy and rental rates, lease expirations, debt maturity, potential investments, strategies such as capital recycling, development and redevelopment activity, projected construction costs, dispositions, future executive incentive compensation, pending, potential or proposed acquisitions and other forward-looking financial data, as well as the discussion in “-Factors That May Influence Future Results of Operations”, “-Liquidity and Capital Resource of the Company”, and “-Liquidity and Capital Resources of the Operating Partnership.” Forward-looking statements can be identified by the use of words such as “believes,” “expects,” “projects,” “may,” “will,” “should,” “seeks,” “approximately,” “intends,” “plans,” “pro forma,” “estimates” or “anticipates” and the negative of these words and phrases and similar expressions that do not relate to historical matters. Forward-looking statements are based on our current expectations, beliefs and assumptions, and are not guarantees of future performance. Forward-looking statements are inherently subject to uncertainties, risks, changes in circumstances, trends and factors that are difficult to predict, many of which are outside of our control. Accordingly, actual performance, results and events may vary materially from those indicated in the forward-looking statements, and you should not rely on the forward-looking statements as predictions of future performance, results or outcomes. Numerous factors could cause actual future events to differ materially from those indicated in forward-looking statements, including, among others:

global market and general economic conditions and their effect on our liquidity and financial conditions and those of our tenants;
adverse economic or real estate conditions in California and Washington including with respect to California's continuing budget deficits;
risks associated with our investment in real estate assets, which are illiquid, and with trends in the real estate industry;
defaults on or non-renewal of leases by tenants;
any significant downturn in tenants' businesses;
our ability to re-lease property at or above current market rates;
costs to comply with government regulations, including environmental remediations;
the availability of cash for distribution and debt service and exposure of risk of default under debt obligations;
significant competition, which may decrease the occupancy and rental rates of properties;
potential losses that may not be covered by insurance;
the ability to successfully complete acquisitions and dispositions on announced terms;
the ability to successfully operate acquired properties;
the ability to successfully complete development and redevelopment properties on schedule and within budgeted amounts;
defaults on leases for land on which some of our properties are located;
adverse changes to, or implementations of, applicable laws, regulations or legislation;
environmental uncertainties and risks related to natural disasters; and
the Company's ability to maintain its status as a REIT.

The factors included in this report are not exhaustive and additional factors could adversely affect our business and financial performance. For a discussion of additional risk factors, see the factors included in this report under the caption “Risk Factors,” and in our other filings with the SEC. All forward-looking statements are based on currently available information and speak only as of the date of this report. We assume no obligation to update any forward-looking statement that becomes untrue because of subsequent events, new information or otherwise, except to the extent we are required to do so in connection with our ongoing requirements under federal securities laws.




40



Company Overview
We are a self-administered REIT active in office submarkets along the West Coast. We own, develop, acquire and manage real estate assets, consisting primarily of Class A properties in the coastal regions of Los Angeles, Orange County, San Diego County, the San Francisco Bay Area and greater Seattle, which we believe have strategic advantages and strong barriers to entry. We own our interests in all of our properties through the Operating Partnership and the Finance Partnership, and conduct substantially all of our operations through the Operating Partnership. We owned a 97.6% and 97.2% general partnership interest in the Operating Partnership as of December 31, 2012 and 2011, respectively. All our properties are held in fee except for the 11 office buildings which are held subject to long-term ground leases for the land (See Note 15 to our consolidated financial statements included in this report for additional information regarding our ground lease obligations).
2012 Highlights
We made significant progress on several fronts during 2012, and are well-positioned for continued long-term growth through our strong leasing performance, well timed acquisitions, development and redevelopment efforts, ongoing capital recycling program, and successful financing activities.
Leasing - During 2012, we executed new and renewal office leases on 2.3 million square feet, our highest annual leasing performance since our formation in 1997. This leasing activity included a lease signed with salesforce.com for approximately 445,000 rentable square feet. As a result of our consistent and successful leasing efforts, occupancy in our stabilized office portfolio increased to 92.8% as of December 31, 2012, up from 90.1% as of December 31, 2011.
Operating Property Acquisitions - We remain a disciplined buyer of office properties and continue to focus on value add opportunities in West Coast markets populated by high growth tenants in a variety of industries, including technology, media, healthcare, entertainment and services. During 2012, we continued to expand our portfolio in the San Francisco Bay Area, greater Seattle, and Los Angeles through the acquisitions of eight buildings, four buildings and two buildings, in each respective region, for a total purchase price of approximately $674.0 million. As a result of the 2012 acquisitions, our stabilized portfolio has increased by approximately 1.8 million rentable square feet (see Note 3 to our consolidated financial statements included in this report for additional information).
Development Site Acquisitions - During 2012, we increased our focus on value-add and highly accretive development opportunities and expanded our future development pipeline through targeted acquisitions of development opportunities on the West Coast.
We further expanded our presence in the San Francisco Bay Area and Los Angeles through the purchase of six ground-up development opportunities, five of which are located in the San Francisco Bay Area and one that is located in the Hollywood submarket of Los Angeles. We commenced construction on four of the development opportunities located in the San Francisco Bay Area upon acquisition and expect construction to be completed at various dates beginning in late 2013 through late 2015. The remaining two development opportunities located in San Francisco and Hollywood have been added to our future development pipeline and we expect to begin construction during the first and fourth quarter of 2013 (see "—Factors that May Influence Future Operations - In-Process and Future Development Pipeline" for additional information). The total purchase price of these acquisitions was approximately $340.3 million.
Redevelopment - During 2012, we completed two of our redevelopment projects and added these projects to our stabilized portfolio. We completed both projects at a total estimated investment of approximately $97.8 million, including the $31.3 million net carrying value of the projects at the commencement of redevelopment. The total estimated investment includes lease commissions and excludes tenant improvement overages. The aggregate rentable square feet of these projects is approximately 410,000 square feet. As of December 31, 2012, these properties were 100% leased. In addition, we continued the redevelopment of one of our properties which will have a total estimated investment of approximately $180.0 million at completion. We also had one redevelopment project in lease-up with a total estimated investment of approximately $19.5 million at completion (see "—Factors that May Influence Future Operations - Redevelopment Projects" for additional information).
Capital Recycling Program - We have continued to utilized our capital recycling program to provide additional capital to fund potential acquisitions, to finance development and redevelopment expenditures, to potentially repay long-term debt and for other general corporate purposes. Our general strategy is to target the disposition of mature properties or those that have limited upside for us and redeploy some or all of the capital into acquisitions where we can add additional value to generate higher returns (see "—Factors that May Influence Future Operations" below for additional information).
In connection with our capital recycling strategy, during 2012, we completed the sale of seven office properties and our entire industrial portfolio, which was comprised of 39 industrial properties, with a combined 3,975,665 rentable square feet for a total gross sales price of approximately $500.3 million at a net gain of $259.2 million. The dispositions were structured to qualify as like-kind exchanges under Section 1031 of the Code ("Section 1031 Exchanges").
Financings - In addition to obtaining funding from our capital recycling program, we successfully completed a variety of financing and capital raising activities to fund our continued growth (see "— Liquidity and Capital Resources of the Operating Partnership" below for additional information).

41



Critical Accounting Policies
The preparation of financial statements in conformity with GAAP requires us to make estimates, assumptions, and judgments that affect the reported amounts of assets, liabilities, and the disclosure of contingent assets and liabilities at the date of the financial statements and the reported amounts of revenues and expenses for the reporting periods.
Certain accounting policies are considered to be critical accounting policies. Critical accounting policies are those policies that require our management team to make significant estimates and/or assumptions about matters that are uncertain at the time the estimates and/or assumptions are made or where we are required to make significant judgments and assumptions with respect to the practical application of accounting principles in our business operations. Critical accounting policies are by definition those policies that are material to our financial statements and for which the impact of changes in estimates, assumptions, and judgments could have a material impact to our financial statements.
The following critical accounting policies discussion reflects what we believe are the most significant estimates, assumptions, and judgments used in the preparation of our consolidated financial statements. This discussion of our critical accounting policies is intended to supplement the description of our accounting policies in the footnotes to our consolidated financial statements and to provide additional insight into the information used by management when evaluating significant estimates, assumptions, and judgments. For further discussion of our significant accounting policies, see Note 2 to the consolidated financial statements included in this report.

Rental Revenue Recognition
Rental revenue is our principal source of revenue. The timing of when we commence rental revenue recognition depends largely on our conclusion as to whether we are or the tenant is the owner for accounting purposes of the tenant improvements at the leased property. When we conclude that we are the owner of tenant improvements for accounting purposes, we record the cost to construct the tenant improvements as an asset, and we commence rental revenue recognition when the tenant takes possession of or controls the finished space, which is typically when such tenant improvements are substantially complete.
The determination of whether we are or the tenant is the owner of the tenant improvements for accounting purposes is subject to significant judgment. In making that determination, we consider numerous factors and perform a detailed evaluation of each individual lease. No one factor is determinative in reaching a conclusion. The factors we evaluate include but are not limited to the following:
 
whether the lease agreement requires landlord approval of how the tenant improvement allowance is spent prior to installation of the tenant improvements;
 
whether the lease agreement requires the tenant to provide evidence to the landlord supporting the cost and what the tenant improvement allowance was spent on prior to payment by the landlord for such tenant improvements;
 
whether the tenant improvements are unique to the tenant or reusable by other tenants;
 
whether the tenant is permitted to alter or remove the tenant improvements without the consent of the landlord or without compensating the landlord for any lost utility or diminution in fair value; and
 
whether the ownership of the tenant improvements remains with the landlord or remains with the tenant at the end of the lease term.
In addition, we also record the cost of certain tenant improvements paid for or reimbursed by tenants when we conclude that we are the owner of such tenant improvements using the factors discussed above. For these tenant-funded tenant improvements, we record the amount funded or reimbursed by tenants as deferred revenue, which is amortized and recognized as rental revenue over the term of the related lease beginning upon substantial completion of the leased premises. During the years ended December 31, 2012, 2011, and 2010, we capitalized $24.0 million, $4.3 million, and $5.4 million, respectively, of tenant-funded tenant improvements. Leases at our development and redevelopment properties generally have higher tenant-funded tenant improvements and we expect the trend to continue to increase as our development and redevelopment activities increase. For those periods, we also recognized $9.1 million, $9.3 million, and $9.7 million, respectively, of noncash rental revenue related to the amortization of deferred revenue recorded in connection with tenant-funded tenant improvements.
When we conclude that we are not the owner and the tenant is the owner of tenant improvements for accounting purposes, we record our contribution towards those improvements as a lease incentive, which is amortized as a reduction to rental revenue on a straight-line basis over the term of the related lease, and rental revenue recognition begins when the tenant takes possession of or controls the space.
Our determination as to whether we are or the tenant is the owner of tenant improvements for accounting purposes is made on a lease-by-lease basis and has a significant impact on the amount of noncash rental revenue that we record related to the

42



amortization of deferred revenue for tenant-funded tenant improvements, and can also have a significant effect on the timing of our overall revenue recognition.

Tenant Reimbursement Revenue
Reimbursements from tenants consist of amounts due from tenants for common area maintenance, real estate taxes, and other recoverable costs, including capital expenditures. Calculating tenant reimbursement revenue requires an in-depth analysis of the complex terms of each underlying lease. Examples of judgments and estimates used when determining the amounts recoverable include:
 
estimating the final expenses, net of accruals, that are recoverable;
 
estimating the fixed and variable components of operating expenses for each building;
 
conforming recoverable expense pools to those used in establishing the base year or base allowance for the applicable underlying lease; and
 
concluding whether an expense or capital expenditure is recoverable pursuant to the terms of the underlying lease.
During the year, we accrue estimated tenant reimbursement revenue in the period in which the tenant reimbursable costs are incurred based on our best estimate of the amounts to be recovered. Throughout the year, we perform analyses to properly match tenant reimbursement revenue with reimbursable costs incurred to date. Additionally, during the fourth quarter of each year, we perform preliminary reconciliations and accrue additional tenant reimbursement revenue or refunds. Subsequent to year end, we perform final detailed reconciliations and analyses on a lease-by-lease basis and bill or refund each tenant for any cumulative annual adjustments in the first and second quarters of each year for the previous year’s activity. Our historical experience for the years ended December 31, 2012, 2011, and 2010 has been that our final reconciliation and billing process resulted in final amounts that approximated the total annual tenant reimbursement revenues recognized.
Allowances for Uncollectible Current Tenant Receivables and Deferred Rent Receivables
Tenant receivables and deferred rent receivables are carried net of the allowances for uncollectible current tenant receivables and deferred rent receivables. Current tenant receivables consist primarily of amounts due for contractual lease payments and reimbursements of common area maintenance expenses, property taxes, and other costs recoverable from tenants. Deferred rent receivables represent the amount by which the cumulative straight-line rental revenue recorded to date exceeds cash rents billed to date under the lease agreement. As of December 31, 2012 and 2011, current receivables were carried net of an allowance for uncollectible amount of $2.6 million for each period and deferred rent receivables were carried net of an allowance for uncollectible accounts of $2.6 million and $3.4 million, respectively.
Management’s determination of the adequacy of the allowance for uncollectible current tenant receivables and the allowance for deferred rent receivables is performed using a methodology that incorporates a specific identification analysis and an aging analysis and includes an overall evaluation of our historical loss trends and the current economic and business environment. This determination requires significant judgment and estimates about matters that are uncertain at the time the estimates are made, including the creditworthiness of specific tenants, specific industry trends and conditions, and general economic trends and conditions. Since these factors are beyond our control, actual results can differ from our estimates, and such differences could be material.
With respect to the allowance for uncollectible tenant receivables, the specific identification methodology analysis relies on factors such as the age and nature of the receivables, the payment history and financial condition of the tenant, our assessment of the tenant’s ability to meet its lease obligations, and the status of negotiations of any disputes with the tenant. With respect to the allowance for deferred rent receivables, given the longer-term nature of these receivables, the specific identification methodology analysis evaluates each of our significant tenants and any tenants on our internal watchlist and relies on factors such as each tenant’s financial condition and its ability to meet its lease obligations. We evaluate our reserve levels quarterly based on changes in the financial condition of tenants and our assessment of the tenant’s ability to meet its lease obligations, overall economic conditions, and the current business environment.
For the years ended December 31, 2012, 2011, and 2010, we recorded a total provision for bad debts for both current tenant receivables and deferred rent receivables of approximately (0.0)%, 0.2%, and (0.4)%, respectively, of rental revenue. The negative provision for the year ended December 31, 2010 reflects the reversal of approximately $1.0 million of a provision for bad debts recorded in prior years against outstanding receivables from a former tenant due to the settlement of outstanding litigation with the former tenant in 2010. Excluding the $1.0 million reversal of the provision in 2010, our historical experience has been that actual write-offs of current tenant receivables and deferred rent receivables has approximated the provision for bad debts recorded for the years ended December 31, 2012, 2011, and 2010. In the event our estimates were not accurate and we had to change our

43



allowances by 1% of recurring revenue, the potential impact to our net income available to common stockholders would be approximately $4.0 million, $3.6 million, and $3.0 million for the years ended December 31, 2012, 2011, and 2010, respectively.

Acquisitions
We record the acquired tangible and intangible assets and assumed liabilities of acquisitions of all operating properties and those development and redevelopment opportunities that meet the accounting criteria to be accounted for as business combinations at fair value at the acquisition date. We assess and consider fair value based on estimated cash flow projections that utilize available market information and discount and/or capitalization rates that we deem appropriate. Estimates of future cash flows are based on a number of factors including historical operating results, known and anticipated trends, and market and economic conditions. The acquired assets and assumed liabilities for an operating property acquisition generally include but are not limited to: land, buildings and improvements, construction in progress and identified tangible and intangible assets and liabilities associated with in-place leases, including tenant improvements, leasing costs, value of above-market and below-market operating leases and ground leases, acquired in-place lease values and tenant relationships, if any.
The fair value of land is derived from comparable sales of land within the same submarket and/or region. The fair value of buildings and improvements, tenant improvements, and leasing costs are based upon current market replacement costs and other relevant market rate information.
The fair value of the above-market or below-market component of an acquired in-place operating lease is based upon the present value (calculated using a market discount rate) of the difference between (i) the contractual rents to be paid pursuant to the lease over its remaining non-cancellable lease term and (ii) management's estimate of the rents that would be paid using fair market rental rates and rent escalations at the date of acquisition measured over the remaining non-cancellable term of the lease for above-market operating leases and the initial non-cancellable term plus the term of any below-market fixed rate renewal options, if applicable, for below-market operating leases. The amounts recorded for above-market operating leases are included in deferred leasing costs and acquisition-related intangibles, net on the balance sheet and are amortized on a straight-line basis as a reduction of rental income over the remaining term of the applicable leases. The amounts recorded for below-market operating leases are included in deferred revenue and acquisition-related liabilities, net on the balance sheet and are amortized on a straight-line basis as an increase to rental income over the remaining term of the applicable leases plus the term of any below-market fixed rate renewal options, if applicable. Our below-market operating leases generally do not include fixed rate or below-market renewal options.
The fair value of acquired in-place leases is derived based on management's assessment of lost revenue and costs incurred for the period required to lease the “assumed vacant” property to the occupancy level when purchased. This fair value is based on a variety of considerations including, but not necessarily limited to: (1) the value associated with avoiding the cost of originating the acquired in-place leases; (2) the value associated with lost revenue related to tenant reimbursable operating costs estimated to be incurred during the assumed lease-up period; and (3) the value associated with lost rental revenue from existing leases during the assumed lease-up period. Factors considered by us in performing these analyses include an estimate of the carrying costs during the expected lease-up periods, current market conditions, and costs to execute similar leases. In estimating carrying costs, we include real estate taxes, insurance and other operating expenses, and estimates of lost rental revenue during the expected lease-up periods based on current market demand at market rates. In estimating costs to execute similar leases, we consider leasing commissions, legal and other related expenses. The amount recorded for acquired in-place leases is included in deferred leasing costs and acquisition-related intangibles, net on the balance sheet and amortized as an increase to depreciation and amortization expense over the remaining term of the applicable leases. If a lease were to be terminated or if termination were determined to be likely prior to its contractual expiration (for example resulting from bankruptcy), amortization of the related unamortized in-place lease intangible would be accelerated.
The determination of the fair value of any debt assumed in connection with a property acquisition is estimated by discounting the future cash flows using interest rates available for the issuance of debt with similar terms and remaining maturities.
The determination of the fair value of the acquired tangible and intangible assets and assumed liabilities of operating property acquisitions requires us to make significant judgments and assumptions about the numerous inputs discussed above. The use of different assumptions in these fair value calculations could significantly affect the reported amounts of the allocation of our acquisition related assets and liabilities and the related amortization and depreciation expense recorded for such assets and liabilities. In addition, because the value of above and below market leases are amortized as either a reduction or increase to rental income, respectively, our judgments for these intangibles could have a significant impact on our reported rental revenues and results of operations.
Costs directly associated with all operating property acquisitions and those development and redevelopment acquisitions that meet the accounting criteria to be accounted for as business combinations are expensed as incurred. During the years ended December 31, 2012, 2011, and 2010, we expensed $4.9 million, $4.1 million and $2.2 million of acquisition costs respectively,

44



based on the level of our acquisition activity during those years. Our acquisition expenses are directly related to our acquisition activity and if our acquisition activity was to increase or decrease, so would our acquisition costs. Costs directly associated with development acquisitions accounted for as asset acquisitions are capitalized as part of the cost of the acquisition. During the year ended December 31, 2012, we capitalized $0.7 million of such acquisition costs. We did not capitalize any acquisition costs during the years ended December 31, 2011 and 2010.
Evaluation of Asset Impairment
We evaluate our real estate assets for potential impairment whenever events or changes in circumstances indicate that the carrying amount of a given asset may not be recoverable. We evaluate our real estate assets for impairment on a property-by-property basis. Indicators we use to determine whether an impairment evaluation is necessary include:
 
low occupancy levels or forecasted low occupancy levels at a specific property;
 
current period operating or cash flow losses combined with a historical pattern or future projection of potential continued operating or cash flow losses at a specific property;
 
deterioration in rental rates for a specific property as evidenced by sudden significant rental rate decreases or continuous rental rate decreases over numerous quarters, which could signal a continued decrease in future cash flow for that property;
 
deterioration of a given rental submarket as evidenced by significant increases in market vacancy and/or negative absorption rates or continuous increases in market vacancy and/or negative absorption rates over numerous quarters, which could signal a decrease in future cash flow for properties within that submarket;
 
significant increases in property sales yields, continuous increases in property sales yields over several quarters, or recent property sales at a loss within a given submarket, each of which could signal a decrease in the market value of properties;
 
significant change in strategy or use of a specific property or any other event that could result in a decreased holding period, including classifying a property as held for sale, or significant development delay;
 
evidence of material physical damage to the property; and
 
default by a significant tenant when any of the other indicators above are present.
When we evaluate for potential impairment our real estate assets to be held and used, we first evaluate whether there are any indicators of impairment. If any impairment indicators are present for a specific real estate asset, we then perform an undiscounted cash flow analysis and compare the net carrying amount of the real estate asset to the real estate asset’s estimated undiscounted future cash flow over the anticipated holding period. If the estimated undiscounted future cash flow is less than the net carrying amount of the real estate asset, we perform an impairment loss calculation to determine if the fair value of the real estate asset is less than the net carrying value of the real estate asset. Our impairment loss calculation compares the net carrying amount of the real estate asset to the real estate asset’s estimated fair value, which may be based on estimated discounted future cash flow calculations or third-party valuations or appraisals. We recognize an impairment loss if the amount of the asset’s net carrying amount exceeds the asset’s estimated fair value. If we recognize an impairment loss, the estimated fair value of the asset becomes its new cost basis. For a depreciable long-lived asset, the new cost basis will be depreciated (amortized) over the remaining useful life of that asset.
Our undiscounted cash flow and fair value calculations contain uncertainties because they require management to make assumptions and to apply judgment to estimate future cash flow and property fair values, including selecting the discount or capitalization rate that reflects the risk inherent in future cash flow. Estimating projected cash flow is highly subjective as it requires assumptions related to future rental rates, tenant allowances, operating expenditures, property taxes, capital improvements, and occupancy levels. We are also required to make a number of assumptions relating to future economic and market events and prospective operating trends. Determining the appropriate capitalization rate also requires significant judgment and is typically based on many factors including the prevailing rate for the market or submarket, as well as the quality and location of the properties. Further, capitalization rates can fluctuate resulting from a variety of factors in the overall economy or within regional markets. If the actual net cash flow or actual market capitalization rates significantly differ from our estimates, the impairment evaluation for an individual asset could be materially affected.
Because of the economic and market environment, circumstances indicated that an analysis for potential impairment of certain of our properties was necessary in each of the years ended December 31, 2012, 2011, and 2010. As a result, for each property where such an indicator occurred and/or for properties within a given submarket where such an indicator occurred, we completed an impairment evaluation. After completing this process, we determined that for each of the operating properties evaluated, undiscounted cash flows over the holding period were in excess of carrying value and, therefore, we did not record any impairment losses for these periods. We determined that for each of the properties held for sale, that the sale price less estimated costs to sell exceeded the carrying value and therefore we did not record any impairment losses for these properties.

45




Cost Capitalization and Depreciation
We capitalize costs associated with development and redevelopment activities, capital improvements, tenant improvements, and leasing activities. For the years ended December 31, 2012, 2011, and 2010 we capitalized $3.1 million, $1.7 million, and $1.6 million respectively, of internal costs to our qualifying redevelopment and development projects.
Amounts capitalized are depreciated or amortized over estimated useful lives determined by management. We depreciate buildings and improvements based on the estimated useful life of the asset, and we amortize tenant improvements and leasing costs over the shorter of the estimated useful life or estimated remaining life of the related lease. All capitalized costs are depreciated or amortized using the straight-line method.
Determining whether expenditures meet the criteria for capitalization and the assignment of depreciable lives requires management to exercise significant judgment. Expenditures that meet one or more of the following criteria generally qualify for capitalization:
 
provide benefit in future periods;
 
extend the useful life of the asset beyond our original estimates; and
 
increase the quality of the asset beyond our original estimates.
Our historical experience has demonstrated that we have not had material write-offs of assets and that our depreciation and amortization estimates have been reasonable and appropriate.

Share-Based Incentive Compensation Accounting

At December 31, 2012, the Company had one share-based incentive compensation plan, the Kilroy Realty 2006 Incentive Award Plan, which is described more fully in Note 12 to the consolidated financial statements. The Executive Compensation Committee determines compensation for our Chief Executive Officer, Chief Operating Officer, Chief Investment Officer and Chief Financial Officer (“the Executive Officers”). Compensation cost for all share-based awards, including options, requires measurement at estimated fair value on the grant date and compensation cost is recognized over the service vesting period, which represents the requisite service period.   The grant date fair value for compensation plans that contain market measures are performed using complex pricing valuation models that require the input of assumptions, including judgments to estimate expected stock price volatility, expected life, and forfeiture rate.  Specifically, the grant date fair value of market measure-based share-based compensation plans are calculated using a Monte Carlo simulation pricing model and the grant date fair value of stock option grants are calculated using the Black-Scholes valuation model.
For the year ended December 31, 2012 we recorded approximately $3.9 million of compensation expense related to plans that contained market measures and were therefore subject to such valuation models.  If the valuation of the grant date fair value for such plans changed by 10%, the potential impact to our net income available to common stockholders would be approximately $0.4 million for the year ended December 31, 2012.  There was no compensation expense related to market measure-based plans recorded for the years ended December 31, 2011 and 2010 since our market measure-based share-based compensation plans and options were granted in 2012.



46



Factors That May Influence Future Results of Operations
Acquisitions. During the year ended December 31, 2012, we acquired 14 office buildings in seven transactions with an aggregate purchase price of approximately $674.0 million and six development and redevelopment opportunity projects in six transactions with an aggregate purchase price of approximately $340.3 million. During the year ended December 31, 2011, we acquired ten office buildings and one redevelopment opportunity project in eight transactions with an aggregate purchase price of approximately $637.8 million (see Note 3 to our consolidated financial statements included in this report for additional information). As of the date of this report, we have completed the acquisition of one additional office building with a purchase price of approximately $170.0 million. We generally finance our acquisitions through proceeds from the issuance of debt and equity securities, borrowings under our revolving revolving credit facility, proceeds from our capital recycling program and the assumption of existing debt.
As a key component of our growth strategy, we continually evaluate acquisition opportunities (including office properties, undeveloped land, and development and redevelopment opportunities) as they arise. As a result, at any point in time we may have one or more potential acquisitions under consideration that are in varying stages of evaluation, negotiation or due diligence review, which may include potential acquisitions under contract. As of the date of the filing of this report, we were also in negotiations to acquire an additional future development opportunity. We cannot provide assurance that we will acquire this property. In the future, we may enter into agreements to acquire other properties, either as wholly-owned properties or through joint ventures, and those agreements typically will be subject to the satisfaction of closing conditions. We cannot provide assurance that we will enter into any agreements to acquire properties, or that the potential acquisitions contemplated by any agreements we may enter into in the future will be completed. Costs associated with acquisitions accounted for as business combinations are expensed as incurred, and we may be unable to complete an acquisition after making a nonrefundable deposit or incurring acquisition−related costs. In addition, acquisitions are subject to various other risks and uncertainties.
Capital Recycling Program. During the year ended December 31, 2012, we disposed of seven office properties and our entire industrial portfolio, which was comprised of 39 Industrial Properties, with a combined 3,975,665 rentable square feet, for a total gross sales price of approximately $500.3 million at a net gain of $259.2 million (see Note 17 to our consolidated financial statements included in this report for more information). In connection with this transaction, the dispositions were structured to qualify as Section 1031 Exchanges. Approximately $228.8 million of the sales proceeds, which were included in restricted cash on the consolidated balance sheets at December 31, 2012, were reinvested into qualifying replacement properties as of the filing date of this report.
As part of our current and ongoing strategy, we continuously evaluate opportunities for the potential disposition of properties and undeveloped land in our portfolio with the intent of recycling the proceeds generated from the disposition of non-strategic properties into capital to fund new operating and development acquisitions, development and redevelopment expenditures, to repay long-term debt and for other general corporate purposes. As part of our capital recycling strategy, we intend, when practical, to enter into Section 1031 Exchanges to defer some or all of the taxable gains, if any, on the sales for federal and state income tax purposes.
The timing of any potential future deposition transactions will depend on market conditions and other factors, including but not limited to our capital needs and our ability to defer some or all of the taxable gains on the sales. We cannot assure you that we will dispose of any additional properties, or that future acquisitions and/or dispositions, if any, will qualify as Section 1031 Exchanges.



47



Leasing Activity and Changes in Rental Rates. The amount of net rental income generated by our properties depends principally on our ability to maintain the occupancy rates of currently leased space and to lease currently available space, newly developed or redeveloped properties, newly acquired properties with vacant space, and space available from unscheduled lease terminations. The amount of rental income we generate also depends on our ability to maintain or increase rental rates in our submarkets. Negative trends in one or more of these factors could adversely affect our rental income in future periods. The following tables set forth certain information regarding leasing activity for our stabilized portfolio during the year ended December 31, 2012.

Information on Leases Commenced and Executed

For Leases Commenced
 
1st & 2nd Generation(1)
 
2nd Generation(1)
 
Number of
Leases(2)
 
Rentable
Square Feet(2)
 
TI/LC per Sq. Ft.(3)
 
Changes in
Rents(4)(6)
 
Changes in
Cash Rents(5)
 
Retention Rates(7)
 
Weighted Average Lease Term
(in months) 
 
New
 
Renewal
 
New 
 
Renewal 
 
Year Ended December 31, 2012
86

 
63

 
895,345

 
629,664

 
$
30.02

 
11.1
%
 
3.5
%
 
51.9
%
 
68



For Leases Executed(8) 
 
1st & 2nd Generation(1)
 
2nd Generation(1)
 
Number of Leases(2)
 
Rentable Square Feet(2)
 
TI/LC per Sq. Ft.(3)
 
Changes in
Rents(4)(6)
 
Changes in
Cash Rents(5)
 
Weighted Average Lease Term
(in months)
 
New
 
Renewal
 
New
 
Renewal
 
 
 
Year Ended
December 31, 2012
83

 
68

 
998,659

 
779,959

 
$
36.64

 
21.3
%
 
9.7
%
 
73

_______________
(1)
First generation leasing includes space where we have made capital expenditures that result in additional revenue generated when the space is re-leased. Second generation leasing includes space where we have made capital expenditures to maintain the current market revenue stream.
(2)
Represents leasing activity for leases that commenced or signed during the period, including first and second generation space, net of month-to-month leases. Excludes leasing on new construction.
(3)
Amounts exclude tenant-funded tenant improvements.
(4)
Calculated as the change between GAAP rents for new/renewed leases and the expiring GAAP rents for the same space. Excludes leases for which the space was vacant longer than one year or vacant when the property was acquired.
(5)
Calculated as the change between stated rents for new/renewed leases and the expiring stated rents for the same space. Excludes leases for which the space was vacant longer than one year or vacant when the property was acquired.
(6)
Excludes commenced and executed leases of approximately 469,000 and 394,000 rentable square feet, respectively, for the year ended December 31, 2012, for which the space was vacant longer than one year or being leased for the first time. Space vacant for more than one year is excluded from our change in rents calculations to provide a meaningful market comparison.
(7)
Calculated as the percentage of space either renewed or expanded into by existing tenants or subtenants at lease expiration.
(8)
During the year, 14 leases totaling approximately 204,000 rentable square feet were signed but had not commenced as of December 31, 2012.

As of December 31, 2012, we believe that the weighted average cash rental rates for our stabilized portfolio, including recently acquired operating properties, are approximately at the current average market rental rates, although individual properties within any particular submarket presently may be leased either above, below, or at the current market rates within that submarket, and the average rental rates for individual submarkets may be above, below, or at the average cash rental rate of our portfolio.
In general, market rental rates increased in the majority of our submarkets during 2012. Our rental rates and occupancy are impacted by general economic conditions, including the pace of regional economic growth and access to capital. Therefore, we cannot give any assurance that leases will be renewed or that available space will be re-leased at rental rates equal to or above the current market rates. Additionally, decreased demand and other negative trends or unforeseeable events that impair our ability to timely renew or re-lease space could have further negative effects on our future financial condition, results of operations, and cash flows.








48



Scheduled Lease Expirations.   The following table sets forth certain information regarding our lease expirations for our stabilized portfolio for future periods as of December 31, 2012:
Lease Expirations(1)
Year of Lease Expiration
 
Number of
Expiring
Leases
 
Total Square Feet
 
% of Total Leased Sq. Ft.
 
Annualized Base Rent (1)
 
% of Total Annualized Base Rent (1)
 
Annualized Base Rent per Sq. Ft. (1)
2013
 
94

 
855,902

 
7.1
%
 
$
22,524

 
6.0
%
 
$
26.32

2014
 
121

 
1,250,019

 
10.4
%
 
36,098

 
9.6
%
 
28.88

2015
 
151

 
2,124,976

 
17.7
%
 
65,432

 
17.4
%
 
30.79

2016
 
74

 
808,217

 
6.7
%
 
21,119

 
5.6
%
 
26.13

2017
 
99

 
1,951,623

 
16.2
%
 
58,162

 
15.4
%
 
29.80

2018
 
52

 
1,281,765

 
10.6
%
 
49,569

 
13.1
%
 
38.67

Total(2)
 
591

 
8,272,502

 
68.7
%
 
$
252,904

 
67.1
%
 
$
30.57

 ________________________ 
(1)
Annualized base rent includes the impact of straight-lining rent escalations and the amortization of free rent periods and excludes the impact of the following:  amortization of deferred revenue related tenant-funded tenant improvements, amortization of above/below market rents, amortization for lease incentives due under existing leases, and expense reimbursement revenue.  Additionally, the underlying leases contain various expense structures including full service gross, modified gross and triple net. Amounts represent percentage of total portfolio annualized contractual base rental revenue. For additional information on tenant improvement and leasing commission costs incurred by the Company for the current reporting period, please see further discussion under the caption "Information on Leases Commenced and Executed."
(2)
The information presented for all lease expiration activity reflects leasing activity through December 31, 2012 for our stabilized portfolio. For leases that have been renewed early or space that has been re-leased to a new tenant, the expiration date and annualized base rent information presented takes into consideration the renewed or re-leased lease terms. Excludes space leased under month-to-month leases, vacant space, and lease renewal options not executed as of December 31, 2012.

In addition to the 1.0 million rentable square feet, or 7.2%, of currently available space in our stabilized portfolio, leases representing approximately 7.1% and 10.4% of the occupied square footage of our stabilized portfolio are scheduled to expire during the remainder of 2013 and in 2014, respectively. The leases scheduled to expire in 2013 and 2014 represent approximately 2.1 million rentable square feet of office space, or 15.6% of our total annualized base rental revenue. We believe that the weighted average cash rental rates are approximately 5% under the current average quoted market rates for leases scheduled to expire during 2013 and 2014, although individual properties within any particular submarket presently may be leased either above, below, or at the current quoted market rates within that submarket, and the average rental rates for individual submarkets may be above, below, or at the average cash rental rate of our overall portfolio. Our ability to re-lease available space depends upon both general market conditions and the market conditions in the specific regions in which individual properties are located.
Redevelopment Projects
We believe that a portion of our potential long-term future growth will continue to come from redevelopment opportunities both through acquired properties and within our existing portfolio. Redevelopment opportunities are those projects in which we spend significant development and construction costs on existing or acquired buildings pursuant to a formal plan, the intended result of which is a higher economic return on the property. During the fourth quarter ended December 31, 2012, we completed construction of the following two redevelopment projects.
2260 E. Imperial Highway, El Segundo, submarket of Los Angeles, on which we commenced redevelopment in the third quarter of 2010. The redevelopment project, encompassing approximately 299,000 rentable square feet, has a total estimated investment of approximately $60.4 million, including the $9.1 million net carrying value of the project at the commencement of redevelopment. The building was 100% pre-leased to DIRECTV, our largest tenant. DIRECTV began paying cash rent on the entire building in December 2012.
5010 Wateridge Vista Drive, Sorrento Mesa, submarket of San Diego, on which we commenced redevelopment in the third quarter of 2011. The redevelopment project encompasses approximately 111,000 rentable square feet. As part of the redevelopment, we incorporated one of our undeveloped land parcels. The redevelopment project has a total estimated investment of approximately $37.4 million, including the $22.2 million net carrying value of the project at the commencement of redevelopment. The building was 100% pre-leased to TD Ameritrade and rent commenced in October 2012.
As of December 31, 2012, we had one redevelopment project in lease-up and another redevelopment project under construction.
3880 Airport Way, Long Beach, submarket of Los Angeles, on which we commenced redevelopment in the third quarter of 2011. This lease-up property, encompassing approximately 98,000 rentable square feet, was 50% leased prior to the commencement of redevelopment which was done in two phases. Redevelopment on the first half, which was leased, was completed during the second quarter of 2012, and redevelopment on the second half was completed in the fourth

49



quarter of 2012. The lease-up project will have a total estimated investment of approximately $19.5 million upon completion, including the $6.3 million net carrying value of the project at the commencement of redevelopment.
360 Third Street, South of Market Area, submarket of San Francisco, on which we commenced redevelopment in the fourth quarter of 2011. The redevelopment project, which encompasses approximately 410,000 rentable square feet, will have a total estimated investment of approximately $180.0 million at completion, including the $88.5 million net carrying value of the project at the commencement of redevelopment plus $27.5 million that we expect to pay in the second quarter of 2013 to acquire the land that is currently subject to a ground lease. Construction is currently expected to be completed in the first quarter of 2014. As of December 31, 2012, the building was approximately 75% leased and 26% occupied. 

In-Process and Future Development Pipeline
We believe that a portion of our long-term future growth will also come from the completion of our under construction and in-process projects as well as executing on our future development pipeline, subject to market conditions. During 2012, we increased our focus on value-add and highly accretive development opportunities and expanded our future development pipeline through targeted acquisitions of development opportunities on the West Coast.
We have a proactive planning process by which we continually evaluate the size, timing, costs and scope of our development program and, as necessary, scale activity to reflect the economic conditions and the real estate fundamentals that exist in our strategic submarkets. We expect to proceed in our development program with discipline and will be pursuing opportunities with attractive economic returns, in locations with transportation and retail amenities and in markets with strong fundamentals and visible demand. We plan to develop in phases as appropriate and we strongly favor starting projects that are pre-leased.
As of the date of this report, our near-term development pipeline consisted of the following four projects under construction and two projects expected to commence in 2013.
690 E. Middlefield Road, Mountain View, California, which we acquired in May 2012. We acquired the project for $84.0 million, comprised of a cash purchase price of $74.5 million plus $9.5 million of assumed leasing commissions and other net accrued liabilities. The development project, which is 100% pre-leased to Synopsis, Inc., has a total estimated investment of approximately $195.7 million and is expected to encompass approximately 341,000 rentable square feet upon completion. Construction is currently in process and is expected to be completed in the first quarter of 2015.

331 Fairchild Drive, Mountain View, California, which we acquired in December 2012 and is 100% pre-leased. We acquired the project for $18.9 million plus $2.9 million of development costs to be reimbursed to the seller and are planning to develop an approximately 88,000 square foot building. The development project has a total estimated investment of approximately $45.2 million. Construction is currently in process and is expected to be completed in the fourth quarter of 2013.

350 Mission Street, South of Market Financial District, San Francisco, California, which we acquired in October 2012 for approximately $52.0 million.  Shortly after acquisition, we pre-leased the entire project to salesforce.com and are currently planning to develop an approximately 400,000 square foot, 27 story office tower that adapts our open-plan workspace concepts to a high-rise office environment. The property is expected to be LEED platinum certified and the first ground up development property in the city to receive this designation. The development project has a total estimated investment of approximately $254.7 million. We are currently pursuing entitlements to increase this project to a 30-story office tower, which would increase the estimated rentable square feet and total estimated investment. Construction is currently in process and is expected to be completed in the first quarter of 2015.

555-599 N. Mathilda Avenue, Sunnyvale, California, which we acquired in December 2012 for approximately $137.6 million. The project, which is comprised of one operating property and a future development site, is 100% pre-leased. Our plan at this project is to continue operating the existing building and develop an approximately 587,000 square foot office complex for LinkedIn, the tenant in the current existing building. The development project has a total estimated investment of approximately $313.2 million. Construction is currently in progress and is expected to be completed in the third quarter of 2014.

333 Brannan Street, South of Market Area, San Francisco, California, which we acquired in July 2012 for approximately $18.5 million. We currently expect to develop an approximately 170,000 rentable square foot office building on this site that will include all the features, amenities and systems that tech and media tenants need to accommodate their increased densities for a total estimated investment of approximately $85.0 million. We currently expect to begin construction in the fourth quarter of 2013.

50




Columbia Square, in Hollywood, California, which we acquired in September 2012 for approximately $65.0 million.  This project is a historic media campus located in the heart of Hollywood, two blocks from the corner of Sunset Boulevard and Vine Street. The site is fully entitled for the development of an 875,000 rentable square foot office, retail and multi-family mixed use project under a 15-year development agreement that includes three existing buildings and which we plan to develop in phases. We intend to redevelop the three existing buildings, which encompass approximately 100,000 rentable square feet, and to develop more than 500,000 square feet of office, retail and residential space. We currently expect to invest an additional $246.0 million for a total estimated investment of approximately $315.0 million. Our plan is to create a mixed-use campus that preserves the historical character while establishing a new center for many entertainment and media companies. We expect to commence redevelopment of the three historic buildings, and initial construction of the office component in early to mid-2013 with completion of phase one targeted for 2015.
As of the date of this report, we were also in negotiations to acquire an additional future development opportunity. We cannot provide assurance that we will acquire this project. In the future, we may also enter into agreements to acquire other development or redevelopment opportunities, either as wholly-owned properties or through joint ventures and those agreements typically will be subject to the satisfaction of closing conditions. In addition, as of December 31, 2012, we had additional undeveloped land holdings, located primarily in various submarkets in San Diego County with an aggregate cost basis of approximately $284.1 million.
This increase in our development and redevelopment activities, primarily as a result of acquisitions completed in the fourth quarter of 2012, will cause an increase in the average development asset balances qualifying for interest and other carry cost capitalization in future periods.
Incentive Compensation.  Our Executive Compensation Committee determines compensation, including equity and cash incentive programs, for our executive officers in accordance with the terms and conditions of applicable agreements and incentive award programs. Incentive compensation for our executive officers for 2012 was structured to allow the Executive Compensation Committee to evaluate a variety of key factors and metrics at the end of the year and make a determination of incentive compensation for executive officers based on the Company's and management's overall performance. As a result, accrued incentive compensation and compensation expense for future incentive compensation awards could be affected by our operating and development performance, financial results, total shareholder return, market conditions and other performance conditions. Consequently, we cannot predict the amounts that will be recorded in future periods related to such incentive compensation.

Share-Based Compensation. As of December 31, 2012, there was $25.9 million of total unrecognized compensation cost related to outstanding nonvested shares of restricted common stock, RSUs and stock options issued under share-based compensation arrangements. Those costs are expected to be recognized over a weighted-average period of 2.6 years. Additional unrecognized compensation cost of $7.7 million related to 157,744 nonvested RSUs issued under share-based compensation arrangements subsequent to December 31, 2012 is expected to be recognized over a period of 5.0 years. Share-based compensation expense for potential future awards could be affected by our operating and development performance, financial results, total shareholder return and market conditions. Consequently, we cannot predict the amounts that will be recorded in future periods for such share-based awards. See Note 12 to our consolidated financial statements for additional information regarding our share-based incentive compensation plan.


Stabilized Portfolio Information

As of December 31, 2012, our stabilized portfolio was comprised of 114 office properties encompassing an aggregate of approximately 13.2 million rentable square feet. Our stabilized portfolio includes all of our properties with the exception of undeveloped land, development and redevelopment properties currently under construction or committed for construction, “lease-up” properties and properties held-for-sale. We define lease-up properties as properties recently developed or redeveloped that have not yet reached 95% occupancy and are within one year following cessation of major construction activities. We define redevelopment properties as those projects for which we expect to spend significant development and construction costs on existing or acquired buildings pursuant to a formal plan, the intended result of which is a higher economic return on the property. Our stabilized portfolio also excludes our future development pipeline, which is comprised of nine potential development sites, representing 118.5 gross acres of undeveloped land.
At December 31, 2012, our stabilized portfolio excluded one "lease-up" property, one redevelopment and four development properties currently under construction and one property moved from the stabilized portfolio to the development pipeline during the fourth quarter of 2012.

51



The following table reconciles the changes in the rentable square feet in our stabilized portfolio of operating properties from December 31, 2011 to December 31, 2012:

 
Office Properties
 
Industrial Properties
 
Total
 
Number of
Buildings
 
Rentable
Square Feet
 
Number of
Buildings
 
Rentable
Square Feet
 
Number of
Buildings
 
Rentable
Square Feet
Total as of December 31, 2011
104

 
11,421,112

 
39

 
3,413,354

 
143

 
14,834,466

Acquisitions(1)
14

 
1,759,603

 
 
 
 
 
14

 
1,759,603

Completed redevelopment properties placed in-service
2

 
410,046

 

 

 
2

 
410,046

Property moved to the development pipeline
(1
)
 
(45,195
)
 
 
 
 
 
(1
)
 
(45,195
)
Dispositions
(5
)
 
(308,635
)
 
(39
)
 
(3,413,354
)
 
(44
)
 
(3,721,989
)
Remeasurement
 
 
12,849

 
 
 
 
 

 
12,849

Total as of December 31, 2012
114

 
13,249,780

 

 

 
114

 
13,249,780

 _______________________
(1)
Excludes redevelopment and development property acquisitions.

Occupancy Information
The following table sets forth certain information regarding our stabilized portfolio:
Stabilized Portfolio Occupancy
Region
Number of
Buildings
 
Rentable Square Feet
 
Occupancy at(1) 
 
12/31/2012
 
12/31/2011
 
12/31/2010
 
 
 
 
 
 
 
 
 
 
Los Angeles and Ventura Counties
27

 
3,487,741

 
94.0
%
 
83.5
%
 
89.3
%
San Diego County
59

 
5,250,413

 
90.7

 
92.5

 
86.4

Orange County
4

 
497,393

 
92.0

 
93.4

 
93.1

San Francisco Bay Area
14

 
2,286,994

 
95.5

 
93.3

 
84.3

Greater Seattle
10

 
1,727,239

 
93.3

 
89.9

 
100.0

Total Stabilized Portfolio
114

 
13,249,780

 
92.8

 
90.1

 
87.5


 
Average Occupancy
 
2012
 
2011
Stabilized Portfolio(1)
91.3%
 
91.3%
Same Store Portfolio(2)
91.5%
 
91.9%
 ______________
(1)
Occupancy percentages reported are based on our stabilized office portfolio as of the end of the period presented.
(2)
Occupancy percentages reported are based on office properties owned and stabilized as of January 1, 2011 and still owned and stabilized as of December 31, 2012. See discussion under "Results of Operations" for additional information.
Current Regional Information
      
We have generally seen rental rates stabilize and start to improve in many of our submarkets. We have also seen vacancy rates in many of our submarkets are starting to decrease.
Los Angeles and Ventura Counties. Our Los Angeles and Ventura Counties stabilized portfolio of 3.5 million rentable square feet was 94.0% occupied with approximately 210,100 available rentable square feet as of December 31, 2012 compared to 83.5% occupied with approximately 491,300 available rentable square feet as of December 31, 2011. During 2012, we completed the sale of four buildings encompassing approximately 265,400 rentable square feet located in Ventura County that were included in this portfolio as of December 31, 2011. Excluding these four buildings, the Los Angeles and Ventura Counties stabilized portfolio would have been 90.2% as of December 31, 2011. The increase in occupancy, excluding the impact of the disposed properties, is primarily attributable to one redevelopment property encompassing approximately 299,000 rentable square feet that was added to the stabilized portfolio upon completion and was 100% occupied as of December 31, 2012. In addition, occupancy increased

52



due to the acquisition of two office buildings during the year ended December 31, 2012 encompassing approximately 473,000 rentable square feet that were 88.9% occupied as of December 31, 2012.
As of December 31, 2012, leases representing an aggregate of approximately 333,700 and 353,500 rentable square feet are scheduled to expire during 2013 and in 2014, respectively, in this region. The aggregate rentable square feet under the leases scheduled to expire in this region during 2013 and in 2014 represents approximately 5.7% of our occupied rentable square feet and 5.4% of our annualized base rental revenues in our total stabilized portfolio.
San Diego County. Our San Diego County stabilized portfolio of 5.3 million rentable square feet was 90.7% occupied with approximately 486,800 available rentable square feet as of December 31, 2012 compared to 92.5% occupied with approximately 391,100 available rentable square feet as of December 31, 2011. The decrease in occupancy is primarily attributable to four leases that expired during the year ended December 31, 2012 offset by one office building placed in service in the fourth quarter of 2012 encompassing approximately 111,000 rentable square feet that was 100% occupied as of December 31, 2012. As of December 31, 2012, we have leased approximately 131,000 rentable square feet in this region that was vacant at December 31, 2012 to five tenants. The new leases are scheduled to commence during various quarters in 2013.
As of December 31, 2012, leases representing an aggregate of approximately 301,400 and 480,800 rentable square feet are scheduled to expire during 2013 and 2014, respectively, in this region. The aggregate rentable square feet under leases scheduled to expire in this region in 2013 and 2014 represents approximately 6.5% of our occupied rentable square feet and 4.5% of our annualized base rental revenues in our total stabilized portfolio occupied as of December 31, 2012.
Orange County. Our Orange County stabilized portfolio of approximately 497,400 rentable square feet was 92.0% occupied with approximately 39,700 available rentable square feet as of December 31, 2012, compared to 93.4% occupied with approximately 35,500 available rentable square feet as of December 31, 2011.
As of December 31, 2012, leases representing an aggregate of approximately 55,000 and 60,400 rentable square feet are scheduled to expire during 2013 and 2014, respectively, in this region. The aggregate rentable square feet under leases scheduled to expire in 2013 and 2014 represents approximately 1.0% of our occupied rentable square feet and 0.8% of our annualized base rental revenues in our total stabilized portfolio as of December 31, 2012.
San Francisco Bay Area. As of December 31, 2012, our San Francisco Bay Area stabilized portfolio of 2.3 million rentable square feet was 95.5% occupied with approximately 102,800 available rentable square feet, compared to 1.8 million rentable square feet that was 93.3% occupied with approximately 121,900 available rentable square feet as of December 31, 2011. The increase in occupancy is primarily attributable to 2 new leases that commenced during the year ended December 31, 2012, offset by the acquisition of eight office buildings during the year ended December 31, 2012 encompassing approximately 449,900 rentable square feet that were 87.3% occupied as of December 31, 2012.  We have leased 9,500 rentable square feet in this region that was vacant at December 31, 2012 to three tenants, with new leases scheduled to commence in the first quarter of 2013.
As of December 31, 2012, leases representing an aggregate of approximately 128,400 and 247,200 rentable square feet are scheduled to expire during 2013 and 2014, respectively, in this region. The aggregate rentable square feet under leases scheduled to expire in this region during 2013 and 2014 represents approximately 3.2% of our occupied rentable square feet and 3.6% of our annualized base rental revenues in our total stabilized portfolio as of December 31, 2012.
Greater Seattle.    As of December 31, 2012, our Greater Seattle stabilized portfolio of 1.7 million rentable square feet was 93.3% occupied with approximately 116,100 available rentable square feet, compared to 89.9% occupied with approximately 90,300 available rentable square feet as of December 31, 2011. The increase in occupancy is primarily attributable to the acquisition of four office buildings during the year ended December 31, 2012 encompassing approximately 836,700 rentable square feet that were 94.6% occupied as of December 31, 2012. We have leased 37,800 rentable square feet in this region that was vacant at December 31, 2012 to two tenants, with new leases scheduled to commence in the first half of 2013.
As of December 31, 2012, leases representing an aggregate of approximately 37,400 and 108,100 rentable square feet are scheduled to expire during 2013 and 2014, respectively. The aggregate rentable square feet under leases scheduled to expire in this region during 2013 and 2014 represents approximately 1.2% of our occupied rentable square feet and 1.2% of our annualized base rental revenues in our total stabilized portfolio as of December 31, 2012.








53



Results of Operations

Year Ended December 31, 2012 Compared to Year Ended December 31, 2011

Net Operating Income
Management internally evaluates the operating performance and financial results of our stabilized portfolio based on Net Operating Income. We define “Net Operating Income” as operating revenues (rental income, tenant reimbursements, and other property income) less operating expenses (property expenses, real estate taxes, provision for bad debts, and ground leases).
Net Operating Income is considered by management to be an important and appropriate supplemental performance measure to net income (loss) because we believe it helps both investors and management to understand the core operations of our properties excluding corporate and financing-related costs and non-cash depreciation and amortization. Net Operating Income is an unlevered operating performance metric of our properties and allows for a useful comparison of the operating performance of individual assets or groups of assets. This measure thereby provides an operating perspective not immediately apparent from GAAP income (loss) from operations or net income (loss). In addition, Net Operating Income is considered by many in the real estate industry to be a useful starting point for determining the value of a real estate asset or group of assets. Other real estate companies may use different methodologies for calculating Net Operating Income, and accordingly, our presentation of Net Operating Income may not be comparable to other real estate companies. Because of the exclusion of the items shown in the reconciliation below, Net Operating Income should only be used as a supplemental measure of our financial performance and not as an alternative to GAAP income (loss) from operations or net income (loss).
Management further evaluates Net Operating Income by evaluating the performance from the following property groups:
Same Store Properties - which includes the results of all of the office properties that were owned and included in our stabilized portfolio as of January 1, 2011 and still owned and included in the stabilized portfolio as of December 31, 2012;
Acquisition Properties - which includes the results, from the dates of acquisition through the periods presented, for the ten office buildings we acquired during 2011 and the fourteen office buildings we acquired during 2012;
Stabilized Redevelopment Properties - which includes the results generated by two office buildings that were moved into the stabilized portfolio upon completion of redevelopment in the fourth quarter of 2012. Both office buildings were moved into redevelopment during 2011, thus the prior year results reflect operating results for the properties prior to redevelopment.
Other Properties - which includes the results of properties not included in our stabilized portfolio. These properties consist of one office building in "lease-up", one redevelopment project under construction and one office building that was moved from the stabilized portfolio during 2012 to development since the property is being repositioned.
The following table sets forth certain information regarding the property groups within our stabilized portfolio as of December 31, 2012:
Group
 
# of Buildings
 
Rentable Square Feet
Same Store Properties
 
88
 
9,506,919

Acquisition Properties
 
24
 
3,332,815

Stabilized Redevelopment Properties
 
2
 
410,046

Total Stabilized Portfolio
 
114
 
13,249,780




54



The following table reconciles our Net Operating Income, as defined, to our net income for the years ended December 31, 2012 and 2011.  
 
Year Ended December 31,
 
Dollar
Change
 
Percentage
Change
 
2012
 
2011
 
 
($ in thousands)
Reconciliation to Net Income:
 
 
 
 
 
 
 
Net Operating Income, as defined
$
287,755

 
$
238,615

 
$
49,140

 
20.6
 %
Unallocated (expense) income:
 
 
 
 
 
 
 

General and administrative expenses
(36,188
)
 
(28,148
)
 
(8,040
)
 
28.6

Acquisition-related expenses
(4,937
)
 
(4,053
)
 
(884
)
 
21.8

Depreciation and amortization
(162,917
)
 
(124,928
)
 
(37,989
)
 
30.4

Interest income and other net investment gains
848

 
571

 
277

 
48.5

Interest expense
(79,114
)
 
(85,785
)
 
6,671

 
(7.8
)
Income (loss) from continuing operations
5,447

 
(3,728
)
 
9,175

 
(246.1
)%
Income from discontinued operations
12,409

 
19,630

 
(7,221
)
 
(36.8
)%
Net gain on dispositions of discontinued operations
259,245

 
51,587

 
207,658

 
402.5
 %
Net income
$
277,101

 
$
67,489

 
$
209,612

 
310.6
 %

The following tables summarize the Net Operating Income (Loss), as defined, for our total portfolio for the years ended December 31, 2012 and 2011.
 
2012
 
2011
 
Same Store
 
Acquisition Properties
 
Stabilized Redevelopment
 
Other
 
Total
 
Same Store
 
Acquisition Properties
 
Stabilized Redevelopment
 
Other
 
Total
 
(in thousands)
 
(in thousands)
Operating revenues:
 
 
 
 
 
 
 
 
 
 
 
 
 
 
 
 
 
 
 
Rental income
$
285,043

 
$
78,555

 
$
957

 
$
4,961

 
$
369,516

 
$
281,180

 
$
24,403

 
$

 
$
1,535

 
$
307,118

Tenant reimbursements
19,193

 
12,626

 
173

 
317

 
32,309

 
19,262

 
4,462

 
59

 
194

 
23,977

Other property income
2,713

 
365

 

 
9

 
3,087

 
6,031

 
471

 
32

 

 
6,534

Total
306,949

 
91,546

 
1,130

 
5,287

 
404,912

 
306,473

 
29,336

 
91

 
1,729

 
337,629

Property and related expenses:
 
 
 
 
 
 
 
 
 
 
 
 
 
 
 
 
 
 
 
Property expenses
60,501

 
17,051

 
542

 
1,263

 
79,357

 
59,454

 
5,977

 
534

 
856

 
66,821

Real estate taxes
25,303

 
7,567

 
89

 
1,520

 
34,479

 
25,747

 
2,255

 
143

 
1,488

 
29,633

Provision for bad debts
153

 

 

 

 
153

 
781

 

 

 

 
781

Ground leases
897

 
1,512

 
4

 
755

 
3,168

 
1,137

 
446

 
13

 
183

 
1,779

Total
86,854

 
26,130

 
635

 
3,538

 
117,157

 
87,119

 
8,678

 
690

 
2,527

 
99,014

Net Operating Income (Loss), as defined
$
220,095

 
$
65,416

 
$
495

 
$
1,749

 
$
287,755

 
$
219,354

 
$
20,658

 
$
(599
)
 
$
(798
)
 
$
238,615



55



 
Year Ended December 31, 2012 as compared to the Year Ended December 31, 2011
 
Same Store
 
Acquisition Properties
 
Stabilized Redevelopment
 
Other
 
Total Portfolio
 
Dollar Change
 
% Change
 
Dollar Change
 
% Change
 
Dollar Change
 
% Change
 
Dollar Change
 
% Change
 
Dollar Change
 
% Change
 
 
 
 
 
($ in thousands)
 
 
 
 
 
 
Operating revenues:
 
 
 
 
 
 
 
 
 
 
 
 
 
 
 
 
 
 
 
Rental income
$
3,863

 
1.4
 %
 
$
54,152

 
221.9
 %
 
$
957

 
100.0
 %
 
$
3,426

 
223.2
%
 
$
62,398

 
20.3
 %
Tenant reimbursements
(69
)
 
(0.4
)
 
8,164

 
183.0

 
114

 
193.2
 %
 
123

 
63.4
%
 
8,332

 
34.7

Other property income
(3,318
)
 
(55.0
)
 
(106
)
 
(22.5
)
 
(32
)
 
(100.0
)%
 
9

 
100.0
%
 
(3,447
)
 
(52.8
)
Total
476

 
0.2

 
62,210

 
212.1

 
1,039

 
1,141.8
 %
 
3,558

 
205.8
%
 
67,283

 
19.9

Property and related expenses:
 
 
 

 
 
 
 
 
 
 
 
 
 
 
 
 
 
 
 
Property expenses
1,047

 
1.8

 
11,074

 
185.3

 
8

 
1.5
 %
 
407

 
47.5
%
 
12,536

 
18.8

Real estate taxes
(444
)
 
(1.7
)
 
5,312

 
235.6

 
(54
)
 
(37.8
)%
 
32

 
2.2
%
 
4,846

 
16.4

Provision for bad debts
(628
)
 
(80.4
)
 

 

 

 
 %
 

 
%
 
(628
)
 
(80.4
)
Ground leases
(240
)
 
(21.1
)
 
1,066

 
239.0

 
(9
)
 
(69.2
)%
 
572

 
312.6
%
 
1,389

 
78.1

Total
(265
)
 
(0.3
)
 
17,452

 
201.1

 
(55
)
 
(8.0
)%
 
1,011

 
40.0
%
 
18,143

 
18.3

Net Operating Income, as defined
$
741

 
0.3
 %
 
$
44,758

 
216.7
 %
 
$
1,094

 
182.6
 %
 
$
2,547

 
319.2
%
 
$
49,140

 
20.6
 %

Net Operating Income increased $49.1 million, or 20.6%, for the year ended December 31, 2012 as compared to the year ended December 31, 2011 primarily resulting from:

An increase of $44.8 million attributable to the Acquisition Properties;

An increase of $0.7 million attributable to the Same Store Properties primarily resulting from:

An increase in rental income of $3.9 million primarily resulting from an increase in tenant renewals at higher rental rates;

An offsetting decrease in other property income of $3.3 million primarily due to cash distributions received under a bankruptcy claim related to a former tenant that defaulted on their lease in 2009. During the year ended December 31, 2011, we received a $4.3 million initial cash distribution and during the year ended December 31, 2012, we received a final $0.9 million cash distribution. Other property income for both periods consist primarily of lease termination fees and other miscellaneous income; and
A decrease in property and related expenses of $0.3 million primarily resulting from:
An increase of $1.0 million in property expenses primarily as a result of an increase in certain recurring operating costs such as property management expenses and janitorial and other service-related costs;
An offsetting decrease in real estate taxes of $0.4 million as a result of property tax refunds;
An offsetting decrease in provision for bad debts of $0.6 million due to a higher provision recorded in the prior year period for two watchlist tenants and
An offsetting decrease in ground lease expense of $0.2 million as a result of the expiration of a ground lease;
An increase of $1.1 million attributable to the two completed redevelopment properties added to the stabilized portfolio during the fourth quarter of 2012:
The net operating loss included in the results for the year ended December 31, 2011 related to one of the properties that was moved to the redevelopment portfolio during the third quarter of 2011.
An increase in net operating income of $2.5 million attributable to the Other Properties primarily resulting from income generated in 2012 from:
one redevelopment property in lease-up that was 50% occupied at December 31, 2012. The tenant took occupancy of this space in June 2012; and
one in-process redevelopment property that was 17% occupied at December 31, 2012. The tenant took occupancy of this space in July 2012.

56



Other Income and Expenses
General and Administrative Expenses
General and administrative expenses increased $8.0 million, or 28.6%, for the year ended December 31, 2012 compared to the year ended December 31, 2011 primarily as a result of an increase in compensation expense related to the February 2012 stock option grants made to our senior management team, higher payroll costs associated with the renegotiation of our Chief Executive Officer's employment agreement and an increase in payroll and administrative costs associated with the growth of the Company.
Depreciation and Amortization
Depreciation and amortization increased by $38.0 million, or 30.4%, for the year ended December 31, 2012 compared to the year ended December 31, 2011, primarily related to the Acquisition Properties.
Interest Expense
The following table sets forth our gross interest expense from continuing operations, including debt discounts/premiums and loan cost amortization, net of capitalized interest, including capitalized debt discounts/premiums and loan cost amortization for the years ended December 31, 2012 and 2011:
 
 
2012
 
2011
 
Dollar
Change
 
Percentage
Change 
 
($ in thousands)
Gross interest expense
$
98,906

 
$
94,915

 
$
3,991

 
4.2
 %
Capitalized interest
(19,792
)
 
(9,130
)
 
(10,662
)
 
116.8
 %
Interest expense
$
79,114

 
$
85,785

 
$
(6,671
)
 
(7.8
)%
Gross interest expense, before the effect of capitalized interest, increased $4.0 million, or 4.2% for the year ended December 31, 2012 compared to the year ended December 31, 2011 resulting from an increase in our average outstanding debt balances primarily as a result of acquisition activity, partially offset by a decrease in our weighted average GAAP effective interest rate from approximately 5.2% during the year ended December 31, 2011 to approximately 4.7% during the year ended December 31, 2012.
Capitalized interest increased $10.7 million, or 116.8%, for the year ended December 31, 2012 compared to the year ended December 31, 2011 primarily as a result of an increase in our development and redevelopment activity, which resulted in higher average asset balances qualifying for interest capitalization. We anticipate capitalized interest to continue to increase in the upcoming year due to increased development and redevelopment activity that commenced in 2012 (see "Factors That May Influence Future Results of Operations" for additional information)

Year Ended December 31, 2011 Compared to Year Ended December 31, 2010

The prior year discussion of the results from operations is separated into following property groups:
Same Store Properties - which includes the results of all of the office properties that were owned and included in our stabilized portfolio as of January 1, 2010 and still owned and included in the stabilized portfolio as of December 31, 2012;
Acquisition Properties - which includes the results, from the dates of acquisition through the periods presented, for the ten office buildings we acquired in 2011 and the ten office buildings we acquired during 2010;
Other Properties - which includes the results of properties not included in our stabilized portfolio. These properties consist of two office buildings that were moved from the stabilized portfolio during 2010, one office property that was moved from the stabilized portfolio during 2011, one redevelopment project under construction and one office building that was moved from the stabilized portfolio during 2012 to development since the property is being repositioned.





57



The following table sets forth certain information regarding the property groups within our stabilized portfolio as of December 31, 2011:
Group
 
# of Buildings
 
Rentable Square Feet
Same Store Properties
 
78
 
7,422,273

Acquisition Properties(1)
 
20
 
3,645,009

Total Stabilized Portfolio(2)
 
98
 
11,067,282

 _______________________
(1)
Includes the ten office buildings we acquired in 2011 and the ten office buildings we acquired during 2010.
(2)
We had no stabilized redevelopment properties in our stabilized portfolio during the comparison period.

The following table reconciles our Net Operating Income, as defined, to our net income for the years ended December 31, 2011 and 2010.
 
 
Year Ended December 31,
 
Dollar
Change
 
Percentage
Change
 
2011
 
2010
 
 
($ in thousands)
 
 
Reconciliation to Net Income:
 
 
 
 
 
 
 
Net Operating Income, as defined
$
238,615

 
$
179,302

 
$
59,313

 
33.1
 %
Unallocated (expense) income:
 
 
 
 
 
 
 
General and administrative expenses
(28,148
)
 
(27,963
)
 
(185
)
 
0.7

Acquisition-related expenses
(4,053
)
 
(2,248
)
 
(1,805
)
 
80.3

Depreciation and amortization
(124,928
)
 
(90,836
)
 
(34,092
)
 
37.5

Interest income and other net investment gains
571

 
964

 
(393
)
 
(40.8
)
Interest expense
(85,785
)
 
(55,082
)
 
(30,703
)
 
55.7

Loss on early extinguishment of debt

 
(4,564
)
 
4,564

 
100.0

Loss from continuing operations
(3,728
)
 
(427
)
 
(3,301
)
 
773.1
 %
Income from discontinued operations
19,630

 
19,364

 
266

 
1.4
 %
Net gain on dispositions of discontinued operations
51,587

 
949

 
50,638

 
5,335.9
 %
Net income
$
67,489

 
$
19,886

 
$
47,603

 
239.4
 %



58



The following tables summarize the Net Operating Income, as defined, for our total portfolio for the years ended December 31, 2011 and 2010.
 
 
2011
 
2010
 
Same Store
 
Acquisition Properties
 
Other
 
Total
 
Same Store
 
Acquisition Properties
 
Other
 
Total
 
($ in thousands)
 
($ in thousands)
Operating revenues:
 
 
 
 
 
 
 
 
 
 
 
 
 
 
 
Rental income
$
211,063

 
$
94,520

 
$
1,535

 
$
307,118

 
$
201,633

 
$
28,901

 
$
4,770

 
$
235,304

Tenant reimbursements
16,437

 
7,287

 
253

 
23,977

 
16,212

 
471

 
1,313

 
17,996

Other property income
5,935

 
569

 
30

 
6,534

 
1,288

 
106

 
300

 
1,694

Total
233,435

 
102,376

 
1,818

 
337,629

 
219,133

 
29,478

 
6,383

 
254,994

Property and related  expenses:
 
 
 
 
 
 
 
 
 
 
 
 
 
 
 
Property expenses
41,907

 
23,524

 
1,390

 
66,821

 
41,485

 
7,045

 
2,639

 
51,169

Real estate taxes
17,890

 
10,112

 
1,631

 
29,633

 
18,529

 
3,033

 
1,912

 
23,474

Provision for bad debts
781

 

 

 
781

 
65

 

 

 
65

Ground leases
1,136

 
446

 
197

 
1,779

 
972

 

 
12

 
984

Total
61,714

 
34,082

 
3,218

 
99,014

 
61,051

 
10,078

 
4,563

 
75,692

Net Operating Income, as defined
$
171,721

 
$
68,294

 
$
(1,400
)
 
$
238,615

 
$
158,082

 
$
19,400

 
$
1,820

 
$
179,302


 
Year Ended December 31, 2011 as compared to the Year Ended December 31, 2010
 
Same Store
 
Acquisition Properties
 
Other
 
Total
 
Dollar Change
 
% Change
 
Dollar Change
 
% Change
 
Dollar Change
 
% Change
 
Dollar Change
 
% Change
 
($ in thousands)
Operating revenues:
 
 
 
 
 
 
 
 
 
 
 
 
 
 
 
Rental income
$
9,430

 
4.7
 %
 
$
65,619

 
227.0
%
 
$
(3,235
)
 
(67.8
)%
 
$
71,814

 
30.5
%
Tenant reimbursements
225

 
1.4

 
6,816

 
1,447.1

 
(1,060
)
 
(80.7
)
 
5,981

 
33.2

Other property income
4,647

 
360.8

 
463

 
436.8

 
(270
)
 
(90.0
)
 
4,840

 
285.7

Total
14,302

 
6.5

 
72,898

 
247.3

 
(4,565
)
 
(71.5
)
 
82,635

 
32.4

Property and related  expenses:
 
 
 
 
 
 
 
 
 
 
 
 
 
 
 
Property expenses
422

 
1.0

 
16,479

 
233.9

 
(1,249
)
 
(47.3
)
 
15,652

 
30.6

Real estate taxes
(639
)
 
(3.4
)
 
7,079

 
233.4

 
(281
)
 
(14.7
)
 
6,159

 
26.2

Provision for bad debts
716

 
1,101.5

 

 

 

 

 
716

 
1,101.5

Ground leases
164

 
16.9

 
446

 
100.0

 
185

 
1,541.7
 
795

 
80.8

Total
663

 
1.1

 
24,004

 
238.2

 
(1,345
)
 
(29.5
)
 
23,322

 
30.8

Net Operating Income, as defined
$
13,639

 
8.6
 %
 
$
48,894

 
252.0
%
 
$
(3,220
)
 
(176.9
)%
 
$
59,313

 
33.1
%
Net Operating Income increased $59.3 million, or 33.1%, for the year ended December 31, 2011 as compared to the year ended December 31, 2010 primarily resulting from:
An increase of $48.9 million attributable to the Acquisition Properties;
An increase of $13.6 million attributable to the Same Store Properties primarily resulting from:
An increase of $9.4 million in rental income primarily resulting from an increase in average occupancy of 5.6%, from 86.4% for the year ended December 31, 2010, to 92.0% for the year ended December 31, 2011;
An increase in other property income primarily due to the receipt of a $4.3 million cash distribution under a bankruptcy claim related to a former tenant that defaulted on its lease in 2009;
A decrease in real estate taxes of $0.6 million due to successful property tax appeals and lower than expected supplemental tax increases;

59



An offsetting increase in our provision for bad debts of $0.7 million primarily as a result of changes in our estimates of collectability for two watchlist tenants; and
An offsetting decrease of $3.2 million related to one office building that was moved from the stabilized portfolio to the redevelopment portfolio in 2010 and two office buildings that were moved to the redevelopment portfolio from the stabilized portfolio upon commencement of redevelopment in 2011. The reduction in Net Operating Income is due to the expiration of the leases at two of the office buildings. Upon expiration of these leases, we commenced redevelopment of these properties. We successfully completed the redevelopment of two of the office buildings in 2012 and moved them back into our stabilized portfolio during the fourth quarter of 2012. The third office building was in "lease-up" as of December 31, 2012.
Other Income and Expenses
General and Administrative Expense
General and administrative expenses increased $0.2 million, or 0.7%, for the year ended December 31, 2011 compared to the year ended December 31, 2010 primarily as a result of a net increase in compensation expense.
Depreciation and Amortization Expense
Depreciation and amortization expense increased $34.1 million, or 37.5%, for the year ended December 31, 2011 compared to the year ended December 31, 2010 primarily related to the Acquisition Properties.
Interest Income and Other Net Investment Gains
Total interest income and other net investment gains decreased by approximately $0.4 million, or 40.8%, for the year ended December 31, 2011 compared to the year ended December 31, 2010, primarily as a result of a decrease in the fair value of the marketable securities held in connection with our deferred compensation plan (see Note 16 to our consolidated financial statements included in this report for additional information).
Interest Expense
The following table sets forth our gross interest expense from continuing operations, including debt discounts/premiums and loan cost amortization, net of capitalized interest, including capitalized debt discounts/premiums and loan cost amortization for the years ended December 31, 2011 and 2010.
 
 
2011
 
2010
 
Dollar
Change
 
Percentage
Change
 
($ in thousands)
Gross interest expense
$
94,915

 
$
65,097

 
$
29,818

 
45.8
 %
Capitalized interest
(9,130
)
 
(10,015
)
 
885

 
(8.8
)%
Interest expense
$
85,785

 
$
55,082

 
$
30,703

 
55.7
 %
Gross interest expense, before the effect of capitalized interest, increased $29.8 million, or 45.8%, for the year ended December 31, 2011 compared to the year ended December 31, 2010 resulting from an increase in our average outstanding debt balances primarily as a result of our acquisition activity.
Capitalized interest decreased $0.9 million, or 8.8% for the year ended December 31, 2011 compared to the year ended December 31, 2010 primarily attributable to a decrease in our average development and redevelopment asset balances qualifying for interest capitalization for 2011 as compared to 2010.



60



Liquidity and Capital Resources of the Company

In this "Liquidity and Capital Resources of the Company" section, the term the "Company" refers only to Kilroy Realty Corporation on an unconsolidated basis, and excludes the Operating Partnership and all other subsidiaries.
The Company's business is operated primarily through the Operating Partnership. Distributions from the Operating Partnership are the Company's source of capital. The Company believes the Operating Partnership's sources of working capital, specifically its cash flow from operations and borrowings available under its revolving credit facility, are adequate for it to make its distribution payments to the Company and, in turn, for the Company to make its dividend payments to its preferred and common stockholders for the next 12 months. Cash flows from operating activities generated by the Operating Partnership for the year ended December 31, 2012 were sufficient to cover the Company's payment of cash dividends to its stockholders. However, there can be no assurance that the Operating Partnership's sources of capital will continue to be available at all or in amounts sufficient to meet its needs, including its ability to make distributions to the Company. The unavailability of capital could adversely affect the Operating Partnership's ability to make distributions to the Company, which would in turn, adversely affect the Company's ability to pay cash dividends to its stockholders.
The Company is a well-known seasoned issuer, and the Company and the Operating Partnership have an effective shelf registration statement that provides for the public offering and sale from time to time by the Company of its preferred stock, common stock, debt securities and guarantees of debt securities and by the Operating Partnership of its debt securities, in each case in unlimited amounts. The Company evaluates the capital markets on an ongoing basis and, as circumstances warrant, the Company and the Operating Partnership may issue securities of all of these types in one or more offerings at any time and from time to time on an opportunistic basis, depending upon, among other things, market conditions, available pricing and capital needs. When the Company receives proceeds from the sales of its preferred or common stock, it is required by the Operating Partnership's partnership agreement to contribute the net proceeds from those sales to the Operating Partnership in exchange for corresponding preferred or common units of the Operating Partnership. The Operating Partnership may use these proceeds and proceeds from the sale of its debt securities to repay debt, including borrowings under its revolving credit facility, to develop new or existing properties, to make acquisitions of properties or portfolios of properties, or for general corporate purposes.
As the sole general partner with control of the Operating Partnership, the Company consolidates the Operating Partnership for financial reporting purposes, and the Company does not have significant assets other than its investment in the Operating Partnership. Therefore, the assets and liabilities and the revenues and expenses of the Company and the Operating Partnership are substantially the same on their respective financial statements. The section entitled "Liquidity and Capital Resources of the Operating Partnership" should be read in conjunction with this section to understand the liquidity and capital resources of the Company on a consolidated basis and how the Company is operated as a whole.

   Distribution Requirements
The Company is required to distribute 90% of its taxable income (subject to certain adjustments and excluding net capital gain) on an annual basis to maintain qualification as a REIT for federal income tax purposes and is required to pay income tax at regular corporate rates to the extent it distributes less than 100% of its taxable income (including capital gains). As a result of these distribution requirements, the Operating Partnership cannot rely on retained earnings to fund its on−going operations to the same extent as other companies whose parent companies are not REITs. In addition, the Company may be required to use borrowings under the Operating Partnership's revolving credit facility, if necessary, to meet REIT distribution requirements and maintain its REIT status. The Company may also need to continue to raise capital in the equity markets to fund the Operating Partnership's working capital needs, as well as potential developments of new or existing properties or acquisitions.
The Company intends to continue to make, but has not committed to make, regular quarterly cash distributions to common stockholders and common unitholders from cash flow from operating activities. All such distributions are at the discretion of the board of directors. The Company has historically distributed amounts in excess of our taxable income resulting in a return of capital to its stockholders and the Company currently believes it has the ability to maintain distributions at the 2012 levels to meet its REIT requirements for 2013. The Company considers market factors and its performance in addition to REIT requirements in determining our distribution levels. Amounts accumulated for distribution to stockholders are invested primarily in interest−bearing accounts and short−term interest−bearing securities, which are consistent with the Company's intention to maintain its qualification as a REIT. Such investments may include, for example, obligations of the Government National Mortgage Association, other governmental agency securities, certificates of deposit, and interest−bearing bank deposits.

61



On December 6, 2012, the Board of Directors declared a regular quarterly cash dividend of $0.35 per common share payable on January 15, 2013 to stockholders of record on December 31, 2012 and caused a $0.35 per Operating Partnership common unit cash distribution to be paid in respect of the Operating Partnership's common limited partnership interests, including those owned by the Company. These dividends and distributions are equivalent to an annual rate of $1.40 per share, which in aggregate totals approximately $108.9 million of annualized common dividends and distributions per year based on shares of common stock, RSUs, and common units outstanding at December 31, 2012.
On March 27, 2012 and August 6, 2012, the Company issued 4,000,000 shares of its 6.875% Series G Cumulative Redeemable Preferred Stock ("Series G Preferred Stock") and 4,000,000 shares of its 6.375% Series H Cumulative Redeemable Preferred Stock ("Series H Preferred Stock"), respectively, at a public offering price of $25.00 per share, for a total of approximately $96.2 million of net proceeds for each offering, after deducting underwriting discounts and other offering-related costs. The net proceeds were used to redeem preferred stock and units as discussed below. Dividends on the Series G Preferred Stock and the Series H Preferred Stock are paid quarterly in arrears on the 15th day of each February, May, August and November and began on May 15, 2012 and November 15, 2012, respectively. On December 6, 2012, the Board of Directors declared a dividend of $0.4296875 per share on the Series G Preferred Stock and $0.3984375 per share on the Series H Preferred Stock for the period commencing on and including November 15, 2012, and ending on and including February 14, 2013. The dividend will be paid on February 15, 2013, to Series G Preferred and Series H Preferred stockholders of record on January 31, 2013. Dividends and distributions payable to the Series G and Series H Preferred stockholders, total approximately $13.3 million of annualized preferred dividends and distributions.
On August 15, 2012 (the "Series A Redemption Date"), the Operating Partnership redeemed all 1,500,000 outstanding 7.45% Series A Cumulative Redeemable Preferred Units representing preferred limited partnership interests in the Operating Partnership ("Series A Preferred Units"). On the Series A Redemption Date, the Series A Preferred Units were redeemed at a redemption price equal to $50.00 per unit, representing $75.0 million in aggregate, plus all accrued and unpaid distributions to the Series A Redemption Date. We have no further distribution requirements with respect to the Series A Preferred Units.
On April 16, 2012 (the "Series E and F Redemption Date"), the Company redeemed all 1,610,000 outstanding shares of its 7.80% Series E Cumulative Redeemable Preferred Stock ("Series E Preferred Stock") and all 3,450,000 outstanding shares of its 7.50% Series F Cumulative Redeemable Preferred Stock ("Series F Preferred Stock"). On the Series E and F Redemption Date, the shares of Series E and Series F Preferred Stock (together, the "Redeemed Preferred Stock") were redeemed at a redemption price equal to their stated liquidation preference of $25.00 per share plus $2.9 million of dividends, which included $0.5 million of additional dividends attributable to the acceleration of the Series E Preferred Stock and Series F Preferred Stock dividend payment from April 1, 2012 to April 16, 2012 and redemption-related costs. We have no further distribution requirements with respect to the Series E and Series F Preferred Stock.
     Debt Covenants
     The covenants contained within the revolving credit facility and the term loan facility prohibit the Company from paying dividends in excess of 95% of FFO.
















62



Capitalization
     As of December 31, 2012, our total debt as a percentage of total market capitalization was 34.7% and our total debt and liquidation value of our preferred equity as a percentage of total market capitalization was 38.1%, which was calculated based on the closing price per share of the Company's common stock of $47.37 on December 31, 2012 as shown in the table below.

 
Shares/Units at
December 31, 2012
 
Aggregate Principal Amount or
 $ Value
 Equivalent
 
% of Total
 Market
 Capitalization
Debt:
 
 
 ($ in thousands)
 
 
Unsecured Revolving Credit Facility
 
 
$
185,000

 
3.1
%
Unsecured Term Loan Facility
 
 
150,000

 
2.6

4.25% Exchangeable Notes due 2014 (2)
 
 
172,500

 
2.9

Unsecured Senior Notes due 2014
 
 
83,000

 
1.4

Unsecured Senior Notes due 2015 (2)
 
 
325,000

 
5.5

Unsecured Senior Notes due 2018 (2)
 
 
325,000

 
5.5

Unsecured Senior Notes due 2020 (2)
 
 
250,000

 
4.3

Secured debt (1) (2)
 
 
553,919

 
9.4

               Total debt
 
 
$
2,044,419

 
34.7
%
Equity and Noncontrolling Interests:
 
 
 
 
 
6.875% Series G Cumulative Redeemable Preferred stock (3)
4,000,000
 
100,000

 
1.7

6.375% Series H Cumulative Redeemable Preferred stock (3)
4,000,000
 
100,000

 
1.7

Common limited partnership units outstanding (4)(5)
1,826,503
 
86,521

 
1.5

Common shares outstanding (5)
74,926,981
 
3,549,291

 
60.4

               Total equity and noncontrolling interests
 
 
3,835,812

 
65.3

Total Market Capitalization (1)
 
 
$
5,880,231

 
100.0
%
 _______________
(1)
At December 31, 2012, the Company had restricted cash balances on its consolidated balance sheet of approximately $247.5 million primarily due to disposition proceeds that were temporarily being held at a qualified intermediary, per our direction, for the purpose of facilitating Section 1031 Exchanges under the Code.  Subsequent to December 31, 2012, we completed the Section 1031 Exchanges and the restricted cash balances were released and used for general corporate purposes, which included repaying an $83.1 million secured mortgage loan that was scheduled to mature on April 1, 2013, repaying borrowings under the Operating Partnership's revolving credit facility, as well as acquiring a two building office complex in Seattle, Washington for approximately $170.0 million that included the assumption of an approximate $83.9 million mortgage.  In addition, on January 14, 2013, the Operating Partnership issued $300.0 million of 3.8% senior unsecured notes due 2023 and used the proceeds from the offering to repay the remaining outstanding balance on the Operating Partnership's revolving credit facility.  As a result of the aforementioned transactions, the Company had a cash balance of approximately $150 million, a restricted cash balance of approximately $19 million, and no outstanding borrowings under the Operating Partnership's revolving credit facility as of January 30, 2013.
(2)
Represents gross aggregate principal amount due at maturity before the effect of the unamortized discounts and premiums as of December 31, 2012.
(3)
Value based on $25.00 per share liquidation preference.
(4)
Represents common units not owned by the Company.
(5)
Value based on closing price per share of the Company's common stock of $47.37 as of December 31, 2012




63



Liquidity and Capital Resources of the Operating Partnership
     In this "Liquidity and Capital Resources of the Operating Partnership" section, the terms "we," "our," and "us" refer to the Operating Partnership or the Operating Partnership and the Company together, as the context requires.
General
Our primary liquidity sources and uses are as follows:
Liquidity Sources
Net cash flow from operations;
Borrowings under the revolving credit facility;
Proceeds from additional secured or unsecured debt financings;
Proceeds from public or private issuance of debt or equity securities; and
Proceeds from the disposition of nonstrategic assets through our capital recycling program.
Liquidity Uses
 
Property or undeveloped land acquisitions;
Property operating and corporate expenses;
Capital expenditures, tenant improvement and leasing costs;
Debt service and principal payments, including debt maturities;
Distributions to common and preferred security holders;
Development and redevelopment costs; and
Outstanding debt repurchases.
General Strategy
Our general strategy is to maintain a conservative balance sheet with a top credit profile and to maintain a capital structure that allows for financial flexibility and diversification of capital resources. We manage our capital structure to reflect a long-term investment approach and utilize multiple sources of capital to meet our long-term capital requirements. We believe that our current projected liquidity requirements for the next 12-month period, as set forth above under the caption " —Liquidity Uses," will be satisfied using a combination of the liquidity sources listed above. We believe our conservative leverage and staggered debt maturities provide us with financial flexibility and enhances our ability to obtain additional sources of liquidity if necessary, and, therefore, we are well−positioned to refinance or repay maturing debt and to pursue our strategy of seeking attractive acquisition opportunities, which we may finance, as necessary, with future public and private issuances of debt and equity securities.
Summary of 2012 Funding Transactions
We have been active in the capital markets, loan originations and assumptions, and our capital recycling program to finance our acquisition activity and our continued desire to improve our debt maturities and lower our overall weighted average cost of capital. This was primarily as a result of the following transactions:
Capital Markets
During 2012, we issued 787,118 shares under our at−the−market stock program. The net offering proceeds of approximately $36.3 million, after deducting sales agent compensation, were contributed to the Operating Partnership (see "— Liquidity Sources" below for additional information).
In August 2012, the Company issued 4,000,000 shares of its 6.375% Series H Preferred Stock at a public offering price of $25.00 per share. The net proceeds of $96.2 million, after deducting the underwriting discount and other offering-related costs, were contributed to the Operating Partnership (see Notes 10 and 11 to our consolidated financial statements included in this report for additional information).
In August 2012, the Company completed an underwritten public offering of 5,750,000 shares of its common stock. The net offering proceeds of approximately $253.8 million, after deducting underwriting discounts and commissions and offering expenses, were contributed to the Operating Partnership (see Notes 10 and 11 to our consolidated financial statements included in this report for additional information).

64



In August 2012, the Operating Partnership redeemed all 1,500,000 outstanding Series A Preferred Units at a redemption price equal to $50.00 per unit, representing $75.0 million in aggregate, plus all accrued and unpaid distributions up to and including the redemption date of August 15, 2012 (see Notes 9 and 11 to our consolidated financial statements included in this report for additional information).
In April 2012, the Company redeemed all 1,610,000 outstanding shares of its Series E Preferred Stock and all 3,450,000 outstanding shares of its Series F Preferred Stock at a redemption price of $25.00 per share plus all accumulated and unpaid dividends up to and including the redemption date of April 16, 2012, for total payment of $129.4 million (see Note 10 to our consolidated financial statements included in this report for additional information).
In March 2012, the Company issued 4,000,000 shares of its 6.875% Series G Preferred Stock at a public offering price of $25.00 per share. The net proceeds of $96.2 million, after deducting the underwriting discount and other accrued offering-related costs, were contributed to the Operating Partnership (see Notes 10 and 11 to our consolidated financial statements included in this report for additional information).
In February 2012, the Company completed an underwritten public offering of 9,487,500 shares of its common stock. The net offering proceeds of approximately $382.1 million, after deducting underwriting discounts and commissions and offering expenses, were contributed to the Operating Partnership (see Notes 10 and 11 to our consolidated financial statements included in this report for additional information).
Debt Activity
In November 2012, the Operating Partnership completed an amendment to its $500 million unsecured revolving credit facility, which reduced the interest rate and borrowing costs and extended the maturity date to April 3, 2017. The revolving credit facility now bears interest at LIBOR plus 1.45% and includes a 30 basis point facility fee.
During the year ended December 31, 2012, the Operating Partnership assumed four secured mortgage loans with a combined principal balance of $212.2 million and a combined premium balance of $8.9 million in connection with four acquisitions. The Operating Partnership also obtained a $97.0 million secured mortgage loan and repaid two secured mortgage loans with a combined outstanding principal balance of $101.0 million that were scheduled to mature in August 2012 (see Notes 3 and 7 to our consolidated financial statements included in this report for additional information).
In April 2012, the Operating Partnership repaid its 3.25% Exchangeable Notes with an aggregate principal amount of $148.0 million and entered into a new $150.0 million unsecured term loan facility in March 2012 (see Note 7 to our consolidated financial statements included in this report for additional information).
Capital Recycling Program
During the year ended December 31, 2012, the Company completed the sale of its entire industrial portfolio, which was comprised of 39 industrial properties, and seven office buildings with a combined total 3,975,665 rentable square feet for a total gross sales price of $500.3 million (see Note 17 to our consolidated financial statements included in this report for additional information). As of December 31, 2012, approximately $228.8 million of the sales proceeds were included in restricted cash on our consolidated balance sheet for the purpose of facilitating Section 1031 Exchanges.
Capital Events Subsequent to December 31, 2012
As a result of the aforementioned events discussed above, we ended the year with restricted cash of $247.5 million and an outstanding balance of $185.0 million on our revolving credit facility. In January 2013, we completed two Section 1031 Exchanges and the restricted cash balances related to our fourth quarter dispositions were released and used to acquire a two building office complex in Seattle, Washington for approximately $170.0 million (the purchase price includes an assumption of debt of approximately $83.9 million) and to repay a $83.1 million secured mortgage loan that matured in the first quarter of 2013. In addition, on January 14, 2013 the Operating Partnership issued $300.0 million of its 3.800% unsecured senior notes due 2023 and used the proceeds from the offering to repay the outstanding balance on the revolving credit facility.

65



Liquidity Sources
Credit Facility
In March 2012, we amended the revolving credit facility to reduce the FMV Cap Rate (as defined in the revolving credit facility agreement), which is used to calculate the fair value of our assets for certain covenants under the revolving credit facility, from 7.50% to 6.75%. In November 2012, we amended and restated the revolving credit facility to extend the maturity date and reduce the interest rate and facility fee. We previously amended our revolving credit facility in June 2011, to extend the maturity date and reduce the interest rate and facility fee. The following table summarizes the terms of our revolving credit facility as of December 31, 2011 and as amended as of December 31, 2012:
 
December 31, 2012
 
December 31, 2011
 
(in thousands)
Outstanding borrowings
$
185,000

 
$
182,000

Remaining borrowing capacity
315,000

 
318,000

Total borrowing capacity  (1)
$
500,000

 
$
500,000

Interest rate (2)
1.66
%
 
2.05
%
Facility fee - annual rate  (3)
0.300
%
 
0.350
%
Maturity date (4)
April 2017

 
August 2015

________________________
(1) We may elect to borrow, subject to bank approval, up to an additional $200.0 million under an accordion feature under the terms of the revolving credit facility.
(2)
The revolving credit facility interest rate was calculated based on an annual rate of LIBOR plus 1.450% and 1.75% as of December 31, 2012 and December 31, 2011, respectively.
(3)
The facility fee is paid on a quarterly basis and is calculated based on the total borrowing capacity. In addition to the facility fee, we also incurred debt origination and legal costs of approximately $5.0 million when we entered into the revolving credit facility in 2010, an additional $3.3 million when we amended the terms of the revolving credit facility in June 2011 and an additional $1.9 million when we amended the terms of the revolving credit facility in November 2012. The unamortized balance of these costs will be amortized through the extended maturity date of the revolving credit facility.
(4)
Under the original and amended terms of the Credit Facility, we may exercise an option to extend the maturity date by one year.

We intend to borrow under the revolving credit facility from time to time for general corporate purposes, to fund potential acquisitions, to finance development and redevelopment expenditures, and to potentially repay long-term debt.

Capital Recycling Program

In connection with our capital recycling program, we continuously evaluate opportunities for the potential disposition of properties and undeveloped land in our portfolio with the intent of recycling the proceeds generated from the dispositions of non-strategic or lower return assets into capital used to fund new operating and development acquisitions, to finance development and redevelopment expenditures, to repay long-term debt and for other general corporate purposes. As part of our strategy, we intend, when practical, to enter into Section 1031 Exchanges to defer some or all of the taxable gains, if any, on the sales for federal and state income tax purposes.
During the fourth quarter ended December 31, 2012, we disposed of five office properties and our entire industrial portfolio, which was comprised of 39 industrial properties, with a combined 3,721,989 rentable square feet, for a total of approximately $354.2 million at a net gain of $186.4 million (see Note 17 to our consolidated financial statements included in this report for more information). In connection with this transaction, the dispositions were structured to qualify as Section 1031 Exchanges, and approximately $228.8 million of the sales proceeds were included in restricted cash on our consolidated balance sheet. Subsequent to December 31, 2012, we were able to successfully complete Section 1031 Exchanges and the amounts were reinvested into qualifying replacement properties (see "—Capital Events Subsequent to December 31, 2012" above for additional information).
In addition, in January 2012, we disposed of two office buildings in one transaction for approximately $146.1 million at a gain of approximately $72.8 million. We were able to successfully complete Section 1031 Exchanges for these properties and reinvest the funds into qualified replacement acquisition properties.
The timing of any potential future disposition transactions will depend on market conditions and other factors including but not limited to our capital needs and our ability to defer some or all of the taxable gains on the sales. We cannot assure you that we will dispose of any additional properties, or that future acquisitions and/or dispositions, if any, will qualify as Section 1031 Exchanges.

66




At-the-Market Stock Offering Program

Under our at-the-market stock offering program, which commenced in July 2011, we may offer and sell shares of our common stock having an aggregate gross sales price of up to $200.0 million from time to time in "at the market" offerings. During the year ended December 31, 2012, we sold 787,118 shares of common stock under the program for aggregate gross proceeds of approximately $37.0 million and net proceeds of approximately $36.3 million, after sales agent compensation. The proceeds from the sales were used to fund acquisitions and general corporate purposes including repayment of borrowings under the revolving credit facility. Since commencement of the program, we have sold 1,142,423 shares of common stock and, as of December 31, 2012, approximately $150.0 million remains available to be sold under this program. Actual sales will depend upon a variety of factors including but not limited to market conditions, the trading price of the Company's common stock and our capital needs. We have no obligation to sell the remaining shares available for sale under this program.

Shelf Registration Statement

As discussed above under “-Liquidity and Capital Resources of the Company,” the Company is a well-known seasoned issuer and the Company and the Operating Partnership have an effective shelf registration statement that provides for the public offering and sale from time to time by the Company of its preferred stock, common stock, debt securities and guarantees of debt securities and by the Operating Partnership of its debt securities, in each case in unlimited amounts. The Company evaluates the capital markets on an ongoing basis and, as circumstances warrant, the Company and the Operating Partnership may issue securities of all of these types in one or more offerings at any time and from time to time on an opportunistic basis, depending upon, among other things, market conditions, available pricing and capital needs. When the Company receives proceeds from the sales of its preferred or common stock, it is required by the Operating Partnership's partnership agreement to contribute the net proceeds from those sales to the Operating Partnership in exchange for corresponding preferred or common units of the Operating Partnership. The Operating Partnership may use these proceeds and proceeds from the sale of its debt securities to repay debt, including borrowings under its revolving credit facility, to develop new or existing properties, to make acquisitions of properties or portfolios of properties, or for general corporate purposes.

Unsecured Term Loan Facility

In March 2012, we entered into a new term loan facility, which is included in unsecured debt, net on our consolidated balance sheets. The term loan facility bears interest at an annual rate of LIBOR plus 1.750% and is scheduled to mature on March 29, 2016. Under the terms of the term loan facility, we may exercise an option to extend the maturity date by one year. We may elect to borrow up to an additional $100.0 million under an accordion option, subject to bank approval. We used the borrowings under the term loan facility to repay the 3.25% Exchangeable Notes in April 2012 upon maturity.

Exchangeable Notes, Unsecured Senior Notes, and Secured Debt

The aggregate principal amount of our 4.25% Exchangeable Notes, unsecured debt, and secured debt of the Operating Partnership outstanding as of December 31, 2012 was as follows:
 
 
Aggregate
 Principal
 Amount Outstanding
 
 
($ in thousands)
Unsecured Term Loan Facility due 2016
 
$
150,000

4.25% Exchangeable Notes due 2014 (1)
 
172,500

Unsecured Senior Notes due 2014
 
83,000

Unsecured Senior Notes due 2015 (1)
 
325,000

Unsecured Senior Notes due 2018 (1)
 
325,000

Unsecured Senior Notes due 2020 (1)
 
250,000

Secured Debt (1)
 
553,919

Total Exchangeable Notes, Unsecured Senior Notes, and Secured Debt
 
$
1,859,419

 _______________
(1)
Represents gross aggregate principal amount before the effect of the unamortized discounts and premiums as of December 31, 2012.

67



On January 14, 2013, the Operating Partnership issued $300.0 million of 3.8% unsecured senior notes due 2023 and used the proceeds from the offering to repay the remaining outstanding balance on the Operating Partnership's revolving credit facility. 

Debt Composition
The composition of the Operating Partnership's aggregate debt balances between secured and unsecured and fixed-rate and variable-rate debt as of December 31, 2012 and 2011 was as follows:   
 
 
Percentage of Total Debt
 
Weighted Average Interest Rate
 
2012
 
2011
 
2012

2011
Secured vs. unsecured:
 
 
 
 
 
 
 
Unsecured (1)
72.9
%
 
80.9
%
 
4.5
%
 
4.7
%
Secured
27.1

 
19.1

 
5.2

 
5.2

Variable-rate vs. fixed-rate:
 
 
 
 
 
 
 
Variable-rate
16.4

 
9.9

 
1.8

 
2.0

Fixed-rate (1)
83.6

 
90.1

 
5.3

 
5.1

Total stated rate (1)
 
 
 
 
4.7

 
4.8

GAAP effective rate (2)
 
 
 
 
4.7

 
5.2

Total GAAP effective rate including debt issuance costs
 
5.1
%
 
5.6
%
 _______________
(1)
Excludes the impact of the amortization of any debt discounts/premiums.
(2)    Includes the impact of the amortization of any debt discounts/premiums, excluding debt issuance costs.


Liquidity Uses
Contractual Obligations
The following table provides information with respect to our contractual obligations as of December 31, 2012. The table: (i) indicates the maturities and scheduled principal repayments of our secured debt, 4.25% Exchangeable Notes, unsecured debt, and revolving credit facility; (ii) indicates the scheduled interest payments of our fixed-rate and variable-rate debt as of December 31, 2012; (iii) provides information about the minimum commitments due in connection with our ground lease obligations and other lease and contractual commitments; and (iv) provides estimated redevelopment and development commitments as of December 31, 2012. Note that the table does not reflect our available debt maturity extension options and reflects gross aggregate principal amounts before the effect of unamortized discounts/premiums.
 
Payment Due by Period
 
 
 
Less than
1 Year
(2013)
 
1–3 Years
(2014-2015)
 
3–5 Years
(2016-2017)
 
More than
5 Years
(After 2017)
 
Total
 
(in thousands)
Principal payments—secured debt (1)
$
90,881

 
$
77,124

 
$
167,858

 
$
218,056

 
$
553,919

Principal payments—4.25% Exchangeable Notes (2)

 
172,500

 

 

 
172,500

Principal payments—unsecured debt (3)

 
408,000

 
150,000

 
575,000

 
1,133,000

Principal payments—Credit Facility

 

 
185,000

 

 
185,000

Interest payments—fixed-rate debt (4)
86,024

 
150,021

 
89,550

 
87,717

 
413,312

Interest payments—variable-rate debt (5)
6,581

 
13,162

 
5,252

 

 
24,995

Ground lease obligations (6)
3,685

 
6,190

 
6,190

 
160,007

 
176,072

Lease and contractual commitments (7)
76,976

 
3,791

 

 

 
80,767

Development and redevelopment commitments (8)
239,000

 
282,000

 

 

 
521,000

Total
$
503,147

 
$
1,112,788

 
$
603,850

 
$
1,040,780

 
$
3,260,565

________________________

(1) Represents gross aggregate principal amount before the effect of the unamortized premium of approximately $7.2 million as of December 31, 2012.
(2) Represents gross aggregate principal amount before the effect of the unamortized discount of approximately $8.6 million as of December 31, 2012.
(3) Represents gross aggregate principal amount before the effect of the unamortized discount of approximately $2.1 million as of December 31, 2012.
(4)
As of December 31, 2012, 83.6% of our debt was contractually fixed. The information in the table above reflects our projected interest rate obligations for these fixed-rate payments based on the contractual interest rates, interest payment dates, and scheduled maturity dates.

68



(5)
As of December 31, 2012, 16.4% of our debt bore interest at variable rates all of which was incurred under the term loan facility and revolving credit facility. The variable interest rate payments are based on LIBOR plus a spread of 1.450% and 1.750% as of December 31, 2012, respectively per facility. The information in the table above reflects our projected interest rate obligations for these variable-rate payments based on outstanding principal balances as of December 31, 2012, the scheduled interest payment dates, and the contractual maturity dates.
(6)
Reflects minimum lease payments as discussed in Note 15 to our consolidated financial statements, through the contractual lease expiration date before the impact of extension options.
(7)
Amounts represent commitments under signed leases and contracts for operating properties, excluding tenant-funded tenant improvements. The timing of these expenditures may fluctuate.
(8)
Amounts represent commitments under signed leases for pre-leased development projects and contractual commitments for redevelopment contracts and projects under construction as of December 31, 2012 and trailing costs for stabilized redevelopment properties. The timing of these expenditures may fluctuate based on the ultimate progress of construction. This table also reflects the November 2012 exercise of the purchase option to acquire the land under a ground lease at one of our redevelopment properties in the second quarter of 2013 for a purchase price of $27.5 million to be paid upon closing. See Note 15 to our consolidated financial statements included in this report for additional information.

Potential Future Capital Requirements
Debt Maturities
As of December 31, 2012, we had one secured loan with a principal balance of $83.1 million scheduled to mature in 2013, which we repaid subsequent to year-end with a portion of the remaining proceeds from the sale of our industrial portfolio.
Potential Future Acquisitions
In 2011, we acquired 11 buildings for approximately $603.3 million in cash. In 2012, we acquired 14 buildings for approximately $454.8 million in cash, all of which we funded through various capital raising activities, and in selected instances, the assumption of existing indebtedness. In addition, in 2012 we acquired six development property project opportunities for approximately $333.9 million in cash and other assumed liabilities Subsequent to December 31, 2012, we acquired a two building office complex in Seattle, Washington for approximately $170.0 million with a portion of the remaining proceeds from the sale of our industrial portfolio. We continually evaluate selected acquisition opportunities as they arise. As a result, at any point in time, we may have one or more potential acquisitions under consideration that are in varying stages of evaluation, negotiation or due diligence review, which may include potential acquisitions under contract. We expect that any material acquisitions will be funded with borrowings under our revolving credit facility, the public or private issuance of debt or equity securities, or through the disposition of assets under our capital recycling program.

Redevelopment and Development Opportunities
As of December 31, 2012, we had one redevelopment and four development projects under construction. These projects have a total estimated investment of approximately $988.8 million, of which we have incurred approximately $411.3 million as of December 31, 2012. Of the remaining $577.5 million yet to be incurred, we are currently contractually obligated to pay approximately $239.0 million over the next year, which are included in our contractual obligations table above. We may also incur up to approximately $8.7 million in additional leasing related costs for these projects over the next year, depending on leasing activity. In addition, we currently have additional development and redevelopment projects that are scheduled to commence construction in 2013. If these projects commence as currently projected, we will invest between $80 million and $100 million in addition to the above commitments. This estimate is based on market conditions and our anticipation of project approvals. Actual costs could vary depending on changes in circumstances. Ultimate timing of these expenditures may fluctuate given the ultimate progress and leasing status of the projects.
Potential Future Leasing Costs and Capital Improvements
Given the current economic conditions, the amounts we are required to spend on tenant improvements and leasing costs would need to remain at current levels for us to be able to execute leases at current market terms, as evidenced in the table below. The amounts we ultimately incur for tenant improvements and leasing costs will depend on actual leasing activity. Tenant improvements and leasing costs generally fluctuate in any given period depending on factors such as the type of property, the term of the lease, the type of the lease, the involvement of external leasing agents, and overall market conditions. Capital expenditures may fluctuate in any given period subject to the nature, extent, and timing of improvements required to maintain our properties.
We believe we could spend between $45 to $65 million in capital improvements, tenant improvements, and leasing costs in 2013 for properties within our stabilized portfolio, depending on leasing activity, in addition to approximately $77 million of lease and contractual commitments discussed in our capital commitments table above.







69



The following tables set forth our historical actual capital expenditures, and tenant improvements and leasing costs for deals commenced, excluding tenant-funded tenant improvements, for renewed and re-tenanted space within our stabilized portfolio for each of the three years during the period ended December 31, 2012 on a per square foot basis.
 
 
Year Ended December 31,
 
2012
 
2011
 
2010
Office Properties:
 
 
 
 
 
Capital Expenditures:
 
 
 
 
 
Capital expenditures per square foot
$
0.78

 
$
0.71

 
$
1.36

Tenant Improvement and Leasing Costs (1)
 
 
 
 
 
Replacement tenant square feet
607,118

 
468,530

 
637,155

Tenant improvements per square foot commenced
$
31.75

 
$
24.95

 
$
28.03

Leasing commissions per square foot commenced
$
11.22

 
$
11.46

 
$
9.30

Total per square foot
$
42.97

 
$
36.41

 
$
37.33

Renewal tenant square feet
629,664

 
709,427

 
691,531

Tenant improvements per square foot commenced
$
9.63

 
$
27.73

 
$
12.67

Leasing commissions per square foot commenced
$
7.91

 
$
9.27

 
$
8.31

Total per square foot
$
17.53

 
$
37.00

 
$
20.98

Total per square foot per year
$
5.30

 
$
4.01

 
$
5.49

Average remaining lease term (in years)
5.7

 
9.2

 
5.3

________________________
(1)
Includes only tenants with lease terms of 12 months or longer. Excludes leases for month-to-month and first generation tenants.

     Capital expenditures per square foot increased moderately in 2012. As all of our properties are well-maintained and do not require significant capital improvements, we currently anticipate future capital expenditure levels to be consistent with historical levels. The 2012 increase in replacement tenant improvements per square foot commenced is primarily due to increased activity in San Diego and San Francisco, which command higher lease and tenant improvement rates. The 2012 decrease in renewal tenant improvements per square foot commenced is primarily due to the commencement of one significant lease renewal in 2011. Excluding this one lease, office tenant improvements per square foot leased would be materially consistent with the previous year.
Distribution Requirements
For a discussion of our dividend and distribution requirements, see "Liquidity and Capital Resources of the Company - Distribution Requirements."
Other Potential Future Liquidity Uses
As of the filing date, we are in various stages of negotiation on other potential future acquisition opportunities, including potential joint venture opportunities. We expect that any material acquisitions or development activities will be funded with borrowings under our revolving credit facility, the public or private issuance of debt or equity securities, the disposition of assets under our capital recycling program or through the assumption of existing debt.
In addition, the amounts we are required to spend on tenant improvements and leasing costs we ultimately incur will depend on actual leasing activity. Tenant improvements and leasing costs generally fluctuate in any given period depending on factors such as the type of property, the term of the lease, the type of the lease, the involvement of external leasing agents, and overall market conditions. Capital expenditures may fluctuate in any given period subject to the nature, extent, and timing of improvements required to maintain or improve our properties.

Factors That May Influence Future Sources of Capital and Liquidity of the Company and Operating Partnership

We continue to evaluate sources of financing for our business activities, including borrowings under the revolving credit facility, issuance of public and private equity securities, unsecured debt and fixed-rate secured mortgage financing, and proceeds from the disposition of nonstrategic assets through our capital recycling program. However, the Operating Partnership's ability to obtain new financing or refinance existing borrowings on favorable terms could be impacted by various factors, including the state of economic conditions, the state of the credit and equity markets, significant tenant defaults, a decline in the demand for office properties, a decrease in market rental rates or market values of real estate assets in our submarkets, and the amount of future borrowings. These events could result in the following:
Decreases in our cash flows from operations, which could create further dependence on our revolving credit facility;

70



An increase in the proportion of variable-rate debt, which could increase our sensitivity to interest rate fluctuations in the future; and
A decrease in the value of our properties, which could have an adverse effect on the Operating Partnership's ability to incur additional debt, refinance existing debt at competitive rates, or comply with its existing debt obligations.
In addition to the factors noted above, the Operating Partnership's credit ratings are subject to ongoing evaluation by credit rating agencies and may be changed or withdrawn by a rating agency in the future if, in its judgment, circumstances warrant. In the event that the Operating Partnership's credit ratings are downgraded, we may incur higher borrowing costs and may experience difficulty in obtaining additional financing or refinancing existing indebtedness.
Debt Covenants
The revolving credit facility, term loan facility, unsecured senior notes, and certain other secured debt arrangements contain covenants and restrictions requiring us to meet certain financial ratios and reporting requirements. Key existing financial covenants and their covenant levels include:

Credit Facility and Unsecured Term Loan Facility (as defined in the Credit Agreement):
 
Covenant Level
 
Actual Performance at
December 31, 2012 (1)
Total debt to total asset value
 
less than 60%
 
36%
Fixed charge coverage ratio
 
greater than 1.5x
 
2.5x
Unsecured debt ratio
 
greater than 1.67x
 
2.45x
Unencumbered asset pool debt service coverage
 
greater than 2.0x
 
3.3x
 
 
 
 
 
Unsecured Senior Notes due 2015, 2018 and 2020 (as defined in the Indentures):
 
 
 
 
Total debt to total asset value
 
less than 60%
 
40%
Interest coverage
 
greater than 1.5x
 
3.6x
Secured debt to total asset value
 
less than 40%
 
11%
Unencumbered asset pool value to unsecured debt
 
greater than 150%
 
268%
________________________

(1) In March 2012, we amended the revolving credit facility to reduce the FMV Cap Rate (as defined in the revolving credit facility), which is used to calculate the fair value of our assets for certain covenants under the revolving credit facility, from 7.50% to 6.75%.

The Operating Partnership was in compliance with all its debt covenants as of December 31, 2012. Our current expectation is that the Operating Partnership will continue to meet the requirements of its debt covenants in both the short and long term. However, in the event of an economic slowdown or continued volatility in the credit markets, there is no certainty that the Operating Partnership will be able to continue to satisfy all the covenant requirements.



71



Historical Cash Flow Summary
Our historical cash flow activity for the year ended December 31, 2012 as compared to the year ended December 31, 2011 was as follows:
 
 
Year Ended December 31,
 
2012
 
2011
 
Dollar
Change
 
Percentage
Change
 
($ in thousands)
Net cash provided by operating activities
$
180,724

 
$
138,256

 
$
42,468

 
30.7
%
Net cash used in investing activities
(706,506
)
 
(634,283
)
 
(72,223
)
 
11.4

Net cash provided by financing activities
537,705

 
485,964

 
51,741

 
10.6


Operating Activities
Our cash flows from operations depends on numerous factors including the occupancy level of our portfolio, the rental rates achieved on our leases, the collectability of rent and recoveries from our tenants, the level of operating expenses, the impact of property acquisitions and related financing activities, and other general and administrative costs. Our net cash provided by operating activities increased by $42.5 million, or 30.7%, for the year ended December 31, 2012 compared to the year ended December 31, 2011 primarily as the result of an increase in cash Net Operating Income generated primarily from our Acquisitions Portfolio partially offset by increased interest expense attributable to the increase in our average outstanding debt balances as a result of our acquisition activity. See additional information under the capital "—Rental Operations."
Investing Activities
Our net cash used in investing activities is generally used to fund property acquisitions, recurring and nonrecurring capital expenditures for our operating properties, and development and redevelopment projects. Our net cash used in investing activities increased $72.2 million, or 11.4%, for the year ended December 31, 2012 compared to the year ended December 31, 2011. This net increase was primarily attributable to year over year increases of approximately $185.5 million due to acquisitions, $54.8 million due to the increased activity in our redevelopment and development pipeline, $23.6 million of operating portfolio expenditures due to increased leasing activity, offset by an increase of $199.4 million of net proceeds received from dispositions.


Financing Activities
Our net cash provided by financing activities is generally impacted by our capital raising activities net of dividends and distributions paid to common and preferred security holders. Net cash provided by financing activities increased by $51.7 million, or 10.6%, for the year ended December 31, 2012 compared to the year ended December 31, 2011. We were active in the capital markets in 2012, with a net increase of approximately $71.7 million provided by our various capital raising activities. This net increase was partially offset by our year over year increase in dividend payments to common stockholders of approximately $17.4 million as a result of our increased common share count from common equity offerings. See additional information under the caption "Liquidity and Capital Resources of the Operating Partnership—Summary of 2012 Funding Transactions."

Off-Balance Sheet Arrangements
As of December 31, 2012 and as of the date this report was filed, we did not have any off-balance sheet transactions, arrangements, or obligations, including contingent obligations.

Non-GAAP Supplemental Financial Measure: Funds From Operations
We calculate FFO in accordance with the White Paper on FFO approved by the Board of Governors of NAREIT. The White Paper defines FFO as net income or loss calculated in accordance with GAAP, excluding extraordinary items, as defined by GAAP,
gains and losses from sales of depreciable real estate and impairment write−downs associated with depreciable real estate, plus real estate-related depreciation and amortization (excluding amortization of deferred financing costs and depreciation of non-real estate assets), and after adjustment for unconsolidated partnerships and joint ventures.
We believe that FFO is a useful supplemental measure of our operating performance. The exclusion from FFO of gains and losses from the sale of operating real estate assets allows investors and analysts to readily identify the operating results of the assets that form the core of our activity and assists in comparing those operating results between periods. Also, because FFO is generally recognized as the industry standard for reporting the operations of REITs, it facilitates comparisons of operating

72



performance to other REITs. However, other REITs may use different methodologies to calculate FFO, and accordingly, our FFO may not be comparable to all other REITs.
Implicit in historical cost accounting for real estate assets in accordance with GAAP is the assumption that the value of real estate assets diminishes predictably over time. Since real estate values have historically risen or fallen with market conditions, many industry investors and analysts have considered presentations of operating results for real estate companies using historical cost accounting alone to be insufficient. Because FFO excludes depreciation and amortization of real estate assets, we believe that FFO along with the required GAAP presentations provides a more complete measurement of our performance relative to our competitors and a more appropriate basis on which to make decisions involving operating, financing, and investing activities than the required GAAP presentations alone would provide.
However, FFO should not be viewed as an alternative measure of our operating performance because it does not reflect either depreciation and amortization costs or the level of capital expenditures and leasing costs necessary to maintain the operating performance of our properties, which are significant economic costs and could materially impact our results from operations.
The following table presents our FFO for the years ended December 31, 2012, 2011, 2010, 2009, and 2008:
 
 
Year ended December 31,
 
2012
 
2011
 
2010
 
2009
 
2008
 
(in thousands)
Net income available to common stockholders
$
249,826

 
$
50,819

 
$
4,512

 
$
21,794

 
$
29,829

Adjustments:
 
 
 
 
 
 
 
 
 
Net income attributable to noncontrolling common units of the Operating Partnership
6,187

 
1,474

 
178

 
1,025

 
1,886

Depreciation and amortization of real estate assets
168,687

 
135,467

 
102,898

 
86,825

 
82,491

Net gain on dispositions of discontinued operations
(259,245
)
 
(51,587
)
 
(949
)
 
(2,485
)
 
(234
)
Funds From Operations(1)
$
165,455

 
$
136,173

 
$
106,639

 
$
107,159

 
$
113,972

_______________________
(1)
Reported amounts are attributable to common stockholders and common unitholders.
 
The following table presents our weighted average shares of common stock and common units outstanding for the years ended December 31, 2012, 2011, 2010, 2009, and 2008:
 
 
Year Ended December 31,
 
2012
 
2011
 
2010
 
2009
 
2008
Weighted average shares of common stock outstanding
69,639,623

 
56,717,121

 
49,497,487

 
38,705,101

 
32,466,591

Weighted average common units outstanding
1,763,635

 
1,720,323

 
1,723,131

 
1,731,095

 
2,065,188

Effect of participating securities—nonvested shares and restricted stock units
1,127,534

 
924,747

 
812,865

 
785,582

 
372,444

Total basic weighted average shares / units outstanding
72,530,792

 
59,362,191

 
52,033,483

 
41,221,778

 
34,904,223

Effect of dilutive securities—Exchangeable Notes, stock options and contingently issuable shares
1,123,482

 
187,134

 
15,708

 
27,025

 
74,281

Total diluted weighted average shares / units outstanding
73,654,274

 
59,549,325

 
52,049,191

 
41,248,803

 
34,978,504




73



Inflation
The majority of the Company's leases require tenants to pay for recoveries and escalation charges based upon the tenant's proportionate share of, and/or increases in, real estate taxes and certain operating costs, which reduce the Company's exposure to increases in operating costs resulting from inflation.
New Accounting Pronouncements
There are currently no recently issued accounting pronouncements that are expected to have a material effect on our financial condition and results of operations in future periods.

ITEM 7A. 
QUANTITATIVE AND QUALITATIVE DISCLOSURES ABOUT MARKET RISK
The primary market risk we face is interest rate risk. We mitigate this risk by following established risk management policies and procedures. These policies include maintaining prudent amounts of debt, including a greater amount of fixed-rate debt as compared to variable-rate debt in our portfolio, and may include the periodic use of derivative instruments. As of December 31, 2012 and 2011, we did not have any interest-rate sensitive derivative assets or liabilities.
Information about our changes in interest rate risk exposures from December 31, 2011 to December 31, 2012 is incorporated herein by reference from "Item 7: Management’s Discussion and Analysis of Financial Condition and Results of Operations —Liquidity and Capital Resources of the Operating Partnership.”
Market Risk
As of December 31, 2012, approximately 16.4% of our total outstanding debt of $2.0 billion was subject to variable interest rates. The remaining 83.6% bore interest at fixed rates. All of our interest rate sensitive financial instruments are held for purposes other than trading purposes.
In general, interest rate fluctuations applied to our variable-rate debt will impact our future earnings and cash flows. Conversely, interest rate fluctuations applied to our fixed-rate debt will generally not impact our future earnings and cash flows, unless such instruments mature or are otherwise terminated and need to be refinanced. However, interest rate fluctuations will impact the fair value of the fixed-rate debt instruments.
We generally determine the fair value of our secured debt, revolving credit facility, and term loan facility by performing discounted cash flow analyses using an appropriate market discount rate. We calculate the market rate by obtaining period−end treasury rates for maturities that correspond to the maturities of our fixed−rate debt and then adding an appropriate credit spread based on information obtained from third−party financial institutions. We calculate the market rate of our revolving credit facility and term loan facility by obtaining the period−end LIBOR rate and then adding an appropriate credit spread based on information obtained from third−party financial institutions. These credit spreads take into account factors, including but not limited to, our credit profile, the tenure of the debt, amortization period, whether the debt is secured or unsecured, and the loan−to−value ratio of the debt to the collateral. These calculations are significantly affected by the assumptions used, including the discount rate, credit spreads, and estimates of future cash flow. We determine the fair value of the liability component of our 4.25% Exchangeable Notes by performing discounted cash flow analyses using an appropriate market interest rate based upon spreads for our publicly traded debt. We determine the fair value of each of our publicly traded unsecured senior notes based on their quoted trading price at the end of the reporting period. See Note 16 to our consolidated financial statements included in this report for additional information on the fair value of our financial assets and liabilities as of December 31, 2012 and 2011.
As of December 31, 2012, the total outstanding balance of our variable-rate debt was comprised of borrowings on our revolving credit facility of $185.0 million and borrowings on our term loan facility of $150.0 million, which were indexed to LIBOR plus spreads of 1.450% (weighted average interest rate of 1.66%) and 1.750% (weighted average interest rate of 1.97%), respectively. As of December 31, 2011, the total outstanding balance of our variable-rate debt was comprised of borrowings of $182.0 million on our revolving credit facility, which was indexed to LIBOR plus a spread of 1.750% (weighted average interest rate of 2.05%). Assuming no changes in the outstanding balance of our existing variable-rate debt as of December 31, 2012, a 100 basis point increase in the LIBOR rate would increase our projected annual interest expense, before the effect of capitalization, by approximately $3.4 million. Comparatively, if interest rates were 100 basis points higher as of December 31, 2011, our projected annual interest expense, before the effect of capitalization, would have been $1.8 million higher.
The total carrying value of our fixed-rate debt, including our Exchangeable Notes, was approximately $1.7 billion and $1.6 billion as of December 31, 2012 and 2011, respectively. The total estimated fair value of our fixed-rate debt was approximately $1.9 billion and $1.7 billion as of December 31, 2012 and 2011, respectively. For sensitivity purposes, a 100 basis point increase in the discount rate equates to a decrease in the total fair value of our fixed-rate debt of approximately $71.8 million, or 3.8%, as

74



of December 31, 2012. Comparatively, a 100 basis point increase in the discount rate equates to a decrease in the total fair value of our fixed-rate debt of approximately $64.2 million, or 3.8%, as of December 31, 2011.
 
ITEM 8.
FINANCIAL STATEMENTS AND SUPPLEMENTARY DATA    

See the index included at Item 15: Exhibits, Financial Statement Schedules.
 
ITEM 9.
CHANGES IN AND DISAGREEMENTS WITH ACCOUNTANTS ON ACCOUNTING AND FINANCIAL DISCLOSURE    
Not applicable.
 
ITEM 9A.
CONTROLS AND PROCEDURES    
Kilroy Realty Corporation
The Company maintains disclosure controls and procedures (as defined in Rule 13a-15(e) or Rule 15d-15(e) under the Exchange Act) that are designed to ensure that information required to be disclosed in the Company's reports under the Exchange Act is processed, recorded, summarized, and reported within the time periods specified in the SEC's rules and forms and that such information is accumulated and communicated to management, including the Chief Executive Officer and Chief Financial Officer, as appropriate, to allow for timely decisions regarding required disclosure. In designing and evaluating the disclosure controls and procedures, management recognizes that any controls and procedures, no matter how well designed and operated, can provide only reasonable assurance of achieving the desired control objectives, and management is required to apply its judgment in evaluating the cost-benefit relationship of possible controls and procedures.
As required by SEC Rule 13a-15(b), the Company carried out an evaluation, under the supervision and with the participation of management, including the Chief Executive Officer and Chief Financial Officer, of the effectiveness of the design and operation of the disclosure controls and procedures as of December 31, 2012, the end of the period covered by this report. Based on the foregoing, the Company's Chief Executive Officer and Chief Financial Officer concluded, as of that time, that disclosure controls and procedures were effective at the reasonable assurance level.
Changes in Internal Control Over Financial Reporting
There have been no significant changes that occurred during the fourth quarter of the most recent year covered by this report in the Company's internal control over financial reporting identified in connection with the evaluation referenced above that has materially affected, or is reasonably likely to materially affect, our internal control over financial reporting.
Management’s Report on Internal Control Over Financial Reporting
Internal control over financial reporting is a process designed by, or under the supervision of, our Chief Executive Officer and Chief Financial Officer and effected by our board of directors, management, and other personnel to provide reasonable assurance regarding the reliability of financial reporting and the preparation of financial statements for external purposes in accordance with GAAP. Internal control over financial reporting includes those policies and procedures that: (1) pertain to the maintenance of records that, in reasonable detail, accurately and fairly reflect the transactions and dispositions of our assets; (2) provide reasonable assurance that transactions are recorded as necessary to permit preparation of financial statements in accordance with GAAP, and that our receipts and expenditures are being made only in accordance with authorizations of management and directors; and (3) provide reasonable assurance regarding prevention or timely detection of unauthorized acquisition, use, or disposition of assets that could have a material effect on the consolidated financial statements.

Management is responsible for establishing and maintaining adequate internal control over financial reporting. Our internal control over financial reporting is supported by written policies and procedures and by an appropriate segregation of responsibilities and duties. The Company has used the criteria set forth in the Internal Control—Integrated Framework issued by the Committee of Sponsoring Organizations of the Treadway Commission to assess our internal control over financial reporting. Based upon this assessment, management concluded that internal control over financial reporting operated effectively as of December 31, 2012.

Deloitte & Touche LLP, the Company's independent registered public accounting firm, has audited the Company's financial statements and has issued a report on the effectiveness of the Company's internal control over financial reporting.


75




REPORT OF INDEPENDENT REGISTERED PUBLIC ACCOUNTING FIRM
To the Board of Directors and Stockholders of
Kilroy Realty Corporation
Los Angeles, California
We have audited the internal control over financial reporting of Kilroy Realty Corporation (the “Company”) as of December 31, 2012, based on criteria established in Internal Control-Integrated Framework issued by the Committee of Sponsoring Organizations of the Treadway Commission. The Company's management is responsible for maintaining effective internal control over financial reporting and for its assessment of the effectiveness of internal control over financial reporting, included in the accompanying Management's Report on Internal Control Over Financial Reporting. Our responsibility is to express an opinion on the Company's internal control over financial reporting based on our audit.
We conducted our audit in accordance with the standards of the Public Company Accounting Oversight Board (United States). Those standards require that we plan and perform the audit to obtain reasonable assurance about whether effective internal control over financial reporting was maintained in all material respects. Our audit included obtaining an understanding of internal control over financial reporting, assessing the risk that a material weakness exists, testing and evaluating the design and operating effectiveness of internal control based on the assessed risk, and performing such other procedures as we considered necessary in the circumstances. We believe that our audit provides a reasonable basis for our opinion.
A company's internal control over financial reporting is a process designed by, or under the supervision of, the company's principal executive and principal financial officers, or persons performing similar functions, and effected by the company's board of directors, management, and other personnel to provide reasonable assurance regarding the reliability of financial reporting and the preparation of financial statements for external purposes in accordance with generally accepted accounting principles. A company's internal control over financial reporting includes those policies and procedures that (1) pertain to the maintenance of records that, in reasonable detail, accurately and fairly reflect the transactions and dispositions of the assets of the company; (2) provide reasonable assurance that transactions are recorded as necessary to permit preparation of financial statements in accordance with generally accepted accounting principles, and that receipts and expenditures of the company are being made only in accordance with authorizations of management and directors of the company; and (3) provide reasonable assurance regarding prevention or timely detection of unauthorized acquisition, use, or disposition of the company's assets that could have a material effect on the financial statements.
Because of the inherent limitations of internal control over financial reporting, including the possibility of collusion or improper management override of controls, material misstatements due to error or fraud may not be prevented or detected on a timely basis. Also, projections of any evaluation of the effectiveness of the internal control over financial reporting to future periods are subject to the risk that the controls may become inadequate because of changes in conditions, or that the degree of compliance with the policies or procedures may deteriorate.
In our opinion, the Company maintained, in all material respects, effective internal control over financial reporting as of December 31, 2012, based on the criteria established in Internal Control-Integrated Framework issued by the Committee of Sponsoring Organizations of the Treadway Commission.
We have also audited, in accordance with the standards of the Public Company Accounting Oversight Board (United States), the consolidated financial statements and financial statement schedules as of and for the year ended December 31, 2012, of the Company and our report dated February 11, 2013, expressed an unqualified opinion on those financial statements and financial statement schedules.
/s/    DELOITTE & TOUCHE LLP
Los Angeles, California
February 11, 2013

76



Kilroy Realty, L.P.
The Operating Partnership maintains disclosure controls and procedures (as defined in Rule 13a-15(e) or Rule 15d-15(e) under the Exchange Act) that are designed to ensure that information required to be disclosed in our reports under the Exchange Act, is processed, recorded, summarized, and reported within the time periods specified in the SEC's rules and forms and that such information is accumulated and communicated to management, including the Chief Executive Officer and Chief Financial Officer of its general partner, as appropriate, to allow for timely decisions regarding required disclosure. In designing and evaluating the disclosure controls and procedures, management recognizes that any controls and procedures, no matter how well designed and operated, can provide only reasonable assurance of achieving the desired control objectives, and management is required to apply its judgment in evaluating the cost-benefit relationship of possible controls and procedures.
As required by SEC Rule 13a-15(b), the Operating Partnership carried out an evaluation, under the supervision and with the participation of management including the Chief Executive Officer and Chief Financial Officer of its general partner, of the effectiveness of the design and operation of the disclosure controls and procedures as of the end of the period covered by this report. Based on the foregoing, the Chief Executive Officer and Chief Financial Officer of its general partner concluded, as of that time, that our disclosure controls and procedures were effective at the reasonable assurance level.
Changes in Internal Control Over Financial Reporting
There have been no changes that occurred during the fourth quarter of the most recent year covered by this report in the Operating Partnership's internal control over financial reporting identified in connection with the evaluation referenced above that has materially affected, or is reasonably likely to materially affect, the Operating Partnership's internal control over financial reporting.
Management's Report on Internal Control Over Financial Reporting
Internal control over financial reporting is a process designed by, or under the supervision of, the Chief Executive Officer and Chief Financial Officer of the Operating Partnership's general partner and effected by the board of directors, management, and other personnel of its general partner to provide reasonable assurance regarding the reliability of financial reporting and the preparation of financial statements for external purposes in accordance with GAAP. Internal control over financial reporting includes those policies and procedures that: (1) pertain to the maintenance of records that, in reasonable detail, accurately and fairly reflect the transactions and dispositions of our assets; (2) provide reasonable assurance that transactions are recorded as necessary to permit preparation of financial statements in accordance with GAAP, and that our receipts and expenditures are being made only in accordance with authorizations of management and directors; and (3) provide reasonable assurance regarding prevention or timely detection of unauthorized acquisition, use, or disposition of assets that could have a material effect on the consolidated financial statements.
Management is responsible for establishing and maintaining adequate internal control over financial reporting. Our internal control over financial reporting is supported by written policies and procedures and by an appropriate segregation of responsibilities and duties. The Operating Partnership has used the criteria set forth in the Internal Control-Integrated Framework issued by the Committee of Sponsoring Organizations of the Treadway Commission to assess our internal control over financial reporting. Based upon this assessment, management concluded that internal control over financial reporting operated effectively as of December 31, 2012.

Deloitte & Touche LLP, the Operating Partnership's independent registered public accounting firm, has audited the Operating Partnership's financial statements and has issued a report on the effectiveness of the Operating Partnership's internal control over financial reporting.


77



REPORT OF INDEPENDENT REGISTERED PUBLIC ACCOUNTING FIRM
To the Board of Directors and Stockholders of
Kilroy Realty, L.P.
Los Angeles, California
We have audited the internal control over financial reporting of Kilroy Realty L.P. (the “Operating Partnership”) as of December 31, 2012, based on criteria established in Internal Control-Integrated Framework issued by the Committee of Sponsoring Organizations of the Treadway Commission. The Operating Partnership's management is responsible for maintaining effective internal control over financial reporting and for its assessment of the effectiveness of internal control over financial reporting, included in the accompanying Management's Report on Internal Control Over Financial Reporting. Our responsibility is to express an opinion on the Operating Partnership's internal control over financial reporting based on our audit.
We conducted our audit in accordance with the standards of the Public Company Accounting Oversight Board (United States). Those standards require that we plan and perform the audit to obtain reasonable assurance about whether effective internal control over financial reporting was maintained in all material respects. Our audit included obtaining an understanding of internal control over financial reporting, assessing the risk that a material weakness exists, testing and evaluating the design and operating effectiveness of internal control based on the assessed risk, and performing such other procedures as we considered necessary in the circumstances. We believe that our audit provides a reasonable basis for our opinion.
A company's internal control over financial reporting is a process designed by, or under the supervision of, the company's principal executive and principal financial officers, or persons performing similar functions, and effected by the company's board of directors, management, and other personnel to provide reasonable assurance regarding the reliability of financial reporting and the preparation of financial statements for external purposes in accordance with generally accepted accounting principles. A company's internal control over financial reporting includes those policies and procedures that (1) pertain to the maintenance of records that, in reasonable detail, accurately and fairly reflect the transactions and dispositions of the assets of the company; (2) provide reasonable assurance that transactions are recorded as necessary to permit preparation of financial statements in accordance with generally accepted accounting principles, and that receipts and expenditures of the company are being made only in accordance with authorizations of management and directors of the company; and (3) provide reasonable assurance regarding prevention or timely detection of unauthorized acquisition, use, or disposition of the company's assets that could have a material effect on the financial statements.
Because of the inherent limitations of internal control over financial reporting, including the possibility of collusion or improper management override of controls, material misstatements due to error or fraud may not be prevented or detected on a timely basis. Also, projections of any evaluation of the effectiveness of the internal control over financial reporting to future periods are subject to the risk that the controls may become inadequate because of changes in conditions, or that the degree of compliance with the policies or procedures may deteriorate.
In our opinion, the Operating Partnership maintained, in all material respects, effective internal control over financial reporting as of December 31, 2012, based on the criteria established in Internal Control-Integrated Framework issued by the Committee of Sponsoring Organizations of the Treadway Commission.
We have also audited, in accordance with the standards of the Public Company Accounting Oversight Board (United States), the consolidated financial statements and financial statement schedules as of and for the year ended December 31, 2012, of the Operating Partnership and our report dated February 11, 2013, expressed an unqualified opinion on those financial statements and financial statement schedules.
/s/    DELOITTE & TOUCHE LLP
Los Angeles, California
February 11, 2013

78





ITEM 9B.
OTHER INFORMATION
Not applicable.

PART III

ITEM 10.
DIRECTORS, EXECUTIVE OFFICERS AND CORPORATE GOVERNANCE
The information required by Item 10 is incorporated by reference from our definitive proxy statement for our annual stockholders’ meeting presently scheduled to be held in May 2013.

ITEM 11.
EXECUTIVE COMPENSATION
The information required by Item 11 is incorporated by reference from our definitive proxy statement for our annual stockholders’ meeting presently scheduled to be held in May 2013.

ITEM 12.
SECURITY OWNERSHIP OF CERTAIN BENEFICIAL OWNERS AND MANAGEMENT AND RELATED STOCKHOLDER MATTERS
The information required by Item 12 is incorporated by reference from our definitive proxy statement for our annual stockholders’ meeting presently scheduled to be held in May 2013.

ITEM 13.
CERTAIN RELATIONSHIPS AND RELATED TRANSACTIONS, AND DIRECTOR INDEPENDENCE
The information required by Item 13 is incorporated by reference from our definitive proxy statement for our annual stockholders’ meeting presently scheduled to be held in May 2013.

ITEM 14.
 PRINCIPAL ACCOUNTANT FEES AND SERVICES
The information required by Item 14 is incorporated by reference from our definitive proxy statement for our annual stockholders’ meeting presently scheduled to be held in May 2013.


79



PART IV

ITEM 15.
EXHIBITS, FINANCIAL STATEMENT SCHEDULES
(a)(1) and (2) Financial Statements and Schedules
The following consolidated financial information is included as a separate section of this annual report on Form 10-K:
 
Consolidated Balance Sheets as of December 31, 2012 and 2011 - Kilroy Realty Corporation
Consolidated Statements of Operations for the Years ended December 31, 2012, 2011, and 2010 - Kilroy Realty Corporation
Consolidated Statements of Equity for the Years ended December 31, 2012, 2011, and 2010 - Kilroy Realty Corporation
Consolidated Statements of Cash Flows for the Years ended December 31, 2012, 2011, and 2010 - Kilroy Realty Corporation
Consolidated Balance Sheets as of December 31, 2012 and 2011 - Kilroy Realty, L.P.
Consolidated Statements of Operations for the Years ended December 31, 2012, 2011, and 2010 - Kilroy Realty, L.P.
Consolidated Statements of Capital for the Years ended December 31, 2012, 2011, and 2010 - Kilroy Realty, L.P.
Consolidated Statements of Cash Flows for the Years ended December 31, 2012, 2011, and 2010 - Kilroy Realty, L.P.
All other schedules are omitted because the required information is not present in amounts sufficient to require submission of the schedule or because the information required is included in the financial statements and notes thereto.
(3)  Exhibits
 
Exhibit
Number
 
Description
3.(i)1
 
Kilroy Realty Corporation Articles of Restatement (previously filed by Kilroy Realty Corporation as an exhibit on Form 10-Q for the quarter ended June 30, 2012)
3.(i)2
 
Certificate of Limited Partnership of Kilroy Realty, L.P. (previously filed by Kilroy Realty, L.P., as an exhibit to the General Form for Registration of Securities on Form 10 as filed with the Securities and Exchange Commission on August 18, 2010)
3.(i)3
 
Amendment to the Certificate of Limited Partnership of Kilroy Realty, L.P. (previously filed by Kilroy Realty, L.P., as an exhibit to the General Form for Registration of Securities on Form 10 as filed with the Securities and Exchange Commission on August 18, 2010)
3.(i)4
 
Articles Supplementary designating Kilroy Realty Corporation's 6.375% Series H Cumulative Redeemable Preferred Stock (previously filed by Kilroy Realty Corporation on Form 8-A as filed with the Securities and Exchange Commission on August 10, 2012)
3.(ii).1
 
Second Amended and Restated Bylaws of Kilroy Realty Corporation (previously filed by Kilroy Realty Corporation as an exhibit on Form 8-K as filed with the Securities and Exchange Commission on December 12, 2008)
3.(ii).2
 
Amendment No. 1 to Second Amended and Restated Bylaws of Kilroy Realty Corporation (previously filed by Kilroy Realty Corporation as an exhibit on Form 8-K as filed with the Securities and Exchange Commission on May 27, 2009)
3.(ii).3
  
Seventh Amended and Restated Agreement of Limited Partnership of Kilroy Realty, L.P. dated as of August 15, 2012 (previously filed by Kilroy Realty Corporation on Form 8-K as filed with the Securities and Exchange Commission on August 17, 2012)

80



Exhibit
Number
 
Description
4.1
 
Kilroy Realty Corporation Form of Certificate for Common Stock (previously filed by Kilroy Realty Corporation as an exhibit to the Registration Statement on Amendment No. 3 to Form S-11 (No. 333-15553))
4.2
 
Specimen Certificate for Kilroy Realty Corporation's 6.875% Series G Cumulative Redeemable Preferred Stock (previously filed by Kilroy Realty Corporation on Form 8-A as filed with the Securities and Exchange Commission on March 22, 2012)
4.3
 
Specimen Certificate for Kilroy Realty Corporation's 6.375% Series H Cumulative Redeemable Preferred Stock (previously filed by Kilroy Realty Corporation on Form 8-A as filed with the Securities and Exchange Commission on August 10, 2012)
4.4
 
Kilroy Realty Corporation Form of Stock Option Grant Notice and Stock Option Agreement (previously filed by Kilroy Realty Corporation as an exhibit on Form 8-K as filed with the Securities and Exchange Commission on February 24, 2012)
4.5
 
Registration Rights Agreement dated January 31, 1997 (previously filed by Kilroy Realty Corporation as an exhibit to the Registration Statement on Amendment No. 3 to Form S-11 (No. 333-15553))
4.6
 
Registration Rights Agreement dated as of October 31, 1997 (previously filed by Kilroy Realty Corporation as an exhibit on Form 8-K/A as filed with the Securities and Exchange Commission on December 19, 1997)
4.7
 
Registration Rights Agreement dated as of October 6, 2000 (previously filed by Kilroy Realty Corporation as an exhibit on Form 10-K for the year ended December 31, 2000)
4.8
 
The Company is party to agreements in connection with long-term debt obligations, none of which individually exceeds ten percent of the total assets of the Company on a consolidated basis. Pursuant to Item 601(b)(4)(iii)(A) of Regulation S-K, the Company agrees to furnish copies of these agreements to the Commission upon request
4.9
 
Registration Rights Agreement dated as of July 31, 2012 (previously filed by Kilroy Realty Corporation as an exhibit on Form 10-Q for the quarter ended June 30, 2012)
4.10
 
Note and Guarantee Agreement dated August 4, 2004 by and between Kilroy Realty, L.P. and Kilroy Realty Corporation and the purchasers whose names appear in the acceptance form at the end of the Note and Guarantee Agreement (previously filed by Kilroy Realty Corporation as an exhibit on Form 8-K as filed with the Securities and Exchange Commission on August 11, 2004)
4.11
  
Form of 6.45% Series B Guaranteed Senior Note due 2014 (previously filed by Kilroy Realty Corporation as an exhibit on Form 8-K as filed with the Securities and Exchange Commission on August 11, 2004)
  4.12†
  
Kilroy Realty 2006 Incentive Award Plan (previously filed by Kilroy Realty Corporation as an exhibit to the Registration Statement on Form S-8 filed with the Securities and Exchange Commission on June 28, 2006)
4.13†
  
Amendment to Kilroy Realty 2006 Incentive Award Plan (previously filed by Kilroy Realty Corporation as an exhibit on Form 10-K for the year ended December 31, 2006)
4.14†
  
Second Amendment to Kilroy Realty 2006 Incentive Award Plan (previously filed by Kilroy Realty Corporation as an exhibit on Form 10-Q for the quarter ended March 31, 2007)
4.15†
  
Third Amendment to Kilroy Realty 2006 Incentive Award Plan (previously filed by Kilroy Realty Corporation as an exhibit on Form 8-K as filed with the Securities and Exchange Commission on May 27, 2009)
4.16†
 
Fourth Amendment to Kilroy Realty 2006 Incentive Award Plan (previously filed by Kilroy Realty Corporation as an exhibit to the Registration Statement on Form S−8 as filed with the Securities and Exchange Commission on June 11, 2010)
4.17
  
Form of Restricted Stock Award Agreement (previously filed by Kilroy Realty Corporation as an exhibit on Form 8-K as filed with the Securities and Exchange Commission on February 8, 2007)
4.18
 
 
Indenture, dated as of November 20, 2009, among Kilroy Realty, L.P., as issuer, Kilroy Realty Corporation, as guarantor, and U.S. Bank National Association, as trustee, including the form of 4.25% Exchangeable Senior Notes due 2014 and the form of related guarantee (previously filed by Kilroy Realty Corporation as an exhibit on Form 8-K as filed with the Securities and Exchange Commission on November 25, 2009)
4.19
  
Registration Rights Agreement, dated November 20, 2009, among Kilroy Realty, L.P., Kilroy Realty Corporation, J.P. Morgan Securities Inc., and Merrill Lynch, Pierce, Fenner & Smith Incorporated (previously filed by Kilroy Realty Corporation as an exhibit on Form 8-K as filed with the Securities and Exchange Commission on November 25, 2009)
4.20
 
Form of Certificate for Partnership Units of Kilroy Realty, L.P. (previously filed by Kilroy Realty, L.P., as an exhibit to the General Form for Registration of Securities on Form 10 as filed with the Securities and Exchange Commission on August 18, 2010)

81



Exhibit
Number
 
Description
4.21
 
Indenture, dated May 24, 2010, among Kilroy Realty, L.P., as issuer, Kilroy Realty Corporation, as guarantor, and U.S. Bank National Association, as trustee, including the form of 6.625% Senior Notes due 2020 and the form of the related guarantee (previously filed by Kilroy Realty Corporation as an exhibit on Form 8−K as filed with the Securities and Exchange Commission on May 25, 2010)
4.22
 
Registration Rights Agreement, dated May 24, 2010, among Kilroy Realty, L.P., Kilroy Realty Corporation, J.P. Morgan Securities Inc., Banc of America Securities LLC and Barclays Capital Inc. (previously filed by Kilroy Realty Corporation as an exhibit on Form 8−K as filed with the Securities and Exchange Commission on May 25, 2010)
4.23
 
Indenture, dated November 3, 2010, among Kilroy Realty, L.P., as issuer, Kilroy Realty Corporation, as guarantor, and U.S. Bank National Association, as trustee, including the form of 5.000% Senior Notes due 2015 and the form of related guarantee (previously filed by Kilroy Realty Corporation and Kilroy Realty, L.P., as an exhibit on Form 8−K as filed with the Securities and Exchange Commission on November 4, 2010)
4.24
 
Indenture, dated March 1, 2011, by and among Kilroy Realty, L.P., as issuer, Kilroy Realty Corporation, as guarantor, and U.S. Bank National Association, as trustee  (previously filed by Kilroy Corporation and Kilroy Realty, L.P. as an exhibit the Registration Statement on Form S-3 as filed with the Securities and Exchange Commission on March 1, 2011)

4.25
 
Supplemental Indenture, dated July 5, 2011, among Kilroy Realty, L.P., as issuer, Kilroy Realty Corporation, as guarantor, and U.S. Bank National Association, as trustee (previously filed by Kilroy Corporation and Kilroy Realty, L.P. as an exhibit on Form 8-K as filed with the Securities and Exchange Commission on July 6, 2011)
4.26
 
Officers' Certificate pursuant to Sections 101, 201, 301 and 303 of the Indenture dated March 1, 2011, among Kilroy Realty, L.P., as issuer, Kilroy Realty Corporation, as guarantor, and U.S. Bank National Association, as trustee, establishing a series of securities entitled “4.800% Notes due 2018,” including the form of 4.800% Notes due 2018 and the form of related guarantee (previously filed by Kilroy Corporation and Kilroy Realty, L.P. as an exhibit on Form 8-K as filed with the Securities and Exchange Commission on July 6, 2011)
4.27

 
Registration Rights Agreement dated as of July 31, 2012 (previously filed by Kilroy Realty Corporation as an exhibit on Form 10-Q for the quarter ended June 30, 2012)
10.1
  
Pledge Agreement by and among Kilroy Realty, L.P., John B. Kilroy, Sr., John B. Kilroy, Jr. and Kilroy Industries (previously filed by Kilroy Realty Corporation as an exhibit to the Registration Statement on Amendment No. 3 to Form S-11 (No. 333-15553))
  10.2†
  
1997 Stock Option and Incentive Plan of the Registrant and Kilroy Realty, L.P. (previously filed by Kilroy Realty Corporation as an exhibit to the Registration Statement on Amendment No. 3 to Form S-11 (No. 333-15553))
10.3
  
Lease Agreement dated January 24, 1989 by and between Kilroy Long Beach Associates and the City of Long Beach for Kilroy Long Beach Phase I (previously filed by Kilroy Realty Corporation as an exhibit to the Registration Statement on Amendment No. 2 to Form S-11 (No. 333-15553))
10.4
  
First Amendment to Lease Agreement dated December 28, 1990 by and between Kilroy Long Beach Associates and the City of Long Beach for Kilroy Long Beach Phase I (previously filed by Kilroy Realty Corporation as an exhibit to the Registration Statement on Amendment No. 2 to Form S-11 (No. 333-15553))
10.5
  
Lease Agreement dated July 17, 1985 by and between Kilroy Long Beach Associates and the City of Long Beach for Kilroy Long Beach Phase III (previously filed by Kilroy Realty Corporation as an exhibit to the Registration Statement on Form S-11 (No. 333-15553))
10.6
  
Lease Agreement dated December 30, 1988 by and between Kilroy Long Beach Associates and the City of Long Beach for Kilroy Long Beach Phase II (previously filed by Kilroy Realty Corporation as an exhibit to the Registration Statement on Form S-11 (No. 333-15553))
10.7
  
First Amendment to Lease dated January 24, 1989 by and between Kilroy Long Beach Associates and the City of Long Beach for Kilroy Long Beach Phase III (previously filed by Kilroy Realty Corporation as an exhibit to the Registration Statement on Form S-11 (No. 333-15553))
10.8
  
Second Amendment to Lease Agreement dated December 28, 1990 by and between Kilroy Long Beach Associates and the City of Long Beach for Kilroy Long Beach Phase III (previously filed by Kilroy Realty Corporation as an exhibit to the Registration Statement on Form S-11 (No. 333-15553))
10.9
  
First Amendment to Lease Agreement dated December 28, 1990 by and between Kilroy Long Beach Associates and the City of Long Beach for Kilroy Long Beach Phase II (previously filed by Kilroy Realty Corporation as an exhibit to the Registration Statement on Form S-11 (No. 333-15553))

82



Exhibit
Number
 
Description
10.10
  
Third Amendment to Lease Agreement dated October 10, 1994 by and between Kilroy Long Beach Associates and the City of Long Beach for Kilroy Long Beach Phase III (previously filed by Kilroy Realty Corporation as an exhibit to the Registration Statement on Form S-11 (No. 333-15553))
10.11
  
Development Agreement by and between Kilroy Long Beach Associates and the City of Long Beach (previously filed by Kilroy Realty Corporation as an exhibit to the Registration Statement on Form S-11 (No. 333-15553))
10.12
  
Amendment No. 1 to Development Agreement by and between Kilroy Long Beach Associates and the City of Long Beach (previously filed by Kilroy Realty Corporation as an exhibit to the Registration Statement on Form S-11 (No. 333-15553))
 10.13†
  
Noncompetition Agreement by and between the Registrant and John B. Kilroy, Sr. (previously filed by Kilroy Realty Corporation as an exhibit to the Registration Statement on Amendment No. 3 to Form S-11 (No. 333-15553))
 10.14†
  
Noncompetition Agreement by and between the Registrant and John B. Kilroy, Jr. (previously filed by Kilroy Realty Corporation as an exhibit to the Registration Statement on Amendment No. 3 to Form S-11 (No. 333-15553))
10.15
  
License Agreement by and among the Registrant and the other persons named therein (previously filed by Kilroy Realty Corporation as an exhibit to the Registration Statement on Amendment No. 4 to Form S-11 (No. 333-15553))
10.16
  
Contribution Agreement dated October 21, 1997 by and between Kilroy Realty, L.P. and Kilroy Realty Corporation and The Allen Group and the Allens (previously filed by Kilroy Realty Corporation as an exhibit on Form 8-K as filed with the Securities and Exchange Commission on November 21, 1997)
10.17
  
Amendment to the Contribution Agreement dated October 14, 1998 by and between Kilroy Realty, L.P. and Kilroy Realty Corporation and The Allen Group and the Allens dated October 21, 1997 (previously filed by Kilroy Realty Corporation as an exhibit on Form 10-Q for the quarter ended September 30, 1998)
 10.18†
  
Employment Agreement by and among Kilroy Realty Corporation, Kilroy Realty, L.P. and Jeffrey C. Hawken effective as of January 1, 2007 (previously filed by Kilroy Realty Corporation as an exhibit on Form 8-K as filed with the Securities and Exchange Commission on March 22, 2007)
 10.19†
  
Amendment No. 1 to Employment Agreement by and among Kilroy Realty Corporation, Kilroy Realty, L.P. and Jeffrey C. Hawken effective as of December 31, 2009 (previously filed by Kilroy Realty Corporation as an exhibit on Form 10-K for the year ended December 31, 2008)
10.20
  
Amendment to letter confirmation dated April 4, 2007, among Kilroy Realty, L.P., Kilroy Realty Corporation and JPMorgan Chase Bank, National Association, London Branch (previously filed by Kilroy Realty Corporation as an exhibit on Form 8-K as filed with the Securities and Exchange Commission on April 11, 2007)
10.21
  
Amendment to letter confirmation dated April 4, 2007, among Kilroy Realty, L.P., Kilroy Realty Corporation and Bank of America, N.A. (previously filed by Kilroy Realty Corporation as an exhibit on Form 8-K as filed with the Securities and Exchange Commission on April 11, 2007)
  10.22†
  
Kilroy Realty Corporation 2007 Deferred Compensation Plan (previously filed by Kilroy Realty Corporation as an exhibit on Form 10-Q for the quarter ended June 30, 2007)
  10.23†
  
Employment Agreement by and among Kilroy Realty Corporation, Kilroy Realty, L.P. and Tyler H. Rose effective as of January 1, 2007 (previously filed by Kilroy Realty Corporation as an exhibit on Form 10-Q for the quarter ended June 30, 2007)
 10.24†
  
Amendment No. 1 to Employment Agreement by and among Kilroy Realty Corporation, Kilroy Realty, L.P. and Tyler H. Rose effective as of December 31, 2009 (previously filed by Kilroy Realty Corporation as an exhibit on Form 10-K for the year ended December 31, 2008)
 10.25†
  
Employment Agreement by and among Kilroy Realty Corporation, Kilroy Realty, L.P. and Heidi Roth effective as of January 1, 2007 (previously filed by Kilroy Realty Corporation as an exhibit on Form 10-Q for the quarter ended June 30, 2007)
 10.26†
  
Amendment No. 1 to Employment Agreement by and among Kilroy Realty Corporation, Kilroy Realty, L.P. and Heidi Roth effective as of December 31, 2009 (previously filed by Kilroy Realty Corporation as an exhibit on Form 10-K for the year ended December 31, 2008)
  10.27†
  
Kilroy Realty Corporation Stock Award Deferral Program (previously filed by Kilroy Realty Corporation as an exhibit to Form 8-K as filed with the Securities and Exchange Commission on January 2, 2008)
10.28
  
Letter confirmation dated November 16, 2009, among Kilroy Realty, L.P., Kilroy Realty Corporation and JPMorgan Chase Bank, National Association, London Branch (previously filed by Kilroy Realty Corporation as an exhibit on Form 8-K as filed with the Securities and Exchange Commission on November 25, 2009)

83



Exhibit
Number
 
Description
10.29
  
Letter confirmation dated November 16, 2009, among Kilroy Realty, L.P., Kilroy Realty Corporation and Bank of America, N.A. (previously filed by Kilroy Realty Corporation as an exhibit on Form 8-K as filed with the Securities and Exchange Commission on November 25, 2009)
10.30
  
Letter confirmation dated November 20, 2009, among Kilroy Realty, L.P., Kilroy Realty Corporation and JPMorgan Chase Bank, National Association, London Branch (previously filed by Kilroy Realty Corporation as an exhibit on Form 8-K as filed with the Securities and Exchange Commission on November 25, 2009)
10.31
  
Letter confirmation dated November 20, 2009, among Kilroy Realty, L.P., Kilroy Realty Corporation and Bank of America, N.A. (previously filed by Kilroy Realty Corporation as an exhibit on Form 8-K as filed with the Securities and Exchange Commission on November 25, 2009)
10.32†
  
Form of Indemnification Agreement of Kilroy Realty Corporation with certain officers and directors (previously filed by Kilroy Realty Corporation as an exhibit on Form 10-K for the year ended December 31, 2009)
10.33†
  
Separation Agreement and Release dated December 16, 2009 by and between Richard E. Moran Jr., Kilroy Realty, L.P. and Kilroy Realty Corporation (previously filed by Kilroy Realty Corporation as an exhibit on Form 10-K for the year ended December 31, 2009)
10.34
  
Deed of Trust and Security Agreement dated January 26, 2010 between Kilroy Realty, L.P. and The Northwestern Mutual Life Insurance Company; related Promissory Note dated January 26, 2010 for $71 million payable to The Northwestern Mutual Life Insurance Company; and related Guarantee of Recourse Obligations dated January 26, 2010 by Kilroy Realty Corporation (previously filed by Kilroy Realty Corporation as an exhibit on Form 10-K for the year ended December 31, 2009)
10.35
 
Agreement of Purchase and Sale and Joint Escrow Instructions dated April 12, 2010 by and between Kilroy Realty, L.P, a Delaware limited partnership, and MEPT 303 Second Street LLC, a Delaware limited liability company (previously filed by Kilroy Realty Corporation as an exhibit on Form 8−K as filed with the Securities and Exchange Commission on May 27, 2010)
10.36
 
First Amendment to Agreement of Purchase and Sale and Joint Escrow Instructions dated May 21, 2010 by and between Kilroy Realty, L.P, a Delaware limited partnership, and MEPT 303 Second Street LLC, a Delaware limited liability company (previously filed by Kilroy Realty Corporation as an exhibit on Form 8−K as filed with the Securities and Exchange Commission on May 27, 2010)
10.37
 
Promissory Note dated January 12, 2011, executed by Kilroy Realty 303, LLC (previously filed by Kilroy Realty Corporation and Kilroy Realty, L.P. as an exhibit on Form 8-K as filed with the Securities and Exchange Commission on January 13, 2011)
10.38
 
Deed of Trust, Security Agreement and Fixture Filing dated January 12, 2011, executed by Kilroy Realty 303, LLC (previously filed by Kilroy Realty Corporation and Kilroy Realty, L.P. as an exhibit on Form 8-K as filed with the Securities and Exchange Commission on January 13, 2011)
10.39
 
Guaranty dated January 12, 2011, executed by Kilroy Realty, L.P. (previously filed by Kilroy Realty Corporation and Kilroy Realty, L.P. as an exhibit on Form 8-K as filed with the Securities and Exchange Commission on January 13, 2011)
10.40
 
Unsecured Indemnity Agreement dated January 12, 2011, executed by Kilroy Realty 303, LLC (previously filed by Kilroy Realty Corporation and Kilroy Realty, L.P. as an exhibit on Form 8−K as filed with the Securities and Exchange Commission on January 13, 2011)
10.41
 
Sales Agreement, dated July 25, 2011, between Kilroy Realty Corporation, Kilroy Realty, LP. and Barclays Capital Inc. (previously filed by Kilroy Realty Corporation as an exhibit on Form 8-K as filed with the Securities and Exchange Commission on July 28, 2011)
10.42
 
Sales Agreement, dated July 25, 2011, between Kilroy Realty Corporation, Kilroy Realty, LP. and Wells Fargo Securities, LLC (previously filed by Kilroy Realty Corporation as an exhibit on Form 8-K as filed with the Securities and Exchange Commission on July 28, 2011)
10.43
 
Sales Agreement, dated July 25, 2011, between Kilroy Realty Corporation, Kilroy Realty, LP. and Merrill Lynch, Pierce, Fenner & Smith Incorporated (previously filed by Kilroy Realty Corporation as an exhibit on Form 8-K as filed with the Securities and Exchange Commission on July 28, 2011)
10.44
 
Sales Agreement, dated July 25, 2011, between Kilroy Realty Corporation, Kilroy Realty, LP. and J.P. Morgan Securities LLC (previously filed by Kilroy Realty Corporation as an exhibit on Form 8-K as filed with the Securities and Exchange Commission on July 28, 2011)
10.45†
 
Amended and Restated Employment Agreement by and between Kilroy Realty Corporation, Kilroy Realty, L.P. and John B. Kilroy, Jr. (previously filed by Kilroy Realty Corporation on Form 8-K as filed with the Securities and Exchange Commission on April 4, 2012)

84



Exhibit
Number
 
Description
10.46†
 
Noncompetition Agreement by and between Kilroy Realty Corporation, Kilroy Realty, L.P. and John B. Kilroy, Jr. (previously filed by Kilroy Realty Corporation on Form 8-K as filed with the Securities and Exchange Commission on April 4, 2012)
10.47
 
Term Loan Agreement dated March 29, 2012 (previously filed by Kilroy Realty Corporation on Form 8-K as filed with the Securities and Exchange Commission on April 2, 2012)
10.48*
 
First Amendment to Term Loan Agreement dated November 28, 2012
10.49
 
Guaranty of Payment of Kilroy Realty Corporation dated March 29, 2012 (previously filed by Kilroy Realty Corporation on Form 8-K as filed with the Securities and Exchange Commission on April 2, 2012)
10.50
 
Promissory Note, dated June 28, 2012 (previously filed by Kilroy Realty Corporation on Form 8-K as filed with the Securities and Exchange Commission on July 5, 2012)
10.51
 
Loan Agreement dated June 28, 2012, by and between KR MML 12701, LLC and Massachusetts Mutual Life Insurance Company (previously filed by Kilroy Realty Corporation on Form 8-K as filed with the Securities and Exchange Commission on July 5, 2012)
10.52
 
Deed of Trust, Assignment of Leases and Rents, Security Agreement and Fixture Filing (Irvine) for 2211 Michelson Drive, Irvine, California, dated June 28, 2012 (previously filed by Kilroy Realty Corporation on Form 8-K as filed with the Securities and Exchange Commission on July 5, 2012)
10.53
 
Deed of Trust, Assignment of Leases and Rents, Security Agreement and Fixture Filing (Santa Monica) for 2100-2110 Colorado Avenue, Santa Monica, California, dated June 28, 2012 (previously filed by Kilroy Realty Corporation on Form 8-K as filed with the Securities and Exchange Commission on July 5, 2012)
10.54
 
Recourse Guaranty Agreement, dated June 28, 2012 (previously filed by Kilroy Realty Corporation on Form 8-K as filed with the Securities and Exchange Commission on July 5, 2012)
10.55
 
Environmental Indemnification Agreement, dated June 28, 2012 (previously filed by Kilroy Realty Corporation on Form 8-K as filed with the Securities and Exchange Commission on July 5, 2012)
10.56*
 
Amended and Restated Revolving Credit Agreement dated November 28, 2012
10.57*
 
Amended and Restated Guaranty of Payment dated November 28, 2012
12.1*
  
Statement of Computation of Consolidated Ratio of Earnings to Fixed Charges and Consolidated Ratio of Earnings to Combined Fixed Charges and Preferred Dividends of Kilroy Realty Corporation
12.2*
 
Statement of Computation of Consolidated Ratio of Earnings to Fixed Charges of Kilroy Realty, L.P.
21.1*
  
List of Subsidiaries of Kilroy Realty Corporation
21.2*
 
List of Subsidiaries of Kilroy Realty, L.P.
23.1*
  
Consent of Deloitte & Touche LLP for Kilroy Realty Corporation
23.2*
 
Consent of Deloitte & Touche LLP for Kilroy Realty, L.P.
24.1*
  
Power of Attorney (included on the signature page of this Form 10-K)
31.1*
  
Rule 13a-14(a)/15d-14(a) Certification of Chief Executive Officer of Kilroy Realty Corporation
31.2*
  
Rule 13a-14(a)/15d-14(a) Certification of Chief Financial Officer of Kilroy Realty Corporation
31.3*
 
Rule 13a-14(a)/15d-14(a) Certification of Chief Executive Officer of Kilroy Realty, L.P.
31.4*
 
Rule 13a-14(a)/15d-14(a) Certification of Chief Financial Officer of Kilroy Realty, L.P.
32.1*
  
Section 1350 Certification of Chief Executive Officer of Kilroy Realty Corporation
32.2*
  
Section 1350 Certification of Chief Financial Officer of Kilroy Realty Corporation
32.3*
 
Section 1350 Certification of Chief Executive Officer of Kilroy Realty, L.P.
32.4*
 
Section 1350 Certification of Chief Financial Officer of Kilroy Realty, L.P.
101.1
 
The following Kilroy Realty Corporation and Kilroy Realty, L.P. financial information for the year ended December 31, 2012, formatted in XBRL (eXtensible Business Reporting Language): (i) Consolidated Balance Sheets, (ii) Consolidated Statements of Income, (iii) Consolidated Statements of Changes in Equity, (iv) Consolidated Statements of Capital, (v) Consolidated Statements of Cash Flows and (vi) Notes to the Consolidated Financial Statements. (1)

*
Filed herewith
Management contract or compensatory plan or arrangement.


85



(1)
Pursuant to Rule 406T of Regulation S−T, these interactive data files are deemed not filed or part of a registration statement or prospectus for purposes of Sections 11 or 12 of the Securities Act of 1933 or Section 18 of the Securities Exchange Act of 1934 and otherwise are not subject to liability under these sections.

 
 

86



SIGNATURES
Pursuant to the requirements of Section 13 or 15(d) of the Securities Exchange Act of 1934, Kilroy Realty Corporation has duly caused this report to be signed on its behalf by the undersigned, thereunto duly authorized on February 11, 2013.
 
KILROY REALTY CORPORATION
 
 
 
 
 
By
 
/s/ Heidi R. Roth
 
 
 
Heidi R. Roth
Senior Vice President, Chief Accounting Officer and Controller
POWER OF ATTORNEY
KNOW ALL MEN BY THESE PRESENTS, that we, the undersigned officers and directors of Kilroy Realty Corporation, hereby severally constitute John B. Kilroy, Sr., John B. Kilroy, Jr., Jeffrey C. Hawken, Tyler H. Rose and Heidi R. Roth, and each of them singly, our true and lawful attorneys with full power to them, and each of them singly, to sign for us and in our names in the capacities indicated below, the Form 10-K filed herewith and any and all amendments to said Form 10-K, and generally to do all such things in our names and in our capacities as officers and directors to enable Kilroy Realty Corporation to comply with the provisions of the Securities Exchange Act of 1934, as amended, and all requirements of the Securities and Exchange Commission, hereby ratifying and confirming our signatures as they may be signed by our said attorneys, or any of them, to said Form 10-K and any and all amendments thereto.
Pursuant to the requirements of the Securities Exchange Act of 1934, as amended, this report has been signed below by the following persons on behalf of the registrant and in the capacities and on the dates indicated.
 
Name
  
Title
Date
 
 
 
 
/s/ John B. Kilroy, Sr.
  
Chairman of the Board
February 11, 2013
John B. Kilroy, Sr.
 
 
 
/s/ John B. Kilroy, Jr.
  
President, Chief Executive Officer and Director (Principal Executive Officer)
February 11, 2013
John B. Kilroy, Jr.
 
 
 
/s/ Tyler H. Rose
  
Executive Vice President and Chief Financial Officer (Principal Financial Officer)
February 11, 2013
Tyler H. Rose
 
 
 
/s/ Heidi R. Roth
  
Senior Vice President, Chief Accounting Officer and Controller (Principal Accounting Officer)
February 11, 2013
Heidi R. Roth
 
 
 
/s/ Edward. F. Brennan, Ph.D.
  
Director
February 11, 2013
Edward F. Brennan, Ph.D.
 
 
 
/s/ William P. Dickey
  
Director
February 11, 2013
William P. Dickey
 
 
 
/s/ Scott S. Ingraham
  
Director
February 11, 2013
Scott S. Ingraham
 
 
 
/s/ Dale F. Kinsella
  
Director
February 11, 2013
Dale F. Kinsella
 
 
 


87



SIGNATURES
Pursuant to the requirements of Section 13 or 15(d) of the Securities Exchange Act of 1934, Kilroy Realty, L.P. has duly caused this report to be signed on its behalf by the undersigned, thereunto duly authorized on February 11, 2013.

 
KILROY REALTY, L.P.
 
 
 
 
 
By
 
/s/ Heidi R. Roth
 
 
 
Heidi R. Roth
Senior Vice President, Chief Accounting Officer and Controller
POWER OF ATTORNEY
KNOW ALL MEN BY THESE PRESENTS, that we, the undersigned officers and directors of Kilroy Realty Corporation, as sole general partner and on behalf of Kilroy Realty, L.P., hereby severally constitute John B. Kilroy, Sr., John B. Kilroy, Jr., Jeffrey C. Hawken, Tyler H. Rose and Heidi R. Roth, and each of them singly, our true and lawful attorneys with full power to them, and each of them singly, to sign for us and in our names in the capacities indicated below, the Form 10-K filed herewith and any and all amendments to said Form 10-K, and generally to do all such things in our names and in our capacities as officers and directors to enable Kilroy Realty Corporation, as sole general partner and on behalf of Kilroy Realty, L.P., to comply with the provisions of the Securities Exchange Act of 1934, as amended, and all requirements of the Securities and Exchange Commission, hereby ratifying and confirming our signatures as they may be signed by our said attorneys, or any of them, to said Form 10-K and any and all amendments thereto.
Pursuant to the requirements of the Securities Exchange Act of 1934, as amended, this report has been signed below by the following persons on behalf of the registrant and in the capacities and on the dates indicated.
Name
  
Title
Date
 
 
 
 
/s/ John B. Kilroy, Sr.
  
Chairman of the Board
February 11, 2013
John B. Kilroy, Sr.
 
 
 
/s/ John B. Kilroy, Jr.
  
President, Chief Executive Officer and Director (Principal Executive Officer)
February 11, 2013
John B. Kilroy, Jr.
 
 
 
/s/ Tyler H. Rose
  
Executive Vice President and Chief Financial Officer (Principal Financial Officer)
February 11, 2013
Tyler H. Rose
 
 
 
/s/ Heidi R. Roth
  
Senior Vice President, Chief Accounting Officer and Controller (Principal Accounting Officer)
February 11, 2013
Heidi R. Roth
 
 
 
/s/ Edward F. Brennan, Ph.D.
  
Director
February 11, 2013
Edward F. Brennan, Ph.D.
 
 
 
/s/ William P. Dickey
  
Director
February 11, 2013
William P. Dickey
 
 
 
/s/ Scott S. Ingraham
  
Director
February 11, 2013
Scott S. Ingraham
 
 
 
/s/ Dale F. Kinsella
  
Director
February 11, 2013
Dale F. Kinsella
 
 
 


88



KILROY REALTY CORPORATION AND KILROY REALTY, L.P.
CONSOLIDATED FINANCIAL STATEMENTS AS OF DECEMBER 31, 2012 AND 2011
AND FOR THE THREE YEARS ENDED DECEMBER 31, 2012
TABLE OF CONTENTS
 
 
Page
FINANCIAL STATEMENTS OF KILROY REALTY CORPORATION:
 
Consolidated Statements of Operations for the Years ended December 31, 2012, 2011, and 2010
Consolidated Statements of Equity for the Years ended December 31, 2012, 2011, and 2010
Consolidated Statements of Cash Flows for the Years ended December 31, 2012, 2011, and 2010
FINANCIAL STATEMENTS OF KILROY REALTY, L.P.:
 
Consolidated Balance Sheets as of December 31, 2012 and 2011
Consolidated Statements of Operations for the Years ended December 31, 2012, 2011, and 2010
Consolidated Statements of Capital for the Years ended December 31, 2012, 2011, and 2010
Consolidated Statements of Cash Flows for the Years ended December 31, 2012, 2011, and 2010
 
 
Notes to Consolidated Financial Statements for Kilroy Realty Corporation and Kilroy Realty, L.P.
Schedule II—Valuation and Qualifying Accounts for Kilroy Realty Corporation and Kilroy Realty, L.P.
Schedule III—Real Estate and Accumulated Depreciation for Kilroy Realty Corporation and Kilroy Realty, L.P.



F - 1



REPORT OF INDEPENDENT REGISTERED PUBLIC ACCOUNTING FIRM

To the Board of Directors and Stockholders of
Kilroy Realty Corporation
Los Angeles, California

We have audited the accompanying consolidated balance sheets of Kilroy Realty Corporation (the “Company”) as of December 31, 2012 and 2011, and the related consolidated statements of operations, equity, and cash flows for each of the three years in the period ended December 31, 2012. Our audits also included the financial statement schedules listed in the Index at Item 15. These financial statements and financial statement schedules are the responsibility of the Company’s management. Our responsibility is to express an opinion on these financial statements and financial statement schedules based on our audits.
We conducted our audits in accordance with the standards of the Public Company Accounting Oversight Board (United States). Those standards require that we plan and perform the audit to obtain reasonable assurance about whether the financial statements are free of material misstatement. An audit includes examining, on a test basis, evidence supporting the amounts and disclosures in the financial statements. An audit also includes assessing the accounting principles used and significant estimates made by management, as well as evaluating the overall financial statement presentation. We believe that our audits provide a reasonable basis for our opinion.
In our opinion, such consolidated financial statements present fairly, in all material respects, the financial position of the Company as of December 31, 2012 and 2011, and the results of its operations and its cash flows for each of the three years in the period ended December 31, 2012, in conformity with accounting principles generally accepted in the United States of America. Also, in our opinion, such financial statement schedules, when considered in relation to the basic consolidated financial statements taken as a whole, present fairly, in all material respects, the information set forth therein.
We have also audited, in accordance with the standards of the Public Company Accounting Oversight Board (United States), the Company’s internal control over financial reporting as of December 31, 2012, based on the criteria established in Internal ControlIntegrated Framework issued by the Committee of Sponsoring Organizations of the Treadway Commission and our report dated February 11, 2013, expressed an unqualified opinion on the Company’s internal control over financial reporting.

/s/ DELOITTE & TOUCHE LLP
Los Angeles, California
February 11, 2013



F - 2



KILROY REALTY CORPORATION
CONSOLIDATED BALANCE SHEETS
(in thousands, except share data)
 
December 31,
 
2012
 
2011
ASSETS
 
 
 
REAL ESTATE ASSETS (Notes 3,17 and 18):
 
 
 
Land and improvements
$
612,714

 
$
537,574

Buildings and improvements
3,335,026

 
2,830,310

Undeveloped land and construction in progress
809,654

 
430,806

Total real estate held for investment
4,757,394

 
3,798,690

Accumulated depreciation and amortization
(756,515
)
 
(742,503
)
Total real estate held for investment, net ($319,770 and $101,352 of VIE, Note 2)
4,000,879

 
3,056,187

 
 
 
 
REAL ESTATE ASSETS AND OTHER ASSETS HELD FOR SALE, NET (Note 17)

 
84,156

CASH AND CASH EQUIVALENTS
16,700

 
4,777

RESTRICTED CASH (Note 17)
247,544

 
358

MARKETABLE SECURITIES (Notes 13 and 16)
7,435

 
5,691

CURRENT RECEIVABLES, NET (Note 5)
9,220

 
8,395

DEFERRED RENT RECEIVABLES, NET (Note 5)
115,418

 
101,142

DEFERRED LEASING COSTS AND ACQUISITION-RELATED INTANGIBLES ASSETS, NET (Notes 3 and 4)
189,968

 
155,522

DEFERRED FINANCING COSTS, NET (Notes 2 and 7)
18,971

 
18,368

PREPAID EXPENSES AND OTHER ASSETS, NET
9,949

 
12,199

TOTAL ASSETS
$
4,616,084

 
$
3,446,795

LIABILITIES, NONCONTROLLING INTEREST AND EQUITY
 
 
 
LIABILITIES:
 
 
 
Secured debt (Notes 3, 6, 7 and 16)
$
561,096

 
$
351,825

Exchangeable senior notes, net (Notes 6, 7 and 16)
163,944

 
306,892

Unsecured debt, net (Notes 6, 7 and 16)
1,130,895

 
980,569

Unsecured line of credit (Notes 6, 7 and 16)
185,000

 
182,000

Accounts payable, accrued expenses and other liabilities (Note 15)
154,734

 
81,713

Accrued distributions (Note 10)
28,924

 
22,692

Deferred revenue and acquisition-related intangible liabilities, net (Notes 3, 4 and 8)
117,904

 
79,781

Rents received in advance and tenant security deposits
37,654

 
26,917

Liabilities and deferred revenue of real estate assets held for sale (Note 17)

 
13,286

Total liabilities
2,380,151

 
2,045,675

COMMITMENTS AND CONTINGENCIES (Note 15)

 

NONCONTROLLING INTEREST (Note 9):
 
 
 
7.45% Series A Cumulative Redeemable Preferred units of the Operating Partnership

 
73,638

EQUITY (Notes 9 and 10):
 
 
 
Stockholders’ Equity:
 
 
 
Preferred Stock, $.01 par value, 30,000,000 shares authorized,
 
 
 
7.45% Series A Cumulative Redeemable Preferred stock, $.01 par value, no authorized shares
   at 12/31/2012 and 1,500,000 shares authorized, none issued and outstanding at 12/31/2011

 

7.80% Series E Cumulative Redeemable Preferred stock, $.01 par value, no authorized shares
     at 12/31/2012 and 1,610,000 shares authorized, issued and outstanding ($40,250 liquidation
     preference) at 12/31/2011

 
38,425

7.50% Series F Cumulative Redeemable Preferred stock, $.01 par value, no authorized shares
     at 12/31/2012 and 3,450,000 shares authorized, issued and outstanding ($86,250 liquidation
     preference) at 12/31/2011

 
83,157

6.875% Series G Cumulative Redeemable Preferred stock, $.01 par value, 4,600,000 shares
     authorized, 4,000,000 shares issued and outstanding ($100,000 liquidation preference) at
     12/31/2012 and no authorized shares at 12/31/2011
96,155

 

6.375% Series H Cumulative Redeemable Preferred stock, $.01 par value,
     4,000,000 shares authorized, issued and outstanding ($100,000 liquidation preference) at
     12/31/2012 and no authorized shares at 12/31/2011
96,256

 

Common stock, $.01 par value, 150,000,000 shares authorized,
    74,926,981 and 58,819,717 shares issued and outstanding, respectively
749

 
588

Additional paid-in capital
2,126,005

 
1,448,997

Distributions in excess of earnings
(129,535
)
 
(277,450
)
Total stockholders’ equity
2,189,630

 
1,293,717

Noncontrolling Interest:
 
 
 
Common units of the Operating Partnership
46,303

 
33,765

Total equity
2,235,933

 
1,327,482

TOTAL LIABILITIES, NONCONTROLLING INTEREST AND EQUITY
$
4,616,084

 
$
3,446,795

See accompanying notes to consolidated financial statements

F - 3



KILROY REALTY CORPORATION
CONSOLIDATED STATEMENTS OF OPERATIONS
(in thousands, except share and per share data)
 
 
Year Ended December 31,
 
2012
 
2011
 
2010
REVENUES:
 
 
 
 
 
Rental income
$
369,516

 
$
307,118

 
$
235,304

Tenant reimbursements
32,309

 
23,977

 
17,996

Other property income
3,087

 
6,534

 
1,694

Total revenues
404,912

 
337,629

 
254,994

EXPENSES:
 
 
 
 
 
Property expenses
79,357

 
66,821

 
51,169

Real estate taxes
34,479

 
29,633

 
23,474

Provision for bad debts
153

 
781

 
65

Ground leases (Note 4 and 15)
3,168

 
1,779

 
984

General and administrative expenses
36,188

 
28,148

 
27,963

Acquisition-related expenses
4,937

 
4,053

 
2,248

Depreciation and amortization (Notes 2 and 4)
162,917

 
124,928

 
90,836

Total expenses
321,199

 
256,143

 
196,739

OTHER (EXPENSES) INCOME:
 
 
 
 
 
Interest income and other net investment gains (Note 16)
848

 
571

 
964

Interest expense (Note 7)
(79,114
)
 
(85,785
)
 
(55,082
)
Loss on early extinguishment of debt (Note 7)

 

 
(4,564
)
Total other (expenses) income
(78,266
)
 
(85,214
)
 
(58,682
)
INCOME (LOSS) FROM CONTINUING OPERATIONS
5,447

 
(3,728
)
 
(427
)
DISCONTINUED OPERATIONS (Note 17)
 
 
 
 
 
Income from discontinued operations
12,409

 
19,630

 
19,364

Net gain on dispositions of discontinued operations
259,245

 
51,587

 
949

Total income from discontinued operations
271,654

 
71,217

 
20,313

NET INCOME
277,101

 
67,489

 
19,886

Net income attributable to noncontrolling common units of the Operating Partnership
(6,187
)
 
(1,474
)
 
(178
)
NET INCOME ATTRIBUTABLE TO KILROY REALTY CORPORATION
270,914

 
66,015

 
19,708

PREFERRED DISTRIBUTIONS AND DIVIDENDS:
 
 
 
 
 
Distributions to noncontrolling cumulative redeemable preferred units of the Operating Partnership (Note 9)
(3,541
)
 
(5,588
)
 
(5,588
)
Preferred dividends (Note 10)
(10,567
)
 
(9,608
)
 
(9,608
)
Original issuance costs of redeemed preferred stock and preferred units (Notes 9 and 11)
(6,980
)
 

 

Total preferred distributions and dividends
(21,088
)
 
(15,196
)
 
(15,196
)
NET INCOME AVAILABLE TO COMMON STOCKHOLDERS
$
249,826

 
$
50,819

 
$
4,512

Loss from continuing operations available to common stockholders per common share—basic (Note 19)
$
(0.24
)
 
$
(0.35
)
 
$
(0.33
)
Loss from continuing operations available to common stockholders per common share—diluted (Note 19)
$
(0.24
)
 
$
(0.35
)
 
$
(0.33
)
Net income available to common stockholders per share—basic (Note 19)
$
3.56

 
$
0.87

 
$
0.07

Net income available to common stockholders per share—diluted (Note 19)
$
3.56

 
$
0.87

 
$
0.07

Weighted average shares of common stock outstanding—basic (Note 19)
69,639,623

 
56,717,121

 
49,497,487

Weighted average shares of common stock outstanding—diluted (Note 19)
69,639,623

 
56,717,121

 
49,497,487

Dividends declared per common share
$
1.40

 
$
1.40

 
$
1.40

See accompanying notes to consolidated financial statements.

F - 4



KILROY REALTY CORPORATION
CONSOLIDATED STATEMENTS OF EQUITY
(in thousands, except share and per share/unit data)
 
Preferred
Stock
 
Common Stock
 
Total
Stock-
holders’
Equity
 
Noncontrolling 
Interest – Common
Units of the
Operating
Partnership
 
Total
Equity
Number of
Shares
 
Common
Stock
 
Additional
Paid-in
Capital
 
Distributions
in Excess of
Earnings
 
BALANCE AT DECEMBER 31, 2009
$
121,582

 
43,148.762

 
$
431

 
$
913,657

 
$
(180,722
)
 
$
854,948

 
$
28,890

 
$
883,838

Net income
 
 
 
 
 
 
 
 
19,708

 
19,708

 
178

 
19,886

Issuance of common stock (Note 10)
 
 
9,200,000

 
92

 
299,755

 
 
 
299,847

 
 
 
299,847

Issuance of share-based compensation awards (Note 12)
 
 
3.239

 
 
 
2,151

 
 
 
2,151

 
 
 
2,151

Noncash amortization of share-based compensation
 
 
 
 
 
 
6,687

 
 
 
6,687

 
 
 
6,687

Repurchase of common stock and restricted stock units
 
 
(59.782
)
 
 
 
(2,121
)
 
 
 
(2,121
)
 
 
 
(2,121
)
Settlement of restricted stock units for shares of common stock ( Note 12)
 
 
53,451

 
 
 
(1,296
)
 
 
 
(1,296
)
 
 
 
(1,296
)
Exercise of stock options
 
 
4,000

 
 
 
83

 
 
 
83

 
 
 
83

Allocation to the equity component of cash paid upon repurchase of 3.25% Exchangeable Notes (Note 7)
 
 
 
 
 
 
(2,694
)
 
 
 
(2,694
)
 
 
 
(2,694
)
Adjustment for noncontrolling interest (Note 2)
 
 
 
 
 
 
(4,724
)
 
 
 
(4,724
)
 
4,724

 

Preferred dividends and distributions
 
 
 
 
 
 
 
 
(15,196
)
 
(15,196
)
 
 
 
(15,196
)
Dividends declared per common share and common unit ($1.40 per share/unit)
 
 
 
 
 
 
 
 
(71,042
)
 
(71,042
)
 
(2,413
)
 
(73,455
)
BALANCE AT DECEMBER 31, 2010
121,582

 
52,349,670

 
523

 
1,211,498

 
(247,252
)
 
1,086,351

 
31,379

 
1,117,730

Net income
 
 
 
 
 
 
 
 
66,015

 
66,015

 
1,474

 
67,489

Issuance of common stock (Note 10)
 
 
6,392,805

 
64

 
233,248

 
 
 
233,312

 
 
 
233,312

Issuance of share-based compensation awards (Note 12)
 
 
68,727

 
1

 
2,738

 
 
 
2,739

 
 
 
2,739

Noncash amortization of share-based compensation
 
 
 
 
 
 
5,588

 
 
 
5,588

 
 
 
5,588

Repurchase of common stock and restricted stock units
 
 
(11,485
)
 
 
 
(1,152
)
 
 
 
(1,152
)
 
 
 
(1,152
)
Exercise of stock options
 
 
15,000

 
 
 
395

 
 
 
395

 
 
 
395

Exchange of common units of the Operating Partnership (Note 10)
 
 
5,000

 
 
 
91

 
 
 
91

 
(91
)
 

Adjustment for noncontrolling interest (Note 2)
 
 
 
 
 
 
(3,409
)
 
 
 
(3,409
)
 
3,409

 

Preferred dividends and distributions
 
 
 
 
 
 
 
 
(15,196
)
 
(15,196
)
 
 
 
(15,196
)
Dividends declared per common share and common unit ($1.40 per share/unit)
 
 
 
 
 
 
 
 
(81,017
)
 
(81,017
)
 
(2,406
)
 
(83,423
)
BALANCE AS OF DECEMBER 31, 2011
121,582

 
58,819.717

 
588

 
1,448,997

 
(277,450
)
 
1,293,717

 
33,765

 
1,327,482

Net income
 
 
 
 
 
 
 
 
270,914

 
270,914

 
6,187

 
277,101

Issuance of Series G Preferred stock and Series H Preferred Stock (Note 10)
192,411

 
 
 
 
 
 
 
 
 
192,411

 
 
 
192,411

Redemption of Series E and Series F Preferred stock (Note 10)
(121,582
)
 
 
 
 
 
 
 
(4,918
)
 
(126,500
)
 
 
 
(126,500
)
Redemption of Series A Preferred units (Note 9)
 
 
 
 
 
 
 
 
(2,062
)
 
(2,062
)
 
 
 
(2,062
)
Issuance of common stock (Note 10)
 
 
16,024,618

 
161

 
671,941

 
 
 
672,102

 
 
 
672,102

Issuance of share-based compensation awards (Note 12)
 
 
62,137

 

 
1,291

 
 
 
1,291

 
 
 
1,291

Noncash amortization of share-based compensation (Note 12)
 
 
 
 
 
 
8,537

 
 
 
8,537

 
 
 
8,537

Repurchase of common stock and restricted stock units (Note 12)
 
 
(22,312
)
 
 
 
(877
)
 
 
 
(877
)
 
 
 
(877
)
Settlement of restricted stock units for shares of common stock ( Note 12)
 
 
27,821

 
 
 
(784
)
 
 
 
(784
)
 
 
 
(784
)
Exercise of stock options
 
 
5,000

 
 
 
129

 
 
 
129

 
 
 
129

Issuance of common units in connection with an operating property acquisition (Note 11)
 
 
 
 
 
 
 
 
 
 
 
 
5,604

 
5,604

Exchange of common units of the Operating Partnership (Note 10)
 
 
10,000

 
 
 
231

 
 
 
231

 
(231
)
 

Adjustment for noncontrolling interest (Note 2)
 
 
 
 
 
 
(3,460
)
 
 
 
(3,460
)
 
3,460

 

Preferred dividends and distributions
 
 
 
 
 
 
 
 
(14,108
)
 
(14,108
)
 
 
 
(14,108
)
Dividends declared per common share and common unit ($1.40 per share/unit)
 
 
 
 
 
 
 
 
(101,911
)
 
(101,911
)
 
(2,482
)
 
(104,393
)
BALANCE AS OF DECEMBER 31, 2012
$
192,411

 
74,926,981

 
$
749

 
$
2,126,005

 
$
(129,535
)
 
$
2,189,630

 
$
46,303

 
$
2,235,933

See accompanying notes to consolidated financial statements.

F - 5



ating KILROY REALTY CORPORATION
CONSOLIDATED STATEMENTS OF CASH FLOWS
(in thousands)
 
Year Ended December 31,
 
2012
 
2011
 
2010
CASH FLOWS FROM OPERATING ACTIVITIES:
 
 
 
 
 
Net income
$
277,101

 
$
67,489

 
$
19,886

Adjustments to reconcile net income to net cash provided by operating activities (including discontinued operations):
 
 
 
 
 
Depreciation and amortization of building and improvements and leasing costs
168,687

 
135,467

 
102,898

(Decrease) increase in provision for bad debts
(42
)
 
644

 
(1,063
)
Depreciation of furniture, fixtures and equipment
1,213

 
1,130

 
911

Noncash amortization of share-based compensation awards (Note 12)
7,670

 
4,482

 
6,031

Noncash amortization of deferred financing costs and net debt discounts
8,433

 
13,540

 
12,490

Noncash amortization of net (below)/above market rents (Note 4)
(6,699
)
 
1,056

 
1,377

Net gain on dispositions of discontinued operations (Note 17)
(259,245
)
 
(51,587
)
 
(949
)
Noncash amortization of deferred revenue related to tenant-funded tenant improvements (Note 8)
(9,136
)
 
(9,349
)
 
(9,689
)
Straight-line rents
(21,530
)
 
(21,331
)
 
(13,616
)
Loss on early extinguishment of debt (Note 7)

 

 
4,564

Net change in other operating assets
(1,297
)
 
(5,434
)
 
(9,065
)
Net change in other operating liabilities
17,320

 
2,779

 
5,509

Insurance proceeds received for property damage and other, net
(1,751
)
 
(630
)
 
543

Net cash provided by operating activities
180,724


138,256

 
119,827

CASH FLOWS FROM INVESTING ACTIVITIES:
 
 
 
 
 
Expenditures for acquisitions of operating properties, net of cash acquired (Note 3)
(454,841
)
 
(603,301
)
 
(637,620
)
Expenditures for acquisitions of development and redevelopment properties (Note 3)
(333,942
)
 

 

Expenditures for operating properties
(86,377
)
 
(62,739
)
 
(71,099
)
Expenditures for development and redevelopment properties and undeveloped land
(83,310
)
 
(28,517
)
 
(21,832
)
Net proceeds received from dispositions of operating properties (Note 17)
263,572

 
64,171

 
14,978

Insurance proceeds received for property damage
1,751

 

 

Decrease (increase) in acquisition-related deposits
5,000

 
(5,000
)
 

(Increase) decrease in restricted cash (Note 3)
(18,359
)
 
1,103

 
3,120

Receipt of principal payments on note receivable

 

 
10,679

Net cash used in investing activities
(706,506
)
 
(634,283
)
 
(701,774
)
CASH FLOWS FROM FINANCING ACTIVITIES:
 
 
 
 
 
Net proceeds from issuance of Series G and Series H preferred stock (Note 10)
192,411

 

 

Redemption of Series E and Series F preferred stock (Note 10)
(126,500
)
 

 

Redemption of Series A preferred units (Note 9)
(75,000
)
 

 

Net proceeds from issuance of common stock (Note 10)
672,102

 
233,312

 
299,847

Borrowings on unsecured line of credit
704,000

 
550,000

 
660,000

Repayments on unsecured line of credit
(701,000
)
 
(527,000
)
 
(598,000
)
Proceeds from the issuance of secured debt (Note 7)
97,000

 
135,000

 
71,000

Principal payments on secured debt
(106,262
)
 
(127,665
)
 
(103,247
)
Proceeds from the issuance of unsecured debt (Note 7)
150,000

 
324,476

 
572,672

Repayments of unsecured debt

 

 
(61,000
)
Repurchase of exchangeable senior notes (Note 7)

 

 
(151,097
)
Repayments of exchangeable senior notes (Note 7)
(148,000
)
 

 

Financing costs
(7,963
)
 
(9,060
)
 
(14,912
)
Decrease (increase) in loan deposits and other

 
2,859

 
(605
)
Repurchase of common stock and restricted stock units
(1,661
)
 
(1,152
)
 
(3,417
)
Proceeds from exercise of stock options
129

 
395

 
83

Dividends and distributions paid to common stockholders and common unitholders
(97,386
)
 
(80,005
)
 
(69,224
)
Dividends and distributions paid to preferred stockholders and preferred unitholders
(14,165
)
 
(15,196
)
 
(15,196
)
Net cash provided by financing activities
537,705

 
485,964

 
586,904

Net increase (decrease) in cash and cash equivalents
11,923

 
(10,063
)
 
4,957

Cash and cash equivalents, beginning of year
4,777

 
14,840

 
9,883

Cash and cash equivalents, end of year
$
16,700

 
$
4,777

 
$
14,840


F - 6




KILROY REALTY CORPORATION
CONSOLIDATED STATEMENTS OF CASH FLOWS—(Continued)
(in thousands)
 
 
Year Ended December 31,
 
2012
 
2011
 
2010
SUPPLEMENTAL CASH FLOWS INFORMATION:
 
 
 
 
 
Cash paid for interest, net of capitalized interest of $17,657, $7,615, and $7,697 as of December 31, 2012, 2011 and 2010, respectively
$
71,633

 
$
68,280

 
$
45,986

NONCASH INVESTING TRANSACTIONS:
 
 
 
 
 
Accrual for expenditures for operating properties and development and redevelopment properties
$
54,198

 
$
14,301

 
$
19,563

Tenant improvements funded directly by tenants
$
17,719

 
$
3,288

 
$
4,758

Assumption of secured debt in connection with property acquisitions (Notes 3 and 7)
$
221,032

 
$
30,042

 
$
51,079

Assumption of other assets and liabilities in connection with operating and development property acquisitions, net (Note 3)
$
37,535

 
$
4,515

 
$
10,840

NONCASH FINANCING TRANSACTIONS:
 
 
 
 
 
Accrual of dividends and distributions payable to common stockholders and common unitholders (Note 10)
$
26,863

 
$
21,188

 
$
18,925

Accrual of dividends and distributions payable to preferred stockholders and preferred unitholders (Note 10)
$
1,694

 
$
1,909

 
$
1,909

Issuance of share-based compensation awards, net (Note 12)
$
31,396

 
$
7,797

 
$
5,910

Issuance of common units in the Operating Partnership in connection with an operating property acquisition (Note 3)
$
5,604

 
$

 
$

Exchange of common units of the Operating Partnership into shares of the Company’s common stock (Note 10)
$
231

 
$
91

 
$




F - 7



REPORT OF INDEPENDENT REGISTERED PUBLIC ACCOUNTING FIRM

To the Partners of Kilroy Realty, L.P.
Kilroy Realty, L.P.
Los Angeles, California

We have audited the accompanying consolidated balance sheets of Kilroy Realty, L.P. (the “Operating Partnership”) as of December 31, 2012 and 2011, and the related consolidated statements of operations, capital, and cash flows for each of the three years in the period ended December 31, 2012. Our audits also included the financial statement schedules listed in the Index at Item 15. These financial statements and financial statement schedules are the responsibility of the Operating Partnership's management. Our responsibility is to express an opinion on these financial statements and financial statement schedules based on our audits.
We conducted our audits in accordance with the standards of the Public Company Accounting Oversight Board (United States). Those standards require that we plan and perform the audit to obtain reasonable assurance about whether the financial statements are free of material misstatement. An audit includes examining, on a test basis, evidence supporting the amounts and disclosures in the financial statements. An audit also includes assessing the accounting principles used and significant estimates made by management, as well as evaluating the overall financial statement presentation. We believe that our audits provide a reasonable basis for our opinion.
In our opinion, such consolidated financial statements present fairly, in all material respects, the financial position of the Operating Partnership as of December 31, 2012 and 2011, and the results of its operations and its cash flows for each of the three years in the period ended December 31, 2012, in conformity with accounting principles generally accepted in the United States of America. Also, in our opinion, such financial statement schedules, when considered in relation to the basic consolidated financial statements taken as a whole, present fairly, in all material respects, the information set forth therein.
We have also audited, in accordance with the standards of the Public Company Accounting Oversight Board (United States), the Operating Partnership's internal control over financial reporting as of December 31, 2012, based on the criteria established in Internal Control-Integrated Framework issued by the Committee of Sponsoring Organizations of the Treadway Commission and our report dated February 11, 2013, expressed an unqualified opinion on the Operating Partnership's internal control over financial reporting.

/s/ DELOITTE & TOUCHE LLP
Los Angeles, California
February 11, 2013


F - 8



KILROY REALTY, L.P.
CONSOLIDATED BALANCE SHEETS
(in thousands, except unit data)
 
 
December 31,
 
2012
 
2011
 
 
 
 
ASSETS
 
 
 
REAL ESTATE ASSETS (Notes 3, 17 and 18):
 
 
 
Land and improvements
$
612,714

 
$
537,574

Buildings and improvements
3,335,026

 
2,830,310

Undeveloped land and construction in progress
809,654

 
430,806

Total real estate held for investment
4,757,394

 
3,798,690

Accumulated depreciation and amortization
(756,515
)
 
(742,503
)
Total real estate held for investment, net ($319,770 and $101,352 of VIE, Note 2)
4,000,879

 
3,056,187

 
 
 
 
REAL ESTATE ASSETS AND OTHER ASSETS HELD FOR SALE, NET (Note 17)

 
84,156

CASH AND CASH EQUIVALENTS
16,700

 
4,777

RESTRICTED CASH (Note 17)
247,544

 
358

MARKETABLE SECURITIES (Notes 13 and 16)
7,435

 
5,691

CURRENT RECEIVABLES, NET (Note 5)
9,220

 
8,395

DEFERRED RENT RECEIVABLES, NET (Note 5)
115,418

 
101,142

DEFERRED LEASING COSTS AND ACQUISITION-RELATED INTANGIBLE ASSETS, NET (Notes 3 and 4)
189,968

 
155,522

DEFERRED FINANCING COSTS, NET (Notes 2 and 7)
18,971

 
18,368

PREPAID EXPENSES AND OTHER ASSETS, NET
9,949

 
12,199

TOTAL ASSETS
$
4,616,084

 
$
3,446,795

LIABILITIES, NONCONTROLLING INTEREST AND CAPITAL
 
 
 
LIABILITIES:
 
 
 
Secured debt (Notes 3, 6, 7 and 16)
$
561,096

 
$
351,825

Exchangeable senior notes, net (Notes 6, 7 and 16)
163,944

 
306,892

Unsecured debt, net (Notes 6, 7 and 16)
1,130,895

 
980,569

Unsecured line of credit (Notes 6, 7 and 16)
185,000

 
182,000

Accounts payable, accrued expenses and other liabilities (Note 15)
154,734

 
81,713

Accrued distributions (Note 10)
28,924

 
22,692

Deferred revenue and acquisition-related intangible liabilities, net (Notes 3, 4 and 8)
117,904

 
79,781

Rents received in advance and tenant security deposits
37,654

 
26,917

Liabilities and deferred revenue of real estate assets held for sale (Note 17)

 
13,286

Total liabilities
2,380,151

 
2,045,675

COMMITMENTS AND CONTINGENCIES (Note 15)

 

7.45% SERIES A CUMULATIVE REDEEMABLE PREFERRED UNITS (Note 9)

 
73,638

CAPITAL (Notes 9 and 11):
 
 
 
Partners' Capital:
 
 
 
7.80% Series E Cumulative Redeemable Preferred units, no units issued at 12/31/2012, 1,610,000 units issued and outstanding ($40,250 liquidation preference) at 12/31/2011

 
38,425

7.50% Series F Cumulative Redeemable Preferred units, no units issued at 12/31/2012, 3,450,000 units issued and outstanding ($86,250 liquidation preference) at 12/31/2011

 
83,157

6.875% Series G Cumulative Redeemable Preferred units, 4,000,000 units issued and outstanding ($100,000 liquidation preference) at 12/31/2012 and no units issued at 12/31/2011
96,155

 

6.375% Series H Cumulative Redeemable Preferred units, 4,000,000 units issued and outstanding ($100,000 liquidation preference) at 12/31/2012 and no units issued at 12/31/2011
96,256

 

Common units, 74,926,981 and 58,819,717 held by the general partner and 1,826,503 and 1,718,131 held by common limited partners issued and outstanding, respectively
2,040,243

 
1,203,259

     Total Partners' Capital
2,232,654

 
1,324,841

Noncontrolling interests in consolidated subsidiaries
3,279

 
2,641

Total capital
2,235,933

 
1,327,482

TOTAL LIABILITIES, NONCONTROLLING INTEREST AND CAPITAL
$
4,616,084

 
$
3,446,795

See accompanying notes to consolidated financial statements.

F - 9



KILROY REALTY, L.P.
CONSOLIDATED STATEMENTS OF OPERATIONS
(in thousands, except unit and per unit data)
 
 
Year Ended December 31,
 
2012
 
2011
 
2010
REVENUES:
 
 
 
 
 
Rental income
$
369,516

 
$
307,118

 
$
235,304

Tenant reimbursements
32,309

 
23,977

 
17,996

Other property income
3,087

 
6,534

 
1,694

Total revenues
404,912

 
337,629

 
254,994

EXPENSES:
 
 
 
 
 

Property expenses
79,357

 
66,821

 
51,169

Real estate taxes
34,479

 
29,633

 
23,474

Provision for bad debts
153

 
781

 
65

Ground leases (Notes 4 and 15)
3,168

 
1,779

 
984

General and administrative expenses
36,188

 
28,148

 
27,963

Acquisition-related expenses
4,937

 
4,053

 
2,248

Depreciation and amortization (Notes 2 and 4)
162,917

 
124,928

 
90,836

Total expenses
321,199

 
256,143

 
196,739

OTHER (EXPENSES) INCOME:
 
 
 
 
 

Interest income and other net investment gains (Note 16)
848

 
571

 
964

Interest expense (Note 7)
(79,114
)
 
(85,785
)
 
(55,082
)
Loss on early extinguishment of debt (Note 7)

 

 
(4,564
)
Total other (expenses) income
(78,266
)
 
(85,214
)
 
(58,682
)
INCOME (LOSS) FROM CONTINUING OPERATIONS
5,447

 
(3,728
)
 
(427
)
DISCONTINUED OPERATIONS (Note 17)
 
 
 
 
 

Income from discontinued operations
12,409

 
19,630

 
19,364

Net gain on dispositions of discontinued operations
259,245

 
51,587

 
949

Total income from discontinued operations
271,654

 
71,217

 
20,313

NET INCOME
277,101

 
67,489

 
19,886

Net income attributable to noncontrolling interests in consolidated subsidiaries
(638
)
 
(529
)
 
(162
)
NET INCOME ATTRIBUTABLE TO KILROY REALTY, L.P.
276,463

 
66,960

 
19,724

Preferred distributions (Note 11)
(14,108
)
 
(15,196
)
 
(15,196
)
Original issuance costs of redeemed preferred units (Notes 9 and 11)
(6,980
)
 

 

Total preferred distributions
(21,088
)
 
(15,196
)
 
(15,196
)
NET INCOME AVAILABLE TO COMMON UNITHOLDERS
$
255,375

 
$
51,764

 
$
4,528

Loss from continuing operations available to common unitholders per unit-basic (Note 20)
$
(0.24
)
 
$
(0.36
)
 
$
(0.33
)
Loss from continuing operations available to common unitholders per unit-diluted (Note 20)
$
(0.24
)
 
$
(0.36
)
 
$
(0.33
)
Net income available to common unitholders per unit-basic (Note 20)
$
3.56

 
$
0.86

 
$
0.07

Net income available to common unitholders per unit-diluted (Note 20)
$
3.56

 
$
0.86

 
$
0.07

Weighted average common units outstanding-basic (Note 20)
71,403,258

 
58,437,444

 
51,220,618

Weighted average common units outstanding-diluted (Note 20)
71,403,258

 
58,437,444

 
51,220,618

Distributions declared per common unit
$
1.40

 
$
1.40

 
$
1.40

See accompanying notes to consolidated financial statements.


F - 10



KILROY REALTY, L.P.
CONSOLIDATED STATEMENTS OF CAPITAL
(in thousands, except unit and per unit data)
 
 
Partners' Capital
 
Total Partners' Capital
 
Noncontrolling Interests in Consolidated Subsidiaries
 
 
 
Preferred Units
  
Number of Common Units
 
Common Units
 
 
 
Total Capital
BALANCE AS OF DECEMBER 31, 2009
$
121,582

  
44,871.893

 
$
760,756

 
$
882,338

 
$
1,500

 
$
883,838

Net income
 
  
 
 
19,724

 
19,724

 
162

 
19,886

Issuance of common units (Note 11)
 
  
9,200,000

 
299,847

 
299,847

 
 
 
299,847

Issuance of share-based compensation awards (Note 12)
 
 
3,239

 
2,151

 
2,151

 
 
 
2,151

Noncash amortization of share-based compensation
 
 
 
 
6,687

 
6,687

 
 
 
6,687

Repurchase of common units and restricted stock units
 
  
(59,782
)
 
(2,121
)
 
(2,121
)
 
 
 
(2,121
)
Settlement of restricted stock units for shares of common stock (Note 12)
 
 
53,451

 
(1,296
)
 
(1,296
)
 
 
 
(1,296
)
Exercise of stock options
 
 
4,000

 
83

 
83

 
 
 
83

Allocation to the equity component of cash paid upon repurchase of 3.25% Exchangeable Notes (Note 7)
 
  
 
 
(2,694
)
 
(2,694
)
 
 
 
(2,694
)
Other
 
  
 
 
25

 
25

 
(25
)
 

Preferred distributions
 
  
 
 
(15,196
)
 
(15,196
)
 
 
 
(15,196
)
Distributions declared per common unit ($1.40 per unit)
 
  
 
 
(73,455
)
 
(73,455
)
 
 
 
(73,455
)
BALANCE AS OF DECEMBER 31, 2010
121,582

  
54,072,801

 
994,511

 
1,116,093

 
1,637

 
1,117,730

Net income
 
  
 
 
66,960

 
66,960

 
529

 
67,489

Issuance of common units (Note 11)
 
  
6,392,805

 
233,312

 
233,312

 
 
 
233,312

Issuance of share-based compensation awards (Note 12)
 
 
68,727

 
2,739

 
2,739

 
 
 
2,739

Noncash amortization of share-based compensation
 
 
 
 
5,588

 
5,588

 
 
 
5,588

Repurchase of common units and restricted stock units
 
 
(11,485
)
 
(1,152
)
 
(1,152
)
 
 
 
(1,152
)
Exercise of stock options
 
 
15,000

 
395

 
395

 
 
 
395

Other
 
  
 
 
(475
)
 
(475
)
 
475

 

Preferred distributions
 
  
 
 
(15,196
)
 
(15,196
)
 
 
 
(15,196
)
Distributions declared per common unit ($1.40 per unit)
 
  
 
 
(83,423
)
 
(83,423
)
 
 
 
(83,423
)
BALANCE AS OF DECEMBER 31, 2011
121,582

  
60,537.848

 
1,203,259

 
1,324,841

 
2,641

 
1,327,482

Net income
 
  
 
 
276,463

 
276,463

 
638

 
277,101

Issuance of Series G Preferred units and Series H Preferred units (Note 11)
192,411

 
 
 
 
 
192,411

 
 
 
192,411

Redemption of Series E and Series F Preferred units (Note 11)
(121,582
)
 
 
 
(4,918
)
 
(126,500
)
 
 
 
(126,500
)
Redemption of Series A Preferred units (Note 9)
 
 
 
 
(2,062
)
 
(2,062
)
 
 
 
(2,062
)
Issuance of common units (Note 11)
 
  
16,024,618

 
672,102

 
672,102

 
 
 
672,102

Issuance of share-based compensation awards (Note 12)
 
 
62,137

 
1,291

 
1,291

 
 
 
1,291

Noncash amortization of share-based compensation
(Note 12)
 
 
 
 
8,537

 
8,537

 
 
 
8,537

Repurchase of common units and restricted stock units (Note 12)
 
 
(22,312
)
 
(877
)
 
(877
)
 
 
 
(877
)
Settlement of restricted stock units (Note 12)
 
 
27,821

 
(784
)
 
(784
)
 
 
 
(784
)
Exercise of stock options
 
 
5,000

 
129

 
129

 
 
 
129

Issuance of common units in connection with an operating property acquisition (Notes 2 and 11)
 
 
118,372

 
5,604

 
5,604

 
 
 
5,604

Preferred distributions
 
  
 
 
(14,108
)
 
(14,108
)
 
 
 
(14,108
)
Distributions declared per common unit ($1.40 per unit)
 
  
 
 
(104,393
)
 
(104,393
)
 
 
 
(104,393
)
BALANCE AS OF DECEMBER 31, 2012
$
192,411

  
76,753,484

 
$
2,040,243

 
$
2,232,654

 
$
3,279

 
$
2,235,933


See accompanying notes to consolidated financial statements.



F - 11



KILROY REALTY, L.P.
CONSOLIDATED STATEMENTS OF CASH FLOWS
(in thousands)
 
Year Ended December 31,
 
2012
 
2011
 
2010
CASH FLOWS FROM OPERATING ACTIVITIES:
 
 
 
 
 
Net income
$
277,101

 
$
67,489

 
$
19,886

Adjustments to reconcile net income to net cash provided by operating activities (including discontinued operations):
 
 
 
 
 
Depreciation and amortization of building and improvements and leasing costs
168,687

 
135,467

 
102,898

(Decrease) increase in provision for bad debts
(42
)
 
644

 
(1,063
)
Depreciation of furniture, fixtures and equipment
1,213

 
1,130

 
911

Noncash amortization of share-based compensation awards (Note 12)
7,670

 
4,482

 
6,031

Noncash amortization of deferred financing costs and net debt discounts
8,433

 
13,540

 
12,490

Noncash amortization of net (below)/above market rents (Note 4)
(6,699
)
 
1,056

 
1,377

Net gain on dispositions of discontinued operations (Note 17)
(259,245
)
 
(51,587
)
 
(949
)
Noncash amortization of deferred revenue related to tenant-funded tenant improvements (Note 8)
(9,136
)
 
(9,349
)
 
(9,689
)
Straight-line rents
(21,530
)
 
(21,331
)
 
(13,616
)
Loss on early extinguishment of debt (Note 7)

 

 
4,564

Net change in other operating assets
(1,297
)
 
(5,434
)
 
(9,065
)
Net change in other operating liabilities
17,320

 
2,779

 
5,509

Insurance proceeds received for property damage and other, net
(1,751
)
 
(630
)
 
543

Net cash provided by operating activities
180,724

 
138,256

 
119,827

CASH FLOWS FROM INVESTING ACTIVITIES:
 
 
 
 
 
Expenditures for acquisitions of operating properties, net of cash acquired (Note 3)
(454,841
)
 
(603,301
)
 
(637,620
)
Expenditures for acquisitions of development and redevelopment properties (Note 3)
(333,942
)
 

 

Expenditures for operating properties
(86,377
)
 
(62,739
)
 
(71,099
)
Expenditures for development and redevelopment properties and undeveloped land
(83,310
)
 
(28,517
)
 
(21,832
)
Net proceeds received from dispositions of operating properties (Note 17)
263,572

 
64,171

 
14,978

Insurance proceeds received for property damage
1,751

 

 

Decrease (increase) in acquisition-related deposits
5,000

 
(5,000
)
 

(Increase) decrease in restricted cash (Note 3)
(18,359
)
 
1,103

 
3,120

Receipt of principal payments on note receivable

 

 
10,679

Net cash used in investing activities
(706,506
)
 
(634,283
)
 
(701,774
)
CASH FLOWS FROM FINANCING ACTIVITIES:
 
 
 
 
 
Net proceeds from issuance of Series G and Series H preferred units (Note 11)
192,411

 

 

Redemption of Series E and Series F preferred units (Note 11)
(126,500
)
 

 

Redemption of Series A preferred units (Note 9)
(75,000
)
 

 

Net proceeds from issuance of common units (Note 11)
672,102

 
233,312

 
299,847

Borrowings on unsecured line of credit
704,000

 
550,000

 
660,000

Repayments on unsecured line of credit
(701,000
)
 
(527,000
)
 
(598,000
)
Proceeds from the issuance of secured debt (Note 7)
97,000

 
135,000

 
71,000

Principal payments on secured debt
(106,262
)
 
(127,665
)
 
(103,247
)
Proceeds from the issuance of unsecured debt (Note 7)
150,000

 
324,476

 
572,672

Repayments of unsecured debt

 

 
(61,000
)
Repurchase of exchangeable senior notes (Note 7)

 

 
(151,097
)
Repayments of exchangeable senior notes (Note 7)
(148,000
)
 

 

Financing costs
(7,963
)
 
(9,060
)
 
(14,912
)
Decrease (increase) in loan deposits and other

 
2,859

 
(605
)
Repurchase/redemption of common units and restricted stock units
(1,661
)
 
(1,152
)
 
(3,417
)
Proceeds from exercise of stock options
129

 
395

 
83

Distributions paid to common unitholders
(97,386
)
 
(80,005
)
 
(69,224
)
Distributions paid to preferred unitholders
(14,165
)
 
(15,196
)
 
(15,196
)
Net cash provided by financing activities
537,705

 
485,964

 
586,904

Net increase (decrease) in cash and cash equivalents
11,923

 
(10,063
)
 
4,957

Cash and cash equivalents, beginning of year
4,777

 
14,840

 
9,883

Cash and cash equivalents, end of year
$
16,700

 
$
4,777

 
$
14,840




F - 12



KILROY REALTY, L.P.
CONSOLIDATED STATEMENTS OF CASH FLOWS -(Continued)
(in thousands)
 
 
Year Ended December 31,  
 
2012
 
2011
 
2010
SUPPLEMENTAL CASH FLOWS INFORMATION:
 
 
 
 
 
Cash paid for interest, net of capitalized interest of $17,657, $7,615, and $7,697 as of December 31, 2012, 2011 and 2010, respectively
$
71,633

 
$
68,280

 
$
45,986

NONCASH INVESTING TRANSACTIONS:
 
 
 
 
 
Accrual for expenditures for operating properties and development and redevelopment properties
$
54,198

 
$
14,301

 
$
19,563

Tenant improvements funded directly by tenants
$
17,719

 
$
3,288

 
$
4,758

Assumption of secured debt in connection with property acquisition (Notes 3 and 7)
$
221,032

 
$
30,042

 
$
51,079

Assumption of other assets and liabilities in connection with operating and development property acquisitions, net (Note 3)
$
37,535

 
$
4,515

 
$
10,840

NONCASH FINANCING TRANSACTIONS:
 
 
 
 
 
Accrual of distributions payable to common unitholders (Note 11)
$
26,863

 
$
21,188

 
$
18,925

Accrual of distributions payable to preferred unitholders (Note 11)
$
1,694

 
$
1,909

 
$
1,909

Issuance of share-based compensation awards, net (Note 12)
$
31,396

 
$
7,797

 
$
5,910

Issuance of common units in connection with an operating property acquisition (Note 3)
$
5,604

 
$

 
$


See accompanying notes to consolidated financial statements.



F - 13

KILROY REALTY CORPORATION AND KILROY REALTY, L.P.
NOTES TO CONSOLIDATED FINANCIAL STATEMENTS
Three Years Ended December 31, 2012


1.
Organization and Ownership
Organization
Kilroy Realty Corporation (the "Company") is a self-administered real estate investment trust ("REIT") active in office submarkets along the West Coast. We own, develop, acquire and manage real estate assets, consisting primarily of Class A properties in the coastal regions of Los Angeles, Orange County, San Diego County, the San Francisco Bay Area and greater Seattle, which we believe have strategic advantages and strong barriers to entry. Class A real estate encompasses attractive and efficient buildings of high quality that are attractive to tenants, are well-designed and constructed with above-average material, workmanship and finishes and are well-maintained and managed. We qualify as a REIT under the Internal Revenue Code of 1986, as amended (the "Code"). The Company's common stock is publicly traded on the New York Stock Exchange ("NYSE") under the ticker symbol "KRC."
We own our interests in all of our real estate assets through Kilroy Realty, L.P. (the "Operating Partnership") and Kilroy Realty Finance Partnership, L.P. (the "Finance Partnership"). We conduct substantially all of our operations through the Operating Partnership. Unless stated otherwise or the context indicates otherwise, the terms "Kilroy Realty Corporation" or the "Company," "we," "our," and "us" refer to Kilroy Realty Corporation and its consolidated subsidiaries and the term "Operating Partnership" refers to Kilroy Realty, L.P. and its consolidated subsidiaries. The descriptions of our business, employees, and properties apply to both the Company and the Operating Partnership.
Our portfolio of operating properties was comprised of the following office properties at December 31, 2012. During the fourth quarter of 2012 we disposed of our industrial portfolio and, as a result, no longer owned any industrial properties at December 31, 2012 (see Note 17 and 18 for further discussion).
 
Number of Buildings
 
Rentable Square Feet (unaudited)
 
Number of Tenants
 
Percent Occupied
Office Properties
114

 
13,249,780

 
530

 
92.8
%
Our stabilized portfolio includes all of our properties with the exception of undeveloped land, development and redevelopment properties currently under construction or committed for construction including 9455 Towne Center in San Diego, CA, which was moved from the stabilized portfolio to the development pipeline in the fourth quarter of 2012, "lease-up" properties and properties held-for-sale. We define redevelopment properties as those projects for which we expect to spend significant development and construction costs on existing or acquired buildings pursuant to a formal plan, the intended result of which is a higher economic return on the property. We define "lease-up" properties as properties we recently developed or redeveloped that have not yet reached 95% occupancy and are within one year following cessation of major construction activities. As of December 31, 2012, the following properties were excluded from our stabilized portfolio:
 
Number of Properties
 
Estimated Rentable Square Feet (unaudited) (1)
Development properties under construction
4
 
1,416,000

Redevelopment properties under construction
1
 
410,000

Lease-up properties
1
 
98,000

________________________
(1) Estimated rentable square feet upon completion.
As of December 31, 2012, all of our properties and development and redevelopment projects are owned and all of our business is currently conducted in the state of California with the exception of ten office properties located in the state of Washington.
As of December 31, 2012, the Company owned a 97.6% general partnership interest in the Operating Partnership. The remaining 2.4% common limited partnership interest in the Operating Partnership as of December 31, 2012 was owned by non-affiliated investors and certain of our directors and officers (see Note 9). Both the general and limited common partnership interests in the Operating Partnership are denominated in common units. The number of common units held by the Company is at all times equivalent to the number of outstanding shares of the Company's common stock, and the rights of all the common units to quarterly distributions and payments in liquidation mirror those of the Company's common stockholders. The common limited partners have certain redemption rights as provided in the Operating Partnership's Seventh Amended and Restated Agreement of Limited Partnership (as amended, the “Partnership Agreement”) (see Note 9).
Kilroy Realty Finance, Inc., a wholly-owned subsidiary of the Company, is the sole general partner of the Finance Partnership and owns a 1.0% general partnership interest. The Operating Partnership owns the remaining 99.0% limited partnership interest. Kilroy Services, LLC ("KSLLC"), which is a wholly-owned subsidiary of the Operating Partnership, is the entity through which

F - 14



we conduct substantially all of our development activities. With the exception of the Operating Partnership, all of our subsidiaries are wholly-owned.


2.
Basis of Presentation and Significant Accounting Policies
Basis of Presentation
The consolidated financial statements of the Company include the consolidated financial position and results of operations of the Company, the Operating Partnership, the Finance Partnership, KSLLC, and all of our wholly-owned subsidiaries. The consolidated financial statements of the Operating Partnership include the consolidated financial position and results of operations of the Operating Partnership, the Finance Partnership, KSLLC, and all wholly-owned and controlled subsidiaries of the Operating Partnership. All intercompany balances and transactions have been eliminated in the consolidated financial statements.
Consolidated Variable Interest Entities
As of December 31, 2012 the consolidated financial statements of the Company and the Operating Partnership also included two variable interest entities ("VIEs") in which we are deemed to be the primary beneficiary. During the year ended December 31, 2012, one operating property and one development project were acquired in two separate transactions and transferred to two special purpose VIEs to facilitate potential Section 1031 Exchanges. To realize the tax deferral available under the Section 1031 Exchange, the Company must complete the Section 1031 Exchanges, if any, and take title to the to-be-exchanged properties within 180 days of the acquisition dates (see Note 3). The VIEs were terminated subsequent to year-end. The impact of consolidating the VIEs increased the Company's total assets and liabilities by approximately $337.0 million (of which $319.8 million is related to real estate held for investment on our consolidated balance sheets) and $111.1 million, respectively, at December 31, 2012. As of December 31, 2011, the consolidated financial statements of the Company and the Operating Partnership included one VIE in which we were deemed to be the primary beneficiary, which was established in September 2011 to facilitate a Section 1031 Exchange. The impact of consolidating this VIE increased the Company's total assets and liabilities by approximately $108.5 million (of which $101.4 million was related to real estate held for investment on our consolidated balance sheets) and $7.3 million, respectively, at December 31, 2011. This Section 1031 Exchange was completed in January 2012 and this entity was no longer a VIE at December 31, 2012.
Change in Segment Reporting
At December 31, 2012 we only had one segment, which was our office properties segment, because all of our industrial properties were sold during the year ended December 31, 2012. During the year ended December 31, 2011 we had one reportable segment, which was our office properties segment, and we had one non-reportable segment, which was our industrial properties segment.
For the year ended December 31, 2011, the amount of revenues and Net Operating Income generated by our industrial properties, in relation to our total consolidated operating portfolio revenues and Net Operating Income, fell below the required 10% quantitative reporting threshold and the industrial properties were no longer considered to be a reportable segment under GAAP.  For the year ended December 31, 2010, the amount of revenues and Net Operating Income generated by our industrial properties, in relation to our total consolidated operating portfolio revenues and Net Operating Income, was greater than the required 10% quantitative reporting threshold and the industrial properties were considered to be a reportable segment under GAAP.
Significant Accounting Policies
Acquisitions
We record the acquired tangible and intangible assets and assumed liabilities of acquisitions of operating properties and development and redevelopment opportunities that meet the accounting criteria to be accounted for as business combinations at fair value at the acquisition date. The acquired assets and assumed liabilities for an acquisition generally include but are not limited to: land, buildings and improvements, undeveloped land and construction in progress; and identified tangible and intangible assets and liabilities associated with in-place leases, including tenant improvements, leasing costs, value of above-market and below-market operating leases and ground leases, acquired in-place lease values and tenant relationships, if any. Any debt assumed and equity (including common units of the Operating Partnership) issued in connection with a property acquisition is recorded at fair value on the date of acquisition.
The fair value of land is derived from comparable sales of land within the same submarket and/or region. The fair value of buildings and improvements, tenant improvements, and leasing costs are based upon current market replacement costs and other relevant market rate information.

F - 15

KILROY REALTY CORPORATION AND KILROY REALTY, L.P.
NOTES TO CONSOLIDATED FINANCIAL STATEMENTS — (Continued)

The fair value of the above-market or below-market component of an acquired in-place operating lease is based upon the present value (calculated using a market discount rate) of the difference between (i) the contractual rents to be paid pursuant to the lease over its remaining non-cancellable lease term and (ii) management's estimate of the rents that would be paid using fair market rental rates and rent escalations at the date of acquisition measured over the remaining non-cancellable term of the lease for above-market operating leases and the initial non-cancellable term plus the term of any below-market fixed rate renewal options, if applicable, for below-market operating leases. Our below-market operating leases generally do not include fixed rate or below-market renewal options. The amounts recorded for above-market operating leases are included in deferred leasing costs and acquisition-related intangibles, net on the balance sheet and are amortized on a straight-line basis as a reduction of rental income over the remaining term of the applicable leases. The amounts recorded for below-market operating leases are included in deferred revenue and acquisition-related liabilities, net on the balance sheet and are amortized on a straight-line basis as an increase to rental income over the remaining term of the applicable leases plus the term of any below-market fixed rate renewal options, if applicable.
The fair value of acquired in-place leases is derived based on management's assessment of lost revenue and costs incurred for the period required to lease the "assumed vacant" property to the occupancy level when purchased. The amount recorded for acquired in-place leases is included in deferred leasing costs and acquisition-related intangibles, net on the balance sheet and amortized as an increase to depreciation and amortization expense over the remaining term of the applicable leases.
We record the acquisition of undeveloped land that does not meet the accounting criteria to be accounted for as business combinations and the subsequent acquisition of the fee interest in land underlying our properties at the purchase price paid and capitalize the associated acquisition costs. During the year ended December 31, 2012, we capitalized $0.7 million in acquisition costs associated with the acquisition of undeveloped land.
Fully amortized intangible assets are written off on January 1st of each fiscal year.
Operating Properties
Operating properties are generally carried at historical cost less accumulated depreciation. Properties held for sale are reported at the lower of the carrying value or the fair value less estimated cost to sell. The cost of operating properties includes the purchase price or development costs of the properties. Costs incurred for the renovation and betterment of the operating properties are capitalized to our investment in that property. Maintenance and repairs are charged to expense as incurred.
When evaluating properties to be held and used for potential impairment, we first evaluate whether there are any indicators of impairment for any of our properties. If any impairment indicators are present for a specific property, we then perform an undiscounted cash flow analysis and compare the net carrying amount of the property to the property's estimated undiscounted future cash flow over the anticipated holding period. If the estimated undiscounted future cash flow is less than the net carrying amount of the property, we then perform an impairment loss calculation to determine if the fair value of the property is less than the net carrying value of the property. Our impairment loss calculation compares the net carrying amount of the property to the property's estimated fair value, which may be based on estimated discounted future cash flow calculations or third-party valuations or appraisals. We would recognize an impairment loss if the asset's net carrying amount exceeds the asset's estimated fair value. If we were to recognize an impairment loss, the estimated fair value of the asset (less costs to sell for assets held for sale) would become its new cost basis. For a depreciable long-lived asset, the new cost basis would be depreciated (amortized) over the remaining useful life of that asset. We did not record any impairment losses for the periods presented.
Cost Capitalization
All costs clearly associated with the development, redevelopment and construction of a property are capitalized as project costs, including internal compensation costs. In addition, the following costs are capitalized as project costs during periods in which activities necessary to prepare development and redevelopment properties for its intended use are in progress: pre-construction costs essential to the development of the property, interest, real estate taxes, insurance.
For development and redevelopment properties that are pre-leased, we cease capitalization when revenue recognition commences, which is upon substantial completion of tenant improvements.
For development and redevelopment properties that are not pre-leased, we may not immediately build out the tenant improvements. Therefore we cease capitalization when revenue recognition commences upon substantial completion of the tenant improvements, but in any event not later than one year after the cessation of major construction activities. We also cease capitalization on a development or redevelopment property when activities necessary to prepare the property for its intended use have been suspended.
For development or redevelopment properties with multiple tenants and staged leasing, we cease capitalization and begin depreciation on the portion of the development or redevelopment property for which revenue recognition has commenced.

F - 16

KILROY REALTY CORPORATION AND KILROY REALTY, L.P.
NOTES TO CONSOLIDATED FINANCIAL STATEMENTS — (Continued)

Once major construction activity has ceased and the development or redevelopment property is in the lease-up phase, the costs capitalized to construction in progress are transferred to land and improvements, buildings and improvements, and deferred leasing costs on our consolidated balance sheets as the historical cost of the property.
Depreciation and Amortization of Buildings and Improvements
The cost of buildings and improvements and tenant improvements are depreciated using the straight-line method of accounting over the estimated useful lives set forth in the table below. Depreciation expense for buildings and improvements, including discontinued operations, for the three years ended December 31, 2012, 2011, and 2010 was $125.9 million, $106.0 million and $86.3 million, respectively.
Asset Description
Depreciable Lives
Buildings and improvements
25 – 40 years
Tenant improvements
1 – 20 years(1)
________________________
(1)
Tenant improvements are amortized over the shorter of the lease term or the estimated useful life. 
Discontinued Operations and Properties Held for Sale
The revenues and expenses of operating properties that have been sold, if material, and the revenues and expenses of operating properties that have been classified as held for sale, if material, are reported in the consolidated statements of operations as discontinued operations for all periods presented through the date of the applicable disposition. The net gains (losses) on disposition of operating properties are reported in the consolidated statements of operations as discontinued operations in the period the properties are sold. In determining whether the revenues, expenses, and net gains (losses) on dispositions of operating properties are reported as discontinued operations, we evaluate whether we have any significant continuing involvement in the operations, leasing, or management of the sold property. If we were to determine that we had any significant continuing involvement, the revenues, expenses and net gain (loss) on dispositions of the operating property would not be recorded in discontinued operations.
An operating property is classified as held for sale when certain criteria are met, including but not limited to the availability of the asset for immediate sale, the existence of an active program to locate a buyer, and the probable sale or transfer of the asset within one year. If such criteria are met, we present the applicable assets and liabilities related to the property held for sale, if material, separately on the balance sheet and we would cease to record depreciation and amortization expense. Properties held for sale are reported at the lower of their carrying value or their estimated fair value less the estimated costs to sell. As of December 31, 2012, we did not have any buildings classified as held for sale, and as of December 31, 2011, we had two buildings classified as held for sale, which were sold in January 2012 (see Note 17).
Revenue Recognition
We recognize revenue from rent, tenant reimbursements, parking, and other revenue once all of the following criteria are met:
 
the agreement has been fully executed and delivered;
services have been rendered;
the amount is fixed or determinable; and
the collectability of the amount is reasonably assured.
Minimum annual rental revenues are recognized in rental revenues on a straight-line basis over the term of the related lease. Rental revenue recognition commences when the tenant takes possession or controls the physical use of the leased space. In order for the tenant to take possession, the leased space must be substantially ready for its intended use. To determine whether the leased space is substantially ready for its intended use, management evaluates whether we are or the tenant is the owner of tenant improvements for accounting purposes. When management concludes that we are the owner of tenant improvements, rental revenue recognition begins when the tenant takes possession of the finished space, which is when such tenant improvements are substantially complete. In certain instances, when management concludes that we are not the owner (the tenant is the owner) of tenant improvements, rental revenue recognition begins when the tenant takes possession of or controls the space.
When management concludes that we are the owner of tenant improvements for accounting purposes, management records the cost to construct the tenant improvements as a capital asset. In addition, management records the cost of certain tenant improvements paid for or reimbursed by tenants as capital assets when management concludes that we are the owner of such tenant improvements. For these tenant improvements, management records the amount funded or reimbursed by tenants as deferred revenue, which is amortized on a straight-line basis as additional rental income over the term of the related lease.

F - 17

KILROY REALTY CORPORATION AND KILROY REALTY, L.P.
NOTES TO CONSOLIDATED FINANCIAL STATEMENTS — (Continued)

When management concludes that the tenant is the owner of tenant improvements for accounting purposes, management records our contribution towards those improvements as a lease incentive, which is included in deferred leasing costs and acquisition-related intangibles, net on our consolidated balance sheets and amortized as a reduction to rental income on a straight-line basis over the term of the lease.
Tenant Reimbursements
Reimbursements from tenants, consisting of amounts due from tenants for common area maintenance, real estate taxes, and other recoverable costs, are recognized as revenue in the period the recoverable costs are incurred. Tenant reimbursements are recognized and recorded on a gross basis, as we are generally the primary obligor with respect to purchasing goods and services from third-party suppliers, have discretion in selecting the supplier, and have credit risk.
Other Property Income
Other property income primarily includes amounts recorded in connection with lease terminations and tenant bankruptcy settlement payments. Lease termination fees are amortized over the remaining lease term, if applicable. If there is no remaining lease term, they are recognized when received and realized. Other property income also includes miscellaneous income from tenants, such as fees related to the restoration of leased premises to their original condition and fees for late rental payments.
Allowances for Uncollectible Tenant and Deferred Rent Receivables
We carry our current and deferred rent receivables net of allowances for uncollectible amounts. Our determination of the adequacy of these allowances is based primarily upon evaluations of individual receivables, current economic conditions, historical loss experience, and other relevant factors. The allowances are increased or decreased through the provision for bad debts on our consolidated statements of operations.
Cash and Cash Equivalents
We consider all highly-liquid investments with original maturities of three months or less to be cash equivalents.
Restricted Cash
Restricted cash consists of cash proceeds from dispositions that are temporarily held at qualified intermediaries for purposes of facilitating potential Section 1031 Exchanges and cash held in escrow related to acquisition holdbacks. Restricted cash also includes cash held as collateral to provide credit enhancement for the Operating Partnership's mortgage debt, including cash reserves for capital expenditures, tenant improvements, and property taxes.
Marketable Securities / Deferred Compensation Plan
Marketable securities reported in our consolidated balance sheets represent the assets held in connection with the Kilroy Realty Corporation 2007 Deferred Compensation Plan (the "Deferred Compensation Plan") (see Note 13). The Deferred Compensation Plan assets are held in a limited rabbi trust and invested in various mutual and money market funds. As a result, the marketable securities are treated as trading securities for financial reporting purposes and are adjusted to fair value at the end of each accounting period, with the corresponding gains and losses recorded in interest income and other net investment gains.
At the time eligible management employees ("Participants") defer compensation or earn mandatory Company contributions, or if we were to make a discretionary contribution, we record compensation cost and a corresponding deferred compensation plan liability, which is included in accounts payable, accrued expenses, and other liabilities on our consolidated balance sheets. This liability is adjusted to fair value at the end of each accounting period based on the performance of the benchmark funds selected by each Participant, and the impact of adjusting the liability to fair value is recorded as an increase or decrease to compensation cost. The impact of adjusting the deferred compensation plan liability to fair value and the changes in the value of the marketable securities held in connection with the Deferred Compensation Plan generally offset and therefore does not significantly impact net income.
Deferred Leasing Costs
Costs incurred in connection with successful property leasing are capitalized as deferred leasing costs and classified as investment activities in the statement of cash flows. Deferred leasing costs consist primarily of leasing commissions and also include certain internal payroll costs and lease incentives, which are amortized using the straight-line method of accounting over the lives of the leases which generally range from one to 20 years. We reevaluate the remaining useful lives of leasing costs as the creditworthiness of our tenants and economic and market conditions change. If we determine that the estimated remaining life of a lease has changed, we adjust the amortization period accordingly. Fully amortized deferred leasing costs are written off on January 1st of each fiscal year.


F - 18

KILROY REALTY CORPORATION AND KILROY REALTY, L.P.
NOTES TO CONSOLIDATED FINANCIAL STATEMENTS — (Continued)

Deferred Financing Costs
Financing costs related to the origination or assumption of long-term debt are deferred and generally amortized using the straight-line method of accounting, which approximates the effective interest method, over the contractual terms of the applicable financings. As of December 31, 2012 and 2011, deferred financing costs were reported net of accumulated amortization of $16.6 million and $16.8 million, respectively.
Debt Discounts and Premiums
Original issuance debt discounts and discounts/premiums related to recording debt acquired in connection with operating property acquisitions at fair value are generally amortized and accreted on a straight-line basis, which approximates the effective interest method. Discounts are recorded as additional interest expense from date of issuance or acquisition through the contractual maturity date of the related debt. Premiums are recorded as a reduction to interest expense from the date of issuance or acquisition through the contractual maturity date of the related debt. Our secured debt is presented including unamortized premiums of $7.2 million and $0.8 million as of December 31, 2012 and 2011, respectively. Our unsecured senior notes are presented net of unamortized discounts of $2.1 million and $2.4 million, as of December 31, 2012 and 2011, respectively.
Exchangeable Debt Instruments
The initial proceeds from exchangeable debt that may be settled in cash, including partial cash settlements, are bifurcated between a liability component and an equity component associated with the embedded conversion option. The liability and equity components of exchangeable debt are separately accounted for in a manner such that the interest expense on the exchangeable debt is not recorded at the stated rate of interest but rather at an effective rate that reflects the issuer’s conventional debt borrowing rate at the date of issuance.
We calculate the liability component of exchangeable debt based on the present value of the contractual cash flows discounted at a comparable market conventional debt borrowing rate at the date of issuance. The difference between the principal amount and the fair value of the liability component is reported as a discount on the exchangeable debt that is accreted as additional interest expense from the issuance date through the contractual maturity date using the effective interest method. A portion of this additional interest expense is capitalized to the development and redevelopment balances qualifying for interest capitalization each period. The liability component of the exchangeable debt is reported net of discounts on our consolidated balance sheets.
We calculate the equity component of exchangeable debt based on the difference between the initial proceeds received from the issuance of the exchangeable debt and the fair value of the liability component at the issuance date. The equity component is included in additional paid-in-capital, net of issuance costs, on our consolidated balance sheets. We allocate issuance costs for exchangeable debt between the liability and the equity components based on their relative values.
Gains and Losses on Early Extinguishment of Debt
Gains and losses on early extinguishment of debt represents the gains and losses recorded in connection with the repurchases of portions of our 3.25% Exchangeable Notes, which were outstanding during the year ended December 31, 2011 and repaid during the year ended December 31, 2012 (see Note 7). We calculate the gain or loss on early extinguishment of debt as the difference on the repurchase date between the estimated fair value of the liability component and the net carrying amount of the repurchased exchangeable debt. Deferred financing costs are written off against the gain on early extinguishment of debt or added to the loss on early extinguishment of debt in proportion to the exchangeable debt repurchased.
Noncontrolling Interests in the Company's Consolidated Financial Statements
Noncontrolling interests in the Company's consolidated financial statements represent the issued 1,510,000 7.45% Series A Cumulative Redeemable Preferred Units of the Operating Partnership (“Series A Preferred Units”) which were outstanding at December 31, 2011 and common limited partnership interests in the Operating Partnership not held by the Company (“noncontrolling common units”).
The Series A Preferred Units were presented in the temporary equity section of the Company's consolidated balance sheets after total liabilities and before equity and reported at redemption value, less issuance costs, given that the Series A Preferred Units contained a right of redemption at the option of the holders in the event of certain corporate events. On August 15, 2012, the Operating Partnership redeemed all Series A Preferred Units (see Note 9).
Noncontrolling common units are presented in the equity section of the Company's consolidated balance sheets and reported at their proportionate share of the net assets of the Operating Partnership. Noncontrolling interests with redemption provisions that permit the issuer to settle in either cash or shares of common stock at the option of the issuer must be further evaluated to determine whether equity or temporary equity classification on the balance sheet is appropriate. Since the common units contain such a provision, we evaluated the accounting guidance and determined that the common units qualify for equity presentation in the Company's consolidated financial statements (see Note 9).

F - 19

KILROY REALTY CORPORATION AND KILROY REALTY, L.P.
NOTES TO CONSOLIDATED FINANCIAL STATEMENTS — (Continued)

Net income attributable to noncontrolling common units is allocated based on their relative ownership percentage of the Operating Partnership during the reported period. The noncontrolling interest ownership percentage is determined by dividing the number of noncontrolling common units by the total number of common units outstanding. The issuance or redemption of additional shares of common stock or common units results in changes to the noncontrolling interest percentage as well as the total net assets of the Company. As a result, all equity transactions result in an allocation between equity and the noncontrolling interest in the Company’s consolidated balance sheets and statements of equity to account for the changes in the noncontrolling interest ownership percentage as well as the change in total net assets of the Company.
Preferred Partnership Interests on the Operating Partnership's Consolidated Balance Sheets
Preferred partnership interests of the Operating Partnership represent the issued and outstanding 4,000,000 6.875% Series G Cumulative Redeemable Preferred Units ("Series G Preferred Units") and the 4,000,000 6.375% Series H Cumulative Redeemable Preferred Units ("Series H Preferred Units"), which were outstanding as of December 31, 2012. The Series A Preferred Units, 1,610,000 7.80% Series E Cumulative Redeemable Preferred Units ("Series E Preferred Units") and 3,450,000 7.50% Series F Cumulative Redeemable Preferred Units ("Series F Preferred Units") were outstanding as of December 31, 2011 and redeemed during the year ended December 31, 2012.
The Series A Preferred Units were presented in the temporary equity section of the Operating Partnership's consolidated balance sheets after total liabilities and before equity and reported at redemption value, less issuance costs, given that the Series A Preferred Units contain a right of redemption at the option of the holders in the event of certain corporate events (see Note 9).
The Series G and Series H Preferred Units are presented in the permanent equity section of the Operating Partnership's consolidated balance sheets given that the Series G and Series H Preferred Units may be redeemed only at our option (see Note 11). The Company is the holder of both the Series G and Series H Preferred Units and for each Series G and Series H Preferred Unit, the Company has an equivalent number of shares of the Company's 6.875% Series G Cumulative Redeemable Preferred Stock and shares of the Company's 6.375% Series H Cumulative Redeemable Preferred Stock publicly issued and outstanding. The Series E Preferred Units and Series F Preferred Units were presented in the permanent equity section of the Operating Partnership's consolidated balance sheets at December 31, 2011, similar to the Series G and Series H Preferred Units.
Common Partnership Interests on the Operating Partnership's Consolidated Balance Sheets
The common units held by the Company and the noncontrolling common units held by the common limited partners are both presented in the permanent equity section of the Operating Partnership's consolidated balance sheets in partners' capital. The redemption rights of the noncontrolling common units permit us to settle the redemption obligation in either cash or shares of the Company's common stock at our option (see Note 9).
Noncontrolling Interests on the Operating Partnership's Consolidated Balance Sheets
Noncontrolling interests of the Operating Partnership represent the Company's 1.0% general partnership interest in the Finance Partnership. This noncontrolling interest is presented in the permanent equity section of the Operating Partnership's consolidated balance sheets given that these interests are not convertible or redeemable into any other ownership interest of the Company or the Operating Partnership.     
Equity Offerings
Underwriting commissions and offering costs incurred in connection with common equity offerings and our at-the-market stock offering program (see Note 10) are reflected as a reduction of additional paid-in capital. Issuance costs incurred in connection with preferred equity offerings are reflected as a reduction of the carrying value of the preferred equity.
The Company records preferred stock issuance costs as a non-cash preferred equity distribution at the time we notify the holders of preferred stock or units of our intent to redeem such shares or units.
The net proceeds from any equity offering of the Company are contributed to the Operating Partnership in exchange for a number of common or preferred units equivalent to the number of shares of common or preferred stock issued and are reflected in the Operating Partnership's consolidated financial statements as an increase in partners' capital.
Share-based Incentive Compensation Accounting
Compensation cost for all share-based awards, including options, requires measurement at estimated fair value on the grant date and recognition of the compensation cost is recognized over the service vesting period, which represents the requisite service period, on a straight-line basis. The grant date fair value of market measure-based share-based compensation plans are calculated using a Monte Carlo simulation pricing model. The grant date fair value of stock option grants is calculated using the Black-Scholes valuation model.

F - 20

KILROY REALTY CORPORATION AND KILROY REALTY, L.P.
NOTES TO CONSOLIDATED FINANCIAL STATEMENTS — (Continued)

For share-based awards in which the performance period precedes the grant date, we recognize compensation cost over the requisite service period, which includes both the performance and service vesting periods, using the accelerated attribution expense method. The requisite service period begins on the date the Executive Compensation Committee authorizes the award and adopts any relevant performance measures.
During the performance period for a share-based award program when the performance period precedes the grant date, we estimate the total compensation cost of the potential future awards. We then record compensation cost equal to the portion of the requisite service period that has elapsed through the end of the reporting period. For programs with performance-based measures, the total estimated compensation cost is based on our most recent estimate of the probable achievement of the pre-established specific corporate performance measures. These estimates are based on our latest internal forecasts for each performance measure. For programs with market measures, the total estimated compensation cost is based on the fair value of the award at the reporting date.
In accordance with the provisions of our share-based incentive compensation plans, we accept the return of shares of Company common stock, at the current quoted market price, from certain key employees to satisfy minimum statutory tax-withholding requirements related to shares that vested during the period.
For share based awards granted by the Company, the Operating Partnership issues a number of common units equal to the number of shares of common stock ultimately granted by the Company in respect of such awards.
Basic and Diluted Net Income (Loss) Available to Common Stockholders per Share
Basic net income (loss) available to common stockholders per share is computed by dividing net income (loss) available to common stockholders, after the allocation of income to participating securities, by the weighted-average number of vested shares of common stock outstanding, for the period. Diluted net income (loss) available to common stockholders per share is computed by dividing net income (loss) available for common stockholders, after the allocation of income to participating securities, by the sum of the weighted-average number of shares of common stock outstanding for the period plus the assumed exercise of all dilutive securities. The impact of the outstanding common units is considered in the calculation of diluted net income (loss) available to common stockholders per share. The common units are not reflected in the diluted net income (loss) available to common stockholders per share calculation because the exchange of common units into common stock is on a one for one basis, and the common units are allocated net income on a per share basis equal to the common stock (see Note 19). Accordingly, any exchange would not have any effect on diluted net income (loss) available to common stockholders per share.
Nonvested share-based payment awards (including nonvested restricted stock units ("RSUs") and dividend equivalents issued to holders of RSUs) containing nonforfeitable rights to dividends or dividend equivalents are accounted for as participating securities and included in the computation of basic and diluted net income (loss) available to common stockholders per share pursuant to the two-class method. The dilutive effect of stock options are reflected in the weighted average diluted outstanding shares calculation by application of the treasury stock method. The dilutive effect of Exchangeable Notes are reflected in the weighted average diluted outstanding shares calculation when the average quoted trading price of the Company's common stock on the NYSE for the periods presented was above the Exchangeable Notes exchange prices. The dilutive effect of the outstanding nonvested shares of common stock (“nonvested shares”) and RSUs that have not yet been granted but are contingently issuable under the share-based compensation programs is reflected in the weighted average diluted shares calculation by application of the treasury stock method at the beginning of the quarterly period in which all necessary conditions have been satisfied.
Basic and Diluted Net Income (Loss) Available to Common Unitholders per Unit
Basic net income (loss) available to common unitholders per unit is computed by dividing net income (loss) available to common unitholders, after the allocation of income to participating securities, by the weighted-average number of vested common units outstanding, for the period. Diluted net income (loss) available to common unitholders per unit is computed by dividing net income (loss) available to common unitholders, after the allocation of income to participating securities, by the sum of the weighted-average number of common units outstanding for the period plus the assumed exercise of all dilutive securities.
The dilutive effect of stock options, Exchangeable Notes, outstanding nonvested shares, RSUs, and awards containing nonforfeitable rights to dividend equivalents are reflected in diluted net income (loss) available to common unitholders per unit in the same manner as noted above for net income (loss) available to common stockholders per share.
Fair Value Measurements
The fair value of our financial assets and liabilities are disclosed in Note 16 to our consolidated financial statements. The only financial assets recorded at fair value on a recurring basis in our consolidated financial statements are our marketable securities. We elected not to apply the fair value option for any of our eligible financial instruments or other items.
We determine the estimated fair value of financial assets and liabilities utilizing a hierarchy of valuation techniques based on whether the inputs to a fair value measurement are considered to be observable or unobservable in a marketplace. Observable

F - 21

KILROY REALTY CORPORATION AND KILROY REALTY, L.P.
NOTES TO CONSOLIDATED FINANCIAL STATEMENTS — (Continued)

inputs reflect market data obtained from independent sources, while unobservable inputs reflect our market assumptions. This hierarchy requires the use of observable market data when available. The following is the fair value hierarchy:
Level 1—quoted prices for identical instruments in active markets;
Level 2—quoted prices for similar instruments in active markets; quoted prices for identical or similar instruments in markets that are not active; and model-derived valuations in which significant inputs and significant value drivers are observable in active markets; and
Level 3—fair value measurements derived from valuation techniques in which one or more significant inputs or significant value drivers are unobservable.
We determine the fair value for the marketable securities using quoted prices in active markets for identical assets. Our other financial instruments, which are only disclosed at fair value, are comprised of secured debt, unsecured senior notes, unsecured line of credit, unsecured term loan facility and Exchangeable Notes.
We generally determine the fair value of our secured debt, unsecured line of credit, and unsecured term loan facility by performing discounted cash flow analyses using an appropriate market discount rate. We calculate the market rate by obtaining period-end treasury rates for maturities that correspond to the maturities of our fixed-rate debt and then adding an appropriate credit spread based on information obtained from third-party financial institutions. We calculate the market rate of our unsecured line of credit and unsecured term loan facility by obtaining the period-end London Interbank Offered Rate ("LIBOR") rate and then adding an appropriate credit spread based on information obtained from third-party financial institutions. These credit spreads take into account factors, including but not limited to, our credit profile, the tenure of the debt, amortization period, whether the debt is secured or unsecured, and the loan-to-value ratio of the debt to the collateral. These calculations are significantly affected by the assumptions used, including the discount rate, credit spreads, and estimates of future cash flow. We determine the fair value of the liability component of our Exchangeable Notes by performing discounted cash flow analyses using an appropriate market interest rate based upon spreads for our publicly traded debt. We determine the fair value of each of our publicly traded unsecured senior notes based on their quoted trading price at the end of the reporting period, if such prices are available.
Carrying amounts of our cash and cash equivalents, restricted cash, and accounts payable approximate fair value due to their short-term maturities.
Income Taxes
We have elected to be taxed as a REIT under Sections 856 through 860 of the Code. To qualify as a REIT, we must distribute annually at least 90% of our adjusted taxable income, as defined in the Code, to our stockholders and satisfy certain other organizational and operating requirements. For distributions with respect to taxable years ended on or before December 31, 2011, IRS guidance allows REITs to satisfy up to 90% of this requirement through the distribution of shares of common stock, if certain conditions are met. We generally will not be subject to federal income taxes if we distribute 100% of our taxable income for each year to our stockholders. If we fail to qualify as a REIT in any taxable year, we will be subject to federal income taxes (including any applicable alternative minimum tax) on our taxable income at regular corporate rates and we may not be able to qualify as a REIT for four subsequent taxable years. Even if we qualify for taxation as a REIT, we may be subject to certain state and local taxes on our income and property and to federal income taxes and excise taxes on our undistributed taxable income. We believe that we have met all of the REIT distribution and technical requirements for the years ended December 31, 2012, 2011 and 2010, and we were not subject to any federal income taxes (see Note 21). We intend to continue to adhere to these requirements and maintain the Company’s REIT status.
In addition, any taxable income from our taxable REIT subsidiary, which was formed in August 2002, is subject to federal, state, and local income taxes. For the year ended December 31, 2012 the taxable REIT subsidiary had less than $60,000 of taxable income and for the years ended December 31, 2011 and 2010 the taxable REIT subsidiary had less than $30,000 of taxable income.
Uncertain Tax Positions
We include favorable tax positions in the calculation of tax liabilities if it is more likely than not that our adopted tax position will prevail if challenged by tax authorities.
As a result of our REIT status, we are able to claim a dividends-paid deduction on our tax return to deduct the full amount of common and preferred dividends paid to stockholders when computing our annual taxable income. Since this dividends-paid deduction has historically exceeded our taxable income, the Company has historically had significant return of capital to its stockholders. In order for us to be required to record any unrecognized tax benefits or additional tax liabilities, any adjustment for potential uncertain tax positions would need to exceed the return of capital.
We evaluated the potential impact of identified uncertain tax positions for all tax years still subject to potential audit under state and federal income tax law and concluded that our return of capital would not be materially affected for any of the years still

F - 22

KILROY REALTY CORPORATION AND KILROY REALTY, L.P.
NOTES TO CONSOLIDATED FINANCIAL STATEMENTS — (Continued)

subject to potential audit. As of December 31, 2012, the years still subject to audit are 2008 through 2011 under the California state income tax law and 2009 through 2011 under the federal income tax law. We concluded that we did not have any unrecognized tax benefits or any additional tax liabilities as of December 31, 2012 and 2011.
Use of Estimates
The preparation of financial statements in conformity with GAAP requires management to make estimates and assumptions that affect the reported amounts of assets and liabilities and disclosure of contingent assets and liabilities at the date of the financial statements and the reported amounts of revenues and expenses during the reported periods. Actual results could differ from those estimates.
Concentration of Credit Risk
All of our properties and all of our business is currently conducted in the state of California with the exception of the ownership and operation of ten office properties located in the state of Washington. The ability of the tenants to honor the terms of their leases is dependent upon the economic, regulatory, and social factors affecting the communities in which the tenants operate.
As of December 31, 2012, our 15 largest tenants represented approximately 34.1% of total annualized base rental revenues.
We have deposited cash with financial institutions that is insured by the Federal Deposit Insurance Corporation (“FDIC”) up to $250,000 per institution. As of December 31, 2012 and 2011, we had cash accounts in excess of FDIC insured limits.
Recent Accounting Pronouncements
In October 2012, the FASB issued Accounting Standards Update 2012-04, Technical Corrections and Improvements ("ASU 2012-04"), which makes certain technical corrections and “conforming fair value amendments” to the FASB Accounting Standards Codification. The amendments affect various Codification topics and apply to all reporting entities within the scope of those topics. These provisions of the amendment are effective upon issuance, except for amendments that are subject to transition guidance, which will be effective for fiscal periods beginning after December 15, 2012. The provisions of ASU 2012-04 are not expected to have a material impact on our consolidated financial statements.
Effective January 1, 2012, we adopted the provisions of ASU No. 2011-04, Amendment to Achieve Common Fair Value Measurement and Disclosure Requirements in U.S. GAAP and IFRSs ("ASU 2011-04"), which amended ASC Topic 820, Fair Value Measurement. The objective of this guidance is to develop common requirements for measuring fair value and for disclosing information about fair value measurements in accordance with GAAP and International Financial Reporting Standards. The guidance also requires expanded fair value disclosures related to Level 3 financial instruments and Level 3 financial instrument transfers. The guidance does not require any new fair value measurements. The adoption of this guidance did not have a material impact on our consolidated financial statements or notes to our consolidated financial statements.



F - 23

KILROY REALTY CORPORATION AND KILROY REALTY, L.P.
NOTES TO CONSOLIDATED FINANCIAL STATEMENTS — (Continued)

3.
Acquisitions
 
Operating Properties
During the years ended December 31, 2012 and 2011, we acquired the 24 operating office properties listed below from unrelated third parties. Unless otherwise noted, we funded these acquisitions with proceeds from the Company's public offerings of common stock (see Note 10), borrowings under the unsecured line of credit (see Note 7), disposition proceeds (see Note 17), the assumption of existing debt and the issuance of common units of the Operating Partnership.
Property
Acquisition
 
Number of Buildings
 
Rentable Square Feet (unaudited)
 
Occupancy as of December 31, 2012 (unaudited)
 
Purchase Price (in millions) (1)
 
 
 
 
2012 Acquisitions
 
 
 
 
 
 
 
 
 
4100-4700 Bohannon Drive, Menlo Park, CA
February 29, 2012
 
7
 
374,139

 
84.7%
 
$
162.5

701 and 801 N. 34th Street, Seattle, WA (3)
June 1, 2012
 
2
 
308,407

 
99.4%
 
105.4

837 N. 34th Street, Seattle, WA
June 1, 2012
 
1
 
111,580

 
100.0%
 
39.2

10900 NE 4th Street, Bellevue, WA (2)(4)
July 24, 2012
 
1
 
416,755

 
90.5%
 
186.1

6255 W. Sunset Boulevard, Los Angeles, CA (5)
July 31, 2012
 
1
 
321,883

 
85.2%
 
78.8

12233 Olympic Blvd, Los Angeles, CA (6)
October 5, 2012
 
1
 
151,029

 
96.8%
 
72.9

599 N. Mathilda Avenue, Sunnyvale, CA (2)(7)
December 17, 2012
 
1
 
75,810

 
100.0%
 
29.1

Total
 
 
14
 
1,759,603

 
 
 
$
674.0

 
 
 
 
 
 
 
 
 
 
2011 Acquisitions
 
 
 
 
 
 
 
 
 
250 Brannan Street, San Francisco, CA
January 28, 2011
 
1
 
92,948

 
100.0%
 
$
33.0

10210, 10220, and 10230 NE Points Drive; 3933 Lake Washington Boulevard NE, Kirkland, WA (8)
April 21, 2011
 
4
 
279,924

 
90.0%
 
100.1

10770 Wateridge Circle, San Diego, CA
May 12, 2011
 
1
 
174,310

 
97.5%
 
32.7

601 108th Avenue N.E., Bellevue, WA
June 3, 2011
 
1
 
488,470

 
90.4%
 
215.0

4040 Civic Center Drive, San Rafael, CA
June 9, 2011
 
1
 
126,787

 
98.1%
 
32.2

201 Third Street, San Francisco, CA
September 15, 2011
 
1
 
332,076

 
99.5%
 
103.3

301 Brannan Street, San Francisco, CA
November 15, 2011
 
1
 
74,430

 
100.0%
 
30.0

Total
 
 
10
 
1,568,945

 
 
 
$
546.3

________________________
(1)
Excludes acquisition-related costs and non-lease related accrued liabilities assumed. Includes assumed unpaid leasing commissions and tenant improvements.
(2)
As of December 31, 2012, these properties were temporarily being held in separate VIEs to facilitate potential Section 1031 Exchanges (see Note 2). The VIE was terminated subsequent to year-end.
(3)
We acquired these properties through the acquisition of the ownership interest of the bankruptcy remote LLC that owned the properties. In connection with this acquisition we also acquired cash of approximately $4.0 million and other assets of approximately $0.2 million and we assumed current liabilities of approximately $0.6 million and secured debt with an outstanding principal balance of $34.0 million and a premium of $1.7 million as a result of recording the debt at fair value at the acquisition date (see Note 7).
(4)
In connection with this acquisition, we assumed secured debt with an outstanding principal balance of $83.6 million and a premium of $1.4 million as a result of recording
this debt at fair value on the acquisition date. In January 2013, we repaid this loan prior to the stated maturity (see Note 7).
(5) As part of the consideration for this transaction, we issued 118,372 common units of the Operating Partnership valued at $47.34 per unit, which was the Company's closing
stock price on the NYSE on the acquisition date. In connection with this acquisition we also assumed secured debt with an outstanding principal balance of $53.9 million and a
premium of $3.1 million as a result of recording this debt at fair value on the acquisition date (see Note 7). We also assumed $4.7 million of accrued liabilities in connection
with this acquisition that are not included in the purchase price above.
(6)
In connection with this acquisition, we assumed secured debt with an outstanding principal balance of $40.7 million and a premium of $2.7 million as a result of recording this debt at fair value on the acquisition date (see Note 7).
(7)
This operating property was acquired in connection with the purchase of the 555 N. Mathilda Ave. development property discussed in further detail in the "Development and Redevelopment Project Site" section of this footnote, for a total purchase price of $137.6 million. The acquisition of both the operating property and the development site in a single transaction constituted our third largest acquisition of 2012.
(8)
In connection with this acquisition, we assumed secured debt with an outstanding principal balance of $30.0 million and an initial premium of $1.0 million as a result of recording this debt at fair value on the acquisition date (see Note 7).

The related assets, liabilities, and results of operations of the acquired properties are included in the consolidated financial statements as of the date of acquisition. The following table summarizes the estimated fair values of the assets acquired and liabilities assumed at the respective acquisition dates for our 2012 and 2011 acquisitions:

F - 24

KILROY REALTY CORPORATION AND KILROY REALTY, L.P.
NOTES TO CONSOLIDATED FINANCIAL STATEMENTS — (Continued)

2012 Acquisitions
 
 
 
 
 
 
 
 
 
 
4100-4700 Bohannon Drive,
Menlo Park, CA
 
10900 NE 4th Street,
Bellevue, WA
 
599 N. Mathilda, Sunnyvale, CA
 
All Other
Acquisitions (1) 
 
Total
 
(in thousands)
Assets
 
 
 
 
 
 
 
 
 
Land and improvements (2)
$
38,810

 
$
25,080

 
$
13,538

 
$
40,211

 
$
117,639

Buildings and improvements (3)
124,617

 
150,877

 
12,558

 
257,458

 
545,510

Cash and cash equivalents

 

 

 
3,973

 
3,973

Restricted cash

 

 

 
5,329

 
5,329

Deferred leasing costs and acquisition-related intangible assets (4)
9,470

 
16,469

 
3,004

 
30,570

 
59,513

Prepaid expenses and other assets

 

 

 
184

 
184

Total assets acquired
172,897

 
192,426

 
29,100

 
337,725

 
732,148

Liabilities
 
 
 
 
 
 
 
 
 
Deferred revenue and acquisition-related intangible liabilities (5)
10,380

 
4,940

 

 
19,700

 
35,020

Secured debt, net (6)

 
84,984

 

 
136,048

 
221,032

Accounts payable, accrued expenses and other liabilities
137

 
627

 

 
5,584

 
6,348

Total liabilities assumed
10,517

 
90,551

 

 
161,332

 
262,400

Net assets and liabilities acquired (7)
$
162,380

 
$
101,875

 
$
29,100

 
$
176,393

 
$
469,748

2011 Acquisitions
 
 
 
 
 
 
 
 
601 108th Avenue N.E., Bellevue, WA
 
201 Third Street
San Francisco, CA
 
All Other Acquisitions (1)
 
Total
 
(in thousands)
Assets
 
 
 
 
 
 
 
Land and improvements (2)
$

 
$
19,260

 
$
42,650

 
$
61,910

Buildings and improvements (3)
214,095

 
84,018

 
165,995

 
464,108

Undeveloped land and construction in progress

 

 
2,560

 
2,560

Deferred leasing costs and acquisition-related intangible assets (8)
13,790

 
8,700

 
20,140

 
42,630

Total assets acquired
227,885

 
111,978

 
231,345

 
571,208

Liabilities
 
 
 
 
 
 
 
Deferred revenue and acquisition-related intangible liabilities (9)
12,850

 
8,700

 
2,390

 
23,940

Secured debt, net (10)

 

 
30,997

 
30,997

Accounts payable, accrued expenses, and other liabilities
2,380

 
76

 
2,059

 
4,515

Total liabilities assumed
15,230

 
8,776

 
35,446

 
59,452

Net assets and liabilities acquired (11)
$
212,655

 
$
103,202

 
$
195,899

 
$
511,756

________________________
(1)
The purchase price of all other acquisitions during the years ended December 31, 2012 and 2011 were individually less than 5% and in aggregate less than 10% of the Company's total assets as of December 31, 2012 and 2011, respectively.
(2)
In connection with the acquisitions of 701, 801, and 837 N. 34th Street, Seattle, WA, we assumed the lessee obligations under a ground lease with an initial expiration in December 2041. The ground lease obligation contains three 10-year extension options and one 45-year extension option. In connection with the acquisitions of 601 108th Avenue N.E., Bellevue, WA, we assumed the lessee obligation under a ground lease that is scheduled to expire in November 2093 (see Note 15 for additional information pertaining to these ground leases).
(3)
Represents buildings, building improvements, and tenant improvements.
(4)
Represents in-place leases (approximately $43.4 million with a weighted average amortization period of 4.7 years), above-market leases (approximately $1.4 million with a weighted average amortization period of 3.8 years), leasing commissions (approximately $14.2 million with a weighted average amortization period of 3.4 years), and a below-market ground lease obligation (approximately $0.5 million with a weighted average amortization period of 59.6 years).
(5)
Represents below-market leases (approximately $33.9 million with a weighted average amortization period of 6.5 years) and an above-market ground lease obligation (approximately $1.1 million with a weighted average amortization period of 29.6 years).
(6)
Represents the fair value of the mortgage loans assumed, which includes an aggregate unamortized premium balance of approximately $8.9 million at the dates of acquisition (see Note 7).
(7)
Reflects the purchase price plus cash and restricted cash received, net of assumed secured debt, lease-related obligations and other accrued liabilities.
(8)
Represents in-place leases (approximately $27.4 million with a weighted average amortization period of 3.8 years), above-market leases (approximately $6.8 million with a weighted average amortization period of 4.5 years years) and unamortized leasing commissions (approximately $8.5 million with a weighted average amortization period of 2.5 years).
(9)
Represents below-market leases (approximately $18.7 million with a weighted average amortization period of 3.9 years) and an above-market ground lease obligation (approximately $5.2 million with a weighted average amortization period of 82.5 years), under which we are the lessee.
(10)
Represents the mortgage loan, which includes an unamortized premium of approximately $1.0 million at the date of acquisition, assumed in connection with the properties acquired in April 2011 (see Note 7).
(11)
Reflects the purchase price net of assumed secured debt and other lease-related obligations.

F - 25

KILROY REALTY CORPORATION AND KILROY REALTY, L.P.
NOTES TO CONSOLIDATED FINANCIAL STATEMENTS — (Continued)

Development and Redevelopment Project Sites
During the years ended December 31, 2012 and 2011, we acquired seven development and redevelopment project sites from unrelated third parties. Unless otherwise noted, we funded these acquisitions with proceeds from the Company's public offering of common stock (see Note 10), disposition proceeds (see Note 17) and borrowings under the unsecured line of credit (see Note 7).
Project
Date of Acquisition
 
Type
 
Purchase
Price
(in millions) (1)
2012 Acquisitions
 
 
 
 
 
690 E. Middlefield Road, Mountain View, CA (2)(3)
May 9, 2012
 
Development
 
$
74.5

333 Brannan Street, San Francisco, CA
July 20, 2012
 
Development
 
18.5

Columbia Square, Los Angeles, CA (4)
September 28, 2012
 
Development and Redevelopment
 
65.0

350 Mission Street, San Francisco, CA
October 23, 2012
 
Development
 
52.0

331 Fairchild Drive, Mountain View, CA (2)(5)
December 4, 2012
 
Development
 
21.8

555 N. Mathilda Avenue, Sunnyvale, CA (2)(6)(7)
December 17, 2012
 
Development
 
108.5

Total
 
 
 
 
$
340.3

 
 
 
 
 
 
2011 Acquisitions
 
 
 
 
 
360 Third Street, San Francisco, CA
December 15, 2011
 
Redevelopment
 
$
91.5

Total
 
 
 
 
$
91.5

________________________
(1)
Excludes leasing costs and/or other accrued liabilities assumed in connection with the acquisitions.
(2)
Acquisition of these development sites are accounted for as business combinations because the projects were 100% pre-leased upon acquisition.
(3)
The total purchase price for this acquisition was comprised of a cash purchase price of $74.5 million plus $9.5 million of assumed leasing commissions and other accrued liabilities.
(4)
In connection with this acquisition we also assumed $1.1 million of other accrued liabilities which are not included in the purchase price above.
(5)
The total purchase price for this acquisition was comprised of a cash purchase price of $18.9 million plus $2.9 million of development costs reimbursed to the seller. In addition, we assumed $2.1 million of leasing commissions and other accrued liabilities which are not included in the purchase price above.
(6)
As of December 31, 2012, this property was temporarily being held in a separate VIE to facilitate a potential Section 1031 Exchange (see Note 2). The VIE was terminated subsequent to year-end.
(7)
This development site was acquired with the purchase of the 555 Mathilda operating property for a total cash purchase price of $137.6 million plus $2.4 million of development costs reimbursed to the seller. In addition, we assumed $11.8 million of other accrued liabilities which are not included in the purchase price above.

The related assets and liabilities of the acquired projects are included in the consolidated financial statements as of the date of acquisition. The following table summarizes the estimated fair values of the assets acquired and liabilities assumed at the respective acquisition dates for our 2012 and 2011 development and redevelopment acquisitions:
2012 Acquisitions
 
 
 
 
 
 
555 N. Mathilda, Sunnyvale, CA
 
All Other Acquisitions
 
Total
 
(in thousands)
Assets
 
 
 
 
 
Undeveloped land and construction in progress
$
120,243

 
$
244,584

 
$
364,827

Restricted cash (1)
11,250

 

 
11,250

Prepaid expenses and other assets

 
1,300

 
1,300

Total assets acquired
131,493

 
245,884

 
377,377

 
 
 
 
 
 
Liabilities
 
 
 
 
 
Accounts payable, accrued expenses and other liabilities (1)
23,071

 
9,752

 
32,823

Total liabilities assumed
23,071

 
9,752

 
32,823

Net assets and liabilities acquired (2)
$
108,422

 
$
236,132

 
$
344,554




F - 26

KILROY REALTY CORPORATION AND KILROY REALTY, L.P.
NOTES TO CONSOLIDATED FINANCIAL STATEMENTS — (Continued)

2011 Acquisition
 
 
360 Third Street, San Francisco, CA
 
(in thousands)
Assets
 
Undeveloped land and construction in progress (3)
$
89,345

Deferred leasing costs and acquisition-related intangible assets
2,930

Total assets acquired
92,275

Liabilities
 
Deferred revenue and acquisition-related intangible liabilities
730

Total liabilities assumed
730

Net assets and liabilities acquired
$
91,545

________________________
(1)
In connection with this acquisition, restricted cash is being held in escrow to pay for potential environmental costs and contingent development costs. Any unused amounts will be released to the seller.
(2)
Reflects the purchase price including assumed leasing commissions, net of assumed accrued liabilities.
(3)
In connection with this acquisition we assumed the lessee obligation under a ground lease that is scheduled to expire in December 2022. We exercised the $27.5 million land purchase option, which was not included in the purchase price, during 2012 and anticipate we will close on the purchase of the land during the second quarter of 2013 (see Note 15 for additional information pertaining to this ground lease).


4.
Deferred Leasing Costs and Acquisition-related Intangible Assets and Liabilities, net
The following table summarizes our deferred leasing costs and acquisition-related intangible assets (acquired value of leasing costs, above-market operating leases, in-place leases and below-market ground lease obligation) and intangible liabilities (acquired value of below-market operating leases and above-market ground lease obligation) as of December 31, 2012 and 2011:
 
December 31,
 
2012
 
2011
 
(in thousands)
Deferred Leasing Costs and Acquisition-related Intangible Assets, net:
 
 
 
Deferred leasing costs
$
168,087

 
$
142,652

Accumulated amortization
(61,443
)
 
(52,974
)
Deferred leasing costs, net
106,644

 
89,678

Above-market operating leases
27,977

 
28,143

Accumulated amortization
(12,180
)
 
(8,101
)
Above-market operating leases, net
15,797

 
20,042

In-place leases
101,061

 
61,355

Accumulated amortization
(34,019
)
 
(15,753
)
In-place leases, net
67,042

 
45,602

Below-market ground lease obligation
690

 
200

Accumulated amortization
(205
)
 

Below-market ground lease obligation, net
485

 
200

Total deferred leasing costs and acquisition-related intangible assets, net
$
189,968

 
$
155,522

Acquisition-related Intangible Liabilities, net(1):
 
 
 
Below-market operating leases
$
70,486

 
$
37,582

Accumulated amortization
(17,555
)
 
(6,158
)
Below-market operating leases, net
52,931

 
31,424

Above-market ground lease obligation
6,320

 
5,200

Accumulated amortization
(122
)
 
(37
)
Above-market ground lease obligation, net
6,198

 
5,163

Total acquisition-related intangible liabilities, net
$
59,129

 
$
36,587

________________________

F - 27

KILROY REALTY CORPORATION AND KILROY REALTY, L.P.
NOTES TO CONSOLIDATED FINANCIAL STATEMENTS — (Continued)

(1)
Included in deferred revenue and acquisition-related intangible liabilities, net in the consolidated balance sheets.
The following table sets forth amortization related to deferred leasing costs and acquisition-related intangibles for the years ended December 31, 2012, 2011 and 2010:

 
Year Ended December 31,
 
2012
 
2011
 
2010
 
(in thousands)
Deferred leasing costs (1)
$
20,804

 
$
16,905

 
$
13,344

Above-market operating leases (2)
5,695

 
5,946

 
2,163

In-place leases (1)
21,976

 
12,575

 
3,266

Below-market ground lease obligation (3)
205

 

 

Below-market operating leases (4)
(12,393
)
 
(4,890
)
 
(786
)
Above-market ground lease obligation (5)
(85
)
 
(37
)
 

Total
$
36,202

 
$
30,499

 
$
17,987

_________________________
(1)
The amortization of deferred leasing costs and in-place leases is recorded to depreciation and amortization expense in the consolidated statements of operations for the periods
presented.
(2) The amortization of above-market operating leases is recorded as a decrease to rental income in the consolidated statements of operations for the periods presented.
(3)
The amortization of the below-market ground lease obligation is recorded as an increase to ground lease expense in the consolidated statements of operations for the periods presented.
(4)
The amortization of below−market operating leases is recorded as an increase to rental income in the consolidated statements of operations for the periods presented.
(5)
The amortization of the above-market ground lease obligation is recorded as a decrease to ground lease expense in the consolidated statements of operations for the periods presented.

The following table sets forth the estimated annual amortization expense related to deferred leasing costs and acquisition-related intangibles as of December 31, 2012 for future periods:
Year Ending
Deferred Leasing Costs
 
Above-Market Operating Leases (1)
 
In-Place Leases
 
Below-Market Ground Lease Obligation (2)
 
Below-Market Operating Leases (3)
 
Above-Market Ground Lease Obligation (4)
 
(in thousands)
2013
$
22,676

 
$
5,316

 
$
23,298

 
$
8

 
$
(13,140
)
 
$
(101
)
2014
20,235

 
4,336

 
15,567

 
8

 
(11,360
)
 
(101
)
2015
16,377

 
2,533

 
9,913

 
8

 
(8,828
)
 
(101
)
2016
13,757

 
1,506

 
6,798

 
8

 
(6,645
)
 
(101
)
2017
11,421

 
1,185

 
5,417

 
8

 
(5,577
)
 
(101
)
Thereafter
22,178

 
921

 
6,049

 
445

 
(7,381
)
 
(5,693
)
Total
$
106,644

 
$
15,797

 
$
67,042

 
$
485

 
$
(52,931
)
 
$
(6,198
)
_______________________
(1)
Represents estimated annual amortization related to above-market operating leases. Amounts will be recorded as a decrease to rental income in the consolidated statements of operations.
(2)
Represents estimated annual amortization related to below−market ground lease obligations. Amounts will be recorded as an increase to ground lease expense in the consolidated statements of operations.
(3)
Represents estimated annual amortization related to below-market operating leases. Amounts will be recorded as an increase to rental income in the consolidated statements of operations.
(4)
Represents estimated annual amortization related to above−market ground lease obligations. Amounts will be recorded as a decrease to ground lease expense in the consolidated statements of operations.

  

5. Receivables
Current Receivables, net
Current receivables, net is primarily comprised of contractual rents and other lease-related obligations due from tenants. The balance consisted of the following as of December 31, 2012 and 2011:

F - 28

KILROY REALTY CORPORATION AND KILROY REALTY, L.P.
NOTES TO CONSOLIDATED FINANCIAL STATEMENTS — (Continued)

 
 
December 31,
 
 
 
2012
 
2011
 
 
 
(in thousands)
 
Current receivables
 
$
11,801

 
$
10,985

 
Allowance for uncollectible tenant receivables
 
(2,581
)
 
(2,590
)
 
Current receivables, net
 
$
9,220

 
$
8,395

 
Deferred Rent Receivables, net
Deferred rent receivables, net consisted of the following as of December 31, 2012 and 2011:
 
 
December 31,
 
 
 
2012
 
2011
 
 
 
(in thousands)
 
Deferred rent receivables
 
$
118,025

 
$
104,548

 
Allowance for deferred rent receivables
 
(2,607
)
 
(3,406
)
 
Total deferred rent receivables, net
 
$
115,418

 
$
101,142

 


F - 29

KILROY REALTY CORPORATION AND KILROY REALTY, L.P.
NOTES TO CONSOLIDATED FINANCIAL STATEMENTS — (Continued)

6.    Secured and Unsecured Debt of the Company
In this Note 6, the "Company" refers solely to Kilroy Realty Corporation and not to any of our subsidiaries. The Company itself does not hold any indebtedness. All of our secured and unsecured debt is held directly by the Operating Partnership.
The Company generally guarantees all the Operating Partnership's unsecured debt obligations including the unsecured revolving credit facility, the $150.0 million unsecured term loan facility, 6.625% unsecured senior notes due 2020, the 4.80% unsecured senior notes due 2018, the 5.00% unsecured senior notes due 2015, the 6.45% unsecured senior notes due 2014, and the 4.25% Exchangeable Notes. As of both December 31, 2012 and 2011, the Operating Partnership had $1.5 billion outstanding in total under these unsecured debt obligations.
In addition, although the remaining $0.6 billion and $0.4 billion of the Operating Partnership's debt for December 31, 2012 and 2011, respectively, is secured and non-recourse to the Company, the Company provides limited customary secured debt guarantees for items such as voluntary bankruptcy, fraud, misapplication of payments, and environmental liabilities.
The Company and the Operating Partnership are both named parties to the capped call option transactions discussed further in Note 7.
Debt Covenants and Restrictions
One of the covenants contained within the credit facility and the term loan facility, as discussed further below in Note 7 prohibits the Company from paying dividends in excess of 95% of funds from operations ("FFO").

7.    Secured and Unsecured Debt of the Operating Partnership
Secured Debt
The following table sets forth the composition of our secured debt as of December 31, 2012 and 2011:  
 
Annual Stated 
 
GAAP
 
 
 
December 31,
Type of Debt
Interest Rate (1)
 
Effective Rate (1)(2)
 
Maturity Date
 
2012 (11)
 
2011 (11)
 
 
 
 
 
 
 
(in thousands)
Mortgage note payable
4.27%
 
4.27%
 
February 2018
 
$
135,000

 
$
135,000

Mortgage note payable (3)(9)
4.48%
 
4.48%
 
July 2027
 
97,000

 

Mortgage note payable (4)(9)
6.37%
 
3.55%
 
April 2013
 
83,116

 

Mortgage note payable (5)
5.57%
 
5.57%
 
August 2012
 

 
71,517

Mortgage note payable
6.51%
 
6.51%
 
February 2017
 
68,615

 
69,507

Mortgage note payable (6)(9)
5.23%
 
3.50%
 
January 2016
 
56,302

 

Mortgage note payable (7)(9)
5.57%
 
3.25%
 
February 2016
 
43,016

 

Mortgage note payable (8)(9)
5.09%
 
3.50%
 
August 2015
 
35,379

 

Mortgage note payable (9)
4.94%
 
4.00%
 
April 2015
 
28,941

 
30,191

Mortgage note payable (5)
4.95%
 
4.95%
 
August 2012
 

 
29,754

Mortgage note payable
7.15%
 
7.15%
 
May 2017
 
11,210

 
13,294

Public facility bonds (10)
Various
 
Various
 
Various
 
2,517

 
2,562

Total
 
 
 
 
 
 
$
561,096

 
$
351,825

_______________________
(1)
All interest rates presented are fixed-rate interest rates.
(2)
This represents the rate at which interest expense is recorded for financial reporting purposes, which reflects the amortization of discounts/premiums, excluding debt issuance costs.
(3)
In June 2012, we obtained a mortgage loan that is secured by one office property located in Irvine, California and two office properties located in Los Angeles, California and requires monthly principal and interest payments based on a 30 year amortization period with an initial 3 years of interest only payments.
(4)
In July 2012, in connection with the acquisition of one office building in Bellevue, Washington, we assumed a mortgage loan that is secured by the project. The assumed mortgage loan had a principal balance of $83.6 million at the acquisition date and was recorded at fair value on the date of the acquisition resulting in a premium of approximately $1.4 million. The loan requires monthly principal and interest payments based on a 30 year amortization period. In January 2013, we repaid this loan prior to the stated maturity.
(5)
In May 2012, we repaid these loans prior to the stated maturity.
(6)
In July 2012, in connection with the acquisition of one office building in Los Angeles, California, we assumed a mortgage loan that is secured by the project. The assumed mortgage had a principal balance of $53.9 million at the acquisition date and was recorded at fair value on the date of the acquisition resulting in a premium of approximately $3.1 million. The loan requires monthly principal and interest payments based on a 30 year amortization period.
(7)
In October 2012, in connection with the acquisition of one office building in Los Angeles, California, we assumed a mortgage loan that is secured by the project. The assumed mortgage loan had a principal balance of $40.7 million at the acquisition date and was recorded at fair value at the date of acquisition resulting in an initial premium of
approximately $2.7 million.
(8)
In June 2012, in connection with the acquisition of two office buildings in Seattle, Washington, we assumed a mortgage loan that is secured by the project. The assumed mortgage loan had a principal balance of $34.0 million at the acquisition date and was recorded at fair value at the date of acquisition resulting in an initial premium of

F - 30

KILROY REALTY CORPORATION AND KILROY REALTY, L.P.
NOTES TO CONSOLIDATED FINANCIAL STATEMENTS — (Continued)

approximately $1.7 million.
(9)
The secured debt and the related properties that secure the debt are held in a special purpose entity and the properties are not available to satisfy the debts and other obligations of the Company or the Operating Partnership.
(10)
The public facility bonds (the “Bonds”), the proceeds from which were used to finance infrastructure improvements on one of the Company’s undeveloped land parcels, were issued in February 2008 by the City of Carlsbad. The Bonds have annual maturities from September 1, 2013 through September 1, 2038, with interest rates ranging from 4.74% to 6.20%. Principal and interest payments for the Bonds will be charged through the assessment of special property taxes.
(11)
Amounts reported include the amounts of unamortized debt premiums and discounts for the periods presented.

The Operating Partnership’s secured debt was collateralized by 20 operating properties as of December 31, 2012 with a combined net book value of $1.0 billion and 18 operating properties at December 31, 2011 with a combined net book value of $567.8 million.
Although our mortgage loans are secured and non-recourse to the Company and the Operating Partnership, the Company
provides limited customary secured debt guarantees for items such as voluntary bankruptcy, fraud, misapplication of payments,
and environmental liabilities.
As of December 31, 2012, nine of the Operating Partnership's ten secured loans contained restrictions that would require the payment of prepayment penalties for the acceleration of outstanding debt. The mortgage notes payable are secured by deeds of trust on certain of our properties and the assignment of certain rents and leases associated with those properties. The Bonds are secured by property tax payments.
Exchangeable Senior Notes
The following table summarizes the balance and significant terms of the Company's 3.25% Exchangeable Notes due April 2012 (the "3.25% Exchangeable Notes") and 4.25% Exchangeable Notes due November 2014 (the "4.25% Exchangeable Notes" and together with the 3.25% Exchangeable Notes, the "Exchangeable Notes") outstanding as of December 31, 2012 and 2011. The Company repaid the 3.25% Exchangeable Notes in April 2012 upon maturity.
 
3.25% Exchangeable Notes 
 
4.25% Exchangeable Notes 
 
December 31, 2012
 
December 31, 2011
 
December 31, 2012
 
December 31, 2011
 
(in thousands)
Principal amount
$

 
$
148,000

 
$
172,500

 
$
172,500

Unamortized discount

 
(924
)
 
(8,556
)
 
(12,684
)
Net carrying amount of liability component
$

 
$
147,076

 
$
163,944

 
$
159,816

Carrying amount of equity component
 
 
$33,675
 
$19,835
Issuance date
 
 
April 2007
 
November 2009
Maturity date
 
 
April 2012
 
November 2014
Stated coupon rate (1)
 
 
3.25%
 
4.25%
Effective interest rate (2)
 
 
5.45%
 
7.13%
Exchange rate per $1,000 principal value of the Exchangeable Notes, as adjusted (3)

 
 
 
27.8307
Exchange price, as adjusted (3)
 
 
 
 
$35.93
Number of shares on which the aggregate consideration to be delivered on conversion is determined (3)
 
 
 
 
4,800,796
_______________
(1)
Interest on the 4.25% Exchangeable Notes is payable semi-annually in arrears on May 15th and November 15th of each year.
(2)
The rate at which we record interest expense for financial reporting purposes, which reflects the amortization of the discounts on the Exchangeable Notes (see Note 2). This rate represents our conventional debt borrowing rate at the date of issuance.
(3)
The exchange rate, exchange price, and the number of shares to be delivered upon conversion are subject to adjustment under certain circumstances including increases in our common dividends.  
The 4.25% Exchangeable Notes are exchangeable for shares of the Company’s common stock prior to maturity only upon the occurrence of certain events as follows: (i) during any calendar quarter, if the closing sale price per share of the common stock of the Company is more than 130% of the exchange price per share of the Company’s common stock for at least 20 trading days in a specified period, (ii) during the five consecutive trading-day period following any five consecutive trading days in which the trading price per $1,000 principal amount of the Exchangeable Notes was less than 98% of the product of the closing sale price per share of the Company’s common stock multiplied by the applicable exchange rate, (iii) if the Exchangeable Notes have been called for redemption, (iv) upon the occurrence of specified corporate transactions, (v) if the Company’s common stock ceases to be listed or approved for quotation for 30 consecutive trading days, or (vi) on or after August 15, 2014.
Upon exchange, the holders of the 4.25% Exchangeable Notes will receive (i) cash up to the principal amount of the Exchangeable Notes and (ii) to the extent the exchange value exceeds the principal amount of the 4.25% Exchangeable Notes,

F - 31

KILROY REALTY CORPORATION AND KILROY REALTY, L.P.
NOTES TO CONSOLIDATED FINANCIAL STATEMENTS — (Continued)

shares of the Company’s common stock. At any time prior to August 15, 2014, the Operating Partnership may irrevocably elect, in its sole discretion without the consent of the holders of the 4.25% Exchangeable Notes, to settle all of the future exchange obligations of the 4.25% Exchangeable Notes in shares of common stock. Any shares of common stock delivered for settlement will be based on a daily exchange value calculated on a proportionate basis for each day of a 30 trading-day observation period.
During the third quarter of 2012, the closing sale price per share of the common stock of the Company was more than 130% of the exchange price per share of the Company’s common stock for at least 20 trading days in the specified period. As a result, for the three months ended December 31, 2012, the 4.25% Exchangeable Notes were exchangeable at the exchange rate stated above, however no holders exchanged any of the 4.25% Exchangeable Notes during this period. The 4.25% Exchangeable notes may again be exchangeable if one or more of the events were again to occur during future measurement periods.
For the years ended December 31, 2012 and December 31, 2011, the per share average trading price of the Company's common stock on the NYSE was higher than the $35.93 exchange price for the 4.25% Exchangeable Notes, as presented below:
 
Year Ended December 31,
 
2012
 
2011
Per share average trading price of the Company's common stock
$45.72
 
$37.27
The average trading price of the Company's common stock on the NYSE was below the exchange price for the 4.25% Exchangeable Notes during year ended December 31, 2010 and below the exchange price for the 3.25% Exchangeable Notes, which were repaid in April 2012, during the years ended December 31, 2011 and 2010. See Notes 19 and 20 for a discussion of the impact of the Exchangeable Notes on our diluted earnings per share and unit calculations for the periods presented.
Using the per share average trading price presented in the table above, the approximate fair value of the shares upon conversion of the 4.25% Exchangeable Notes as of December 31, 2012 and December 31, 2011 would have been as follows:
 
December 31, 2012 (1)
 
December 31, 2011 (2)
 
(in thousands)
Approximate fair value of shares upon conversion
$
221,200

 
$
179,100

Principal amount of 4.25% Exchangeable Notes
172,500

 
172,500

Approximate fair value in excess amount of principal amount
$
48,700

 
$
6,600

_______________
(1)
Although the 4.25% Exchangeable Notes were exchangeable during the three months ended December 31, 2012, no 4.25% Exchangeable Notes were exchanged during the period. The 4.25% Exchangeable Notes were not exchangeable during the remainder of the year.
(2)
The 4.25% Exchangeable Notes were not exchangeable during the year ended December 31, 2011.
Exchangeable Note Tender Offer and Note Repurchases
In June 2010, we repurchased 3.25% Exchangeable Notes with an aggregate stated principal amount of $150.0 million for approximately $151.1 million in cash, including transaction costs, pursuant to a tender offer. As a result of the transaction, we recorded a net loss on early extinguishment of debt of approximately $4.6 million and charged approximately $2.7 million, representing the amount of the cash repurchase proceeds allocated to the equity component, to additional paid-in capital.
Interest Expense for the Exchangeable Notes
The unamortized discount on the Exchangeable Notes is accreted as additional interest expense from the date of issuance through the maturity date of the applicable Exchangeable Notes. The following table summarizes the total interest expense attributable to the Exchangeable Notes based on the effective interest rates set forth above, before the effect of capitalized interest, for the years ended December 31, 2012, 2011, and 2010:
 
Year Ended December 31,
 
2012
 
2011
 
2010
 
(in thousands)
Contractual interest payments
$
8,721

 
$
12,141

 
$
14,565

Amortization of discount
5,052

 
6,928

 
7,965

Interest expense attributable to Exchangeable Notes
$
13,773

 
$
19,069

 
$
22,530





F - 32

KILROY REALTY CORPORATION AND KILROY REALTY, L.P.
NOTES TO CONSOLIDATED FINANCIAL STATEMENTS — (Continued)

Capped Call Transactions
In connection with the offerings of the Exchangeable Notes, we entered into capped call option transactions ("capped calls") to mitigate the dilutive impact of the potential conversion of the Exchangeable Notes. The capped calls, as amended, are separate transactions entered into by us with the relevant financial institutions, are not part of the terms of the Exchangeable Notes, and do not affect the holders’ rights under the Exchangeable Notes. The strike prices of the capped calls, which are subject to customary anti-dilution adjustments, correspond to the exchange prices of the applicable Exchangeable Notes.
The capped calls for the 3.25% Exchangeable Notes, which referenced a total of 1,121,201 shares of common stock with an exchange price of $102.72 at December 31, 2011, were terminated when the 3.25% Exchangeable Notes were repaid in April 2012. The table below summarizes our capped call option positions for the 4.25% Exchangeable Notes as of both December 31, 2012 and 2011:
 
4.25% Exchangeable Notes (1)
Referenced shares of common stock
4,800,796
Exchange price including effect of capped calls
$42.81
________________________
(1)
The capped calls mitigate the dilutive impact to us of the potential exchange of all of the 4.25% Exchangeable Notes into shares of common stock.
The capped calls are expected to terminate upon the earlier of the maturity date of the 4.25% Exchangeable Notes or upon the date upon which the 4.25% Exchangeable Notes are no longer outstanding resulting from an exchange or repurchase by us. The initial cost of capped calls were recorded as a reduction to additional paid-in capital.
Unsecured Senior Notes
The following table summarizes the balance and significant terms of the registered unsecured senior notes issued by the Operating Partnership as of December 31, 2012 and 2011:
 
4.800% Unsecured Senior Notes
 
6.625% Unsecured Senior Notes
 
5.000% Unsecured Senior Notes
 
December 31, 2012
 
December 31, 2011
 
December 31, 2012
 
December 31, 2011
 
December 31, 2012
 
December 31, 2011
 
(in thousands)
Principal amount
$
325,000

 
$
325,000

 
$
250,000

 
$
250,000

 
$
325,000

 
$
325,000

Unamortized discount
(413
)
 
(486
)
 
(1,580
)
 
(1,793
)
 
(112
)
 
(152
)
Net carrying amount
$
324,587

 
$
324,514

 
$
248,420

 
$
248,207

 
$
324,888

 
$
324,848

Issuance date
July 2011
 
May 2010
 
November 2010
Maturity date
July 2018
 
June 2020
 
November 2015
Stated coupon rate (1)(2)(3)
4.800%
 
6.625%
 
5.000%
Effective interest rate (4)
4.827%
 
6.743%
 
5.014%
________________________

(1)
Interest on the 4.800% unsecured senior notes is payable semi-annually in arrears on January 15th and July 15th of each year.
(2)
Interest on the 6.625% unsecured senior notes is payable semi-annually in arrears on June 1st and December 1st of each year.
(3)
Interest on the 5.000% unsecured senior notes is payable semi-annually in arrears on May 3rd and November 3rd of each year.
(4)
This represents the rate at which interest expense is recorded for financial reporting purposes, which reflects the amortization of initial issuance discounts, excluding debt issuance costs.

In 2011, we used a portion of the net proceeds from the 4.800% unsecured senior note offering for general corporate purposes, including the repayment of borrowings under our revolving credit facility and to fund operating property acquisitions. In 2010, we used the net proceeds from the 6.625% and 5.000% unsecured senior note offerings to fund operating property acquisitions and to repurchase $150.0 million in aggregate principal balance of the 3.25% Exchangeable Notes.
In addition to the registered unsecured senior note issuances listed above, we also had outstanding Series B unsecured senior notes with an aggregate principal balance of $83.0 million and effective interest rate of 6.45% as of December 31, 2012 and 2011, that mature in August 2014. The Series B notes require semi-annual interest payment each February and August based on a fixed annual interest rate of 6.45%.



F - 33

KILROY REALTY CORPORATION AND KILROY REALTY, L.P.
NOTES TO CONSOLIDATED FINANCIAL STATEMENTS — (Continued)

Term Loan Facility
In March 2012, the Operating Partnership entered into a $150.0 million term loan facility, which is included in unsecured debt, net on our consolidated balance sheets. The term loan facility bears interest at an annual rate of LIBOR plus 1.750%, which can vary depending on the Operating Partnership's credit rating, and is scheduled to mature on March 29, 2016. Under the terms of the term loan facility, we may exercise an option to extend the maturity date by one year. We may elect to borrow up to an additional $100.0 million under an accordion option, subject to bank approval. We used the borrowings under the term loan facility to repay the 3.25% Exchangeable Notes in April 2012 upon maturity.
Unsecured Revolving Credit Facility
In August 2010 we entered into our current $500.0 million revolving credit facility and used the borrowings under the revolving credit facility to repay and then terminate our prior $550.0 million unsecured revolving credit facility. In March 2012, we amended the revolving credit facility to reduce the FMV Cap Rate (as defined in the revolving credit facility agreement), which is used to calculate the fair value of our assets for certain covenants under the revolving credit facility, from 7.50% to 6.75%. There were no other changes to the terms of the revolving credit facility in connection with this amendment. In November 2012 and June 2011, we amended and restated our revolving credit facility to extend the maturity date and reduce the interest rate and facility fee. The following table summarizes the terms of our revolving credit facility as of December 31, 2012 and December 31, 2011:

 
December 31, 2012

 
December 31, 2011

 
(in thousands)
Outstanding borrowings
$
185,000

 
$
182,000

Remaining borrowing capacity
315,000

 
318,000

Total borrowing capacity (1)
$
500,000

 
$
500,000

Interest rate (2)
1.66
%
 
2.05
%
Facility fee-annual rate (3)
0.300
%
 
0.350
%
Maturity date (4)
April 2017

 
August 2015

_______________________
(1) We may elect to borrow, subject to bank approval, up to an additional $200.0 million under an accordion feature under the terms of the revolving credit facility.
(2)
The revolving credit facility interest rate was calculated based on an annual rate of LIBOR plus 1.450% and 1.750% as of December 31, 2012 and December 31, 2011, respectively.
(3)
The facility fee is paid on a quarterly basis and is calculated based on the total borrowing capacity. In addition to the facility fee, we also incurred debt origination and legal costs of approximately $5.0 million when we entered into the revolving credit facility in 2010, an additional $3.3 million when we amended the terms of the revolving credit facility in June 2011 and an additional $1.9 million when we amended the terms of the revolving credit facility in November 2012. The unamortized balance of these costs are amortized through the extended maturity date of the revolving credit facility.
(4)
Under the original and all amended terms of the revolving credit facility, we may exercise an option to extend the maturity date by one year.

The Company intends to borrow amounts under the revolving credit facility from time to time for general corporate purposes, to fund potential acquisitions, to finance development and redevelopment expenditures, and to potentially repay long-term debt.
Debt Covenants and Restrictions
The revolving credit facility, the unsecured senior notes, the term loan facility, and certain other secured debt arrangements contain covenants and restrictions requiring us to meet certain financial ratios and reporting requirements. Some of the more restrictive financial covenants include a maximum ratio of total debt to total asset value, a minimum fixed-charge coverage ratio, a minimum unsecured debt ratio, and a minimum unencumbered asset pool debt service coverage ratio. Noncompliance with one or more of the covenants and restrictions could result in the full or partial principal balance of the associated debt becoming immediately due and payable. We believe we were in compliance with all of our debt covenants as of December 31, 2012 and 2011.

F - 34

KILROY REALTY CORPORATION AND KILROY REALTY, L.P.
NOTES TO CONSOLIDATED FINANCIAL STATEMENTS — (Continued)

Debt Maturities
The following table summarizes the stated debt maturities and scheduled amortization payments, excluding debt discounts and premiums, as of December 31, 2012:
 
Year Ending
(in thousands)
 
2013
$
90,881

  
2014
263,913

  
2015
393,711

  
2016
247,822

  
2017
255,036

 
Thereafter
793,056

  
Total
$
2,044,419

(1) 
_______________________
(1) Includes gross principal balance of outstanding debt before impact of all debt discounts and premiums.
Capitalized Interest and Loan Fees
The following table sets forth our gross interest expense reported in continuing operations, including debt discount/premium and loan cost amortization, net of capitalized interest, for the years ended December 31, 2012, 2011 and 2010. The interest expense capitalized was recorded as a cost of development and redevelopment, and increased the carrying value of undeveloped land and construction in progress. (See Note 17 for interest expense reported in discontinued operations).
 
 
Year Ended December 31,
 
2012
 
2011
 
2010 (1)
 
(in thousands)
Gross interest expense
$
98,906

 
$
94,915

 
$
69,661

Capitalized interest
(19,792
)
 
(9,130
)
 
(10,015
)
Interest expense
$
79,114

 
$
85,785

 
$
59,646

_______________________
(1) Interest expense for the year ended December 31, 2010 includes loss on extinguishment of debt.



F - 35

KILROY REALTY CORPORATION AND KILROY REALTY, L.P.
NOTES TO CONSOLIDATED FINANCIAL STATEMENTS — (Continued)

8. Deferred Revenue and Acquisition Related Liabilities, net
Deferred revenue and acquisition-related liabilities, net consisted of the following at December 31, 2012 and 2011:
 
December 31,
 
2012
 
2011
 
(in thousands)
Deferred revenue related to tenant-funded tenant improvements
$
56,461

 
$
41,884

Other deferred revenue
2,314

 
1,310

Acquisition-related intangible liabilities, net (1)
59,129

 
36,587

Total
$
117,904

 
$
79,781

________________________
(1)
See Note 4 for additional information.
Deferred Revenue Related to Tenant-funded Tenant Improvements
During the years ended December 31, 2012, 2011, and 2010, $9.1 million, $9.3 million, and $9.7 million, respectively, of deferred revenue related to tenant-funded tenant improvements (including discontinued operations) was amortized and recognized as rental income. The following is the estimated amortization of deferred revenue related to tenant-funded tenant improvements as of December 31, 2012 for the next five years and thereafter: 
Year Ending
(in thousands)
2013
$
10,054

2014
9,339

2015
8,255

2016
7,825

2017
6,409

Thereafter
14,579

Total
$
56,461



9.
Noncontrolling Interests on the Company's Consolidated Financial Statements
7.45% Series A Cumulative Redeemable Preferred Units of the Operating Partnership
On August 15, 2012 (the "Series A Redemption Date"), the Operating Partnership redeemed all 1,500,000 outstanding 7.45% Series A Cumulative Redeemable Preferred Units representing preferred limited partnership interests in the Operating Partnership ("Series A Preferred Units"). On the Series A Redemption Date, the Series A Preferred Units were redeemed at a redemption price equal to $50.00 per unit, representing $75.0 million in aggregate, plus all accrued and unpaid distributions to the Series A Redemption Date.
During the year ended December 31, 2012, we recognized a non-recurring non-cash charge of $2.1 million as a reduction to net income available to common stockholders for the original issuance costs related to the Series A Preferred Units.
As of December 31, 2011, all 1,500,000 Series A Preferred units were outstanding and the accrued distribution payable to holders of Series A Preferred Units, which was included in the Series A Preferred Units noncontrolling interest on the balance sheet, was $0.7 million.
Common Units of the Operating Partnership
The Company owned a 97.6% and 97.2% common general partnership interest in the Operating Partnership as of December 31, 2012 and 2011, respectively. The remaining 2.4% and 2.8% common limited partnership interest as of December 31, 2012 and 2011, respectively, was owned by non-affiliate investors and certain of our executive officers and directors in the form of noncontrolling common units. There were 1,826,503 and 1,718,131 common units outstanding held by these investors, executive officers and directors as of December 31, 2012 and 2011, respectively. The increase in the common units from December 31, 2011 to December 31, 2012 was primarily attributable to 118,372 units issued in connection with an operating property acquisition (see Note 3).
The noncontrolling common units may be redeemed by unitholders for cash. We, at our option, may satisfy the cash redemption obligation with shares of the Company’s common stock on a one-for-one basis. Whether satisfied in cash or shares of the Company’s

F - 36

KILROY REALTY CORPORATION AND KILROY REALTY, L.P.
NOTES TO CONSOLIDATED FINANCIAL STATEMENTS — (Continued)

common stock, the value for each noncontrolling common unit upon redemption is the amount equal to the average of the closing quoted price per share of the Company’s common stock, par value $.01 per share, as reported on the NYSE for the ten trading days immediately preceding the applicable balance sheet date. The aggregate value upon redemption of the then-outstanding noncontrolling common units was $85.4 million and $64.7 million as of December 31, 2012 and 2011, respectively. This redemption value does not necessarily represent the amount that would be distributed with respect to each noncontrolling common unit in the event of our termination or liquidation. In the event of our termination or liquidation, it is expected in most cases that each common unit would be entitled to a liquidating distribution equal to the amount payable with respect to each share of the Company’s common stock.
 
10.
Stockholders' Equity of the Company
Preferred Stock Issuances
6.375% Series H and 6.875% Series G Cumulative Redeemable Preferred Stock
In August 2012, the Company issued 4,000,000 shares of its 6.375% Series H Cumulative Redeemable Preferred Stock ("Series H Preferred Stock") at a public offering price of $25.00 per share, for a total of approximately $96.2 million of net proceeds, after deducting the underwriting discount and other offering-related costs. We used a portion of the net proceeds to redeem the Series A Preferred Units as discussed in Note 9 and the remaining portion for general corporate purposes. Dividends on the Series H Preferred Stock are cumulative and are payable quarterly in arrears on the 15th day of each February, May, August and November, commencing November 15, 2012. The Series H Preferred Stock is presented in stockholders' equity on the consolidated balance sheet net of issuance costs.
In March 2012, the Company issued 4,000,000 shares of its 6.875% Series G Cumulative Redeemable Preferred Stock ("Series G Preferred Stock") at a public offering price of $25.00 per share, for a total of approximately $96.2 million of net proceeds, after deducting the underwriting discount and other offering-related costs. We used the net proceeds to redeem the Series E Preferred and Series F Preferred Stock as discussed below. Dividends on the Series G Preferred Stock are cumulative and are payable quarterly in arrears on the 15th day of each February, May, August and November, commencing May 15, 2012. The Series G Preferred Stock is presented in stockholders' equity on the consolidated balance sheet net of issuance costs.
The outstanding shares of the Series G Preferred Stock and the Series H Preferred Stock do not have a stated maturity date and are not subject to any sinking fund or mandatory redemption. Upon liquidation, dissolution or winding up, the Series G Preferred Stock and the Series H Preferred Stock will rank senior to the Company's common stock with respect to the payment of distributions and other amounts. Holders of the Series G Preferred Stock and the Series H Preferred Stock generally have no voting rights except for limited voting rights if the Company fails to pay dividends for six or more quarterly dividend periods (whether or not consecutive). The Company may not redeem the Series G Preferred Stock prior to March 27, 2017 nor the Series H Preferred Stock prior to August 15, 2017, except in limited circumstances relating to the Company’s continuing qualification as a REIT and upon certain specified change in control transactions in which the Company’s shares of common stock and the acquiring or surviving entity common securities would not be listed on the NYSE, NYSE Amex or NASDAQ, or any successor exchanges. On or after March 27, 2017 or August 15, 2017, the Company may, at its option, redeem the Series G Preferred Stock or the Series H Preferred Stock, respectively, in whole or in part at any time or from time to time, by payment of $25.00 per share in cash, plus any accumulated, accrued and unpaid distributions through the date of redemption. Upon the occurrence of a specified change of control transaction, the Company may, at its option, redeem the Series G Preferred Stock or the Series H Preferred Stock in whole or in part within 120 days after the change of control occurred, by paying $25.00 per share in cash, plus any accrued and unpaid distributions through the date of redemption. If the Company does not exercise its right to redeem the Series G Preferred Stock or the Series H Preferred Stock upon the occurrence of a specified change of control transaction, the holders of Series G Preferred Stock and the Series H Preferred Stock have the right to convert some or all of their shares into a number of the Company’s shares of common stock based on a pre-determined formula subject to a maximum share cap of 4,390,000 shares of common stock for the Series G Preferred Stock and 4,187,600 shares of common stock for the Series H Preferred Stock.
Preferred Stock Redemption
7.80% Series E and 7.50% Series F Cumulative Redeemable Preferred Stock
On April 16, 2012 (the "Series E and F Redemption Date"), the Company redeemed all 1,610,000 outstanding shares of its 7.80% Series E Cumulative Redeemable Preferred Stock ("Series E Preferred Stock") and all 3,450,000 outstanding shares of its 7.50% Series F Cumulative Redeemable Preferred Stock ("Series F Preferred Stock"). On the Series E and F Redemption Date, the shares of Series E and Series F Preferred Stock (together, the “Redeemed Preferred Stock”) were redeemed at a redemption price equal to their stated liquidation preference of $25.00 per share, representing $126.5 million in aggregate, plus all accrued and unpaid dividends to the Series E and F Redemption Date. As of December 31, 2011, all 1,610,000 Series E Preferred Stock and all 3,450,000 Series F Preferred Stock were outstanding.

F - 37

KILROY REALTY CORPORATION AND KILROY REALTY, L.P.
NOTES TO CONSOLIDATED FINANCIAL STATEMENTS
Three Years Ended December 31, 2012

During the year ended December 31, 2012, we recognized a non-recurring non-cash charge of $4.9 million as a reduction to net income available to common stockholders for the original issuance costs related to the Redeemed Preferred Stock.
Common Stock
Issuance of Common Stock
In August 2012, the Company completed an underwritten public offering of 5,750,000 shares of its common stock. The net offering proceeds, after deducting sales agent compensation and offering expenses, were approximately $253.8 million. We used a portion of the net proceeds from the offering to fund acquisitions, repay borrowings under the revolving credit facility, and for general corporate purposes.
In February 2012, the Company completed an underwritten public offering of 9,487,500 shares of its common stock. The net offering proceeds, after deducting sales agent compensation and offering expenses, were approximately $382.1 million. We used a portion of the net proceeds from the offering to fund acquisitions, repay borrowings under the revolving credit facility, and for general corporate purposes.
In April 2011, the Company completed an underwritten public offering of 6,037,500 shares of its common stock. The net offering proceeds, after deducting sales agent compensation and offering expenses, were approximately $221.0 million. We used a portion of the net proceeds from the offering to fund acquisitions and for general corporate purposes.
In April 2010, the Company completed an underwritten public offering of 9,200,000 shares of its common stock. The net offering proceeds, after deducting sales agent compensation and offering expenses, were approximately $299.8 million. We used a portion of the net proceeds from the offering to fund acquisitions, repay borrowings under the prior revolving credit facility, and for general corporate purposes.
At-The-Market Stock Offering Program
Under our at-the-market stock offering program, which commenced in July 2011, we may offer and sell shares of our common stock having an aggregate gross sales price of up to $200.0 million from time to time in "at the market" offerings. During the year ended December 31, 2012, we sold 787,118 shares of common stock under this program for aggregate gross proceeds of approximately $37.0 million and net proceeds of approximately $36.3 million, after sales agent compensation. During the year ended December 31, 2011, we sold 355,305 shares of common stock under this program for aggregate gross proceeds of approximately $13.0 million and net proceeds of approximately $12.8 million, after sales agent compensation. The proceeds from the sales were used to fund acquisitions and general corporate purposes including repayment of borrowings under the revolving credit facility. Since commencement of the program, we have sold 1,142,423 shares of common stock and, as of December 31, 2012, approximately $150.0 million remains available to be sold under this program. Actual future sales will depend upon a variety of factors including but not limited to market conditions, the trading price of the Company's common stock and our capital needs. We have no obligation to sell the remaining shares available for sale under this program.
Dividend Reinvestment and Direct Purchase Plan
During the year ended December 31, 2011, the Company had a Dividend Reinvestment and Direct Purchase Plan (the “DRIP Plan”) designed to provide the Company’s stockholders and other investors with a convenient and economical method to purchase shares of the Company’s common stock. As of December 31, 2011, no shares had been acquired under the DRIP Plan from new issuances. We terminated the DRIP Plan effective as of January 12, 2012.
Share Repurchases
An aggregate of 988,025 shares currently remain eligible for repurchase under a share-repurchase program approved by the Company’s board of directors in prior periods. The Company did not repurchase shares of common stock under this program during the years ended December 31, 2012, 2011 or 2010.

F - 38

KILROY REALTY CORPORATION AND KILROY REALTY, L.P.
NOTES TO CONSOLIDATED FINANCIAL STATEMENTS
Three Years Ended December 31, 2012

Accrued Dividends and Distributions
The following tables summarize accrued dividends and distributions for the noted outstanding shares of common stock, preferred stock, and noncontrolling units as of December 31, 2012 and 2011:
 
December 31,
 
2012
 
2011
 
(in thousands)
Dividends and Distributions payable to:
 
 
 
Common stockholders
$
26,224

 
$
20,587

Noncontrolling common unitholders of the Operating Partnership
639

 
601

RSU holders (1)
367

 
295

Total accrued dividends and distribution to common stockholders and noncontrolling unitholders
27,230

 
21,483

Preferred stockholders
1,694

 
1,209

Total accrued dividends and distributions
$
28,924

 
$
22,692

______________________
(1)
The amount includes the value of the dividend equivalents that will be paid with additional fully-vested RSUs (see Note 12).

 
December 31,
 
2012
 
2011
Outstanding Shares and Units:
 
Common stock (1)
74,926,981

 
58,819,717

Noncontrolling common units
1,826,503

 
1,718,131

RSUs (2)
1,048,863

 
842,675

Series E Preferred stock


 
1,610,000

Series F Preferred stock


 
3,450,000

Series G Preferred stock
4,000,000

 


Series H Preferred stock
4,000,000

 


______________________
(1)
The amount includes nonvested shares.
(2)
The amount includes nonvested RSUs.

11.    Preferred and Common Units of the Operating Partnership
Preferred Unit Issuances
The Company issued 4,000,000 shares of its Series H Preferred Stock in August 2012 and issued 4,000,000 shares of its Series G Preferred Stock in March 2012 as discussed in Note 10. The net proceeds of approximately $96.2 million and $96.2 million were contributed by the Company to the Operating Partnership in exchange for 4,000,000 Series H Preferred Units and 4,000,000 Series G Preferred Units, respectively. The Company is the sole holder of the Series H Preferred Units and Series G Preferred Units. The terms of the Series H Preferred Units and Series G Preferred Units are substantially similar to the terms of the Series H Preferred Stock and Series G Preferred Stock, respectively, as discussed in Note 10. Distributions on the Series H Preferred Units and Series G Preferred Units are paid to the Company.
Preferred Unit Redemption
7.45% Series A Cumulative Redeemable Preferred Units
On August 15, 2012 (the "Series A Redemption Date"), the Operating Partnership redeemed all 1,500,000 outstanding units of its 7.45% Series A Cumulative Redeemable Preferred Units representing preferred limited partnership interests in the Operating Partnership ("Series A Preferred Units") as discussed in Note 9. As of December 31, 2011, all 1,500,000 Series A Preferred Units were outstanding.



F - 39

KILROY REALTY CORPORATION AND KILROY REALTY, L.P.
NOTES TO CONSOLIDATED FINANCIAL STATEMENTS — (Continued)

7.80% Series E and 7.50% Series F Cumulative Redeemable Preferred Units    
On April 16, 2012 (the "Series E and F Redemption Date"), the Company redeemed all 1,610,000 outstanding units of its 7.80% Series E Cumulative Redeemable Preferred Units ("Series E Preferred Units") and all 3,450,000 outstanding units of its 7.50% Series F Cumulative Redeemable Preferred Units ("Series F Preferred Units"). For each share of Series E and Series F Preferred Stock that was outstanding, the Company had an equivalent number of Series E Preferred Units and Series F Preferred Units outstanding with substantially similar terms as the Series E and Series F Preferred Stock. As of December 31, 2011, all 1,610,000 Series E Preferred Units and all 3,450,000 Series F Preferred Units were outstanding.
Common Units
Issuance of Common Units
In August 2012, the Company completed an underwritten public offering of 5,750,000 shares of its common stock as discussed in Note 10. The net offering proceeds of approximately $253.8 million were contributed by the Company to the Operating Partnership in exchange for 5,750,000 common units.
In July 2012, the Company issued 118,372 common units in connection with an operating property acquisition as discussed in Note 3. Each unit was valued at $47.34, which was the Company's closing stock price on the NYSE on the acquisition date.
In February 2012, the Company completed an underwritten public offering of 9,487,500 shares of its common stock as discussed in Note 10. The net offering proceeds of approximately $382.1 million were contributed by the Company to the Operating Partnership in exchange for 9,487,500 common units.
In April 2011, the Company completed an underwritten public offering of 6,037,500 shares of its common stock as discussed in Note 10. The net offering proceeds of approximately $221.0 million were contributed by the Company to the Operating Partnership in exchange for 6,037,500 common units.
In April 2010, the Company completed an underwritten public offering of 9,200,000 shares of its common stock as discussed in Note 10. The net offering proceeds of approximately $299.8 million were contributed by the Company to the Operating Partnership in exchange for 9,200,000 common units.
At-The-Market Stock Offering Program
During the year ended December 31, 2012, the Company utilized its at-the-market stock offering program to issue an aggregate of 787,118 shares of common stock as discussed in Note 10. The net offering proceeds of approximately $36.3 million were contributed by the Company to the Operating Partnership in exchange for 787,118 common units.
During the year ended December 31, 2011, the Company utilized its at-the-market stock offering program to issue an aggregate of 355,305 shares of common stock as discussed in Note 10. The net offering proceeds of approximately $12.8 million were contributed by the Company to the Operating Partnership in exchange for 355,305 common units.
Common Units Outstanding
The Company owned 74,926,981 and 58,819,717 common units representing a 97.6% and 97.2% common general partnership interest in the Operating Partnership as of December 31, 2012 and 2011, respectively. The remaining 2.4% and 2.8% common limited partnership interest as of December 31, 2012 and 2011, respectively, was owned by certain of our executive officers and directors and non-affiliate investors in the form of noncontrolling common units. There were 1,826,503 and 1,718,131 common units outstanding held by these investors, officers and directors as of December 31, 2012 and 2011, respectively. For a further discussion of the noncontrolling common units during the years ended December 31, 2012 and 2011, refer to Note 9.

F - 40

KILROY REALTY CORPORATION AND KILROY REALTY, L.P.
NOTES TO CONSOLIDATED FINANCIAL STATEMENTS — (Continued)

Accrued Distributions
The following tables summarize accrued distributions for the noted common and preferred units as of December 31, 2012 and 2011:
 
December 31,
 
2012
 
2011
 
(in thousands)
Distributions payable to:

 
 
 
General partner
$
26,224

 
$
20,587

Common limited partners
639

 
601

RSU holders (1)
367

 
295

Total accrued distributions to common unitholders
27,230

 
21,483

Preferred unitholders
1,694

 
1,209

Total accrued distributions
$
28,924

 
$
22,692

______________________
(1)
The amount includes the value of the dividend equivalents that will be paid with additional fully-vested RSUs (see Note 12).

 
December 31,
 
2012
 
2011
Outstanding Units:
 
Common units held by the general partner
74,926,981

 
58,819,717

Common units held by the limited partners
1,826,503

 
1,718,131

RSUs
1,048,863

 
842,675

Series E Preferred units


 
1,610,000

Series F Preferred units

 
3,450,000

Series G Preferred units
4,000,000

 

Series H Preferred units
4,000,000

 


12. 
Share-Based Compensation
Stockholder Approved Equity Compensation Plans
We establish share-based incentive compensation plans for the purpose of attracting and retaining officers, key employees, and non-employee board members. As of December 31, 2012, we had one share-based incentive compensation plan, the Kilroy Realty 2006 Incentive Award Plan as amended (the “2006 Plan”), which was adopted by our board of directors and approved by our stockholders.
As of December 31, 2012, 639,487 shares were available for grant under the 2006 Plan. The number of shares that remains available for grant is calculated using the weighted share counting provisions set forth in the 2006 Plan, which are based on the type of awards that are granted. The maximum number of shares available for grant subject to full value awards (which generally include equity awards other than options and stock appreciation rights) was 219,002 shares as of December 31, 2012.
The Executive Compensation Committee, which is comprised of four independent directors, may grant the following share-based awards as provided under the 2006 Plan: incentive stock options, nonqualified stock options, restricted stock (nonvested shares), stock appreciation rights, performance shares, performance stock units, dividend equivalents, stock payments, deferred stock, RSUs, profit interest units, performance bonus awards, performance-based awards, and other incentive awards to eligible individuals. For each award granted under our share-based incentive compensation programs, the Operating Partnership simultaneously issues to the Company a number of common units equal to the number of shares of common stock ultimately paid by the Company in respect of such awards.
All of our outstanding share-based awards issued prior to 2007 were issued under the 1997 Stock Option and Incentive Plan (the “1997 Plan”), which was terminated by our board of directors in September 2006. Any awards that were outstanding upon the termination of the 1997 Plan continued in effect in accordance with the terms of such plan and the applicable award agreement following termination of the 1997 Plan.

F - 41

KILROY REALTY CORPORATION AND KILROY REALTY, L.P.
NOTES TO CONSOLIDATED FINANCIAL STATEMENTS — (Continued)

Stock Award Deferral Program
We have a Stock Award Deferral Program (the “RSU Program”) under the 2006 Plan. Under the RSU Program, participants may defer receipt of awards of nonvested shares that may be granted by electing to receive an equivalent number of RSUs in lieu of nonvested shares. Each RSU represents the right to receive one share of our common stock in the future and is subject to the same vesting conditions that would have applied if the award had been issued in nonvested shares. RSUs carry with them the right to receive dividend equivalents such that participants receive additional, fully-vested RSUs at the time dividends are paid equal to the value of the dividend paid on the shares underlying participant RSUs. Shares issued in settlement of vested RSUs including RSUs paid on dividend equivalents will be distributed in a single lump sum distribution upon the earlier of (1) the date specified by the participant when the election is made, which may be no earlier than two years after the start of the calendar year to which the election applies, or (2) upon other certain events specified under the RSU program.
Share-Based Compensation Programs
The Executive Compensation Committee has historically awarded nonvested shares and RSUs under the following share-based compensation programs. These share-based awards were valued based on the quoted closing share price of the Company’s common stock on the NYSE on the applicable grant date. Dividends are paid on all outstanding shares and RSUs whether vested or nonvested and are not forfeitable if the underlying shares or RSUs ultimately do not vest.
Executive Officer Share-Based Compensation Programs
The Executive Compensation Committee has annually approved compensation programs that include the potential issuance of share-based awards to our Chief Executive Officer, Chief Operating Officer, Chief Investment Officer and Chief Financial Officer (“the Executive Officers”) as part of their annual and long-term incentive compensation. Incentive compensation for our executive officers for 2011 and 2012 was structured to allow the Executive Compensation Committee to evaluate a variety of key factors and metrics at the end of the year and make a determination of share-based incentive compensation for executive officers based on the Company's and management's overall performance. In years prior to 2011, the number of nonvested shares or nonvested RSUs issued has been contingent upon specific corporate performance and market conditions. The share-based awards are generally issued in the first quarter after the end of our prior fiscal year. The share-based awards generally have a service vesting period, which has historically ranged from one to five years, depending on the type of award.
Key Employee Share-Based Compensation Program
The Executive Compensation Committee has historically awarded nonvested shares or nonvested RSUs to other key employees on an annual basis as part of their long-term incentive compensation. The share-based awards are generally issued in the first quarter, and the individual share awards generally vest in equal annual installments over the applicable service vesting period, which has historically ranged from two to five years.
Non-employee Board Members Share-Based Compensation Program
The Board of Directors awards nonvested shares or nonvested RSUs to non-employee board members on an annual basis as part of such board members’ annual compensation and to newly elected non-employee board members in accordance with our board of directors compensation program. The share-based awards are generally issued in the second quarter, and the individual share awards vest in equal annual installments over the applicable service vesting period, which will be one year.
Summary of 2012 CEO RSU Awards
On March 30, 2012, the Executive Compensation Committee of the Company's Board of Directors granted 206,477 restricted stock units ("RSUs") to the Company's Chief Executive Officer. Fifty-percent of the RSUs granted will vest in seven equal annual installments beginning on December 31, 2012 through December 31, 2018, subject to continued employment through the applicable vesting date. The grant date fair value of these time-based RSUs was $4.8 million, which was based on the $46.61 closing share price of the Company's common stock on the New York Stock Exchange on the grant date. Compensation expense will be recognized on a straight-line basis over the service vesting period for these time-based RSUs. The remaining 50% of the RSUs granted will vest in seven equal annual installments for each calendar year during 2012 through 2018 based on the achievement of certain absolute or relative total shareholder return goals measured annually or, if neither of the shareholder return hurdles are achieved for an applicable year during the performance period, those RSUs will remain eligible to vest in a subsequent year (ending in 2018) based on the achievement of a cumulative total shareholder return goal, as well as (in each case) continued employment through the applicable vesting date. The grant date fair value of these market measure-based RSUs was $4.3 million and was calculated using a Monte Carlo simulation pricing model based on the assumptions in the table below. The grant date fair value is allocated among each of the seven annual vesting tranches for these market measure-based RSUs and compensation expense will be recognized over the service vesting period using the accelerated expense attribution method.

F - 42

KILROY REALTY CORPORATION AND KILROY REALTY, L.P.
NOTES TO CONSOLIDATED FINANCIAL STATEMENTS — (Continued)

 
March 2012 Market Measure-based RSU Grant
 
Grant date fair value per share
$41.20
 
Expected share price volatility
31.00%
 
Risk-free interest rate
1.60%
 
Dividend yield
3.80%
 
Expected life
7 years
 
The computation of expected volatility is based on a blend of the historical volatility of our shares of common stock over 14 years as that is expected to be most consistent with future volatility and equates to a time period twice as long as the seven-year term of the RSUs and implied volatility data based on the observed pricing of six-month publicly-traded options on our shares of common stock. The risk-free interest rate is based on the yield curve on zero-coupon U.S. Treasury STRIP securities in effect at the grant date. The expected dividend yield is estimated by examining the average of the historical dividend yield levels over the seven-year term of the RSUs and our current annualized dividend yield as of the grant date. The expected life of the RSUs is equal to the seven-year vesting period.
As of December 31, 2012, the first tranche of 14,748 market-measure based RSUs was earned and distributed to the Chief Executive Officer, with 6,883 shares tendered for taxes.
Summary of Time-Based RSUs
A summary of our time-based RSU activity from January 1, 2012 through December 31, 2012 is presented below:
 
Nonvested RSUs
 
 
 
 
Nonvested and Vested Restricted Stock Units
Amount
 
Weighted-Average
Grant Date
Fair Value
 
Vested RSUs
 
Total RSUs
Outstanding at January 1, 2012
147,961

 
$
32.18

 
694,714

 
842,675

Granted (1)
204,829

 
44.34

 

 
204,829

Vested
(73,688
)
 
38.91

 
73,688

 

Settled (2)
 
 
 
 
(19,955
)
 
(19,955
)
Issuance of dividend equivalents (3)
 
 
 
 
28,368

 
28,368

Canceled (2) (4)
 
 
 
 
(7,054
)
 
(7,054
)
Outstanding as of December 31, 2012
279,102

 
$
41.30

 
769,761

 
1,048,863

 _______________________
(1)
Includes 103,239 RSUs issued to the Company's Chief Executive Officer, as described above.
(2)
In August 2012 and December 2012, certain vested RSUs were settled in shares of the Company's common stock.
(3)
RSUs issued as dividend equivalents are vested upon issuance.
(4)
We accept the return of RSUs, at the current quoted market price of the Company's common stock, to satisfy minimum statutory tax-withholding requirements related to either RSUs that have vested or RSU dividend equivalents in accordance with the terms of the 2006 Plan.

A summary of our time-based RSU activity for the years ended December 31, 2012, 2011, and 2010 is presented below:

 
RSUs Granted
 
RSUs Vested
Year Ended
Non-Vested RSUs Issued
 
Weighted- Average Grant-Date Fair Value
 
Vested RSUs
 
Total Vest-Date Fair Value (1)            (in thousands)
2012
204,829

 
$
44.34

 
(73,688
)
 
$
3,118

2011
107,673

 
37.94

 
(85,466
)
 
3,273

2010
159,606

 
30.24

 
(303,146
)
 
10,936

________________________
(1) Total fair value of RSUs vested was calculated based on the quoted closing share price of the Company's common stock on the NYSE on the day of vesting.
    

F - 43

KILROY REALTY CORPORATION AND KILROY REALTY, L.P.
NOTES TO CONSOLIDATED FINANCIAL STATEMENTS — (Continued)

Summary of Nonvested Shares
A summary of our nonvested shares activity from January 1, 2012 through December 31, 2012 is presented below:
Nonvested Shares
Shares
 
Weighted-Average
Grant-Date
Fair Value
Outstanding at January 1, 2012
83,966

 
$
39.83

Granted
62,137

 
41.84

Vested (1)
(50,862
)
 
41.29

Outstanding as of December 31, 2012
95,241

 
$
40.42

_______________
(1)
The total shares vested include 18,766 of shares that were then tendered to satisfy minimum statutory tax withholding requirements related to the restricted shares that have vested in accordance with the terms of the 2006 Plan. We accept the return of shares at the current quoted market price of the Company's common stock to satisfy tax obligations.
A summary of our nonvested and vested shares activity for the years ended December 31, 2012, 2011, and 2010 is presented below:
 
Shares Granted
 
Shares Vested
Year Ended
Non-Vested Shares Issued
 
Weighted- Average Grant-Date Fair Value
 
Vested Shares
 
Total Vest-Date Fair Value (1)          (in thousands)
2012
62,137

 
$
41.84

 
(50,862
)
 
$
2,110

2011
68,727

 
37.83

 
(34,793
)
 
1,334

2010
3,239

 
30.88

 
(41,680
)
 
1,398

_______________________
(1)
Total fair value of shares vested was calculated based on the quoted closing share price of the Company's common stock on the NYSE on the day of vesting.
Summary of Stock Options
On February 22, 2012, the Executive Compensation Committee of the Company granted non-qualified stock options to certain key members of our senior management team, including our executive officers, to purchase an aggregate 1,550,000 shares of the Company's common stock at an exercise price per share equal to $42.61, the closing price of the Company's common stock on the grant date. The options will vest ratably in annual installments over a five-year period, subject to continued employment through the applicable vesting date. The term of each option is ten years from the date of the grant. Dividends will not be paid on vested or unvested options. The options were granted pursuant to the 2006 Plan.
The fair value of each stock option granted is estimated on the date of grant using the Black-Scholes option pricing model based on the following assumptions for the February 2012 grant.
 
February 2012 Option Grant
 
Fair value of options granted per share
$9.20
 
Expected stock price volatility
33.00%
 
Risk-free interest rate
1.35%
 
Dividend yield
3.80%
 
Expected life of option
6.5 years
 
The computation of expected volatility is based on a blend of the historical volatility of our shares of common stock over a time period longer than the expected life of the option and implied volatility data based on the observed pricing of six-month publicly traded options on our shares of common stock. The risk-free interest rate is based on the yield curve on zero-coupon U.S. Treasury STRIP securities in effect at the grant date. The expected dividend yield is estimated by examining the average of the historical dividend yield levels over the expected life of the option and the current dividend yield as of the grant date. The expected life of the options is calculated as the average of the vesting term and the contractual term.

F - 44

KILROY REALTY CORPORATION AND KILROY REALTY, L.P.
NOTES TO CONSOLIDATED FINANCIAL STATEMENTS — (Continued)

A summary of our stock option activity from January 1, 2012 through December 31, 2012 is presented below:
 
Number of Options
 
Exercise Price
 
Remaining Contractual Term (years)
Outstanding at January 1, 2012 (1)
5,000

 
$25.77
 
 
Granted
1,550,000

 
42.61
 
 
Exercised (1)
(5,000
)
 
25.77
 
 
Forfeited
(10,000
)
 
42.61
 
 
Outstanding at December 31, 2012 (2)(3)
1,540,000

 
$42.61
 
9.2
________________________
(1)
Stock options outstanding as of December 31, 2011 were granted in 2002 and exercised in 2012 prior to expiration. No stock options were granted during 2003 through 2011.
(2)
As of December 31, 2012, none of the outstanding stock options were exercisable.
(3)
The total intrinsic value of options outstanding at December 31, 2012 was $7.3 million.
Share-based Compensation Cost Recorded During the Period
The total compensation cost for all share-based compensation programs was $8.5 million, $5.6 million, and $7.4 million for the years ended December 31, 2012, 2011, and 2010, respectively. Included in the total $7.4 million of compensation cost for the year ended December 31, 2010 was the reversal of approximately $1.1 million of cumulative compensation expense previously recorded during the years 2007 through 2010 for the 2007 Development Performance Plan, because the performance targets for this program were not ultimately achieved. Of the total share-based compensation cost, $0.9 million, $1.1 million, and $1.4 million was capitalized as part of real estate assets for the years ended December 31, 2012, 2011, and 2010, respectively. As of December 31, 2012, there was approximately $25.9 million of total unrecognized compensation cost related to nonvested incentive awards granted under share-based compensation arrangements that is expected to be recognized over a weighted-average period of 2.6 years. The remaining compensation cost related to these nonvested incentive awards had been recognized in periods prior to December 31, 2012. The $25.9 million of unrecognized compensation cost does not reflect the potential future compensation related to share-based awards that were granted subsequent to December 31, 2012.

13. 
Employee Benefit Plans
401(k) Plan
We have a retirement savings plan designed to qualify under Section 401(k) of the Code (the “401(k) Plan”). Our employees are eligible to participate in the 401(k) Plan on the first day of the month after three months of service. The 401(k) Plan allows eligible employees (“401(k) Participants”) to defer up to 60% of their eligible compensation on a pre-tax basis, subject to certain maximum amounts allowed by the Code. The 401(k) Plan provides for a matching contribution by the Company in an amount equal to 50 cents of each one dollar of participant contributions up to a maximum of 10% of the 401(k) Participant’s annual salary. 401(k) Participants vest immediately in the amounts contributed by us. For each of the years ended December 31, 2012, 2011, and 2010, we contributed $0.7 million, $0.6 million, and $0.5 million, respectively, to the 401(k) Plan.
Deferred Compensation Plan
In 2007, we adopted the Deferred Compensation Plan, under which directors and certain management employees may defer receipt of their compensation, including up to 70% of their salaries and up to 100% of their director fees and bonuses, as applicable. In addition, employee participants will receive mandatory Company contributions to their Deferred Compensation Plan accounts equal to 10% of their gross monthly salaries, without regard to whether such employees elect to defer salary or bonus compensation under the Deferred Compensation Plan. Our board of directors may, but has no obligation to, approve additional discretionary contributions by the Company to Participant accounts. We hold the Deferred Compensation Plan assets in a limited rabbi trust, which is subject to the claims of our creditors in the event of bankruptcy or insolvency.
See Note 16 for further discussion of our Deferred Compensation Plan assets as of December 31, 2012 and 2011. Our liability of $7.3 million and $5.6 million under the Deferred Compensation Plan was fully funded as of December 31, 2012 and 2011, respectively.



F - 45

KILROY REALTY CORPORATION AND KILROY REALTY, L.P.
NOTES TO CONSOLIDATED FINANCIAL STATEMENTS — (Continued)

14. 
Future Minimum Rent
We have operating leases with tenants that expire at various dates through 2027 and are either subject to scheduled fixed increases or adjustments in rent based on the Consumer Price Index. Generally, the leases grant tenants renewal options. Leases also provide for additional rents based on certain operating expenses. Future contractual minimum rent under operating leases as of December 31, 2012 for future periods is summarized as follows:
 
Year Ending
(in thousands)
2013
$
360,592

2014
346,840

2015
306,262

2016
273,241

2017
230,299

Thereafter
641,268

Total
$
2,158,502



15.
Commitments and Contingencies
General
As of December 31, 2012, we had commitments of approximately $601.8 million for contracts and executed leases directly related to our operating and redevelopment properties. This amount includes the $27.5 million that we expect to pay in the second quarter of 2013 upon the closing of the purchase of the land underlying the ground lease at 360 Third Street in San Francisco, CA. We exercised an option to acquire the land during the fourth quarter of 2012.
In the normal course of business, we are required to post construction bonds to guarantee our performance of government-mandated infrastructure improvements. As of December 31, 2012, we had outstanding construction bonds of approximately $4.4 million.
Ground Leases
The following table summarizes our properties that are held subject to long-term noncancellable ground lease obligations and the respective contractual expiration dates:
Property
Contractual Expiration Date (1)
 601 108th Ave NE, Bellevue, Washington
November 2093
701, 801 and 837 N. 34th Street, Seattle, Washington (2)
December 2041
Kilroy Airport Center Phases I, II, and III, Long Beach, California
July 2084
360 Third Street, San Francisco, California
December 2022
____________________
(1)
Reflects the contractual expiration date prior to the impact of any extension or purchase options held by the Company.
(2)
The Company has three 10-year and one 45-year extension option for this ground lease which if exercised would extend the expiration date to December 2116.

The minimum commitment under our ground leases as of December 31, 2012 for five years and thereafter was as follows:
Year Ending
(in thousands)
2013
$
3,685

2014
3,095

2015
3,095

2016
3,095

2017
3,095

Thereafter
160,007

Total (1)(2)(3)(4)(5)
$
176,072

________________________
(1)
Reflects the minimum ground lease obligations before the impact of ground lease extension options.
(2)
One of our ground lease obligations is subject to a fair market value adjustment every five years; however, the lease includes ground rent subprotection and infrastructure rent credits which currently limit our annual rental obligations to $1.0 million. The contractual obligations for that ground lease included above assumes the lesser of $1.0 million or annual lease rental obligation in effect as of December 31, 2012.

F - 46

KILROY REALTY CORPORATION AND KILROY REALTY, L.P.
NOTES TO CONSOLIDATED FINANCIAL STATEMENTS — (Continued)

(3)
One of our ground lease obligations includes a component which is based on the percentage of gross income that exceeds the minimum ground rent. The minimum rent is subject to increases every five years based on 50% of the average annual percentage rent for the previous five years. Currently, gross income does not exceed the threshold requiring us to pay percentage rent. The contractual obligations for that ground lease included above assumes the annual lease rental obligation in effect as of December 31, 2012.
(4)
One of our ground lease obligations is subject to a fair market value adjustment every five years based on a combination of CPI adjustments and third-party appraisals limited to maximum increases annually. The contractual obligations included above assumes the annual lease rental obligation in effect as of December 31, 2012.
(5)
As previously discussed, the Company exercised the land purchase option included in the 360 3rd Street ground lease and will acquire the land in the second quarter of 2013. The amount presented above includes payments through the second quarter of 2013 and excludes the purchase price of $27.5 million.

Litigation
We and our properties are subject to litigation arising in the ordinary course of business. To our knowledge, neither we nor any of our properties are presently subject to any litigation or threat of litigation which, if determined unfavorably to us, would have a material adverse effect on our cash flow, financial condition, or results of operations.
During the fourth quarter of 2011, we received cash distributions totaling $3.7 million under a bankruptcy claim related to a former tenant that defaulted on their lease in 2009. Due to these and other distributions received earlier in the year, we recognized $4.3 million from this claim as other property income in 2011. In the fourth quarter of 2012, we received the final cash distribution under the bankruptcy claim of $0.9 million, which we recognized as other property income in 2012.
In the third quarter of 2010, we settled outstanding litigation related to certain premises at one of our properties that had been abandoned by its former occupants. In connection with this legal settlement, we received a $3.6 million cash payment in 2010. In addition, in January 2011 we received a $1.0 million cash payment relating to this matter. As a result, during the year ended December 31, 2010, we reversed approximately $1.0 million of our allowance for bad debts which was previously recorded in prior periods for receivables related to the lease at this property.
Insurance
We maintain commercial general liability, auto liability, employers liability, umbrella/excess liability, special form property, difference in conditions including earthquake and flood, environmental, rental loss, and terrorism insurance covering all of our properties. Management believes the policy specifications and insured limits are reasonable given the relative risk of loss, the cost of the coverage, and industry practice. We do not carry insurance for generally uninsurable losses such as loss from governmental action, nuclear hazard, and war and military action. Policies are subject to various terms, conditions, and exclusions and some policies may involve large deductibles or co-payments.
Environmental Matters
We follow the policy of monitoring our properties for the presence of hazardous or toxic substances. While there can be no assurance that a material environmental liability does not exist, we are not currently aware of any environmental liability with respect to the properties that would have a material adverse effect on our financial condition, results of operations, and cash flow. Further, we are not aware of any environmental liability or any unasserted claim or assessment with respect to an environmental liability that we believe would require additional disclosure or the recording of a loss contingency.

16.
Fair Value Measurements and Disclosures
Assets and Liabilities Reported at Fair Value
The only assets we record at fair value on our consolidated financial statements are the marketable securities related to our Deferred Compensation Plan (see Note 13). The following table sets forth the fair value of our marketable securities as of December 31, 2012 and 2011 :
 
Fair Value (Level 1) (1)
 
2012
 
2011
Description
(in thousands)
Marketable securities (2)
$
7,435

 
$
5,691

_______________
(1) Based on quoted prices in active markets for identical securities.
(2) The marketable securities are held in a limited rabbi trust.
We report the change in the fair value of the marketable securities at the end of each accounting period in interest income and other net investment gains in the consolidated statements of operations. We also adjust the related Deferred Compensation Plan liability to fair value at the end of each accounting period based on the performance of the benchmark funds selected by each participant, which results in a corresponding increase or decrease to compensation cost for the period.
The following table sets forth the net gain (loss) on marketable securities recorded during the years ended December 31, 2012, 2011, and 2010:

F - 47

KILROY REALTY CORPORATION AND KILROY REALTY, L.P.
NOTES TO CONSOLIDATED FINANCIAL STATEMENTS — (Continued)

Description
December 31, 2012
 
December 31, 2011
 
December 31, 2010
 
(in thousands)
Net gain (loss) on marketable securities
$
723

 
$
(153
)
 
$
435

Financial Instruments Disclosed at Fair Value
The following table sets forth the carrying value and the fair value of our other financial instruments as of December 31, 2012 and 2011: 
 
December 31,
 
2012
 
2011
 
Carrying
Value
 
Fair
Value
 
Carrying
Value
 
Fair
Value
 
(in thousands)
 
 
 
 
 
 
 
 
Liabilities
 
 
 
 
 
 
 
Secured debt (1)
$
561,096

 
$
591,993

 
$
351,825

 
$
367,402

Exchangeable senior notes, net (1)
163,944

 
181,223

 
306,892

 
320,919

Unsecured debt, net (2)
1,130,895

 
1,254,047

 
980,569

 
1,011,982

Unsecured line of credit (1)
185,000

 
185,049

 
182,000

 
182,299

 
 
 
 
 
 
 
 
_______________
(1) Fair value calculated using Level II inputs which are based on model-derived valuations in which significant inputs and significant value drivers are observable in active markets.
(2) Fair value calculated primarily using Level I inputs which are based on quoted prices for identical instruments in active markets. The carrying value and fair value of the Level I instruments was $653.0 million and $573.0 million, respectively, as of December 31, 2012. The carrying value and fair value of the Level I instruments at December 31, 2011, was $897.6 million and $923.1 million, respectively. The carrying value and fair value of the Level II instruments was $601.0 million and $558.0 million, respectively, as of December 31, 2012. The carrying value and fair value of the Level II instruments at December 31, 2011, was $83.0 million and $88.9 million, respectively.


17.
Discontinued Operations
Properties Held For Sale
We did not have any properties held for sale as of December 31, 2012. We had two properties classified as held for sale at December 31, 2011, which were sold in January 2012. The major classes of assets and liabilities of these properties held for sale as of December 31, 2011 were as follows:
Real estate assets and other assets held for sale
(in thousands)
Land and improvements
$
6,490

Buildings and improvements
83,447

Total real estate held for sale
89,937

Accumulated depreciation
(14,905
)
Total real estate held for sale, net
75,032

Deferred rent receivables, net
6,749

Deferred leasing costs and acquisition-related intangible assets, net
2,375

Real estate assets and other assets held for sale, net
$
84,156

Liabilities and deferred revenue of real estate assets held for sale
 
Accounts payable, accrued expenses and other liabilities
$
24

Deferred revenue and acquisition-related intangible liabilities, net
13,223

Rents received in advance and tenant security deposits
39

Liabilities and deferred revenue of real estate assets held for sale
$
13,286






F - 48

KILROY REALTY CORPORATION AND KILROY REALTY, L.P.
NOTES TO CONSOLIDATED FINANCIAL STATEMENTS — (Continued)

Dispositions
The following table summarizes properties sold during the years ended December 31, 2012, 2011, and 2010.
Location
Property
Type
 
Month of
Disposition
 
Number of
Buildings
 
Rentable
Square
Feet
 
Sales Price
(in millions) (1)
2012 Dispositions
 
 
 
 
 
 
 
 
 
 
 
 
 
 
 
 
 
 
 
15004 Innovation Drive and 10243 Genetic Center Drive, San Diego, CA (2)
Office
 
January
 
2
 
253,676

 
$
146.1

 
 
 
 
 
 
 
 
 
 
Industrial Portfolio (3)
Industrial
 
November/December
 
39
 
3,413,354

 
 
5151, 5153 & 5155 Camino Ruiz, Camarillo, CA
Office
 
December
 
4
 
265,372

 
 
4175 E. La Palma Avenue, Anaheim, CA
Office
 
December
 
1
 
43,263

 
 
Subtotal
 
 
 
 
44
 
3,721,989

 
354.2

 
 
 
 
 
 
 
 
 
 
Total
 
 
 
 
46
 
3,975,665

 
$
500.3

 
 
 
 
 
 
 
 
 
 
2011 Dispositions
 
 
 
 
 
 
 
 
 
10350 Barnes Canyon and 10120 Pacific Heights Drive, San Diego, CA
Office
 
September
 
2
 
90,558

 
$
23.9

2031 E. Mariposa Avenue, Los Angeles, CA
Industrial
 
December
 
1
 
192,053

 
42.2

Total
 
 
 
 
3
 
282,611

 
$
66.1

 
 
 
 
 
 
 
 
 
 
2010 Dispositions
 
 
 
 
 
 
 
 
 
660 N. Puente Street, Brea, CA
Industrial
 
October
 
1
 
51,567

 
$
5.0

601 Valencia Avenue, Brea, CA
Office
 
December
 
1
 
60,891

 
5.4

603 Valencia Avenue, Brea, CA
Office
 
December
 
1
 
45,900

 
5.4

Total
 
 
 
 
3
 
158,358

 
$
15.8


__________________
    
(1) Represents gross sales price before the impact of broker commissions and selling costs.
(2) These properties were classified as held-for-sale on the consolidated balance sheets as of December 31, 2011.
(3) The industrial portfolio was sold in two tranches in November and December 2012 to two separate third party buyers.

At December 31, 2012, approximately $228.8 million of net proceeds related to the sale of the buildings during the quarter ended December 31, 2012 were temporarily being held at a qualified intermediary, at our direction, for the purpose of facilitating Section 1031 Exchanges. The $228.8 million cash proceeds are included in restricted cash on the consolidated balance sheets at December 31, 2012. In January 2013, we successfully completed two Section 1031 Exchanges and all cash proceeds were released from the qualified intermediary.






















F - 49

KILROY REALTY CORPORATION AND KILROY REALTY, L.P.
NOTES TO CONSOLIDATED FINANCIAL STATEMENTS — (Continued)

Discontinued Operations

The following table summarizes the income and expense components that comprise discontinued operations for the years ended December 31, 2012, 2011 and 2010:

 
Year Ended December 31,
 
2012
 
2011
 
2010
 
(in thousands)
Revenues:
 
 
 
 
 
Rental income
$
22,337

 
$
39,226

 
$
39,404

Tenant reimbursements
3,902

 
5,502

 
6,330

Other property income
323

 
790

 
1,252

Total revenues
26,562

 
45,518

 
46,986

Expenses:
 
 
 
 
 
Property expenses
4,586

 
6,733

 
6,898

Real estate taxes
2,779

 
4,000

 
4,020

Provision for bad debts
(195
)
 
(137
)
 
(1,128
)
Depreciation and amortization
6,983

 
11,668

 
12,973

Interest expense (1)

 
3,624

 
4,859

Total expenses
14,153

 
25,888

 
27,622

Income from discontinued operations before net gain on dispositions of discontinued operations
12,409

 
19,630

 
19,364

Net gain on dispositions of discontinued operations
259,245

 
51,587

 
949

Total income from discontinued operations
$
271,654

 
$
71,217

 
$
20,313

__________________
    
(1) Interest expense relates to a $70.0 million mortgage loan that was secured by 13 of our industrial properties. The mortgage loan was repaid in October 2011 prior to maturity.

The following table summarizes the total income from discontinued operations within the consolidated statements of operations by segment for the years ended December 31, 2012, 2011, and 2010: 
 
Year Ended December 31,
 
2012
 
2011
 
2010
 
(in thousands)
Office Properties
$
77,157

 
$
20,535

 
$
7,673

Industrial Properties (1)
194,497

 
50,682

 
12,640

Total income from discontinued operations
$
271,654

 
$
71,217

 
$
20,313

__________________
    
(1) The industrial properties were no longer a segment at December 31, 2012 because we disposed of all of our industrial properties during the fourth quarter of 2012.


F - 50

KILROY REALTY CORPORATION AND KILROY REALTY, L.P.
NOTES TO CONSOLIDATED FINANCIAL STATEMENTS — (Continued)


18.
Segment Disclosure
At December 31, 2012 we only had one segment, which was our office properties segment, since all of our industrial properties were sold during the year ended December 31, 2012 and the results of operations for these properties were included in discontinued operations for the years ended December 31, 2012, 2011 and 2010. During the year ended December 31, 2011 we had one reportable segment, which was our office properties segment, and we had one non-reportable segment, which was our industrial properties segment. The following table, which reconciles total segment assets to total consolidated assets, is presented solely for the purposes of showing the comparative information for our asset composition at December 31, 2012 and December 31, 2011.
 
December 31,
 
2012
 
2011
 
(in thousands)
Assets:
 
 
 
Reportable Segment - Office Properties
 
 
 
Land, buildings, and improvements, net
$
3,191,225

 
$
2,480,338

Undeveloped land and construction in progress
809,654

 
430,806

Total assets(1)
4,315,485

 
3,248,661

Non-Reportable Segment - Industrial Properties
 
 
 
Land, buildings, and improvements, net

 
145,043

Total assets(1)

 
156,741

Total Segments
 
 
 
Land, buildings, and improvements, net
3,191,225

 
2,625,381

Undeveloped land and construction in progress
809,654

 
430,806

Total assets(1)
4,315,485

 
3,405,402

Reconciliation to Consolidated Assets:
 
 
 
Total assets allocated to segments
4,315,485

 
3,405,402

Other unallocated assets:
 
 
 
Cash and cash equivalents
16,700

 
4,777

Restricted cash
247,544

 
358

Marketable securities
7,435

 
5,691

Deferred financing costs, net
18,971

 
18,368

Prepaid expenses and other assets, net
9,949

 
12,199

Total consolidated assets
$
4,616,084

 
$
3,446,795

_______________
(1) Includes land, buildings, and improvements, undeveloped land and construction in progress, real estate assets held for sale, current receivables, deferred rent receivables, deferred
leasing costs, and acquisition-related intangible assets, all shown on a net basis.

 

F - 51

KILROY REALTY CORPORATION AND KILROY REALTY, L.P.
NOTES TO CONSOLIDATED FINANCIAL STATEMENTS — (Continued)

 
December 31,
 
2012
 
2011
 
(in thousands)
Acquisitions and Capital Expenditures:(1)
 
 
 
Reportable Segment - Office Properties
 
 
 
Expenditures for real estate acquisitions
$
1,087,489

 
$
663,483

Expenditures for development and redevelopment properties and undeveloped land
144,477

 
32,198

Expenditures for operating properties(2)
86,089

 
66,448

Non-Reportable Segment - Industrial Properties
 
 
 
Expenditures for operating properties(2)
1,131

 
6,001

Total Segments
 
 
 
Expenditures for real estate acquisitions
1,087,489

 
663,483

Expenditures for development and redevelopment properties and undeveloped land
144,477

 
32,198

Expenditures for operating properties(2)
87,220

 
72,449

_______________
(1)
Total consolidated acquisitions and capital expenditures are equal to the same amounts disclosed for total segments. Amounts represent balances on an accrual basis.
(2)
Includes expenditures for building improvements, tenant improvements, deferred leasing costs and acquisition-related intangible assets for our operating properties. Excludes acquisition-related intangible liabilities.
 
 
 
 
 
 
 
 
 
 
 
 
 



F - 52

KILROY REALTY CORPORATION AND KILROY REALTY, L.P.
NOTES TO CONSOLIDATED FINANCIAL STATEMENTS — (Continued)


19.
Net Income Available to Common Stockholders Per Share of the Company
The following table reconciles the numerator and denominator in computing the Company's basic and diluted per-share computations for net income available to common stockholders for the years ended December 31, 2012, 2011, and 2010:
 
Year Ended December 31,
 
2012
 
2011
 
2010
 
(in thousands, except share and per share amounts)
Numerator:
 
 
 
 
 
Income (loss) from continuing operations
$
5,447

 
$
(3,728
)
 
(427
)
Loss from continuing operations attributable to noncontrolling common units of the Operating Partnership
383

 
545

 
468

Preferred distributions and dividends
(21,088
)
 
(15,196
)
 
(15,196
)
Allocation to participating securities (nonvested shares and time-based RSUs)
(1,602
)
 
(1,309
)
 
(1,151
)
Numerator for basic and diluted loss from continuing operations available to common stockholders
(16,860
)
 
(19,688
)
 
(16,306
)
Income from discontinued operations
271,654

 
71,217

 
20,313

Income from discontinued operations attributable to noncontrolling common units of the Operating Partnership
(6,570
)
 
(2,019
)
 
(646
)
Numerator for basic and diluted net income available to common stockholders
$
248,224

 
$
49,510

 
$
3,361

Denominator:
 
 
 
 
 
Basic weighted average vested shares outstanding
69,639,623

 
56,717,121

 
49,497,487

Effect of dilutive securities—contingently issuable shares and stock options

 

 

Diluted weighted average vested shares and common share equivalents outstanding
69,639,623

 
56,717,121

 
49,497,487

Basic earnings per share:
 
 
 
 
 
Loss from continuing operations available to common stockholders per share
$
(0.24
)
 
$
(0.35
)
 
$
(0.33
)
Income from discontinued operations per common share
3.80

 
1.22

 
0.40

Net income available to common stockholders per share
$
3.56

 
$
0.87

 
$
0.07

Diluted earnings per share:
 
 
 
 
 
Loss from continuing operations available to common stockholders per share
$
(0.24
)
 
$
(0.35
)
 
$
(0.33
)
Income from discontinued operations per common share
3.80

 
1.22

 
0.40

Net income available to common stockholders per share
$
3.56

 
$
0.87

 
$
0.07

The impact of the contingently issuable shares, which consist of the 88,490 market measure-based RSUs and the Exchangeable Notes, and the 1,540,000 stock options, were not considered in our diluted earnings per share calculation for the year ended December 31, 2012 because we reported a loss from continuing operations attributable to common stockholders and the effect was anti-dilutive. The impact of stock options and the Exchangeable Notes during the years ended December 31, 2011 and 2010, were not considered in our diluted earnings per share calculation for the years ended December 31, 2011 and 2010 because we reported a loss from continuing operations attributable to common stockholders and the effect was anti-dilutive. See Note 7 for additional information regarding the Exchangeable Notes and Note 12 for additional information regarding the outstanding stock options and market measure-based RSUs.


F - 53

KILROY REALTY CORPORATION AND KILROY REALTY, L.P.
NOTES TO CONSOLIDATED FINANCIAL STATEMENTS — (Continued)

20.    Net Income Available to Common Unitholders Per Unit of the Operating Partnership
The following table reconciles the numerator and denominator in computing the Operating Partnership's basic and diluted per-unit computations for net income available to common unitholders for the years ended December 31, 2012, 2011, and 2010:
 
Year Ended December 31,
 
2012
 
2011
 
2010
 
(in thousands, except unit and per unit amounts)
Numerator:
 
 
 
 
 
Income (loss) from continuing operations
$
5,447

 
$
(3,728
)
 
$
(427
)
Income from continuing operations attributable to noncontrolling interests in consolidated subsidiaries
(174
)
 
(529
)
 
(162
)
Preferred distributions
(21,088
)
 
(15,196
)
 
(15,196
)
Allocation to participating securities (nonvested units and time-based RSUs)
(1,602
)
 
(1,309
)
 
(1,151
)
Numerator for basic and diluted loss from continuing operations available to common unitholders
(17,417
)
 
(20,762
)
 
(16,936
)
Income from discontinued operations
271,654

 
71,217

 
20,313

Income from discontinued operations attributable to noncontrolling interests in consolidated subsidiaries
(464
)
 

 

Numerator for basic and diluted net income available to common unitholders
$
253,773

 
$
50,455

 
$
3,377

Denominator:
 
 
 
 
 
Basic weighted average vested units outstanding
71,403,258

 
58,437,444

 
51,220,618

Effect of dilutive securities-contingently issuable shares and stock options

 

 

Diluted weighted average vested units and common unit equivalents outstanding
71,403,258

 
58,437,444

 
51,220,618

Basic earnings per unit:
 
 
 
 
 
Loss from continuing operations available to common unitholders per unit
$
(0.24
)
 
$
(0.36
)
 
$
(0.33
)
Income from discontinued operations per common unit
3.80

 
1.22

 
0.40

Net income available to common unitholders per unit
$
3.56

 
$
0.86

 
$
0.07

Diluted earnings per unit:
 
 
 
 
 
Loss from continuing operations available to common unitholders per unit
$
(0.24
)
 
$
(0.36
)
 
$
(0.33
)
Income from discontinued operations per common unit
3.80

 
1.22

 
0.40

Net income available to common unitholders per unit
$
3.56

 
$
0.86

 
$
0.07

The impact of the contingently issuable units, which consist of the 88,490 market measure-based RSUs, the Exchangeable Notes, and the 1,540,000 stock options, were not considered in our diluted earnings per unit calculation for the year ended December 31, 2012 because the Operating Partnership reported a loss from continuing operations attributable to common unitholders and the effect was anti-dilutive. The impact of stock options and the Exchangeable Notes during the years ended December 31, 2011 and 2010, were not considered in our diluted earnings per unit calculation for the years ended December 31, 2011 and 2010 because we reported a loss from continuing operations attributable to common unitholders and the effect was anti-dilutive. See Note 7 for additional information regarding the Exchangeable Notes and Note 12 for additional information regarding the outstanding stock options and market measure-based RSUs.


F - 54

KILROY REALTY CORPORATION AND KILROY REALTY, L.P.
NOTES TO CONSOLIDATED FINANCIAL STATEMENTS — (Continued)

21. 
Tax Treatment of Distributions
The following table reconciles the dividends declared per common share to the dividends paid per common share during the years ended December 31, 2012, 2011, and 2010 as follows: 
 
Year Ended December 31,
Dividends
2012
 
2011
 
2010
Dividends declared per common share
1.400

 
1.400

 
1.400

Less: Dividends declared in the current year and paid in the following year
(0.350
)
 
(0.350
)
 
(0.350
)
Add: Dividends declared in the prior year and paid in the current year
0.350

 
0.350

 
0.350

Dividends paid per common share
1.400

 
1.400

 
1.400

The unaudited income tax treatment for the dividends to common stockholders reportable for the years ended December 31, 2012, 2011, and 2010 as identified in the table above was as follows: 
 
Year Ended December 31,
Common Shares
2012
 
2011
 
2010
Ordinary income
$
0.577

 
41.21
%
 
$
0.230

 
16.43
%
 
$

 
%
Return of capital
0.823

 
58.79

 
1.170

 
83.57

 
1.400

 
100.00

Capital gains (1)

 

 

 

 

 

Unrecaptured section 1250 gains

 

 

 

 

 

 
$
1.400

 
100.00
%
 
$
1.400

 
100.00
%
 
$
1.400

 
100.00
%
_________________
(1)
Capital gains are comprised entirely of 15% rate gains.
The unaudited income tax treatment for the dividends to Series E preferred stockholders reportable for the years ended December 31, 2012, 2011, and 2010 is seen in the table below. Series E preferred stock was redeemed on April 16, 2012.
 
Year Ended December 31,
Preferred Shares
2012
 
2011
 
2010
Ordinary income
$
0.818

 
100.00
%
 
$
1.950

 
100.00
%
 
$
1.950

 
100.00
%
Capital gains (1)

 

 

 

 

 

Unrecaptured section 1250 gains

 

 

 

 

 

 
$
0.818

 
100.00
%
 
$
1.950

 
100.00
%
 
$
1.950

 
100.00
%
__________________
(1)
Capital gains are comprised entirely of 15% rate gains.
The unaudited income tax treatment for the dividends to Series F preferred stockholders reportable for the years ended December 31, 2012, 2011, and 2010 is seen in the table below. Series F preferred stock was redeemed on April 16, 2012.
 
 
Year Ended December 31,
Preferred Shares
2012
 
2011
 
2010
Ordinary income
$
0.786

 
100.00
%
 
$
1.875

 
100.00
%
 
$
1.875

 
100.00
%
Capital gains (1)

 

 

 

 

 

Unrecaptured section 1250 gains

 

 

 

 

 

 
$
0.786

 
100.00
%
 
$
1.875

 
100.00
%
 
$
1.875

 
100.00
%
_________________
(1)
Capital gains are comprised entirely of 15% rate gains.



F - 55

KILROY REALTY CORPORATION AND KILROY REALTY, L.P.
NOTES TO CONSOLIDATED FINANCIAL STATEMENTS — (Continued)

The 6.875% Series G Cumulative Redeemable Preferred Stock was issued in March 2012. The unaudited income tax treatment for the dividends to Series G preferred stockholders reportable for the year ended December 31, 2012 was as follows:

 
Year Ended December 31,
Preferred Shares
2012
Ordinary income
$
1.089

 
100.00
%
Capital gains (1)

 

Unrecaptured section 1250 gains

 

 
$
1.089

 
100.00
%
__________________
(1)
Capital gains are comprised entirely of 15% rate gains.
The 6.375% Series H Cumulative Redeemable Preferred Stock was issued in August 2012. The unaudited income tax treatment for the dividends to Series H preferred stockholders reportable for the year ended December 31, 2012 was as follows:

 
Year Ended December 31,
Preferred Shares
2012
Ordinary income
$
0.398

 
100.00
%
Capital gains (1)

 

Unrecaptured section 1250 gains

 

 
$
0.398

 
100.00
%
__________________
(1)
Capital gains are comprised entirely of 15% rate gains.


F - 56

KILROY REALTY CORPORATION AND KILROY REALTY, L.P.
NOTES TO CONSOLIDATED FINANCIAL STATEMENTS — (Continued)

22.
Quarterly Financial Information of the Company (Unaudited)
Summarized quarterly financial data for the years ended December 31, 2012 and 2011 was as follows: 
 
2012 Quarter Ended (1)
 
March 31,
 
June 30,
 
September 30,
 
December 31,
 
(in thousands, except per share amounts)
Revenues from continuing operations (3)
$
92,397

 
$
97,111

 
$
104,293

 
$
111,111

Net Operating Income from continuing operations (2)(3)
67,791

 
68,437

 
72,251

 
79,276

Income (loss) from continuing operations (3)
2,165

 
36

 
(665
)
 
3,911

Income from discontinued operations (3)
76,506

 
2,241

 
3,187

 
189,720

Net income
78,671

 
2,277

 
2,522

 
193,631

Net income attributable to Kilroy Realty Corporation
76,876

 
2,297

 
2,589

 
189,152

Preferred dividends and distributions
(9,336
)
 
(3,097
)
 
(5,342
)
 
(3,313
)
Net income (loss) available to common stockholders
67,540

 
(800
)
 
(2,753
)
 
185,839

Net income (loss) available to common stockholders per share—basic
1.06

 
(0.02
)
 
(0.04
)
 
2.49

Net income (loss) available to common stockholders per share—diluted
1.06

 
(0.02
)
 
(0.04
)
 
2.45

 
2011 Quarter Ended (1)
 
March 31,
 
June 30,
 
September 30,
 
December 31,
 
(in thousands, except per share amounts)
Revenues from continuing operations (3)
$
76,003

 
$
81,002

 
$
86,398

 
$
94,226

Net Operating Income from continuing operations (2)(3)
53,660

 
56,910

 
60,268

 
67,777

Income from continuing operations (3)
750

 
(1,071
)
 
(3,391
)
 
(16
)
Income from discontinued operations (3)
4,117

 
4,543

 
17,681

 
44,876

Net income
4,867

 
3,472

 
14,290

 
44,860

Net income attributable to Kilroy Realty Corporation
4,833

 
3,482

 
13,994

 
43,706

Preferred dividends and distributions
(3,799
)
 
(3,799
)
 
(3,799
)
 
(3,799
)
Net income (loss) available to common stockholders
1,034

 
(317
)
 
10,195

 
39,907

Net income (loss) available to common stockholders per share—basic
0.01

 
(0.01
)
 
0.17

 
0.68

Net income (loss) available to common stockholders per share—diluted
0.01

 
(0.01
)
 
0.17

 
0.68

____________________
(1)
The summation of the quarterly financial data may not equal the annual number reported on the consolidated statements of operations due to rounding.  The summation of the quarterly net income (loss) available to common stockholders per share does not equal the annual number reported on the consolidated statements of operations due to the impact of equity offerings that occurred during the years ended December 31, 2012 and 2011.
(2)
Net Operating Income is defined as operating revenues (rental income, tenant reimbursements, and other property income) less property and related expenses (property expenses, real estate taxes, ground leases, and provisions for bad debts) and excludes other non−property related income and expenses such as interest income and other net investment gains (losses) and interest expense, depreciation and amortization, acquisition−related expenses and corporate general and administrative expenses.
(3)
All periods have been adjusted from amounts previously disclosed in our quarterly filings on Form 10-Q to reclassify amounts related to discontinued operations (see Note 17).

 


F - 57

KILROY REALTY CORPORATION AND KILROY REALTY, L.P.
NOTES TO CONSOLIDATED FINANCIAL STATEMENTS — (Continued)

23.
Quarterly Financial Information of the Operating Partnership (Unaudited)
Summarized quarterly financial data for the years ended December 31, 2012 and 2011 was as follows:
 
2012 Quarter Ended (1)
 
March 31,
 
June 30,
 
September 30,
 
December 31,
 
(in thousands, except per unit amounts)
Revenues from continuing operations (3)
$
92,397

 
$
97,111

 
$
104,293

 
$
111,111

Net Operating Income from continuing operations (2)(3)
67,791

 
68,437

 
72,251

 
79,276

Income (loss) from continuing operations (3)
2,165

 
36

 
(665
)
 
3,911

Income from discontinued operations (3)
76,506

 
2,241

 
3,187

 
189,720

Net income
78,671

 
2,277

 
2,522

 
193,631

Net income attributable to the Operating Partnership
78,618

 
2,234

 
2,474

 
193,137

Preferred distributions
(9,336
)
 
(3,097
)
 
(5,342
)
 
(3,313
)
Net income (loss) available to common unitholders
69,282

 
(863
)
 
(2,868
)
 
189,824

Net income (loss) available to common unitholders per unit—basic
1.05

 
(0.02
)
 
(0.04
)
 
2.48

Net income (loss) available to common unitholders per unit—diluted
1.05

 
(0.02
)
 
(0.04
)
 
2.44

 
2011 Quarter Ended (1)
 
March 31,
 
June 30,
 
September 30,
 
December 31,
 
(in thousands, except per unit amounts)
Revenues from continuing operations (3)
$
76,003

 
$
81,002

 
$
86,398

 
$
94,226

Net Operating Income from continuing operations (2)(3)
53,660

 
56,910

 
60,268

 
67,777

Income from continuing operations (3)
750

 
(1,071
)
 
(3,391
)
 
(16
)
Income from discontinued operations (3)
4,117

 
4,543

 
17,681

 
44,876

Net income
4,867

 
3,472

 
14,290

 
44,860

Net income attributable to the Operating Partnership
4,833

 
3,440

 
14,260

 
44,427

Preferred distributions
(3,799
)
 
(3,799
)
 
(3,799
)
 
(3,799
)
Net income (loss) available to common unitholders
1,034

 
(359
)
 
10,461

 
40,628

Net income (loss) available to common unitholders per unit—basic
0.01

 
(0.01
)
 
0.17

 
0.68

Net income (loss) available to common unitholders per unit—diluted
0.01

 
(0.01
)
 
0.17

 
0.68

___________________
(1)
The summation of the quarterly financial data may not equal the annual number reported on the consolidated statements of operations due to rounding.  The summation of the quarterly net income (loss) available to common unitholders per unit does not equal the annual number reported on the consolidated statements of operations due to the impact of equity offerings that occurred during the years ended December 31, 2012 and 2011.
(2)
Net Operating Income is defined as operating revenues (rental income, tenant reimbursements, and other property income) less property and related expenses (property expenses, real estate taxes, ground leases, and provisions for bad debts) and excludes other non−property related income and expenses such as interest income and other net investment gains (losses) and interest expense, depreciation and amortization, acquisition−related expenses and corporate general and administrative expenses.
(3)
All periods have been adjusted from amounts previously disclosed in our quarterly filings on Form 10-Q to reclassify amounts related to discontinued operations (see Note 17).
 


F - 58

KILROY REALTY CORPORATION AND KILROY REALTY, L.P.
NOTES TO CONSOLIDATED FINANCIAL STATEMENTS — (Continued)

24.    Subsequent Events
Subsequent to December 31, 2012, we repaid a $83.1 million secured mortgage loan prior to its maturity date of April 2013.
On January 14, 2013, the Operating Partnership issued unsecured senior notes in a public offering with an aggregate principal balance of $300.0 million that are scheduled to mature on January 15, 2023. The unsecured senior notes require semi-annual interest payments each January and July based on a stated annual interest rate of 3.800%. The Company used a portion of the net proceeds for general corporate purposes, including the repayment of borrowings under the revolving credit facility.
On January 15, 2013 aggregate dividends, distributions, and dividend equivalents of $26.2 million were paid to common stockholders and common unitholders of record on December 31, 2012 and RSU holders of record on January 15, 2013.
On January 16, 2013, we completed the acquisition of a 320,000 rentable square foot office project in the South Lake Union submarket of greater Seattle for a purchase price of approximately $170.0 million. The purchase price includes the assumption of approximately $83.9 million of debt secured by the project. We are currently in the process of completing the purchase price allocation for this acquisition.
On January 10, 2013, the Executive Compensation Committee granted 157,744 RSUs to the Executive Officers and other key employees under the 2006 Plan. The grant date fair value of these time-based RSUs was $7.7 million, which was based on the $48.88 closing share price of the Company's common stock on the New York Stock Exchange on the grant date, is expected to be recognized over a period of 5 years.


F - 59

KILROY REALTY CORPORATION AND KILROY REALTY, L.P.
NOTES TO CONSOLIDATED FINANCIAL STATEMENTS — (Continued)


25. Pro Forma Results of the Company (Unaudited)
The first table of pro forma consolidated results of operations of the Company for the years ended December 31, 2012 and 2011 assumes that the acquisitions of 4100-4700 Bohannon Drive, Menlo Park, CA, 10900 Northeast 4th Street, Bellevue, WA, and 555-599 N. Mathilda Avenue, Sunnyvale, CA, were completed as of January 1, 2011. The second table of pro forma consolidated results of operations of the Company for the years ended December 31, 2011 and 2010 assumes that the acquisitions of 4100-4700 Bohannon Drive, Menlo Park, CA, 10900 Northeast 4th Street, Bellevue, WA, and 555-599 N. Mathilda Avenue, Sunnyvale, CA, were completed as of January 1, 2011 and that the acquisitions of 601 108th Avenue N.E., Bellevue, WA, and 201 Third Street, San Francisco, CA, were completed as of January 1, 2010. Pro forma data may not be indicative of the results that would have been reported had the acquisitions actually occurred as of January 1, 2011 and 2010, respectively, nor does it intend to be a projection of future results.
 
 
Year Ended December 31,
 
 
2012
 
2011
 
 
(in thousands except per share amounts)
Revenues from continuing operations
 
$
414,813

 
$
363,815

Net income available to common stockholders(1)(3)
 
$
238,947

 
$
42,601

Net income available to common stockholders per share - basic(1)(3)
 
$
3.41

 
$
0.73

Net income available to common stockholders per share - diluted(1)(3)
 
$
3.41

 
$
0.73

 
 
Year Ended December 31, 
 
 
2011
 
2010
 
 
(in thousands except per share amounts)
Revenues from continuing operations
 
$
377,871

 
$
283,941

Net income available to common stockholders(1)(2)(3)
 
$
41,293

 
$
2,491

Net income available to common stockholders per share - basic(1)(2)(3)
 
$
0.71

 
$
0.03

Net income available to common stockholders per share - diluted(1)(2)(3)
 
$
0.71

 
$
0.03

_________________
(1)
The pro forma results for the year ended December 31, 2012 were adjusted to exclude acquisition-related expenses of approximately $1.0 million incurred in 2012 for the acquisition of 4100-4700 Bohannon Drive, Menlo Park, CA , 10900 Northeast 4th Street, Bellevue, WA and 555-599 N. Mathilda Avenue, Sunnyvale, CA. The pro forma results for the year ended December 31, 2011 were adjusted to include these expenses.
(2)
The pro forma results for the year ended December 31, 2011 were adjusted to exclude acquisition-related expenses of approximately $0.6 million incurred in 2011 for the acquisitions of 601 108th Avenue N.E., Bellevue, WA, and 201 Third Street, San Francisco, CA. The pro forma results for the year ended December 31, 2010 were adjusted to include these expenses.
(3)
The pro forma results for all periods presented include incremental interest expense assuming the acquisitions were funded by pro forma borrowings under the revolving credit facility. The pro forma interest expense estimate is calculated based on the actual interest rate in effect on the revolving credit facility for each respective period. A portion of the 599 N. Mathilda Avenue, Sunnyvale, CA total purchase price related to development assets acquired. This portion of the purchase price has no pro forma impact as the interest expense related to development would be capitalized and would not impact net income available to common stockholders. Actual funding of the acquisitions may be from different sources and the pro forma borrowings and related pro forma interest expense estimate assumed herein are not indicative of actual results.

The following table summarizes the results of operations for the properties at 4100-4700 Bohannon Drive, Menlo Park, CA, 10900 Northeast 4th Street, Bellevue, WA, and 555-599 N. Mathilda Avenue, Sunnyvale, CA, from February 29, 2012, July 24, 2012 and December 17, 2012, the dates of acquisition, respectively, through December 31, 2012:
 
(in thousands)
Revenues
$
18,943

Net income(1)
$
3,412

________________
(1) Reflects the net operating income less depreciation for these properties and amortization of lease related intangibles.

The following table summarizes the results of operations for the properties at 601 108th Avenue N.E., Bellevue, WA, and 201 Third Street, San Francisco, CA, from June 3, 2011 and September 15, 2011, the dates of acquisition, respectively, through December 31, 2011:
 
(in thousands)
Revenues
$
15,150

Net income(1)
$
397

________________
(1) Reflects the net operating income less depreciation for these properties and amortization of lease related intangibles.

F - 60

KILROY REALTY CORPORATION AND KILROY REALTY, L.P.
NOTES TO CONSOLIDATED FINANCIAL STATEMENTS — (Continued)

26. Pro Forma Results of the Operating Partnership (Unaudited)
The first table of pro forma consolidated results of operations of the Operating Partnership for the years ended December 31, 2012 and 2011 assumes that the acquisitions of 4100-4700 Bohannon Drive, Menlo Park, CA, 10900 Northeast 4th Street, Bellevue, WA, and 555-599 N. Mathilda Avenue, Sunnyvale, CA, were completed as of January 1, 2011. The second table of pro forma consolidated results of operations of the Operating Partnership for the years ended December 31, 2011 and 2010 assumes that the acquisitions of 4100-4700 Bohannon Drive, Menlo Park, CA, 10900 Northeast 4th Street, Bellevue, WA, and 555-599 N. Mathilda Avenue, Sunnyvale, CA, were completed as of January 1, 2011 and that the acquisitions of 601 108th Avenue N.E., Bellevue, WA, and 201 Third Street, San Francisco, CA, were completed as of January 1, 2010. Pro forma data may not be indicative of the results that would have been reported had the acquisitions actually occurred as of January 1, 2011 and 2010, respectively, nor does it intend to be a projection of future results.
 
 
Year Ended December 31, 
 
 
2012
 
2011
 
 
(in thousands except per unit amounts)
Revenues from continuing operations
 
$
414,813

 
$
363,815

Net income available to common unitholders(1)(3)
 
$
244,337

 
$
43,386

Net income available to common unitholders per unit - basic(1)(3)
 
$
3.40

 
$
0.72

Net income available to common unitholders per unit - diluted(1)(3)
 
$
3.40

 
$
0.72

 
 
Year Ended December 31,
 
 
2011
 
2010
 
 
(in thousands except per unit amounts)
Revenues from continuing operations
 
$
377,871

 
$
283,941

Net income available to common unitholders(1)(2)(3)
 
$
42,039

 
$
2,437

Net income available to common unitholders per unit - basic(1)(2)(3)
 
$
0.70

 
$
0.03

Net income available to common unitholders per unit - diluted(1)(2)(3)
 
$
0.70

 
$
0.03

_______________
(1)
The pro forma results for the year ended December 31, 2012 were adjusted to exclude acquisition-related expenses of approximately $1.0 million incurred in 2012 for the acquisitions of 4100-4700 Bohannon Drive, Menlo Park, CA and 10900 Northeast 4th Street, Bellevue, WA and 555-599 N. Mathilda Avenue, Sunnyvale, CA. The pro forma results for the year ended December 31, 2011 were adjusted to include these expenses.
(2)
The pro forma results for the year ended December 31, 2011 were adjusted to exclude acquisition-related expenses of approximately $0.6 million incurred in 2011 for the acquisitions of 601 108th Avenue N.E., Bellevue, WA, and 201 Third Street, San Francisco, CA. The pro forma results for the year ended December 31, 2010 were adjusted to include these expenses.
(3)
The pro forma results for all periods presented include incremental interest expense assuming the acquisitions were funded by pro forma borrowings under the revolving credit facility. The pro forma interest expense estimate is calculated based on the actual interest rate in effect on the revolving credit facility for each respective period. A portion of the 599 N. Mathilda Avenue, Sunnyvale, CA total purchase price related to development assets acquired. This portion of the purchase price has no pro forma impact as the interest expense related to development would be capitalized and would not impact net income available to stockholders. Actual funding of the acquisitions may be from different sources and the pro forma borrowings and related pro forma interest expense estimate assumed herein are not indicative of actual results.
The following table summarizes the results of operations for the properties at 4100-4700 Bohannon Drive, Menlo Park, CA, and 10900 Northeast 4th Street, Bellevue, WA, and 555-599 N. Mathilda Avenue, Sunnyvale, CA, from February 29, 2012, July 24, 2012, and December 17, 2012, the dates of acquisition, respectively, through December 31, 2012:
 
(in thousands)
Revenues
$
18,943

Net income(1)
$
3,412

_______________
(1) Reflects the net operating income less depreciation for these properties and amortization of lease related intangibles.

The following table summarizes the results of operations for the properties at 601 108th Avenue N.E., Bellevue, WA, and 201 Third Street, San Francisco, CA, from June 3, 2011 and September 15, 2011, the dates of acquisition, respectively, through December 31, 2011:
 
(in thousands)
Revenues
$
15,150

Net income(1)
$
397

_______________
(1) Reflects the net operating income less depreciation for these properties and amortization of lease related intangibles.

F - 61



KILROY REALTY CORPORATION AND KILROY REALTY, L.P.
SCHEDULE II—VALUATION AND QUALIFYING ACCOUNTS
Years ended December 31, 2012, 2011, and 2010
(in thousands)
 
 
Balance at
Beginning
of Period
 
Charged to
Costs and
Expenses (1)
 
Recoveries
(Deductions)
 
Balance
at End
of Period
Allowance for Uncollectible Tenant Receivables
 
 
 
 
 
 
 
Year ended December 31, 2012—Allowance for uncollectible tenant receivables
$
2,590

 
$
(42
)
 
$
33

 
$
2,581

Year ended December 31, 2011—Allowance for uncollectible tenant receivables
$
2,819

 
$
923

 
$
(1,152
)
 
$
2,590

Year ended December 31, 2010—Allowance for uncollectible tenant receivables
$
3,063

 
$
16

 
$
(260
)
 
$
2,819

Allowance for Unbilled Deferred Rent
 
 
 
 
 
 
 
Year ended December 31, 2012—Allowance for deferred rent
$
3,406

 
$

 
$
(799
)
 
$
2,607

Year ended December 31, 2011—Allowance for deferred rent
$
3,831

 
$
(279
)
 
$
(146
)
 
$
3,406

Year ended December 31, 2010—Allowance for deferred rent
$
6,388

 
$
(1,079
)
 
$
(1,478
)
 
$
3,831

____________________
(1)
Includes amounts reported in Discontinued Operations (see Note 17).


F - 62


KILROY REALTY CORPORATION AND KILROY REALTY, L.P.
SCHEDULE III—REAL ESTATE AND ACCUMULATED DEPRECIATION
December 31, 2012
 
 
Initial Cost
 
 
 
Gross Amounts at Which
Carried at Close of Period
 
 
 
 
 
 
 
 
Property
Location
 
Encumb-
rances
 
Land
 
Buildings
and
Improve-
ments
 
Costs
Capitalized
Subsequent to
Acquisition/
Improvement
 
Land
 
Buildings
and
Improve-
ments
 
Total
 
Accumulated
Depreciation
 
Deprecia-
tion
Life (1)
 
Date of
Acquisition
(A)/
Construction
(C) (2)
 
Rentable
Square
Feet (3) (unaudited)
 
 
(in thousands)
Office Properties:
 
 
 
 
 
 
 
 
 
 
 
 
 
 
 
 
 
 
 
 
 
 
23925 Park Sorrento
Calabasas, California
 
$
11,210

(5) 
$
50

 
$
2,346

 
$
304

 
$
50

 
$
2,650

 
$
2,700

 
$
1,293

 
35
 
2001
(C)
11,789

23975 Park Sorrento
Calabasas, California
 


(5) 
765

 
17,720

 
5,370

 
765

 
23,090

 
23,855

 
10,909

 
35
 
2002
(C)
100,592

24025 Park Sorrento
Calabasas, California
 


(5) 
845

 
15,896

 
3,716

 
845

 
19,612

 
20,457

 
9,913

 
35
 
2000
(C)
102,264

26541 Agoura Road
Calabasas, California
 


1,979

 
9,630

 
9,798

 
1,979

 
19,428

 
21,407

 
9,765

 
35
 
1997
(A)
90,156

2240 E. Imperial Highway
El Segundo, California
 


1,044

 
11,763

 
23,715

 
1,048

 
35,474

 
36,522

 
17,379

 
35
 
1983
(C)
122,870

2250 E. Imperial Highway
El Segundo, California
 


2,579

 
29,062

 
23,009

 
2,547

 
52,103

 
54,650

 
40,489

 
35
 
1983
(C)
298,728

2260 E. Imperial Highway
El Segundo, California
 


2,518


28,370


19,134

 
2,547

 
47,475

 
50,022

 
895

 
35
 
1983
(C)
298,728

909 Sepulveda Boulevard
El Segundo, California
 
68,615

(6) 
3,577

 
34,042

 
39,782

 
3,577

 
73,824

 
77,401

 
20,802

 
35
 
2005
(C)
241,607

999 Sepulveda Boulevard
El Segundo, California
 


(6) 
1,407

 
34,326

 
10,995

 
1,407

 
45,321

 
46,728

 
13,604

 
35
 
2003
(C)
128,504

3750 Kilroy Airport Way
Long Beach, California
 


 
 
1,941

 
10,248

 
 
 
12,189

 
12,189

 
8,305

 
35
 
1989
(C)
10,457

3760 Kilroy Airport Way
Long Beach, California
 


 
 
17,467

 
8,196

 
 
 
25,663

 
25,663

 
19,147

 
35
 
1989
(C)
165,278

3780 Kilroy Airport Way
Long Beach, California
 


 
 
22,319

 
14,561

 
 
 
36,880

 
36,880

 
29,000

 
35
 
1989
(C)
219,745

3800 Kilroy Airport Way
Long Beach, California
 


 
 
19,408

 
16,641

 
 
 
36,049

 
36,049

 
18,072

 
35
 
2000
(C)
192,476

3840 Kilroy Airport Way
Long Beach, California
 


 
 
13,586

 
10,353

 
 
 
23,939

 
23,939

 
12,394

 
35
 
1999
(C)
136,026

3880 Kilroy Airport Way
Long Beach, California
 


 
 
9,704

 
5,676

 
 
 
15,380

 
15,380

 
225

 
35
 
1997
(A)
(14 
) 
3900 Kilroy Airport Way
Long Beach, California
 


 
 
12,615

 
8,264

 
 
 
20,879

 
20,879

 
10,966

 
35
 
1997
(A)
126,840

Kilroy Airport Center, Phase IV
Long Beach, California(4)
 


 
 
 
 
2,087

 
 
 
2,087

 
2,087

 
2,087

 
35
 
 
 
 
12100 W. Olympic Boulevard
Los Angeles, California
 


352

 
45,611

 
15,401

 
9,633

 
51,731

 
61,364

 
15,325

 
35
 
2003
(C)
150,167

12200 W. Olympic Boulevard
Los Angeles, California
 


4,329

 
35,488

 
15,145

 
3,977

 
50,985

 
54,962

 
26,198

 
35
 
2000
(C)
150,302

12233 W. Olympic Boulevard
Los Angeles, California
 
40,523

(7) 
22,100

 
53,170

 
428

 
22,100

 
53,598

 
75,698

 
415

 
35
 
2012
(A)
151,029

12312 W. Olympic Boulevard
Los Angeles, California
 


3,325

 
12,202

 
714

 
3,399

 
12,842

 
16,241

 
5,703

 
35
 
1997
(A)
78,000

6255 W. Sunset Boulevard Los Angeles, California
 
53,554

(8) 
18,111

 
60,320

 
3,948

 
18,111

 
64,268

 
82,379

 
1,380

 
35
 
2012
(A)
321,883

1633 26th Street
Santa Monica, California
 


2,080

 
6,672

 
3,147

 
2,040

 
9,859

 
11,899

 
4,889

 
35
 
1997
(A)
44,915

2100/2110 Colorado Avenue
Santa Monica, California
 
97,000

(9) 
5,474

 
26,087

 
13,114

 
5,476

 
39,199

 
44,675

 
13,927

 
35
 
1997
(A)
102,864

3130 Wilshire Boulevard
Santa Monica, California
 


8,921

 
6,579

 
10,413

 
9,188

 
16,725

 
25,913

 
9,513

 
35
 
1997
(A)
88,339

501 Santa Monica Boulevard
Santa Monica, California
 



4,547

 
12,044

 
6,427

 
4,551

 
18,467

 
23,018

 
9,456

 
35
 
1998
(A)
73,115

2829 Townsgate Road
Thousand Oaks, California
 


5,248

 
8,001

 
5,585

 
5,248

 
13,586

 
18,834

 
7,221

 
35
 
1997
(A)
81,067

12225 El Camino Real
Del Mar, California
 


1,700

 
9,633

 
2,992

 
1,683

 
12,642

 
14,325

 
4,943

 
35
 
1998
(A)
60,148

12235 El Camino Real
Del Mar, California
 


1,507

 
8,543

 
4,495

 
1,530

 
13,015

 
14,545

 
6,375

 
35
 
1998
(A)
54,673

12340 El Camino Real
Del Mar, California
 


(6) 
4,201

 
13,896

 
7,369

 
4,201

 
21,265

 
25,466

 
6,809

 
35
 
2002
(C)
87,405

12390 El Camino Real
Del Mar, California
 


(6) 
3,453

 
11,981

 
1,263

 
3,453

 
13,244

 
16,697

 
6,840

 
35
 
2000
(C)
72,332

12348 High Bluff Drive
Del Mar, California
 


1,629

 
3,096

 
3,451

 
1,629

 
6,547

 
8,176

 
4,413

 
35
 
1999
(C)
38,710

12400 High Bluff Drive
Del Mar, California
 
 
 
15,167

 
40,497

 
11,609

 
15,167

 
52,106

 
67,273

 
16,183

 
35
 
2004
(C)
208,464


F - 63


KILROY REALTY CORPORATION AND KILROY REALTY, L.P.
SCHEDULE III—REAL ESTATE AND ACCUMULATED DEPRECIATION—(Continued)
December 31, 2012
 
 
Initial Cost
 
 
 
Gross Amounts at Which
Carried at Close of Period
 
 
 
 
 
 
 
 
Property
Location
 
Encumb-
rances
 
Land
 
Buildings
and
Improve-
ments
 
Costs
Capitalized
Subsequent to
Acquisition/
Improvement
 
Land
 
Buildings
and
Improve-
ments
 
Total
 
Accumulated
Depreciation
 
Deprecia-
tion
Life (1)
 
Date of
Acquisition
(A)/
Construction
(C) (2)
 
Rentable
Square
Feet (3) (unaudited)
 
 
(in thousands)
3579 Valley Centre Drive
Del Mar, California
 


2,167

 
6,897

 
6,777

 
2,858

 
12,983

 
15,841

 
5,668

 
35
 
1999
(C)
52,375

3611 Valley Centre Drive
Del Mar, California
 


4,184

 
19,352

 
15,868

 
5,259

 
34,145

 
39,404

 
15,193

 
35
 
2000
(C)
130,178

3661 Valley Centre Drive
Del Mar, California
 


4,038

 
21,144

 
8,803

 
4,725

 
29,260

 
33,985

 
13,437

 
35
 
2001
(C)
129,752

3721 Valley Centre Drive
Del Mar, California
 


4,297

 
18,967

 
5,692

 
4,254

 
24,702

 
28,956

 
7,612

 
35
 
2003
(C)
114,780

3811 Valley Centre Drive
Del Mar, California
 


3,452

 
16,152

 
20,076

 
4,457

 
35,223

 
39,680

 
13,717

 
35
 
2000
(C)
112,067

6200 Greenwich Drive
Governor Park, California
 


1,583

 
5,235

 
2,752

 
1,722

 
7,848

 
9,570

 
4,802

 
35
 
1999
(C)
71,000

6220 Greenwich Drive
Governor Park, California
 


3,213

 
10,628

 
16,371

 
3,426

 
26,786

 
30,212

 
8,122

 
35
 
1997
(A)
141,214

15051 Avenue of Science
I-15 Corridor, California
 


2,888

 
5,780

 
5,769

 
2,888

 
11,549

 
14,437

 
5,119

 
35
 
2002
(C)
70,617

15073 Avenue of Science
I -15 Corridor, California
 


2,070

 
5,728

 
1,648

 
2,070

 
7,376

 
9,446

 
3,543

 
35
 
2002
(C)
46,759

15231 Avenue of Science
I-15 Corridor, California
 


2,233

 
8,830

 
4,888

 
2,233

 
13,718

 
15,951

 
3,993

 
35
 
2005
(C)
65,638

15253 Avenue of Science
I-15 Corridor, California
 


1,548

 
6,423

 
1,571

 
1,548

 
7,994

 
9,542

 
1,998

 
35
 
2005
(C)
37,437

15333 Avenue of Science
I-15 Corridor, California
 


2,371

 
16,500

 
3,424

 
2,371

 
19,924

 
22,295

 
3,881

 
35
 
2006
(C)
78,880

15378 Avenue of Science
I-15 Corridor, California
 


3,565

 
3,796

 
3,156

 
3,565

 
6,952

 
10,517

 
3,141

 
35
 
1998
(A)
68,910

15435 Innovation Drive
I-15 Corridor, California
 


2,143

 
6,311

 
2,612

 
2,046

 
9,020

 
11,066

 
4,494

 
35
 
2000
(C)
49,863

15445 Innovation Drive
I-15 Corridor, California
 


2,143

 
6,311

 
5,146

 
2,046

 
11,554

 
13,600

 
5,521

 
35
 
2000
(C)
51,500

13280 Evening Creek Drive South
I-15 Corridor, California
 


3,701

 
8,398

 
2,937

 
3,701

 
11,335

 
15,036

 
1,733

 
35
 
2008
(C)
41,665

13290 Evening Creek Drive South
I-15 Corridor, California
 


5,229

 
11,871

 
1,458

 
5,229

 
13,329

 
18,558

 
1,593

 
35
 
2008
(C)
61,176

13480 Evening Creek Drive North
I-15 Corridor, California
 


7,997

 
 
 
41,733

 
7,997

 
41,733

 
49,730

 
6,852

 
35
 
2008
(C)
149,817

13500 Evening Creek Drive North
I-15 Corridor, California
 


7,581

 
35,903

 
11,338

 
7,580

 
47,242

 
54,822

 
11,744

 
35
 
2004
(A)
147,533

13520 Evening Creek Drive North
I-15 Corridor, California
 


7,581

 
35,903

 
12,376

 
7,580

 
48,280

 
55,860

 
12,818

 
35
 
2004
(A)
141,129

7525 Torrey Santa Fe
56 Corridor, California
 


2,348

 
28,035

 
4,060

 
2,348

 
32,095

 
34,443

 
6,488

 
35
 
2007
(C)
103,979

7535 Torrey Santa Fe
56 Corridor, California
 


2,950

 
33,808

 
5,991

 
2,950

 
39,799

 
42,749

 
8,306

 
35
 
2007
(C)
130,243

7545 Torrey Santa Fe
56 Corridor, California
 


2,950

 
33,708

 
8,117

 
2,950

 
41,825

 
44,775

 
9,330

 
35
 
2007
(C)
130,354

7555 Torrey Santa Fe
56 Corridor, California
 


2,287

 
24,916

 
3,712

 
2,287

 
28,628

 
30,915

 
5,757

 
35
 
2007
(C)
101,236

2355 Northside Drive
Mission Valley, California
 


4,066

 
8,332

 
706

 
3,270

 
9,834

 
13,104

 
1,279

 
35
 
2010
(A)
53,610

2365 Northside Drive
Mission Valley, California
 


7,359

 
15,257

 
(83
)
 
5,919

 
16,614

 
22,533

 
1,874

 
35
 
2010
(A)
91,260

2375 Northside Drive
Mission Valley, California
 


3,947

 
8,146

 
188

 
3,175

 
9,106

 
12,281

 
1,172

 
35
 
2010
(A)
51,516

2385 Northside Drive
Mission Valley, California
 


2,752

 
14,513

 
3,738

 
5,759

 
15,244

 
21,003

 
1,757

 
35
 
2010
(A)
88,795

2305 Historic Decatur Road
Point Loma, California
 


5,240

 
22,220

 
435

 
5,240

 
22,655

 
27,895

 
1,621

 
35
 
2010
(A)
103,900

10020 Pacific Mesa Boulevard
Sorrento Mesa, California
 


8,007

 
52,189

 
15,348

 
8,007

 
67,537

 
75,544

 
14,967

 
35
 
2007
(C)
318,000

4910 Directors Place
Sorrento Mesa, California
 
 
 
2,240

 
13,039

 
6,548

 
2,240

 
19,587

 
21,827

 
1,906

 
35
 
2009
(C)
50,925

4921 Directors Place
Sorrento Mesa, California
 
 
 
3,792

 
11,091

 
4,748

 
3,792

 
15,839

 
19,631

 
2,121

 
35
 
2008
(C)
56,136

4939 Directors Place
Sorrento Mesa, California
 
 
 
2,225

 
12,698

 
4,359

 
2,198

 
17,084

 
19,282

 
7,021

 
35
 
2002
(C)
60,662

4955 Directors Place
Sorrento Mesa, California
 
 
 
2,521

 
14,122

 
3,696

 
3,179

 
17,160

 
20,339

 
10,400

 
35
 
2000
(C)
76,246


F - 64


KILROY REALTY CORPORATION AND KILROY REALTY, L.P.
SCHEDULE III—REAL ESTATE AND ACCUMULATED DEPRECIATION—(Continued)
December 31, 2012
 
 
Initial Cost
 
 
 
Gross Amounts at Which
Carried at Close of Period
 
 
 
 
 
 
 
 
Property
Location
 
Encumb-
rances
 
Land
 
Buildings
and
Improve-
ments
 
Costs
Capitalized
Subsequent to
Acquisition/
Improvement
 
Land
 
Buildings
and
Improve-
ments
 
Total
 
Accumulated
Depreciation
 
Deprecia-
tion
Life (1)
 
Date of
Acquisition
(A)/
Construction
(C) (2)
 
Rentable
Square
Feet (3) (unaudited)
 
 
(in thousands)
5005 Wateridge Vista Drive
Sorrento Mesa, California
 


3,320

 
5,049

 
2,026

 
3,320

 
7,075

 
10,395

 
3,193

 
35
 
1999

(C)
61,460

5010 Wateridge Vista Drive
Sorrento Mesa, California
 


3,786

 
10,767

 
27,132

 
15,620

 
26,065

 
41,685

 
172

 
35
 
1999

(C)
111,318

10770 Wateridge Circle
Sorrento Mesa, California
 


4,560

 
26,671

 
184

 
4,560

 
26,855

 
31,415

 
3,307

 
35
 
2011

(A)
174,310

6055 Lusk Avenue
Sorrento Mesa, California
 


3,935

 
8,008

 
5,919

 
3,942

 
13,920

 
17,862

 
6,209

 
35
 
1997

(A)
93,000

6260 Sequence Drive
Sorrento Mesa, California
 


3,206

 
9,803

 
1,291

 
3,212

 
11,088

 
14,300

 
5,205

 
35
 
1997

(A)
130,536

6290 Sequence Drive
Sorrento Mesa, California
 


2,403

 
7,349

 
4,906

 
2,407

 
12,251

 
14,658

 
6,204

 
35
 
1997

(A)
90,000

6310 Sequence Drive
Sorrento Mesa, California
 



2,940

 
4,946

 
190

 
2,941

 
5,135

 
8,076

 
2,689

 
35
 
2000

(C)
62,415

6340 Sequence Drive
Sorrento Mesa, California
 



2,434

 
7,302

 
9,963

 
2,464

 
17,235

 
19,699

 
8,245

 
35
 
1998

(A)
66,400

6350 Sequence Drive
Sorrento Mesa, California
 



4,941

 
14,824

 
(4,387
)
 
4,922

 
10,456

 
15,378

 
5,633

 
35
 
1998

(A)
132,600

10390 Pacific Center Court
Sorrento Mesa, California
 


3,267

 
5,779

 
7,500

 
3,267

 
13,279

 
16,546

 
4,481

 
35
 
2002

(C)
68,400

10394 Pacific Center Court
Sorrento Mesa, California
 



2,696

 
7,134

 
(782
)
 
1,671

 
7,377

 
9,048

 
3,217

 
35
 
1998

(A)
59,630

10398 Pacific Center Court
Sorrento Mesa, California
 



1,947

 
5,152

 
1,316

 
1,222

 
7,193

 
8,415

 
2,824

 
35
 
1998

(A)
43,645

10421 Pacific Center Court
Sorrento Mesa, California
 



2,926

 
7,979

 
21,999

 
2,926

 
29,978

 
32,904

 
11,682

 
35
 
1998

(A)
75,899

10445 Pacific Center Court
Sorrento Mesa, California
 



2,247

 
5,945

 
567

 
1,809

 
6,950

 
8,759

 
2,911

 
35
 
1998

(A)
48,709

10455 Pacific Center Court
Sorrento Mesa, California
 



4,044

 
10,701

 
(2,251
)
 
3,780

 
8,714

 
12,494

 
3,684

 
35
 
1998

(A)
90,000

5717 Pacific Center Boulevard
Sorrento Mesa, California
 


2,693

 
6,280

 
4,219

 
2,693

 
10,499

 
13,192

 
2,721

 
35
 
2001

(C)
67,995

4690 Executive Drive
UTC, California
 


(6) 
1,623

 
7,926

 
2,394

 
1,623

 
10,320

 
11,943

 
5,009

 
35
 
1999

(A)
47,212

9785 Towne Center Drive
UTC, California
 



2,722

 
9,932

 
(1,077
)
 
2,329

 
9,248

 
11,577

 
3,633

 
35
 
1999

(A)
75,534

9791 Towne Center Drive
UTC, California
 



1,814

 
6,622

 
1,121

 
2,217

 
7,340

 
9,557

 
2,883

 
35
 
1999

(A)
50,466

8101 Kaiser Boulevard
Anaheim, California
 



2,369

 
6,180

 
2,091

 
2,377

 
8,263

 
10,640

 
4,342

 
35
 
1997

(A)
59,790

2211 Michelson
Irvine, California
 


(9) 
9,319

 
82,836

 
1,507

 
9,319

 
84,343

 
93,662

 
7,926

 
35
 
2010

(A)
271,556

111 Pacifica
Irvine, California
 



5,165

 
4,653

 
4,254

 
5,166

 
8,906

 
14,072

 
4,975

 
35
 
1997

(A)
67,496

999 Town & Country
Orange, California
 



7,867

 
9,579

 
219

 
7,867

 
9,798

 
17,665

 
1,110

 
35
 
2010

(A)
98,551

4100 Bohannon Drive, Menlo Park, California
 



4,835

 
15,526

 
(18
)
 
4,835

 
15,508

 
20,343

 
457

 
35
 
2012

(A)
46,614

4200 Bohannon Drive, Menlo Park, California
 



4,798

 
15,406

 
(413
)
 
4,798

 
14,993

 
19,791

 
446

 
35
 
2012

(A)
46,255

4300 Bohannon Drive, Menlo Park, California
 



6,527

 
20,958

 
268

 
6,527

 
21,226

 
27,753

 
589

 
35
 
2012

(A)
62,920

4400 Bohannon Drive, Menlo Park, California
 



4,798

 
15,406

 
551

 
4,798

 
15,957

 
20,755

 
451

 
35
 
2012

(A)
46,255

4500 Bohannon Drive, Menlo Park, California
 



6,527

 
20,957

 
1,041

 
6,527

 
21,998

 
28,525

 
655

 
35
 
2012

(A)
62,920

4600 Bohannon Drive, Menlo Park, California
 



4,798

 
15,406

 
67

 
4,798

 
15,473

 
20,271

 
363

 
35
 
2012

(A)
46,255

4700 Bohannon Drive, Menlo Park, California
 



6,527

 
20,958

 
821

 
6,527

 
21,779

 
28,306

 
636

 
35
 
2012

(A)
62,920

303 Second Street
San Francisco, California
 
135,000

(10) 
63,550

 
154,153

 
18,442

 
63,550

 
172,595

 
236,145

 
17,837

 
35
 
2010

(A)
740,047

100 First Street
San Francisco, California
 



49,150

 
131,238

 
11,188

 
49,150

 
142,426

 
191,576

 
11,851

 
35
 
2010

(A)
466,490


F - 65


KILROY REALTY CORPORATION AND KILROY REALTY, L.P.
SCHEDULE III—REAL ESTATE AND ACCUMULATED DEPRECIATION—(Continued)
December 31, 2012

 
 
Initial Cost
 
 
 
Gross Amounts at Which
Carried at Close of Period
 
 
 
 
 
 
 
 
Property
Location
 
Encumb-
rances
 
Land
 
Buildings
and
Improve-
ments
 
Costs
Capitalized
Subsequent to
Acquisition/
Improvement
 
Land
 
Buildings
and
Improve-
ments
 
Total
 
Accumulated
Depreciation
 
Deprecia-
tion
Life (1)
 
Date of
Acquisition
(A)/
Construction
(C) (2)
 
Rentable
Square
Feet (3) (unaudited)
 
 
(in thousands)
250 Brannan Street
San Francisco, California
 


7,630

 
22,770

 
1,252

 
7,630

 
24,022

 
31,652

 
2,215

 
35
 
2011
(A)
92,948

201 Third Street
San Francisco, California
 


19,260

 
84,018

 
13,803

 
19,260

 
97,821

 
117,081

 
7,397

 
35
 
2011
(A)
332,893

301 Brannan Street
San Francisco, California
 


5,910

 
22,450

 
1,008

 
5,910

 
23,458

 
29,368

 
1,065

 
35
 
2011
(A)
74,430

360 Third Street
San Francisco, California
 




 


 
13,749

 

 
13,749

 
13,749

 
923

 
35
 
2011
(A)
(15 
) 
4040 Civic Center
San Rafael, California
 


10,210

 
18,029

 
396

 
10,210

 
18,425

 
28,635

 
1,262

 
35
 
2011
(A)
130,237

599 Mathilda
Sunnyvale, California
 


13,538

 
12,559

 

 
13,538

 
12,559

 
26,097

 

 
35
 
2012
(A)
75,810

601 108th Avenue
Bellevue, Washington
 



 
214,095

 
1,222

 

 
215,317

 
215,317

 
13,857

 
35
 
2011
(A)
488,470

10900 NE 4th Street
Bellevue, Washington
 
83,116

(11) 
25,080

 
150,877

 
1,665

 
25,080

 
152,542

 
177,622

 
2,526

 
35
 
2012
(A)
416,755

10220 NE Points Drive
Kirkland, Washington
 
28,384

(12) 
2,554

 
12,080

 
402

 
2,554

 
12,482

 
15,036

 
830

 
35
 
2011
(A)
49,851

10230 NE Points Drive
Kirkland, Washington
 

(12) 
5,071

 
24,694

 
2,669

 
5,071

 
27,363

 
32,434

 
1,728

 
35
 
2011
(A)
98,982

10210 NE Points Drive
Kirkland, Washington
 

(12) 
4,336

 
24,187

 
892

 
4,336

 
25,079

 
29,415

 
1,583

 
35
 
2011
(A)
84,641

3933 Lake Washington Boulevard NE
Kirkland, Washington
 

(12) 
2,380

 
15,114

 
990

 
2,380

 
16,104

 
18,484

 
958

 
35
 
2011
(A)
46,450

15050 N.E. 36th Street
Redmond, Washington
 


9,260

 
34,650

 
197

 
9,260

 
34,847

 
44,107

 
2,404

 
35
 
2010
(A)
122,103

837 N. 34th Street
Lake Union, Washington
 



 
37,404

 
352

 

 
37,756

 
37,756

 
888

 
35
 
2012
(A)
111,580

701 N. 34th Street
Lake Union, Washington
 
34,000

(13) 

 
48,027

 
(140
)
 

 
47,887

 
47,887

 
1,172

 
35
 
2012
(A)
138,995

801 N. 34th Street
Lake Union, Washington
 

(13) 

 
58,537

 
(360
)
 

 
58,177

 
58,177

 
1,239

 
35
 
2012
(A)
169,412

17150 Von Karman
Irvine, California
 
 
 
4,848

 
7,342

 
2,224

 
7,301

 
7,113

 
14,414

 
7,113

 
35
 
1997
(A)
(16 
) 
TOTAL OPERATING
PROPERTIES
 
$
551,402

 
$
587,387

 
$
2,644,476

 
$
715,877

 
$
612,714

 
$
3,335,026

 
$
3,947,740

 
$
756,515

 
 
 
 
 
13,249,780

Undeveloped land and construction in progress(18)
 
2,517

(17) 
521,633

 
90,512

 
197,509

 
521,633

 
288,021

 
809,654

 

 
 
 
 
 
 
TOTAL ALL PROPERTIES
 
$
553,919

(19) 
$
1,109,020

 
$
2,734,988

 
$
913,386

 
$
1,134,347

 
$
3,623,047

 
$
4,757,394

 
$
756,515

 
 
 
 
 
13,249,780

__________________________
(1)
The initial costs of buildings are depreciated over 35 years using a straight-line method of accounting; improvements capitalized subsequent to acquisition are depreciated over the shorter of the lease term or useful life, generally ranging from one to 20 years.
(2)
Represents our date of construction or acquisition, or our predecessor, the Kilroy Group.
(3)
Includes square footage from our stabilized portfolio.
(4)
These costs represent infrastructure costs incurred in 1989. During the third quarter of 2009, we exercised our option to terminate the ground lease at Kilroy Airport Center, Phase IV in Long Beach, California. We had previously leased this land, which is adjacent to our Office Properties at Kilroy Airport Center, Long Beach, for potential future development opportunities.
(5)
These properties secure a $11.2 million mortgage note.
(6)
These properties secure a $68.6 million mortgage note.
(7)
This property secures a $40.5 million mortgage note.
(8)
This property secures a $53.6 million mortgage note.
(9)
These properties secure a $97.0 million mortgage note.
(10)
This property secures a $135.0 million mortgage note.
(11)
This property secures a $83.1 million mortgage note.
(12)
These properties secure a $28.4 million mortgage note.
(13)
These properties secure a $34.0 million mortgage note.
(14)
Excludes approximately 98,000 rentable square feet as this building was under redevelopment at December 31, 2012. A portion of the cost basis is included in "Undeveloped land and construction in progress" below.
(15)
Excludes approximately 410,000 rentable square feet as this building was under redevelopment at December 31, 2012. The cost basis is included in "Undeveloped land and construction in progress" below.
(16)
During the fourth quarter of 2011, we completed demolition of the industrial building on this site to prepare for the possible sale of the land, since we successfully obtained entitlements to reposition this site for residential use. Our ultimate decision to sell this site and the timing of any potential future sale will depend upon market conditions and other factors.

F - 66


(17)
Represents the principal balance of the public facility bonds (the “Bonds”), the proceeds from which were used to finance infrastructure improvements on one of our undeveloped land parcels. The Bonds are secured by property tax payments.
(18)
Includes initial cost of 9455 Towne Center Drive, which was transferred to the future development portfolio and is included in construction in progress during the year ended December 31, 2012.
(19)
Represents gross aggregate principal amount before the effect of the unamortized premium of approximately $7.2 million as of December 31, 2012.

The aggregate gross cost of property included above for federal income tax purposes approximated $4.1 billion as of December 31, 2012.

The following table reconciles the historical cost of total real estate held for investment from January 1, 2010 to December 31, 2012:
 
 
 
Year Ended December 31,
 
 
2012
 
2011
 
2010
 
 
(in thousands)
Total real estate held for investment, beginning of year
 
$
3,798,690

 
$
3,216,871

 
$
2,520,083

Additions during period:
 
 
 
 
 
 
Acquisitions
 
1,023,384

 
617,923

 
643,776

Improvements, etc.  
 
207,345

 
84,736

 
86,754

Total additions during period
 
1,230,729

 
702,659

 
730,530

Deductions during period:
 
 
 
 
 
 
Cost of real estate sold
 
(264,533
)
 
(21,052
)
 
(17,456
)
Properties held for sale
 

 
(89,937
)
 

Other (1)
 
(7,492
)
 
(9,851
)
 
(16,286
)
Total deductions during period
 
(272,025
)
 
(120,840
)
 
(33,742
)
Total real estate held for investment, end of year
 
$
4,757,394

 
$
3,798,690

 
$
3,216,871

 
 
 
 
 
 
 
__________________________
(1)
Related to the redevelopment property transferred to construction in progress during the year.
The following table reconciles the accumulated depreciation from January 1, 2010 to December 31, 2012:
 
 
 
Year Ended December 31,
 
 
2012
 
2011
 
2010
 
 
(in thousands)
Accumulated depreciation, beginning of year
 
$
742,503

 
$
672,429

 
$
605,976

Additions during period:
 

 

 

Depreciation of real estate
 
125,906

 
105,982

 
86,288

Total additions during period
 
125,906

 
105,982

 
86,288

Deductions during period:
 

 

 

Write-offs due to sale
 
(109,797
)
 
(11,152
)
 
(3,549
)
Properties held for sale
 

 
(14,905
)
 

Other (1)
 
(2,097
)
 
(9,851
)
 
(16,286
)
Total deductions during period
 
(111,894
)
 
(35,908
)
 
(19,835
)
Accumulated depreciation, end of year
 
$
756,515

 
$
742,503

 
$
672,429

 
 
 
 
 
 
 
__________________________
(1)
Related to the redevelopment property transferred to construction in progress during the year.

F - 67



EXHIBIT INDEX
 
Exhibit
Number
 
Description
3.(i)1
 
Kilroy Realty Corporation Articles of Restatement (previously filed by Kilroy Realty Corporation as an exhibit on Form 10-Q for the quarter ended June 30, 2012)
3.(i)2
 
Certificate of Limited Partnership of Kilroy Realty, L.P. (previously filed by Kilroy Realty, L.P., as an exhibit to the General Form for Registration of Securities on Form 10 as filed with the Securities and Exchange Commission on August 18, 2010)
3.(i)3
 
Amendment to the Certificate of Limited Partnership of Kilroy Realty, L.P. (previously filed by Kilroy Realty, L.P., as an exhibit to the General Form for Registration of Securities on Form 10 as filed with the Securities and Exchange Commission on August 18, 2010)
3.(i)4
 
Articles Supplementary designating Kilroy Realty Corporation's 6.375% Series H Cumulative Redeemable Preferred Stock (previously filed by Kilroy Realty Corporation on Form 8-A as filed with the Securities and Exchange Commission on August 10, 2012)
3.(ii).1
 
Second Amended and Restated Bylaws of Kilroy Realty Corporation (previously filed by Kilroy Realty Corporation as an exhibit on Form 8-K as filed with the Securities and Exchange Commission on December 12, 2008)
3.(ii).2
 
Amendment No. 1 to Second Amended and Restated Bylaws of Kilroy Realty Corporation (previously filed by Kilroy Realty Corporation as an exhibit on Form 8-K as filed with the Securities and Exchange Commission on May 27, 2009)
3.(ii).3
  
Seventh Amended and Restated Agreement of Limited Partnership of Kilroy Realty, L.P. dated as of August 15, 2012 (previously filed by Kilroy Realty Corporation on Form 8-K as filed with the Securities and Exchange Commission on August 17, 2012)
4.1
 
Kilroy Realty Corporation Form of Certificate for Common Stock (previously filed by Kilroy Realty Corporation as an exhibit to the Registration Statement on Amendment No. 3 to Form S-11 (No. 333-15553))
4.2
 
Specimen Certificate for Kilroy Realty Corporation's 6.875% Series G Cumulative Redeemable Preferred Stock (previously filed by Kilroy Realty Corporation on Form 8-A as filed with the Securities and Exchange Commission on March 22, 2012)
4.3
 
Specimen Certificate for Kilroy Realty Corporation's 6.375% Series H Cumulative Redeemable Preferred Stock (previously filed by Kilroy Realty Corporation on Form 8-A as filed with the Securities and Exchange Commission on August 10, 2012)
4.4
 
Kilroy Realty Corporation Form of Stock Option Grant Notice and Stock Option Agreement (previously filed by Kilroy Realty Corporation as an exhibit on Form 8-K as filed with the Securities and Exchange Commission on February 24, 2012)
4.5
 
Registration Rights Agreement dated January 31, 1997 (previously filed by Kilroy Realty Corporation as an exhibit to the Registration Statement on Amendment No. 3 to Form S-11 (No. 333-15553))
4.6
 
Registration Rights Agreement dated as of October 31, 1997 (previously filed by Kilroy Realty Corporation as an exhibit on Form 8-K/A as filed with the Securities and Exchange Commission on December 19, 1997)
4.7
 
Registration Rights Agreement dated as of October 6, 2000 (previously filed by Kilroy Realty Corporation as an exhibit on Form 10-K for the year ended December 31, 2000)
4.8
 
The Company is party to agreements in connection with long-term debt obligations, none of which individually exceeds ten percent of the total assets of the Company on a consolidated basis. Pursuant to Item 601(b)(4)(iii)(A) of Regulation S-K, the Company agrees to furnish copies of these agreements to the Commission upon request
4.9
 
Registration Rights Agreement dated as of July 31, 2012 (previously filed by Kilroy Realty Corporation as an exhibit on Form 10-Q for the quarter ended June 30, 2012)
4.10
 
Note and Guarantee Agreement dated August 4, 2004 by and between Kilroy Realty, L.P. and Kilroy Realty Corporation and the purchasers whose names appear in the acceptance form at the end of the Note and Guarantee Agreement (previously filed by Kilroy Realty Corporation as an exhibit on Form 8-K as filed with the Securities and Exchange Commission on August 11, 2004)
4.11
  
Form of 6.45% Series B Guaranteed Senior Note due 2014 (previously filed by Kilroy Realty Corporation as an exhibit on Form 8-K as filed with the Securities and Exchange Commission on August 11, 2004)
  4.12†
  
Kilroy Realty 2006 Incentive Award Plan (previously filed by Kilroy Realty Corporation as an exhibit to the Registration Statement on Form S-8 filed with the Securities and Exchange Commission on June 28, 2006)
4.13†
  
Amendment to Kilroy Realty 2006 Incentive Award Plan (previously filed by Kilroy Realty Corporation as an exhibit on Form 10-K for the year ended December 31, 2006)

F - 68



Exhibit
Number
 
Description
4.14†
  
Second Amendment to Kilroy Realty 2006 Incentive Award Plan (previously filed by Kilroy Realty Corporation as an exhibit on Form 10-Q for the quarter ended March 31, 2007)
4.15†
  
Third Amendment to Kilroy Realty 2006 Incentive Award Plan (previously filed by Kilroy Realty Corporation as an exhibit on Form 8-K as filed with the Securities and Exchange Commission on May 27, 2009)
4.16†
 
Fourth Amendment to Kilroy Realty 2006 Incentive Award Plan (previously filed by Kilroy Realty Corporation as an exhibit to the Registration Statement on Form S−8 as filed with the Securities and Exchange Commission on June 11, 2010)
4.17
  
Form of Restricted Stock Award Agreement (previously filed by Kilroy Realty Corporation as an exhibit on Form 8-K as filed with the Securities and Exchange Commission on February 8, 2007)
4.18
 
 
Indenture, dated as of November 20, 2009, among Kilroy Realty, L.P., as issuer, Kilroy Realty Corporation, as guarantor, and U.S. Bank National Association, as trustee, including the form of 4.25% Exchangeable Senior Notes due 2014 and the form of related guarantee (previously filed by Kilroy Realty Corporation as an exhibit on Form 8-K as filed with the Securities and Exchange Commission on November 25, 2009)
4.19
  
Registration Rights Agreement, dated November 20, 2009, among Kilroy Realty, L.P., Kilroy Realty Corporation, J.P. Morgan Securities Inc., and Merrill Lynch, Pierce, Fenner & Smith Incorporated (previously filed by Kilroy Realty Corporation as an exhibit on Form 8-K as filed with the Securities and Exchange Commission on November 25, 2009)
4.20
 
Form of Certificate for Partnership Units of Kilroy Realty, L.P. (previously filed by Kilroy Realty, L.P., as an exhibit to the General Form for Registration of Securities on Form 10 as filed with the Securities and Exchange Commission on August 18, 2010)
4.21
 
Indenture, dated May 24, 2010, among Kilroy Realty, L.P., as issuer, Kilroy Realty Corporation, as guarantor, and U.S. Bank National Association, as trustee, including the form of 6.625% Senior Notes due 2020 and the form of the related guarantee (previously filed by Kilroy Realty Corporation as an exhibit on Form 8−K as filed with the Securities and Exchange Commission on May 25, 2010)
4.22
 
Registration Rights Agreement, dated May 24, 2010, among Kilroy Realty, L.P., Kilroy Realty Corporation, J.P. Morgan Securities Inc., Banc of America Securities LLC and Barclays Capital Inc. (previously filed by Kilroy Realty Corporation as an exhibit on Form 8−K as filed with the Securities and Exchange Commission on May 25, 2010)
4.23
 
Indenture, dated November 3, 2010, among Kilroy Realty, L.P., as issuer, Kilroy Realty Corporation, as guarantor, and U.S. Bank National Association, as trustee, including the form of 5.000% Senior Notes due 2015 and the form of related guarantee (previously filed by Kilroy Realty Corporation and Kilroy Realty, L.P., as an exhibit on Form 8−K as filed with the Securities and Exchange Commission on November 4, 2010)
4.24
 
Indenture, dated March 1, 2011, by and among Kilroy Realty, L.P., as issuer, Kilroy Realty Corporation, as guarantor, and U.S. Bank National Association, as trustee  (previously filed by Kilroy Corporation and Kilroy Realty, L.P. as an exhibit the Registration Statement on Form S-3 as filed with the Securities and Exchange Commission on March 1, 2011)

4.25
 
Supplemental Indenture, dated July 5, 2011, among Kilroy Realty, L.P., as issuer, Kilroy Realty Corporation, as guarantor, and U.S. Bank National Association, as trustee (previously filed by Kilroy Corporation and Kilroy Realty, L.P. as an exhibit on Form 8-K as filed with the Securities and Exchange Commission on July 6, 2011)
4.26
 
Officers' Certificate pursuant to Sections 101, 201, 301 and 303 of the Indenture dated March 1, 2011, among Kilroy Realty, L.P., as issuer, Kilroy Realty Corporation, as guarantor, and U.S. Bank National Association, as trustee, establishing a series of securities entitled “4.800% Notes due 2018,” including the form of 4.800% Notes due 2018 and the form of related guarantee (previously filed by Kilroy Corporation and Kilroy Realty, L.P. as an exhibit on Form 8-K as filed with the Securities and Exchange Commission on July 6, 2011)
4.27

 
Registration Rights Agreement dated as of July 31, 2012 (previously filed by Kilroy Realty Corporation as an exhibit on Form 10-Q for the quarter ended June 30, 2012)
10.1
  
Pledge Agreement by and among Kilroy Realty, L.P., John B. Kilroy, Sr., John B. Kilroy, Jr. and Kilroy Industries (previously filed by Kilroy Realty Corporation as an exhibit to the Registration Statement on Amendment No. 3 to Form S-11 (No. 333-15553))
  10.2†
  
1997 Stock Option and Incentive Plan of the Registrant and Kilroy Realty, L.P. (previously filed by Kilroy Realty Corporation as an exhibit to the Registration Statement on Amendment No. 3 to Form S-11 (No. 333-15553))
10.3
  
Lease Agreement dated January 24, 1989 by and between Kilroy Long Beach Associates and the City of Long Beach for Kilroy Long Beach Phase I (previously filed by Kilroy Realty Corporation as an exhibit to the Registration Statement on Amendment No. 2 to Form S-11 (No. 333-15553))

F - 69



Exhibit
Number
 
Description
10.4
  
First Amendment to Lease Agreement dated December 28, 1990 by and between Kilroy Long Beach Associates and the City of Long Beach for Kilroy Long Beach Phase I (previously filed by Kilroy Realty Corporation as an exhibit to the Registration Statement on Amendment No. 2 to Form S-11 (No. 333-15553))
10.5
  
Lease Agreement dated July 17, 1985 by and between Kilroy Long Beach Associates and the City of Long Beach for Kilroy Long Beach Phase III (previously filed by Kilroy Realty Corporation as an exhibit to the Registration Statement on Form S-11 (No. 333-15553))
10.6
  
Lease Agreement dated December 30, 1988 by and between Kilroy Long Beach Associates and the City of Long Beach for Kilroy Long Beach Phase II (previously filed by Kilroy Realty Corporation as an exhibit to the Registration Statement on Form S-11 (No. 333-15553))
10.7
  
First Amendment to Lease dated January 24, 1989 by and between Kilroy Long Beach Associates and the City of Long Beach for Kilroy Long Beach Phase III (previously filed by Kilroy Realty Corporation as an exhibit to the Registration Statement on Form S-11 (No. 333-15553))
10.8
  
Second Amendment to Lease Agreement dated December 28, 1990 by and between Kilroy Long Beach Associates and the City of Long Beach for Kilroy Long Beach Phase III (previously filed by Kilroy Realty Corporation as an exhibit to the Registration Statement on Form S-11 (No. 333-15553))
10.9
  
First Amendment to Lease Agreement dated December 28, 1990 by and between Kilroy Long Beach Associates and the City of Long Beach for Kilroy Long Beach Phase II (previously filed by Kilroy Realty Corporation as an exhibit to the Registration Statement on Form S-11 (No. 333-15553))
10.10
  
Third Amendment to Lease Agreement dated October 10, 1994 by and between Kilroy Long Beach Associates and the City of Long Beach for Kilroy Long Beach Phase III (previously filed by Kilroy Realty Corporation as an exhibit to the Registration Statement on Form S-11 (No. 333-15553))
10.11
  
Development Agreement by and between Kilroy Long Beach Associates and the City of Long Beach (previously filed by Kilroy Realty Corporation as an exhibit to the Registration Statement on Form S-11 (No. 333-15553))
10.12
  
Amendment No. 1 to Development Agreement by and between Kilroy Long Beach Associates and the City of Long Beach (previously filed by Kilroy Realty Corporation as an exhibit to the Registration Statement on Form S-11 (No. 333-15553))
 10.13†
  
Noncompetition Agreement by and between the Registrant and John B. Kilroy, Sr. (previously filed by Kilroy Realty Corporation as an exhibit to the Registration Statement on Amendment No. 3 to Form S-11 (No. 333-15553))
 10.14†
  
Noncompetition Agreement by and between the Registrant and John B. Kilroy, Jr. (previously filed by Kilroy Realty Corporation as an exhibit to the Registration Statement on Amendment No. 3 to Form S-11 (No. 333-15553))
10.15
  
License Agreement by and among the Registrant and the other persons named therein (previously filed by Kilroy Realty Corporation as an exhibit to the Registration Statement on Amendment No. 4 to Form S-11 (No. 333-15553))
10.16
  
Contribution Agreement dated October 21, 1997 by and between Kilroy Realty, L.P. and Kilroy Realty Corporation and The Allen Group and the Allens (previously filed by Kilroy Realty Corporation as an exhibit on Form 8-K as filed with the Securities and Exchange Commission on November 21, 1997)
10.17
  
Amendment to the Contribution Agreement dated October 14, 1998 by and between Kilroy Realty, L.P. and Kilroy Realty Corporation and The Allen Group and the Allens dated October 21, 1997 (previously filed by Kilroy Realty Corporation as an exhibit on Form 10-Q for the quarter ended September 30, 1998)
 10.18†
  
Employment Agreement by and among Kilroy Realty Corporation, Kilroy Realty, L.P. and Jeffrey C. Hawken effective as of January 1, 2007 (previously filed by Kilroy Realty Corporation as an exhibit on Form 8-K as filed with the Securities and Exchange Commission on March 22, 2007)
 10.19†
  
Amendment No. 1 to Employment Agreement by and among Kilroy Realty Corporation, Kilroy Realty, L.P. and Jeffrey C. Hawken effective as of December 31, 2009 (previously filed by Kilroy Realty Corporation as an exhibit on Form 10-K for the year ended December 31, 2008)
10.20
  
Amendment to letter confirmation dated April 4, 2007, among Kilroy Realty, L.P., Kilroy Realty Corporation and JPMorgan Chase Bank, National Association, London Branch (previously filed by Kilroy Realty Corporation as an exhibit on Form 8-K as filed with the Securities and Exchange Commission on April 11, 2007)
10.21
  
Amendment to letter confirmation dated April 4, 2007, among Kilroy Realty, L.P., Kilroy Realty Corporation and Bank of America, N.A. (previously filed by Kilroy Realty Corporation as an exhibit on Form 8-K as filed with the Securities and Exchange Commission on April 11, 2007)
  10.22†
  
Kilroy Realty Corporation 2007 Deferred Compensation Plan (previously filed by Kilroy Realty Corporation as an exhibit on Form 10-Q for the quarter ended June 30, 2007)

F - 70



Exhibit
Number
 
Description
  10.23†
  
Employment Agreement by and among Kilroy Realty Corporation, Kilroy Realty, L.P. and Tyler H. Rose effective as of January 1, 2007 (previously filed by Kilroy Realty Corporation as an exhibit on Form 10-Q for the quarter ended June 30, 2007)
 10.24†
  
Amendment No. 1 to Employment Agreement by and among Kilroy Realty Corporation, Kilroy Realty, L.P. and Tyler H. Rose effective as of December 31, 2009 (previously filed by Kilroy Realty Corporation as an exhibit on Form 10-K for the year ended December 31, 2008)
 10.25†
  
Employment Agreement by and among Kilroy Realty Corporation, Kilroy Realty, L.P. and Heidi Roth effective as of January 1, 2007 (previously filed by Kilroy Realty Corporation as an exhibit on Form 10-Q for the quarter ended June 30, 2007)
 10.26†
  
Amendment No. 1 to Employment Agreement by and among Kilroy Realty Corporation, Kilroy Realty, L.P. and Heidi Roth effective as of December 31, 2009 (previously filed by Kilroy Realty Corporation as an exhibit on Form 10-K for the year ended December 31, 2008)
  10.27†
  
Kilroy Realty Corporation Stock Award Deferral Program (previously filed by Kilroy Realty Corporation as an exhibit to Form 8-K as filed with the Securities and Exchange Commission on January 2, 2008)
10.28
  
Letter confirmation dated November 16, 2009, among Kilroy Realty, L.P., Kilroy Realty Corporation and JPMorgan Chase Bank, National Association, London Branch (previously filed by Kilroy Realty Corporation as an exhibit on Form 8-K as filed with the Securities and Exchange Commission on November 25, 2009)
10.29
  
Letter confirmation dated November 16, 2009, among Kilroy Realty, L.P., Kilroy Realty Corporation and Bank of America, N.A. (previously filed by Kilroy Realty Corporation as an exhibit on Form 8-K as filed with the Securities and Exchange Commission on November 25, 2009)
10.30
  
Letter confirmation dated November 20, 2009, among Kilroy Realty, L.P., Kilroy Realty Corporation and JPMorgan Chase Bank, National Association, London Branch (previously filed by Kilroy Realty Corporation as an exhibit on Form 8-K as filed with the Securities and Exchange Commission on November 25, 2009)
10.31
  
Letter confirmation dated November 20, 2009, among Kilroy Realty, L.P., Kilroy Realty Corporation and Bank of America, N.A. (previously filed by Kilroy Realty Corporation as an exhibit on Form 8-K as filed with the Securities and Exchange Commission on November 25, 2009)
10.32†
  
Form of Indemnification Agreement of Kilroy Realty Corporation with certain officers and directors (previously filed by Kilroy Realty Corporation as an exhibit on Form 10-K for the year ended December 31, 2009)
10.33†
  
Separation Agreement and Release dated December 16, 2009 by and between Richard E. Moran Jr., Kilroy Realty, L.P. and Kilroy Realty Corporation (previously filed by Kilroy Realty Corporation as an exhibit on Form 10-K for the year ended December 31, 2009)
10.34
  
Deed of Trust and Security Agreement dated January 26, 2010 between Kilroy Realty, L.P. and The Northwestern Mutual Life Insurance Company; related Promissory Note dated January 26, 2010 for $71 million payable to The Northwestern Mutual Life Insurance Company; and related Guarantee of Recourse Obligations dated January 26, 2010 by Kilroy Realty Corporation (previously filed by Kilroy Realty Corporation as an exhibit on Form 10-K for the year ended December 31, 2009)
10.35
 
Agreement of Purchase and Sale and Joint Escrow Instructions dated April 12, 2010 by and between Kilroy Realty, L.P, a Delaware limited partnership, and MEPT 303 Second Street LLC, a Delaware limited liability company (previously filed by Kilroy Realty Corporation as an exhibit on Form 8−K as filed with the Securities and Exchange Commission on May 27, 2010)
10.36
 
First Amendment to Agreement of Purchase and Sale and Joint Escrow Instructions dated May 21, 2010 by and between Kilroy Realty, L.P, a Delaware limited partnership, and MEPT 303 Second Street LLC, a Delaware limited liability company (previously filed by Kilroy Realty Corporation as an exhibit on Form 8−K as filed with the Securities and Exchange Commission on May 27, 2010)
10.37
 
Promissory Note dated January 12, 2011, executed by Kilroy Realty 303, LLC (previously filed by Kilroy Realty Corporation and Kilroy Realty, L.P. as an exhibit on Form 8-K as filed with the Securities and Exchange Commission on January 13, 2011)
10.38
 
Deed of Trust, Security Agreement and Fixture Filing dated January 12, 2011, executed by Kilroy Realty 303, LLC (previously filed by Kilroy Realty Corporation and Kilroy Realty, L.P. as an exhibit on Form 8-K as filed with the Securities and Exchange Commission on January 13, 2011)
10.39
 
Guaranty dated January 12, 2011, executed by Kilroy Realty, L.P. (previously filed by Kilroy Realty Corporation and Kilroy Realty, L.P. as an exhibit on Form 8-K as filed with the Securities and Exchange Commission on January 13, 2011)
10.40
 
Unsecured Indemnity Agreement dated January 12, 2011, executed by Kilroy Realty 303, LLC (previously filed by Kilroy Realty Corporation and Kilroy Realty, L.P. as an exhibit on Form 8−K as filed with the Securities and Exchange Commission on January 13, 2011)

F - 71



Exhibit
Number
 
Description
10.41
 
Sales Agreement, dated July 25, 2011, between Kilroy Realty Corporation, Kilroy Realty, LP. and Barclays Capital Inc. (previously filed by Kilroy Realty Corporation as an exhibit on Form 8-K as filed with the Securities and Exchange Commission on July 28, 2011)
10.42
 
Sales Agreement, dated July 25, 2011, between Kilroy Realty Corporation, Kilroy Realty, LP. and Wells Fargo Securities, LLC (previously filed by Kilroy Realty Corporation as an exhibit on Form 8-K as filed with the Securities and Exchange Commission on July 28, 2011)
10.43
 
Sales Agreement, dated July 25, 2011, between Kilroy Realty Corporation, Kilroy Realty, LP. and Merrill Lynch, Pierce, Fenner & Smith Incorporated (previously filed by Kilroy Realty Corporation as an exhibit on Form 8-K as filed with the Securities and Exchange Commission on July 28, 2011)
10.44
 
Sales Agreement, dated July 25, 2011, between Kilroy Realty Corporation, Kilroy Realty, LP. and J.P. Morgan Securities LLC (previously filed by Kilroy Realty Corporation as an exhibit on Form 8-K as filed with the Securities and Exchange Commission on July 28, 2011)
10.45†
 
Amended and Restated Employment Agreement by and between Kilroy Realty Corporation, Kilroy Realty, L.P. and John B. Kilroy, Jr. (previously filed by Kilroy Realty Corporation on Form 8-K as filed with the Securities and Exchange Commission on April 4, 2012)
10.46†
 
Noncompetition Agreement by and between Kilroy Realty Corporation, Kilroy Realty, L.P. and John B. Kilroy, Jr. (previously filed by Kilroy Realty Corporation on Form 8-K as filed with the Securities and Exchange Commission on April 4, 2012)
10.47
 
Term Loan Agreement dated March 29, 2012 (previously filed by Kilroy Realty Corporation on Form 8-K as filed with the Securities and Exchange Commission on April 2, 2012)
10.48*
 
First Amendment to Term Loan Agreement dated November 28, 2012
10.49
 
Guaranty of Payment of Kilroy Realty Corporation dated March 29, 2012 (previously filed by Kilroy Realty Corporation on Form 8-K as filed with the Securities and Exchange Commission on April 2, 2012)
10.50
 
Promissory Note, dated June 28, 2012 (previously filed by Kilroy Realty Corporation on Form 8-K as filed with the Securities and Exchange Commission on July 5, 2012)
10.51
 
Loan Agreement dated June 28, 2012, by and between KR MML 12701, LLC and Massachusetts Mutual Life Insurance Company (previously filed by Kilroy Realty Corporation on Form 8-K as filed with the Securities and Exchange Commission on July 5, 2012)
10.52
 
Deed of Trust, Assignment of Leases and Rents, Security Agreement and Fixture Filing (Irvine) for 2211 Michelson Drive, Irvine, California, dated June 28, 2012 (previously filed by Kilroy Realty Corporation on Form 8-K as filed with the Securities and Exchange Commission on July 5, 2012)
10.53
 
Deed of Trust, Assignment of Leases and Rents, Security Agreement and Fixture Filing (Santa Monica) for 2100-2110 Colorado Avenue, Santa Monica, California, dated June 28, 2012 (previously filed by Kilroy Realty Corporation on Form 8-K as filed with the Securities and Exchange Commission on July 5, 2012)
10.54
 
Recourse Guaranty Agreement, dated June 28, 2012 (previously filed by Kilroy Realty Corporation on Form 8-K as filed with the Securities and Exchange Commission on July 5, 2012)
10.55
 
Environmental Indemnification Agreement, dated June 28, 2012 (previously filed by Kilroy Realty Corporation on Form 8-K as filed with the Securities and Exchange Commission on July 5, 2012)
10.56*
 
Amended and Restated Revolving Credit Agreement dated November 28, 2012
10.57*
 
Amended and Restated Guaranty of Payment dated November 28, 2012
12.1*
  
Statement of Computation of Consolidated Ratio of Earnings to Fixed Charges and Consolidated Ratio of Earnings to Combined Fixed Charges and Preferred Dividends of Kilroy Realty Corporation
12.2*
 
Statement of Computation of Consolidated Ratio of Earnings to Fixed Charges of Kilroy Realty, L.P.
21.1*
  
List of Subsidiaries of Kilroy Realty Corporation
21.2*
 
List of Subsidiaries of Kilroy Realty, L.P.
23.1*
  
Consent of Deloitte & Touche LLP for Kilroy Realty Corporation
23.2*
 
Consent of Deloitte & Touche LLP for Kilroy Realty, L.P.
24.1*
  
Power of Attorney (included on the signature page of this Form 10-K)
31.1*
  
Rule 13a-14(a)/15d-14(a) Certification of Chief Executive Officer of Kilroy Realty Corporation
31.2*
  
Rule 13a-14(a)/15d-14(a) Certification of Chief Financial Officer of Kilroy Realty Corporation
31.3*
 
Rule 13a-14(a)/15d-14(a) Certification of Chief Executive Officer of Kilroy Realty, L.P.
31.4*
 
Rule 13a-14(a)/15d-14(a) Certification of Chief Financial Officer of Kilroy Realty, L.P.
32.1*
  
Section 1350 Certification of Chief Executive Officer of Kilroy Realty Corporation

F - 72



Exhibit
Number
 
Description
32.2*
  
Section 1350 Certification of Chief Financial Officer of Kilroy Realty Corporation
32.3*
 
Section 1350 Certification of Chief Executive Officer of Kilroy Realty, L.P.
32.4*
 
Section 1350 Certification of Chief Financial Officer of Kilroy Realty, L.P.
101.1
 
The following Kilroy Realty Corporation and Kilroy Realty, L.P. financial information for the year ended December 31, 2012, formatted in XBRL (eXtensible Business Reporting Language): (i) Consolidated Balance Sheets, (ii) Consolidated Statements of Income, (iii) Consolidated Statements of Changes in Equity, (iv) Consolidated Statements of Capital, (v) Consolidated Statements of Cash Flows and (vi) Notes to the Consolidated Financial Statements. (1)
____________________
*
Filed herewith
Management contract or compensatory plan or arrangement.

(1)
Pursuant to Rule 406T of Regulation S−T, these interactive data files are deemed not filed or part of a registration statement or prospectus for purposes of Sections 11 or 12 of the Securities Act of 1933 or Section 18 of the Securities Exchange Act of 1934 and otherwise are not subject to liability under these sections.





F - 73