第一部【企業情報】

第1【企業の概況】

1【主要な経営指標等の推移】

(1)連結経営指標等

回次

第115期

第116期

第117期

第118期

第119期

決算年月

2019年12月

2020年12月

2021年12月

2022年12月

2023年12月

売上高

(百万円)

288,187

344,048

338,571

303,921

332,590

経常利益

(百万円)

17,002

19,641

21,708

13,646

21,285

親会社株主に帰属する

当期純利益

(百万円)

12,047

11,836

13,519

8,099

14,133

包括利益

(百万円)

9,057

11,322

22,835

14,113

23,458

純資産額

(百万円)

220,915

222,551

241,177

244,760

263,116

総資産額

(百万円)

343,812

340,081

356,745

369,056

395,743

1株当たり純資産額

(円)

3,284.19

3,420.92

3,710.65

3,841.62

4,128.69

1株当たり当期純利益

(円)

185.31

182.48

208.44

126.59

222.25

潜在株式調整後

1株当たり当期純利益

(円)

自己資本比率

(%)

62.0

65.2

67.5

66.2

66.3

自己資本利益率

(%)

5.6

5.4

5.8

3.3

5.6

株価収益率

(倍)

26.3

24.9

17.6

28.6

18.8

営業活動による

キャッシュ・フロー

(百万円)

17,344

17,218

28,651

16,802

28,063

投資活動による

キャッシュ・フロー

(百万円)

9,022

12,444

29,194

20,140

8,613

財務活動による

キャッシュ・フロー

(百万円)

9,616

9,738

4,859

10,284

6,179

現金及び現金同等物の

期末残高

(百万円)

98,005

92,449

89,463

79,917

94,691

従業員数

(人)

5,364

5,360

5,321

5,359

5,439

[外、平均臨時雇用者数]

[3,803]

[3,424]

[3,305]

[3,423]

[3,281]

 (注)1. 潜在株式調整後1株当たり当期純利益については、希薄化効果を有している潜在株式が存在しないため、記載しておりません。

       2.第115期は、決算期変更により、当社及び3月決算であった連結対象会社につきましては、2019年4月1日から2019年12月31日までの9ヶ月間となっております。

       3.「収益認識に関する会計基準」(企業会計基準第29号 2020年3月31日)等を第118期の期首から適用しており、第118期以降に係る主要な経営指標等については、当該会計基準等を適用した後の指標等となっております。

 

(2)提出会社の経営指標等

回次

第115期

第116期

第117期

第118期

第119期

決算年月

2019年12月

2020年12月

2021年12月

2022年12月

2023年12月

売上高

(百万円)

205,383

254,183

234,746

196,730

205,853

経常利益

(百万円)

13,701

15,823

16,089

16,011

13,582

当期純利益

(百万円)

9,512

10,560

10,323

12,553

9,850

資本金

(百万円)

7,773

7,773

7,773

7,773

7,773

発行済株式総数

(千株)

68,468

68,468

68,468

68,468

68,468

純資産額

(百万円)

193,761

199,137

208,739

211,088

219,733

総資産額

(百万円)

294,523

294,175

297,011

301,747

316,960

1株当たり純資産額

(円)

2,985.01

3,072.00

3,216.73

3,319.49

3,455.46

1株当たり配当額

(円)

60.00

65.00

70.00

80.00

80.00

(うち1株当たり中間配当額)

(30.00)

(30.00)

(35.00)

(40.00)

(40.00)

1株当たり当期純利益

(円)

146.32

162.81

159.17

196.19

154.91

潜在株式調整後

1株当たり当期純利益

(円)

自己資本比率

(%)

65.8

67.7

70.3

70.0

69.3

自己資本利益率

(%)

4.9

5.4

5.1

6.0

4.6

株価収益率

(倍)

33.2

27.9

23.0

18.5

27.0

配当性向

(%)

41.0

39.9

44.0

40.8

51.6

従業員数

(人)

1,525

1,448

1,424

1,411

1,405

[外、平均臨時雇用者数]

[688]

[645]

[643]

[645]

[642]

株主総利回り

(%)

84.6

80.1

66.2

66.9

77.8

(比較指標:配当込みTOPIX)

(%)

(109.6)

(117.7)

(132.7)

(129.5)

(166.1)

最高株価

(円)

5,940

5,330

4,785

4,095

4,550

最低株価

(円)

4,285

3,585

3,490

3,325

3,270

 (注)1. 第118期の1株当たり配当額には、創立100周年記念配当10円(うち1株当たり中間配当額には創立100周年記念配当5円)を含んでおります。

    2. 潜在株式調整後1株当たり当期純利益については、希薄化効果を有している潜在株式が存在しないため、記載しておりません。

    3. 最高株価及び最低株価は、2022年4月4日より東京証券取引所(プライム市場)におけるものであり、それ以前は東京証券取引所(市場第一部)におけるものであります。

    4. 第115期は、決算期変更により、2019年4月1日から2019年12月31日までの9ヶ月間となっております。

    5. 「収益認識に関する会計基準」(企業会計基準第29号 2020年3月31日)等を第118期の期首から適用しており、第118期以降に係る主要な経営指標等については、当該会計基準等を適用した後の指標等となっております。

 

2【沿革】

1921年4月

創業者江崎利一がグリコーゲンを成分とする栄養菓子グリコの製造販売を目的として合名会社江崎商店を創立。

1922年2月

大阪三越でグリコを発売。(のちに創立記念日と定める。)

1929年2月

資本金100万円の株式会社江崎に組織変更。

1933年2月

ビスコを創製し製造販売を開始。

1934年1月

グリコ株式会社に商号変更。

1943年2月

江崎グリコ株式会社に商号変更。

1949年12月

グリコ株式会社に商号変更。

1953年2月

株式公開。(大阪店頭で売買)

1953年3月

九州工場を新設。

1954年3月

大阪証券取引所に株式上場。

1957年3月

アイスクリームの製造販売を開始。

1958年1月

江崎グリコ株式会社に商号変更。

1958年2月

チョコレートの製造販売を開始。

1960年4月

チューインガムの製造販売を開始。

1960年9月

カレーの製造販売を開始。

1961年5月

東京証券取引所に株式上場。

1966年10月

乳業子会社7社を合併、グリコ協同乳業㈱とする。

1967年10月

グリコ千葉アイスクリーム㈱設立。(アイスクリームの製造)

1968年10月

グリコ兵庫アイスクリーム㈱設立。(アイスクリームの製造)

1970年4月

合弁会社Thai Glico Co.,Ltd.(タイ)設立。(菓子・食料品の製造販売)

1970年8月

グリコ仙台アイスクリーム㈱設立。(アイスクリームの製造)

1975年6月

鳥取グリコ㈱設立。(菓子の製造)

1979年9月

三重グリコ㈱設立。(アイスクリームの製造)

1980年2月

当社創業者取締役会長江崎利一逝去。

1982年3月

ジェネラルビスケット社(フランス)と合弁会社Generale Biscuit Glico France S.A.(フランス)設立。(ポッキーチョコレート『現地名“ミカド”』の製造販売を開始)

1982年4月

グリコ栄養食品㈱の株式取得、子会社とする。(食料品・食肉製品の製造販売)

1984年11月

1986年7月

神戸グリコ㈱設立。(2013年4月関西グリコ㈱に社名変更、菓子の製造)

グリコ商事㈱設立。(1996年11月江栄商事㈱に社名変更、不動産の管理他)

1988年6月

㈱京冷設立。(1996年10月関西フローズン㈱に社名変更、アイスクリームの販売)

1991年8月

茨城グリコ㈱設立。(アイスクリームの製造)

1995年9月

日中合資会社 上海格力高日清食品有限公司に経営参加。(菓子・食料品の製造販売)

1998年5月

上海格力高日清食品有限公司の持分追加取得により子会社にするとともに上海格力高食品有限公司に社名変更。

1999年8月

江崎格力高食品(上海)有限公司設立。(2001年、上海格力高食品有限公司と合併し、上海江崎格力高食品有限公司に社名変更)

1999年10月

江栄情報システム㈱設立。(情報システムの保守・開発)

2001年1月

グリコ仙台アイスクリーム㈱を仙台グリコ㈱に社名変更。(レトルト食品の製造)

2001年10月

アイクレオ㈱の株式取得、子会社とする。(乳幼児用粉ミルクの製造販売)

2003年2月

Ezaki Glico USA Corporation設立。(菓子・食品等の販売)

2006年11月

2011年1月

上海江崎格力高南奉食品有限公司設立。(菓子の製造)

関東グリコ㈱設立。(菓子の製造)

2011年9月

Haitai Confectionery & Foods Co.,Ltd.(韓国)と合弁会社Glico-Haitai Co.,Ltd.(韓国)設立。(菓子の製造販売)

2012年4月

グリコ栄養食品㈱の食品原料事業部を会社分割して、同社名の新会社を設立。(食品原料の製造販売)

2013年4月

 

グリコ乳業㈱の自社5工場所在地に、東京グリコ乳業㈱、那須グリコ乳業㈱、岐阜グリコ乳業㈱、広島グリコ乳業㈱、佐賀グリコ乳業㈱を設立。(牛乳・乳製品の製造)

2013年7月

東京証券取引所と大阪証券取引所の現物市場の統合により、東京証券取引所市場第一部への単独上場となる。

2013年9月

WINGSグループ(インドネシア)と合弁会社PT.Glico-Wings(インドネシア)を設立。(アイスクリームの製造販売)

2014年2月

PT Glico Indonesiaを設立。(菓子の販売)

2015年6月

Glico Frozen(Thailand)Co.,Ltd.を設立。(アイスクリームの販売)

2015年10月

2016年4月

グリコ乳業㈱を吸収合併。

正直屋乳販㈱の株式取得、子会社とする。(アイスクリームの販売)

2016年6月

新設分割により、グリコチャネルクリエイト㈱を設立。

2017年3月

Glico Malaysia Sdn.Bhd.を設立。(菓子の販売)

2017年6月

Glico Asia Pacific Pte. Ltd.を設立。(ASEAN各拠点の事業統括等)

2017年11月

Glico Canada Corporationの株式取得、子会社とする。(菓子の販売)

2018年2月

TCHO Ventures,Inc.の株式取得、子会社とする。(菓子の製造販売)

2018年12月

Glico North America Holdings,Inc.を設立。(米国2社の持株会社)

2019年1月

アイクレオ㈱の製造部門を除く部門の事業に関する権利義務を会社分割により当社が承継。アイクレオ㈱はグリコアイクレオ㈱に社名変更。

2019年1月

Glico Philippines,Inc.を設立。(菓子の販売)

2019年3月

Ezaki Glico Vietnam Co.,Ltd.を設立。(菓子の販売)

2019年6月

決算期を3月31日から12月31日に変更。

2020年2月

格力高台湾股份有限公司を設立。(菓子等の販売)

2020年2月

グリコ栄養食品㈱の基礎研究事業に関する権利義務を会社分割により当社が承継。

2020年3月

PT Glico Manufacturing Indonesiaを設立。(菓子等の製造、自社生産品の販売)

2020年4月

グリコマニュファクチャリングジャパン㈱を設立。(菓子、食料品、乳製品等の製造販売)

2020年7月

連結製造子会社14社の事業をグリコマニュファクチャリングジャパン㈱が吸収合併により承継。

2021年10月

上海江崎格力高閔発食品有限公司を設立。(菓子等の製造)

2021年12月

Glico Frozen(Thailand)Co.,Ltd.の全事業をThai Glico Co.,Ltd.が事業譲渡により承継。

2022年2月

創立100周年を迎える。

2022年4月

東京証券取引所の市場区分の見直しにより、東京証券取引所の市場第一部からプライム市場に移行。

 

3【事業の内容】

 当社グループは、当社並びに子会社25社及び関連会社4社により構成されており、主として食料品製造業を営んでおります。また、報告セグメントは、注力領域・事業を基礎とした製品・サービス並びに地域別のセグメントから構成されており、各セグメントの主な事業内容並びに連結子会社及び持分法適用関連会社は、次のとおりであります。なお、事業の種類別セグメントと「第5 経理の状況 1連結財務諸表等 (1)連結財務諸表 注記事項」に掲げるセグメントの区分は同一であります。

 なお、当連結会計年度より、報告セグメントの区分を変更しております。詳細は、「第5 経理の状況 1 連結財務諸表等(1)連結財務諸表 注記事項(セグメント情報等)」をご参照ください。

 

   2023年12月31日現在

セグメント区分

主な事業内容

連結子会社及び持分法適用関連会社

健康・食品事業

健康関連商品、レトルト食品、アイスクリーム等の製造販売

グリコマニュファクチャリングジャパン㈱

乳業事業

乳製品、洋生菓子、アイスクリーム等の製造販売

グリコマニュファクチャリングジャパン㈱

 

栄養菓子事業

チョコレート、ビスケット等の製造販売

グリコマニュファクチャリングジャパン㈱

食品原料事業

小麦たん白、澱粉、色素等の製造販売

グリコ栄養食品㈱

中部グリコ栄食㈱

国内その他事業

直営店舗事業、オフィスグリコ事業、卸売販売事業

グリコチャネルクリエイト㈱

関西フローズン㈱

東北フローズン㈱

江栄情報システム㈱

㈱Greenspoon

海外事業

海外でのチョコレート、ビスケット等の製造販売

上海江崎格力高食品有限公司

上海江崎格力高閔発食品有限公司

上海江崎格力高南奉食品有限公司

格力高台湾股份有限公司

Glico - Haitai Co.,Ltd.

Glico Asia Pacific Pte. Ltd.

Thai Glico Co.,Ltd.

PT Glico Indonesia

PT Glico Manufacturing Indonesia

PT.Glico - Wings

Glico Malaysia Sdn.Bhd.

Ezaki Glico Vietnam Co.,Ltd.

Glico Philippines, Inc.

Glico North America Holdings, Inc.

Ezaki Glico USA Corporation

TCHO Ventures,Inc.

Glico Canada Corporation

Generale Biscuit Glico France S.A.

  (注)非連結子会社2社、持分法非適用関連会社1社につきましては、事業の関連性や連結業績に与える影響が軽微であることから記載を省略しております。

 

 

 

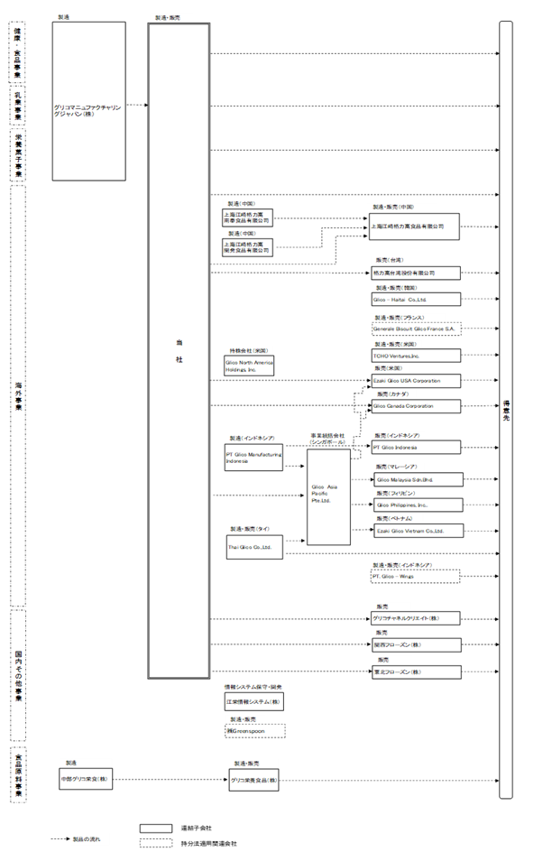
事業の系統図(当社及び連結子会社、持分法適用関連会社)は次のとおりであります。

2023年12月31日現在

0101010_001.png

4【関係会社の状況】

名称

住所

資本金又は

出資金

(百万円)

主要な事業の

内容

議決権の所有割合

(%)

関係内容

役員の兼任等

資金援助

営業上の

取引

設備の

賃貸借

当社

役員

当社

社員

(連結国内子会社)

 

 

 

 

 

 

 

 

 

グリコマニュファクチャリングジャパン㈱

大阪市

西淀川区

100

菓子、食料品、乳製品等の製造販売

100.0

あり

あり

運転資金の貸付

当社製品の製造

建物の賃貸

グリコチャネルクリエイト㈱

大阪市

西淀川区

80

菓子・食料品・飲料等の販売

100.0

なし

あり

運転資金の貸付

当社製品の販売

建物の賃貸

グリコ栄養食品㈱

大阪市

西淀川区

400

食品原料等の製造販売

100.0

あり

あり

運転資金の貸付

食品原料の購入

建物の賃貸

中部グリコ栄食㈱

名古屋市

港区

10

食品原料等の製造

100.0

(100.0)

あり

あり

なし

なし

なし

関西フローズン㈱(注)4

京都府

八幡市

60

アイスクリーム等の販売

100.0

あり

あり

なし

当社製品の販売

なし

東北フローズン㈱

岩手県

一関市

35

アイスクリーム等の販売

100.0

あり

あり

運転資金の貸付

当社製品の販売

建物の賃貸

江栄情報システム㈱

大阪市

西淀川区

30

情報システムの保守、開発

53.3

あり

あり

なし

情報システムの保守、開発

建物の賃貸

(連結在外子会社)

 

 

 

 

 

 

 

 

 

上海江崎格力高食品有限公司

中国

上海市

百万

CNY

605

菓子等の製造販売

100.0

なし

あり

なし

当社製品の販売

なし

上海江崎格力高閔発食品有限公司

中国

上海市

百万

CNY

100

菓子等の製造

100.0

(100.0)

なし

あり

なし

なし

なし

上海江崎格力高南奉食品有限公司

中国

上海市

百万

CNY

368

菓子等の製造

100.0

(100.0)

なし

あり

なし

なし

なし

格力高台湾股份有限公司

台湾

台北市

百万

NTD

135

菓子等の販売

100.0

なし

あり

なし

当社製品の販売

なし

Glico - Haitai Co., Ltd.

韓国

ソウル市

百万

KRW

10,000

菓子等の製造販売

60.0

なし

あり

なし

なし

なし

Glico Asia Pacific Pte. Ltd.

シンガポール

百万

USD

330

ASEAN各拠点の事業統括等

100.0

あり

あり

なし

当社製品の販売

なし

Thai Glico Co., Ltd.

タイ

バンコック市

百万

THB

240

菓子等の製造販売、

アイスクリームのマーケティング・販売

100.0

(99.9)

あり

あり

なし

当社製品の製造

なし

PT Glico Indonesia

インドネシア

南ジャカルタ市

百万

IDR

61,075

菓子等の販売

100.0

(99.9)

あり

あり

なし

なし

なし

PT Glico Manufacturing Indonesia

インドネシア

南ジャカルタ市

百万

IDR

887,424

菓子等の製造

100.0

(99.9)

なし

あり

なし

なし

なし

 

 

名称

住所

資本金又は

出資金

(百万円)

主要な事業の

内容

議決権の所有割合

(%)

関係内容

役員の兼任等

資金援助

営業上の

取引

設備の

賃貸借

当社

役員

当社

社員

Glico Malaysia Sdn.Bhd.

マレーシア

クアラルンプール市

百万

MYR

10

菓子等の販売

100.0

(100.0)

なし

なし

なし

なし

なし

Ezaki Glico Vietnam Co.,Ltd.

ベトナム

ホーチミン市

百万

VND

69,460

菓子等の販売

100.0

(100.0)

なし

あり

なし

なし

なし

Glico Philippines, Inc.

フィリピン

マカティ市

百万

PHP

176

菓子等の販売

100.0

(100.0)

なし

あり

なし

なし

なし

Glico North America Holdings, Inc.

米国

カリフォルニア州

百万

USD

53

米国持株会社

100.0

あり

あり

なし

なし

なし

Ezaki Glico USA Corporation

米国

カリフォルニア州

USD

2,010

菓子等の販売

100.0

(100.0)

なし

あり

なし

当社製品の販売

なし

TCHO Ventures, Inc.

米国

カリフォルニア州

USD

10

菓子等の製造販売

100.0

(100.0)

なし

あり

なし

なし

なし

Glico Canada Corporation

カナダ

バンクーバー市

CAD

10

菓子等の販売

100.0

なし

あり

なし

当社製品の販売

なし

(持分法適用関連会社)

 

 

 

 

 

 

 

 

 

PT. Glico - Wings

インドネシア

ジャカルタ市

百万

IDR

1,457,600

アイスクリームの製造販売

41.1

あり

あり

なし

なし

なし

Generale Biscuit Glico France S.A.

フランス

クラマール市

EUR

1,525

菓子等の製造販売

50.0

なし

あり

なし

なし

なし

㈱Greenspoon

東京都

渋谷区

100

食料品等の製造販売

39.2

なし

なし

なし

なし

なし

 

 (注)1.連結子会社のうち、グリコマニュファクチャリングジャパン㈱、上海江崎格力高食品有限公司、上海江崎格力高閔発食品有限公司、上海江崎格力高南奉食品有限公司、Glico Asia Pacific Pte. Ltd.、Thai Glico Co., Ltd.、PT Glico Manufacturing Indonesia及びGlico North America Holdings, Inc.は特定子会社に該当します。

2.有価証券届出書又は有価証券報告書を提出している会社はありません。

3.議決権の所有割合の( )内は間接所有割合で内数であります。小数点第一位未満を切り捨てて表示しております。

4.関西フローズン㈱については、売上高(連結会社相互間の内部売上高を除く。)の連結売上高に占める割合が10%を超えております。

主要な損益情報等

(1)売上高

38,451百万円

 

(2)経常利益

747百万円

 

(3)当期純利益

478百万円

 

(4)純資産額

3,196百万円

 

(5)総資産額

11,898百万円

 

5【従業員の状況】

(1)連結会社の状況

 

2023年12月31日現在

セグメントの名称

従業員数(人)

健康・食品事業

472

[467]

乳業事業

673

[668]

栄養菓子事業

713

[877]

食品原料事業

197

[9]

国内その他事業

673

[500]

海外事業

1,983

[590]

全社(共通)

728

[170]

合計

5,439

[3,281]

(注)1.従業員数は就業人員であり、臨時雇用者数は[ ]内に年間の平均人員を外数で記載しております。

2.全社(共通)として記載されている従業員数は、管理部門に所属しているものであります。

 

(2)提出会社の状況

 

 

 

 

2023年12月31日現在

従業員数(人)

平均年齢(歳)

平均勤続年数(年)

平均年間給与(円)

1,405

[642]

44.1

13.9

8,233,249

 

セグメントの名称

従業員数(人)

健康・食品事業

261

[145]

乳業事業

288

[177]

栄養菓子事業

279

[162]

国内その他事業

10

[-]

海外事業

3

[-]

全社(共通)

564

[158]

合計

1,405

[642]

(注)1.従業員数は就業人員(当社から社外への出向者を除き、社外から当社への出向者を含む。)であり、臨時雇用者数は、[ ]内に年間の平均人員を外数で記載しております。

2.平均年間給与は、賞与及び基準外賃金を含んでおります。

3.全社(共通)として記載されている従業員数は、管理部門に所属しているものであります。

 

(3)労働組合の状況

 労働組合との間に特記すべき事項はありません。

 

 

(4)管理職に占める女性労働者の割合、男性労働者の育児休業取得率及び労働者の男女の賃金の差異

 

管理職に占める女性従業員の

割合(%)

(注)2

男性従業員の

育児休業取得率(%)(注)3

従業員の男女の賃金の差異(%)(注)2、4

全従業員

正規雇用従業員

パート・有期雇用従業員

江崎グリコ㈱

7.6

106.3

46.4

73.9

37.3

グリコマニュファクチャリングジャパン㈱

4.4

50.0

64.2

78.0

77.1

グリコチャネルクリエイト㈱

50.0

60.3

82.8

77.1

グリコ栄養食品㈱

4.8

300.0

64.6

64.7

48.4

関西フローズン㈱

40.0

42.2

81.4

61.5

東北フローズン㈱

10.0

69.1

85.0

64.5

 

連結会社の状況

 

管理職に占める女性従業員の

割合(%)

(注)2

男性従業員の

育児休業取得率(%)(注)3

従業員の男女の賃金の差異(%)(注)2、4

全従業員

正規雇用従業員

パート・有期雇用従業員

当社及び国内連結子会社

6.5

90.2

53.9

77.3

66.9

(注)1.出向者は出向元の従業員として集計しております。

2.管理職に占める女性従業員の割合及び従業員の男女の賃金の差異については、「女性の職業生活における活躍の推進に関する法律」(平成27年法律第64号)の規定に基づき算出したものであります。

管理職に占める女性従業員の割合の「-」は該当者がいないことを示しております。

3.男性従業員の育児休業取得率については「育児休業、介護休業等育児又は家族介護を行う労働者の福祉に関する法律」(平成3年法律第76号)の規定に基づき、「育児休業、介護休業等育児又は家族介護を行う労働者の福祉に関する法律施行規則」(平成3年労働省令第25号)第71条の4第1号における育児休業等の取得割合を算出したものであります。「-」は該当者がいないことを示しております。

4.男女の賃金の差異については、当社では同一雇用形態において男女の賃金に差を設けていないため、主に正規・非正規の雇用形態別、及び正規における等級別の人員構成の差によるものであります。