第一部【企業情報】

第1【企業の概況】

1【主要な経営指標等の推移】

(1)連結経営指標等

 

回次

第73期

第74期

第75期

第76期

第77期

決算年月

2018年12月

2019年12月

2020年12月

2021年12月

2022年12月

売上高

(百万円)

292,774

290,136

238,314

274,419

321,338

経常利益

(百万円)

36,372

34,224

17,420

31,165

37,763

親会社株主に帰属する当期純利益

(百万円)

25,717

24,437

11,442

21,679

24,345

包括利益

(百万円)

22,413

24,330

5,671

28,054

43,883

純資産額

(百万円)

223,510

242,038

239,711

259,862

292,627

総資産額

(百万円)

334,879

351,887

343,393

378,469

422,227

1株当たり純資産額

(円)

1,534.43

1,660.65

1,644.17

1,779.92

1,997.27

1株当たり当期純利益

(円)

177.57

168.72

79.00

149.67

168.06

潜在株式調整後1株当たり当期純利益

(円)

自己資本比率

(%)

66.4

68.4

69.3

68.1

68.5

自己資本利益率

(%)

12.04

10.56

4.78

8.74

8.90

株価収益率

(倍)

18.81

28.98

59.94

28.90

27.70

営業活動による

キャッシュ・フロー

(百万円)

30,203

30,455

20,734

27,343

5,170

投資活動による

キャッシュ・フロー

(百万円)

16,478

29,645

1,229

5,238

1,941

財務活動による

キャッシュ・フロー

(百万円)

5,047

5,908

8,281

8,122

13,349

現金及び現金同等物の期末残高

(百万円)

89,256

142,803

148,833

181,615

186,669

従業員数

(人)

12,982

13,049

12,555

12,923

13,271

[外、平均臨時雇用者数]

2,110

2,631

2,040

2,834

3,689

(注)1.従業員数は、就業人員(当社グループからグループ外への出向者は除き、グループ外からの出向者を含む

ほか、常用パートを含む。)であり、平均臨時雇用者数(人材派遣会社からの派遣社員、アルバイトを含み、常用パートは除く。)は、年間の平均人員を外数で記載しております。

2.潜在株式調整後1株当たり当期純利益については、潜在株式が存在しないため記載しておりません。

3.「『税効果会計に係る会計基準』の一部改正」 (企業会計基準第28号 2018年2月16日) 等を第74期の期首から適用しており、第73期に係る主要な経営指標等については、当該会計基準等を遡って適用した後の指標等となっております。

4.当社は、2022年7月1日を効力発生日として、普通株式1株につき2株の割合で株式分割を行っております。第73期の期首に当該株式分割が行われたと仮定して1株当たり純資産額及び1株当たり当期純利益を算定しております。

5.「収益認識に関する会計基準」(企業会計基準第29号 2020年3月31日)等を第77期の期首から適用しており、第77期に係る各数値については、当該会計基準等を適用した後の数値となっております。

 

(2)提出会社の経営指標等

 

回次

第73期

第74期

第75期

第76期

第77期

決算年月

2018年12月

2019年12月

2020年12月

2021年12月

2022年12月

売上高

(百万円)

77,732

74,645

63,181

66,625

68,249

経常利益

(百万円)

15,706

14,569

10,730

17,303

21,337

当期純利益

(百万円)

11,602

10,939

8,049

12,603

17,764

資本金

(百万円)

8,008

8,021

8,021

8,052

8,070

発行済株式総数

(千株)

72,418

72,421

72,421

72,427

144,864

純資産額

(百万円)

129,730

134,890

134,890

139,583

145,130

総資産額

(百万円)

207,616

217,099

213,159

227,977

236,397

1株当たり純資産額

(円)

895.72

931.30

931.30

963.62

1,001.86

1株当たり配当額

(円)

80.00

110.00

110.00

110.00

100.00

(うち1株当たり中間配当額)

(-)

(-)

(-)

(-)

(60.00)

1株当たり当期純利益

(円)

80.11

75.53

55.57

87.01

122.64

潜在株式調整後1株当たり当期純利益

(円)

自己資本比率

(%)

62.5

62.1

63.3

61.2

61.4

自己資本利益率

(%)

9.17

8.27

5.97

9.18

12.48

株価収益率

(倍)

41.69

64.74

85.21

49.70

37.96

配当性向

(%)

49.93

72.82

98.97

63.21

57.08

従業員数

(人)

1,160

1,176

1,197

1,209

1,236

[外、平均臨時雇用者数]

165

152

134

120

153

株主総利回り

(%)

67.7

99.4

97.8

90.7

98.7

(比較指標:配当込みTOPIX)

(%)

(84.0)

(99.2)

(106.6)

(120.2)

(117.2)

最高株価

(円)

11,890

10,190

10,870

11,000

4,825

(9,650)

最低株価

(円)

5,950

6,680

7,130

8,430

3,695

(7,390)

(注)1.従業員数は、就業人員(当社からグループ外への出向者は除き、グループ外からの出向者を含むほか、

常用パートを含む。)であり、平均臨時雇用者数(人材派遣会社からの派遣社員、アルバイトを含み、常用パートは除く。)は、年間の平均人員を外数で記載しております。

2.潜在株式調整後1株当たり当期純利益については、潜在株式が存在しないため記載しておりません。

3.「『税効果会計に係る会計基準』の一部改正」 (企業会計基準第28号 2018年2月16日) 等を第74期の期首から適用しており、第73期に係る主要な経営指標等については、当該会計基準等を遡って適用した後の指標等となっております。

4.当社は、2022年7月1日を効力発生日として、普通株式1株につき2株の割合で株式分割を行っております。第73期の期首に当該株式分割が行われたと仮定して1株当たり純資産額及び1株当たり当期純利益を算定しております。

5.第77期の1株当たり配当額100.00円のうち、中間配当額60.00円は2022年7月1日に行われた株式分割前の配当額、期末配当額40.00円は株式分割後の配当額となっております。当該株式分割を踏まえて換算した場合、中間配当額は30.00円となり、期末配当額40.00円を加えた1株当たり配当額は70.00円となります。

6.最高株価及び最低株価は、東京証券取引所市場第一部におけるものであり、2022年4月4日以降は東京証券取引所プライム市場におけるものであります。

7.第77期の株価については株式分割後の最高株価及び最低株価を記載しており、株式分割前の最高株価及び最低株価を括弧内に記載しております。

8.「収益認識に関する会計基準」(企業会計基準第29号 2020年3月31日)等を第77期の期首から適用しており、第77期に係る各数値については、当該会計基準等を適用した後の数値となっております。

 

2【沿革】

当社は、1947年2月5日に日本ミシン製造会社(現ブラザー工業株式会社)協力工場として名古屋市瑞穂区桃園町17番地に星崎電機株式会社として設立されました。当社及び当社の関係会社(当社グループ)のその後の主な変遷は次のとおりであります。

年月

事項

1947年2月

名古屋市瑞穂区桃園町17番地に会社設立(資本金180千円)。

1948年4月

本社を名古屋市中区宮出町31番地に移転。

1952年10月

名古屋市昭和区天神町3丁目15番地に御器所工場を開設。

1956年1月

現在の本社所在地に豊明工場(現 本社工場)を開設。

1957年10月

ジュース自動販売機の販売を開始。

1963年11月

本社を現在地である愛知県豊明市栄町南館3番の16へ移転。

1965年1月

製氷機の販売を開始。

1966年12月

東京都港区にホシザキ東京株式会社(現 連結子会社)を設立。

1968年7月

坂本商事株式会社(2005年12月当社吸収合併)を設立し、営業部門を委譲。

1969年1月

名古屋市中村区にホシザキ東海株式会社(現 連結子会社)を設立。

1969年3月

大阪市天王寺区(現本社 大阪市中央区)にホシザキ京阪株式会社(現 連結子会社)を設立。

1969年3月

福岡市博多区にホシザキ北九株式会社(現 連結子会社)を設立。

1970年1月

島根県大原郡木次町(現 雲南市木次町)に島根工場(調理機器工場)を開設。

1970年2月

生ビールディスペンサの販売を開始。

1972年2月

冷蔵庫の販売を開始。

1974年4月

島根県大原郡木次町(現 雲南市木次町)に島根第2工場(プレハブ冷蔵庫工場)を開設。

1974年4月

仙台市春日町(現本社 仙台市青葉区)にホシザキ東北株式会社(現 連結子会社)を設立。

1976年2月

東京都文京区にホシザキ関東株式会社(現 連結子会社)を設立。

1976年12月

香川県高松市にホシザキ四国株式会社(現 連結子会社)を、島根県松江市(現本社 広島市中区)にホシザキ中国株式会社(現 連結子会社)を設立。

1977年12月

横浜市西区(現本社 横浜市南区)にホシザキ湘南株式会社(現 連結子会社)を、石川県金沢市にホシザキ北信越株式会社(現 連結子会社)を設立。

1978年3月

大阪市北区(現本社 大阪市淀川区)にホシザキ阪神株式会社(現 連結子会社)を設立。

1978年12月

札幌市中央区(現本社 札幌市白石区)にホシザキ北海道株式会社(現 連結子会社)を設立。

1980年5月

プレハブ冷蔵庫の仕入販売を開始。

1981年3月

本社工場内に中央研究所を設立。

1981年12月

米国 カリフォルニア州(現本社 ジョージア州)に現地法人 HOSHIZAKI AMERICA,INC.(現 連結子会社)を設立。

1982年2月

プレハブ冷蔵庫の製造販売を開始。

1982年12月

埼玉県大宮市(現 さいたま市北区)にホシザキ北関東株式会社(現 連結子会社)を設立。

1983年12月

鹿児島県鹿児島市にホシザキ南九株式会社(現 連結子会社)を設立。

1986年9月

島根県大原郡木次町(現 雲南市木次町)に島根本社工場(製氷機工場・食器洗浄機工場)を開設。

1986年10月

HOSHIZAKI AMERICA,INC.が、米国 ジョージア州に本社工場を開設。

1987年2月

愛知県豊明市にホシザキ家電株式会社(2005年12月当社吸収合併)を設立。

1988年12月

沖縄県那覇市にホシザキ沖縄株式会社(現 連結子会社)を設立。

1989年12月

ホシザキ電機株式会社に社名変更。

1992年9月

オランダ アムステルダム市に現地法人 Hoshizaki Europe B.V.(現 連結子会社)を設立。

1994年1月

イギリス シュロプシャー州に現地法人 HOSHIZAKI EUROPE LIMITED(現 連結子会社)を設立。

1994年8月

島根県大原郡木次町(現 雲南市木次町)に島根第3工場(ビール機器工場)を開設。

1996年9月

シンガポールに駐在員事務所を開設。

1996年12月

ホシザキ冷器株式会社を吸収合併し、横田工場(現 島根横田工場)とする。

1998年6月

中華人民共和国 北京市に駐在員事務所を開設。(2009年6月閉鎖)

1999年10月

シンガポールの駐在員事務所を廃止し、現地法人 HOSHIZAKI SINGAPORE PTE LTD(現 連結子会社)を設立。

2001年1月

HOSHIZAKI AMERICA,INC.が、米国 ジョージア州にグリフィン工場(冷蔵庫工場)を開設。

2003年11月

オランダ アムステルダム市に Hoshizaki Europe Holdings B.V.(現 連結子会社)を設立。

2004年8月

中華人民共和国 上海市に星崎冷熱機械(上海)有限公司(現 連結子会社)を設立。

2005年5月

大阪市東成区に株式会社厨房ステーション(2007年12月清算結了)を設立。

2005年12月

坂本商事株式会社とホシザキ家電株式会社を吸収合併。

2006年1月

中華人民共和国 江蘇省蘇州市に星崎電機(蘇州)有限公司(現 連結子会社)を設立。

2006年1月

米国 ジョージア州に HOSHIZAKI USA HOLDINGS,INC.(現 連結子会社)を設立。

2006年2月

飲料ディスペンサメーカーである LANCER CORPORATION(米国テキサス州)(現 連結子会社)を買収し、完全子会社化。

2006年7月

株式会社ネスター(愛知県大府市)(現 連結子会社)を株式交換により完全子会社化。

2006年12月

サンセイ電機株式会社(島根県雲南市木次町)(現 連結子会社)を買収し、完全子会社化。

2007年12月

株式会社厨房ステーション(大阪市東成区)を清算結了。

2008年9月

冷蔵庫メーカーである GRAM COMMERCIAL A/S(デンマーク ヴォイエンス市)を買収し、完全子会社化。(2020年4月Hoshizaki Europe B.V.吸収合併)

2008年12月

2010年8月

 

2010年11月

2012年3月

東京証券取引所市場第一部及び名古屋証券取引所市場第一部に株式を上場。

台湾 台北市に台湾星崎国際股份有限公司(現 連結子会社)を設立(現 台湾星崎股份有限公司)。

中華人民共和国 香港に星崎香港有限公司(現 連結子会社)を設立。

中華人民共和国 上海市に星崎(中国)投資有限公司(現 連結子会社)を設立。

 

 

年月

事項

2013年1月

 

 

2013年1月

2013年1月

2013年7月

 

2014年2月

2015年2月

2015年6月

 

2015年12月

 

2016年7月

2016年10月

2017年9月

2018年6月

冷蔵庫等メーカーである Western Refrigeration Private Limited(インド マハーラーシュトラ州(現 ダードラ及びナガル・ハヴェーリー連邦直轄地))(現 連結子会社)を買収し、子会社化。

米国 ケンタッキー州にJackson MSC,Inc.(現 Jackson WWS,Inc.)(現 連結子会社)を設立。

韓国 ソウル市に Hoshizaki Korea Co.,Ltd.(現 連結子会社)を設立。

フードサービス機器メーカーである Aços Macom Indústria e Comércio Ltda.(ブラジル サンパウロ州)(現 連結子会社)を買収し、完全子会社化。

インドネシア ジャカルタ市に PT. HOSHIZAKI INDONESIA(現 連結子会社)を設立。

タイ パトムタニ県にHOSHIZAKI(THAILAND)LIMITED(現 連結子会社)を設立。

冷蔵庫メーカーである浙江愛雪制冷電器有限公司(中華人民共和国 浙江省徳清県)(2018年6月持分譲渡)の持分を取得し、子会社化。

マレーシア セランゴール州のHOSHIZAKI MALAYSIA SDN.BHD.(現 連結子会社)を通じ、フードサービス機器販売会社 POLAR SEAL(M)SDN. BHD.の事業を取得。

ホシザキ株式会社に社名変更。

ベトナム ホーチミン市に HOSHIZAKI VIETNAM CORPORATION(現 連結子会社)を設立。

フィリピン マニラ市に HOSHIZAKI PHILIPPINES CORPORATION(現 連結子会社)を設立。

浙江愛雪制冷電器有限公司(中華人民共和国 浙江省徳清県)の持分全てを譲渡し、連結の範囲から除外。

2019年12月

フードサービス機器メーカーである Oztiryakiler Madeni Esya Sanayi ve Ticaret Anonim Sirketi(トルコ イスタンブール市)(現 持分法適用関連会社)の持分を取得し、関連会社化。

2020年4月

 

2020年7月

 

米国子会社であるLANCER CORPORATIONの販売子会社として、中華人民共和国 上海市に嵐瑟(上海)飲料機械設備有限責任公司(現 連結子会社)を設立。

オランダの販売子会社であるHoshizaki Europe B.V. がデンマークの製造子会社であるGRAM COMMERCIAL A/Sを吸収合併。

2022年7月

業務用製氷機メーカーであるBrema Group S.p.A.(イタリアミラノ県)(現 連結子会社)を買収し、子会社化。

2022年10月

食品充填機メーカーである株式会社ナオミ(大阪市箕面市)を買収し、子会社化。

2022年12月

厨房設計・施工事業の北京東邦御厨科技有限公司(中国北京市)(現 連結子会社)を買収し、子会社化。

 

3【事業の内容】

当社グループは、当社、子会社57社(うち連結子会社54社)及び関連会社1社により構成され、主な事業内容は、フードサービス機器の研究開発、製造、販売及び保守サービスであります。

研究開発は、日本では当社及び株式会社ネスターが製品の研究開発を行っており、米州ではHOSHIZAKI AMERICA,INC.及びLANCER CORPORATION等が、欧州・アジアではHOSHIZAKI EUROPE LIMITED及びWestern Refrigeration Private Limited等が行っております。製品企画から製品化までの一貫した研究体制を持つことにより、最終顧客の多様なニーズにあった対応を可能にしております。新製品開発、先端技術開発、既存製品の改良や改善、シリーズ展開の活動及び原価低減活動を行っており、販売及び保守サービス活動から得られる情報や市場品質情報を製品開発に活用する体制を確立しております。

製造は、日本では当社の本社工場と島根工場が行うほか一部製品を株式会社ネスターが、一部部品をサンセイ電機株式会社が行い、米州ではHOSHIZAKI AMERICA,INC.及びLANCER CORPORATION等が、欧州・アジアではHOSHIZAKI EUROPE LIMITED、星崎電機(蘇州)有限公司及びWestern Refrigeration Private Limited等が行っております。

また、長年の生産活動の中から培ってきました製氷機構の加工技術、ステンレス鋼板の溶接技術や切削技術等の加工技術を有しております。

その生産形態は、見込生産ではありますが多品種少量生産であり、これに対応するため大型の生産設備を含むシステム化された生産設備を導入し、生産技術の蓄積や製品品質の安定化、生産リードタイムの短縮を図っております。

販売及び保守サービスは、日本ではホシザキ東京株式会社ほか14の地域別販売会社が、米州では5つの直系地域販売会社等が、欧州・アジアでは、Hoshizaki Europe B.V.及びHOSHIZAKI SINGAPORE PTE LTD等が行っております。また、国内外の販売拠点においては、最終顧客への直接販売、卸販売及びアフターサービスを行っており、日本では直接販売の比率が高く、海外では代理店販売の比率が高くなっております。特に日本では地域別販売会社の営業所により、地域に密着した顧客へのきめ細かなサポートで、販売及びアフターサービス体制を確立しております。

 

セグメント別の当社及びグループ会社の位置付けにつきましては、次のとおりであります。

セグメント

会社名

当社グループにおける位置付け

日本

 ホシザキ株式会社(当社)

フードサービス機器の開発・製造・販売

 ホシザキ北海道株式会社

フードサービス機器の販売・保守サービス

 ホシザキ東北株式会社

 ホシザキ北関東株式会社

 ホシザキ関東株式会社

 ホシザキ東京株式会社

 ホシザキ湘南株式会社

 ホシザキ北信越株式会社

 ホシザキ東海株式会社

 ホシザキ京阪株式会社

 ホシザキ阪神株式会社

 ホシザキ中国株式会社

 ホシザキ四国株式会社

 ホシザキ北九株式会社

 ホシザキ南九株式会社

 ホシザキ沖縄株式会社

 株式会社ネスター

フードサービス機器の開発・製造

 サンセイ電機株式会社

フードサービス機器及び部品の製造・加工

 

 

セグメント

会社名

当社グループにおける位置付け

米州

 HOSHIZAKI USA HOLDINGS,INC.

米国における持株会社

 HOSHIZAKI AMERICA,INC.

フードサービス機器の開発・製造・販売・保守サービス

 HOSHIZAKI SOUTH CENTRAL D.C.INC.

米国での各地域の販売・保守サービス

 HOSHIZAKI WESTERN D.C.INC.

 HOSHIZAKI NORTHEASTERN D.C.INC.

 HOSHIZAKI NORTHCENTRAL D.C.INC.

 HOSHIZAKI SOUTHEASTERN D.C.INC.

 Jackson WWS,Inc.

米国での食器洗浄機の開発・製造・販売・保守サービス

 LANCER CORPORATION

米国での飲料ディスペンサ等の開発・製造・販売・

保守サービス

 LANCER DE MEXICO,SOCIEDAD ANONIMA DE CAPITAL VARIABLE

メキシコでの飲料ディスペンサ等の販売・保守サービス

 INDUSTRIAS LANCERMEX,SOCIEDAD ANONIMA DE CAPITAL VARIABLE

メキシコでの飲料ディスペンサ等の製造

 SERVICIOS LANCERMEX S.A.DE C.V.

LANCER DE MEXICO,SOCIEDAD ANONIMA DE CAPITAL

VARIABLE への人材派遣

 HOSHIZAKI LANCER PTY LTD

豪州での飲料ディスペンサ等の開発・製造・販売・
保守サービス

 HOSHIZAKI LANCER LIMITED

ニュージーランドでの飲料ディスペンサ等の販売・

保守サービス

 Lancer Europe

欧州での飲料ディスペンサ等の販売・保守サービス

 嵐瑟(上海)飲料機械設備有限責任公司

中国での飲料ディスペンサ等の販売・保守サービス

 Aços Macom Indústria e Comércio Ltda.

ブラジルでのフードサービス機器の開発・製造・販売・保守サービス

欧州・

アジア

 Hoshizaki Europe Holdings B.V.

欧州における持株会社

 HOSHIZAKI EUROPE LIMITED

欧州でのフードサービス機器の開発・製造・販売

 Hoshizaki Europe B.V.

欧州でのフードサービス機器の販売・保守サービス

 Brema Group S.p.A.

欧州での業務用製氷機の開発・製造・販売・保守サービス

 Finimma S.r.l.

Imma Immobiliare S.p.A.の持株会社

 Imma Immobiliare S.p.A.

Brema Group S.p.A.が使用する不動産管理会社

 Oztiryakiler Madeni Esya Sanayi ve Ticaret Anonim Sirketi

トルコでのフードサービス機器の開発・製造・
販売・保守サービス

 Western Refrigeration Private Limited

インドでの冷蔵庫等の開発・製造・販売

 HOSHIZAKI(THAILAND)LIMITED

タイでのフードサービス機器の販売・保守サービス

 HOSHIZAKI MALAYSIA SDN.BHD.

マレーシアでのフードサービス機器の販売・
保守サービス

 HOSHIZAKI SINGAPORE PTE LTD

シンガポールでのフードサービス機器の販売・

保守サービス

 HOSHIZAKI VIETNAM CORPORATION

ベトナムでのフードサービス機器の販売・保守サービス

 PT. HOSHIZAKI INDONESIA

インドネシアでのフードサービス機器の販売・
保守サービス

 HOSHIZAKI PHILIPPINES CORPORATION

フィリピンでのフードサービス機器の販売・
保守サービス

 星崎香港有限公司

香港でのフードサービス機器の販売・保守サービス

 星崎(中国)投資有限公司

中国における持株会社

 星崎冷熱機械(上海)有限公司

中国でのフードサービス機器の販売・保守サービス

 星崎電機(蘇州)有限公司

中国でのフードサービス機器の製造・販売

 北京東邦御厨科技有限公司

中国での厨房設計・施工・フードサービス機器の販売・保守サービス

 台湾星崎股份有限公司

台湾でのフードサービス機器の販売・保守サービス

 Hoshizaki Korea Co.,Ltd.

韓国でのフードサービス機器の販売・保守サービス

(注)上記のほかに非連結・持分法非適用子会社として、LANCER DO BRASIL INDUSTRIA E COMERCIO LTDA.、Haikawa Industries Private Limited及び株式会社ナオミがあります。

 

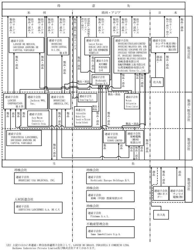
事業の系統図は次のとおりであります。

 

0101010_001.png

 

 

 

4【関係会社の状況】

名称

住所

資本金又は

出資金(百万円)

主要な事業の内容

議決権の

所有割合(%)

関係内容

(連結子会社)

 

 

 

 

 

ホシザキ北海道株式会社

札幌市

白石区

100

フードサービス機器の販売・保守サービス

100.0

当社製品の販売先

役員の兼任 1名

ホシザキ東北株式会社

仙台市

青葉区

100

同上

100.0

当社製品の販売先

ホシザキ北関東株式会社

さいたま市

北区

100

同上

100.0

当社製品の販売先

役員の兼任 1名

ホシザキ関東株式会社

東京都

文京区

100

同上

100.0

当社製品の販売先

ホシザキ東京株式会社

東京都

品川区

100

同上

100.0

当社製品の販売先

ホシザキ湘南株式会社

横浜市

中区

100

同上

100.0

当社製品の販売先

ホシザキ北信越株式会社

石川県

金沢市

100

同上

100.0

当社製品の販売先

ホシザキ東海株式会社

名古屋市

中村区

100

同上

100.0

当社製品の販売先

ホシザキ京阪株式会社

大阪市

中央区

100

同上

100.0

当社製品の販売先

ホシザキ阪神株式会社

大阪市

淀川区

100

同上

100.0

当社製品の販売先

ホシザキ中国株式会社

広島市

中区

100

同上

100.0

当社製品の販売先

ホシザキ四国株式会社

香川県

高松市

100

同上

100.0

当社製品の販売先

役員の兼任 1名

ホシザキ北九株式会社

福岡市

博多区

100

同上

100.0

当社製品の販売先

役員の兼任 1名

ホシザキ南九株式会社

鹿児島県

鹿児島市

100

同上

100.0

当社製品の販売先

役員の兼任 1名

ホシザキ沖縄株式会社

沖縄県

那覇市

20

同上

100.0

当社製品の販売先

役員の兼任 1名

株式会社ネスター

愛知県

大府市

152

フードサービス機器の開発・製造

100.0

当社製品の製造

役員の兼任 1名

サンセイ電機株式会社

島根県

雲南市

30

フードサービス機器
及び部品の製造・加工

100.0

当社製品の部品加工

HOSHIZAKI USA
HOLDINGS,INC.

(注)3

米国

ジョージア州

千米ドル

51,000

持株会社

100.0

米国における持株会社

役員の兼任 2名

HOSHIZAKI
AMERICA,INC.

(注)3、5

米国

ジョージア州

千米ドル

36,000

フードサービス機器の開発・製造・販売・
保守サービス

100.0

(100.0)

当社製品・部品の販売先役員の兼任 2名

 

 

 

名称

住所

資本金又は

出資金(百万円)

主要な事業の内容

議決権の

所有割合(%)

関係内容

Jackson WWS,Inc.

米国

ケンタッキー州

千米ドル

5,000

食器洗浄機の開発・
製造・販売・
保守サービス

100.0

(100.0)

米国における食器洗浄機の開発・製造・販売・保守サービス会社

役員の兼任 2名

LANCER CORPORATION

(注)3

米国

テキサス州

千米ドル

80,000

飲料ディスペンサ等の開発・製造・販売・
保守サービス

100.0

(100.0)

当社製品・部品の販売先役員の兼任 2名

Aços Macom Indústria e Comércio Ltda.

(注)3

ブラジル

サンパウロ州

千ブラジル

レアル

72,595

フードサービス機器の開発・製造・販売・
保守サービス

100.0

(100.0)

ブラジルにおけるフードサービス機器の開発・製造・販売・保守サービス会社

資金援助あり

役員の兼任 2名

Hoshizaki
Europe Holdings B.V.

(注)3

オランダ

アムステルダム市

千ユーロ

63,000

持株会社

100.0

欧州における持株会社

役員の兼任 2名

HOSHIZAKI
EUROPE LIMITED

イギリス

シュロプシャー州

千英ポンド

4,350

フードサービス機器の開発・製造・販売

100.0

(100.0)

当社部品の販売先

役員の兼任 1名

Hoshizaki
Europe B.V.

オランダ

アムステルダム市

千ユーロ

1,980

フードサービス機器の販売・保守サービス

100.0

(100.0)

欧州におけるフードサービス機器の販売・保守サービス会社

役員の兼任 1名

Brema Group S.p.A.

イタリア

ミラノ県

千ユーロ

208

業務用製氷機の開発・製造・販売・保守サービス

100.0

(100.0)

イタリアにおける業務用製氷機の製造・販売会社

役員の兼任 1名

Western Refrigeration Private Limited

インド

タードラ及びナガル・ハヴェーリー連邦直轄地シルバッサ市

千インド

ルピー

11,983

冷蔵庫等の開発・
製造・販売

83.0

インドにおける冷蔵庫等の開発・製造・販売会社

HOSHIZAKI(THAILAND)LIMITED(注)4

タイ

パトムタニ県

千タイバーツ

4,000

フードサービス機器の販売・保守サービス

49.0

当社製品の販売先

資金援助あり

HOSHIZAKI MALAYSIA SDN.BHD.

マレーシア

セランゴール州

千マレーシアリンギット

6,500

同上

100.0

当社製品の販売先

HOSHIZAKI
SINGAPORE PTE LTD

シンガポール

千シンガポール

ドル

2,000

同上

100.0

(100.0)

当社製品の販売先

役員の兼任 2名

HOSHIZAKI
VIETNAM CORPORATION

ベトナム

ホーチミン市

千ベトナム
ドン
63,450,000

同上

100.0

当社製品の販売先

PT. HOSHIZAKI INDONESIA

インドネシア

ジャカルタ市

千インドネシア

ルピア

18,121,500

同上

100.0

(5.0)

当社製品の販売先

HOSHIZAKI PHILIPPINES CORPORATION

フィリピン

マニラ市

千フィリピン

ペソ

90,000

同上

100.0

当社製品の販売先

星崎香港有限公司

中華人民共和国

香港

千香港ドル

8,000

フードサービス機器の販売・保守サービス

100.0

当社製品の販売先

星崎(中国)
投資有限公司(注)3

中華人民共和国
上海市

千人民元
343,296

持株会社

100.0

中華人民共和国における持株会社
役員の兼任 2名

星崎冷熱機械(上海)有限公司

中華人民共和国

上海市

千人民元

15,242

フードサービス機器の販売・保守サービス

100.0

(100.0)

当社製品の販売先

星崎電機(蘇州)

有限公司(注)3

中華人民共和国

江蘇省

千人民元

202,691

フードサービス機器の製造・販売

100.0

(100.0)

当社部品の販売先

役員の兼任 1名

北京東邦御厨科技有限公司

中華人民共和国

北京市

千人民元

20,000

厨房設計・施工・フードサービス機器の販売・保守サービス

51.0

(51.0)

中国における厨房設計・施工・フードサービス機器の販売・保守サービス会社

役員の兼任 1名

台湾星崎股份有限公司

台湾

台北市

千台湾ドル

170,000

フードサービス機器の販売・保守サービス

70.6

当社製品の販売先

Hoshizaki Korea Co.,

Ltd.

韓国

ソウル市

千韓国ウォン

4,500,000

同上

67.0

当社製品の販売先

その他14社

 

 

 

 

 

(持分法適用関連会社)

 

 

 

 

 

Oztiryakiler Madeni Esya Sanayi ve Ticaret Anonim Sirketi

トルコ

イスタンブール市

千トルコリラ

124,331

フードサービス機器の開発・製造・販売・
保守サービス

39.8

(39.8)

トルコにおけるフードサービス機器の開発・製造・販売・保守サービス会社

役員の兼任 1名

(注)1.「議決権の所有割合」欄の( )は間接所有であります。

2.上記子会社のうち、有価証券届出書又は有価証券報告書を提出している会社はありません。

3.特定子会社に該当しております。

4.持分は100分の50以下であるが、実質的に支配しているため子会社としたものであります。

5.HOSHIZAKI AMERICA,INC.については、売上高(連結会社相互間の内部売上高を除く。)の連結売上高に占める割合が10%を超えております。

主要な損益の情報等   (1)売上高    43,770百万円

(2)経常利益    3,966百万円

(3)当期純利益   2,973百万円

(4)純資産額   60,432百万円

(5)総資産額   70,688百万円

 

5【従業員の状況】

(1)連結会社の状況

 

2022年12月31日現在

セグメントの名称

従業員数(人)

日本

8,578

444

米州

2,600

54

欧州・アジア

2,093

3,191

合計

13,271

3,689

(注)従業員数は、就業人員(当社グループからグループ外への出向者は除き、グループ外からの出向者を含むほか、常用パートを含む。)であり、[ ]内に年間の平均臨時雇用者数(人材派遣会社からの派遣社員、アルバイトを含み、常用パートは除く。)を外数で記載しております。

 

(2)提出会社の状況

 

 

 

 

2022年12月31日現在

従業員数(人)

平均年齢(歳)

平均勤続年数(年)

平均年間給与(円)

1,236

153

44.8

18.0

7,163,542

(注)1.従業員数は、就業人員(当社からグループ外への出向者は除き、グループ外からの出向者を含むほか、常用パートを含む。)であり、[ ]内に年間の平均臨時雇用者数(人材派遣会社からの派遣社員、アルバイトを含み、常用パートは除く。)を外数で記載しております。

2.平均年間給与は、賞与及び基準外賃金を含んでおります。

3.提出会社の従業員は、「日本」セグメントに所属しております。

 

(3)労働組合の状況

当社の労働組合は、ホシザキ労働組合と称し、JAMに加盟し、2022年12月31日現在の組合員数は886名で労使関係は安定しております。

なお、連結子会社については、INDUSTRIAS LANCERMEX, SOCIEDAD ANONIMA DE CAPITAL VARIABLE(メキシコ)等一部の子会社で労働組合が組織されておりますが、労使関係は安定しております。