第一部【企業情報】

第1【企業の概況】

1【主要な経営指標等の推移】

(1)連結経営指標等

回次

第52期

第53期

第54期

第55期

第56期

決算年月

2016年2月

2017年2月

2018年2月

2019年2月

2020年2月

売上高

(百万円)

209,147

214,305

219,103

215,696

213,581

経常利益

(百万円)

3,336

4,304

4,023

1,766

2,773

親会社株主に帰属する   当期純利益

(百万円)

1,428

2,281

2,093

610

1,010

包括利益

(百万円)

1,416

2,350

1,824

454

992

純資産額

(百万円)

41,529

43,176

44,286

44,242

44,523

総資産額

(百万円)

77,334

83,877

86,888

84,635

86,078

1株当たり純資産額

(円)

2,368.00

2,461.86

2,525.63

2,513.77

2,526.24

1株当たり当期純利益

(円)

81.34

130.09

119.40

34.78

57.55

潜在株式調整後1株当たり 当期純利益

(円)

自己資本比率

(%)

53.7

51.5

51.0

52.1

51.5

自己資本利益率

(%)

3.5

5.4

4.8

1.4

2.3

株価収益率

(倍)

29.0

19.3

21.4

53.1

28.2

営業活動によるキャッシュ・フロー

(百万円)

5,677

8,770

8,082

5,974

11,379

投資活動によるキャッシュ・フロー

(百万円)

4,431

2,719

9,151

5,733

1,349

財務活動によるキャッシュ・フロー

(百万円)

3,602

1,628

4,564

3,311

4,556

現金及び現金同等物の   期末残高

(百万円)

6,493

10,937

5,203

2,439

7,902

従業員数

(人)

2,014

2,085

2,185

2,311

2,297

〔外、平均臨時雇用者数〕

11,327

12,754

13,103

12,960

12,427

(注)1.売上高には、消費税等は含まれておりません。

2.従業員数の平均臨時雇用者数は、当連結会計年度の平均雇用人員(1日8時間労働換算)を記載しております。

3.潜在株式調整後1株当たり当期純利益については、潜在株式が存在しないため記載しておりません。

4.「1株当たり純資産額」の算定上、役員報酬BIP信託が保有する当社株式を期末発行済株式総数から控除する自己株式に含めております。

また、「1株当たり当期純利益」の算定上、期中平均株式数の計算において控除する自己株式に含めております。

 

(2)提出会社の経営指標等

回次

第52期

第53期

第54期

第55期

第56期

決算年月

2016年2月

2017年2月

2018年2月

2019年2月

2020年2月

売上高及び営業収益

(百万円)

159,155

84,674

1,840

2,094

1,980

経常利益

(百万円)

1,566

2,600

951

1,245

882

当期純利益

(百万円)

1,405

5,905

784

484

754

資本金

(百万円)

8,049

8,049

8,049

8,049

8,049

発行済株式総数

(株)

17,625,660

17,625,660

17,625,660

17,625,660

17,625,660

純資産額

(百万円)

33,481

38,676

38,749

38,593

38,564

総資産額

(百万円)

61,605

43,320

41,623

40,933

39,947

1株当たり純資産額

(円)

1,909.13

2,205.24

2,209.90

2,198.89

2,197.06

1株当たり配当額

(円)

40.00

40.00

40.00

40.00

40.00

(内1株当たり中間配当額)

(円)

()

()

()

()

()

1株当たり当期純利益

(円)

80.03

336.71

44.73

27.61

42.99

潜在株式調整後1株当たり  当期純利益

(円)

自己資本比率

(%)

54.3

89.3

93.1

94.3

96.5

自己資本利益率

(%)

4.2

16.4

2.0

1.3

2.0

株価収益率

(倍)

29.5

7.5

57.2

66.9

37.8

配当性向

(%)

49.98

11.88

89.43

144.89

93.05

従業員数

(人)

1,040

21

27

34

35

〔外、平均臨時雇用者数〕

3,962

株主総利回り

(%)

121.0

131.0

135.2

101.2

92.0

(比較指標:配当込みTOPIX)

(%)

(86.8)

(105.0)

(123.5)

(114.8)

(110.6)

最高株価

(円)

3,360

2,613

3,290

2,840

2,063

最低株価

(円)

1,986

1,780

2,475

1,711

1,568

(注)1.売上高には、消費税等は含まれておりません。

2.従業員数の平均臨時雇用者数は、当事業年度の平均雇用人員(1日8時間労働換算)を記載しております。

3.潜在株式調整後1株当たり当期純利益については、潜在株式が存在しないため記載しておりません。

4.「1株当たり純資産額」の算定上、役員報酬BIP信託が保有する当社株式を期末発行済株式総数から控除する自己株式に含めております。

また、「1株当たり当期純利益」の算定上、期中平均株式数の計算において控除する自己株式に含めております。

5.第53期より経営指標等が大幅に変動した要因は、2016年9月1日付で会社分割を行い、持株会社体制へ移行したことによるものであります。また、これに伴い、従来売上高としておりました表記を売上高及び営業収益に変更しております。

6.最高株価および最低株価は東京証券取引所(市場第一部)におけるものであります。

 

2【沿革】

年月

概要

1964年3月

東京都千代田区に日東石油株式会社を設立、漁船用の燃料油販売および化成品の販売を開始

1964年10月

日東石油株式会社を日洋産業株式会社へ商号変更

1966年11月

京都渋谷区にサラダ工場を新設、サラダ類の製造販売を開

1967年9月

京都渋谷区に新宿工場を新設、調理パン群の製造販売を開

1971年7月

京都新宿区に子会社日洋フーヅ株式会社(現 株式会社日洋)を設立、食材の輸入販売を開

1974年6月

京都小平市に本社を移

1975年5月

京都小平市に子会社日洋デリカ株式会社(1976年6月株式会社わらべや本店に商号変更)を設立、米飯群の製造販売を開

1976年3月

京都武蔵村山市に日洋デリカ株式会社村山工場を新

1976年10月

奈川県横浜市緑区(現 都筑区)に横浜工場を新

1978年6月

式会社セブン-イレブン・ジャパンと取引開

1979年1月

京都小平市に関連会社日洋設備機器株式会社(現 株式会社プロシスタス)を設立、食品製造設備の販売を開

1981年1月

野県上田市に株式会社わらべや本店が関連会社株式会社穂高を設立、米飯群、調理パン群の製造販売を開

1982年6月

国ハワイ州ホノルル市に関連会社TOKYO BENTO NICHIYO,INC.(現 WARABEYA U.S.A.,INC.)を設立、米飯群の製造販売を開

1984年3月

式会社わらべや本店を吸収合併し、商号をわらべや日洋株式会社に変

1984年11月

馬県新田郡(現 太田市)に群馬工場を新

1987年8月

潟県見附市に新潟工場を新

1987年8月

京都小平市に子会社日洋物流株式会社(現 株式会社ベストランス)を設立、食品関係の配送事業を開

1987年12月

木県下都賀郡(現 栃木市)に栃木工場を新

1988年1月

葉県袖ヶ浦市に千葉工場を新

1992年1月

式会社穂高を吸収合

1992年7月

玉県大宮市(現 さいたま市北区)に大宮工場を新

1992年8月

玉県入間市に入間工場を新設、惣菜群の製造販売を開

1993年6月

式会社日洋が東京都新宿区に株式会社日洋フレッシュを設立し、鮭切り身の製造を開

1995年2月

城県新治郡(現 小美玉市)に茨城工場を新

1995年7月

本証券業協会に株式を店頭登

1995年10月

島県郡山市に子会社わらべや福島株式会社を設立、米飯群の製造ならびに福島地区での販売を開

1996年5月

阪府摂津市に子会社わらべや関西株式会社を設立、米飯群の製造ならびに関西地区での販売を開

1997年7月

らべや関西株式会社が滋賀県野州町(現 野洲市)に滋賀工場を新

1999年11月

京証券取引所市場第二部に株式を上

2000年6月

らべや関西株式会社が大阪府堺市に堺工場を新

 

 

年月

概要

2002年3月

奈川県相模原市(現 相模原市中央区)に相模原工場を新

2002年7月

知県日進市に子会社わらべや東海株式会社を設立、12月に名古屋工場を新設稼働し、米飯群の製造ならびに東海地区での販売を開

2003年8月

京証券取引所市場第一部に指

2005年3月

式取得により株式会社デリカランドを子会社化(わらべや北海道株式会社に商号変更)し、米飯群等の製造ならびに北海道地区での販売を開

2005年3月

玉県吉川市に子会社株式会社わらべや(2009年3月に株式会社デリモアへ社名変更)を設立、2006年2月に埼玉工場を新設稼働し、イトーヨーカ堂向けの米飯群等の製造ならびに販売を開

2006年10月

らべや関西株式会社が兵庫県三木市において三木工場の運営を開

2007年4月

京都武蔵村山市に東京工場を新

2007年10月

式会社日洋が東京都新宿区に株式会社日鰻を設立し、鰻の養殖および加工・販売を開

2009年9月

梨県南アルプス市に南アルプス工場を新

2009年12月

らべや東海株式会社が石川県白山市に北陸工場を新

2010年9月

式会社デリモアを吸収合

2011年3月

国の旺旺集団傘下の栄旺控股有限公司および株式会社セブン-イレブン・ジャパンとの合弁会社設立に関する契約に基づき、中国北京市の北京旺洋食品有限公司に出

2013年3月

奈川県相模原市中央区に相模原工場第二を新

2013年12月

らべや関西株式会社が香川県坂出市に香川工場を新

2014年6月

玉県さいたま市桜区に浦和工場を新

2015年3月

らべや福島株式会社を吸収合

2015年5月

2016年9月

 

 

 

2017年3月

2017年11月

2017年11月

2018年1月

2018年12月

2019年5月

2019年12月

手県北上市に岩手工場を新

社の食品関連事業を会社分割し、わらべや関西株式会社に承継させ、商号をわらべや日洋ホールディングス株式会社に変更(持株会社体制への移行)

わらべや関西株式会社が存続会社として、わらべや東海株式会社およびわらべや北海道株式会社を吸収合併し、商号をわらべや日洋株式会社に変

わらべや日洋株式会社が神奈川県相模原市中央区にデザート工場を新設(相模原工場第二を分離独立)

米国テキサス州Prime Deli Corporation(現 WARABEYA TEXAS, INC.)を子会社化

株式会社わらべやハートフルを設立

東京都新宿区(現 本社所在地)に本社を移転

株式会社日鰻の全株式を譲渡

監査等委員会設置会社へ移行

株式会社キャストリンクを設立

 

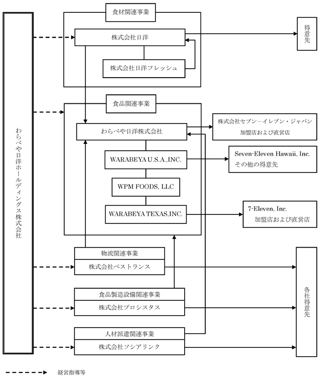
3【事業の内容】

 社グループは、当社、連結子会社9社、非連結子会社4社および関連会社1社で構成されています

 当社グループの主な事業は、米飯群、調理パン群、惣菜群、和菓子などの調理済食品の製造、販売および食品用材料の仕入、加工、販売です。このほか、食品関係の配送、食品製造設備などの販売、人材派遣および業務請負などの事業を展開しています

 当社グループが営む事業内容と当該事業に係わる位置づけは、次の通りです。区分方法については、「第5 経理の状況 1(1)連結財務諸表 注記事項(セグメント情報等)」に掲げるセグメントの区分と同一です。

 なお、当社は、有価証券の取引等の規制に関する内閣府令第49条第2項に規定する特定上場会社等に該当しており、これにより、インサイダー取引規制の重要事実の軽微基準については連結ベースの数値に基づいて判断することとなります。

(食品関連事業)

 食品関連事業は、米飯群、調理パン群、惣菜群、和菓子などの調理済食品を製造・販売している事業です。

 わらべや日洋株式会社は、北海道から関西および四国までの地域でコンビニエンスストア向けに米飯群、調理パン群、惣菜群、和菓子などを製造・販売しています

 WARABEYA U.S.A.,INC.は、米国ハワイ州オアフ島を中心に主にコンビニエンスストア向けに米飯群、調理パン群などを製造・販売しています

 WARABEYA TEXAS,INC.は、米国テキサス州ダラスを中心にコンビニエンスストア向けに調理パン群などを製造・販売しています。なお、WARABEYA TEXAS,INC.は、2019年7月2日付で、Prime Deli Corporationから社名を変更しています。

[連結子会社]

わらべや日洋株式会社     米飯群、調理パン群、惣菜群、和菓子などの製造・販売

WARABEYA U.S.A.,INC.     米飯群、調理パン群などの製造・販売

WPM FOODS,LLC        WARABEYA TEXAS,INC.への出資および事業経営参加

WARABEYA TEXAS,INC.     調理パン群などの製造・販売

(食材関連事業)

 食材関連事業は、食品用材料の仕入・販売を行っている事業です

 株式会社日洋は、わらべや日洋株式会社や他の食品メーカー向けに食品用材料の販売を行っています。なお、株式会社日洋は、株式会社日洋フレッシュから紅鮭・秋鮭の切身およびほぐし身などの加工食材を仕入れています

[連結子会社]

株式会社日洋       食品用材料の仕入・販売

株式会社日洋フレッシュ  食品用材料の加工

(物流関連事業)

 物流関連事業は、食品関係の配送を行っている事業です

 株式会社ベストランスは、わらべや日洋株式会社や他の食品メーカーの商品の仕分・配送事業を行っています

[連結子会社]

株式会社ベストランス   コンビニエンスストアなどへの商品の仕分・配送

(食品製造設備関連事業)

 食品製造設備関連事業は、食品製造設備の販売などを行っている事業です。

 株式会社プロシスタスは、食品製造設備の販売および据付工事ならびに修理、保守、点検などを当社グループや他の食品メーカー向けに行っています。

[連結子会社]

株式会社プロシスタス   食品製造設備などの販売

(人材派遣関連事業)

 人材派遣関連事業は、人材派遣、業務請負などを行っている事業です。

 株式会社ソシアリンクは、人材派遣、業務請負を当社グループや他のメーカー向けに行っています。

[連結子会社]

株式会社ソシアリンク   人材派遣、業務請負

 

 当社グループの事業系統図は次のとおりです。

0101010_001.png

 

4【関係会社の状況】

名称

住所

資本金

または

出資金

(百万円)

主要な事業の内容

議決権

所有割合

(%)

関係内容

役員の

兼任等

(名)

資金

援助等

営業上の

取引

設備の

賃貸借

(連結子会社)

 

 

 

 

 

 

 

 

わらべや日洋株式会社

(注)3、6

東京都

新宿区

100

[食品関連事業]

調理済食品の製造、販売

100.0

兼任 5

貸付

物上保証

経営指導

工場用地・

生産設備を

貸与

WARABEYA U.S.A.,INC.

(注)3、4

米国

ハワイ州

ホノルル市

20,000

千米ドル

[食品関連事業]

調理済食品の製造、販売

100.0

(100.0)

兼任 1

WPM FOODS,LLC

(注)3、4

米国

デラウェア州

ウィルミントン市

8,400

千米ドル

[食品関連事業]

WARABEYA TEXAS,INC.への出資

および事業経営参加

70.0

(70.0)

兼任 1

WARABEYA TEXAS,INC.

(注)4、5

米国

テキサス州

ルイスビル市

1.5

米ドル

[食品関連事業]

調理済食品の製造、販売

70.0

(70.0)

兼任 1

株式会社日洋

東京都

新宿区

90

[食材関連事業]

食品用材料の仕入、販売

100.0

兼任 2

貸付

経営指導

株式会社日洋フレッシュ

(注)4

東京都

新宿区

10

[食材関連事業]

食品用材料の加工

100.0

(100.0)

貸付

株式会社ベストランス

東京都

東大和市

50

[物流関連事業]

食品関係の配送

100.0

兼任 1

貸付

経営指導

株式会社プロシスタス

東京都

新宿区

20

[食品製造設備関連事業]

食品製造設備等の販売

100.0

兼任 1

経営指導

株式会社ソシアリンク

東京都

新宿区

50

[人材派遣関連事業]

人材派遣、業務請負

100.0

兼任 1

経営指導

(注)1.主要な事業の内容欄には、セグメントの名称を記載しております。

2.有価証券届出書または有価証券報告書を提出している会社はありません。

3.特定子会社に該当します。

4.「議決権所有割合」欄の( )内は間接所有割合であります。

5.連結子会社Prime Deli Corporationは、2019年7月2日付で、WARABEYA TEXAS,INC.に社名を変更しております。

6.わらべや日洋株式会社の売上高(連結会社相互間の内部売上高を除く)は連結売上高に占める割合が10%を超えております。

わらべや日洋株式会社の主要な損益情報等は以下のとおりであります。

(1)売上高

167,757百万円

(2)経常利益

1,679百万円

(3)当期純利益

629百万円

(4)純資産額

1,390百万円

(5)総資産額

46,347百万円

 

5【従業員の状況】

(1)連結会社の状況

 

(2020年2月29日現在)

セグメントの名称

従業員数(人)

食品関連事業

1,727

7,006

食材関連事業

109

91

物流関連事業

218

1,213

食品製造設備関連事業

38

-

人材派遣関連事業

170

4,117

全社(共通)

35

-

合計

2,297

12,427

(注)1.従業員数は就業人員であり、臨時従業員数は[ ]内に当連結会計年度の平均雇用人員(1日8時間労働換算)を外数で記載しております。

2.全社(共通)として記載されている従業員数は、持株会社である当社の従業員数であります。

 

 

(2)提出会社の状況

 

 

 

 

(2020年2月29日現在)

従業員数(人)

平均年齢(歳)

平均勤続年数(年)

平均年間給与(千円)

35

43.4

7.9

6,901

(注)1.従業員数は就業人員であり、臨時従業員数は[ ]内に当事業年度の平均雇用人員(1日8時間労働換算)を外数で記載しております。

2.平均年間給与(当事業年度)は、賞与および基準外賃金を含んでおります。

3.提出会社の従業員は全て持株会社に所属しておりますので、セグメント別の記載は省略しております。

 

(3)労働組合の状況

 提出会社の従業員は、わらべや日洋株式会社からの出向者にて構成されており、わらべや日洋株式会社にはわらべや日洋労働組合が組織されております。労使関係について特に記載すべき事項はありません。

なお、他の連結子会社には、労働組合が組織されておりません。