第一部【企業情報】

第1【企業の概況】

1【主要な経営指標等の推移】

(1)連結経営指標等

回次

第108期

第109期

第110期

第111期

第112期

決算年月

平成25年3月

平成26年3月

平成27年3月

平成28年3月

平成29年3月

売上高

(百万円)

293,002

315,399

319,393

338,437

353,217

経常利益

(百万円)

6,452

13,539

17,610

19,229

26,367

親会社株主に帰属する当期純利益

(百万円)

3,287

11,033

21,068

13,903

18,147

包括利益

(百万円)

10,555

17,184

29,969

7,462

20,977

純資産額

(百万円)

116,347

145,504

174,838

179,151

198,434

総資産額

(百万円)

219,363

243,244

275,302

274,974

324,118

1株当たり純資産額

(円)

1,004.66

2,157.60

2,582.19

2,646.45

2,927.10

1株当たり当期純利益金額

(円)

28.91

178.19

321.35

212.00

276.20

潜在株式調整後1株当たり当期純利益金額

(円)

自己資本比率

(%)

52.1

58.1

61.5

63.1

59.4

自己資本利益率

(%)

3.0

8.6

13.6

8.1

9.9

株価収益率

(倍)

33.7

15.3

15.1

27.2

19.6

営業活動によるキャッシュ・フロー

(百万円)

14,550

22,499

24,520

17,658

29,563

投資活動によるキャッシュ・フロー

(百万円)

11,416

14,934

7,876

13,773

14,059

財務活動によるキャッシュ・フロー

(百万円)

1,071

8,943

13,202

10,061

24,213

現金及び現金同等物の期末残高

(百万円)

35,378

54,225

59,406

52,010

90,238

従業員数

(人)

4,928

4,665

4,780

4,961

5,210

[外、平均臨時雇用者数]

[5,353]

[5,126]

[5,266]

[6,144]

[4,998]

 (注)1.売上高には、消費税等は含まれておりません。

       2. 第108期、第109期、第110期及び第111期の潜在株式調整後1株当たり当期純利益金額については、潜在株式が存在しないため、また、第112期は希薄化効果を有している潜在株式が存在しないため、記載しておりません。

       3. 平成26年10月1日付で普通株式2株を1株の割合で併合したため、第109期の期首に当該株式併合が行われたと仮定し、1株当たり純資産額及び1株当たり当期純利益金額を算定しております。

 

 

 

(2)提出会社の経営指標等

回次

第108期

第109期

第110期

第111期

第112期

決算年月

平成25年3月

平成26年3月

平成27年3月

平成28年3月

平成29年3月

売上高

(百万円)

143,247

151,124

158,178

209,778

264,735

経常利益

(百万円)

5,911

8,500

12,466

14,206

21,786

当期純利益

(百万円)

3,178

7,585

17,709

38,860

15,997

資本金

(百万円)

7,773

7,773

7,773

7,773

7,773

発行済株式総数

(千株)

144,860

138,860

69,430

69,430

69,430

純資産額

(百万円)

84,076

105,787

126,201

158,033

175,717

総資産額

(百万円)

168,294

189,937

209,682

232,608

281,632

1株当たり純資産額

(円)

739.03

1,613.73

1,924.70

2,409.27

2,672.61

1株当たり配当額

(円)

15.00

15.00

35.00

40.00

50.00

(うち1株当たり中間配当額)

(5.00)

(5.00)

(5.00)

(20.00)

(20.00)

1株当たり当期純利益金額

(円)

27.96

122.49

270.12

592.56

243.48

潜在株式調整後1株当たり当期純利益金額

(円)

自己資本比率

(%)

50.0

55.7

60.2

67.9

62.4

自己資本利益率

(%)

4.0

8.0

15.3

27.3

9.6

株価収益率

(倍)

34.8

22.3

18.0

9.7

22.2

配当性向

(%)

53.7

25.9

14.8

6.8

20.5

従業員数

(人)

1,101

1,082

1,106

1,472

1,455

[外、平均臨時雇用者数]

[718]

[748]

[754]

[919]

[545]

 (注)1.売上高には、消費税等は含まれておりません。

       2. 第108期、第109期、第110期及び第111期の潜在株式調整後1株当たり当期純利益金額については、潜在株式が存在しないため、また、第112期は希薄化効果を有している潜在株式が存在しないため、記載しておりません。

. 平成26年10月1日付で普通株式2株を1株の割合で併合したため、第109期の期首に当該株式併合が行われたと仮定し、1株当たり純資産額及び1株当たり当期純利益金額を算定しております。

4. 第112期の1株当たり配当額には、創立95周年記念配当10円を含んでおります。

 

 

2【沿革】

大正10年4月

創業者江崎利一がグリコーゲンを主成分とする独創的栄養菓子グリコの製造販売を目的として合名会社江崎商店を創立。

大正11年2月

大阪三越でグリコを発売。(のちに創立記念日と定める。)

昭和4年2月

資本金100万円の株式会社江崎に組織変更。

昭和8年2月

ビスコを創製し製造販売を開始。

昭和9年2月

グリコ株式会社に商号変更。

昭和18年2月

江崎グリコ株式会社に商号変更。

昭和24年12月

グリコ株式会社に商号変更。

昭和28年2月

株式公開。(大阪店頭で売買)

昭和28年3月

佐賀市神園5-2-13に九州工場を新設。

昭和29年3月

大阪証券取引所に株式上場。

昭和32年3月

アイスクリームの製造販売を開始。

昭和33年1月

江崎グリコ株式会社に商号変更。

昭和33年2月

チョコレートの製造販売を開始。

昭和35年4月

チューインガムの製造販売を開始。

昭和35年9月

カレーの製造販売を開始。

昭和36年5月

東京証券取引所に株式上場。

昭和41年10月

乳業子会社7社を合併、グリコ協同乳業㈱とし本社を東京都新宿区に置く、昭和47年6月東京都昭島市に本社を移転。(平成12年4月グリコ乳業㈱に社名変更、乳製品の製造販売)

昭和42年10月

グリコ千葉アイスクリーム㈱設立。(アイスクリームの製造)

昭和43年10月

グリコ兵庫アイスクリーム㈱設立。(アイスクリームの製造)

昭和45年4月

合弁会社Thai Glico Co.,Ltd.(タイ)設立。(菓子・食料品の製造販売)

昭和45年8月

グリコ仙台アイスクリーム㈱設立。(アイスクリームの製造)

昭和50年6月

鳥取グリコ㈱設立。(菓子の製造)

昭和54年9月

三重グリコ㈱設立。(アイスクリームの製造)

昭和55年2月

当社創業者取締役会長江崎利一逝去。

昭和57年3月

ジェネラルビスケット社(仏)と合弁会社Generale Biscuit Glico France S.A.(フランス)設立。(ポッキーチョコレート『現地名“ミカド”』の製造販売を開始)

昭和57年4月

グリコ栄養食品㈱の株式取得、子会社とする。(食料品・食肉製品の製造販売)

昭和59年11月

昭和61年7月

神戸グリコ㈱設立。(平成25年4月関西グリコ㈱に社名変更、菓子の製造)

グリコ商事㈱設立。(平成8年11月江栄商事㈱に社名変更、不動産の管理他)

昭和63年6月

㈱京冷設立。(平成8年10月関西フローズン㈱に社名変更、アイスクリームの販売)

平成3年8月

茨城グリコ㈱設立。(アイスクリームの製造)

平成7年9月

日中合資会社 上海格力高日清食品有限公司に経営参加。(菓子・食料品の製造販売)

平成10年5月

上海格力高日清食品有限公司の持分追加取得により子会社にするとともに上海格力高食品有限公司に社名変更。

平成11年8月

江崎格力高食品(上海)有限公司設立。(平成13年、上海格力高食品有限公司と合併し、上海江崎格力高食品有限公司に社名変更)

平成11年10月

江栄情報システム㈱設立。(情報システムの保守・開発)

平成13年1月

グリコ仙台アイスクリーム㈱を仙台グリコ㈱に社名変更。(レトルト食品の製造)

平成13年10月

アイクレオ㈱の株式取得、子会社とする。(乳幼児用粉ミルクの製造販売)

平成13年12月

九州の自社工場所在地に、九州グリコ㈱設立。(菓子の製造)

平成15年2月

Ezaki Glico USA Corp.設立。(菓子・食品等の販売)

平成18年11月

平成23年1月

上海江崎格力高南奉食品有限公司設立。(菓子の製造販売)

関東グリコ㈱設立。(菓子の製造)

平成23年9月

Haitai Confectionery & Foods Co.,Ltd(韓国)と合弁会社Glico-Haitai Co.,Ltd.(韓国)設立。(菓子の製造販売)

平成24年4月

グリコ栄養食品㈱の食品原料事業部を会社分割して、同社名の新会社を設立。(食品原料の製造販売)

平成25年4月

 

グリコ乳業㈱の自社5工場所在地に、東京グリコ乳業㈱、那須グリコ乳業㈱、岐阜グリコ乳業㈱、広島グリコ乳業㈱、佐賀グリコ乳業㈱を設立。(牛乳・乳製品の製造)

平成25年7月

東京証券取引所と大阪証券取引所の現物市場の統合により、東京証券取引所市場第一部への単独上場となる。

平成25年10月

WINGSグループ(インドネシア)と合弁会社PT.Glico-Wings(インドネシア)を設立。(アイスクリームの製造販売)

平成26年2月

PT.Glico Indonesiaを設立。(菓子の販売)

平成27年6月

Glico Frozen(Thailand)Co.,Ltd.を設立。(アイスクリームの販売)

平成27年10月

平成28年4月

グリコ乳業㈱を吸収合併。

正直屋乳販㈱の株式取得、子会社とする。(アイスクリームの販売)

平成28年6月

新設分割により、グリコチャネルクリエイト㈱を設立。

平成29年3月

Glico Malaysia Sdn.Bhd.を設立。(菓子の販売)

 

3【事業の内容】

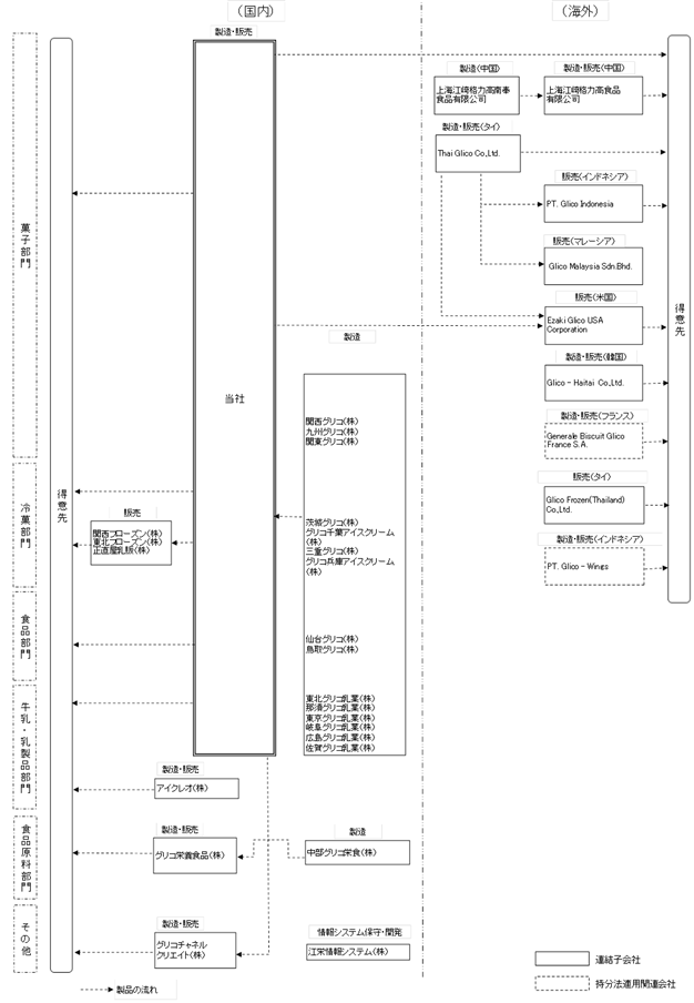
 当社グループは、当社並びに子会社32社及び関連会社4社により構成されており、主として食料品製造業を営んでおります。また、報告セグメントは、製品・サービスを基礎に構成されており、各セグメントの主な事業内容並びに連結子会社及び持分法適用関連会社は、次のとおりであります。なお、事業の種類別セグメントと「第5 経理の状況 1連結財務諸表 (1)連結財務諸表 注記事項」に掲げるセグメントの区分は同一であります。

 

   平成29年3月31日現在

セグメント区分

主な事業内容

連結子会社及び持分法適用関連会社

菓子部門

チョコレート・ガム・ビスケット・スナック等の製造販売

関西グリコ㈱

九州グリコ㈱

関東グリコ㈱

上海江崎格力高食品有限公司

上海江崎格力高南奉食品有限公司

Thai Glico Co.,Ltd.

Ezaki Glico USA Corporation

Glico - Haitai Co.,Ltd.

PT.Glico Indonesia

Glico Malaysia Sdn.Bhd.…(注)2

Generale Biscuit Glico France S.A.

冷菓部門

アイスクリーム等の製造販売

茨城グリコ㈱

グリコ千葉アイスクリーム㈱

三重グリコ㈱

グリコ兵庫アイスクリーム㈱

関西フローズン㈱

東北フローズン㈱

正直屋乳販㈱…(注)2

Glico Frozen(Thailand)Co.,Ltd.

PT.Glico - Wings

食品部門

カレールウ・レトルト製品等の製造販売

仙台グリコ㈱

鳥取グリコ㈱

牛乳・乳製品部門

乳飲料・洋生菓子等の製造販売

東北グリコ乳業㈱

那須グリコ乳業㈱

東京グリコ乳業㈱

岐阜グリコ乳業㈱

広島グリコ乳業㈱

佐賀グリコ乳業㈱

アイクレオ㈱

食品原料部門

澱粉・色素・新素材等の製造販売

グリコ栄養食品㈱

中部グリコ栄食㈱

その他

健康関連食品の製造販売、置き菓子の販売、情報システムの保守・開発

 

江栄情報システム㈱

グリコチャネルクリエイト㈱…(注)2

  (注)1.非連結子会社1社、持分法非適用関連会社2社につきましては、事業の関連性や連結業績に与える影響が軽微であることから記載を省略しております。

       2.当連結会計年度に新たに設立した、グリコチャネルクリエイト株式会社及びGlico Malaysia Sdn.Bhd.を連結の範囲に含めております。また、当連結会計年度に正直屋乳販株式会社の株式を取得したことにより、同社を連結の範囲に含めております。

 

 

 

事業の系統図(当社及び連結子会社、持分法適用関連会社)は次のとおりであります。

平成29年3月31日現在

 

0101010_001.png

 

4【関係会社の状況】

名称

住所

資本金又は出資金

(百万円)

主要な事業の内容

議決権の所有割合

(%)

関係内容

役員の兼任等

資金援助

営業上の取引

設備の

賃貸借

当社

役員

 

当社

社員

 

(連結子会社)

 

 

 

 

 

 

 

 

 

グリコ栄養食品㈱

大阪市

西淀川区

400

澱粉・色素等の製造販売

100.0

あり

あり

運転資金の貸付

原料(色素等)の購入

建物の賃貸

関西グリコ㈱

神戸市

西区

100

菓子等の製造

100.0

なし

あり

運転資金の貸付

当社製品(菓子)の製造

機械装置の賃貸

鳥取グリコ㈱

鳥取県

西伯郡

南部町

50

菓子・食品等の製造

100.0

なし

あり

運転資金の貸付

当社製品(菓子・食品)の製造

機械装置の賃貸

九州グリコ㈱

佐賀県

佐賀市

10

菓子等の製造

100.0

なし

あり

なし

当社製品(菓子)の製造

機械装置の賃貸

関東グリコ㈱

埼玉県

北本市

80

菓子等の製造

100.0

なし

あり

なし

当社製品(菓子)の製造

機械装置の賃貸

仙台グリコ㈱

宮城県

加美郡

加美町

30

食品等の製造

100.0

なし

あり

運転資金の貸付

当社製品(食品)の製造

機械装置の賃貸

茨城グリコ㈱

茨城県

常陸大宮市

80

アイスクリーム等の製造

100.0

なし

あり

運転資金の貸付

当社製品(冷菓)の製造

機械装置の賃貸

グリコ千葉アイスクリーム㈱

千葉県

野田市

50

アイスクリーム等の製造

100.0

なし

あり

運転資金の貸付

当社製品(冷菓)の製造

機械装置の賃貸

三重グリコ㈱

三重県

津市

50

アイスクリーム等の製造

100.0

なし

あり

運転資金の貸付

当社製品(冷菓)の製造

機械装置の賃貸

グリコ兵庫アイスクリーム㈱

兵庫県

三木市

30

アイスクリーム等の製造

100.0

なし

あり

運転資金の貸付

当社製品(冷菓)の製造

機械装置の賃貸

江栄情報システム㈱

大阪市

西淀川区

30

情報システムの保守・開発

53.3

あり

あり

なし

情報システムの保守・開発

建物の賃貸

関西フローズン㈱

京都府

八幡市

60

アイスクリーム等の販売

83.3

あり

あり

運転資金の貸付

当社製品(冷菓)の販売

なし

東北フローズン㈱

岩手県

一関市

35

アイスクリーム等の販売

100.0

あり

あり

運転資金の貸付

当社製品(冷菓)の販売

なし

正直屋乳販㈱

愛知県

津島市

20

アイスクリーム等の販売

100.0

なし

あり

なし

当社製品(冷菓)の販売

なし

アイクレオ㈱

東京都

港区

80

乳製品等の製造販売

100.0

あり

あり

運転資金の貸付

製品(粉ミルク)の購入

建物の賃貸

東北グリコ乳業㈱

宮城県

加美郡

加美町

50

牛乳・乳製品等の製造

100.0

なし

あり

なし

当社製品(乳製品)の製造

機械装置の賃貸

那須グリコ乳業㈱

栃木県

那須塩原市

50

牛乳・乳製品等の製造

100.0

なし

あり

なし

当社製品(乳製品)の製造

機械装置の賃貸

東京グリコ乳業㈱

東京都

昭島市

50

牛乳・乳製品等の製造

100.0

なし

あり

なし

当社製品(乳製品)の製造

機械装置の賃貸

岐阜グリコ乳業㈱

岐阜県

安八郡

安八町

50

牛乳・乳製品等の製造

100.0

なし

あり

なし

当社製品(乳製品)の製造

機械装置の賃貸

広島グリコ乳業㈱

広島市

安佐南区

50

牛乳・乳製品等の製造

100.0

なし

あり

なし

当社製品(乳製品)の製造

機械装置の賃貸

佐賀グリコ乳業㈱

佐賀県

佐賀市

50

牛乳・乳製品等の製造

100.0

なし

あり

なし

当社製品(乳製品)の製造

機械装置の賃貸

中部グリコ栄食㈱

名古屋市

港区

10

食品原料等の製造

100.0

(100.0)

なし

あり

なし

なし

なし

グリコチャネルクリエイト㈱

大阪市

西淀川区

80

菓子・食料品・飲料の販売

100.0

なし

あり

なし

当社製品(菓子・冷菓・飲料)の販売

なし

 

 

名称

住所

資本金又は出資金

(百万円)

主要な事業の内容

議決権の所有割合

(%)

関係内容

役員の兼任等

資金援助

営業上の取引

設備の

賃貸借

当社

役員

 

当社

社員

 

(連結子会社)

 

 

 

 

 

 

 

 

 

上海江崎格力高食品有限公司

中国

上海市

百万

中国元

138

菓子等の製造販売

100.0

なし

あり

なし

なし

なし

上海江崎格力高南奉食品有限公司

中国

上海市

百万

中国元

368

菓子等の製造

100.0

なし

あり

なし

なし

なし

Ezaki Glico

USA Corporation

米国

カリフォルニア州

千USD

2,010

菓子等の販売

100.0

なし

あり

運転資金の貸付

当社製品(菓子)の販売

なし

Thai Glico
Co.,Ltd.

タイ国

バンコック市

百万

バーツ

20

菓子等の製造販売

49.0

あり

あり

設備投資資金の貸付

当社製品(菓子)の製造

なし

Glico - Haitai
Co.,Ltd.

韓国

ソウル市

百万

ウォン

10,000

菓子等の製造販売

60.0

なし

あり

なし

なし

なし

PT. Glico
Indonesia

インドネシア共和国

南ジャカルタ市

百万

インドネシアルピア

61,075

菓子等の販売

90.0

あり

あり

運転資金の貸付

なし

なし

Glico Frozen(Thailand)Co.,Ltd..

タイ国

バンコック市

百万

バーツ

200

アイスクリームのマーケティング・販売

100.0

なし

あり

運転資金の貸付

なし

なし

Glico Malaysia Sdn.Bhd.

マレーシア

クアラルンプール市

百万

マレーシアリンギット

1

菓子等の販売

100.0

なし

あり

なし

なし

なし

(持分法適用

関連会社)

 

 

 

 

 

 

 

 

 

PT. Glico

 - Wings

インドネシア共和国

ジャカルタ市

百万

インドネシアルピア

470,000

アイスクリームの製造販売

50.0

あり

あり

運転資金の貸付

なし

なし

Generale Biscuit Glico France S.A.

仏国

パリ市

千ユーロ

1,525

菓子等の販売

50.0

なし

あり

なし

なし

なし

 (注)1.連結子会社のうち、上海江崎格力高食品有限公司及び上海江崎格力高南奉食品有限公司は特定子会社に該当します。

2.有価証券届出書又は有価証券報告書を提出している会社はありません。

3.Thai Glico Co.,Ltd.の持分は100分の50以下でありますが、実質的に支配しているため子会社としたものであります。

4.議決権の所有割合の( )内は間接所有割合で内数であります。

 

5【従業員の状況】

(1)連結会社の状況

平成29年3月31日現在

 

セグメントの名称

従業員数(人)

菓子

2,638

[2,732]

冷菓

847

[717]

食品

190

[221]

牛乳・乳製品

712

[717]

食品原料

143

[24]

その他

93

[436]

全社(共通)

587

[151]

合計

5,210

[4.998]

(注) 1.従業員数は就業人員であり、臨時雇用者数は[ ]内に年間の平均人員を外数で記載しております。

2.全社(共通)として記載されている従業員数は、管理部門に所属しているものであります。

 

(2)提出会社の状況

平成29年3月31日現在

 

従業員数(人)

平均年齢(歳)

平均勤続年数(年)

平均年間給与(円)

1,455[545]

43.3

14.1

8,207,913

 

セグメントの名称

従業員数(人)

菓子

357

[268]

冷菓

178

[25]

食品

111

[10]

牛乳・乳製品

233

[85]

その他

34

[6]

全社(共通)

542

[151]

合計

1,455

[545]

(注)  1.従業員数は就業人員(当社から社外への出向者を除き、社外から当社への出向者を含む。)であり、臨時雇用者数は、[ ]内に年間の平均人員を外数で記載しております。

2.平均年間給与は、賞与及び基準外賃金を含んでおります。

3.全社(共通)として記載されている従業員数は、管理部門に所属しているものであります。

 

(3)労働組合の状況

 当社グループ(当社及び連結子会社。以下同じ。)の労働組合は、各会社別に組織されており、いずれも日本食品関連産業労働組合総連合会に所属しております。また、労使関係は良好であり、特に記載すべき事項はありません。