第一部【企業情報】

第1【企業の概況】

1【主要な経営指標等の推移】

(1)連結経営指標等

 

回次

第42期

第43期

第44期

第45期

第46期

決算年月

平成23年8月

平成24年8月

平成25年8月

平成26年8月

平成27年8月

売上高

(千円)

29,093,573

33,746,225

34,515,496

37,720,942

44,257,397

経常利益

(千円)

3,336,197

4,096,721

4,237,543

4,370,320

4,492,360

当期純利益

(千円)

2,877,514

2,279,278

3,072,512

2,423,920

2,098,877

包括利益

(千円)

2,971,683

2,400,071

3,212,149

2,598,218

2,520,616

純資産額

(千円)

6,464,178

8,283,633

11,075,887

13,195,110

14,052,190

総資産額

(千円)

18,454,908

20,043,841

20,648,140

25,926,243

30,663,351

1株当たり純資産額

(円)

656.86

844.56

561.42

663.39

725.99

1株当たり当期純利益金額

(円)

299.74

238.60

162.09

127.87

112.79

潜在株式調整後1株当たり当期純利益金額

(円)

自己資本比率

(%)

34.2

39.9

51.5

48.5

43.7

自己資本利益率

(%)

57.6

31.9

33.0

20.9

16.2

株価収益率

(倍)

7.67

9.36

9.22

15.80

22.38

営業活動による

キャッシュ・フロー

(千円)

4,411,739

4,241,320

4,289,355

4,042,307

4,649,647

投資活動による

キャッシュ・フロー

(千円)

1,822,400

3,283,390

401,848

6,931,803

4,276,945

財務活動による

キャッシュ・フロー

(千円)

1,520,976

749,985

3,148,973

2,198,172

445,720

現金及び現金同等物の期末残高

(千円)

4,100,376

4,308,046

5,860,517

5,169,807

6,142,225

従業員数

(人)

863

908

859

887

872

(外、平均臨時雇用者数)

(1,799)

(2,016)

(1,902)

(1,878)

(2,216)

(注)1.売上高には、消費税等は含まれておりません。

   2.平成23年9月1日付で普通株式1株につき400株の割合で株式分割を行っております。

  第42期の期首に当該株式分割が行われたと仮定して、1株当たり当期純利益及び1株当たり純資産額を算定

  しております。

   3.平成26年9月1日付で普通株式1株につき2株の割合で株式分割を行っております。

  第44期の期首に当該株式分割が行われたと仮定して、1株当たり当期純利益及び1株当たり純資産額を算定

  しております。

4.潜在株式調整後1株当たり当期純利益金額については、潜在株式が存在しないため記載しておりません。

5.平均臨時雇用者数については、1日8時間換算による年間の平均人員を( )外数で記載しております。

(2)提出会社の経営指標等

 

回次

第42期

第43期

第44期

第45期

第46期

決算年月

平成23年8月

平成24年8月

平成25年8月

平成26年8月

平成27年8月

営業収益

(千円)

1,311,720

1,376,338

1,810,631

2,206,756

5,372,670

経常利益

(千円)

263,851

131,389

691,721

998,645

4,090,143

当期純利益

(千円)

293,164

129,936

714,410

868,886

3,928,149

資本金

(千円)

493,600

493,600

493,600

493,600

493,600

発行済株式総数

(株)

24,000

9,600,000

9,600,000

9,600,000

19,200,000

純資産額

(千円)

3,544,275

3,085,909

3,398,201

3,800,943

6,288,583

総資産額

(千円)

4,559,759

4,850,536

6,379,648

11,468,271

16,822,840

1株当たり純資産額

(円)

369.20

325.61

179.27

200.52

340.76

1株当たり配当額

(円)

10,000

35

50

55

30

(うち1株当たり中間配当額)

(5,000)

(17.50)

(25.00)

(25.00)

(15.00)

1株当たり当期純利益金額

(円)

30.54

13.60

37.69

45.83

211.09

潜在株式調整後1株当たり当期純利益金額

(円)

自己資本比率

(%)

77.7

63.6

53.3

33.1

37.4

自己資本利益率

(%)

8.3

4.2

21.0

22.8

77.9

株価収益率

(倍)

75.32

164.26

39.67

44.07

11.96

配当性向

(%)

81.9

257.4

66.3

60.0

14.2

従業員数

(人)

10

15

13

29

13

(外、平均臨時雇用者数)

()

()

()

()

()

(注)1.営業収益には、消費税等は含まれておりません。

      2.平成23年9月1日付で普通株式1株につき400株の割合で株式分割を行っております。

  第42期の期首に当該株式分割が行われたと仮定して、1株当たり当期純利益及び1株当たり純資産額を算定

  しております。

   3.平成26年9月1日付で普通株式1株につき2株の割合で株式分割を行っております。

  第44期の期首に当該株式分割が行われたと仮定して、1株当たり当期純利益及び1株当たり純資産額を算定

  しております。

4.潜在株式調整後1株当たり当期純利益金額については、潜在株式が存在しないため記載しておりません。

5.平均臨時雇用者数については、1日8時間換算による年間の平均人員を( )外数で記載しております。

2【沿革】

年月

概要

昭和42年3月

群馬県前橋市千代田町四丁目8番6号に中華料理店を営む有限会社新盛軒(現 株式会社コシダカホールディングス)を設立

昭和63年10月

群馬県勢多郡富士見村大字小暮2424番地30に本社を移転

平成2年8月

カラオケ店の経営を開始(カラオケキャビン・オイコットを本社所在地に開設)

平成5年12月

カラオケ本舗まねきねこ1号店(前橋小相木店)を開設

平成9年6月

当社カラオケ店の基本出店形態となる居抜き出店(伊勢崎店)を開始

平成12年3月

株式会社コシダカに商号・組織変更、同時に群馬県前橋市元総社町二丁目8番地7に本社を移転

平成14年11月

群馬県前橋市元総社町二丁目23番地13に本社を移転

平成17年1月

群馬県前橋市新前橋町26番地7ヤマコビルに本社を移転

平成17年2月

群馬県前橋市に社員研修施設「まねき塾」を開設

平成18年3月

株式会社カーブスジャパンが展開するフィットネスクラブFCとして、カーブス1号店(札幌南郷通店)を開設、カーブス事業に進出

平成19年6月

ジャスダック証券取引所に上場

平成20年9月

株式会社北海道コシダカ(現・連結子会社 株式会社コシダカ)への会社分割(新設分割)

平成20年10月

株式会社カーブスジャパン(現・連結子会社)の株式取得

平成21年5月

群馬県前橋市大友町一丁目5番地1に本社を移転

平成22年4月

ジャスダック証券取引所と大阪証券取引所の合併に伴い、大阪証券取引所JASDAQ市場(現 東京証券取引所JASDAQ(スタンダード))に上場

平成22年7月

株式会社韓国コシダカ設立(現・連結子会社)

平成22年9月

 

平成22年10月

平成23年1月

平成23年6月

平成23年7月

平成23年9月

 

平成23年11月

平成24年1月

平成24年10月

平成25年7月

 

平成26年2月

平成26年7月

平成26年10月

平成27年4月

純粋持株会社に組織変更し、株式会社コシダカホールディングスに商号変更

株式会社スポルトの株式取得、ボウリング事業と不動産管理事業に進出

箕郷温泉まねきの湯を開設、温浴事業に進出

株式会社シュクラン(株式会社ハイ・スタンダードに吸収合併)の株式取得

株式会社韓国コシダカ1号店(江南店)をソウル市内に開設

スポルト分割準備株式会社の設立

株式会社スポルトは株式会社コシダカファシリティーズ(現・連結子会社)に商号変更し、スポルト分割準備株式会社は株式会社スポルトに商号変更

ワンカラ神田駅前店を開設、一人カラオケ専門店(新業態)の店舗展開開始

株式会社コシダカIPマネジメント(現・連結子会社)の株式取得

株式会社スポルトの株式売却、ボウリング事業を譲渡

東京証券取引所と大阪証券取引所の各市場の統合に伴い、東京証券取引所JASDAQ(スタンダード)に上場

K BOX ENTERTAINMENT GROUP PTE.LTD.(現・連結子会社)の株式取得

本社機能を東京都港区浜松町二丁目4-1 世界貿易センタービルディング23階に移転

株式会社コシダカビジネスサポート設立(現・連結子会社)

株式会社ムーン(現・連結子会社)の株式取得

 

 

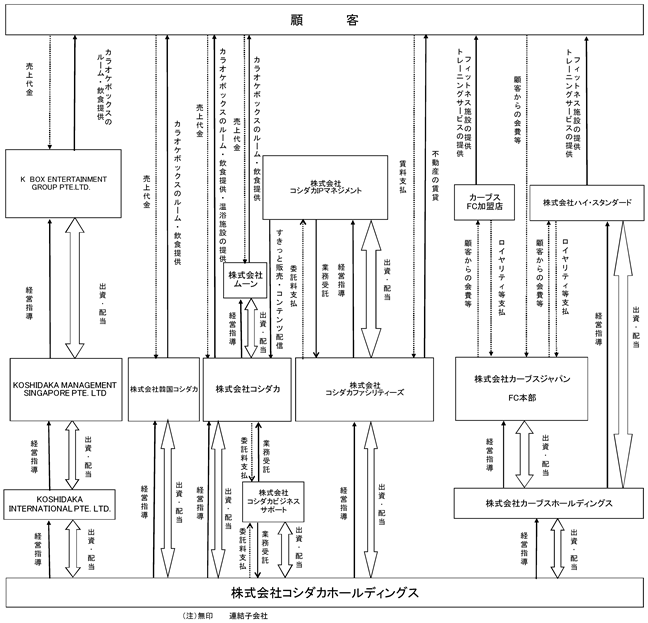
3【事業の内容】

当社グループ(当社及び当社の関係会社)は、当社(株式会社コシダカホールディングス)、連結子会社12社、(株式会社コシダカ、株式会社コシダカIPマネジメント、株式会社コシダカファシリティーズ、株式会社ムーン、株式会社カーブスホールディングス、株式会社カーブスジャパン、株式会社ハイ・スタンダード、株式会社コシダカビジネスサポート、株式会社韓国コシダカ、KOSHIDAKA INTERNATIONAL PTE.LTD.、KOSHIDAKA MANAGEMENT SINGAPORE PTE.LTD.、K BOX ENTERTAINMENT GROUP PTE.LTD.)、非連結子会社3社(株式会社イングリッシュアイランド、EEIKAIWA INC.、KOSHIDAKA R&C Co.,Ltd.)により構成されており、カラオケ事業、カーブス事業及び温浴事業を主たる業務としております。

なお、当社は、有価証券の取引等の規制に関する内閣府令第49条第2項に規定する特定上場会社等に該当してお

り、これにより、インサイダー取引規制の重要事実の軽微基準については、連結ベースの数値に基づいて判断することになります。

 

 (1) カラオケ事業

 国内の直営のカラオケボックス店の経営及び店舗展開を、株式会社コシダカ及び株式会社ムーンで行っております。知的財産管理並びにワンカラなどの新たなサービスや新業態に必要な各種開発を、株式会社コシダカIPマネジメントで行っております。

 韓国内のカラオケ店の経営及びカラオケ周辺機器の製造販売を株式会社韓国コシダカで、シンガポール内のカラオケ店の経営をK BOX ENTERTAINMENT GROUP PTE.LTD.で行っております。

 

 (2) カーブス事業

 株式会社カーブスジャパンは、カーブス事業のフランチャイズ本部事業を運営しており、また本部直営店舗5店舗を営んでおります。

 株式会社ハイ・スタンダードはグループ直営店舗の運営を行っており、国内で店舗展開を推進しております。

 株式会社カーブスホールディングスは上記2社の持株会社であり、各社に対する経営管理機能を有しております。

 

 (3)温浴事業

 国内の直営の温浴施設の経営及び店舗展開を、株式会社コシダカで行っております。

 

 (4)不動産管理事業

 不動産賃貸ビルの所有及び運営管理を、株式会社コシダカファシリティーズで行っております。

 

 以上に記載した当社グループの事業と主な関係会社の事業系統図は次のとおりであります。

 

 

0101010_001.png

 

4【関係会社の状況】

名称

住所

資本金

主要な

事業の内容

議決権の

所有割合(%)

関係内容

(連結子会社)

㈱コシダカ

(注)2.4

群馬県前橋市

5百万円

カラオケ

温浴

100.0

役員の兼任あり。

資金援助あり。

設備の賃貸借あり。

㈱カーブスホールディングス(注)2

東京都港区

20百万円

カーブス

(事業管理)

90.0

役員の兼任あり。

㈱カーブスジャパン

(注)2.5

東京都港区

100百万円

カーブス

(本部運営)

90.0

(90.0)

役員の兼任あり。

㈱ハイ・スタンダード

東京都港区

5百万円

カーブス

(店舗運営)

90.0

(90.0)

役員の兼任あり。

㈱コシダカファシリティーズ(注)2

東京都

千代田区

100百万円

不動産管理

100.0

役員の兼任あり。

資金援助あり。

㈱コシダカIPマネジメント

群馬県前橋市

1百万円

カラオケ

100.0

(100.0)

役員の兼任あり。

㈱コシダカビジネスサポート

東京都港区

5百万円

カラオケ

100.0

役員の兼任あり。

㈱ムーン

神奈川県

相模原市

10百万円

カラオケ

100.0

(100.0)

役員の兼任あり。

資金援助あり。

㈱韓国コシダカ

大韓民国

ソウル特別市

997百万

韓国ウォン

カラオケ

100.0

役員の兼任あり。

資金援助あり。

KOSHIDAKA INTERNATIONAL PTE.LTD(注)2

UBI AVENUE

SINGAPORE

21百万

シンガポールドル

カラオケ

100.0

役員の兼任あり。

KOSHIDAKA MANAGEMENT SINGAPORE PTE.LTD(注)2

UBI AVENUE

SINGAPORE

20百万

シンガポールドル

カラオケ

100.0

(100.0)

役員の兼任あり。

資金援助あり。

K BOX ENTERTAINMENT GROUP PTE.LTD

UBI AVENUE

SINGAPORE

650千

シンガポールドル

カラオケ

100.0

(100.0)

役員の兼任あり。

資金援助あり。

(注)1.「主要な事業の内容」欄には、セグメントの名称を記載しております。

2.特定子会社に該当しております。

3.議決権の所有割合の( )内は、間接所有割合で内数であります。

4.株式会社コシダカについては、売上高(連結会社相互間の内部売上高を除く。)の連結売上高に占める割合が10%を超えております。

主要な損益情報等

(1)売上高

22,848,441千円

 

(2)経常利益

1,535,526千円

 

(3)当期純利益

785,745千円

 

(4)純資産額

1,357,578千円

 

(5)総資産額

10,917,285千円

5.株式会社カーブスジャパンについては、売上高(連結会社相互間の内部売上高を除く。)の連結売上高に占める割合が10%を超えております。

主要な損益情報等

(1)売上高

17,404,541千円

 

(2)経常利益

3,222,648千円

 

(3)当期純利益

2,030,841千円

 

(4)純資産額

3,481,753千円

 

(5)総資産額

7,906,851千円

 

5【従業員の状況】

(1)連結会社の状況

平成27年8月31日現在

 

セグメントの名称

従業員数(人)

カラオケ事業

 

511(

2,036)

 

カーブス事業

 

318(

46)

 

温浴事業

 

30(

134)

 

全社(共通)

 

13(

-)

 

合計

 

872(

2,216)

 

(注)1.従業員数は就業人員であり、臨時雇用者数は、1日8時間換算による年間の平均人員を( )外数で記載しております。

  2.全社(共通)として記載されている使用人数は、特定事業に区分できない当社使用人数であります。

 

(2)提出会社の状況

平成27年8月31日現在

 

従業員数(人)

平均年齢(歳)

平均勤続年数(年)

平均年間給与(千円)

13(-)

45.3

4.9

7,566

(注)1.従業員数は就業人員であり、臨時雇用者数は、1日8時間換算による年間の平均人員を( )外数で記載しております。

2.平均年間給与は、賞与及び基準外賃金を含んでおります。

 

(3)労働組合の状況

     労働組合は結成されておりませんが、労使関係は円滑に推移しております。